Multiparametric Profiling of Neutrophil Function via a High-Throughput Flow Cytometry-Based Assay
Abstract
1. Introduction
2. Materials and Methods
2.1. Reagents
2.2. Preparation of Human Neutrophils
2.3. Preparation of C. albicans
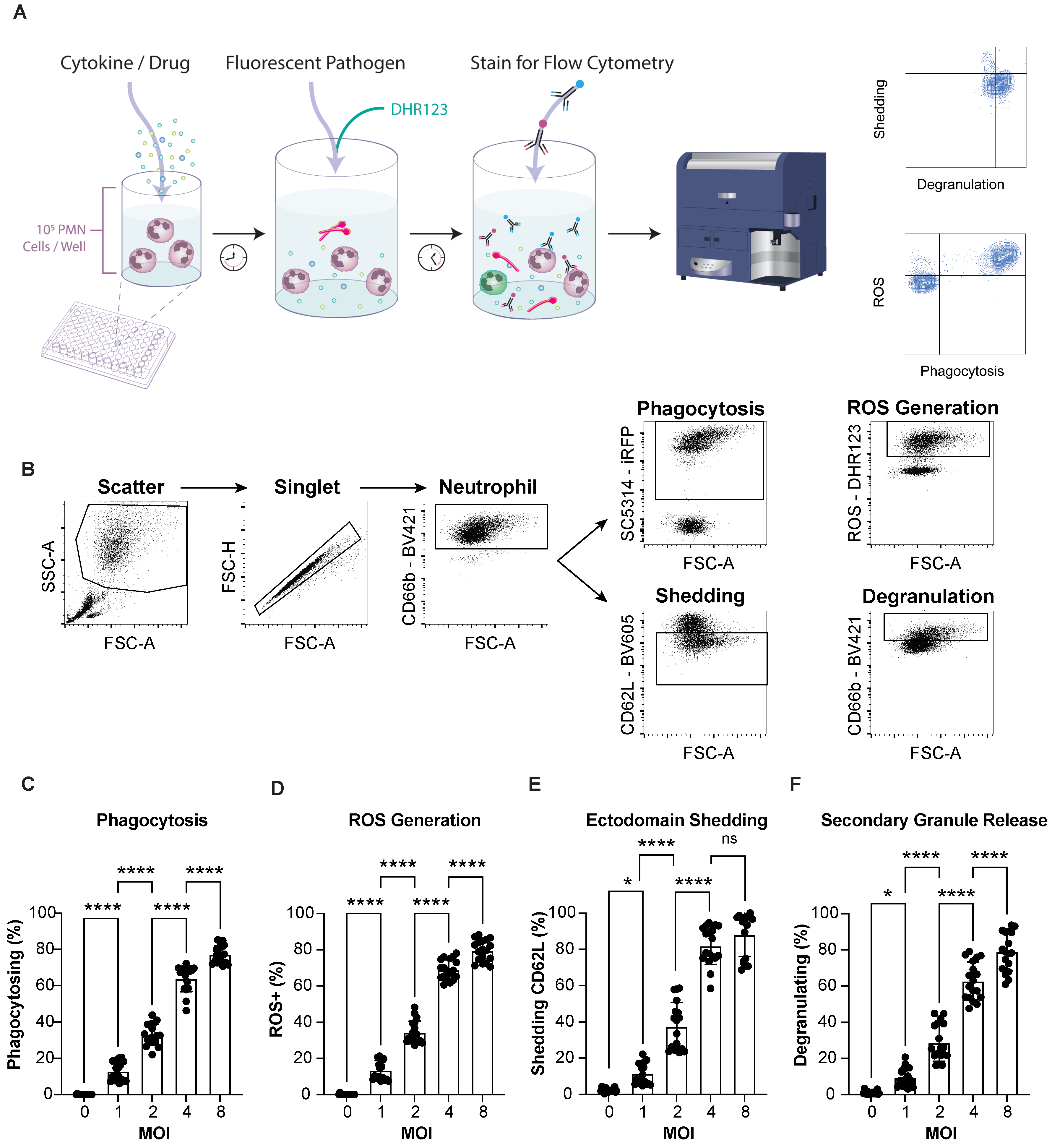
2.4. Neutrophil-Candida Co-Incubation
2.5. Flow Cytometry
2.6. Statistical Analysis
3. Results
4. Discussion
Supplementary Materials
Author Contributions
Funding
Institutional Review Board Statement
Informed Consent Statement
Data Availability Statement
Conflicts of Interest
References
- Van der Velden, W.J.F.M.; Herbers, A.H.E.; Netea, M.G.; Blijlevens, N.M.A. Mucosal Barrier Injury, Fever and Infection in Neutropenic Patients with Cancer: Introducing the Paradigm Febrile Mucositis. Br. J. Haematol. 2014, 167, 441–452. [Google Scholar] [CrossRef] [PubMed]
- Skokowa, J.; Dale, D.C.; Touw, I.P.; Zeidler, C.; Welte, K. Severe Congenital Neutropenias. Nat. Rev. Dis. Primers 2017, 3, 17032. [Google Scholar] [CrossRef]
- Nesher, L.; Rolston, K.V.I. The Current Spectrum of Infection in Cancer Patients with Chemotherapy Related Neutropenia. Infection 2014, 42, 5–13. [Google Scholar] [CrossRef]
- Carey, I.M.; Critchley, J.A.; DeWilde, S.; Harris, T.; Hosking, F.J.; Cook, D.G. Risk of Infection in Type 1 and Type 2 Diabetes Compared With the General Population: A Matched Cohort Study. Diabetes Care 2017, 41, 513–521. [Google Scholar] [CrossRef] [PubMed]
- Hidekazu, Y.; Manabu, K.; Keiichi, F.; Masahiro, N.; Yoritsuna, Y.; Hiromi, M.; Koji, H.; Satoshi, O.; Keiichi, I.; Daizoh, S.; et al. Insulin Treatment Directly Restores Neutrophil Phagocytosis and Bactericidal Activity in Diabetic Mice and Thereby Improves Surgical Site Staphylococcus Aureus Infection. Infect. Immun. 2012, 80, 4409–4416. [Google Scholar] [CrossRef]
- Xu, R.; Huang, H.; Zhang, Z.; Wang, F.-S. The Role of Neutrophils in the Development of Liver Diseases. Cell Mol. Immunol. 2014, 11, 224–231. [Google Scholar] [CrossRef] [PubMed]
- Knooihuizen, S.A.I.; Alexander, N.J.; Hopke, A.; Barros, N.; Viens, A.; Scherer, A.; Atallah, N.J.; Dagher, Z.; Irimia, D.; Chung, R.T.; et al. Loss of Coordinated Neutrophil Responses to the Human Fungal Pathogen, Candida Albicans, in Patients with Cirrhosis. Hepatol. Commun. 2021, 5, 502–515. [Google Scholar] [CrossRef]
- Taghavi-Farahabadi, M.; Mahmoudi, M.; Mahdaviani, S.A.; Baghaei, K.; Rayzan, E.; Hashemi, S.M.; Rezaei, N. Improving the Function of Neutrophils from Chronic Granulomatous Disease Patients Using Mesenchymal Stem Cells’ Exosomes. Hum. Immunol. 2020, 81, 614–624. [Google Scholar] [CrossRef]
- Yu, H.-H.; Yang, Y.-H.; Chiang, B.-L. Chronic Granulomatous Disease: A Comprehensive Review. Clin. Rev. Allerg. Immunol. 2021, 61, 101–113. [Google Scholar] [CrossRef]
- Barros, N.; Alexander, N.; Viens, A.; Timmer, K.; Atallah, N.; Knooihuizen, S.A.I.; Hopke, A.; Scherer, A.; Dagher, Z.; Irimia, D.; et al. Cytokine Augmentation Reverses Transplant Recipient Neutrophil Dysfunction Against the Human Fungal Pathogen Candida Albicans. J. Infect. Dis. 2020, 224, 894–902. [Google Scholar] [CrossRef]
- Dowey, R.; Iqbal, A.; Heller, S.R.; Sabroe, I.; Prince, L.R. A Bittersweet Response to Infection in Diabetes; Targeting Neutrophils to Modify Inflammation and Improve Host Immunity. Front. Immunol. 2021, 12, 678771. [Google Scholar] [CrossRef] [PubMed]
- Ghez, D.; Calleja, A.; Protin, C.; Baron, M.; Ledoux, M.-P.; Damaj, G.; Dupont, M.; Dreyfus, B.; Ferrant, E.; Herbaux, C.; et al. Early-Onset Invasive Aspergillosis and Other Fungal Infections in Patients Treated with Ibrutinib. Blood 2018, 131, 1955–1959. [Google Scholar] [CrossRef]
- Blez, D.; Blaize, M.; Soussain, C.; Boissonnas, A.; Meghraoui-Kheddar, A.; Menezes, N.; Portalier, A.; Combadière, C.; Leblond, V.; Ghez, D.; et al. Ibrutinib Induces Multiple Functional Defects in the Neutrophil Response against Aspergillus Fumigatus. Haematologica 2020, 105, 478–489. [Google Scholar] [CrossRef] [PubMed]
- Reiné, J.; Rylance, J.; Ferreira, D.M.; Pennington, S.H.; Welters, I.D.; Parker, R.; Morton, B. The Whole Blood Phagocytosis Assay: A Clinically Relevant Test of Neutrophil Function and Dysfunction in Community-Acquired Pneumonia. BMC Res. Notes 2020, 13, 203. [Google Scholar] [CrossRef] [PubMed]
- Gupta-Wright, A.; Tembo, D.; Jambo, K.C.; Chimbayo, E.; Mvaya, L.; Caldwell, S.; Russell, D.G.; Mwandumba, H.C. Functional Analysis of Phagocyte Activity in Whole Blood from HIV/Tuberculosis-Infected Individuals Using a Novel Flow Cytometry-Based Assay. Front. Immunol. 2017, 8, 1222. [Google Scholar] [CrossRef]
- Hesselink, L.; Spijkerman, R.; de Fraiture, E.; Bongers, S.; Wessem, K.J.P.V.; Vrisekoop, N.; Koenderman, L.; Leenen, L.P.H.; Hietbrink, F. New Automated Analysis to Monitor Neutrophil Function Point-of-Care in the Intensive Care Unit after Trauma. Intensive Care Med. Exp. 2020, 8, 12. [Google Scholar] [CrossRef]
- Karsten, C.B.; Mehta, N.; Shin, S.A.; Diefenbach, T.J.; Slein, M.D.; Karpinski, W.; Irvine, E.B.; Broge, T.; Suscovich, T.J.; Alter, G. A Versatile High-Throughput Assay to Characterize Antibody-Mediated Neutrophil Phagocytosis. J. Immunol. Methods 2019, 471, 46–56. [Google Scholar] [CrossRef]
- Morvarid, O.; Harold, S.; Noah, F.; Chunxiang, S.; Naomi, G.; Dilani, S.; Michael, G. Novel Assay to Characterize Neutrophil Responses to Oral Biofilms. Infect. Immun. 2019, 87, e00790-18. [Google Scholar] [CrossRef]
- Gall, S.M.L.; Bobé, P.; Reiss, K.; Horiuchi, K.; Niu, X.-D.; Lundell, D.; Gibb, D.R.; Conrad, D.; Saftig, P.; Blobel, C.P. ADAMs 10 and 17 Represent Differentially Regulated Components of a General Shedding Machinery for Membrane Proteins Such as Transforming Growth Factor α, L-Selectin, and Tumor Necrosis Factor α. Mol. Biol. Cell 2009, 20, 1785–1794. [Google Scholar] [CrossRef]
- Ivetic, A.; Green, H.L.H.; Hart, S.J. L-Selectin: A Major Regulator of Leukocyte Adhesion, Migration and Signaling. Front. Immunol. 2019, 10, 1068. [Google Scholar] [CrossRef]
- Wang, Y.; Wu, J.; Newton, R.; Bahaie, N.S.; Long, C.; Walcheck, B. ADAM17 Cleaves CD16b (FcγRIIIb) in Human Neutrophils. Biochim. Et Biophys. Acta BBA—Mol. Cell Res. 2013, 1833, 680–685. [Google Scholar] [CrossRef] [PubMed]
- Bell, J.H.; Herrera, A.H.; Li, Y.; Walcheck, B. Role of ADAM17 in the Ectodomain Shedding of TNF-α and Its Receptors by Neutrophils and Macrophages. J. Leukoc. Biol. 2007, 82, 173–176. [Google Scholar] [CrossRef] [PubMed]
- Horiuchi, K.; Kimura, T.; Miyamoto, T.; Takaishi, H.; Okada, Y.; Toyama, Y.; Blobel, C.P. Cutting Edge: TNF-α-Converting Enzyme (TACE/ADAM17) Inactivation in Mouse Myeloid Cells Prevents Lethality from Endotoxin Shock. J. Immunol. 2007, 179, 2686–2689. [Google Scholar] [CrossRef] [PubMed]
- Fortin, C.F.; Lesur, O.; Fulop, T. Effects of TREM-1 Activation in Human Neutrophils: Activation of Signaling Pathways, Recruitment into Lipid Rafts and Association with TLR4. Int. Immunol. 2007, 19, 41–50. [Google Scholar] [CrossRef]
- Weiss, G.; Lai, C.; Fife, M.E.; Grabiec, A.M.; Tildy, B.; Snelgrove, R.J.; Xin, G.; Lloyd, C.M.; Hussell, T. Reversal of TREM-1 Ectodomain Shedding and Improved Bacterial Clearance by Intranasal Metalloproteinase Inhibitors. Mucosal. Immunol. 2017, 10, 1021–1030. [Google Scholar] [CrossRef] [PubMed]
- Kishimoto, T.K.; Jutila, M.A.; Berg, E.L.; Butcher, E.C. Neutrophil Mac-1 and MEL-14 Adhesion Proteins Inversely Regulated by Chemotactic Factors. Science 1989, 245, 1238–1241. [Google Scholar] [CrossRef]
- Monteseirín, J.; Chacón, P.; Vega, A.; Sánchez-Monteseirín, H.; Asturias, J.A.; Martínez, A.; Guardia, P.; Pérez-Cano, R.; Conde, J. L-Selectin Expression on Neutrophils from Allergic Patients. Clin. Exp. Allergy 2005, 35, 1204–1213. [Google Scholar] [CrossRef]
- Mishra, H.K.; Ma, J.; Walcheck, B. Ectodomain Shedding by ADAM17: Its Role in Neutrophil Recruitment and the Impairment of This Process during Sepsis. Front. Cell Infect. Microbiol. 2017, 7, 138. [Google Scholar] [CrossRef]
- Gierlikowska, B.; Stachura, A.; Gierlikowski, W.; Demkow, U. Phagocytosis, Degranulation and Extracellular Traps Release by Neutrophils—The Current Knowledge, Pharmacological Modulation and Future Prospects. Front. Pharmacol. 2021, 12, 666732. [Google Scholar] [CrossRef]
- Borregaard, N.; Sørensen, O.E.; Theilgaard-Mönch, K. Neutrophil Granules: A Library of Innate Immunity Proteins. Trends Immunol. 2007, 28, 340–345. [Google Scholar] [CrossRef]
- Bentwood, B.J.; Henson, P.M. The Sequential Release of Granule Constitutents from Human Neutrophils. J. Immunol. 1980, 124, 855–862. [Google Scholar] [CrossRef] [PubMed]
- Sengeløv, H.; Kjeldsen, L.; Borregaard, N. Control of Exocytosis in Early Neutrophil Activation. J. Immunol. 1993, 150, 1535–1543. [Google Scholar] [CrossRef] [PubMed]
- Hopke, A.; Nicke, N.; Hidu, E.E.; Degani, G.; Popolo, L.; Wheeler, R.T. Neutrophil Attack Triggers Extracellular Trap-Dependent Candida Cell Wall Remodeling and Altered Immune Recognition. PLoS Pathog. 2016, 12, e1005644. [Google Scholar] [CrossRef] [PubMed]
- Spisani, S.; Fabbri, E.; Muccinelli, M.; Cariani, A.; Barbin, L.; Trotta, F.; Dovigo, L. Inhibition of Neutrophil Responses by Cyclosporin A. An Insight into Molecular Mechanisms. Rheumatology 2001, 40, 794–800. [Google Scholar] [CrossRef] [PubMed]
- Lu, H.; Lin, J.; Xu, C.; Sun, M.; Zuo, K.; Zhang, X.; Li, M.; Huang, H.; Li, Z.; Wu, W.; et al. Cyclosporine Modulates Neutrophil Functions via the SIRT6–HIF-1α–Glycolysis Axis to Alleviate Severe Ulcerative Colitis. Clin. Transl. Med. 2021, 11, e334. [Google Scholar] [CrossRef]
- Markus, M.; Iwona, W.; Christian, B.; Oliver, K.; Holger, H.; Hermann, E.; Juergen, L. Impact of Mycophenolic Acid on the Functionality of Human Polymorphonuclear Neutrophils and Dendritic Cells during Interaction with Aspergillus Fumigatus. Antimicrob. Agents Chemother. 2008, 52, 2644–2646. [Google Scholar] [CrossRef]
- Viens, A.L.; Timmer, K.D.; Alexander, N.J.; Barghout, R.; Milosevic, J.; Hopke, A.; Atallah, N.J.; Scherer, A.K.; Sykes, D.B.; Irimia, D.; et al. TLR Signaling Rescues Fungicidal Activity in Syk-Deficient Neutrophils. J. Immunol. 2022, 208, 1664–1674. [Google Scholar] [CrossRef] [PubMed]
- Hampton, M.B.; Winterbourn, C.C. Modification of Neutrophil Oxidant Production with Diphenyleneiodonium and Its Effect on Bacterial Killing. Free Radic. Bio Med. 1995, 18, 633–639. [Google Scholar] [CrossRef] [PubMed]
- Dalal, P.; Grafals, M.; Chhabra, D.; Gallon, L. Mycophenolate Mofetil: Safety and Efficacy in the Prophylaxis of Acute Kidney Transplantation Rejection. Ther. Clin. Risk Manag. 2009, 5, 139–149. [Google Scholar] [CrossRef]
- Arranz, R.; Conde, E.; Rodriguez-Salvanés, F.; Pajuelo, F.J.; Cabrera, R.; Sanz, M.A.; Petit, J.; Bueno, J.; Maldonado, J.; Odriozola, J.; et al. CsA-Based Post-Graft Immunosuppression: The Main Factor for Improving Outcome of Allografted Patients with Acquired Aplastic Anemia. A Retrospective Survey by the Spanish Group of Hematopoietic Transplantation. Bone Marrow Transpl. 2002, 29, 205–211. [Google Scholar] [CrossRef] [PubMed][Green Version]
- McLeish, K.R.; Uriarte, S.M.; Tandon, S.; Creed, T.M.; Le, J.; Ward, R.A. Exocytosis of Neutrophil Granule Subsets and Activation of Prolyl Isomerase 1 Are Required for Respiratory Burst Priming. J. Innate Immun. 2013, 5, 277–289. [Google Scholar] [CrossRef] [PubMed]
- Taylor, P.R.; Tsoni, S.V.; Willment, J.A.; Dennehy, K.M.; Rosas, M.; Findon, H.; Haynes, K.; Steele, C.; Botto, M.; Gordon, S.; et al. Dectin-1 Is Required for β-Glucan Recognition and Control of Fungal Infection. Nat. Immunol. 2007, 8, 31–38. [Google Scholar] [CrossRef]
- Negoro, P.E.; Xu, S.; Dagher, Z.; Hopke, A.; Reedy, J.L.; Feldman, M.B.; Khan, N.S.; Viens, A.L.; Alexander, N.J.; Atallah, N.J.; et al. Spleen Tyrosine Kinase Is a Critical Regulator of Neutrophil Responses to Candida Species. mBio 2020, 11, e02043-19. [Google Scholar] [CrossRef] [PubMed]
- Boyle, K.B.; Gyori, D.; Sindrilaru, A.; Scharffetter-Kochanek, K.; Taylor, P.R.; Mócsai, A.; Stephens, L.R.; Hawkins, P.T. Class IA Phosphoinositide 3-Kinase β and δ Regulate Neutrophil Oxidase Activation in Response to Aspergillus Fumigatus Hyphae. J. Immunol. 2011, 186, 2978–2989. [Google Scholar] [CrossRef] [PubMed]
- Risnik, D.; Elías, E.E.; Keitelman, I.; Colado, A.; Podaza, E.; Cordini, G.; Rubio, M.V.; Grecco, H.F.; Bezares, R.F.; Borge, M.; et al. The Effect of Ibrutinib on Neutrophil and Γδ T Cell Functions. Leuk. Lymphoma 2020, 61, 2409–2418. [Google Scholar] [CrossRef]
- Xie, X.; Shi, Q.; Wu, P.; Zhang, X.; Kambara, H.; Su, J.; Yu, H.; Park, S.-Y.; Guo, R.; Ren, Q.; et al. Single-Cell Transcriptome Profiling Reveals Neutrophil Heterogeneity in Homeostasis and Infection. Nat. Immunol. 2020, 21, 1119–1133. [Google Scholar] [CrossRef]
- Huang, J.; Zhu, Z.; Ji, D.; Sun, R.; Yang, Y.; Liu, L.; Shao, Y.; Chen, Y.; Li, L.; Sun, B. Single-Cell Transcriptome Profiling Reveals Neutrophil Heterogeneity and Functional Multiplicity in the Early Stage of Severe Burn Patients. Front. Immunol. 2022, 12, 792122. [Google Scholar] [CrossRef]
- Orr, Y.; Taylor, J.M.; Bannon, P.G.; Geczy, C.; Kritharides, L. Circulating CD10−/CD16low Neutrophils Provide a Quantitative Index of Active Bone Marrow Neutrophil Release. Brit. J. Haematol. 2005, 131, 508–519. [Google Scholar] [CrossRef]
- Marini, O.; Costa, S.; Bevilacqua, D.; Calzetti, F.; Tamassia, N.; Spina, C.; Sabata, D.D.; Tinazzi, E.; Lunardi, C.; Scupoli, M.T.; et al. Mature CD10+ and Immature CD10− Neutrophils Present in G-CSF–Treated Donors Display Opposite Effects on T Cells. Blood 2017, 129, 1343–1356. [Google Scholar] [CrossRef]
- Urban, C.F.; Reichard, U.; Brinkmann, V.; Zychlinsky, A. Neutrophil Extracellular Traps Capture and Kill Candida Albicans Yeast and Hyphal Forms. Cell. Microbiol. 2006, 8, 668–676. [Google Scholar] [CrossRef]
- Brinkmann, V.; Reichard, U.; Goosmann, C.; Fauler, B.; Uhlemann, Y.; Weiss, D.S.; Weinrauch, Y.; Zychlinsky, A. Neutrophil Extracellular Traps Kill Bacteria. Science 2004, 303, 1532–1535. [Google Scholar] [CrossRef]
- Masuda, S.; Shimizu, S.; Matsuo, J.; Nishibata, Y.; Kusunoki, Y.; Hattanda, F.; Shida, H.; Nakazawa, D.; Tomaru, U.; Atsumi, T.; et al. Measurement of NET Formation in Vitro and in Vivo by Flow Cytometry. Cytom. Part A 2017, 91, 822–829. [Google Scholar] [CrossRef]
- Gavillet, M.; Martinod, K.; Renella, R.; Harris, C.; Shapiro, N.I.; Wagner, D.D.; Williams, D.A. Flow Cytometric Assay for Direct Quantification of Neutrophil Extracellular Traps in Blood Samples. Am. J. Hematol. 2015, 90, 1155–1158. [Google Scholar] [CrossRef] [PubMed]
- Saffarzadeh, M.; Juenemann, C.; Queisser, M.A.; Lochnit, G.; Barreto, G.; Galuska, S.P.; Lohmeyer, J.; Preissner, K.T. Neutrophil Extracellular Traps Directly Induce Epithelial and Endothelial Cell Death: A Predominant Role of Histones. PLoS ONE 2012, 7, e32366. [Google Scholar] [CrossRef] [PubMed]
- Perdomo, J.; Leung, H.H.L.; Ahmadi, Z.; Yan, F.; Chong, J.J.H.; Passam, F.H.; Chong, B.H. Neutrophil Activation and NETosis Are the Major Drivers of Thrombosis in Heparin-Induced Thrombocytopenia. Nat. Commun. 2019, 10, 1322. [Google Scholar] [CrossRef] [PubMed]
- Fuchs, T.A.; Brill, A.; Duerschmied, D.; Schatzberg, D.; Monestier, M.; Myers, D.D.; Wrobleski, S.K.; Wakefield, T.W.; Hartwig, J.H.; Wagner, D.D. Extracellular DNA Traps Promote Thrombosis. Proc. Natl. Acad. Sci. USA 2010, 107, 15880–15885. [Google Scholar] [CrossRef]
- Kuijpers, T.; Tool, A.; van der Schoot, C.; Ginsel, L.; Onderwater, J.; Roos, D.; Verhoeven, A. Membrane Surface Antigen Expression on Neutrophils: A Reappraisal of the Use of Surface Markers for Neutrophil Activation. Blood 1991, 78, 1105–1111. [Google Scholar] [CrossRef]
- Mollinedo, F.; Calafat, J.; Janssen, H.; Martín-Martín, B.; Canchado, J.; Nabokina, S.M.; Gajate, C. Combinatorial SNARE Complexes Modulate the Secretion of Cytoplasmic Granules in Human Neutrophils. J. Immunol. 2006, 177, 2831–2841. [Google Scholar] [CrossRef]
- Borysowski, J.; Międzybrodzki, R.; Wierzbicki, P.; Kłosowska, D.; Korczak-Kowalska, G.; Weber-Dąbrowska, B.; Górski, A. A3R Phage and Staphylococcus Aureus Lysate Do Not Induce Neutrophil Degranulation. Viruses 2017, 9, 36. [Google Scholar] [CrossRef]
- Eichelberger, K.R.; Jones, G.S.; Goldman, W.E. Inhibition of Neutrophil Primary Granule Release during Yersinia Pestis Pulmonary Infection. mBio 2019, 10, e02759-19. [Google Scholar] [CrossRef]
- Grommes, J.; Soehnlein, O. Contribution of Neutrophils to Acute Lung Injury. Mol. Med. 2011, 17, 293–307. [Google Scholar] [CrossRef]
- Miralda, I.; Klaes, C.K.; Graham, J.E.; Uriarte, S.M. Human Neutrophil Granule Exocytosis in Response to Mycobacterium Smegmatis. Pathogens 2020, 9, 123. [Google Scholar] [CrossRef] [PubMed]
- Balderramas, H.A.; Penitenti, M.; Rodrigues, D.R.; Bachiega, T.F.; Fernandes, R.K.; Ikoma, M.R.V.; Dias-Melicio, L.A.; Oliveira, S.L.; Soares, Â.M.V.C. Human Neutrophils Produce IL-12, IL-10, PGE2 and LTB4 in Response to Paracoccidioides Brasiliensis. Involvement of TLR2, Mannose Receptor and Dectin-1. Cytokine 2014, 67, 36–43. [Google Scholar] [CrossRef] [PubMed]
- Tecchio, C.; Micheletti, A.; Cassatella, M.A. Neutrophil-Derived Cytokines: Facts Beyond Expression. Front. Immunol. 2014, 5, 508. [Google Scholar] [CrossRef] [PubMed]
- Barbier, M.; Damron, F.H. Rainbow Vectors for Broad-Range Bacterial Fluorescence Labeling. PLoS ONE 2016, 11, e0146827. [Google Scholar] [CrossRef]
- Boero, E.; Brinkman, I.; Juliet, T.; van Yperen, E.; van Strijp, J.A.G.; Rooijakkers, S.H.M.; van Kessel, K.P.M. Use of Flow Cytometry to Evaluate Phagocytosis of Staphylococcus Aureus by Human Neutrophils. Front. Immunol. 2021, 12, 635825. [Google Scholar] [CrossRef]
- Simons, E.R. Measurement of Phagocytosis and of the Phagosomal Environment in Polymorphonuclear Phagocytes by Flow Cytometry. Curr. Protoc. Cytom. 2010, 51, 9–31. [Google Scholar] [CrossRef]
- Tam, J.M.; Mansour, M.K.; Khan, N.S.; Yoder, N.C.; Vyas, J.M. Use of Fungal Derived Polysaccharide -Conjugated Particles to Probe Dectin-1 Responses in Innate Immunity. Integr. Biol. 2011, 4, 220–227. [Google Scholar] [CrossRef]
- Prajapati, R.; Arora, A.; Sharma, P.; Bansal, N.; Singla, V.; Kumar, A. Granulocyte Colony-Stimulating Factor Improves Survival of Patients with Decompensated Cirrhosis: A Randomized-Controlled Trial. Eur. J. Gastroen. Hepat. 2016, 29, 448–455. [Google Scholar] [CrossRef]
- Alexander, N.J.; Bozym, D.J.; Farmer, J.R.; Parris, P.; Viens, A.; Atallah, N.; Hopke, A.; Scherer, A.; Dagher, Z.; Barros, N.; et al. Neutrophil Functional Profiling and Cytokine Augmentation for Patients with Multiple Recurrent Infections: A Case Study. J. Allergy Clin. Immunol. Pract. 2021, 9, 986–988. [Google Scholar] [CrossRef] [PubMed]
- Castellani, S.; D’Oria, S.; Diana, A.; Polizzi, A.M.; Gioia, S.D.; Mariggiò, M.A.; Guerra, L.; Favia, M.; Vinella, A.; Leonetti, G.; et al. G-CSF and GM-CSF Modify Neutrophil Functions at Concentrations Found in Cystic Fibrosis. Sci. Rep. 2019, 9, 12937. [Google Scholar] [CrossRef] [PubMed]
- Uribe-Querol, E.; Rosales, C. Neutrophils in Cancer: Two Sides of the Same Coin. J. Immunol. Res. 2015, 2015, 983698. [Google Scholar] [CrossRef] [PubMed]
- Zarakas, M.A.; Desai, J.V.; Chamilos, G.; Lionakis, M.S. Fungal Infections with Ibrutinib and Other Small-Molecule Kinase Inhibitors. Curr Fungal Infect Reports 2019, 13, 86–98. [Google Scholar] [CrossRef]
- Russell, G.; Graveley, R.; Seid, J.; Al-Humidan, A.-K.; Skjodt, H. Mechanisms of Action of Cyclosporine and Effects on Connective Tissues. Semin. Arthritis Rheu. 1992, 21, 16–22. [Google Scholar] [CrossRef] [PubMed]
- Allison, A. Mechanisms of Action of Mycophenolate Mofetil. Lupus 2005, 14, 2–8. [Google Scholar] [CrossRef]
- Dupré-Crochet, S.; Erard, M.; Nüβe, O. ROS Production in Phagocytes: Why, When, and Where? J. Leukoc. Biol. 2013, 94, 657–670. [Google Scholar] [CrossRef]
- Nguyen, G.T.; Green, E.R.; Mecsas, J. Neutrophils to the ROScue: Mechanisms of NADPH Oxidase Activation and Bacterial Resistance. Front. Cell Infect. Microbiol. 2017, 7, 373. [Google Scholar] [CrossRef]
- Tlili, A.; Erard, M.; Faure, M.; Baudin, X.; Piolot, T.; Dupré-Crochet, S.; Nüße, O. Stable Accumulation of P67phox at the Phagosomal Membrane and ROS Production within the Phagosome. J. Leukoc. Biol. 2012, 91, 83–95. [Google Scholar] [CrossRef]
- Paclet, M.-H.; Laurans, S.; Dupré-Crochet, S. Regulation of Neutrophil NADPH Oxidase, NOX2: A Crucial Effector in Neutrophil Phenotype and Function. Front. Cell Dev. Biol. 2022, 10, 945749. [Google Scholar] [CrossRef]







Disclaimer/Publisher’s Note: The statements, opinions and data contained in all publications are solely those of the individual author(s) and contributor(s) and not of MDPI and/or the editor(s). MDPI and/or the editor(s) disclaim responsibility for any injury to people or property resulting from any ideas, methods, instructions or products referred to in the content. |
© 2023 by the authors. Licensee MDPI, Basel, Switzerland. This article is an open access article distributed under the terms and conditions of the Creative Commons Attribution (CC BY) license (https://creativecommons.org/licenses/by/4.0/).
Share and Cite
Timmer, K.D.; Floyd, D.J.; Scherer, A.K.; Crossen, A.J.; Atallah, J.; Viens, A.L.; Sykes, D.B.; Mansour, M.K. Multiparametric Profiling of Neutrophil Function via a High-Throughput Flow Cytometry-Based Assay. Cells 2023, 12, 743. https://doi.org/10.3390/cells12050743
Timmer KD, Floyd DJ, Scherer AK, Crossen AJ, Atallah J, Viens AL, Sykes DB, Mansour MK. Multiparametric Profiling of Neutrophil Function via a High-Throughput Flow Cytometry-Based Assay. Cells. 2023; 12(5):743. https://doi.org/10.3390/cells12050743
Chicago/Turabian StyleTimmer, Kyle D., Daniel J. Floyd, Allison K. Scherer, Arianne J. Crossen, Johnny Atallah, Adam L. Viens, David B. Sykes, and Michael K. Mansour. 2023. "Multiparametric Profiling of Neutrophil Function via a High-Throughput Flow Cytometry-Based Assay" Cells 12, no. 5: 743. https://doi.org/10.3390/cells12050743
APA StyleTimmer, K. D., Floyd, D. J., Scherer, A. K., Crossen, A. J., Atallah, J., Viens, A. L., Sykes, D. B., & Mansour, M. K. (2023). Multiparametric Profiling of Neutrophil Function via a High-Throughput Flow Cytometry-Based Assay. Cells, 12(5), 743. https://doi.org/10.3390/cells12050743

