Genetics and Epigenetics of Cellular Differentiation

A special issue of Genes (ISSN 2073-4425). This special issue belongs to the section "Epigenomics".

Deadline for manuscript submissions: closed (25 March 2026) | Viewed by 2463

Special Issue Editor


E-Mail Website
Guest Editor
1. Department of Medicine, The University of Thessaly, Larissa, Greece
2. The Francis Crick Institute, London, UK
Interests: RNA biology; N6-methyladenosine; epitranscriptomics; mRNA decay; hypoxia; cancer; translation; stress response; stem cells; differentiation; gene expression; genetics; histone modifications; DNA methylation

Special Issue Information

Dear Colleagues,

Unspecialized cells like stem cells are characterized by their ability to differentiate into different cell types. These processes are determined by genetics, gene expression signatures, and epigenetics, but the mechanisms are not fully characterized. First of all, certain genes are active and inactive, and this can be partially controlled by transcription factors. Different transcription factors can be active and repressed amongst cell types. Epigenetic mechanisms such as histone modifications, including acetylation and methylation, chromatin remodelling, DNA methylation, and non-coding RNA-mediated regulation represent another layer of regulation. In this Special Issue, we aim to uncover novel knowledge on the genetic and epigenetic mechanisms that control cell differentiation. Understanding how stem cells give rise to mature cells will result in effective stem-cell-based therapies.

Dr. Theodora Sideri
Guest Editor

Manuscript Submission Information

Manuscripts should be submitted online at www.mdpi.com by registering and logging in to this website. Once you are registered, click here to go to the submission form. Manuscripts can be submitted until the deadline. All submissions that pass pre-check are peer-reviewed. Accepted papers will be published continuously in the journal (as soon as accepted) and will be listed together on the special issue website. Research articles, review articles as well as short communications are invited. For planned papers, a title and short abstract (about 250 words) can be sent to the Editorial Office for assessment.

Submitted manuscripts should not have been published previously, nor be under consideration for publication elsewhere (except conference proceedings papers). All manuscripts are thoroughly refereed through a single-blind peer-review process. A guide for authors and other relevant information for submission of manuscripts is available on the Instructions for Authors page. Genes is an international peer-reviewed open access monthly journal published by MDPI.

Please visit the Instructions for Authors page before submitting a manuscript. The Article Processing Charge (APC) for publication in this open access journal is 2600 CHF (Swiss Francs). Submitted papers should be well formatted and use good English. Authors may use MDPI's English editing service prior to publication or during author revisions.

Keywords

  • stem cells
  • differentiation
  • gene expression
  • genetics
  • histone modifications
  • DNA methylation

Benefits of Publishing in a Special Issue

  • Ease of navigation: Grouping papers by topic helps scholars navigate broad scope journals more efficiently.
  • Greater discoverability: Special Issues support the reach and impact of scientific research. Articles in Special Issues are more discoverable and cited more frequently.
  • Expansion of research network: Special Issues facilitate connections among authors, fostering scientific collaborations.
  • External promotion: Articles in Special Issues are often promoted through the journal's social media, increasing their visibility.
  • Reprint: MDPI Books provides the opportunity to republish successful Special Issues in book format, both online and in print.

Further information on MDPI's Special Issue policies can be found here.

Published Papers (2 papers)

Order results
Result details
Select all
Export citation of selected articles as:

Research

13 pages, 4370 KB  
Article
Sirt1 Promotes Cardiomyocyte Differentiation Through the XR_951230.1/miR-3663-3p/SMYD1 Axis
by Chengyu Li, Mairepati Mahemuti, Yusupujiang Maimaiti, Ting Wang, Xin Zhang and Zeyidan Jiapaer
Genes 2026, 17(3), 282; https://doi.org/10.3390/genes17030282 - 27 Feb 2026
Viewed by 562
Abstract
Background: Sirtuin 1 (Sirt1) is known to regulate stem cell differentiation and cardiomyocyte function, yet its specific role and mechanism in human embryonic stem cell (hESC) differentiation into cardiomyocytes remain unclear. This study aimed to elucidate the functional contribution and molecular [...] Read more.
Background: Sirtuin 1 (Sirt1) is known to regulate stem cell differentiation and cardiomyocyte function, yet its specific role and mechanism in human embryonic stem cell (hESC) differentiation into cardiomyocytes remain unclear. This study aimed to elucidate the functional contribution and molecular pathway of Sirt1 in cardiomyogenesis. Methods: A Sirt1 knockout (Sirt1/) hESC line was generated using CRISPR-Cas9 technology. The expression of key differentiation markers was analyzed by RT-qPCR at days 6, 8, and 9. The underlying mechanism was investigated through integrated RNA-sequencing (RNA-seq) analysis and dual-luciferase reporter assays. Results: Sirt1 deletion significantly downregulated the expression of mesodermal (TBX6, KDR), cardiac precursor (NKX2.5, TBX5), and mature cardiomyocyte (cTNT, Hand2) markers. Mechanistically, a competing endogenous RNA (ceRNA) axis, LncRNA XR_951230.1/miR-3663-3p/SMYD1, was identified. Sirt1 knockout reduced XR_951230.1 expression, which consequently elevated miR-3663-3p activity and suppressed its target gene SMYD1. Conclusions: These findings indicate that Sirt1 is essential for promoting hESC differentiation into cardiomyocytes, potentially via the XR_951230.1/miR-3663-3p/SMYD1 pathway. This study provides new insights into the regulatory network of stem cell-based cardiomyogenesis and suggests potential targets for stem cell-based cardiac disease therapy. Full article
(This article belongs to the Special Issue Genetics and Epigenetics of Cellular Differentiation)
Show Figures

Graphical abstract

18 pages, 15544 KB  
Article
FOXM1 Maintains Homeostasis and Self-Renewal in Wharton’s Jelly Mesenchymal Stem Cells
by Nan Li and Qiang Wu
Genes 2025, 16(12), 1517; https://doi.org/10.3390/genes16121517 - 18 Dec 2025
Viewed by 667
Abstract
Background: The transcription factor FOXM1 is a master regulator of the cell cycle and is implicated in various cell fate decisions. However, its functional role and regulatory network in human Wharton’s jelly mesenchymal stem cells (WJ-MSCs) remain poorly defined. This study aimed to [...] Read more.
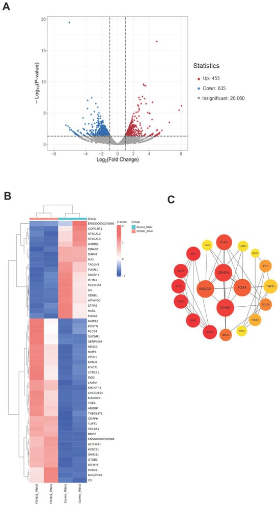
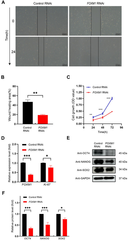
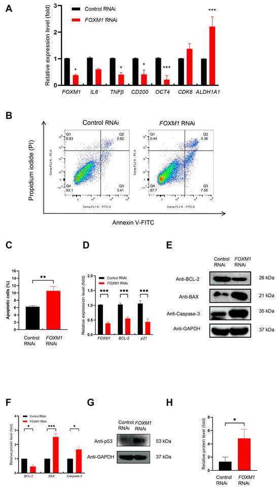
Background: The transcription factor FOXM1 is a master regulator of the cell cycle and is implicated in various cell fate decisions. However, its functional role and regulatory network in human Wharton’s jelly mesenchymal stem cells (WJ-MSCs) remain poorly defined. This study aimed to elucidate the comprehensive function of FOXM1 in maintaining WJ-MSC stemness, proliferation, and survival, and to delineate the underlying molecular mechanisms. Methods: We used RNA Interference to knock down FOXM1 in WJ-MSCs. The phenotypic impacts were assessed through CCK-8, colony formation, migration, and flow cytometry assays. We analyzed transcriptomic changes using RNA-seq and verified the results through qRT-PCR and Western blotting. Results: Knockdown of FOXM1 significantly reduced the expression of core pluripotency factors (OCT4, SOX2, and NANOG), impairing stem cell identity and abolishing colony formation and migration capacities. Furthermore, FOXM1 deficiency induced G0/G1 phase cell cycle arrest, downregulated CCND1, and triggered apoptosis through a mechanism involving p53 accumulation, an increased BAX/BCL-2 ratio, and Caspase-3 activation. RNA-seq analysis further corroborated the systematic downregulation of cell cycle pathways and upregulation of apoptotic pathways upon FOXM1 deficiency. Conclusions: Our findings establish FOXM1 as a critical regulatory node that integrates stem cell identity with proliferative and survival signals to maintain WJ-MSC homeostasis. This study redefines FOXM1’s role in stem cell biology and provides a theoretical foundation for enhancing the therapeutic efficacy of WJ-MSCs by modulating this key factor. Full article
(This article belongs to the Special Issue Genetics and Epigenetics of Cellular Differentiation)
Show Figures

Figure 1

Back to TopTop