You are currently viewing a new version of our website. To view the old version click .
AppliedMath
  • Article
  • Open Access

5 December 2025

Stochastic Analysis of a System of Two Interconnected Inventories

,
and
Department of Industrial and Systems Engineering, University of Pretoria, Hatfield, Pretoria 0028, South Africa
*
Author to whom correspondence should be addressed.
This article belongs to the Special Issue Advanced Mathematical Modeling, Dynamics and Applications

Abstract

This paper considers a continuous review inventory system for two interconnected product types, 1 and 2. Product type 1 is purchased from an external agency, whereas type 2 is manufactured in-house through a sequential batching process. The maximum stock position attainable by type 1 is S 1 and that of type 2 is S 2 . Unit demands arise independently for the two products, where type 1 demand arrives following a Poisson process with rate λ 1 and that for product B also follows a Poisson process with rate λ 2 . At the instance of the stock level of type 1 dropping to zero, it is replenished instantaneously to the maximum level S 1 , such that the stock level is never zero, and hence all demands for type 1 product are satisfied. The production machine attached to type 2 stops manufacturing immediately when its stock level reaches S 2 , and resumes immediately when the stock level drops to S 2 1 . In the event of the type 2 product not being available when demand arrives, it is substituted with the type 1 product with probability p. The production time for a single unit of type 2 is exponentially distributed with mean 1 γ . We identify the underlying Markov process and analyse the performance of the interconnected inventory system.

1. Introduction

Having an efficient inventory management system is central to optimising supply chain performance and ensuring customer satisfaction; hence, models of various complex systems have been proposed by researchers. While models have been proposed for inventory systems where product substitution is performed for either procured or manufactured items independently, a hybrid case that incorporates both procurement and manufacturing is few and far between. This is one area where the model presented in this paper makes contributions. In addition, many inventory models have assumed deterministic system parameters to simplify the solution procedure. While such models provide insight into the interaction of the system variables, it may sometimes be far removed from reality, hence, the recourse to stochastic models. Stochastic modelling of inventory systems is an area that has, therefore, continued to attract research interest, but there are still many research gaps that require attention, one of which is considered in this paper. It is particularly difficult to find stochastic models of inventory systems operating in a random Markovian environment for substitutable items, and this paper seeks to fill this gap. It is practicable to find such systems, where a business manufactures a type of an item, also procures some other type of the same item, and seeks to substitute one type with the other when one brand or type of this item is not available. Moreover, the environment from which demand is generated and even where manufacturing takes place may also contain some random phenomena that need to be considered in the model. The need to understand such a random demand environment with item substitutability, with an interplay between the purchased and manufactured items, provides an opportunity for detailed analysis. This paper addresses this gap by developing a continuous-review stochastic model for a hybrid system that features two interconnected inventories and two types of demand for one-way product substitution. The remainder of this paper is organised as follows: Section 2 provides a review of the relevant literature; Section 3 presents the notations and description of the model; Section 4 presents the governing equations; Section 5 contains the steady state probabilities; Section 6 details the measures of performance; Section 7 offers the numerical example, and Section 8 concludes the paper.

2. Literature Review

The seminal work in inventory management is traced to Harris [1]’s foundational Economic Order Quantity model, which established the fundamental trade-off between ordering and holding costs in a deterministic continuous-review inventory system. This model was followed by the manufacturing variant called the Economic Production Quantity model, which expanded Harris’ principles by integrating a finite production rate. While these deterministic constructs offer valuable insights, their assumptions are often simplistic for many complex real-world systems. Consequently, the field of inventory modelling has evolved to integrate stochastic variables and parameters like demand, leading to robust policy structures for continuous-review environments. Among the most prominent policies are the (s,S), (r,Q), and (s,Q) policies, where ’s’ and ’r’ represent the reorder points; ’S’, the order-up-to level; and ’Q’, the fixed order quantity.
Kalpakam and Sapna [2] were the first to present an (s, S) model for a system with Poisson demand distribution, where lead times and product lifetimes are assumed to follow exponential distribution. Ravichandran [3] presented a non-standard perishable item model with a Poisson demand process and a positive random lead time. Liu and Cheung [4] focused on an (S-1, S) continuous review inventory model for items with Poisson demands, exponentially distributed product lifetimes, and order replenishment processing times, with complete and partial backorders. Lian and Liu [5] considered continuous review inventory models with renewal batch demands and zero lead time and derived a closed-form long-run average cost function under the (s, S) replenishment policy. Yadavalli and Van Schoor [6] investigated a perishable product inventory system operating within a random environment that switches between two distinct states (0 and 1) via an alternating renewal process in which key system characteristics such as the perishing rate, demand rate, and replenishment cost are uniquely defined. Lian et al. [7] studied a continuous review model for items with an exponentially distributed random lifetime and a Markovian renewal demand process in which the inter-demand time is generally distributed. Alizadeh et al. [8] examined a continuous review (S-1, S) inventory policy with stochastic demand and non-zero lead time, allowing for shortages and backlogged demands. Tao et al. [9] examined an inventory problem for a periodic review system with expediting options, where some portions could be expedited at a higher cost to reduce lead time and avoid stockouts. Cao and Yao [10] examined a continuous review inventory system that utilised two sourcing methods and experienced Brownian motion demand. They aimed to minimise the average cost by selecting an optimal regular order rate and an expedited replenishment strategy. Cao and Yao [11] proposed a continuous review model for a stochastic inventory system with product return, where customers’ demand and product return followed independent point processes, with the demand rate being price-dependent. Siriruk and Kotekangpoo [12] proposed a mathematical model for a continuous review inventory system to determine the optimal order quantity of perishable products with a fixed lifetime, stochastic demand, and a positive lead time.
Product substitution is another critical area that has been integrated into inventory management research. In the real world, inventory systems often face situations where customers substitute one product for another due to product stockout. Substitutable goods are usually of the same type or function and can be adopted as alternatives to satisfy customer demand (Chen et al. [13]). Stochastic models of multi-product inventory systems dealing with items procured from outside suppliers have been studied extensively over the past decades. Researchers have focused their attention on finding optimal ordering policies to manage inventory when dealing with single- or multi-items and substitutable or complementary items. The literature on these areas of inventory systems is quite huge, and it is difficult to consider all of them in this paper. However, we provide a list of some important monographs, survey papers, and research articles for the reader interested in exploring some relevant models (see for example Hadley and Whitin [14], Silver [15], McGillivray and Silver [16], Ramaswami [17], Federgruen et al. [18], Ignall [19], Parlar and Goyal [20], Krishnamoorthy and Varghese [21], Smith and Agrawal [22], Anbazhagan and Arivarignan [23], Yadavalli et al. [24], Yadavalli et al. [25], Sivakumar [26], Marisamy and Krishnan [27], Poormoaied and Atan [28], and Kumaresan et al. [29]).
Bitran and Dasu [30] modelled an inventory system in an environment of stochastic yield and substitutable demands to demonstrate how downgrade substitution could serve as a powerful mechanism for manufacturers to effectively address lower-grade demands, while expertly navigating inherent production variability. Xia [31] explored how substitutability affects market segmentation and competitive strategy by comparing two coexisting suppliers that exhibit distinct inventory cost structures, and each provides a single variant of two substitutable products to a diverse customer base. The author argued that the choice between suppliers is driven by the pricing strategies of both suppliers, alongside the individual buyer’s specific preferences. Maddah et al. [32] explored the impact of demand substitution on joint replenishment strategies when stockouts occur. By integrating demand substitution into inventory foresight, their findings reveal how multi-product supply chains can unlock substantial cost savings and significantly enhance stock accessibility. Farahani et al. [33] considered a location-inventory model to address disruption risks within supply chains, incorporating substitutable products as a mitigation tactic. Their model covers scenarios where facilities, even when disrupted, can still fulfil orders for certain available products. Pan et al. [34] investigated an inventory replenishment system with two inventory-based substitutable products with stock-dependent demand rate, where they sought to determine the optimal replenishment time and ending inventory levels for both substitutable products, aiming to maximise the total annual profit. Perlman [35] investigated the optimal inventory strategies for two distinct vertically differentiated products within both centralised and competitive market structures, under the assumption that consumers are heterogeneous and willing to substitute their first choice for another product if their preferred product is out of stock. Beranek and Buscher [36] studied the relationship between pricing, quality decisions, and segmentation of demand within supply chains, when imperfect items impact consumer choices, to demonstrate that quality deficiencies directly influence both pricing strategies and customer demand, triggering substitution effects when the perceived quality falls short of an acceptable standard. Cho et al. [37] studied the effects of demand substitution on multi-products, including one-way and two-way substitution and multistage ramp-up production.
Additionally, stochastic models of single- and multi-product inventory systems, where the products are manufactured by machines attached to the system, have been studied by several researchers (see Gavish and Graves [38], Arreola-Risa [39], Kulkarni and Yan [40], Karim and Nakade [41], Jose and Reshmi [42], Mattam and Jose [43], and Bai et al. [44]). There are several situations in retail business where a retailer maintains an inventory of one product and also runs the production of another substitutable product, which is kept as a separate stock to meet some future demands. A practical example is a coffee vendor who maintains an inventory of roasted coffee beans for sale and also operates a production machine to grind beans for customers who only purchase coffee powder. A customer who comes to buy coffee powder may encounter a stock-out situation and may elect to opt out (buy nothing) or may buy coffee beans as a substitute. Similarly, a retailer could sell branded edible oil alongside freshly cold-pressed oil produced on-site. Demands arise for both products, and one may be substituted with the other in the case of a stock-out. While research on stochastic inventory systems, multi-product inventory systems with in-house production, and models with product substitution are each well-established, they have largely been developed in isolation. This paper aims to bridge this gap by presenting a continuous-review stochastic model for two two-interconnected inventory systems with two distinct demand arrival types, where one demand type can be substituted by the other, based on their inventory levels. The advantage of this combined model is that it develops a coordination mechanism for a production stock together with a purchased stock that can fulfil identical purposes. To establish a foundational basis for analysis, this study makes two key simplifications: substitution is permitted in only one direction, and replenishment of the finished good is assumed to be instantaneous. This approach provides a tractable first step toward modelling these complex integrated systems.

3. Notations and Description of the Model

3.1. Notations

The key notations and their corresponding descriptions used in the model’s formulation are provided in Table 1.
Table 1. Notations used in the formulation of the model.

3.2. Description of the Model

There are two inventories, of which, one inventory (herein called inventory 1) deals with type 1 products, and the other inventory (herein after called inventory 2) deals with type 2 products. Type 1 products are purchased from an external agency, whereas type 2 products are manufactured one by one internally by a production machine attached to inventory 2. The maximum level attainable by type 1 inventory is S 1 , and that of inventory 2 is S 2 . Demands arise independently for the two products unit-wise. Inventory 1 is replenished instantaneously to the maximum level S 1 at the instance of the level of inventory 1 dropping to zero; so, the level of inventory 1 is never zero, and hence, all demands for type 1 are satisfied. The production machine attached to inventory 2 stops its production immediately whenever the level of inventory 2 reaches the full level S 2 and commences its production immediately whenever the level of Inventory 2 drops to S 2 1 . The policy ( S 2 1 , S 2 ) for the production machine is adopted for simplicity. It can be generalised as ( S 2 r , S 2 ) , where 2 r S 2 1 . Furthermore, as the production machine is dedicated to the the inventory system, and the rate of demand for type 2 products may be large, the retailer may decide to always maintain the stock level of type 2 item at S 2 . Demand for the type 2 product may be substituted with the type 1 product with probability p in the event of the type 2 product not being available in inventory 2. Demands for product A arise according to a Poisson process with rate λ 1 , and that for product B arise according to a Poisson process with rate λ 2 . The production time for a single unit of type 2 is exponentially distributed with mean 1 γ .

4. Governing Equations

Let X j ( t ) be the number of items available in inventory j , j = 1 , 2 at time t .
Let Y ( t ) be the state of the production machine. Then,
Y ( t ) = 0 if   the   production   machine   is   idle   at   time   t ; 1 otherwise .
Let Z ( t ) = ( X 1 ( t ) , X 2 ( t ) , Y ( t ) ) . Then, { Z ( t ) | t 0 } is a continuous time 3-dimensional Markov process whose state space is Ω = Ω 1 Ω 2 , where
Ω 1 = { ( i , S 2 , 0 ) | i = 1 , 2 , , S 1 } ,
Ω 2 = { ( i , j , 1 ) | i = 1 , 2 , , S 1 ; j = 0 , 1 , 2 , , S 2 1 } .
Let us assume that the system has just entered into the state ( S 1 , S 2 , 0 ) at time t = 0 . The time-dependent behaviour of the system is governed by the following conditional probabilities:
P ( i , j , k , t ) = Pr [ X 1 ( t ) = i , X 2 ( t ) = j , Y ( t ) = k | X 1 ( 0 ) = S 1 , X 2 ( t ) = S 2 , Y ( t ) = 0 ] , ( i , j , k ) Ω .
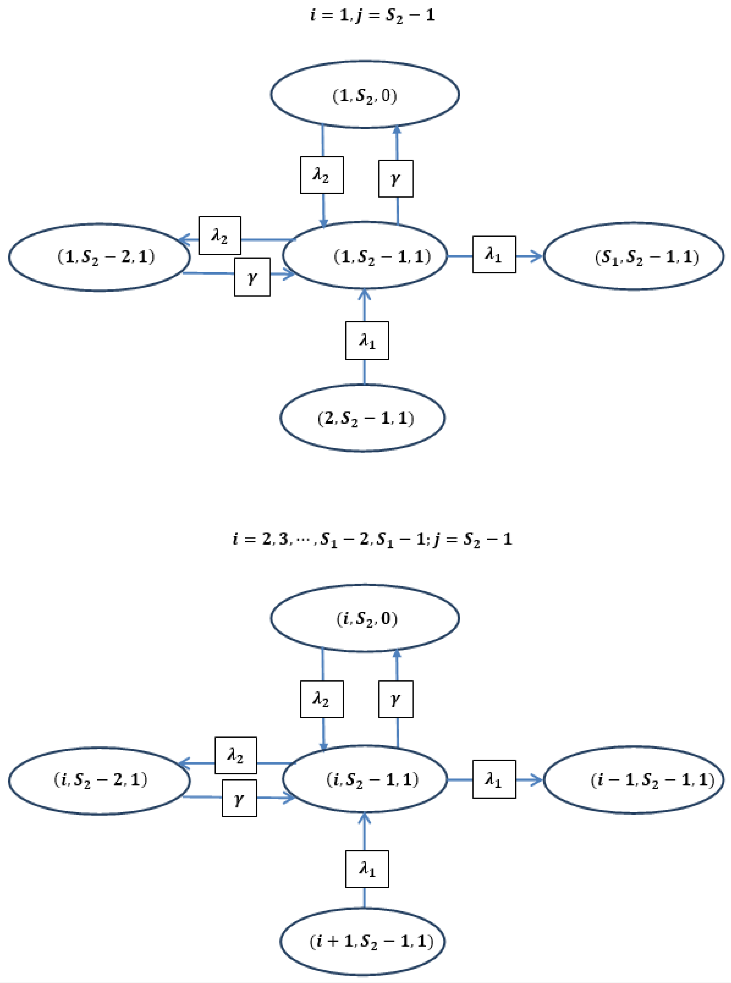
The inflow and outflow from the individual states are depicted in the transition diagrams represented in Figure 1, Figure 2, Figure 3, Figure 4, Figure 5 and Figure 6:
Figure 1. Transition diagrams 1.
Figure 2. Transition diagram 2.
Figure 3. Transition diagram 3.
Figure 4. Transition diagram 4.
Figure 5. Transition diagram 5.
Figure 6. Transition diagram 6.
Using the Markov property, the Kolmogorov forward equations are given by
d d t P ( 1 , S 2 , 0 , t ) = ( λ 1 + λ 2 ) P ( 1 , S 2 , 0 , t ) + λ 1 P ( 2 , S 2 , 0 , t ) + γ P ( 1 , S 2 1 , 1 , t ) ,
d d t P ( i , S 2 , 0 , t ) = ( λ 1 + λ 2 ) P ( i , S 2 , 0 , t ) + λ 1 P ( i + 1 , S 2 , 0 , t ) + γ P ( i , S 2 1 , 1 , t ) , i = 2 , 3 , , S 1 1 ,
d d t P ( S 1 , S 2 , 0 , t ) = ( λ 1 + λ 2 ) P ( S 1 , S 2 , 0 , t ) + λ 1 P ( 1 , S 2 , 0 , t ) + γ P ( S 1 , S 2 1 , 1 , u ) ,
d d t P ( 1 , 0 , 1 , t ) = ( λ 1 + λ 2 p + γ ) P ( 1 , 0 , 1 , t ) + ( λ 1 + λ 2 p ) P ( 2 , 0 , 1 , t ) + λ 2 P ( 1 , 1 , 1 , t ) ,
d d t P ( i , 0 , 1 , t ) = ( λ 1 + λ 2 p + γ ) P ( i , 0 , 1 , t ) + ( λ 1 + λ 2 p ) P ( i + 1 , 0 , 1 , t ) + λ 2 P ( i , 1 , 1 , t ) , i = 2 , 3 , , S 1 1 ,
d d t P ( S 1 , 0 , 1 , t ) = ( λ 1 + λ 2 p + γ ) P ( S 1 , 0 , 1 , t ) + ( λ 1 + λ 2 p ) P ( 1 , 0 , 1 , t ) + λ 2 P ( S 1 , 1 , 1 , t ) ,
d d t P ( 1 , j , 1 , t ) = ( λ 1 + λ 2 + γ ) P ( 1 , j , 1 , t ) + λ 1 P ( 2 , j , 1 , t ) + λ 2 P ( 1 , j + 1 , 1 , t ) + γ P ( 1 , j 1 , 1 , t ) , j = 1 , 2 , , S 2 2 ,
d d t P ( i , j , 1 , t ) = ( λ 1 + λ 2 + γ ) P ( i , j , 1 , t ) + λ 1 P ( i + 1 , j , 1 , t ) + λ 2 P ( i , j + 1 , 1 , t ) + γ P ( i , j 1 , 1 , t ) , i = 2 , 3 , , S 1 1 ; j = 1 , 2 , , S 2 2 ,
d d t P ( S 1 , j , 1 , t ) = ( λ 1 + λ 2 + γ ) P ( S 1 , j , 1 , t ) + λ 1 P ( 1 , j , 1 , t ) + λ 2 P ( S 1 , j + 1 , 1 , t ) + γ P ( S 1 , j 1 , 1 , t ) , j = 1 , 2 , , S 2 2 ,
d d t P ( 1 , S 2 1 , 1 , t ) = ( λ 1 + λ 2 + γ ) P ( 1 , S 2 1 , 1 , t ) + λ 1 P ( 2 , S 2 1 , 1 , t ) + λ 2 P ( 1 , S 2 , 0 , t ) + γ P ( 1 , S 2 2 , 1 , t ) ,
d d t P ( i , S 2 1 , 1 , t ) = ( λ 1 + λ 2 + γ ) + λ 1 P ( i + 1 , S 2 1 , 1 , t ) + λ 2 P ( i , S 2 , 0 , t ) + γ P ( i , S 2 2 , 1 , t ) , i = 2 , 3 , , S 1 1 ,
d d t P ( S 1 , S 2 1 , 1 , t ) = ( λ 1 + λ 2 + γ ) + λ 1 P ( 1 , S 2 1 , 1 , t ) + λ 2 P ( S 1 , S 2 , 0 , t ) + γ P ( S 1 , S 2 2 , 1 , t ) .

5. Steady-State Probabilities

We define the steady-state probability of any state ( i , j , k ) Ω as follows:
π ( i , j , k ) = lim t P ( i , j , k , t ) , ( i , j , k ) Ω .
By the final value theorem of the Laplace transform, we get
π ( i , j , k ) = lim s 0 s P ( i , j , k , s ) , ( i , j , k ) Ω .
Taking the Laplace transform on both sides of Equations (5)–(16), we get
( s + λ 1 + λ 2 ) P ( 1 , S 2 , 0 , s ) = λ 1 P ( 2 , S 2 , 0 , s ) + γ P ( 1 , S 2 1 , 1 , s ) ,
( s + λ 1 + λ 2 ) P ( i , S 2 , 0 , s ) = λ 1 P ( i + 1 , S 2 , 0 , s ) + γ P ( i , S 2 1 , 1 , s ) , i = 2 , 3 , , S 1 1 ,
( s + λ 1 + λ 2 ) P ( S 1 , S 2 , 0 , s ) = 1 + λ 1 P ( 1 , S 2 , 0 , s ) + γ P ( S 1 , S 2 1 , 1 , s ) ,
( s + λ 1 + λ 2 p + γ ) P ( 1 , 0 , 1 , s ) = ( λ 1 + λ 2 p ) P ( 2 , 0 , 1 , s ) + λ 2 P ( 1 , 1 , 1 , s ) ,
( s + λ 1 + λ 2 p + γ ) P ( i , 0 , 1 , s ) = ( λ 1 + λ 2 p ) P ( i + 1 , 0 , 1 , s ) + λ 2 P ( i , 1 , 1 , s ) , i = 2 , 3 , , S 1 1 ,
( s + λ 1 + λ 2 p + γ ) P ( S 1 , 0 , 1 , s ) = ( λ 1 + λ 2 p ) P ( 1 , 0 , 1 , s ) + λ 2 P ( S 1 , 1 , 1 , s ) ,
( s + λ 1 + λ 2 + γ ) P ( 1 , j , 1 , s ) = λ 1 P ( 2 , j , 1 , s ) + λ 2 P ( 1 , j + 1 , 1 , s ) + γ P ( 1 , j 1 , 1 , s ) , j = 1 , 2 , , S 2 2 ,
( s + λ 1 + λ 2 + γ ) P ( i , j , 1 , s ) = λ 1 P ( i + 1 , j , 1 , s ) + λ 2 P ( i , j + 1 , 1 , s ) + γ P ( i , j 1 , 1 , s ) , i = 2 , 3 , , S 1 1 ; j = 1 , 2 , , S 2 2 ,
( s + λ 1 + λ 2 + γ ) P ( S 1 , j , 1 , s ) = λ 1 P ( 1 , j , 1 , s ) + λ 2 P ( S 1 , j + 1 , 1 , s ) + γ P ( S 1 , j 1 , 1 , s ) , j = 1 , 2 , , S 2 2 ,
( s + λ 1 + λ 2 + γ ) P ( 1 , S 2 1 , 1 , s ) = λ 1 P ( 2 , S 2 1 , 1 , s ) + λ 2 P ( 1 , S 2 , 0 , s ) + γ P ( 1 , S 2 2 , 1 , s ) ,
( s + λ 1 + λ 2 + γ ) P ( i , S 2 1 , 1 , s ) = λ 1 P ( i + 1 , S 2 1 , 1 , s ) + λ 2 P ( i , S 2 , 0 , s ) + γ P ( i , S 2 2 , 1 , s ) , i = 2 , 3 , , S 1 1 ,
( s + λ 1 + λ 2 + γ ) P ( S 1 , S 2 1 , 1 , s ) = λ 1 P ( 1 , S 2 1 , 1 , s ) + λ 2 P ( S 1 , S 2 , 0 , s ) + γ P ( S 1 , S 2 2 , 1 , s ) .
We have used the notation f ( s ) for the Laplace transform of f ( t ) . Multiplying both sides of Equations (19)–(30) by s and applying Equation (18), we obtain the following equations
( λ 1 + λ 2 ) π ( 1 , S 2 , 0 ) = λ 1 π ( 2 , S 2 , 0 ) + γ π ( 1 , S 2 1 , 1 ) ,
( λ 1 + λ 2 ) π ( i , S 2 , 0 ) = λ 1 π ( i + 1 , S 2 , 0 ) + γ π ( i , S 2 1 , 1 ) , i = 2 , 3 , , S 1 1 ,
( λ 1 + λ 2 ) π ( S 1 , S 2 , 0 ) = λ 1 π ( 1 , S 2 , 0 ) + γ π ( S 1 , S 2 1 , 1 ) ,
( λ 1 + λ 2 p + γ ) π ( 1 , 0 , 1 ) = ( λ 1 + λ 2 p ) π ( 2 , 0 , 1 ) + λ 2 π ( 1 , 1 , 1 ) ,
( λ 1 + λ 2 p + γ ) π ( i , 0 , 1 ) = ( λ 1 + λ 2 p ) π ( i + 1 , 0 , 1 ) + λ 2 π ( i , 1 , 1 ) , i = 2 , 3 , , S 1 1 ,
( λ 1 + λ 2 p + γ ) π ( S 1 , 0 , 1 ) = ( λ 1 + λ 2 p ) π ( 1 , 0 , 1 ) + λ 2 π ( S 1 , 1 , 1 ) ,
( λ 1 + λ 2 + γ ) π ( 1 , j , 1 ) = λ 1 π ( 2 , j , 1 ) + λ 2 π ( 1 , j + 1 , 1 ) + γ π ( 1 , j 1 , 1 ) , j = 1 , 2 , , S 2 2 ,
( λ 1 + λ 2 + γ ) π ( i , j , 1 ) = λ 1 π ( i + 1 , j , 1 ) + λ 2 π ( i , j + 1 , 1 ) + γ π ( i , j 1 , 1 ) , i = 2 , 3 , , S 1 1 ; j = 1 , 2 , , S 2 2 ,
( λ 1 + λ 2 + γ ) π ( S 1 , j , 1 ) = λ 1 π ( 1 , j , 1 ) + λ 2 π ( S 1 , j + 1 , 1 ) + γ π ( S 1 , j 1 , 1 ) , j = 1 , 2 , , S 2 2 ,
( λ 1 + λ 2 + γ ) π ( 1 , S 2 1 , 1 ) = λ 1 π ( 2 , S 2 1 , 1 ) + λ 2 π ( 1 , S 2 , 0 ) + γ π ( 1 , S 2 2 , 1 ) ,
( λ 1 + λ 2 + γ ) π ( i , S 2 1 , 1 ) = λ 1 π ( i + 1 , S 2 1 , 1 ) + λ 2 π ( i , S 2 , 0 ) + γ π ( i , S 2 2 , 1 ) , i = 2 , 3 , , S 1 1 ,
( λ 1 + λ 2 + γ ) π ( S 1 , S 2 1 , 1 ) = λ 1 π ( 1 , S 2 1 , 1 ) + λ 2 π ( S 1 , S 2 , 0 ) + γ π ( S 1 , S 2 2 , 1 ) .
Equations (31)–(42) constitute a system of linear homogeneous equations, and therefore a non-trivial unique solution for the steady-state probabilities π ( i , j , k ) , ( i , j , k ) Ω can be obtained by replacing one of (31)–(42) by the equation of the total probability law, namely
i = 1 S 1 π ( i , S 2 , 0 ) + i = 1 S 1 j = 0 S 2 1 π ( i , j , 1 ) = 1 .
Equations (31)–(42) can be interpreted by the principle of equilibrium (Flow–Balance). The left-hand side of each equation represents the flow out of a state, while the right-hand side signifies the flow to that state. For instance, consider the Equation (31) for the state ( 1 , S 2 , 0 ) from which flow out can happen either by a demand for the type 1 product with rate λ 1 or by a demand for the type 2 product with rate λ 2 . So, the net flow-out rate is ( λ 1 + λ 2 ) , yielding the amount of fluid moving out: ( λ 1 + λ 2 ) π ( 1 , S 2 , 0 ) . On the other hand, the flow in to the state ( 1 , S 2 , 0 ) can occur either from ( 2 , S 2 , 0 ) by a demand for the type 1 product with rate λ 1 or from ( 1 , S 2 1 , 1 ) , by producing a type 2 product with rate γ . So, the amount of fluid moving into the system is λ 1 π ( 2 , S 2 , 0 ) + γ π ( 1 , S 2 1 , 1 ) . Under equilibrium conditions, the flow out is equal to the flow in. Thus, (31) is obtained. As another example, consider Equation (38) for the state ( S 1 , j , 1 ) , j = 1 , 2 , , S 2 2 . The flow out of the state can happen either by a demand for the type 1 product with rate λ 1 , or by a demand for the type 2 product with rate λ 2 , or by a production of one type 2 product with rate γ . For this, the net rate is ( λ 1 + λ 2 + γ ) . The flow out of the state ( S 1 , j , 1 ) is ( λ 1 + λ 2 + γ ) π ( S 1 , j , 1 ) . On the other hand, the flow in can happen either from the state ( 1 , j , 1 ) by a demand for the type 1 product, accompanied by a replenishment of inventory 1 to its maximum level S 1 with rate λ 1 , or by a demand for the type 2 product from the state ( S 1 , j + 1 , 1 ) with rate λ 2 , or by a production of one type 2 product by the machine from the state ( S 1 , j 1 , 1 ) with rate γ . So, the fluid moving in is λ 1 π ( 1 , j , 1 ) + λ 2 π ( S 1 , j + 1 , 1 ) + γ π ( S 1 , j 1 , 1 ) . By applying the principle of flow balance, we get (38). The other equations can be interpreted in a similar fashion.

6. Measures of Performance

We now present important measures of the performance of the inventory system.

6.1. Probability That Both Inventories Are Full at Time t

Let A ( t ) be the probability that both inventories are full at time t . Then, we have
A ( t ) = P ( S 1 , S 2 , 0 , t ) .

6.2. Probability That the Production Machine Is Idle

Let B ( t ) be the probability that the production machine is idle at time t . Since the production machine is idle whenever inventory 2 is full, we get
B ( t ) = i = 1 S 1 P ( i , S 2 , 0 , t ) .

6.3. Mean Number of Times the Production Machine Is Switched On

Let N 1 ( t ) be the counting random variable, which represents the number of times the production machine is switched on in the time interval ( 0 , t ) . Since the switching-on takes place at the instance of arrival of demand for the type 2 product when the inventory level of type 2 products is S 2 , consequently, the mean number of N 1 ( t ) is given by
E [ N 1 ( t ) ] = 0 t E [ d N 1 ( u ) ] = λ 2 i = 1 S 1 0 t P ( i , S 2 , 0 , u ) d u .
The mean stationary rate of occurrence of switching-on events is given by
E N 1 = lim t N 1 ( t ) t = λ 2 i = 1 S 1 lim t 1 t 0 t P ( i , S 2 , 0 , u ) d u = λ 2 i = 1 S 1 π ( i , S 2 , 0 ) .

6.4. Mean Number of Times the Production Machine Is Switched Off

Let N 2 ( t ) be the counting random variable, which represents the number of times the production machine is switched off in the time interval ( 0 , t ) . Since switching-off takes place at the instance when the inventory level of type 2 products reaches S 2 , consequently, the mean number of N 2 ( t ) is given by
E [ N 2 ( t ) ] = 0 t E [ d N 1 ( u ) ] = γ i = 1 S 1 0 t P ( i , S 2 1 , 1 , u ) d u .
The mean stationary rate of occurrence of switching-off events is given by
E N 2 = lim t N 2 ( t ) t = γ i = 1 S 1 lim t 1 t 0 t P ( i , S 2 1 , 1 , u ) d u = γ i = 1 S 1 π ( i , S 2 1 , 1 ) .

6.5. Mean Number of Times Substitution Takes Place

Let N 3 ( t ) be the counting random variable, which represents the number of times the substitution of the type 1 product takes place in the time interval ( 0 , t ) . Since substitution of the type 1 product takes place with probability p at the instance of arrival of demand for the type 2 product when the inventory level of type 2 products is 0 , consequently, the mean number of N 3 ( t ) is given by
E [ N 3 ( t ) ] = 0 t E [ d N 3 ( u ) ] = λ 2 p i = 1 S 1 0 t P ( i , 0 , 1 , u ) d u .
The mean stationary rate of occurrence of substitution events is given by
E N 3 = lim t N 2 ( t ) t = λ 2 p i = 1 S 1 lim t 1 t 0 t P ( i , 0 , 1 , u ) d u = λ 2 p i = 1 S 1 π ( i , 0 , 1 ) .

6.6. Mean Number of Times Replenishment of Type 1 Product Is Made

Let N 4 ( t ) be the total number of times inventory 1 is replenished in the interval ( 0 , t ) . Then,
E [ N 4 ( t ) ] = 0 t E [ d N 4 ( u ) ] = 0 t λ 1 P ( 1 , S 2 , 0 , u ) + j = 0 S 2 1 P ( 1 , j , 1 , u ) . d u .
The mean stationary rate of replenishment of type 1 product inventory is given by
E N 4 = lim t E ( N 4 ( t ) ) t = λ 1 π ( 1 , S 2 , 0 ) + j = 0 S 2 1 π ( 1 , j , 1 ) .

6.7. Mean Number of Times Type 2 Product Inventory Enters into Empty State

Let N 5 ( t ) be the total number of times the type 2 product inventory enters into empty state in the interval ( 0 , t ) . Then,
E [ N 5 ( t ) ] = 0 t E [ d N 5 ( u ) ] = λ 2 i = 1 S 1 P ( i , 1 , 1 , u ) d u .
The mean stationary rate of the type 2 product inventory entering into the empty state is given by
E N 5 = lim t E ( N 5 ( t ) ) t = λ 2 i = 1 S 1 π ( i , 1 , 1 ) .

7. Numerical Illustration

A numerical study is conducted to demonstrate the tractability of the analytical model and to examine the behaviour of its performance measures. For this purpose, we define a specific instance with inventory capacities S 1 = 4 , and S 2 = 3 . We also define the states by Ω = Ω 1 Ω 2 , where
Ω 1 = { ( 1 , 3 , 0 ) , ( 2 , 3 , 0 ) , ( 3 , 3 , 0 ) , ( 4 , 3 , 0 ) } , Ω 2 = { ( i , j , 1 ) | i = 1 , 2 , 3 , 4 ; j = 0 , 1 , 2 } .
The state transition diagram is shown in Figure 7.
Figure 7. Transition diagram.
We denote the states
( 1 , 0 , 1 ) , ( 1 , 1 , 1 ) , ( 1 , 2 , 1 ) , ( 1 , 3 , 0 ) , ( 2 , 0 , 1 ) , ( 2 , 1 , 1 ) , ( 2 , 2 , 1 ) , ( 2 , 3 , 0 ) , ( 3 , 0 , 1 ) , ( 3 , 1 , 1 ) , ( 3 , 2 , 1 ) , ( 3 , 3 , 0 ) , ( 4 , 0 , 1 ) , ( 4 , 1 , 1 ) , ( 4 , 2 , 1 ) , ( 4 , 3 , 0 ) ,
respectively, by s 1 , s 2 , s 3 , s 4 , s 5 , s 6 , s 7 , s 8 , s 9 , s 10 , s 11 , s 12 , s 13 , s 14 , s 15 , s 16 .
The transition-rate matrix (the Q-matrix) is given by
Q = s 1 s 2 s 3 s 4 s 5 s 6 s 7 s 8 s 9 s 10 s 11 s 12 s 13 s 14 s 15 s 16 s 1 s 2 s 3 s 4 s 5 s 6 s 7 s 8 s 9 s 10 s 11 s 12 s 13 s 14 s 15 s 16 [ a λ 2 0 0 d 0 0 0 0 0 0 0 0 0 0 0 γ b λ 2 0 0 λ 1 0 0 0 0 0 0 0 0 0 0 0 γ b λ 2 0 0 λ 1 0 0 0 0 0 0 0 0 0 0 0 γ c 0 0 0 λ 1 0 0 0 0 0 0 0 0 0 0 0 0 a λ 2 0 0 λ 1 + λ 2 p 0 0 0 0 0 0 0 0 0 0 0 γ b λ 2 0 0 λ 1 0 0 0 0 0 0 0 0 0 0 0 γ b λ 2 0 0 λ 1 0 0 0 0 0 0 0 0 0 0 0 γ c 0 0 0 λ 1 0 0 0 0 0 0 0 0 0 0 0 0 a λ 2 0 0 λ 1 + λ 2 p 0 0 0 0 0 0 0 0 0 0 0 γ b λ 2 0 0 λ 1 0 0 0 0 0 0 0 0 0 0 0 γ b λ 2 0 0 λ 1 0 0 0 0 0 0 0 0 0 0 0 γ c 0 0 0 λ 1 d 0 0 0 0 0 0 0 0 0 0 0 a λ 2 0 0 0 λ 1 0 0 0 0 0 0 0 0 0 0 γ b λ 2 0 0 0 λ 1 0 0 0 0 0 0 0 0 0 0 γ b λ 2 0 0 0 λ 1 0 0 0 0 0 0 0 0 0 0 γ c ] ,
where a = λ 1 + λ 2 p + γ , b = λ 1 + λ 2 + γ , c = λ 1 + λ 2 , d = λ 1 + λ 2 p . The transition Matrix Q provides the necessary foundation for deriving the Kolmogorov forward equations and obtaining the steady-state probabilities of the system.
For brevity, we put
x 1 = π ( 1 , 0 , 1 ) , x 2 = π ( 1 , 1 , 1 ) , x 3 = π ( 1 , 2 , 1 ) , x 4 = π ( 1 , 3 , 0 ) , x 5 = π ( 2 , 0 , 1 ) , x 6 = π ( 2 , 1 , 1 ) , x 7 = π ( 2 , 2 , 1 ) , x 8 = π ( 2 , 3 , 0 ) , x 9 = π ( 3 , 0 , 1 ) , x 10 = π ( 3 , 1 , 1 ) , x 11 = π ( 3 , 2 , 1 ) , x 12 = π ( 3 , 3 , 0 ) , x 13 = π ( 4 , 0 , 1 ) , x 14 = π ( 4 , 1 , 1 ) , x 15 = π ( 4 , 2 , 1 ) , x 16 = π ( 4 , 3 , 0 ) .
Using Equations (31)–(42), we obtain the following system of equations:
γ x 3 ( λ 1 + λ 2 ) x 4 + λ 1 x 8 = 0 ,
γ x 7 ( λ 1 + λ 2 ) x 8 + λ 1 x 12 = 0 ,
γ x 11 ( λ 1 + λ 2 ) x 12 + λ 1 x 16 = 0 ,
γ x 15 ( λ 1 + λ 2 ) x 16 + + λ 1 x 4 = 0 ,
( λ 1 + λ 2 p + γ ) x 1 + λ 2 x 2 + ( λ 1 + λ 2 p ) x 5 = 0 ,
( λ 1 + λ 2 p + γ ) x 5 + λ 2 x 6 + ( λ 1 + λ 2 p ) x 9 = 0 ,
( λ 1 + λ 2 p + γ ) x 9 + λ 2 x 10 + ( λ 1 + λ 2 p ) x 13 = 0 ,
( λ 1 + λ 2 p ) x 13 + λ 2 x 14 + ( λ 1 + λ 2 ) x 1 = 0 ,
γ x 1 ( λ 1 + λ 2 + γ ) x 2 + λ 2 x 3 + λ 1 x 6 = 0 ,
γ x 5 ( λ 1 + λ 2 + γ ) x 6 + λ 2 x 7 + λ 1 x 10 = 0 ,
γ x 9 ( λ 1 + λ 2 + γ ) x 10 + λ 2 x 11 + λ 1 x 14 = 0 ,
γ x 13 + γ x 13 ( λ 1 + λ 2 + γ ) x 14 + λ 2 x 15 + λ 1 x 2 = 0 ,
γ x 2 ( λ 1 + λ 2 + γ ) x 3 + λ 2 x 4 + λ 1 x 7 = 0 ,
γ x 6 ( λ 1 + λ 2 + γ ) x 7 + λ 2 x 8 + λ 1 x 11 = 0 ,
γ x 10 ( λ 1 + λ 2 + γ ) x 11 + λ 2 x 12 + λ 1 x 15 = 0 ,
γ x 14 ( λ 1 + λ 2 + γ ) x 15 + λ 2 x 16 + λ 1 x 3 = 0 .
We define
y 1 = x 1 + x 2 + x 3 + x 4 , z 0 = x 1 + x 5 + x 9 + x 13 ,
y 2 = x 5 + x 6 + x 7 + x 8 , z 1 = x 2 + x 6 + x 10 + x 14 ,
y 3 = x 9 + x 10 + x 11 + x 12 , z 2 = x 3 + x 7 + x 11 + x 15 ,
y 4 = x 13 + x 14 + x 15 + x 16 , z 3 = x 4 + x 8 + x 12 + x 16 .
Summing Equations (58)–(73), we obtain
γ z 2 = λ 2 z 3 ,
γ z 0 = λ 2 z 1 ,
γ z 1 = λ 2 z 2 ,
γ z 1 = λ 2 z 2 .
Replacing the redundant equation with the total probability law z 0 + z 1 + z 2 + z 3 = 1 , and solving, we get
z 0 = 1 1 + ρ + ρ 2 + ρ 2 + ρ 3 ,
z 1 = ρ 1 + ρ + ρ 2 + ρ 2 + ρ 3 ,
z 2 = ρ 2 1 + ρ + ρ 2 + ρ 2 + ρ 3 ,
z 3 = ρ 3 1 + ρ + ρ 2 + ρ 2 + ρ 3 ,
where ρ = γ λ 2 . We note that z 0 , z 1 , z 2 , and z 3 are the steady-state probabilities of the production inventory (inventory 2), which are independent of the substitution probability p . Likewise y 1 , y 2 , y 3 , and y 4 are the steady-state probabilities of the replenishment inventory (inventory 1).
Among the four parameters λ 1 , λ 2 , γ , and p, the parameter γ pertains to the setup aspects of the production machine and is therefore controllable. The other parameters are dependent on the behavioural aspects of customers. Since γ is the key parameter within the control of the retailer, we performed the numerical study by varying γ only. The performance measures in the present paper are new, and they are tested with their robustness in mind with regard to changes in γ . The rate of demand for type 1 products may be less than that of type 2 products. The system may decide to manufacture one product in case the demand for the product is higher than the demand for other products. Fixing λ 1 = 4.0 , λ 2 = 6.0 , and p = 0.4 , we vary γ from 6.1 to 8.0 and analyse the performance of the inventory system. We have assumed γ > λ 2 in order to avoid the loss of genuine customers for type 2 products. In this regard, we first obtained the steady-state probabilities π ( i , j , k ) , ( i , j , k ) Ω and tabulated them in Table 2. The steady-state probabilities have been found, and their correctness is checked by confirming with the total probability law. The Markovian formulation is conducted by including all possible states. Using Table 2, we can study the stationary behaviour of several performance measures as γ increases.
Table 2. Steady-state probabilities for γ = 0.1 : 0.1 : 2.0 .
We observe from the table that
x 1 = x 5 = x 9 = x 13 ; x 2 = x 6 = x 10 = x 14 ; x 3 = x 7 = x 11 = x 15 ; x 4 = x 8 = x 12 = x 16 ;
and y i = 0.25 , i = 1 , 2 , 3 , 4 .
Upon verification of the total probability across all states, the following results were obtained.

7.1. Stationary Probability That Both Inventories Are Full

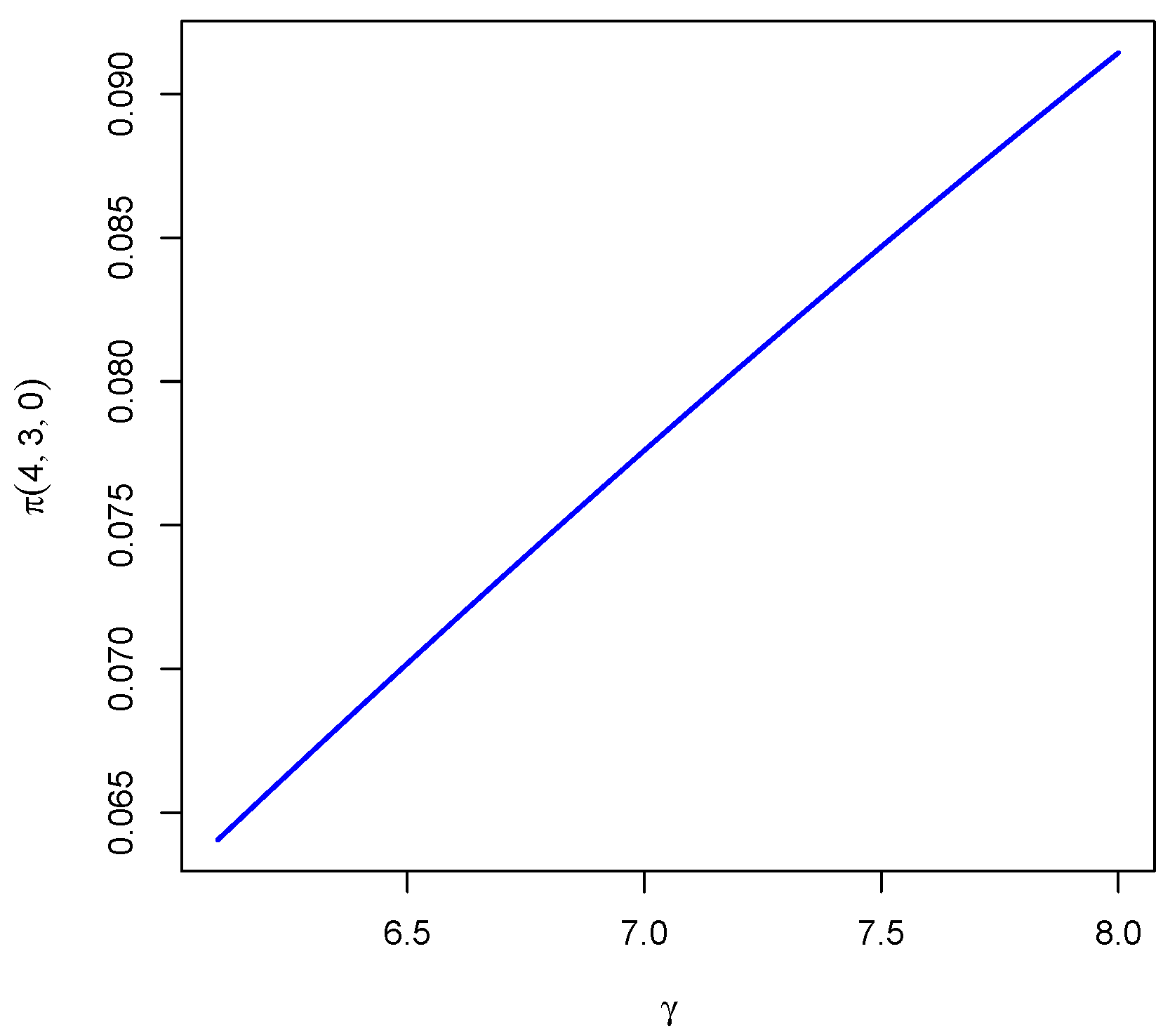
The event that both inventories are full corresponds to the event where the system is in state ( 4 , 3 , 0 ) . Accordingly, we plot π ( 4 , 3 , 0 ) as a function of the production rate γ in Figure 8. We observe that π ( 4 , 3 , 0 ) increases, as γ increases. This behaviour is quite natural since, as the production rate increases, the level of inventory 2 reaches its maximum capacity frequently.
Figure 8. π ( 4 , 3 , 0 ) as a function of γ .

7.2. Stationary Probability That the Production Machine Is Idle

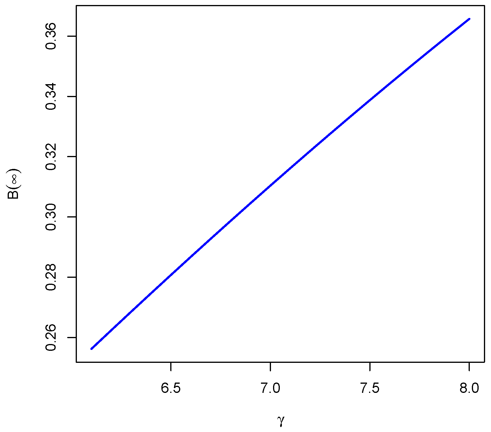
Since the production machine is idle whenever inventory 2 is full, the possible states are ( 1 , 3 , 0 ) , ( 2 , 3 , 0 ) , ( 3 , 3 , 0 ) , and ( 4 , 3 , 0 ) . So, by Equation (45), the stationary probability that the production machine is idle is given by
B ( ) = i = 1 S 1 P ( i , S 2 , 0 , ) = π ( 1 , 3 , 0 ) + π ( 2 , 3 , 0 ) + π ( 3 , 3 , 0 ) + π ( 4 , 3 , 0 ) .
We plot B ( ) as a function of γ in Figure 9. We observe that B ( ) increases, as γ increases.
Figure 9. B ( ) as a function of γ .

7.3. Mean Stationary Rate of Occurrence of Switching-On Events

The mean stationary rate E N 1 of the occurrence of switching-on events is given by Equation (47)
E N 1 = λ 2 i = 1 4 π ( i , 3 , 0 ) = λ 2 [ π ( 1 , 3 , 0 ) + π ( 2 , 3 , 0 ) + π ( 3 , 3 , 0 ) + π ( 4 , 3 , 0 ) ] .
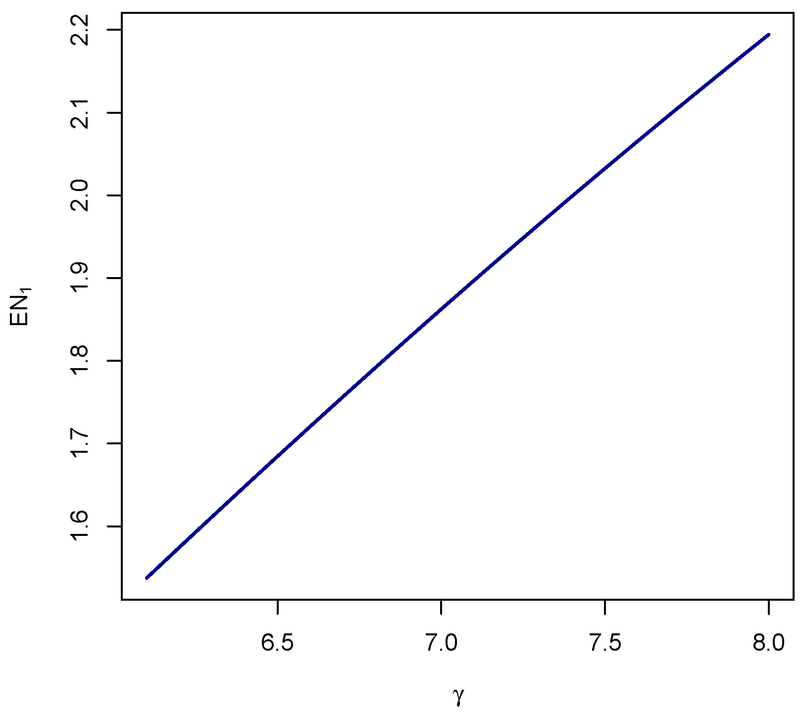
Since we have assumed λ 2 = 6.0 , we vary the production rate γ from 6.0 to 8.0. We plot E N 1 as a function of γ in Figure 10. This figure exhibits that E N 1 increases almost linearly with respect to γ . This is because the production rate γ is larger than the demand rate λ 2 , which means inventory 2 reaches the maximum level quite frequently.
Figure 10. E N 1 as a function of γ .

7.4. Mean Stationary Rate of Occurrence of Switching-Off Events

Switching off the production machine takes place once the level of inventory 2 reaches its full level S 2 = 3 . So, by Equation (49), the mean stationary rate of occurrence of switching-off events is given by
E N 2 = γ i = 1 4 π ( i , 2 , 1 ) = γ [ π ( 1 , 2 , 1 ) + π ( 2 , 2 , 1 ) + π ( 3 , 2 , 1 ) + π ( 4 , 2.1 ) ] .
We plot E N 2 as a function of γ in Figure 11.
Figure 11. E N 2 as a function of γ .
We observe that E N 1 and E N 2 behave alike. This is because switching on takes place if and only if switching off takes place.

7.5. Stationary Mean Rate of Occurrences of Substitutions

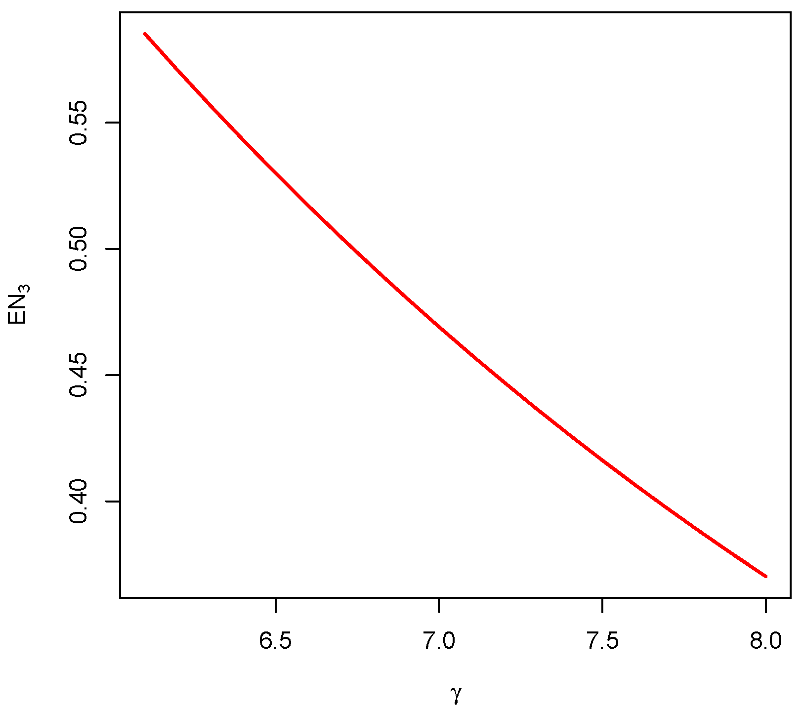
By Equation (51), the stationary mean rate of occurrence of substitution events is given by
E N 3 = λ 2 p [ π ( 1 , 0 , 1 ) + π ( 2 , 0 , 1 ) + π ( 3 , 0 , 1 ) + π ( 4 , 0 , 1 ) ] .
We plot E N 3 as a function of γ in Figure 12. We observe that E N 3 decreases as γ increases. This behaviour also confirms that our model is quite consistent with the increasing nature of γ .
Figure 12. E N 3 as a function of γ .

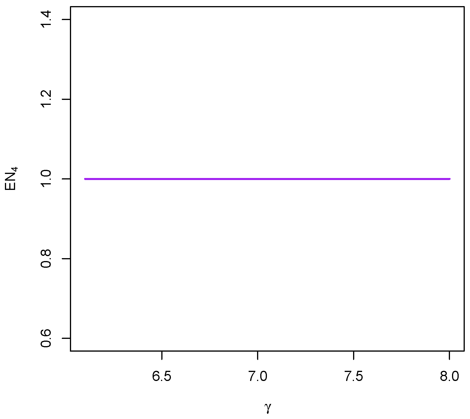
7.6. Mean Stationary Rate of Occurrence of Events of Replenishment of Type-A Product

By Equation (53), the mean stationary rate of replenishment of type-A product inventory is given by
E N 4 = λ 1 π ( 1 , 3 , 0 ) + π ( 1 , 0 , 1 ) + π ( 1 , 1 , 1 ) + π ( 1 , 2 , 1 ) .
We plot E N 4 as a function of γ in Figure 13. We observe that E N 4 is approximately 1, as γ increases.
Figure 13. E N 4 as a function of γ .

7.7. Mean Stationary Rate of Occurrence of Level of Inventory 2 Entering into 0 State

By Equation (55), the mean stationary rate of type 2 product inventory entering into empty state is given by
E N 5 = λ 2 [ π ( 1 , 1 , 1 ) + π ( 2 , 1 , 1 ) + π ( 3 , 1 , 1 ) + π ( 4 , 1 , 1 ) ] .
We plot E N 5 as a function of γ in Figure 14. Here, we observe that E N 5 decreases, as γ increases. This is agreeable since λ 2 < γ , and as γ increases, the probability of the level of inventory 2 remaining above 0 increases.
Figure 14. E N 5 as a function of γ .
Now we proceed to discuss the case p = 0 . This is the case where the inventories are managed independently.
For the choice S 1 = 4 and S 2 = 3 , we have π ( i , j , k ) = ϕ ( i ) ψ ( j , k ) , where ϕ ( i ) , i = 1 , 2 , 3 , 4 are the steady-state probabilities of the replenishment inventory, and ψ ( 3 , 0 ) , ψ ( j , 1 ) , j = 0 , 1 , 2 are that of the production inventory. Using the steady-state balance equations, we obtain ϕ ( 1 ) = ϕ ( 2 ) = ϕ ( 3 ) = ϕ ( 4 ) = 0.25 , and
ψ ( 0 , 1 ) = 1 1 + ρ + ρ 2 + ρ 2 + ρ 3 ,
ψ ( 1 , 1 ) = ρ 1 + ρ + ρ 2 + ρ 2 + ρ 3 ,
ψ ( 2 , 1 ) = ρ 2 1 + ρ + ρ 2 + ρ 2 + ρ 3 ,
ψ ( 3 , 1 ) = ρ 3 1 + ρ + ρ 2 + ρ 2 + ρ 3 ,
where ρ = γ λ 2 . The result from Equations (92)–(95) is the same as in Equations (82)–(85).

8. Conclusions

In this paper, we considered a mechanism for the joint coordination of two inventory items, of which one item, type 1, is procured from outside and the other item, type 2, is manufactured in-house by a machine attached to the inventory. We assumed the instantaneous replenishment of item type 1 whenever it reaches the zero level and also considered the substitution of item type 2 with type 1 when type 2 is not available. The production rate is treated as a controlling parameter. The subsequent analysis examined various stationary performance measures, including the following: the stationary probability of both inventories being at full capacity; the stationary probability of the production machine being idle; the mean stationary rate of switching-on events; the mean stationary rate of switching-off events; the stationary mean rate of substitutions; the mean stationary rate of replenishment events for type 1; and the mean stationary rate at which inventory 2 enters a zero-stock state. The behaviour of each measure is justified in response to an increasing production rate.
The objective of the research is to exhibit the tractability of the state probabilities of this innovative model. The derivation of these state probabilities establishes a critical foundation for subsequent cost-based optimisation analyses. These analyses, which are essential for strategic decision-making, could be integrated into the proposed model to minimise crucial operational costs such as holding, replenishment, production, and substitution costs. This extension is vital for advancing the field of inventory control and represents a significant milestone for future study aimed at achieving enhanced operational efficiency and cost management. This research lays the foundation for extensive and impactful future work. A particularly promising and immediate extension involves cost-based optimisation, where the derived closed-form state probabilities may directly facilitate the development and determination of the optimal policy parameters that minimise the total costs, including holding, shortage, production, and substitution expenses. Further possible extensions of this work include introducing a random lead time following a general distribution, rather than a restrictive exponential distribution, and applying advanced simulation and control strategies (see Al-Zahrani et al. [45] and Saber et al. [46]). This would allow for a more accurate representation of diverse operational environments and provide robust optimisation capabilities. Furthermore, developing models with adjustable reorder points or variable lead times would significantly improve the model. These generalisations may necessitate the use of more advanced techniques, such as matrix-analytic methods or the method of supplementary variables, which are well-suited to handle non-exponential distributions and complex system dynamics.

Author Contributions

Conceptualization, V.S.S.Y., K.T. and O.A.; Methodology, V.S.S.Y., K.T. and O.A.; Software, V.S.S.Y., K.T. and O.A.; Validation, V.S.S.Y., K.T. and O.A.; Formal analysis, V.S.S.Y., K.T. and O.A.; Investigation, V.S.S.Y., K.T. and O.A.; Resources, V.S.S.Y., K.T. and O.A.; Data curation, V.S.S.Y., K.T. and O.A.; Writing—original draft, V.S.S.Y., K.T. and O.A.; Writing—review and editing, V.S.S.Y., K.T. and O.A.; Visualization, V.S.S.Y., K.T. and O.A.; Supervision, V.S.S.Y.; Project administration, V.S.S.Y., K.T. and O.A. All authors have read and agreed to the published version of the manuscript.

Funding

This research received no external funding.

Data Availability Statement

The original contributions presented in this study are included in the article. Further inquiries can be directed to the corresponding author.

Acknowledgments

The authors are thankful to S. Udayabaskaran for his insightful comments and constructive feedback that helped improve this paper.

Conflicts of Interest

The authors declare no conflicts of interest.

References

  1. Harris, F.W. How many parts to make at once. Mag. Manag. 1913, 10, 135–136. [Google Scholar] [CrossRef]
  2. Kalpakam, S.; Sapna, K.P. Continuous review (s, S) inventory system with random lifetimes and positive leadtimes. Oper. Res. Lett. 1994, 16, 115–119. [Google Scholar] [CrossRef]
  3. Ravichandran, N. Stochastic analysis of a continuous review perishable inventory system with positive lead time and Poisson demand. Eur. J. Oper. Res. 1995, 84, 444–457. [Google Scholar] [CrossRef]
  4. Liu, L.; Cheung, K.L. Service constrained inventory models with random lifetimes and lead times. J. Oper. Res. Soc. 1997, 48, 1022–1028. [Google Scholar] [CrossRef]
  5. Lian, Z.; Liu, L. Continuous review perishable inventory systems: Models and heuristics. IIE Trans. 2001, 33, 809–822. [Google Scholar] [CrossRef]
  6. Yadavalli, V.S.S.; Van Schoor, C.D.W. A perishable product inventory system operating in a random environment. S. Afr. J. Ind. Eng. 2004, 15, 107–131. [Google Scholar] [CrossRef]
  7. Lian, Z.; Liu, X.; Zhao, N. A perishable inventory model with Markovian renewal demands. Int. J. Prod. Econ. 2009, 121, 176–182. [Google Scholar] [CrossRef]
  8. Alizadeh, M.; Eskandari, H.; Sajadifar, S.M. A modified (S − 1, S) inventory system for deteriorating items with Poisson demand and non-zero lead time. Appl. Math. Model. 2014, 38, 699–711. [Google Scholar] [CrossRef]
  9. Tao, Y.; Lee, L.H.; Chew, E.P.; Sun, G.; Charles, V. Inventory control policy for a periodic review system with expediting. Appl. Math. Model. 2017, 49, 375–393. [Google Scholar] [CrossRef]
  10. Cao, P.; Yao, D. Dual sourcing policy for a continuous-review stochastic inventory system. IEEE Trans. Autom. Control 2018, 64, 2921–2928. [Google Scholar] [CrossRef]
  11. Cao, P.; Yao, D. Optimal pricing and inventory control strategy for a continuous-review system with product return. Oper. Res. Lett. 2022, 50, 295–302. [Google Scholar] [CrossRef]
  12. Siriruk, P.; Kotekangpoo, A. Order Quantity Optimization Model for Perishable Products Under Continuous Review (Q, r) Inventory Policy with Stochastic Demand and Positive Lead Time. Omega 2025, 138, 103392. [Google Scholar] [CrossRef]
  13. Chen, X.; Feng, Y.; Keblis, M.F.; Xu, J. Optimal inventory policy for two substitutable products with customer service objectives. Eur. J. Oper. Res. 2015, 246, 76–85. [Google Scholar] [CrossRef]
  14. Hadley, G.; Whitin, T.M. Analysis of Inventory Systems; Prentice-Hall: Englewood Cliffs, NJ, USA, 1963. [Google Scholar]
  15. Silver, E.A. A control system for coordinated inventory replenishment. Int. J. Prod. Res. 1974, 12, 647–671. [Google Scholar] [CrossRef]
  16. Mcgillivray, R.; Silver, E. Some Concepts For Inventory Control Under Substitutable Demand. Inf. Syst. Oper. Res. 1978, 16, 47–63. [Google Scholar] [CrossRef]
  17. Ramaswami, V. Algorithms for a continuous-review (s, S) inventory system. J. Appl. Probab. 1981, 18, 461–472. [Google Scholar] [CrossRef]
  18. Federgruen, A.; Groenevelt, H.; Tijms, H.C. Coordinated replenishments in a multi-item inventory system with compound Poisson demands. Manag. Sci. 1984, 30, 344–357. [Google Scholar] [CrossRef]
  19. Ignall, E. Optimal continuous review policies for two product inventory systems with joint setup costs. Manag. Sci. 1969, 15, 278–283. [Google Scholar] [CrossRef]
  20. Parlar, M.; Goyal, S.K. Optimal ordering decisions for two substitutable products with stochastic demands. Opsearch 1984, 21, 1–15. [Google Scholar]
  21. Krishnamoorthy, A.; Varghese, T.V. A two commodity inventory problem. Int. J. Inf. Manag. Sci. 1994, 3, 55–70. [Google Scholar]
  22. Smith, S.A.; Agrawal, N. Management of Multi-Item Retail Inventory Systems with Demand Substitution. Oper. Res. 2000, 48, 50–64. [Google Scholar] [CrossRef]
  23. Anbazhagan, N.; Arivarignan, G. Two-commodity inventory system with individual and joint ordering policies. Int. J. Manag. Syst. 2003, 19, 129–144. [Google Scholar]
  24. Yadavalli, V.S.S.; Anbazhagan, N.; Arivarignan, G. A two-commodity continuous review inventory system with lost sales. Stoch. Anal. Appl. 2004, 22, 479–497. [Google Scholar] [CrossRef]
  25. Yadavalli, V.S.S.; Van Schoor, C.D.W.; Udayabaskaran, S. A substitutable two-product inventory system with joint-ordering policy and common demand. Appl. Math. Comput. 2006, 172, 1257–1271. [Google Scholar] [CrossRef]
  26. Sivakumar, B. Two-commodity inventory system with retrial demand. Eur. J. Oper. Res. 2008, 187, 70–83. [Google Scholar] [CrossRef]
  27. Marisamy, K.; Krishnan, K. Analysis of substitutable inventory system in supply chain with direct demand and partial backlogging. Int. J. Stat. Appl. Math. 2018, 3, 331–335. [Google Scholar]
  28. Poormoaied, S.; Atan, Z. A continuous review policy for two complementary products with interrelated demand. Comput. Ind. Eng. 2020, 150, 106980. [Google Scholar] [CrossRef]
  29. Kumaresan, P.; Sivakumar, B.; Arivarignan, G. Continuous-review (s,S) inventory system with lost sales and variable lead times. RAIRO Oper. Res. 2025, 59, 1959–1980. [Google Scholar] [CrossRef]
  30. Bitran, G.R.; Dasu, S. Ordering policies in an environment of stochastic yields and substitutable demands. Oper. Res. 1992, 40, 999–1017. [Google Scholar] [CrossRef]
  31. Xia, Y. Competitive strategies and market segmentation for suppliers with substitutable products. Eur. J. Oper. Res. 2011, 210, 194–203. [Google Scholar] [CrossRef]
  32. Maddah, B.; Kharbeche, M.; Pokharel, S.; Ghoniem, A. Joint replenishment model for multiple products with substitution. Appl. Math. Model. 2016, 40, 7678–7688. [Google Scholar] [CrossRef]
  33. Farahani, M.; Shavandi, H.; Rahmani, D. A location-inventory model considering a strategy to mitigate disruption risk in supply chain by substitutable products. Comput. Ind. Eng. 2017, 108, 213–224. [Google Scholar] [CrossRef]
  34. Pan, Q.H.; He, X.; Skouri, K.; Chen, S.C.; Teng, J.T. An inventory replenishment system with two inventory-based substitutable products. Int. J. Prod. Econ. 2018, 204, 135–147. [Google Scholar] [CrossRef]
  35. Perlman, Y. Inventory Levels of Two Stockout-based Substitutable Products under Centralized and Competitive Settings. IFAC-PapersOnLine 2019, 52, 1450–1454. [Google Scholar] [CrossRef]
  36. Beranek, M.; Buscher, U. Optimal price and quality decisions of a supply chain game considering imperfect quality items and market segmentation. Appl. Math. Model. 2021, 91, 1227–1244. [Google Scholar] [CrossRef]
  37. Cho, G.; Zanoni, S.; Kim, T. Effects of demand substitution on a multi-product and multi-stage ramp-up production system. Appl. Math. Model. 2025, 116412. [Google Scholar] [CrossRef]
  38. Gavish, B.; Graves, S.C. A One-Product Production/Inventory Problem under Continuous Review Policy. Oper. Res. 1980, 28, 1228–1236. [Google Scholar] [CrossRef]
  39. Arreola-Risa, A. Integrated multi-item production-inventory systems. Eur. J. Oper. Res. 1996, 89, 326–340. [Google Scholar] [CrossRef]
  40. Kulkarni, V.; Yan, K. Production-inventory systems in stochastic environment and stochastic lead times. Queueing Syst. 2012, 70, 207–231. [Google Scholar] [CrossRef]
  41. Karim, R.; Nakade, K. A stochastic model of a production-inventory system with consideration of production disruption. Int. J. Adv. Oper. Manag. 2019, 11, 287–316. [Google Scholar] [CrossRef][Green Version]
  42. Jose, K.P.; Reshmi, P.S. A production inventory model with deteriorating items and retrial demands. Opsearch 2020, 58, 71–82. [Google Scholar] [CrossRef]
  43. Mattam, B.J.; Jose, K.P. Stochastic Analysis of a Production Inventory System with Deteriorating Items, Unreliable Server and Retrial of Customers. In Information Technologies and Mathematical Modelling. Queueing Theory and Applications; Dudin, A., Nazarov, A., Moiseev, A., Eds.; Communications in Computer and Information Science; Springer: Cham, Switzerland, 2024; Volume 2163. [Google Scholar]
  44. Bai, B.; Li, B.; Jia, X. The impacts of stockout cost on a stochastic production-inventory system in minimizing total cost conditional value-at-risk. Flex. Serv. Manuf. J. 2025, 37, 943–978. [Google Scholar] [CrossRef]
  45. Al-Zahrani, S.M.; Elsmih, F.E.I.; Al-Zahrani, K.S.; Saber, S. A Fractional Order SITR Model for Forecasting of Transmission of COVID-19: Sensitivity Statistical Analysis. Malays. J. Math. Sci. 2022, 16, 517–536. [Google Scholar] [CrossRef]
  46. Saber, S.; Solouma, E.; Althubyani, M.; Messaoudi, M. Statistical Insights into Zoonotic Disease Dynamics: Simulation and Control Strategy Evaluation. Symmetry 2025, 17, 733. [Google Scholar] [CrossRef]
Disclaimer/Publisher’s Note: The statements, opinions and data contained in all publications are solely those of the individual author(s) and contributor(s) and not of MDPI and/or the editor(s). MDPI and/or the editor(s) disclaim responsibility for any injury to people or property resulting from any ideas, methods, instructions or products referred to in the content.

Article Metrics

Citations

Article Access Statistics

Multiple requests from the same IP address are counted as one view.