Optimization of Green Processes for Catechin Extraction and Evaluation of the Antioxidant Activity of Extracts from Shan Tuyet Tea Leaves in Vietnam
Abstract
1. Introduction
2. Materials and Methods
2.1. Materials
2.1.1. Shan Tuyet Preparation
2.1.2. Chemicals
2.2. Methods
2.2.1. Catechin Extraction
2.2.2. High-Performance Liquid Chromatography (HPLC)
2.2.3. Definition of Yield and Purity
2.2.4. Antioxidant Activity Test
2.2.5. Cellular Antioxidant Activity (CAA) Under H2O2-Induced Oxidative Stress
2.2.6. Cytotoxicity (MTT) Assay
2.2.7. HO-1 Expression Assay
2.2.8. Biostatistics Analysis
3. Results
3.1. Analytical Method Validation and Baseline Catechin Profiling
3.2. RSM-Based Optimization of Green Extraction Parameters and Model Validation
3.3. Comparative Chemical Profiling of Optimized Extracts
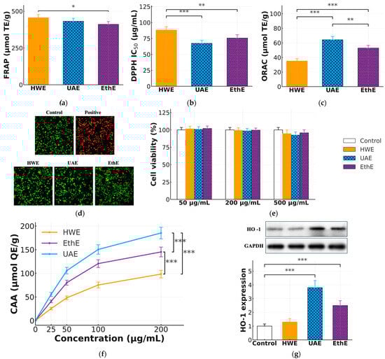
3.4. Comparative Antioxidant Capacity, Cellular Bioactivity, and Mechanistic Insights
3.5. Correlating Extraction Yield with Biological Efficacy
4. Discussion
5. Conclusions
Author Contributions
Funding
Institutional Review Board Statement
Informed Consent Statement
Data Availability Statement
Acknowledgments
Conflicts of Interest
Abbreviations
References
- Vietnam+ (VietnamPlus). Shan Tuyet Tea, Valuable Timber Plants Named ‘Vietnam Heritage Trees’. Vietnam+ (VietnamPlus). Available online: https://en.vietnamplus.vn/shan-tuyet-tea-valuable-timber-plants-named-vietnam-heritage-trees-post239267.vnp (accessed on 18 July 2025).
- Tea, T.J. What Makes Vietnamese Tea Unique: Regions and Traditions. Available online: https://teajtea.com/blogs/tea-tours/vietnamese-tea-uniqueness (accessed on 18 July 2025).
- Efforts Made to Preserve Ancient Shan Tuyet Tea Trees in Ha Giang. Available online: https://en.qdnd.vn/economy/special-reports/efforts-made-to-preserve-ancient-shan-tuyet-tea-trees-in-ha-giang-509977 (accessed on 18 July 2025).
- Economic Value of Shan Tuyet Tea in Cao, Bo. Available online: https://baohagiang.vn/english/Economy/202505/economic-value-of-shan-tuyet-tea-in-cao-bo-bd80140/ (accessed on 18 July 2025).
- Zhang, L.-Q.; Wei, K.; Cheng, H.; Wang, L.-Y.; Zhang, C.-C. Accumulation of catechins and expression of catechin synthetic genes in Camellia sinensis at different developmental stages. Bot. Stud. 2016, 57, 31. [Google Scholar] [CrossRef]
- Nain, C.W.; Mignolet, E.; Herent, M.-F.; Quetin-Leclercq, J.; Debier, C.; Page, M.M.; Larondelle, Y. The Catechins Profile of Green Tea Extracts Affects the Antioxidant Activity and Degradation of Catechins in DHA-Rich Oil. Antioxidants 2022, 11, 1844. [Google Scholar] [CrossRef]
- Lee, L.-S.; Kim, S.-H.; Kim, Y.-B.; Kim, Y.-C. Quantitative Analysis of Major Constituents in Green Tea with Different Plucking Periods and Their Antioxidant Activity. Molecules 2014, 19, 9173–9186. [Google Scholar] [CrossRef] [PubMed]
- Tian, J.; Geiss, C.; Zarse, K.; Madreiter-Sokolowski, C.T.; Ristow, M. Green tea catechins EGCG and ECG enhance the fitness and lifespan of Caenorhabditis elegans by complex I inhibition. Aging 2021, 13, 22629–22648. [Google Scholar] [CrossRef] [PubMed]
- Danial, A.M.; Koh, S.; Kahar, A.; Razak, D.A.; Long, K.; Azali, A.; Sani, N.; Agus, B. Bioactive compounds distribution in tea leaves from different maturity stagesand altitude in Malaysia. Food Res. 2024, 8 (Suppl. 3), 66–74. [Google Scholar] [CrossRef]
- Singh, B.N.; Shankar, S.; Srivastava, R.K. Green tea catechin, epigallocatechin-3-gallate (EGCG): Mechanisms, perspectives and clinical applications. Biochem. Pharmacol. 2011, 82, 1807–1821. [Google Scholar] [CrossRef]
- Liu, Z.; Bruins, M.E.; de Bruijn, W.J.C.; Vincken, J.-P. A comparison of the phenolic composition of old and young tea leaves reveals a decrease in flavanols and phenolic acids and an increase in flavonols upon tea leaf maturation. J. Food Compos. Anal. 2020, 86, 103385. [Google Scholar] [CrossRef]
- Cioanca, O.; Lungu, I.-I.; Mita-Baciu, I.; Robu, S.; Burlec, A.F.; Hancianu, M.; Crivoi, F. Extraction and Purification of Catechins from Tea Leaves: An Overview of Methods, Advantages, and Disadvantages. Separations 2024, 11, 171. [Google Scholar] [CrossRef]
- Azmir, J.; Zaidul, I.S.M.; Rahman, M.M.; Sharif, K.M.; Mohamed, A.; Sahena, F.; Jahurul, M.H.A.; Ghafoor, K.; Norulaini, N.A.N.; Omar, A.K.M. Techniques for extraction of bioactive compounds from plant materials: A review. J. Food Eng. 2013, 117, 426–436. [Google Scholar] [CrossRef]
- Ozsefil, I.C.; Ziylan-Yavas, A. Green approach for polyphenol extraction from waste tea biomass: Single and hybrid application of conventional and ultrasound-assisted extraction. Environ. Res. 2023, 235, 116703. [Google Scholar] [CrossRef]
- Dutta, S.; Priyadarshini, S.R.; Moses, J.A.; Anandharamakrishnan, C. Supercritical Fluid and Ultrasound-assisted Green Extraction Technologies for Catechin Recovery. ChemBioEng Rev. 2021, 8, 654–664. [Google Scholar] [CrossRef]
- Koina, I.M.; Sarigiannis, Y.; Hapeshi, E. Green Extraction Techniques for the Determination of Active Ingredients in Tea: Current State, Challenges, and Future Perspectives. Separations 2023, 10, 121. [Google Scholar] [CrossRef]
- Ahmad, R.; Aldholmi, M.; Alqathama, A.; Althomali, E.; Aljishi, F.; Mostafa, A.; Alqarni, A.M.; Shaaban, H. The effect of natural antioxidants, pH, and green solvents upon catechins stability during ultrasonic extraction from green tea leaves (Camellia sinensis). Ultrason. Sonochem. 2023, 94, 106337. [Google Scholar] [CrossRef]
- Dai, J.; Mumper, R.J. Plant Phenolics: Extraction, Analysis and Their Antioxidant and Anticancer Properties. Molecules 2010, 15, 7313–7352. [Google Scholar] [CrossRef] [PubMed]
- Monroy, Y.M.; Rodrigues, R.A.F.; Sartoratto, A.; Cabral, F.A. Influence of ethanol, water, and their mixtures as co-solvents of the supercritical carbon dioxide in the extraction of phenolics from purple corn cob (Zea mays L.). J. Supercrit. Fluids 2016, 118, 11–18. [Google Scholar] [CrossRef]
- Plaskova, A.; Mlcek, J. New insights of the application of water or ethanol-water plant extract rich in active compounds in food. Front. Nutr. 2023, 10, 1118761. [Google Scholar] [CrossRef]
- Vuong, Q.V.; Golding, J.B.; Stathopoulos, C.E.; Nguyen, M.H.; Roach, P.D. Optimizing conditions for the extraction of catechins from green tea using hot water. J. Sep. Sci. 2011, 34, 3099–3106. [Google Scholar] [CrossRef]
- Peng, H.; Shahidi, F. Oxidation and degradation of (epi)gallocatechin gallate (EGCG/GCG) and (epi)catechin gallate (ECG/CG) in alkali solution. Food Chem. 2023, 408, 134815. [Google Scholar] [CrossRef]
- Chen, Z.-Y.; Zhu, Q.Y.; Wong, Y.F.; Zhang, Z.; Chung, H.Y. Stabilizing Effect of Ascorbic Acid on Green Tea Catechins. J. Agric. Food Chem. 1998, 46, 2512–2516. [Google Scholar] [CrossRef]
- Prior, R.L.; Wu, X.; Schaich, K. Standardized Methods for the Determination of Antioxidant Capacity and Phenolics in Foods and Dietary Supplements. J. Agric. Food Chem. 2005, 53, 4290–4302. [Google Scholar] [CrossRef] [PubMed]
- Fu, L.; Xu, B.T.; Xu, X.R.; Gan, R.Y.; Zhang, Y.; Xia, E.Q.; Li, H.B. Antioxidant capacities and total phenolic contents of 62 fruits. Food Chem. 2011, 129, 345–350. [Google Scholar] [CrossRef]
- Athirojthanakij, W.; Rashidinejad, A. Optimizing catechin extraction from green tea waste: Comparative analysis of hot water, ultrasound-assisted, and ethanol methods for enhanced antioxidant recovery. Food Sci. Nutr. 2024, 12, 5121–5130. [Google Scholar] [CrossRef]
- Abraham, J. International Conference On Harmonisation Of Technical Requirements For Registration Of Pharmaceuticals For Human Use. In Handbook of Transnational Economic Governance Regimes; Tietje, C., Brouder, A., Eds.; Brill|Nijhoff: Leiden, The Netherlands, 2010; pp. 1041–1053. [Google Scholar] [CrossRef]
- Unno, T.; Sagesaka, Y.M.; Kakuda, T. Analysis of Tea Catechins in Human Plasma by High-Performance Liquid Chromatography with Solid-Phase Extraction. J. Agric. Food Chem. 2005, 53, 9885–9889. [Google Scholar] [CrossRef]
- Lee, M.-J.; Maliakal, P.; Chen, L.; Meng, X.; Bondoc, F.Y.; Prabhu, S.; Lambert, G.; Mohr, S.; Yang, C.S. Pharmacokinetics of tea catechins after ingestion of green tea and (-)-epigallocatechin-3-gallate by humans: Formation of different metabolites and individual variability. Cancer Epidemiol. Biomark. Prev. 2002, 11, 1025–1032. [Google Scholar]
- Blois, M.S. Antioxidant determinations by the use of a stable free radical. Nature 1958, 181, 1199–1200. [Google Scholar] [CrossRef]
- Benzie, I.F.F.; Strain, J.J. The ferric reducing ability of plasma (FRAP) as a measure of “antioxidant power”: The FRAP assay. Anal. Biochem. 1996, 239, 70–76. [Google Scholar] [CrossRef] [PubMed]
- Ou, B.; Hampsch-Woodill, M.; Prior, R.L. Development and validation of an improved oxygen radical absorbance capacity assay using fluorescein as the fluorescent probe. J. Agric. Food Chem. 2001, 49, 4619–4626. [Google Scholar] [CrossRef]
- Wolfe, K.L.; Liu, R.H. Cellular antioxidant activity (CAA) assay for assessing antioxidants in food. J. Agric. Food Chem. 2007, 55, 8896–8907. [Google Scholar] [CrossRef]
- Mosmann, T. Rapid colorimetric assay for cellular growth and survival: Application to proliferation and cytotoxicity assays. J. Immunol. Methods 1983, 65, 55–63. [Google Scholar] [CrossRef] [PubMed]
- Chen, F.; Xiao, M.; Hu, S.; Wang, M. Keap1-Nrf2 pathway: A key mechanism in the occurrence and development of cancer. Front. Oncol. 2024, 14, 1381467. [Google Scholar] [CrossRef]
- Bouchez, A.; Vauchel, P.; Périno, S.; Dimitrov, K. Multi-Criteria Optimization including Environmental Impacts of a Microwave-Assisted Extraction of Polyphenols and Comparison with an Ultrasound-Assisted Extraction Process. Foods 2023, 12, 1750. [Google Scholar] [CrossRef]
- Pappas, V.M.; Samanidis, I.; Stavropoulos, G.; Athanasiadis, V.; Chatzimitakos, T.; Bozinou, E.; Makris, D.P.; Lalas, S.I. Analysis of Five-Extraction Technologies’ Environmental Impact on the Polyphenols Production from Moringa oleifera Leaves Using the Life Cycle Assessment Tool Based on ISO 14040. Sustainability 2023, 15, 2328. [Google Scholar] [CrossRef]
- Zhu, Y.; Zhang, J.; Chen, F.; Hu, X.; Xu, D.; Cao, Y. Epimerisation and hydrolysis of catechins under ultrasonic treatment. Int. J. Food Sci. Technol. 2021, 56, 312–320. [Google Scholar] [CrossRef]
- Hiep, N.T.; Duong, H.T.; Anh, D.T.; Nguyen, N.H.; Thai, D.Q.; Linh, D.T.T.; Anh, V.T.H.; Khoi, N.M. Subcritical Water Extraction of Epigallocatechin Gallate from Camellia sinensis and Optimization Study Using Response Surface Methodology. Processes 2020, 8, 1028. [Google Scholar] [CrossRef]
- Barjoveanu, G.; Pătrăuțanu, O.-A.; Teodosiu, C.; Volf, I. Life cycle assessment of polyphenols extraction processes from waste biomass. Sci. Rep. 2020, 10, 13632. [Google Scholar] [CrossRef] [PubMed]
- Serdar, G.; Demir, E.; Sökmen, M. Sequential Green Extraction of Caffeine and Catechins from Green Tea. Int. J. Second. Metab. 2019, 6, 283–291. [Google Scholar] [CrossRef]





| Analyte | Retention Time (min) | Linear Range (µg/mL) | Calibration Equation | R2 | LOD (µg/mL) | LOQ (µg/mL) | Intra-Day Precision (%RSD) | Inter-Day Precision (%RSD) | Accuracy (Recovery %) |
|---|---|---|---|---|---|---|---|---|---|
| EGC | 10.5 | 1–200 | y = a1x + b1 | >0.999 | 0.2 | 0.6 | <1.5% | <2.0% | 98–102% |
| C | 12.1 | 1–100 | y = a2x + b2 | >0.999 | 0.2 | 0.7 | <1.8% | <2.5% | 97–101% |
| EC | 14.8 | 1–150 | y = a3x + b3 | >0.999 | 0.2 | 0.6 | <1.5% | <2.0% | 98–102% |
| EGCG | 16.5 | 1–200 | y = a4x + b4 | >0.999 | 0.3 | 0.9 | <1.5% | <2.0% | 99–103% |
| GCG | 16.8 | 1–100 | y = a5x + b5 | >0.999 | 0.3 | 0.9 | <1.8% | <2.5% | 97–101% |
| ECG | 21 | 1–100 | y = a6x + b6 | >0.999 | 0.2 | 0.7 | <1.6% | <2.2% | 98–102% |
| GC | 9.8 | 1–100 | y = a7x + b7 | >0.999 | 0.3 | 0.8 | <1.8% | <2.5% | 97–101% |
| CG | 19.2 | 1–100 | y = a8x + b8 | >0.999 | 0.2 | 0.7 | <1.7% | <2.3% | 98–102% |
| Component | Run 1 (mg/g) | Run 2 (mg/g) | Run 3 (mg/g) | Mean ± SD (mg/g) |
|---|---|---|---|---|
| Native catechins (epi form) | ||||
| (−)-Epigallocatechin gallate (EGCG) | 85.1 | 83.9 | 86.2 | 85.1 ± 1.2 |
| (−)-Epigallocatechin (EGC) | 105.2 | 103.8 | 104.5 | 104.5 ± 0.7 |
| (−)-Epicatechin gallate (ECG) | 22.5 | 23.1 | 22.8 | 22.8 ± 0.3 |
| (-)-Epicatechin (EC) | 44.3 | 45.9 | 45.1 | 45.1 ± 0.8 |
| Epimers (non-epi form) | ||||
| (−)-Gallocatechin gallate (GCG) | 4.9 | 5.3 | 5.1 | 5.1 ± 0.2 |
| (−)-Gallocatechin (GC) | 7.5 | 8.1 | 7.8 | 7.8 ± 0.3 |
| (−)-Catechin gallate (CG) | 3.1 | 3.5 | 3.3 | 3.3 ± 0.2 |
| (+)-Catechin (C) | 6.2 | 5.8 | 6.5 | 6.2 ± 0.4 |
| Total initial catechins | 278.8 | 279.4 | 281.3 | 279.8 ± 1.3 |
| Moisture (%) | 5.4 | 5.6 | 5.5 | 5.5 ± 0.1 |
| Method | Optimal Conditions (Independent Variables) | Predicted Yield (mg/g) | Validated Yield (mg/g) |
|---|---|---|---|
| HWE | Temperature: 82 °C, Time: 28 min, Ratio: 45:1 mL/g | 205.4 | 202.0 ± 5.0 |
| UAE b | Temperature: 78 °C, Time: 55 min, Ratio: 48:1 mL/g, Power: 290 W | 208.1 | 206.0 ± 4.5 |
| EthE a | Temperature: 68 °C, Time: 60 min, Ethanol Conc.: 70% (v/v) | 178.6 | 175.0 ± 3.5 |
Disclaimer/Publisher’s Note: The statements, opinions and data contained in all publications are solely those of the individual author(s) and contributor(s) and not of MDPI and/or the editor(s). MDPI and/or the editor(s) disclaim responsibility for any injury to people or property resulting from any ideas, methods, instructions or products referred to in the content. |
© 2025 by the authors. Licensee MDPI, Basel, Switzerland. This article is an open access article distributed under the terms and conditions of the Creative Commons Attribution (CC BY) license (https://creativecommons.org/licenses/by/4.0/).
Share and Cite
Nguyen, X.T.; Pham, P.T.T.; Pham, U.T.; Nguyen, D.T.; Nguyen, D.V.; Nguyen, T.Q. Optimization of Green Processes for Catechin Extraction and Evaluation of the Antioxidant Activity of Extracts from Shan Tuyet Tea Leaves in Vietnam. Compounds 2025, 5, 46. https://doi.org/10.3390/compounds5040046
Nguyen XT, Pham PTT, Pham UT, Nguyen DT, Nguyen DV, Nguyen TQ. Optimization of Green Processes for Catechin Extraction and Evaluation of the Antioxidant Activity of Extracts from Shan Tuyet Tea Leaves in Vietnam. Compounds. 2025; 5(4):46. https://doi.org/10.3390/compounds5040046
Chicago/Turabian StyleNguyen, Xuyen Thi, Phuong Thi Thu Pham, Uyen Thu Pham, Duong Thanh Nguyen, Doanh Van Nguyen, and Tung Quang Nguyen. 2025. "Optimization of Green Processes for Catechin Extraction and Evaluation of the Antioxidant Activity of Extracts from Shan Tuyet Tea Leaves in Vietnam" Compounds 5, no. 4: 46. https://doi.org/10.3390/compounds5040046
APA StyleNguyen, X. T., Pham, P. T. T., Pham, U. T., Nguyen, D. T., Nguyen, D. V., & Nguyen, T. Q. (2025). Optimization of Green Processes for Catechin Extraction and Evaluation of the Antioxidant Activity of Extracts from Shan Tuyet Tea Leaves in Vietnam. Compounds, 5(4), 46. https://doi.org/10.3390/compounds5040046

