Abstract
Changing customer experiences and conventional business models, the convergence of cutting-edge technologies like blockchain, chatbots, and the Internet of Things (IoT) has triggered revolutions across industries. Customers want personalized, easy, and meaningful interactions in today’s digital world, so traditional retail and service models are changing to online platforms and round-the-clock digital support. Blockchain-integrated chatbots give users a reliable platform for communication and transactions by utilizing the security and transparency of blockchain technology. These artificial intelligence (AI)-driven chatbots are revolutionizing digital interactions by conversing with users in natural language, managing transactions, and providing tailored support. IoT devices, on the other hand, bring in a new era of connectedness by giving commonplace things the ability to sense, process, and communicate. IoT devices optimize delivery processes and guarantee that the quality and safety criteria are satisfied in the food delivery industry. Blockchain-integrated chatbots are a disruptive force that improves delivery process efficiency, transparency, and trust when integrated with IoT devices. This study examines how blockchain, chatbots, and IoT technologies might be integrated into the food delivery sector, emphasizing the advantages and potential ramifications of doing so.
1. Introduction
The combination of innovative technologies has created revolutions across industries in the current digital transformation era, changing customer experiences and old business structures. Although the importance of the customer experience has always been crucial to the success of businesses, the digital revolution has brought it to previously unheard-of levels. Customers want individualized, seamless, and meaningful encounters in today’s connected environment, not just products or services. Conventional physical retail establishments have changed into online marketplaces, and in-person client service has become 24/7 assistance via multiple digital platforms [1]. Blockchain and chatbots are two of these revolutionary technologies that are leading the way in terms of innovation, efficiency, and transparency [2]. Within the food delivery service industry, where efficiency, precision, and dependability are critical, blockchain-integrated chatbots combined with IoT devices present a great force that has the potential to completely transform the delivery process.
A blockchain chatbot offers customers a transparent and safe platform for communication by fusing the conversational skills of chatbots with the power of blockchain technology. Transactions carried out through the chatbot are permanently recorded thanks to the blockchain’s decentralized ledger, guaranteeing data integrity, and boosting mutual trust [3]. These artificial intelligence chatbots converse with users in their natural language, handle transactions, offer individualized help, and provide current information. Chatbots are redefining the way people connect in the digital sphere by providing users with a streamlined and trustworthy experience through their seamless integration with blockchain technology [4].
On the other hand, the IoT introduces a new era of connectedness in which common objects are equipped with sensing, processing, and communication capabilities, allowing for real-time physical environment monitoring, analysis, and control [5]. IoT gadgets like temperature sensors, GPS trackers, and smart locks are extremely useful in the food delivery industry since they optimize delivery operations and guarantee that the quality and safety criteria are fulfilled.
Blockchain technology and AI are extensively employed in the IoT. These technologies may be connected through IoT for data collection and presentation, blockchain for operational rule definition and infrastructure, and AI for process and rule optimization. The merging of these technologies allows for the development of new, independent business models and the creative effects of this trio on boosting an organization’s competitiveness [6]. The potential for changing the food delivery industry is huge when blockchain-integrated chatbots are integrated with IoT devices. Through using these technologies’ interaction, businesses may achieve unusual levels of efficiency, transparency, and trust across the delivery process.
Blockchain-integrated chatbots manage smooth transactions, guaranteeing data confidentiality, privacy, and accountability at every stage, from order placement to delivery confirmation [2]. IoT devices that are integrated into the delivery infrastructure offer real-time insights into the state and status of deliveries, facilitating resource optimization and efficient leadership.
In the context of food delivery services, the focus of this paper will be to explore the merging of blockchain, chatbots, and IoT technologies and propose the model of integration of IoT devices in blockchain-based food delivery chatbots.
2. Bases of Blockchain-Integrated Chatbots
Chatbots have changed business–customer connections through conversational commerce. However, issues with user privacy, trust, and data security still exist. Blockchain provides a strong answer to these problems because of its decentralized architecture and strong security features. The incorporation of blockchain technology into chatbots offers a variety of prospective advantages and resolutions for many issues related to conversational commerce. Chatbots and blockchain technology combine to create a new method of handling data and executing transactions. Chatbots can securely record and authenticate transactions, verify user identities, and enable peer-to-peer communication without the need for middlemen by utilizing blockchain’s immutable ledger. This integration facilitates smooth transactions and data transmission across many domains by improving the efficiency, security, and transparency of chatbot interactions [4,7].
In the paper [2], we proposed a theoretical framework for a blockchain-integrated chatbot in food delivery services.
The foundation of chatbots with blockchain integration for food delivery services is made up of smart contracts, which are transforming the order processing, payment handling, and delivery confirmation processes. These self-executing contracts streamline operations by automating several parts of the delivery process, from order initiation to final confirmation. This removes the need for middlemen.
The workflow of the proposed framework is given here:
- Greeting and Menu Presentation: The chatbot shows users the various menu selections and greets them warmly.
- Order selection.
- Customization.
- Review of order.
- Smart Contract for Order Creation: The chatbot initiates an immutable smart contract that was made just for that order. This smart contract contains predefined criteria and conditions for the delivery address, delivery time, and order amount.
- Payment Processing: The chatbot uses blockchain-based transactions to safely process payments.
- Smart Contract for Payment Confirmation: Using a smart contract, the payment is validated and documented on the blockchain. Customers’ payments can be automatically validated by the smart contract. It looks at the accuracy and validity of the payment. Otherwise, the contract will not proceed until the payment is confirmed.
- Order confirmation.
- Order completion.
- Delivery Coordination: The chatbot works with delivery services and tracks delivery information over the blockchain. As soon as the payment is verified, the smart contract can assign the order to a delivery driver. This assignment could be determined by a variety of factors, such as workload, the distance to the delivery location, or a predetermined algorithm.
- Delivery Tracking: Real-time delivery updates are provided by the chatbot via a blockchain-tracking status.
- Order delivered.
- Smart Contract for Delivery Confirmation: A smart contract on the blockchain confirms that the delivery was accomplished. The delivery personnel can utilize a chatbot or a mobile app to confirm the delivery. The smart contract may be triggered by this confirmation, allowing the delivery person to get paid.
- Dispute Resolution: When the food is not delivered as promised, for example, the smart contract can handle such problems. It might have set rules for compensation or refunds, or it might require a manual review by a human operator if needed.
- Customer Feedback on Blockchain: User reviews and ratings are kept on the blockchain for transparency. After the delivery, the chatbot may ask the customer for a review or comments. For positive remarks, the chatbot might award discounts or loyalty points in accordance with the smart contract’s predetermined guidelines.
- By ensuring the immutability and transparency of the transaction history, storing the order information on the blockchain after delivery and payment improves accountability and trust in the delivery process. All the parties involved in the transaction, including customers, servers, and delivery staff, can independently confirm and audit the specifics of the transaction thanks to this unchangeable record. Furthermore, automated operations like delivery confirmation, dispute resolution, and feedback management can be handled smoothly depending on predetermined circumstances by utilizing smart contracts that are placed on the blockchain.
Users can securely submit orders using smart contracts, which will take care of scheduling delivery, calculating charges, and validating item availability. When smart contracts are used to enable escrow services—which release cash only after a successful delivery confirmation—payment processing becomes transparent and efficient. Smart contracts provide automated dispute resolution methods in the event of disagreements or issues, granting refunds or compensations subject to certain conditions. All the parties involved are assured of accountability and confidence is fostered by the transparency and immutability of the data included in smart contracts [8,9].
If we want to implement a blockchain food delivery chatbot effectively, we need to use a hybrid blockchain approach. This involves utilizing both permissioned and permissionless blockchains based on specific needs and objectives. Sensitive information and private transactions are stored on a network that is only accessible by authorized participants, such as consortiums, or businesses, in hybrid blockchains. Less sensitive data, however, will remain on the public chain to encourage openness and inclusivity. A hybrid approach may be utilized in a food delivery system, wherein certain system elements—like order processing and payment management—may be managed on a permissioned blockchain for security and privacy, while other elements—like delivery tracking and user reviews—may be recorded on a permissionless blockchain for transparency and the ease of use [2].
3. Integration between IoT and Chatbot
A collection of physical objects known as the IoT can be detected and controlled remotely by exchanging data and information via an existing network. This makes it possible for these real-world elements to be more effectively integrated into the virtual environment, increasing program performance and lowering control effort. AI makes the IoT more economically viable and accurate, making it easier to utilize in daily life. The nicest part is how simple it is to incorporate them into the hardware and software architecture already in place. Among the most well-known examples of the IoT include wearable technology, smart door locks, and smart thermostats [10].
AI chatbots are computer programs that use natural language processing (NLP) and AI to simulate human conversations with customers. They can answer often-asked questions, provide information, and do basic tasks including making appointments, processing payments, and updating account details. AI chatbots can provide round-the-clock customer service by integrating with a range of platforms, such as websites, mobile apps, social media, and messaging apps, without requiring human agents [11]. They are designed using NLP techniques to converse with the other person in real-time and offer advice, assistance, or just to chat. Since the use of AI in e-services is becoming commonplace, chatbots are also becoming more well known and used in customer support. They are typically used for sales and support tasks in e-commerce environments [12].
We can leverage ChatGPT’s [13] NLP capabilities to improve communication between devices and people by integrating it with the IoT. For instance, a user can utilize basic words and inquiries like “Turn off the lights” or “What’s the temperature inside the house?” to control their gadgets with ChatGPT’s ability to comprehend and interpret voice instructions. This may improve the usability and intuitiveness of controlling IoT devices. Moreover, ChatGPT can be used to extract natural language answers from IoT devices, facilitating the human comprehension of the devices’ functionalities and status. For instance, an IoT-enabled thermostat could use ChatGPT to answer the user’s query, “What’s the temperature inside the house?” as of right now, “The temperature inside the house is 72 degrees.”[14].
Furthermore, ChatGPT’s integration with IoT devices helps expedite several delivery-related tasks in the context of food delivery services. Users can utilize natural language requests, for instance, to find out the status of their delivery, receive an estimate of when their delivery will arrive, or receive updates on the status of their order preparation. Delivery trucks equipped with IoT sensors can send real-time data to ChatGPT, giving clients fast and accurate order information. Moreover, ChatGPT can provide smooth contact between clients and the delivery staff, allowing for effective coordination and addressing any questions or problems pertaining to deliveries. Food delivery services may improve user experience, maximize operational efficiency, and guarantee seamless and transparent delivery operations by utilizing natural language processing and IoT connectivity.
3.1. IoT Devices in Food Delivery Service
The three most important factors in the constantly changing food delivery market are accuracy, efficiency, and customer happiness. Food delivery businesses have experienced a radical change in their operations since the introduction of IoT technology, which has made it possible to seamlessly integrate smart devices to improve overall service quality and streamline processes. With previously unheard-of levels of automation, data collecting, and connectivity, the IoT, a network of networked devices loaded with sensors and software, has completely changed the way food delivery services function [15].
Owing to their perishable nature and the vital need of maintaining specified climatic conditions along the supply chain, some food items require IoT adoption. Fresh vegetables, dairy products, meat, and seafood are a few examples of perishable foods that require IoT monitoring. To guarantee that these commodities are stored and delivered under ideal conditions to retain freshness, quality, and safety, IoT devices with sensors can track and monitor variables like temperature, humidity, and location in real-time. For instance, keeping perishable items at the right temperature throughout transportation is essential to avoiding bacterial growth and spoiling. Stakeholders can ensure consumer confidence in the quality and integrity of food supplies, eliminate waste, and ensure compliance with food safety standards by requiring IoT for such products.
Our blockchain-integrated chatbot for food delivery services can be made more efficient, transparent, and customer-friendly by including IoT devices in certain steps.
- Order Selection and Customization: To keep an eye on inventory levels in real-time, IoT sensors are used [16]. Using information from IoT devices, the chatbot can confirm item availability when a consumer selects an item. When an item is out of stock, the chatbot can offer substitutions or let the user know when it will be back in stock.
- Delivery Coordination: The sensors and GPS devices in an IoT car tracking system first gather data from the vehicle. After that, a central analytics platform receives these data via networking technologies. Here, the data are transformed from raw to actionable insights by processing and analysis [17]. Real-time location updates from delivery vehicles with IoT-enabled tracking devices allow the chatbot to precisely estimate delivery timeframes and notify users accordingly.
- Delivery Tracking: GPS trackers and other IoT devices can be used to follow delivery personnel’s activities in real-time. Customers can receive precise and current updates on the status of their orders by connecting GPS tracking technologies with the chatbot. By using the information from these IoT devices, the chatbot can give clients real-time updates on the whereabouts of their goods, their anticipated arrival timings, and any anticipated delays. This degree of openness and visibility increases client satisfaction and fosters delivery process confidence.
- Temperature Monitoring: Temperature sensors built into delivery vehicles or containers are essential for maintaining food safety regulations and protecting perishable items in food delivery services. Food items are kept within the proper temperature range thanks to the continual monitoring of temperature fluctuations by these IoT-enabled sensors. The integrity of the supplied goods can be ensured by providing real-time temperature conditions, alerts, and updates to customers and delivery staff via the chatbot platform’s integration with temperature-monitoring solutions. This proactive strategy lowers the possibility of food spoiling, preserves the quality of perishable goods, and raises client satisfaction levels with the delivery service as a whole [15,18].
3.2. Integration Process of IoT Devices and Chatbots
The smooth communication and automation of tasks made possible by the integration of IoT devices and chatbots improves customer experiences and efficiency across a range of applications, including food delivery services. Usually, an application programming interface (API) or communication protocol is used to send data from IoT devices to a chatbot [19]. The process of this integration consists of the following steps:
- Data Collection: Depending on their sensors and functionality, IoT devices gather different kinds of data. For instance, temperature sensors keep an eye on the state of perishable items [20], while a GPS tracker [21] on a delivery vehicle gathers location data.
- Data Processing: The IoT device processes the gathered data locally, or it sends the data to a gateway device for preparation. To make sure that only relevant data are sent to the chatbot, this preprocessing may entail data filtering, aggregation, or transformation [22].
- Data Transmission: Using communication protocols like HTTP, MQTT, or WebSocket, the preprocessed data are subsequently sent to the chatbot server or platform. Secure and dependable data transmission over the internet is guaranteed by these protocols [23].
- Integration with Chatbot Platform: Through its API or integration interface, the chatbot platform obtains incoming data from the IoT devices. The platform might have interfaces or endpoints made to receive and handle IoT data. Implementing a chatbot on a cloud platform can yield substantial advantages in terms of cost-effectiveness and scalability. Cloud systems enable easy scaling up or down of a chatbot’s resources, enabling it to adapt to variations in traffic patterns or surges in demand. This is crucial for chatbots, which must support numerous users at once and be available 24/7 [24].
- Chatbot Data Processing: The chatbot platform receives the data and uses pre-established rules or algorithms to handle it. For instance, the chatbot might use the data to update delivery status, predict arrival times, or notify customers if it has location data from delivery trucks.
- User Interaction: The chatbot communicates with users using messaging platforms like voice assistants, smartphone apps, and web chat. Based on the data from the IoT devices, it offers real-time updates, answers user inquiries, and manages a variety of customer support responsibilities.
3.3. Integration of IoT Devices in Blockchain-Integrated Chatbots in Food Delivery Services
A significant advance in customer service and transportation is the incorporation of IoT devices into blockchain-integrated chatbots for delivery services. The real-time data collection and transmission capabilities of IoT devices provide vital insights and capabilities that enhance the characteristics of blockchain technology and chatbots.
IoT devices can be linked at different stages in our blockchain-based chatbot workflow for food delivery to improve security, tracking, and monitoring all the way through the delivery process.
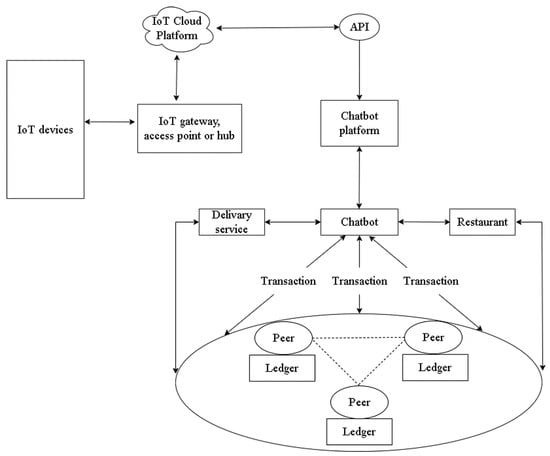
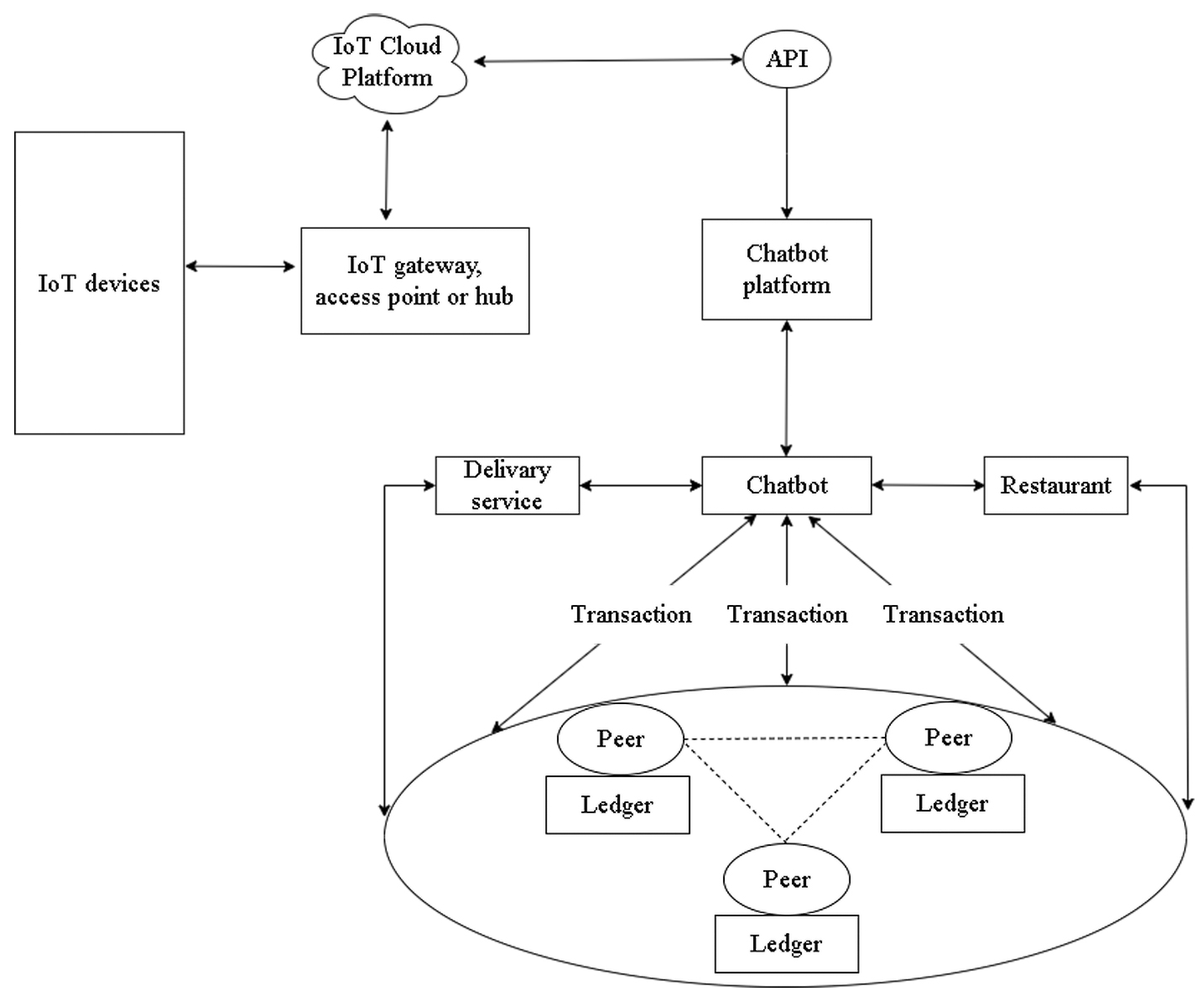
In the case of the proposed blockchain-integrated chatbot with a given workflow [2] here, we extend and connect it with IoT devices. The flowchart of integrating IoT devices in a blockchain-based food delivery chatbot, given in Figure 1, begins with the customer placing an order via the chatbot, which checks inventory in real-time using IoT sensors. While the kitchen staff makes the meal under the watchful eye of IoT equipment, the chatbot verifies the order, which is documented on the blockchain. IoT sensors check for quality and appropriate conditions after packaging. Real-time delivery updates from IoT-enabled GPS trackers let the chatbot anticipate delivery timeframes and notify clients. Payment is initiated by the blockchain smart contract when the delivery staff confirms the delivery. Lastly, the chatbot asks for user comments, records them on the blockchain, and uses pre-established smart contract rules to resolve any disagreements.
Figure 1.
The flowchart of the integration of IoT devices in blockchain-based food delivery chatbots.
In this process of integration:
- A chatbot platform is a software framework or service that facilitates the creation, implementation, and administration of chatbots. These chatbots converse with people either verbally or through text, comprehend their questions or requests, and respond or take appropriate action accordingly. IBM Watson Assistant, Microsoft Bot Framework, and Dialogflow are a few examples [25].
- Application programming interfaces are collections of guidelines and procedures that let various software programs talk to one another and share information. APIs are used in the context of the IoT to help systems or services, like chatbot platforms, to communicate with the IoT cloud platform [26].
- IoT cloud platform is a centralized system that handles and processes data obtained from IoT devices. It offers analytics, storage, and other services to manage massive data sets, allow for real-time monitoring, and assist in the development of applications. AWS IoT, Microsoft Azure IoT, and Google Cloud IoT Core are a few examples [27].
4. Discussion about Traditional and Blockchain Solutions in Food Delivery Services
Traditional food delivery systems rely on centralized platforms for order processing and payment, while blockchain solutions offer decentralized and secure alternatives, with additional enhancements when integrated with IoT.
- Orders for traditional meal delivery services are handled by centralized websites such as DoorDash, Grubhub, and Uber Eats [28]. Via these systems, customers place orders, which are subsequently forwarded to restaurants. The platform manages the financial transactions, and credit cards or digital wallets are used for payments. GPS technology built into mobile apps makes delivery tracking possible and gives users real-time order status information. However, the substantial commission fees that these platforms usually charge restaurants have an adverse effect on their profitability. Furthermore, the centralized platform stores and manages consumer and order data, raising questions about data security and privacy.
- FoodChain serves as a prime illustration of the potential benefits of blockchain solutions without IoT integration in the food delivery sector. Through its blockchain-based technology, FoodChain eliminates intermediaries, reduces transaction costs, and enhances data security and privacy by encrypting and decentralizing sensitive data on a public ledger. This approach ensures transparency and minimizes the risk of data breaches while fostering trust and transparency among customers, restaurants, and couriers. Moreover, smart contracts automate processes, enforce delivery requirements, and improve operational efficiency, leading to reliable and efficient order monitoring. However, this method relies on manual data entry for transparency and record-keeping, which, although cost-effective, increases the risk of human error and lacks real-time monitoring [29].
- Ambrosus, originally developed for supply chain management on the Ethereum blockchain, exemplifies the powerful integration of IoT devices and blockchain technology aimed at optimizing the food and pharmaceutical industries. By utilizing encrypted anti-tampering systems and sophisticated sensors, Ambrosus enables the real-time tracking and monitoring of food conditions, significantly enhancing supply chain transparency and ensuring food quality and safety. This level of precise monitoring, impossible with blockchain alone, effectively reduces spoilage and ensures compliance with safety regulations. Moreover, IoT automation minimizes human error and boosts operational efficiency, particularly in inventory management. The fusion of blockchain and IoT not only enhances data security and integrity by storing IoT data on an immutable ledger but also empowers customers to track their food’s journey and receive real-time updates. Consequently, Ambrosus stands as a prime example of how IoT-enabled systems offer superior advantages over blockchain-only alternatives, fostering greater trust and satisfaction among customers [30].
Advantages and Disadvantages of a Blockchain-Integrated Chatbot and IoT
The efficiency, transparency, privacy, security, and customer satisfaction that come from integrating IoT devices with blockchain-integrated chatbots in the food delivery service industry are substantial benefits. IoT gadgets like smart locks, GPS trackers, and temperature sensors are essential for streamlining the delivery process and guaranteeing the food’s freshness and safety while it is en route. These IoT devices enhance a dependable and smooth delivery experience when combined with blockchain-integrated chatbots.
Some of the advantages of a blockchain-integrated chatbot and IoT are as follows:
- Enhanced Operational Efficiency: By improving resource usage, cutting delivery times, and accelerating the delivery process, the integration of IoT devices into chatbots enhances operational efficiency. Deliveries can be made more quickly and effectively because of automated delivery procedures, real-time tracking, and route optimization [31].
- Better Customer Experience: Real-time delivery status updates, precise delivery time estimates, and contactless delivery alternatives are just a few of the ways that IoT-enabled systems improve the customer experience. Increased reliability, convenience, and transparency help customers, who are more satisfied and loyal as a result [32].
- Enhanced Data Security: The security and integrity of the data transferred and stored by IoT devices are guaranteed by blockchain technology [33]. Food delivery companies can prevent fraud, manipulation, and unauthorized access to sensitive customer data, transaction records, and supply chain data by utilizing blockchain-integrated chatbots [34].
Food delivery businesses can profit greatly from the integration of IoT devices in blockchain-integrated chatbots, but there are a few obstacles and disadvantages to consider. Some of them are the following:
- Costs of Implementation: Food delivery businesses must make significant upfront investments to use blockchain technology, chatbots, and IoT devices. These costs include employing personnel, creating software, updating infrastructure, and buying hardware, all of which may have an influence on short-term profitability [35]. However, because of the long-term advantages, stakeholders including restaurants, food delivery services, investors, and customers might be ready to bear these increased expenses. These technologies make the initial financial outlay a reasonable investment since they can boost productivity, provide businesses with a competitive edge, increase revenues, and dramatically improve customer happiness.
- Data security, confidentiality, and consent are among the privacy issues brought up by the gathering, storing, and processing of consumer data by IoT devices and chatbots. To protect sensitive data and stop data breaches, food delivery businesses must stick to strict data protection laws and put strong cyber security safeguards in place.
- Technology Complexity: It takes specialist knowledge and technological know-how to integrate several technologies, including blockchain, AI, and IoT, into a coherent solution. The smooth functioning of integrated platforms may be impeded by issues with software compatibility, data integration, and system interoperability that food delivery businesses may face.
Summarizing the findings, Table 1 below provides a comprehensive comparison between the traditional methods and blockchain solutions in food delivery services. This analysis underscores the unique strengths and weaknesses of each approach across different aspects, facilitating stakeholders’ comprehension of the potential implications associated with integrating blockchain technology into the food delivery sector.
Table 1.
Comparison of traditional and blockchain solutions in food delivery services.
5. Conclusions
Blockchain-integrated chatbots that use IoT devices are a promising advance that could completely transform the food delivery sector. Through the application of blockchain technology, IoT sensors, and AI-driven chatbots, food delivery businesses may improve consumer satisfaction, efficiency, and transparency all the way through the delivery process.
The increased efficiency achieved through streamlined processes and optimal resource use is one of the main advantages of this integration. IoT devices provide proactive decision-making and route optimization by providing real-time data on environmental conditions and delivery status. As a result, delivery times are shortened, the consumption of fuel is decreased, and overall operational effectiveness is raised.
Blockchain introduces a fundamental shift in financial transactions by acting as a decentralized, immutable ledger. Because of its ability to create an irreversible record of transactions, data are protected from modification once it is recorded, providing an unmatched level of security. Blockchain is the best option for bolstering financial systems against cyberattacks and fraudulent activity because of its intrinsic security feature.
Furthermore, the fusion of blockchain, AI, and IoT technology creates new avenues for innovation and the upending of established business models in the meal delivery sector. Food delivery businesses can stand out from the competition, obtain a competitive advantage, and adjust to shifting consumer tastes and industry trends by utilizing these technologies.
The future work would be to develop a system where customers interact with a chatbot interface to place orders and track deliveries, and where IoT devices track food freshness, location, and delivery conditions. These initiatives include the practical implementation of blockchain- and IoT-integrated chatbots for food delivery services. When implemented on a blockchain network, smart contracts automate the processing of transactions, guaranteeing the trust and transparency of the parties. Raspberry Pi can perform activities including interacting with IoT devices, controlling communication with the blockchain network, and performing basic processing functions for smaller-scale deployments or prototypes.
Author Contributions
Conceptualization, D.M. and E.D.; methodology, D.M. and E.D.; validation, D.M. and E.D.; formal analysis, D.M. and E.D.; investigation, D.M. and E.D.; resources, D.M. and E.D.; writing—original draft preparation, D.M. and E.D.; writing—review and editing, D.M. and E.D.; visualization, D.M. and E.D.; supervision, D.M. and E.D.; project administration, D.M. and E.D. All authors have read and agreed to the published version of the manuscript.
Funding
This research received no external funding.
Institutional Review Board Statement
Not applicable.
Informed Consent Statement
Not applicable.
Data Availability Statement
Not applicable.
Conflicts of Interest
The authors declare no conflict of interest.
References
- Impact of Digital Transformation on Customer Experience. Available online: https://www.linkedin.com/pulse/impact-digital-transformation-customer-experience-dtskill (accessed on 15 April 2024).
- Mechkaroska, D.; Domazet, E. Blockchain-Integrated Chatbot. In Proceedings of the ICICT 2024: 9th International Congress on Information and Communication Technology, London, UK, 19–22 February 2024; 2024. [Google Scholar]
- Blockchain—8 Ways Blockchain Is Revolutionising the Restaurant Industry. Available online: https://business.getonbloc.com (accessed on 15 April 2024).
- Bhuiyan, M.S.I.; Razzak, A.; Ferdous, M.S.; Chowdhury MJ, M.; Hoque, M.A.; Tarkoma, S. BONIK: A Blockchain Empowered Chatbot for Financial Transactions. In Proceedings of the 19th International Conference on Trust, Security and Privacy in Computing and Communications (TrustCom), Guangzhou, China, 29 December 2020–1 January 2021; pp. 1079–1088. [Google Scholar] [CrossRef]
- Ananna, T.N.; Saifuzzaman, M. Chapter 1, Introduction to IoT. arXiv arXiv:2312.06689v2. Available online: https://arxiv.org/html/2312.06689v2 (accessed on 15 April 2024).
- Som, A.; Kayal, P. AI, Blockchain, and IoT. In Digitalization and the Future of Financial Services. Contributions to Finance and Accounting; Springer: Cham, Switzerland, 2022. [Google Scholar] [CrossRef]
- Zavolokina, L.; Zani, N.; Schwabe, G. Designing for Trust in Blockchain Platforms. IEEE Trans. Eng. Manag. 2023, 70, 849–863. [Google Scholar] [CrossRef]
- AI Network, [Everyone’s Blockchain] Chatbot with Blockchain (feat. AI Network Blockchain). Available online: https://medium.com/ai-network/everyones-blockchain-chatbot-with-blockchain-feat-ai-network-blockchain-997c62e0c94f (accessed on 18 April 2024).
- Wonderment, Blockchain Transparency & Accountability. Available online: https://www.linkedin.com/pulse/blockchain-transparency-accountability-wonderment-apps/ (accessed on 19 April 2024).
- Ameyo, Why Chatbots Can Be Used As Internet of Things (IoT) Interface. Available online: https://www.ameyo.com/blog/why-chatbots-can-be-used-as-internet-of-things-iot-interface/ (accessed on 19 April 2024).
- Linkedin, What Are the Benefits and Challenges of Using AI Chatbots for Customer Service? Available online: https://www.linkedin.com/advice/3/what-benefits-challenges-using-ai-chatbots-customer (accessed on 30 April 2024).
- Ashfaq, M.; Yun, J.; Yu, S.; Correia, L.S.M. I, Chatbot: Modeling the determinants of users’satisfaction and continuance intention of AI-powered service agents. Telemat. Inform. 2020, 54, 101473. [Google Scholar] [CrossRef]
- Haque, M.A. A Brief Analysis of “ChatGPT”—A Revolutionary Tool Designed by OpenAI. EAI Endorsed Trans. AI Robot. 2023, 1, e15. [Google Scholar] [CrossRef]
- AIContenty, ChatGPT in IoT: Connecting Devices and Enhancing Communication. Available online: https://aicontentfy.com/en/blog/chatgpt-in-iot-connecting-devices-and-enhancing-communication (accessed on 10 May 2024).
- da Costa, T.P.; Gillespie, J.; Cama-Moncunill, X.; Ward, S.; Condell, J.; Ramanathan, R.; Murphy, F. A Systematic Review of Real-Time Monitoring Technologies and Its Potential Application to Reduce Food Loss and Waste: Key Elements of Food Supply Chains and IoT Technologies. Sustain. 2023, 15, 614. [Google Scholar] [CrossRef]
- Mashayekhy, Y.; Babaei, A.; Yuan, X.-M.; Xue, A. Impact of Internet of Things (IoT) on Inventory Management, A Literature Survey. Logistics 2022, 6, 33. [Google Scholar] [CrossRef]
- Uffizio, How Can IoT Vehicle Tracking Systems Improve Driver Safety? Available online: https://www.uffizio.com/blog/iot-vehicle-tracking-system/ (accessed on 28 April 2024).
- Autima, The Importance of Temperature Monitoring for Perishable Goods. Available online: https://autima.com.au/the-importance-of-temperature-monitoring-for-perishable-goods/ (accessed on 17 April 2024).
- Kar, R.; Haldar, R. Applying Chatbots to the Internet of Things: Opportunities and Architectural Elements. Int. J. Adv. Comput. Sci. Appl. 2016, 7, 147–154. [Google Scholar] [CrossRef]
- Sehrawat, D.; Gill, N.S. Smart Sensors: Analysis of Different Types of IoT Sensors. In Proceedings of the 3rd International Conference on Trends in Electronics and Informatics (ICOEI), Tirunelveli, India, 23–25 April 2019; pp. 523–528. [Google Scholar] [CrossRef]
- Balouch, F.A.; Wafa, K.M.; Ahmad, A. IoT its application area and combination with GPS. Galaxy Int. Interdiscip. Res. J. 2022, 10, 725–734. [Google Scholar]
- Beniwal, G.; Singhrova, A. A systematic literature review on IoT gateways. J. King Saud Univ.-Comput. Inf. Sci. 2022, 34, 9541–9563. [Google Scholar] [CrossRef]
- Alami, H.E.; Sidna, J.; Baina, A.; Najid, A. Analysis and evaluation of communication Protocols for IoT Applications. In Proceedings of the Conference: SITA’20: Proceedings of the 13th International Conference on Intelligent Systems: Theories and Applications, Rabat, Morocco, 23–24 September 2020; 2020. [Google Scholar] [CrossRef]
- Mechkaroska, D.; Domazet, E.; Feta, A.; Shikoska, U.R. Architectural Scalability of Conversational Chatbot: The Case of ChatGPT; FICC 2024; Springer: Cham, Switzerland, 2024. [Google Scholar]
- Srivastava, S.; Prabhakar, T.V. Desirable Features of a Chatbot-building Platform. In Proceedings of the International Conference on Humanized Computing and Communication with Artificial Intelligence (HCCAI), Irvine, CA, USA, 21–23 September 2020; pp. 61–64. [Google Scholar] [CrossRef]
- Sethi, P.; Sarangi, S.R. Internet of Things: Architectures, Protocols, and Applications. J. Electr. Comput. Eng. 2017, 2017, 9324035. [Google Scholar] [CrossRef]
- Babun, L.; Denney, K.; Celik, Z.B.; McDaniel, P.; Uluagac, A.S. A survey on IoT platforms: Communication, security, and privacy perspectives. Comput. Netw. 2021, 192, 108040. [Google Scholar] [CrossRef]
- The Zebra, Postmates, DoorDash, UberEats, and Grubhub: A Comprehensive Comparison. Available online: https://www.thezebra.com/resources/research/on-demand-food-delivery-comparison/ (accessed on 14 May 2024).
- Folha, R.; Times, V.; Carvalho, A.; Araújo, A.; Couto, H.; Viana, F. FoodChain: A food delivery platform based on blockchain for keeping data privacy. In International Conference on Database Systems for Advanced Applications; Springer International Publishing: Cham, Switzerland, 2022; pp. 500–504. [Google Scholar]
- Ambrosus & AIRDAO. Available online: https://www.linkedin.com/pulse/ambrosus-airdao-belobaba/ (accessed on 16 May 2024).
- Alahi, M.E.E.; Sukkuea, A.; Tina, F.W.; Nag, A.; Kurdthongmee, W.; Suwannarat, K.; Mukhopadhyay, S.C. Integration of IoT-Enabled Technologies and Artificial Intelligence (AI) for Smart City Scenario: Recent Advancements and Future Trends. Sensors 2023, 23, 5206. [Google Scholar] [CrossRef] [PubMed]
- Hoyer, W.D.; Kroschke, M.; Schmitt, B.; Kraume, K.; Shankar, V. Transforming the Customer Experience through New Technologies. J. Interact. Mark. 2020, 51, 57–71. [Google Scholar] [CrossRef]
- Hristova, T.; Stoyanov, I.; Evstatiev, B. Increasing the Functionality of Water Supply Systems for Bulgarian Conditions through Automation via IoT and Blockchain Technologies. Eng. Proc. 2023, 41, 9. [Google Scholar] [CrossRef]
- Tokkozhina, U.; Mataloto, B.M.; Martins, A.L.; Ferreira, J.C. Decentralizing online food delivery services: A Blockchain and IoT model for smart cities. Mob. Netw. Appl. 2023, 1–11. [Google Scholar] [CrossRef]
- Pincheira, M.; Vecchio, M.; Giaffreda, R. Characterization and Costs of Integrating Blockchain and IoT for Agri-Food Traceability Systems. Systems 2022, 10, 57. [Google Scholar] [CrossRef]
Disclaimer/Publisher’s Note: The statements, opinions and data contained in all publications are solely those of the individual author(s) and contributor(s) and not of MDPI and/or the editor(s). MDPI and/or the editor(s) disclaim responsibility for any injury to people or property resulting from any ideas, methods, instructions or products referred to in the content. |
© 2024 by the authors. Licensee MDPI, Basel, Switzerland. This article is an open access article distributed under the terms and conditions of the Creative Commons Attribution (CC BY) license (https://creativecommons.org/licenses/by/4.0/).
