Abstract
In this study, we present an extension of the Takagi–Sugeno fuzzy inference system (TS-FIS) framework based on prototypical fuzzy similarity (PFS) for defect detection in concrete. The key novelty lies in integrating the PFS mechanism into the TS-FIS+ANFIS architecture, thus enabling a hybrid rule–activation mechanism, bringing together fuzzy interpretability with data-driven similarity learning. To describe the ultrasonic concrete defect scenario, a high-fidelity finite element method (FEM) model that combines solid mechanics with fluid acoustics has been developed. From this numerical model, a synthetic dataset of about 36.8 million samples has been generated. The performance of the proposed TS-FIS+ANFIS+PFS classification system has been compared with that of a conventional FIS+ANFIS model, its particle-swarm-optimized (PSO) version and a Decision Tree (DT) classifier. The proposed model achieved the best performance, with a classification accuracy of 85.4% and an inference time of approximately 0.2 ms per sample. In contrast, the conventional, the PSO and the DT classifiers yielded accuracies of 60.5%, 62.0%, and 76.0%, respectively. These results confirm that PFS improves sensitivity and alleviates the computational effort, representing a potential candidate toward the realization of a defect abacus for concrete, an atlas conceived as a systematic collection of defect configurations associated with specific ultrasonic responses.
1. Introduction
Concrete diagnostics are crucial to ensuring the safety and durability of civil infrastructure. Recent European reports indicate that over 40% of reinforced concrete bridges and civil structures are deteriorating, with maintenance and repair costs totaling billions of euros annually [1]. Moreover, although structural collapses are relatively rare, their catastrophic human and economic consequences highlight the need for rapid, reliable, and cost-effective diagnostic methods for structural health monitoring [2]. In this context, non-destructive testing (NDT) plays a key role in ensuring building durability and preventing calamitous events [3,4]. For concrete structures, several NDT methods are available [5], such as the Schmidt hammer for surface strength estimation [6], flat-jack tests for stress evaluation [7], and thermography for detecting voids or discontinuities [8,9,10,11,12]. Within NDT methods, ultrasonic (US) techniques stand out as a highly versatile approach, as the propagation of ultrasonic waves enables the multiscale investigation of materials, providing both global assessments of structural quality and local insights into microcracks, stiffness variations, and internal defects [13,14,15]. By analyzing the time of flight, attenuation, and spectral distortions, it is possible to estimate effective mechanical parameters, such as elastic moduli, and to correlate local stiffness variations with scattering and reflection phenomena [16,17,18]. Acoustic methods are generally divided into two categories [19,20,21]: (i) active techniques, which use high-frequency ultrasonic waves to probe materials and detect variations in thickness, density, and internal integrity [22,23], and (ii) passive techniques, which capture elastic waves generated by localized energy releases, such as crack formation or fiber breakage [24,25]. Acoustic emission, in particular, has proven to be highly effective for the real-time monitoring of damage in composite materials [26], operating over a wide frequency range (from Hz to MHz, typically 1 kHz–1 MHz) and supporting applications in source localization, defect detection, and the continuous monitoring of critical infrastructures [27,28,29,30]. Recent advances have further broadened its applications. Planar ultrasonic metasurfaces, allowing a complete phase manipulation and being characterised by a high transmittance (up to 80%), improve coupling and defect detection even in complex geometries [31,32,33], thus achieving accuracies of above 98% in thickness estimation, overcoming traditional impedance and adhesion limitations [34,35]. Simultaneously, acoustic emission (AE) techniques have been refined for identifying and characterizing defects in fiber-reinforced composites—such as fiber breakage, matrix cracking, debonding, and delamination [36,37]—while electromagnetic acoustic transducers offer cost-effective and in situ alternatives to X-ray or neutron inspections in contexts where component removal is impractical, such as energy plants [38,39]. However, despite these advances, several limitations persist [40,41]; in fact, ultrasonic techniques exhibit reduced reliability when stiffness and heterogeneity are present in a monitored material [42,43]. Moreover, purely ultrasonic data-driven approaches often require extensive experimental datasets, which provide limited interpretability, posing challenges in safety-critical domains [44,45]. Furthermore, open challenges related to the aforementioned approaches include improving model generalisation across datasets [46] and developing systematic defect catalogs that link acoustic signatures to degradation configurations [47]. Overcoming these issues is crucial to making these diagnostic methodologies fully applicable to real-time applications. Globally, research trends point toward integrating large datasets [48], artificial intelligence [49], and adaptive fuzzy inference systems [50], aiming to create structural health monitoring (SHM) tools capable of managing complex and uncertain data while preserving decision transparency [51,52].
To build SHM systems with these characteristics, there has been significant interest in the literature with regard to integrating among them advanced hybrid machine learning techniques and methodologies, including neural network-optimization integration frameworks [53], improved sparse Bayesian learning scheme with strong generalization ability [54,55], ensemble learning methods [56], and physics-informed machine learning models [57]. The implications for SHM have been substantial: all the aforementioned approaches have significantly improved the prediction accuracy of the health status of civil structures while reducing their dependence on large amounts of experimental data [58,59]. Among the examples of such integrated solutions available in the literature, we mention in particular those that integrate neural networks with evolutionary optimization strategies, such as advanced versions of the whale optimization algorithm, which have enabled reliable predictions of structural response in complex systems [60], and those for monitoring structural health under extreme typhoon conditions [61]. However, despite the advantages mentioned above, most architectural solutions offered by the above approaches require increased CPU effort, a problem that severely limits their adoption for real-time applications in SHM. For this reason, this work focuses on fuzzy inference systems to achieve a practical compromise between accuracy and CPU time. More precisely, based on what has been said so far, this study presents an extension of the Takagi–Sugeno fuzzy inference systems (TS-FIS) framework by exploiting the concept of prototypical fuzzy similarity (PFS) [62,63], devoted to defect detection in concrete.
Providing an inferential model that enables the comparison of samples with representative class prototypes learned from ultrasonic data, the TS-FIS+ANFIS integrated with the PFS (TS-FIS+ANFIS+PFS) system we propose represents a potential candidate toward the realization of a defect abacus for concrete, an atlas conceived as a systematic collection of defect configurations associated with specific ultrasonic responses. In fact, the framework we developed inherently performs the two essential functions of the proposed abacus concept: archival and consultation functions. The prototypes constitute the archive’s entries—the stored fuzzy signatures of known conditions. The similarity calculation can be viewed as the consultation algorithm, enabling comparison with the archive to yield a probabilistic diagnosis rather than a mere detection. In this context, the automatic classification task serves as an essential intermediate step between raw data acquisition and their translation into prognostic durability models, enabling the design of monitoring pipelines that integrate AI, numerical models, and experimental techniques. To realize the aforementioned inclusive environment, a high-fidelity computational model, implemented in COMSOL Multiphysics © software Version 6.3 and solved using the finite element method (FEM) to analyze the mechanical behavior of concrete specimens under dynamic loading, capable of providing ultrasonic simulation data, has been conceived. We adopted this approach because it allowed us to generate large, accurately labeled datasets that would be highly complex and costly to produce through real experimental testing. Furthermore, although real-world structural health monitoring often requires not only defect detection but also defect characterization, in this study, we deliberately focused on binary classification, treating this task as a controlled benchmark in which the performance of our proposed TS-FIS+ANFIS+PFS methodology could be carefully validated and compared with conventional and optimized fuzzy classifiers, especially in the presence of noise. The remainder of the paper is organized as follows: Section 2 presents the physical–mathematical formulation for the concrete specimen with an internal cylindrical cavity, defining the weak form of the problem and its finite element discretization with acoustic–structure coupling, and illustrating the fundamentals of acoustic pressure distribution (Appendix A presents details on its numerical implementation, the mesh design and the related accuracy criteria). Section 3 details our proposed approach, which extends Takagi–Sugeno fuzzy classification optimization via the ANFIS procedure with prototypical fuzzy similarity. Section 4 reports the results of numerical experiments conducted to evaluate the classification performance of the proposed TS-FIS+ANFIS+PFS approach compared to that of the standard TS-FIS+ANFIS approach, and with its particle-swarm-optimized version and with those of a Decision Tree classifier [64,65]. The Decision Tree (DT) was selected among the plethora of other not fuzzy ML-based methods for our testing for the main reason that, with a view to developing a future defect abacus, it can generates explicit, human-readable if–then rules, an interpretability crucial for the envisioned abacus. While other ML approaches (such as Support Vector Machines or Neural Networks) [53,54,55,56,57,58,59,61] might offer better performances, they are substantially black box models that do not provide the explicit rules needed for the abacus concept we have given above. Finally, Section 5 concludes the paper with final remarks and future research perspectives.
2. Defect in Concrete Specimens and Ultrasonic Detection: FEM Modeling and Simulation Criteria
To model ultrasonic concrete defect scenarios and create a comprehensive dataset to test the proposed TS-FIS+ANFIS+PFS classification framework, we developed a high-fidelity finite element method (FEM) numerical model, detailed in Appendix A. The model represents the concrete specimen as a 3D elastic body and the surrounding air as a compressible, inviscid fluid. This approach accurately captures dynamic interactions between structural and acoustic fields, enabling the assessment of discontinuities and heterogeneous properties. By explicitly including structural defects, the model allows for the analysis of how local imperfections affect mechanical and acoustic responses, offering direct insight into damage evolution and its detection using vibro-acoustic techniques.
2.1. Domains and Properties
From a modeling perspective, we have considered our scenario to be composed of the following domains in : the solid concrete domain , within which lies the defect , filled with air and modeled as an acoustic fluid, and an external fluid domain , which represents the surrounding air. The interfaces are defined as (internal solid–cavity interface) and (external solid–fluid interface). The outward unit normal vector with respect to the fluid is denoted by on the acoustic–structure interfaces. The specimen dimensions are . The defect is represented as a cylinder of radius and height (see the setup description in Section 2.3), whose position varies along each of the three spatial directions as continuous parameters. Figure 1 shows the aforementioned geometric configuration. The time variable is with [].
Figure 1.
(a) Schematic of the coupled acoustic–structure problem: concrete specimen with dimensions cm, including a cylindrical cavity filled with air and an external fluid domain . (b) The solid–fluid interfaces and are indicated, together with the unit normal vector pointing outward from the solid into the fluid.
2.2. Concrete
The solid material domain representing the concrete specimen is characterized by a density , Young’s modulus , Poisson’s ratio , and Lamé constants [] and []. The state variables in the solid domain are represented by the displacement [], the velocity [], and the acceleration [] of the material points of the concrete specimen. The mechanical behavior of the specimen is governed by the equations of solid dynamics, which express the equilibrium between the internal and external forces. These equations are directly derived from the balance of linear momentum. The material is also characterized by the infinitesimal strain (dimensionless) and the elastic strain (dimensionless), with total stress tensor [] and, when present, pore pressure []. Additional stresses [] are introduced to account for nonlinear or inelastic effects without modifying the core of the constitutive equation. Furthermore, the body forces [], defined as forces distributed within , may include, for example, the specific weight due to gravity, equivalent inertia forces, or other volumetric actions arising from external fields [66]. Finally, the prescribed traction ] represents the vector of surface forces applied to the boundaries of the solid domain, including both normal components (pressures) and tangential components (shear), as functions of position and time t. Such tractions may result from fluid contact, concentrated actions via tools or actuators, or distributed surface loads [66].
2.3. Defect
To represent concrete internal defects, cylindrical cavities were considered, reproducing voids and discontinuities that may arise during casting or during concrete curing. Their geometric simplicity, coupled with the ease of parameterizing their position, size, and orientation, enables systematic analyses and direct comparisons across configurations to study the material response. The defect inside the concrete specimen is modeled as a small cylindrical cavity with a radius of 0.1 cm and a height of 0.7 cm. Its initial position is at the center of the concrete specimen. The defect is systematically shifted along the three spatial coordinates during a parametric sweep. This configuration has been chosen to evaluate how the defect location affects wave propagation and the mechanical response mechanism, thanks to its geometric simplicity. To make the description quantitative, two observable and numerically reproducible indices are introduced. The first is determined by the anisotropy ratio (AR), defined as the ratio between the directional variance of the power spectral density (PSD) along the preferred propagation axis and the average variance in the orthogonal directions. The second is the directional reflection index (DRI), defined as the ratio of the amplitude of the maximum reflection measured in the specular direction to the average of the reflected amplitudes in the lateral directions. In the developed model, these indices are calculated directly from the maps and the local spectra. Significantly higher AR and DRI values typically indicate elongated reflections, characteristic of planar lesions, whereas values close to unity are consistent with more isotropic responses (cavities).
2.4. Air
Regarding the characteristics of the air as a fluid, we assumed a density (air at 20 °C; ), while the speed of sound inside the cylindrical cavity is taken as , a typical value for air at room temperature. In the model, the air density is set to at 20 °C and . The speed of sound in the external fluid is assumed to be approximately for air at and atmospheric pressure. In general, this quantity can be computed from the relation , where (dimensionless) is the ratio of specific heats, is the reference pressure, and is the reference density of the fluid. The state variables under consideration are the acoustic pressure in the cavity within , and in the external domain within , together with the particle velocities and . An acoustic impulse was applied on the external boundary (or equivalently as a volume source) with a peak amplitude of ≈, chosen to simulate an impulsive excitation sufficiently strong to induce significant responses both in wave propagation and in the deformation of the material [67].
2.5. Regimes for the Acoustic Pressure Distribution
The FEM analysis of the total acoustic pressure was carried out within the coupled acoustic–mechanical formulation under steady state conditions, evaluating once the system reached dynamic equilibrium after the initial impulse (see Appendix A). In this regime, transient components (free oscillations, reflected waves, and temporary interferences) are damped out, and the pressure distribution becomes time invariant, governed by the specimen geometry, the material’s elastic properties, and the presence of the internal cavity. This final configuration enables the identification of stable interference patterns and the quantification of the influence of structural discontinuity on the overall pressure distribution, providing a reference for comparative analyses [68].
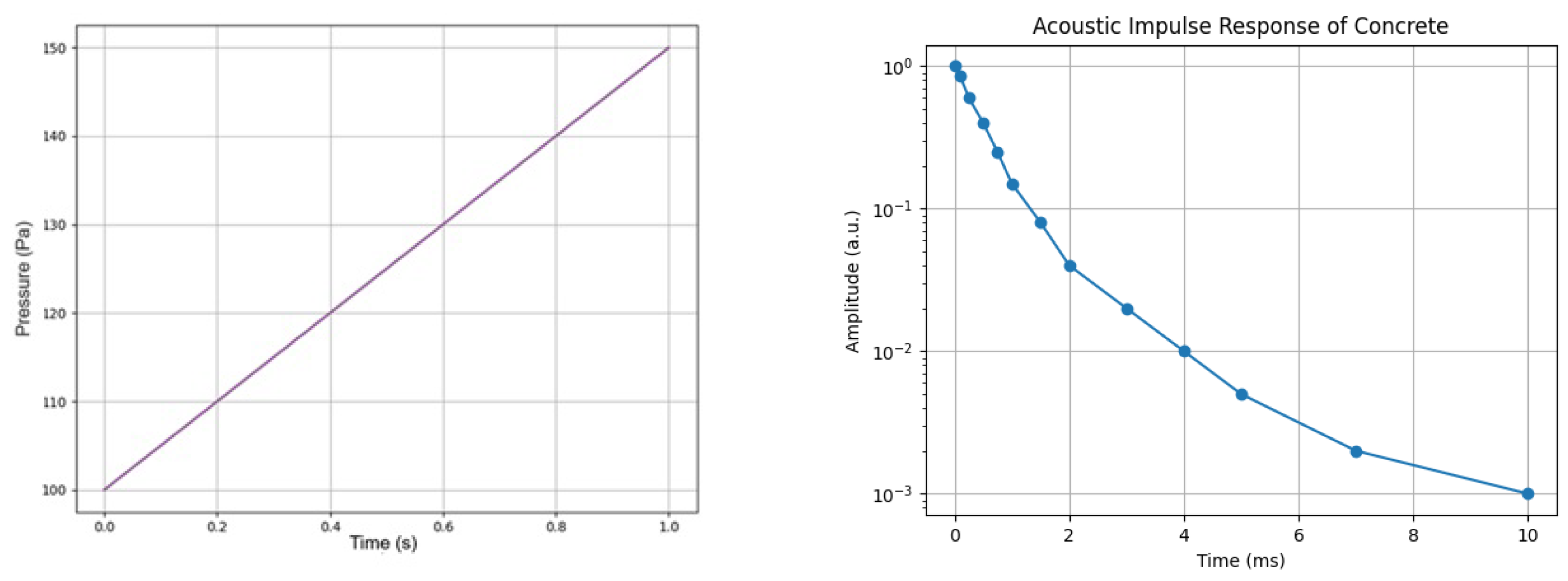
Figure 2 shows both the temporal evolution of the acoustic pressure at different points of the domain and the impulse response of the concrete specimen to an ultrasonic signal applied on its surface. A further consideration concerns the frequency-domain analysis. When using the STFT with identical windows, stationarity is indicated by spectral peaks that do not shift over time and whose amplitudes vary only weakly across consecutive windows. In the presence of impulses, however, it is helpful to compare the FFT of the response with the corresponding harmonic solution, adopting as a frequency resolution criterion the interval and considering as the peak identifiability condition a signal-to-noise ratio greater than 6–10 dB. To objectively discriminate between the transient and stationary regimes, an effective approach is to analyze the RMS value of the acoustic pressure and the corresponding sound level , computed over moving time windows. According to the plateau criterion, during the transient phase, the RMS value and the corresponding exhibit significant variations across consecutive windows, due to the superposition of direct, reflected, and modal components. Once the transient is exhausted, such variations drastically decrease, falling below the predefined thresholds (typically on the order of 1–2% or lower than 0.2–0.5 dB).
Figure 2.
Temporal variation of acoustic pressure to characterize the propagation of ultrasonic waves through the material. (Left): Temporal variation of acoustic pressure at different points in the spatial domain. (Right): Acoustic impulse response of the concrete sample following the application of an ultrasonic signal to its surface, indicative of dynamic properties and interactions with possible internal discontinuities.
Physically, the plateau corresponds to the condition in which the local acoustic energy, integrated over a time window , no longer exhibits statistically significant fluctuations, signaling the onset of a stationary regime in the case of harmonic excitation, or a quasi-stationary post-transient state in the presence of impulses. This criterion is suitable both for FEM simulations and experimental measurements, as it does not require prior knowledge of the modal spectrum and relies solely on directly measurable quantities. In particular, if the relative variation of the mean value of between two successive windows,
falls below the predefined threshold for consecutive windows, the trace can be considered stationary at the spatial point under analysis. Another important aspect concerns the simulation duration required to clearly distinguish the two regimes. In the transient case, the analysis is continued until the residual energy decreases below a predefined fraction, typically 1–5% of the maximum energy, or until an RMS plateau is reached. In the stationary case, instead, the periodicity of the response is established after several tens of periods, ensuring the observation of a stable, repeatable dynamic state. The results reported in Figure 3 illustrate representative examples of the total acoustic pressure distribution for different positions of the internal cavity, obtained through a parametric sweep of its spatial location.
Figure 3.
Total acoustic pressure distribution in space, computed using the coupled acoustic–structural formulation in evolutionary regime for a concrete specimen with an internal cavity. (Left): Total acoustic pressure distribution in the presence of the defect located at (a). (Right): Total acoustic pressure distribution in the presence of the defect located at (b).
Figure 4 shows the response of the concrete specimen to an ultrasonic impulse applied on the surface near the color bar, showing how the pressure field is globally organized and locally concentrated in the presence of a cylindrical cavity. Figure 4a depicts the numerical–experimental setup: the impulsive source couples the fluid domain with the structure and generates a wavefront that propagates and interacts with the defect; the boundary conditions (Robin-type source and Sommerfeld radiation conditions) allow energy to be injected in a controlled manner and radiated without spurious reflections, ensuring a physically consistent evolution of the field toward the stationary regime. The analysis focuses exclusively on the stationary configuration reached after transient components have decayed. Figure 4b–d show the details for three defect positions, with increasing depth coordinates: as the cavity moves from to and then to , it shifts away from the source and its effect on the pressure field appears as a progressive delay of reflected arrivals and a redistribution of scattered energy. In the enlarged maps on the left, the curvature of the direct wavefront and the interference patterns between direct and reflected components are evident; in the localized views on the right, regions of high gradients and the emergence of nodes/antinodes near the cavity can be observed, whose intensity and geometry depend on the distance from the excitation point and on the acoustic–structural coupling at the boundary. These morphological differences explain, from an engineering perspective, how a change in defect location alters the arrival sequence, local attenuation, and the spatial distribution of pressure maxima. The combined interpretation of global maps and detailed views highlights the salient features of the transient and stationary regimes: the initial impulse produces recognizable direct arrivals, followed by reflections and resonances guided by the cavity and boundaries, with a regular energy decay toward quasi-periodic states; the structure of pressure lobes and interference fringes serves as a “signature” of the discontinuity location. The results presented here conclude the analysis of both transient and steady state regimes and establish a foundation for feature extraction in the subsequent fuzzy modeling phase.
Figure 4.
(a) Concrete specimen with ultrasonic acoustic pressure applied on the surface near the color bar. (b–d) Details of the modeled defect in different positions: (b) and and cm; (c) and and cm; (d) and and cm. For each defect, the enlarged pressure distribution (less dense) is shown on the left, while the localized detail of the specimen is displayed on the right.
3. The TS-FIS+ANFIS+PFS Classification Framework
In this section, we present our classification framework, integrating TS-FIS+ANFIS with the prototypical fuzzy similarity (PFS). Figure 5 shows the overall flowchart of the proposed approach. The diagram outlines the sequential stages of this hybrid framework: data preprocessing and feature normalization; rule generation and membership–similarity fusion; and adaptive learning of consequents and final classification. The integration of the TS-FIS+ANFIS with PFS allows the model to jointly exploit the interpretability of fuzzy inference and the adaptability of data-driven similarity learning. Each block in the flowchart highlights a key computational stage contributing to the enhanced robustness, interpretability, and numerical stability of the overall inference process.
Figure 5.
Flowchart of the TS-FIS+ANFIS+PFS proposed classification procedure.
3.1. Feature Extraction
The data provided by the FEM numerical model described in Section 2 are subjected to feature extraction. Each sample is described by four input variables: the spatial coordinates and the ultrasonic sound pressure level , obtained from the spatio-temporal distribution of the acoustic pressure . The system output is 1 in the presence of a defect and 0 otherwise. The stationary computational analysis evaluates the equilibrium state reached by the system after an initial impulse, performing a parametric sweep of the defect position and focusing on the final distributions of stresses and strains in the material. The choice of as the acoustic input variable, instead of , is motivated by physical, numerical, and methodological reasons: it allows for direct comparison with standard values, compresses signal dynamics through the logarithmic scale improving numerical stability, provides an immediate physical interpretation related to acoustic power, and ensures the consistency between stationary and transient studies. Given , over a time window of duration T centered at , we compute the and thus the sound pressure level [69]. Then, for each sample we define the input vector , , and the inputs are normalized, , via z-score [69].
3.2. Structure of the First-Order TS Fuzzy System
The system consists of R rules. The r-th rule, , has a linear normalized consequent , so that the system output is the weighted average , and the binary decision is given by if , if ., where is a threshold determined during validation.
3.2.1. Antecedents and Firing Strengths
The membership functions (MFs) are Gaussian and separable with firing strength and normalization , .
3.2.2. Rule Derivation via Clustering
The number of rules R is chosen by minimizing the Xie–Beni index,
using fuzzy c-means, which minimizes , with constraints , . Updates are given by
and the per-dimension variances
3.2.3. Estimation of Consequents (Weighted Regression)
For each sample n, define the design row with fixed fuzzy weights, as follows:
The ridge estimate of the parameters is .
3.2.4. Decision Threshold
The decision threshold can be determined using a cost-sensitive Bayesian criterion, which accounts for both prior class distributions and the costs associated with classification errors. In this approach, the optimal threshold is given by
where is the cost associated with a false negative (an object truly belonging to class 1 but classified as 0), and is the cost of a false positive (an object belonging to class 0 but classified as 1). The terms and denote the class prevalences of 0 and 1, i.e., the prior probabilities of each class in the dataset. Costs can be set according to application-specific criteria or empirically estimated from the data. An operational formulation defines the cost of a false negative as , where the loss related to FN can be expressed in economic, risk, or other relevant terms, while the reference unit allows for the normalization of the value. Similarly, the cost of a false positive is defined as . The class prevalences are determined from the dataset as , where is the number of samples belonging to class c and N is the total number of samples. This framework facilitates choosing a threshold that not only minimizes the overall error but also balances false negatives and false positives according to their relative impact.
3.3. TS-FIS Architecture with ANFIS Optimization
Let denote the normalized input. The rule base consists of R first-order TS rules, and the aggregated output is as defined above.
- Five-Layer ArchitectureLayer 1 (fuzzification): For each rule r and variable , the membership degree is evaluated with antecedent parameters . A common choice is the generalized bell function, as follows:Alternatively, the Gaussian function can be used; the following formulation remains valid in both cases.
- Layer 2 (firing strengths):
- Layer 3 (normalization):
- Layer 4 (linear consequents):
- Layer 5 (overall output):
Objective Function and Regularization
Given a dataset , the mean squared error with regularization is minimized, as follows:
where and .
Hybrid Learning
Forward pass: With fixed, the design matrix is built by concatenating, for each rule r, so that . Ridge estimation is then given by . For huge datasets, mini-batch or RLS is employed as follows:
Backward pass: With fixed, is updated via gradient descent. With error ,
Thus,
Since ,
For the generalized bell (7), with ,
For the Gaussian ,
Mini-Batch Update of Antecedent Parameters
The update of antecedent parameters is performed through stochastic gradient descent with mini-batches. The regularized MSE cost function is
where is the set of indices of the current mini-batch, is its cardinality, is the model output for sample n, is the binary target, is the set of all antecedent parameters, and is the L2 regularization coefficient. The sample error is
The partial derivative of (19) with respect to a single parameter is
Using from (15) and (16), the parameter update at iteration s is
where the decaying learning rate is , with being the initial value, the decay parameter, and the global iteration index. The set B is extracted at each iteration as a random or sequential subset of the normalized dataset , so that all samples are visited within a whole epoch. The L2 regularization term reduces parameter magnitude and prevents overfitting, while the learning rate decay ensures convergence to a stable local minimum. A mini-batch training is used for and incremental LSE or QR decomposition for . The threshold is selected according to the cost-sensitive Bayesian criterion.
3.4. Prototypical Fuzzy Similarity
Exploiting the Mahalanobis distance [70], we introduce the following Gaussian similarity:
Definition 1.
This allows us to define the generic rule r as , where is the prototype and is the diagonal covariance matrix. The following result holds.
Theorem 1.
Let . The function (1) is a fuzzy T-transitive similarity with t-norm generated by , from which .
Remark 1.
If instead one chooses , then T-transitivity holds with respect to the product t-norm , since . However, the quadratic form is consistent with Gaussian membership functions and requires the Archimedean t-norm .
3.5. Membership–Similarity Fusion
Definition 2.
For each rule r of a Takagi–Sugeno fuzzy system, the membership degree is defined as , where are Gaussian membership functions with parameters and .
Definition 3
(Log-Linear Fusion). The fusion of membership and similarity contributions is given by
Remark 2.
In (24), the logarithmic transformation of membership and similarity terms stabilizes the computation by converting products of small positive factors into sums, thereby avoiding numerical underflow and improving robustness. This formulation also clarifies the fusion between membership functions and prototype similarity, highlighting their respective roles in classification. The parameter controls the balance: for , the model reduces to the classical ANFIS driven solely by membership functions, while for it becomes a purely prototypical classifier. Intermediate values yield a compromise that combines fuzzy interpretability with prototypical discriminative power. Thus, α serves as an interpolation parameter that adapts the model to the application context, balancing accuracy, interpretability, and numerical stability.
Definition 4.
Given the scores obtained in (24), associated with the rules , we define the normalized weights as
Transformation (25) enjoys the following fundamental properties. First, the weights are non-negative ( for every r) and their sum is always unitary, . They can therefore be interpreted either as fuzzy membership degrees or, in a probabilistic analogy, as a discrete probability distribution over the rules. When , the function entirely concentrates on the index that maximizes :
This scenario corresponds to the winner-takes-all principle, in which only the strictest rule is selected. Conversely, when , the differences among scores are flattened, and all weights tend to become uniform:
Definition 5.
The overall system output is , with linear consequents of the form .
Remark 3.
The log-linear fusion approach with softmax normalization introduces significant benefits. Using logarithms to combine membership and similarity transforms converts products into sums, reducing the risk of numerical underflow and ensuring stability even with many rules or high-dimensional inputs. The method is also general, spanning two paradigms: with it recovers the classical ANFIS, while with it yields a prototypical classifier; intermediate values achieve a compromise adaptable to the problem at hand. The normalized weights acquire a probabilistic interpretation, preserving interpretability and enabling the assessment of each rule’s contribution. Finally, the temperature parameter T regulates competition among rules: for small values, the model behaves as winner-takes-all, whereas for large values the weights become uniform, promoting a more balanced fusion.
The optimal values of T and were determined through a comprehensive sensitivity analysis, as detailed in Section 4.3.
3.6. Objective Functions
In the training process of a model, the choice of the objective function is crucial; the most natural choice for binary classification tasks is the Binary Cross-Entropy (BCE) objective function, defined as
where denotes the sigmoid function that maps the model output into a probability between 0 and 1. Minimizing BCE is equivalent to maximizing the likelihood of the observed data under the assumption that labels follow a Bernoulli distribution. In this way, BCE provides a clear probabilistic interpretation of learning and better handles imbalanced classes.
3.7. Derivatives for Optimization
Consider function (24), where represents the membership contribution of rule r, while represents the prototypical similarity measure. The parameter balances between the classical ANFIS model () and the prototypical classifier (). The derivative with respect to is . The derivative with respect to the center of the Gaussian function associated with the j-th input variable is
while the derivative with respect to the standard deviation is
The score is then transformed into a normalized weight through the softmax function with temperature . The derivative of the softmax function is , while the overall model output is given by , where denotes the consequent of rule r. The derivative of the output with respect to the score is .
Remark 4.
All transformations linking the normalized inputs to the system output are infinitely differentiable (), provided that the membership function variances satisfy and the softmax temperature is strictly positive (), ensuring the analytical regularity and compatibility with gradient-based optimization. The weights defined in (25) are automatically normalized, making the output a convex combination of the linear consequents and allowing them to be interpreted as fuzzy probabilities. Regarding the fusion parameter α in (24), the model reduces to the classical ANFIS when and to a purely prototypical classifier when , while intermediate values enable a tunable compromise between the two paradigms. Finally, consequent parameters are estimated by ridge-regularized least squares, , where Φ is the design matrix and the regularization parameter, ensuring a unique and numerically stable solution even under a high input of correlations or a large number of rules.
Remark 5.
The extension of the TS-FIS+ANFIS model with PFS is independent of the analysis regime and can be applied to both stationary and transient datasets. In the former, it strengthens the association between the spatial configurations of acoustic pressure and the presence or absence of defects; in the latter, it captures rapid variations and interference effects, enhancing classification robustness even under noise or complex phenomena. This versatility ensures consistency with the research objectives and broadens the potential applications of the proposed system.
4. Numerical Experiments
To evaluate the classification performance of our TS-FIS+ANFIS+PFS classification approach, it has been compared with a classic TS-FIS+ANFIS classifier, with a TS-FIS with Antecedent Optimization via PSO classifier, and with a Decision Tree (DT) classifier.
All simulations have been conducted on a 3.2 GHz Intel i7 CPU-based machine with 128 GB of main memory. The Python programming language was used in our study to implement all the classifiers used in our numerical experiments [71,72].
4.1. The Synthetic Dataset
A dataset of 36,814,170 synthetic ultrasonic samples was generated through parametric sweeps of defect position, size, and excitation parameters to ensure the coverage of representative configurations, using COMSOL Multiphysics © interfaced with MATLAB 2013b ©. The axial coordinate of the defect center, , was varied within the interval , thus avoiding direct edge interference while still capturing near-boundary effects. The defect radius was swept in , representing the typical internal voids in concrete. Ultrasonic excitation was modeled as a broadband Gaussian pulse with a fixed amplitude of and central frequency of , applied on the source boundary . Sensitivity tests confirmed that variations in within do not significantly affect the classification stability or pressure distribution patterns. The above parameter ranges explicitly define the limits of the parametric sweep, clarifying that defect movement does not reach the specimen edges and that excitation parameters remain within realistic operating bounds. To ensure that performance indicators were not biased by class imbalance, the synthetic dataset was generated to include an equal number of defective and non-defective samples. Each defect configuration was paired with a corresponding defect-free condition under identical excitation and boundary settings, guaranteeing a balanced representation of both classes. The dataset was partitioned into training (), testing (), and validation () sets, maintaining 75%, 20%, and 5% splitting percentages for a robust model evaluation. For all the considered classification methods, the training phase used a chunk containing 1,380,535 samples and 20 chunks per epoch.
4.2. Performance Metrics
The following performance evaluation metrics have been considered: accuracy, precision, recall, F1-score, defined as follows [73]:
where (true positives) and (true negatives) represent, respectively, the number of correctly classified tuples belonging to their actual class, while (false positives) and (false negatives) represent the number of tuples that are misclassified.
4.3. Hyperparameters
A sensitivity analysis was conducted on the main hyperparameters governing the proposed fuzzy classification model. This task was performed using an 80/20 split on the validation set. The temperature parameter T and the fusion coefficient were varied in the ranges and . The classification accuracy showed weak sensitivity for and , indicating a stable balance between rule competition and similarity weighting. The optimal configuration (; ) provides the best compromise between selectivity and generalization.
Figure 6 shows a heatmap of accuracy with the classification accuracy within the explored grid; Figure 7 shows two sensitivity curves obtained by fixing (accuracy vs. T curve) and T = 0.35 (accuracy vs. curve). Figure 6 and Figure 7 highlight the stability zone with an accuracy plateau for and , confirming the optimal choice as and . Both curves show a performance plateau for and , confirming the model’s robustness near the optimal configuration. Noise robustness tests, reported in Table 1, were carried out by adding Gaussian noise to the synthetic dataset at levels of 5%, 10%, and 15% of the signal amplitude. The PFS model retained an accuracy above 89% even at 15% noise, demonstrating good resilience to measurement uncertainty.
Figure 6.
Heatmap of classification accuracy as a function of parameters T (temperature scaling) and (fusion coefficient). The area of maximum accuracy is centred around and , highlighting a stability zone with contained variations (<2%) in the adjacent regions. The red dot indicates the optimal configuration used in subsequent analyses.
Figure 7.
Sensitivity curves with respect to parameters T and . Average accuracy trend by fixing (Left) (accuracy vs. T) and (Right) (accuracy vs. ).
Table 1.
TS-FIS+ANFIS+PFS model: noise robustness.
Finally, we optimized the DT classifier’s hyperparameters using the same dataset as in the TS-FIS+ANFIS+PFS case discussed above. Table 2 lists the considered hyperparameter ranges and the optimal configuration determined by a grid search algorithm [71,72].
Table 2.
Decision Tree hyperparameters.
4.4. Classification Performance
Table 3 presents the classification performance metrics for the four considered classifiers evaluated on synthetic data with 15% noise. As shown in this table, the TS-FIS+ANFIS model with PFS achieved an accuracy of 0.865 (86.5%), with a precision of 0.854 (85.4%), a recall of 0.880 (88.0%), and an F1-score equal to 0.867 (86.7%). The average inference time was approximately 0.2 ms per sample, which is compatible with near-real-time monitoring scenarios. By comparison, the classical ANFIS without the PFS extension only achieved an accuracy of 0.605 (60.5%), with a precision of 0.593 (59.3%), a recall of 0.670 (67.0%), and an F1-score of 0.629 (62.9%). The PSO-optimized approach slightly improved performance, achieving an accuracy of 0.62 (62.0%), a precision of 0.605 (60.5%), a recall of 0.69 (69.0%), and an F1-score of 0.645 (64.5%). Finally, although the DT classifier performs much better than the TS-FIS+ANFIS and TS-FIS+PSO classifiers, its performance metric results are still lower than those of the TS-FIS+ANFIS+PFS classifier, with an accuracy of 0.760 (76%), a precision of 0.755 (75.5%), a recall of 0.770 (77.0%), and an F1-score equal to 0.762 (76.2%). In contrast, the TS-FIS+ANFIS+PFS classifier provides a much more efficient knowledge representation (nine final prototypes vs. about 1000 nodes), in addition to better performance metrics (a result that can probably be attributed to prototypical fuzzy rules’ advantage in handling noisy data compared to DTs’ binary thresholds).
Table 3.
Performance classification comparison.
Accordingly, the improvement provided by the PFS extension is therefore substantial. Furthermore, the balanced nature of the F1-score indicates that our classification framework does not sacrifice one metric for the other, providing a robust, well-rounded classifier.
The confusion matrices shown in Figure 8 highlight a drastic reduction in both the false positives and false negatives of the FIS-ANFIS+PFS classifier compared to the ANFIS- and PSO-based variants [74], and to the DT classifier, confirming the simultaneous improvement of its metrics as presented in the Table 3. This clearly indicates that this approach, not exhibiting any significant bias towards the majority class, can work consistently in both defect and non-defect cases. Several factors can explain the above performance gain. Firstly, the log-linear fusion of membership and similarity reduce the risk of numerical underflow, a common issue in fuzzy systems, by transforming products of small contributions into manageable sums and stabilizing computation, even with a large number of rules or heterogeneous data. Secondly, the softmax normalization, controlled by the temperature parameter T, provides weights with immediate probabilistic interpretability and allows for the modulation of competition between the rules. From these facts, it follows that the introduction of prototypical similarity further allows each sample to be compared with representative class prototypes, adding a geometric criterion that enhances separability, especially in the presence of noise, uncertainty, or incomplete datasets. During training, the number of prototypes was reduced from 12 to 9, demonstrating a guided selection of the most informative references that keeps the model compact without sacrificing accuracy.
Figure 8.
Confusion matrices for the four tested classifiers. (Top Left): TS-FIS+ANFIS classifier. (Top Right): TS-FIS+PSO classifier. (Bottom Left): TS-FIS+ANFIS+PFS classifier. (Bottom Right): DT classifier.
The inference time, in the order of tenths of milliseconds per sample, makes the FIS-ANFIS+PFS method compatible with SHM implementations in near-real-time, supporting its transferability to experimental scenarios. It is also important to emphasize that the computational complexities of the different techniques directly affect performance. The classical ANFIS suffers from the combinatorial multiplication of membership functions, leading to a large number of rules and increased computational effort during both training and inference. The PSO-based approach introduces significant computational overhead during the training phase due to global optimization of the parameter space, thereby improving rule separability but increasing computation time. Conversely, integrating prototypical similarity reduces reliance on rule counts by using direct comparisons with a limited number of prototypes, making the system more scalable and enabling very low inference times while maintaining high accuracy. Finally, although the Decision Tree classifier exhibits a lower inference time (0.15 ms per sample), overall, the balance between inference time and performance metrics clearly favors the TS-FIS+ANFIS+PFS approach.
4.5. Extracted Rules and Prototype Evolution
As stated in Section 3.3, the proposed TS-FIS+ANFIS+PFS framework offers inherent interpretability through its fuzzy rule structure and prototypical similarity mechanism (see, furthermore, details in the Appendix B). In what follows, we report some results relevant to this matter. Table 4 shows a selection of five representative fuzzy rules extracted by the TS-FIS+ANFIS+PFS model after training on the synthetic dataset. For brevity, only antecedents with significant activation levels are shown. Each rule reported in Table 4 is characterized by Gaussian membership functions with a center c and standard deviation in the feature space , along with the consequent coefficients . The physical interpretation column links each rule to plausible defect/non-defect configurations based on ultrasonic response patterns.
Table 4.
Examples of fuzzy rules extracted by the TS-FIS+ANFIS+PFS model. The antecedent parameters are the center (c) and standard deviation () of the Gaussian membership functions for each normalized input. The consequent is linear: .
We can see that physically meaningful patterns characterize rules; in fact, rules associated with defect presence (R5, R12, and R3) typically exhibit moderate-to-high values, while rules associated with defect absence (R2) emphasize low . Furthermore, the linear consequents reinforce these relationships through their coefficient signs and magnitudes. As shown in Table 3, the PFS mechanism was initialized with 12 prototypes (one per rule cluster), which were refined during the training phase. Table 5 quantifies the evolution of all prototypes in the normalized feature space . Notably, prototypes 4, 9, and 11 were merged into a single representative (new P4) during similarity-based optimization, reducing redundancy while preserving feature-space coverage.
Table 5.
Initial and final positions of prototypes in normalized feature space . Prototypes 9 and 11 were merged into prototype 4 during training, resulting in nine distinct prototypes.
4.6. Real-Time Monitoring Efficiency
The preprocessing phase, which includes signal filtering (bandpass, 1–500 kHz), envelope extraction, and feature normalization, takes approximately per sample on a 3.2 GHz Intel i7 CPU (Python 3.10; MATLAB R2023b). Combined with the inference time (0.2 ms), the overall latency per sample is approximately 8.7 ms. The fuzzy inference system supports batch processing; on a 12-core CPU or GPU (with CUDA enabled), 100 samples can be processed in parallel in approximately , equivalent to per component. Since both phases have a latency of less than 10 ms per sample, the above result confirms the possibility of real-time defect monitoring during continuous ultrasonic inspections of multiple concrete components using our proposed TS-FIS+ANFIS with PFS framework.
5. Conclusions and Perspectives
In this study, using the concept of prototypical fuzzy similarity (PFS), we presented an extension of the Takagi–Sugeno fuzzy inference system (TS-FIS), named TS-FIS+ANFIS+PFS, to develop a classifier for defect detection in concrete. The PFS enables the introduction of a rule activation mechanism that directly compares the prototype classes learned from ultrasonic data, thereby providing a peculiar knowledge representation structure. The performance of the classifier based on PFS has been compared with that of a conventional FIS+ANFIS model, its particle-swarm-optimized (PSO) version, and a Decision Tree (DT) classifier, substantially outperforming all of them on noisy data. Although the current study demonstrates only the performance of a binary classifier based on the TS-FIS+ANFIS+PFS framework using synthetic data, these results provide the foundation for developing a future operational defect abacus, considering the intrinsic TS-FIS+ANFIS+PFS ability to represent knowledge.
Future work will focus on transcending the intrinsic limitations of our study, i.e., (i) a concrete modeled as a homogeneous, linear-elastic material, (ii) a classification task limited to binary detection (defect present or absent). In particular, the first point can be considered a potential cause of the domain shift between the simulated and experimental data, which constitutes a central aspect for future developments. Consequently, a necessary research direction to confirm the robustness and applicability of the method in real scenarios, complementing the present FEM-based approach by providing material-level experimental context for ultrasonic wave–defect interactions, is represented by the adoption of a more accurate FEM numerical model of concrete, eventually employing a hybrid validation, combining high-fidelity simulations with controlled experiments on specimens with well-characterised defects and material properties, together with strategies devoted to reducing the gap between the two domains, such as domain adaptation methods or transfer learning techniques, to align the feature distributions of synthetic and experimental data [75,76]. Regarding the second point, our immediate priority will be to extend the classification model from binary to multi-class detection. Considering that the abacus is conceived as a comprehensive quantitative diagnostic manual, capable of directly linking measured ultrasonic signatures to specific defect parameters for prognosis and repair planning, the goal will be to populate it with quantitative relationships between acoustic signatures and specific defect parameters, ensuring that the knowledge acquired in the simulated environment can be used for experimental and real-world applications related to the monitoring of concrete structures.
Author Contributions
Conceptualization, M.C., G.A., P.B., F.L. and M.V.; methodology, M.C., G.A., P.B., F.L. and M.V.; software, M.C., G.A., P.B., F.L. and M.V.; validation, M.C., G.A., P.B., F.L. and M.V.; formal analysis, M.C., G.A., P.B., F.L. and M.V.; investigation, M.C., P.B., F.L. and M.V.; resources, M.C., G.A., P.B., F.L. and M.V.; data curation, M.C., P.B., F.L. and M.V.; writing—original draft preparation, M.C., G.A., P.B., F.L. and M.V.; writing—review and editing, M.C., G.A., P.B., F.L. and M.V.; visualization, M.C., P.B., F.L. and M.V.; supervision, M.C., G.A., P.B., F.L. and M.V.; project administration, M.C., G.A., P.B., F.L. and M.V.; and funding acquisition, M.C., G.A., P.B., F.L. and M.V. All authors have read and agreed to the published version of the manuscript.
Funding
The authors acknowledge the support of (a) the research project PRIN 2022 n. 2022AZPLL8: “Integration of Artificial Intelligence and Ultrasonic Techniques for Monitoring Control and Self Repair of Civil Concrete Structures (CAIUS)”, and (b) the project FAIR “Future Artificial Intelligence Research” (CUP H23C22000860006), funded by the European Union under “NextGenerationEU”, by the Italian Ministry of University and Research (MUR), and by “Italia Domani National Recovery and Resilience Plan (PNRR)”.
Institutional Review Board Statement
Not applicable.
Informed Consent Statement
Not applicable.
Data Availability Statement
The data are not publicly available due to confidentiality restrictions arising from an industrial collaboration. Data may be available from the authors upon reasonable request and with permission of the industrial partner.
Conflicts of Interest
The authors declare no conflicts of interest.
Abbreviations
The following abbreviations are used in this manuscript:
| AI | Artificial Intelligence |
| ANFIS | Adaptive Neuro-Fuzzy Inference System |
| AR | Anisotropic ratio |
| DRI | Directional Reflection Index |
| FEM | Finite Element Method |
| FIS | Fuzzy Inference Systems |
| NDT | Non-Destructive Testing |
| PDE | Partial Differential Equation |
| PFS | Prototypical Fuzzy Similarity |
| PSD | Power Spectral Density |
| PSO | Particle Swarm Optimization |
| SHM | Structural Health Monitoring |
| TS-FIS | Takagi–Sugeno Fuzzy Inference System |
Appendix A. Mathematical and Numerical Formulation of the Coupled Acoustic–Structure Problem
Appendix A.1. Appendix Overview
This appendix provides the complete mathematical and numerical framework for the finite element simulations that generated the synthetic ultrasonic dataset used in this study. The problem is inherently multiphysics related, requiring the simultaneous solution of elastodynamics in the solid and acoustic wave propagation in the fluids, coupled at their shared interfaces. The formulation begins in Appendix A.2 by stating the strong form of the governing equations: the linear momentum balance for the solid and the wave equation for the acoustic pressures in both the internal cavity and the external fluid. The interaction between domains is enforced via interface conditions that ensure continuity of normal traction (the acoustic pressure acts as a surface load on the structure) and continuity of normal velocity (the solid’s motion drives the fluid particles). Appropriate initial conditions, a Robin-type boundary condition to model the ultrasonic source, and Sommerfeld radiation conditions to prevent spurious reflections at the external fluid boundaries are specified in Appendix A.3. To render the problem amenable to numerical solution via the finite element method (FEM), the classical Galerkin approach is employed. The strong form is recast into an equivalent weak (or variational) formulation in Appendix A.4. This process involves integrating the governing equations against suitably chosen test functions and applying integration by parts, which naturally incorporates the interface coupling terms and the Neumann boundary conditions. This step yields a coupled system of integral equations defined over the solid domain , the defect cavity , and the external fluid . Spatial discretization is then performed using conforming finite elements, as detailed in Appendix A.5. The solid displacement field is approximated using vector-valued Lagrange basis functions, while the acoustic pressures in the fluid subdomains are approximated using scalar Lagrange basis functions. The weak form is evaluated over these discrete approximations, leading to the construction of elemental mass, stiffness, and coupling matrices. These elemental matrices are subsequently assembled into a global, semi-discrete system of ordinary differential equations in time. Finally, Appendix A.6 provides details on the mesh used and the accuracy criteria we selected.
The complete derivation presented herein, from the continuum mechanics description to the final algebraic system, ensures a physically consistent and numerically robust model. This model serves as a virtual laboratory for generating a comprehensive synthetic dataset of ultrasonic pressure fields, which is essential for training and validating the TS-FIS+ANFIS+PFS classification framework presented in the main body of the work.
Appendix A.2. Acoustic–Structure Coupling on Γsd and Γsf
The interface conditions guarantee mechanical and kinematic continuity between the specimen and the surrounding fluids, ensuring proper transmission of acoustic pressure as traction on the solid and compatibility between surface motion and the adjacent fluid. Accordingly, the continuity of normal traction (inviscid fluid) and normal velocity is imposed [77,78,79,80].
On both interfaces, the unit normal vector is assumed to point outward from the solid domain toward the adjacent fluid domain ( or ), so that the sign of the normal traction is consistent with the positive pressure convention in fluids.
Appendix A.3. Initial and Boundary Conditions
With regard to the boundary and initial conditions, we impose a structural Neumann condition on the uncoupled portions of , , , where [], [], and A []. The most suitable initial conditions (solid and fluids) are
On the external fluid boundary , Sommerfeld radiation conditions are adopted to simulate an open acoustic domain, allowing wave propagation outward without spurious reflections. In mathematical form, this condition reads
The impulsive source, with amplitude , is implemented as a Robin-type boundary condition on the inlet aperture:
where [Pa·s/m] is the acoustic impedance of the fluid. This choice makes it possible to control both the pressure level simultaneously and the incoming acoustic flux, thus providing a more realistic representation of the coupling between the source and the fluid domain, while avoiding the artificial reflections that may arise with a purely Dirichlet condition ().
Appendix A.4. Coupled Weak Form
We introduce the following definitions, which will be helpful in the sequel:
Definition A1.
We define the function space of the trial and solution functions associated with the solid domain in the weak formulation of the elastodynamic problem as
The elements of represent admissible displacement fields, piecewise regular (belonging to the Sobolev space ), which satisfy the Dirichlet boundary condition on the portion of the boundary where the displacement is constrained.
Definition A2.
We define as the space of test functions associated with the internal fluid domain (the cavity), i.e., the set of sufficiently regular scalar functions belonging to that satisfy the boundary conditions imposed on the acoustic problem in ,
These functions are used in the weak formulation to project the governing equation of the internal fluid domain.
Definition A3.
We define as the space of real-valued scalar functions defined in the fluid domain , with sufficient regularity to ensure that all terms of the weak formulation of the acoustic problem are well defined. In particular, and incorporates the essential boundary conditions prescribed for the acoustic pressure.
Let [] be the test function for the structure, and and the test functions for the pressures and . By integrating in parts the divergence/Laplacian terms, one obtains, for the solid structure,
By substituting the normal traction conditions on the interfaces, we obtain
As for the fluids (cavity and external domain), for we obtain
while for it holds that
where g [] denotes the radiative/impedance boundary datum. The normal fluxes from the kinematic conditions are obtained and from the relation , thus yielding on each interface, , . Therefore, the boundary terms become
To formulate the coupled variational problem (final evolutionary form), we seek , , such that, for every , , ,
Remark A1.
The normal acoustic intensity is given by on , which equals the pressure work on the structure , thereby ensuring consistent energy exchange (in the ideal absence of dissipation). The presence of the cavity introduces a second coupled interface , which amplifies internal reflection/resonance effects and modulates the distribution of stresses and displacements in the concrete.
Appendix A.5. From the Variational Problem to the Algebraic System
Appendix A.5.1. Approximation by Finite Element
Let be a conforming triangulation of the domains. For the structure, we can write and , where [] is the approximate displacement field in the solid domain at point and time t, [] is the test function associated with the displacement, is the total number of degrees of freedom of the structural problem, (dimensionless) is the finite element shape function associated with node a, [] is the vector of nodal displacement unknowns at node a and time t, and [] is the vector of nodal values of the test function corresponding to node a. For the acoustic fields in the cavity and in the external fluid, we have , , , .
The infinitesimal strain operator provides the linear strain tensor associated with a displacement field. In the finite element framework, the strains of the trial field are computed as , and those of the unknown field as , where contains the spatial derivatives of the shape functions and transforms nodal degrees of freedom into strain components. The pressure field in the defect domain, , is expressed as a linear combination of the shape functions with temporal coefficients , for . The corresponding test function has the same expansion with coefficients . Similarly, the pressure in the external fluid domain, , is expanded over the shape functions with coefficients , where , and the test function shares the same basis and coefficients , representing its nodal values.
Appendix A.5.2. Element Matrices–Structural Part
For the structural mass, the corresponding matrix is , whereas the elastic structural stiffness matrix takes the form . The total stiffness, including possible additional contributions, is given by , while the body forces and surface tractions yield the matrices , . Finally, the pressure–structure coupling provides the matrix .
Appendix A.5.3. Element Matrices–Acoustic Part
The acoustic mass is represented by , while the acoustic stiffness leads to . With regard to the kinematic coupling, the representative matrix is , whereas the external acoustic boundary terms yield .
Appendix A.5.4. Global Assembly
Finally, the semi-discrete global equations can be written as
which, in compact form, by defining the vectors as
allows the global mass matrix, the global stiffness matrix and the kinematic coupling to be written as
leading to the following compact form:
Figure A1.
Example of a specimen with a defect and the corresponding mesh. (Left): Geometry of the concrete specimen with a cylindrical defect: (a) defect; (b) concrete; and (c) air. (Right): Three-dimensional mesh of the simulated domain.
Figure A1.
Example of a specimen with a defect and the corresponding mesh. (Left): Geometry of the concrete specimen with a cylindrical defect: (a) defect; (b) concrete; and (c) air. (Right): Three-dimensional mesh of the simulated domain.

Appendix A.6. Mesh and Accuracy Criteria
The physical–mathematical formulation of the problem and its resolution using the finite element method (FEM), as described in detail above, have been used to develop a numerical code in COMSOL Multiphysics . The domain has been partitioned into a finite set of elements such that , if , where each is a tetrahedron generated by an unstructured mesh (see Figure A1). The choice of tetrahedral elements is justified by the need to adapt to complex geometries such as the specimen and its internal cavities, while maintaining flexibility in local refinement. The characteristic element size is defined as , whereas the maximum mesh size is . Direct control of is crucial to limit the numerical dispersion error in acoustic waves and to avoid the loss of accuracy in regions of high mechanical gradients. Each element is obtained as the image of a reference element through the isoparametric mapping , where the shape functions are chosen to ensure continuity and the accurate representation of the geometry. The Jacobian matrix, , allows integrals over the real element to be transformed into integrals over the reference element [68]. In the structural domain , the displacement has been approximated as , using vector-valued Lagrange elements of order . In the acoustic domains and , the acoustic pressure is approximated as , using scalar Lagrange elements of order . At the interfaces and , the mesh is conforming, a necessary condition to enforce the continuity of normal velocities and normal tractions exactly. In the acoustic domains, the discretization criterion we selected was
where is the maximum speed of sound and is the maximum significant source frequency. Near interfaces and cavities, the maximum mesh step is further restricted to . In the structural domain, the criterion has been imposed, where is the minimum thickness of the specimen and is the minimum number of elements along this thickness. Element integrals are evaluated by Gauss quadrature on the reference tetrahedron: one point for linear elements, four points for quadratic elements, and at least five points for higher orders.
The number of points has been selected to ensure exactness up to degree . The mesh quality was verified using the COMSOL “Element Quality” metric, defined as the ratio between the inscribed and circumscribed radii, . The maximum element size was , while the minimum size reached , enabling the capture of the finest geometric features. The curvature factor was set to 0.6, the elongated geometry parameter to 0.5, and the maximum growth rate between adjacent elements to 1.5, ensuring a smooth transition in mesh size. The discretization consisted of 5744 tetrahedral elements, 1836 triangular surface elements, 220 one-dimensional edge elements, and 21 vertex elements (see Figure A1). The final mesh exhibited , , and , all above the critical threshold . The growth rate between adjacent elements satisfied , which is below the imposed limit , ensuring smooth element size transitions and good conditioning of the resulting linear system.
Remark A2.
The time step critically affects numerical accuracy. In addition to satisfying Equation (A20) for dispersion control, it must resolve the maximum source frequency with at least 20 points per period—30 to 40 for stiff or high-frequency systems. Larger time steps cause integration errors and distort high-frequency components, whereas finer sampling preserves waveform and energy content.
Remark A3.
Although the FEM formulation was developed in a general space–time framework suitable for dynamic extensions, the analysis has been conducted under static conditions to isolate geometric and material effects on the acoustic pressure distribution.
Appendix B. Interpretability of the TS-FIS+ANFIS+PFS Model: Rules, Prototype-Based Reasoning, and Decision Explanations
Appendix B.1. General Form of the Fuzzy Rules
The proposed classifier is built on a set of R first-order Takagi–Sugeno (TS) fuzzy rules. Let denote the (normalized) input vector. The r-th rule has the form
where are fuzzy sets (Gaussian membership functions) and are the consequent parameters learned through the ANFIS procedure.
Appendix B.2. Representative Rule Typologies (Examples)
To make the model’s interpretability explicit, we report below representative rule typologies consistent with the TS structure in (A21). These examples illustrate how the system encodes physically meaningful relations between spatial position , acoustic sound pressure level , and the binary target (defect present/absent).
Appendix B.2.1. Rules Associated with Shallow Defects
A first class of rules is typically associated with defect configurations close to the inspected surface (i.e., small z) and with strong acoustic responses (large ). A representative typology is
highlighting that the consequent increases with while penalizing depth, in agreement with the expected stronger reflections produced by near-surface cavities.
Appendix B.2.2. Rules Associated with Deep Defects
Defects located deeper in the specimen generally yield attenuated (or less localized) responses. A representative typology for deep defects is
where the rule activation is compatible with deeper locations and moderate pressure levels.
Appendix B.2.3. Rules Associated with Defect-Free Conditions
In defect-free configurations, the acoustic field tends to be more regular, often producing lower levels of localized pressure peaks. A representative typology is
which decreases the decision score as decreases, thereby reducing false positives.
Appendix B.2.4. Transition/Ambiguous Rules and Rule Competition
In intermediate regimes (e.g., medium and mid-range z), multiple rules can be partially activated. In these cases, the final decision is clarified by the prototypical similarity mechanism, which adds a geometric interpretation layer to rule firing.
Appendix B.3. Prototype-Based Similarity and Membership–Similarity Fusion
Let denote the prototype associated with rule r, and let be the (diagonal) covariance matrix. The prototypical fuzzy similarity (PFS) adopted in this work can be expressed as
The membership-based firing strength is defined as
where are Gaussian membership functions. The log-linear fusion of membership and similarity is
This formulation supports interpretability by explicitly decomposing each rule score into a membership-driven part and a prototype similarity part.
Appendix B.4. Decision Explanation via Normalized Rule Contributions
The scores are converted into normalized weights through a softmax mapping with temperature T:
The overall model output is then given by
Equations (A28) and (A29) provide a direct decision explanation mechanism: for a given sample, the dominant rules are those with the largest , and the decision can be explained by reporting (i) the top-K contributing rules, (ii) their fuzzy antecedent activations , (iii) the corresponding prototype similarities , and (iv) the consequent outputs . In this sense, can be interpreted as a quantitative contribution of rule r to the final decision.
Appendix B.5. Summary of Interpretability
In summary, the interpretability of the proposed TS-FIS+ANFIS+PFS framework stems from the following: (i) explicit TS rules with readable antecedents and linear consequents (Equations (A21)–(A24)); (ii) prototype-based similarity providing a geometric rationale for classification (Equation (A25)); and (iii) normalized rule contributions enabling quantitative decision explanations (Equations (A28) and (A29)).
Appendix C. Feature Ablation Study
This appendix reports the results of a feature ablation study we conducted to assess the impact, in terms of the metrics introduced in Section 4.2, of omitting the anisotropy ratio (AR) and the directional reflection index (DRI) as feature inputs in our TS-FIS+ANFIS+PFS classifier. We used the same validation data subset as in the hyperparameter sensitivity study described in Section 4.3. The considered feature combinations appear in the first column of Table A1.
Table A1.
Mean performance metrics over five independent runs.
Table A1.
Mean performance metrics over five independent runs.
| Feature Set | Accuracy | Precision | -Score | Recall |
|---|---|---|---|---|
| 0.856 |
Furthermore, the same table summarizes the performance metrics averaged over five independent runs. These results indicate that the sound pressure level (together with the spatial coordinates) alone provides sufficient information without a significant loss of overall accuracy.
References
- Stewart, M.G.; Wang, X.; Nguyen, M.N. Climate change impact and risks of concrete infrastructure deterioration. Eng. Struct. 2011, 33, 1326–1337. [Google Scholar] [CrossRef]
- Chemrouk, M. The Deteriorations of Reinforced Concrete and the Option of High Performances Reinforced Concrete. Procedia Eng. 2015, 125, 713–724. [Google Scholar] [CrossRef]
- Keshmiry, A.; Hassani, S.; Dackermann, U.; Li, J. Assessment, repair, and retrofitting of masonry structures: A comprehensive review. Constr. Build. Mater. 2024, 442, 137380. [Google Scholar] [CrossRef]
- Silva, M.I.; Malitckii, E.; Santos, T.G.; Vilaça, P. Review of Conventional and Advanced Non-Destructive Testing Techniques for Detection and Characterization of Small-Scale Defects. Prog. Mater. Sci. 2023, 138, 101155. [Google Scholar] [CrossRef]
- Nadgouda, P.A.; Sharma, A.K. Strength evaluation of concrete incorporating agro-industrial waste and M-sand using non-destructive testing. Innov. Infrastruct. Solut. 2025, 10, 375. [Google Scholar] [CrossRef]
- Tugrul Tunc, E. Relationship Between Schmidt Hammer Rebound Hardness Test and Concrete Strength Tests for Limestone Aggregate Concrete Based on Experimental and Statistical Study. Materials 2025, 18, 1388. [Google Scholar] [CrossRef] [PubMed]
- Rossi, D.; Pettorruso, C.; Quaglini, V.; Cattaneo, S. An Explorative Investigation of the Flat-Jack Test for Prestress Assessment in Post-Tensioned Concrete Structures. Appl. Sci. 2025, 15, 6199. [Google Scholar] [CrossRef]
- Shrestha, P.; Avci, O.; Rifai, S.; Abla, F.; Seek, M.; Barth, K.; Halabe, U. A review of infrared thermography applications for civil infrastructure. Struct. Durab. Health Monit. 2025, 19, 193–231. [Google Scholar] [CrossRef]
- Wang, Y.; Lai, X.; Chen, Q.; Han, X.; Lu, L.; Ouyang, M.; Zheng, Y. Progress and Challenges in Ultrasonic Technology for State Estimation and Defect Detection of Lithium-Ion Batteries. Energy Storage Mater. 2024, 69, 103430. [Google Scholar] [CrossRef]
- Angiulli, G.; Burrascano, P.; Ricci, M.; Versaci, M. Advances in the Integration of Artificial Intelligence and Ultrasonic Techniques for Monitoring Concrete Structures: A Comprehensive Review. J. Compos. Sci. 2024, 8, 531. [Google Scholar] [CrossRef]
- Angiulli, G.; Versaci, M.; Burrascano, P.; Laganá, F. A Data-Driven Gaussian Process Regression Model for Concrete Complex Dielectric Permittivity Characterization. Sensors 2025, 25, 6350. [Google Scholar] [CrossRef]
- Xu, X.; Ran, B.; Jiang, N.; Xu, L.; Huan, P.; Zhang, X.; Li, Z. A Systematic Review of Ultrasonic Techniques for Defects Detection in Construction and Building Materials. Measurement 2024, 226, 114181. [Google Scholar] [CrossRef]
- Krentowski, J.R. Assessment of Destructive Impact of Different Factors on Concrete Structures Durability. Materials 2022, 15, 225. [Google Scholar] [CrossRef]
- Cui, F.; Zhang, H.; Yang, M.; Deng, B.; Tang, X.; Peng, F.; Yan, R.; Pan, Z. Multiscale simulation and experimental study on ultrasonic vibration assisted machining of SiCp/Al composites considering acoustic softening. J. Mater. Process. Technol. 2025, 335, 118649. [Google Scholar] [CrossRef]
- Liang, Y.; Zhou, S.; Li, H.; Yang, L. A contact model based on multi-scale rough surface of ultrasonic motor. Measurement 2025, 249, 117025. [Google Scholar] [CrossRef]
- Li, H.; Liu, Y.; Yang, J.; Guo, Q.; Gan, Z.; Pei, C. Study of Online Testing of Void Defects in AM Components with Grating Laser Ultrasonic Spectrum Method. Appl. Sci. 2025, 15, 7995. [Google Scholar] [CrossRef]
- Zhang, X.; Dong, J.; Lee, W.-N. Fourier energy spectrum centroid: A robust and efficient approach for shear wave speed estimation in ω–k space. Phys. Med. Biol. 2025, 70, 025023. [Google Scholar] [CrossRef]
- Cai, J.; Deng, M. Assessment of thermal damage in variable-thickness poly-methyl methacrylate plates using non-specular reflection of bounded ultrasonic beams. NDT E Int. 2025, 156, 103479. [Google Scholar] [CrossRef]
- Kumar, A.; Prajesh, R. The potential of acoustic wave devices for gas sensing applications. Sens. Actuators A Phys. 2022, 339, 113498. [Google Scholar] [CrossRef]
- Kundu, P. Review of rotating machinery elements condition monitoring using acoustic emission signal. Expert Syst. Appl. 2024, 252, 124169. [Google Scholar] [CrossRef]
- Hassani, S.; Dackermann, U. A Systematic Review of Advanced Sensor Technologies for Non-Destructive Testing and Structural Health Monitoring. Sensors 2023, 23, 2204. [Google Scholar] [CrossRef]
- Wang, S.; Chen, S.; Wang, H.; Yang, X.; Tang, P.; Chu, J.; Zheng, K. Internal defect detection model based on laser ultrasonic signal decomposition and deep learning. Measurement 2025, 242, 116194. [Google Scholar] [CrossRef]
- Bertocci, F.; Grandoni, A.; Djuric-Rissner, T. Scanning Acoustic Microscopy (SAM): A Robust Method for Defect Detection during the Manufacturing Process of Ultrasound Probes for Medical Imaging. Sensors 2019, 19, 4868. [Google Scholar] [CrossRef] [PubMed]
- Niederleithinger, E.; Wolf, J.; Mielentz, F.; Wiggenhauser, H.; Pirskawetz, S. Embedded Ultrasonic Transducers for Active and Passive Concrete Monitoring. Sensors 2015, 15, 9756–9772. [Google Scholar] [CrossRef]
- Wu, Y.; Wang, Y.; Li, D.; Zhang, J. Two-step detection of concrete internal condition using array ultrasound and deep learning. NDT E Int. 2023, 139, 102945. [Google Scholar] [CrossRef]
- Zhou, W.; Pan, Z.B.; Wang, J.; Qiao, S.; Ma, L.H.; Liu, J.; Zhang, Y.; Li, H.; Liang, Y.Z. Review on acoustic emission source location, damage recognition and lifetime prediction of fiber-reinforced composites. J. Mater. Sci. 2023, 58, 583–607. [Google Scholar] [CrossRef]
- Burrascano, P.; Di Schino, A.; Versaci, M. Efficient Estimation of Synthetic Indicators for the Assessment of Nonlinear Systems Quality. Appl. Sci. 2024, 14, 9259. [Google Scholar] [CrossRef]
- Versaci, M.; Cacciola, M.; Laganà, F.; Angiulli, G. Analysis of Acoustic Wave Propagation in Defective Concrete: Evolutionary Modeling, Energetic Coercivity, and Defect Classification. Appl. Sci. 2025, 15, 11378. [Google Scholar] [CrossRef]
- Versaci, M.; Laganà, F.; Manin, L.; Angiulli, G. Soft computing and eddy currents to estimate and classify delaminations in biomedical device CFRP plates. J. Electr. Eng. 2025, 76, 72–79. [Google Scholar] [CrossRef]
- Jayawickrema, U.M.N.; Herath, H.M.C.M.; Hettiarachchi, N.K.; Sooriyaarachchi, H.P.; Epaarachchi, J.A. Fibre-optic sensor and deep learning-based structural health monitoring systems for civil structures: A review. Measurement 2022, 199, 111543. [Google Scholar] [CrossRef]
- Mahajan, U.; Dhonde, M.; Sahu, K.; Ghosh, P.; Shirage, P.M. Titanium nitride (TiN) as a promising alternative to plasmonic metals: A comprehensive review of synthesis and applications. Mater. Adv. 2024, 5, 846–895. [Google Scholar] [CrossRef]
- De Marchi, L. The blossoming of Ultrasonic Meta-Transducers. IEEE Trans. Ultrason. Ferroelectr. Freq. Control 2024, 71, 123–135. [Google Scholar] [CrossRef]
- Wang, H.; Zhao, S.; Xu, C.; Sun, K.; Fan, R. Engineering Metamaterials for Civil Infrastructure: From Acoustic Performance to Programmable Mechanical Responses. Materials 2025, 18, 4032. [Google Scholar] [CrossRef]
- Chen, W.-C.; Chen, L.-H.; Lin, C.-H.; Lei, M.-Y.; Wang, T.-C.; Ke, C.-Y. Quantitative evaluation of thermal damage in concrete via integrated ultrasonic pulse and acoustic emission techniques. J. Build. Eng. 2025, 111, 113555. [Google Scholar] [CrossRef]
- Mishra, R.K.; Verma, K. Defect Engineering in Nanomaterials: Impact, Challenges, and Applications. Smart Mater. Manuf. 2024, 2, 100052. [Google Scholar] [CrossRef]
- Li, W.; Palardy, G. Damage Monitoring Methods for Fiber-Reinforced Polymer Joints: A Review. Compos. Struct. 2022, 299, 116043. [Google Scholar] [CrossRef]
- Versaci, M.; Angiulli, G.; Crucitti, P.; De Carlo, D.; Laganà, F.; Pellicanò, D.; Palumbo, A. A Fuzzy Similarity-Based Approach to Classify Numerically Simulated and Experimentally Detected Carbon Fiber-Reinforced Polymer Plate Defects. Sensors 2022, 22, 4232. [Google Scholar] [CrossRef]
- Almalki, M. Application of non-destructive geophysical methods for testing concrete structures. J. King Saud Univ. Sci. 2023, 35, 102916. [Google Scholar] [CrossRef]
- Wang, X.; Hu, S.; Li, W.; Hu, Y. Rayleigh wave-based monitoring of mortar coating and concrete core cracking on prestressed concrete cylinder pipe under external pressure using piezoelectric lead zirconate titanate. Tunn. Undergr. Space Technol. 2025, 155, 106220. [Google Scholar] [CrossRef]
- Deep, A.; Tomar, S.; Kulkarni, K.S.; Singh, S. Comprehensive Review of Techniques for Assessing Fire-Exposed Concrete: Principles, Applications, and Integration Strategies. Iran J. Sci. Technol. Trans. Civ. Eng. 2025, 49, 2173–2189. [Google Scholar] [CrossRef]
- Kairu, W.M.; Mumenya, S.W.; Njoroge, K.D.; Kaniu, I.M. Application of schmidt hammer and ultrasonic pulse velocity for structural integrity assessment in water dams. J. Infrastruct. Preserv. Resil. 2025, 6, 11. [Google Scholar] [CrossRef]
- Ospitia, N.; Aggelis, D.G.; Lefever, G. Elastic wave dispersion for heterogeneity characterization in cement-based media. NDT E Int. 2025, 155, 103434. [Google Scholar] [CrossRef]
- Zhang, X.; Chen, F.; Huang, H.; Liu, Z.; Li, R.; Guo, L. Study on the investigation of cracks identification and spatio-temporal distribution law in cemented sand and gravel materials. Structures 2025, 80, 109769. [Google Scholar] [CrossRef]
- Alqurashi, I.; Alsulami, M.; Alver, N.; Catbas, N. Ultrasonic tomography with deep learning for detecting embedded components and internal damage of concrete structures. Develop. Built Environ. 2025, 23, 100742. [Google Scholar] [CrossRef]
- Wan, S.; Li, S.; Chen, Z.; Tang, Y. An ultrasonic-AI hybrid approach for predicting void defects in concrete-filled steel tubes via enhanced XGBoost with Bayesian optimization. Case Stud. Constr. Mater. 2025, 22, e04359. [Google Scholar] [CrossRef]
- Yao, M.; Chen, Z.; Li, J.; Guan, S.; Tang, Y. Ultrasonic identification of CFST debonding via a novel Bayesian Optimized-LSTM network. Mech. Syst. Signal Process. 2025, 238, 113175. [Google Scholar] [CrossRef]
- Pérez-Díaz, J.A.; Ríos, J.D.; Sánchez-González, E.; Ponce-Torres, A. Analysis of the progressive collapse of a parking garage concrete structure due to punching shear. Eng. Fail. Anal. 2025, 167, 108902. [Google Scholar] [CrossRef]
- Weiss, F.J.; Kim, J.-Y.; Kurtis, K.E.; VanderLaan, D.; Tenorio, C.N.; Jacobs, L.J. Experimental study on the nonlinear mixing of ultrasonic waves in concrete using an array technique. NDT E Int. 2024, 143, 103054. [Google Scholar] [CrossRef]
- Kirillova, E.; Tatarinov, A.; Kovalenko, S.; Shahmenko, G. Prediction of Degradation of Concrete Surface Layer Using Neural Networks Applied to Ultrasound Propagation Signals. Acoustics 2025, 7, 19. [Google Scholar] [CrossRef]
- Jalal, F.E.; Xu, Y.; Iqbal, M.; Javed, M.F.; Jamhiri, B. Predictive modeling of swell-strength of expansive soils using artificial intelligence approaches: ANN, ANFIS and GEP. J. Environ. Manag. 2021, 289, 112420. [Google Scholar] [CrossRef] [PubMed]
- Prakash, V.; Debono, C.J.; Musarat, M.A.; Borg, R.P.; Seychell, D.; Ding, W.; Shu, J. Structural Health Monitoring of Concrete Bridges Through Artificial Intelligence: A Narrative Review. Appl. Sci. 2025, 15, 4855. [Google Scholar] [CrossRef]
- Liu, Z. Smart Sensors for Structural Health Monitoring and Nondestructive Evaluation. Sensors 2024, 24, 603. [Google Scholar] [CrossRef]
- Zhang, K.; Li, X.; Zhang, S.; Zhang, S. A Bio-Inspired Adaptive Probability IVYPSO Algorithm with Adaptive Strategy for Backpropagation Neural Network Optimization in Predicting High-Performance Concrete Strength. Biomimetics 2025, 10, 515. [Google Scholar] [CrossRef]
- Wang, Q.-A.; Dai, Y.; Ma, Z.-G.; Wang, J.-F.; Lin, J.-F.; Ni, Y.-Q.; Ren, W.-X.; Jiang, J.; Yang, X.; Yan, J.-R. Towards high-precision data modeling of SHM measurements using an improved sparse Bayesian learning scheme with strong generalization ability. Struct. Health Monit. 2024, 23, 588–604. [Google Scholar] [CrossRef]
- Wang, Q.A.; Lu, A.W.; Ni, Y.Q.; Wang, J.F.; Ma, Z.G. Bayesian Network in Structural Health Monitoring: Theoretical Background and Applications Review. Sensors 2025, 25, 3577. [Google Scholar] [CrossRef]
- Arora, H.C.; Bhushan, B.; Kumar, A.; Kumar, P.; Hadzima-Nyarko, M.; Radu, D.; Cazac, C.E.; Kapoor, N.R. Ensemble learning based compressive strength prediction of concrete structures through real-time non-destructive testing. Sci. Rep. 2024, 14, 1824. [Google Scholar] [CrossRef]
- Lee, S.; Popovics, J.S. Ultrasonic defect detection in a concrete slab assisted by physics-informed neural networks. NDT E Int. 2025, 151, 103311. [Google Scholar] [CrossRef]
- Zhang, L.; Qiao, C.; Jia, S.; Zeng, J.; Li, H.; Zhang, T.; Wu, S. Imaging of inclusions in concrete with enhanced low-frequency ultrasound tomography. Sens. Actuators A Phys. 2025, 386, 116324. [Google Scholar] [CrossRef]
- Hertlein, B.H. Stress wave testing of concrete: A 25-year review and a peek into the future. Constr. Build. Mater. 2013, 38, 1240–1245. [Google Scholar] [CrossRef]
- Monteiro, D.K.; Miguel, L.F.F.; Zeni, G.; Becker, T.; de Andrade, G.S.; de Barros, R.R. Whale Optimization Algorithm for structural damage detection, localization, and quantification. Discov. Civ. Eng. 2024, 1, 98. [Google Scholar] [CrossRef]
- Qi, W.; Huang, X.; Ni, Y.; Feng, W.; Wang, J.; Qiu, S.; Zhou, P.; Li, J.; Luo, Y. Uncertainty-awarded, high-precision multi-step prediction of structural health monitoring sensor streams under extreme typhoon events: An enhanced Bayesian dynamic linear model leveraging the kernel regression basis function for severe environmental adaptation. Measurement 2025, 262, 120050. [Google Scholar] [CrossRef]
- Cacciola, M.; Morabito, F.C.; Polimeni, D.; Versaci, M. Fuzzy Characterization of Flawed Metallic Plates with Eddy Current Tests. Prog. Electromagn. Res. 2007, 72, 241–252. [Google Scholar] [CrossRef]
- Zhang, X.; Huang, W.; Wang, R.; Wang, J.; Shen, C. Dual prototypical contrastive network: A novel self-supervised method for cross-domain few-shot fault diagnosis. J. Intell. Manuf. 2025, 36, 475–490. [Google Scholar] [CrossRef]
- Charbuty, B.; Abdulazeez, A. Classification based on decision tree algorithm for machine learning. J. Appl. Sci. Technol. Trends 2021, 2, 20–28. [Google Scholar] [CrossRef]
- Lee, S.; Lee, C.; Mun, K.G.; Kim, D. Decision tree algorithm considering distances between classes. IEEE Access 2022, 10, 69750–69756. [Google Scholar] [CrossRef]
- Krzaczek, M.; Tejchman, J.; Nitka, M. Impact of free water on strain rate response of concrete in compression with a fully coupled DEM/CFD approach. Comput. Part. Mech. 2025, 12, 1595–1616. [Google Scholar] [CrossRef]
- Fan, Y.; Xu, S.; Yang, G.; Liu, S.; Ding, S.; Zhou, T.; Tian, B. Dynamic response of air-backed steel-fiber reinforced concrete slabs subjected to underwater contact explosions. Structures 2025, 78, 109273. [Google Scholar] [CrossRef]
- Versaci, M.; Angiulli, G.; Fattorusso, L.A.; Di Barba, P.; Jannelli, A. Galerkin-FEM Approach for Dynamic Recovering of the Plate profile in Electrostatic MEMS With Fringing Field. COMPEL 2024, 43, 744–770. [Google Scholar] [CrossRef]
- Romanov, N.O.; Skvortsova, D.A.; Filin, N.A.; Shvaiko, B.A.; Kuznetsov, A.A. Studying Data Normalization Methods in the Sustainable Development Indicators Analysis. In Proceedings of the 2025 7th International Youth Conference on Radio Electronics, Electrical and Power Engineering (REEPE), Moscow, Russia, 8–10 April 2025; pp. 1–4. [Google Scholar] [CrossRef]
- Yin, L.; Lv, L.; Wang, D.; Qu, Y.; Chen, H.; Deng, W. Spectral Clustering Approach with K-Nearest Neighbor and Weighted Mahalanobis Distance for Data Mining. Electronics 2023, 12, 3284. [Google Scholar] [CrossRef]
- Raschka, S.; Mirjalili, V. Python Machine Learning: Machine Learning and Deep Learning with Python, Scikit-Learn, and TensorFlow 2; Packt Publishing Ltd.: Birmingham, UK, 2019. [Google Scholar]
- Hackeling, G. Mastering Machine Learning with Scikit-Learn; Packt Publishing Ltd.: Birmingham, UK, 2017. [Google Scholar]
- Malefaki, S.; Markatos, D.; Filippatos, A.; Pantelakis, S. A Comparative Analysis of Multi-Criteria Decision-Making Methods and Normalization Techniques in Holistic Sustainability Assessment for Engineering Applications. Aerospace 2025, 12, 100. [Google Scholar] [CrossRef]
- Cacciola, M. pyVolutionary, Version 2.6.5. September 2024. Available online: https://github.com/matteocacciola/pyvolutionary (accessed on 16 October 2025).
- Zhang, L.; Gao, X. Transfer adaptation learning: A decade survey. IEEE Trans. Neural Netw. Learn. Syst. 2022, 35, 23–44. [Google Scholar] [CrossRef]
- Kouw, W.M.; Loog, M. An introduction to domain adaptation and transfer learning. arXiv 2018, arXiv:1812.11806. [Google Scholar]
- Weber, B.; Davie, C.T.; Millard, A.; Wang, J.; Dauti, D.; Zhang, Y.; Mindeguia, J.; Zeiml, M.; Pont, S.D.; Pesavento, F. Heat and mass transfer in heated concrete: Evaluation and validation of five numerical models. Mater. Struct. 2025, 58, 65. [Google Scholar] [CrossRef]
- Hadzalic, E.; Ibrahimbegovic, A. Quantifying Durability and Failure Risk for Concrete Dam–Reservoir System by Using Digital Twin Technology. Computation 2025, 13, 118. [Google Scholar] [CrossRef]
- Hameed, A.; Rasool, A.M.; Ibrahim, Y.E.; Afzal, M.F.U.D.; Qazi, A.U.; Hameed, I. Utilization of Fly Ash as a Viscosity-Modifying Agent to Produce Cost-Effective, Self-Compacting Concrete: A Sustainable Solution. Sustainability 2022, 14, 11559. [Google Scholar] [CrossRef]
- Versaci, M.; Angiulli, G. Electrostatic Capacity of a Metallic Cylinder: Effect of the Moment Method Discretization Process on the Performances of the Krylov Subspace Techniques. Mathematics 2020, 8, 1431. [Google Scholar] [CrossRef]
Disclaimer/Publisher’s Note: The statements, opinions and data contained in all publications are solely those of the individual author(s) and contributor(s) and not of MDPI and/or the editor(s). MDPI and/or the editor(s) disclaim responsibility for any injury to people or property resulting from any ideas, methods, instructions or products referred to in the content. |
© 2026 by the authors. Licensee MDPI, Basel, Switzerland. This article is an open access article distributed under the terms and conditions of the Creative Commons Attribution (CC BY) license.







