Abstract
Three-wheeled vehicles are increasingly adopted as sustainable transport solutions, but their asymmetric design and lightweight structure make them vulnerable to ride discomfort and rollover instability. This study develops a high-fidelity 12-degrees-of-freedom (DOF) dynamic model in MATLAB/Simulink and MSC ADAMS to analyze and improve ride comfort, handling, and roll stability. The model captures longitudinal, lateral, vertical, roll, pitch, and yaw motions, along with tire dynamics represented through the Magic Formula, and is validated using real-world data from an instrumented test vehicle. In this research, both active and passive control strategies were separately implemented and studied. The active strategy involves an Active Vehicle Roll Dynamics Control (VRDC) system with an active rear suspension to suppress roll and yaw during aggressive maneuvers. The passive strategy focuses on improving rollover resistance by modulating throttle input based on sensor data from gyroscopes, accelerometers, and compasses. Simulation and experimental results show that each strategy, when applied independently, enhances roll stability, reduces yaw rate deviations, and improves handling performance. These findings demonstrate the effectiveness of both approaches in improving the safety and dynamic behavior of electric three-wheeled vehicles under real-world conditions.
1. Introduction
Three-wheeled vehicles (3 WVs), particularly those configured in a “delta” layout with one front and two rear wheels, are increasingly recognized as practical and cost-effective mobility solutions for urban and peri-urban transportation [1]. In countries such as India, their compact dimensions, low manufacturing cost, and agility in navigating congested and narrow roads make them especially attractive [2]. Their ability to serve both passenger and cargo transport requirements further enhances their utility in densely populated regions where access to efficient public transportation remains limited [3]. Recently, the emergence of electric three-wheelers has accelerated this trend due to their environmental advantages—zero tailpipe emissions, reduced noise, and lower operating costs—aligning with global sustainability targets [4].
Despite these advantages, three-wheeled vehicles face significant challenges in dynamic stability and safety. The triangular wheel configuration inherently produces a narrower front track, leading to greater rollover risk during cornering or when driving on uneven terrain [5,6]. The single steerable front wheel, responsible for both steering and braking forces, complicates the dynamic response and increases lateral load transfer compared to four-wheeled vehicles. The integration of battery packs in electric 3 WVs further elevates the center of gravity and modifies weight distribution, thereby intensifying rollover susceptibility [4].
Over the past decade, several researchers have investigated the dynamics of three-wheeled vehicles to improve roll stability and handling performance. Early studies by Drexler et al. [7] and Leng et al. [1] analyzed the effects of vehicle geometry and mass distribution on rollover threshold and lateral load transfer, highlighting the sensitivity of delta-configured vehicles to cornering forces. Advanced suspension concepts—such as tilting mechanisms, articulated suspensions, and independent rear suspensions—have been proposed to enhance stability, but these systems often introduce mechanical complexity and high implementation cost [4,7,8,9]. Control-based stability improvements have also been explored, including electronic differential control [2], torque vectoring [4], and semi-active damping strategies [10]. While these approaches demonstrate potential, most require high-end sensors, actuators, and control units, which are impractical for low-cost commercial 3 WVs prevalent in developing markets. Consequently, there remains a clear gap in developing simple, low-cost, and simulation-validated control methods to enhance roll stability and ride performance without compromising affordability or manufacturability.
To address these challenges, the present work adopts a simulation-driven framework for enhancing the roll dynamics of delta-configured three-wheeled vehicles. A high-fidelity multibody dynamic model with twelve degrees of freedom is developed to accurately capture the coupled interactions between suspension, chassis, tires, and body motion [11]. Based on this model, a cost-effective passive roll stability enhancement strategy is introduced, wherein vehicle roll behavior is monitored using low-cost sensors (gyroscope, accelerometer, compass), and corrective power modulation is performed in real time by an Engine Control Unit (ECU). The control logic is developed and validated through co-simulation between ADAMS Car and MATLAB/Simulink, forming a Vehicle Roll Dynamics Control (VRDC) system [10]. This integrated approach aims to improve lateral stability and roll performance without introducing significant system cost or complexity. The outcomes of this research are expected to support the design of safer and more dynamically stable electric and conventional three-wheeled vehicles for urban mobility applications.
2. Motivation
The motivation of this research stems from the alarming road safety crisis in India, with 480,583 accidents and 172,890 deaths recorded in 2023, averaging nearly 474 fatalities per day [6]. Speeding alone accounted for almost 68% of road accident deaths, while vulnerable road users—two-wheeler riders and pedestrians—made up over 60% of total fatalities [5]. Within this landscape, three-wheelers (3 WVs) such as auto-rickshaws and e-rickshaws pose unique risks due to their asymmetric design, high center of gravity, and rollover-prone dynamics.
Recent reports from Delhi indicate that unsafe e-rickshaw operations are linked to multiple fatalities each month, reflecting the growing dangers associated with rapid 3 W adoption in urban transport [3]. Unlike four-wheelers, these vehicles exhibit oversteering tendencies and reduced lateral stability, making them especially vulnerable during sudden or high-speed maneuvers. Traditional testing of such dynamics is costly and resource-intensive, whereas modern simulation-based methods provide an efficient and scalable alternative to study rollover and skidding behavior, and to design stability controls tailored to enhance the safety of three-wheelers and their passengers.
3. Scope of the Work
This study focuses on investigating and improving the roll stability of electric three-wheelers to enhance occupant safety and ride comfort under demanding driving conditions. It examines vehicle behaviour during sharp turns, U-turns, high-speed cornering, and on uneven road surfaces to identify parameters influencing rollover tendencies and overall stability performance. The objective is to achieve predictable handling behaviour, reduce driver effort, and improve passenger confidence during dynamic manoeuvres.
To accomplish these goals, a simulation-driven methodology is adopted. A high-fidelity multibody dynamics model of a delta-configured electric three-wheeler is developed in ADAMS Car, incorporating detailed suspension kinematics, tire–road interactions, and vehicle mass distribution. The model is validated through experimental measurements to ensure realistic representation of the vehicle’s dynamic behaviour. Subsequently, a co-simulation framework between ADAMS Car and MATLAB/Simulink is employed to design and evaluate a Vehicle Roll Dynamics Control (VRDC) strategy. This control logic utilizes roll rate, lateral acceleration, and yaw rate feedback to modulate torque distribution and improve lateral stability. The proposed methodology provides an efficient means to assess and optimize roll performance while maintaining cost-effectiveness suitable for commercial three-wheeler applications.
4. Fundamental Vehicle Dynamics Model for Three-Wheelers
4.1. Model Overview
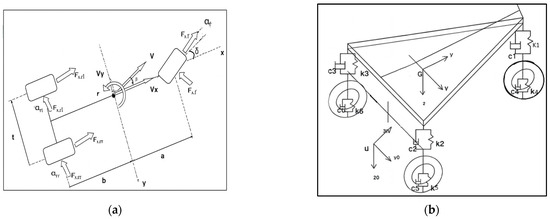
A high-fidelity vehicle dynamics model was developed to analyse the handling, stability, and rollover behaviour of an electric three-wheeled vehicle under a wide range of driving conditions. This model, shown in Figure 1, employs 12 degrees of freedom (DOF), comprehensively capturing the dynamics of both the sprung and unsprung masses [11].
Figure 1.
(a) Horizontal 6-DOF vehicle model [1] and (b) vertical 6-DOF vehicle model for three-wheeled vehicle [12].
The vehicle body or sprung mass is characterized by six degrees of freedom: translational motions along the longitudinal (x), lateral (y), and vertical (z) axes, and rotational motions about these axes, corresponding to roll (α), pitch (β), and yaw (δ) [11,13]. The vehicle’s attitude and trajectory during a manoeuvre are represented with respect to a right-handed orthogonal coordinate system, denoted as the inertial frame Gxyz, which remains fixed to the Earth.
A moving reference frame, Gxyz, is attached to the vehicle such that its origin coincides with the vehicle body’s centre of mass and moves along with it. As illustrated in Figure 1, the coordinates correspond to displacements along the x, y, and z axes. The angular velocities of the body-fixed frame, represented as vx, vy, and vz, act about the x, y, and z axes, respectively. Consequently, the vehicle’s motion is defined by three translational displacements along the inertial X, Y, and Z axes, along with three rotational displacements represented by the Euler angles ψ (yaw), β (pitch), and θ (roll). Each of the vehicle’s three wheels is independently modelled with additional degrees of freedom. The vertical displacement (or wheel hop) is considered as a translational DOF in the z-direction, capturing the suspension and tire deflection dynamics.
Furthermore, wheel rotation about the y-axis (spin motion) is incorporated to account for wheel angular velocity, which is essential for longitudinal dynamics such as braking and acceleration [11,13]. The front wheel of the vehicle, which is typically responsible for steering, includes an additional DOF representing steering rotation about the z-axis, shown in Table 1. This steering input significantly influences the vehicle’s manoeuvrability and handling performance during directional changes.
Table 1.
Considered DOF of three-wheeled vehicle.
The dynamic modelling approach used in this study is based on the Lagrangian formulation of mechanics, which is particularly well-suited for handling complex, constrained multibody systems [11]. Using this approach, the Equations of Motion (EOM) are systematically derived by considering the system’s kinetic and potential energies, along with generalized forces acting on the vehicle. These equations encapsulate the interactions between the various vehicle components, including the chassis, suspension, and wheel systems [12].
Equations of Motion
Governing equations of the longitudinal, lateral, and vertical, roll, pitch and yaw motions can be expressed as below [7,12]:
Equation of motion for longitudinal motion
Equation of motion for lateral motion
Equation of motion for sprung mass vertical motion
Equation of motion for sprung mass roll motion
Equation of motion for sprung mass pitch motion
Equation of motion for sprung mass yaw motion
where
- a = Length between the CG and front tire patch;
- V = Vehicle velocity vector;
- b = Length between the CG and rear tire patch;
- Vf = Front tire velocity vector;
- δ = Steer angle;
- Vr = Rear tire velocity vector;
- FY = Tire lateral forces;
- Vx = Vehicle velocity in the x-axis;
- Vy = Vehicle velocity in the y-axis;
- Izz Vertical axis moment inertia;
- ax, ay = Longitudinal and Lateral acceleration.
The first derivatives of the angular displacements——represent the angular velocities, commonly referred to as the roll rate, pitch rate, and yaw rate, respectively. The second derivatives——represent the corresponding angular accelerations in roll, pitch, and yaw motions. The horizontal vehicle model receives lateral and longitudinal forces from the tire model, which are crucial inputs for the vertical dynamics of the vehicle. Based on these forces, a 6-degrees-of-freedom (DOF) vertical vehicle model is developed, as illustrated in Figure 1. The model incorporates a two-dimensional vertical dynamic system, representing a half-track vehicle model for pitch dynamics and a two-track half-vehicle model for roll dynamics [14]. This approach allows for three DOFs associated with the vehicle’s mass centre (vertical, roll, and pitch dynamics), along with three DOFs for each wheel, focusing on the vertical dynamics of the wheels [1,13,14].
The primary dynamics analysed in this study are the yaw and roll motions, which play a crucial role in vehicle stability and handling. The yaw motion is essential for understanding the vehicle’s directional control, while roll dynamics influence the lateral stability, particularly in cornering and evasive manoeuvres [12,13]. These factors are critical for evaluating the overall ride and handling characteristics of the vehicle.
4.2. Vehicle Roll Model of Three Wheeled Vehicle
The roll dynamics of a delta-configured three-wheeled vehicle are analysed by considering moments acting in the y-z plane for the sprung and unsprung masses, as shown in Figure 2. The vehicle exhibits strong coupling between roll, lateral, and yaw motions, making nonlinear modelling essential for accurate stability analysis [12].
Figure 2.
(a) Roll FBD sprung and (b) un-sprung mass for three wheeled vehicle.
The general roll moment equilibrium is expressed as
where is the roll moment of inertia, is the roll damping coefficient, is the roll stiffness, and is the total external roll moment. The contributions to the external roll moment are
where is the sprung mass, is the roll centre height, is the lateral acceleration, and are suspension roll stiffness and damping coefficients, are lateral tire forces, and is the track width. This full nonlinear equation is numerically integrated in simulations to capture transient roll behavior, large-angle dynamics, and rollover events.
The roll motion is coupled to lateral and yaw dynamics, represented by [10]
where is lateral velocity, is longitudinal velocity, is yaw rate, are lateral forces at the front and rear, is yaw inertia, and are distances from CG to front and rear axles. Coupling these equations ensures realistic transient vehicle responses during steering and high-speed manoeuvres.
The lateral tire forces are modelled using a linear tire model with explicit separation of slip angle and stiffness [15]:
where is the cornering stiffness, and is the slip angle:
Here, is the longitudinal distance from the CG to wheel , and is the steering angle. This formulation clearly distinguishes vehicle motion effects from tire properties, which is critical for accurate roll and stability analysis.
The vertical wheel loads under roll are
allowing detection of wheel lift-off and evaluation of rollover thresholds. Peak roll angle and minimum inside-wheel load are used as stability metrics.
For small roll angles and quasi-steady cornering, the nonlinear equation can be linearized:
where the total roll stiffness is decomposed as
The linearized relation between roll angle and lateral acceleration is
and the linearized wheel loads are
The roll gradient, a measure of vehicle stability, is
These linearized expressions provide intuitive insight and comparison with the literature; however, all dynamic stability analyses and controller designs are performed using the full nonlinear model.
The nonlinear system can be represented in state-space form for numerical simulation:
This allows co-simulation in ADAMS–MATLAB/Simulink, capturing roll–lateral–yaw coupling, nonlinear tire dynamics, and transient manoeuvres, which are essential for Vehicle Roll Dynamics Control (VRDC) design.
The combined nonlinear and linearized framework ensures accurate prediction of roll behaviour, wheel lift-off, and rollover risk while providing a clear connection to intuitive design parameters such as roll stiffness and roll gradient.
4.3. Tire Modelling
Accurate modelling of tire–road interactions is essential for vehicle stability and handling simulations, as lateral and longitudinal tire forces directly influence roll, yaw, and lateral dynamics. In this study, the Pacejka ’94 Magic Formula [15] is employed to model the lateral tire forces of the three-wheeled vehicle, with parameters derived from existing experimental data (Table 2). The Magic Formula accurately captures combined slip, load sensitivity, and camber effects, providing a realistic representation of tire behaviour under both linear and nonlinear operating regimes. It reliably predicts force buildup under high sideslip angles and aggressive manoeuvres, as shown in Figure 3, Figure 4 and Figure 5.
Table 2.
Linear tire model vs. non-linear Pacekja tire model.
Figure 3.
Development of lateral force during turn.
Figure 4.
Development of self-aligning torque during turn.
Figure 5.
Development of longitudinal force under braking and acceleration.
The linear tire model assumes a constant cornering stiffness , with no saturation, and is expressed as
where is the lateral force and is the tire slip angle. This approximation is valid only for small slip angles and overestimates lateral force under high slip conditions.
The nonlinear Pacejka model accounts for tire saturation, peak force reduction, and stiffness variation with slip angle, and is formulated as [16]
where , , , and are the stiffness, shape, peak, and curvature factors, respectively. This formulation explicitly differentiates the slip angle () from the tire stiffness, addressing reviewer concerns.
The inputs to the model are the slip angle () and tire normal load (), while the output is the lateral tire force (). The model captures the effect of normal load on tire performance: as increases, the peak lateral force initially rises but eventually saturates due to tire deformation, as illustrated in Figure 6. This behaviour is critical for simulating realistic load transfer and vehicle stability under dynamic conditions. Figure 6 compares the lateral force development for the linear and nonlinear tire models under a normal load of 1.5 kN. The linear model approximates the nonlinear behaviour at small slip angles but diverges significantly as slip increases. Table 2 quantifies the differences between linear and Pacejka models at various slip angles, demonstrating the necessity of nonlinear modelling for high-speed or aggressive manoeuvres.
Figure 6.
(a) Nonlinear tire response with different tire models and (b) Non linear tire responseunder varying normal loads.
The vehicle-specific Pacejka parameters used in this study are provided in Table 3. These parameters were obtained from existing experimental data and characterize the tire’s lateral force response accurately for simulation purposes.
Table 3.
Pacejka parameters for vehicle tires.
5. Virtual Model Development
5.1. MATLAB Simulink Model
The vehicle dynamics model was meticulously developed using a comprehensive mathematical framework that encapsulates the fundamental physical laws governing handling characteristics, ride comfort, and tire–road interactions. This framework is implemented within the MATLAB/Simulink environment, offering a robust platform for conducting high-fidelity simulations under a wide range of driving conditions and manoeuvre scenarios.
At the core of the model are differential equations representing both the longitudinal and lateral vehicle dynamics. These equations integrate multiple aspects, including vehicle body motion, suspension articulation, and tire force generation. The simulation framework includes essential subsystems such as handling dynamics, vertical ride responses, and tire–ground contact behaviour [9]. As illustrated in Figure 7, the model accounts for slip angle variations, longitudinal slip phenomena, and the dynamic coupling between these effects, ensuring realistic representation of on-road and off-road behaviour.
Figure 7.
Full Vehicle Model in MATLAB–SIMULINK.
Driver control inputs serve as primary excitations to the system, consisting mainly of applied torque modulating acceleration and braking forces and steering angle, which directly affects the vehicle’s yaw rate and directional stability [9]. These inputs propagate through mechanical subsystems including the steering mechanism, suspension geometry, and tire dynamics, influencing the vehicle’s translational and rotational responses. The simulation not only reproduces steady-state behaviour such as cornering equilibrium but also transient events including sudden steering manoeuvres and rapid acceleration or deceleration.
5.2. Multi-Body Dynamics Model
The three-wheeler multi-body dynamics model is shown in Figure 8 as two interconnected assemblies to represent subsystem interactions accurately. The rear assembly comprises the chassis, powertrain, rider mass, rear suspension, and rear wheels, while the front assembly consists of the steering fork, handlebar, front suspension, and front wheel. These assemblies are connected through a revolute joint at the steering head, which allows for rotation about the steering axis.
Figure 8.
Three-wheeler MBD model.
This joint flexibility is essential for capturing the coupled roll–yaw dynamics, particularly during cornering and evasive manoeuvres, where interaction between steering input and chassis motion significantly affects stability [17]. Suspension elements are modelled with defined spring rates, damping coefficients, and compliance properties, while hard-point locations and geometry are parameterized to enable evaluation of alternative designs and tuning strategies.
5.3. Powertrain Integration
To ensure realistic simulation of vehicle behaviour, the dynamic model is integrated with a multi-body dynamics-based powertrain subsystem. This integration allows the accurate application of drive torque at the rear wheels and braking forces at both front and rear wheels, reflecting typical regenerative braking strategies found in electric powertrains. Driveline compliance, gear reduction characteristics, and dynamic torque transfer are incorporated to study the influence of propulsion and deceleration on suspension behaviour, dynamic load transfer, and overall stability during acceleration and braking manoeuvres [1,13].
6. Handling Dynamics Analysis of a Three-Wheeled Vehicle Using MBD and MATLAB/Simulink Simulation
This study presents a detailed investigation into the handling dynamics of a three-wheeled vehicle (3 WV) using multi-body dynamics (MBD) simulation in ADAMS/Car, complemented by comparative modelling in MATLAB/Simulink. The objective was to evaluate vehicle stability, yaw and roll dynamics, and tire–road interactions under various driving conditions, providing insights into the vehicle’s transient and steady-state behaviour. The simulations were performed using both open-loop and closed-loop manoeuvres, with a primary focus on open-loop tests to analyse inherent dynamic behaviour without driver influence.
6.1. Open-Loop Handling Simulations
Open-loop steering manoeuvres, which involve pre-programmed input independent of a human driver, were selected to evaluate baseline vehicle dynamics. Two specific manoeuvres, step steer and Constant Radius Cornering (CRC)—were performed in ADAMS/Car.
6.1.1. Step Steer Manoeuvre
The step steer manoeuvre was used to assess the vehicle’s transient response to a sudden change in steering input. The simulation introduced an abrupt increase in steering angle over a defined time period, emulating emergency driver correction. Key metrics analysed included yaw rate, lateral acceleration, and roll angle shown in Figure 9. Results revealed the vehicle’s capacity to generate lateral force and respond to steering inputs, while also indicating roll tendencies, which are especially critical in 3 WVs with a high centre of gravity.
Figure 9.
Lateral acceleration, roll angle, yaw rate vs. time in steep steer simulation.
6.1.2. Constant Radius Cornering (CRC)
The CRC manoeuvre simulated steady-state cornering by directing the vehicle along a circular skidpad with a constant turning radius shown in Figure 10.
Figure 10.
CRC—MBD Simulation in ADAMS.
This test assessed lateral grip, understeer/oversteer characteristics, and roll response across varying speeds. By progressively increasing vehicle speed during cornering, lateral acceleration built up, helping identify the limits of tire grip and overall cornering capability. At approximately 38 km/h, during a 30-m radius turn, rollover instability was observed, as shown in Figure 11. This critical speed threshold indicated the vehicle’s cornering safety limit. Additional CRC results examined rear tire normal forces, which highlighted the unequal weight distribution during lateral loading and its role in roll dynamics.
Figure 11.
(a) CRC Simulation: Lateral acceleration (g) vs. time (s), (b) CRC Simulation: Speed (Kmph) vs. time (s).
6.2. Comparative Validation with MATLAB/Simulink
The goal was to validate the MATLAB/Simulink model by comparing its results with those obtained from ADAMS/Car. One of the key manoeuvres chosen for this validation was the single lane change test, a manoeuvre designed to simulate sudden obstacle avoidance. This test induces high lateral accelerations, providing valuable data on vehicle stability and control under dynamic driving conditions.
The yaw rate response, a critical parameter for assessing directional stability, was compared between the MATLAB/Simulink and ADAMS/Car models. Figure 12 presents the time-series plot of the yaw rate response (rad/s) from both models, with RMS values of 0.083 for Simulink and 0.0775 for ADAMS, corresponding to a peak error of 6.7%. A phase difference of 21 ms was observed, with the Simulink response leading the ADAMS response, as shown in Figure 13. Overall, the results demonstrated a strong correlation between the two models, validating the accuracy of the MATLAB/Simulink model for vehicle dynamics simulation. Minor deviations in amplitude were noted, which can be attributed to differences in suspension kinematics, compliance effects, and roll dynamics between the rigid-body approach in MATLAB and the flexible-body representation in ADAMS/Car.
Figure 12.
(a) Yaw rate vs. time comparison between Simulink and ADAMS, (b) RMS value comparison between Simulink and Adams.
Figure 13.
Yaw rate phase difference between ADAMS and Simulink.
Further analysis of the lane change test revealed that at various higher speeds, the vehicle exhibited excessive lateral displacement and oscillatory yaw behaviour. This behaviour is indicative of potential loss of control due to factors such as tire lateral force saturation, transient load transfer, and nonlinear roll moments. These factors combined with the vehicle’s inherent design characteristics such as its high centre of gravity and narrow track width—make it more prone to roll instability [1,18], as compared to four-wheeled vehicles shown in Figure 14.
Figure 14.
Lateral load transfer ratio with different speed vs. time.
The asymmetric weight distribution of the vehicle, with more weight placed on the rear axle, leads to an imbalance in the yaw moment. This imbalance can cause undesirable yaw behaviour, which is further influenced by the single-front-wheel setup. To mitigate these issues, precise tuning of the suspension system, steering geometry, and roll stiffness is crucial [6].
ADAMS/Car’s flexible-body model provides a more accurate representation of the vehicle’s suspension system, allowing for the simulation of suspension compliance, elastic deformations, and roll stiffness variations during high-speed manoeuvres. These factors have a significant impact on the vehicle’s roll response, camber change, and lateral load transfer, which are critical for ensuring stable handling characteristics.
7. Experimental Validation of Vehicle Dynamics Simulation
To verify the accuracy of the simulation model, experimental tests were conducted using a three-wheeled vehicle shown in Figure 15 on the TVS test track and vehicle specification is mentioned in Table 4. The goal was to correlate simulation outputs with real-world responses under steady-state and transient manoeuvres like circular driving and lane changes. Precision sensors and data acquisition systems ensured reliable measurements for validating lateral dynamics, roll behaviour, and stability.
Figure 15.
TVS motor three-wheeled passenger vehicle.
Table 4.
Vehicle specification considered.
7.1. Instrumentation
The test vehicle was equipped with a high-fidelity instrumentation suite to capture precise vehicle dynamics data under various driving conditions, shown in Figure 16a,b. A CS-7008 high-speed data logger was installed to record and synchronize multi-channel signals in real time, with 16-bit resolution and a sampling rate of up to 10 kHz per channel, ensuring accurate capture of rapidly changing signals. This system supported simultaneous logging of analogue and digital inputs, including steering angle, torque, wheel forces, and vehicle accelerations, and featured a GPS-synchronized time base for precise correlation of vehicle kinematics and driver inputs across multiple test runs.
Figure 16.
(a) ADMA gensys gyro with data logger, (b) steering sensor marked in red circle for vehicle dynamics parameter measurement.
Steering input was measured using an MSW torque and angle sensor, capable of detecting both the steering wheel rotation (±720° range, 0.01° resolution) and the driver-applied torque (±20 Nm range, 0.01 Nm resolution) with low-latency digital output of less than 1 ms. A high-resolution incremental steering angle sensor was also employed to capture fine steering inputs, providing an angular resolution of 0.001° at a sampling frequency of 2 kHz, enabling detailed assessment of understeer/oversteer characteristics and driver effort during transient manoeuvres. Vehicle motion tracking was performed using the ADMA—Genesys high-precision inertial navigation system, which integrates gyroscopes, accelerometers, and GNSS data to deliver real-time six-degrees-of-freedom measurements, including vehicle position, velocity, acceleration, roll, pitch, yaw, and slip angle.
This system provided outputs at up to 1000 Hz with less than 1 ms latency, and positional accuracy of ±2 cm with velocity accuracy of ±0.05 m/s, allowing full 6-DoF motion analysis and trajectory reconstruction. Together, this integrated setup enabled a complete and precise measurement of vehicle dynamic responses, steering behaviour, and driver inputs, which was critical for validating simulation results and refining control strategies for improved ride and handling performance.
7.2. Road Data and Lane Change Manoeuvres
The vehicle testing was conducted on a high-friction asphalt test track at the TVS facility, providing a uniform and controlled surface for repeatable manoeuvres shown in Figure 17 and Figure 18. The track surface is characterized by the following technical parameters:
Figure 17.
(a) Single lane change track measurement as per ISO, (b) single lane change physical track marking.
Figure 18.
(a) Double lane change track measurement as per ISO, (b) double lane change physical track marking.
Surface Type: Dense-graded asphalt concrete with high skid resistance;
Mean Texture Depth (MTD): 0.8–1.2 mm, ensuring adequate tire–road interaction for transient manoeuvres;
Surface Friction Coefficient (μ): Approximately 0.85–0.9 under dry conditions, measured using standard skid testing procedures;
Evenness/Smoothness: International Roughness Index (IRI) < 1.5 m/km, allowing negligible influence of surface irregularities on dynamic response;
Track Width: 10–12 m per lane, sufficient for executing ISO 3888-2 [19] single and double-lane change manoeuvres;
Ambient Conditions: Dry, clean, and debris-free to minimize variability in tire adhesion.
7.3. Steady-State Circular Test
The steady-state circular test, shown in Figure 19, was conducted on a 30 m radius circle as per ISO 4138 [20] and evaluated cornering behaviour, roll angle, and lateral acceleration as speed increased. It helped identify tire saturation, understeer characteristics, and the roll threshold [8].
Figure 19.
Steady-state circular test showing rear wheel lift (a) LH side turn, (b) RH side turn.
7.4. Testing Methodology
Tests were done in controlled conditions with uniform tire settings.
- Phase I (≤28 km/h): Small speed increments to capture linear behaviour.
- Phase II (>28 km/h): Higher speeds to assess roll saturation and stability.
Each manoeuvre was repeated thrice for reliability.
8. Observations and Data Analysis
Transient Handling (Lane Change Manoeuvres)
During the single- and double-lane change manoeuvres, it was observed that the vehicle initially exhibited predictable yaw and lateral acceleration responses consistent with the expected linear range of motion. As the test progressed and the speed approached 50 km/h, the roll angle increased nonlinearly due to the geometric amplification of lateral load transfer.
At 50.38 km/h, distinct signs of wheel lift-off were recorded, confirmed by the RT system’s vertical acceleration signatures and observed suspension rebound on the inside wheels. This speed was identified as the critical velocity at which the vehicle transitions from stable behaviour to potential rollover initiation under transient excitation. Experimental results summary of steering angle, steering torque, lateral acceleration, slip angle, roll angle and yaw rate for the different speed and different vehicle loading conditions for the single lane change maneuverer shown in Table 5 and Table 6. The vehicle followed a constant radius trajectory, and the speed was gradually increased to induce larger lateral forces.
Table 5.
Summary of vehicle dynamics parameters 1 for SLC.
Table 6.
Summary of vehicle dynamics parameters 2 for SLC.
As speed increased, roll angle and lateral acceleration increased proportionally until the roll centre offset exceeded the suspension recovery capability. Lateral acceleration, roll angle, steering angle and yaw rate for the different trail for the double lane change manoeuvre shown in Figure 20 and Figure 21. A clear inflection point is seen at 50.38 km/h, beyond which roll angle increases disproportionately with lateral acceleration a hallmark of rollover initiation.
Figure 20.
(a) Lateral acceleration vs. time for double lane change test, (b) roll angle vs. time for double lane change test.
Figure 21.
(a) Steering angle vs. time for double lane change test, (b) yaw rate vs. time for double lane change test.
Figure 22 and Figure 23 present the time-history comparisons of steering angle and yaw rate, respectively, between the simulation and experimental datasets for the single-lane change manoeuvre. The close agreement observed in these plots demonstrates a good correlation between the predicted and measured responses, thereby confirming the reliability of the simulation model in capturing the steering input behaviour and the corresponding yaw dynamics under identical test conditions.
Figure 22.
Steering angle vs. time for single lane change test.
Figure 23.
Yaw rate vs. time for single lane change test.
9. MATLAB-Simulink Model with PID Control and Algorithmic Framework for Vehicle Dynamics
The Proportional-Integral-Derivative (PID) control technique is a fundamental method used in control systems to minimize the difference between a system’s desired and actual output. Each component plays a unique role: the proportional part responds to the current error, the integral part compensates for accumulated past errors, and the derivative part predicts future errors based on the rate of change. The control output is defined as
where Kp, Ki, and Kd are tuning constants for proportional, integral, and derivative terms, respectively.
u(t) = Kp × e(t) + Ki ∫ e(t) dt + Kd × de(t)/dt,
This control logic has been integrated into a MATLAB-Simulink environment to model and control a vehicle’s dynamic behaviour. The developed simulation incorporates subsystems such as ride, handling, tire dynamics, slip angle, and longitudinal slip. Inputs like steering torque and throttle commands are used to study vehicle responses. The simulation provides insights into key parameters like lateral acceleration, yaw rate, roll motion, and tire forces under varying driving conditions. This allows for analysis of the vehicle’s behaviour during cornering, lane changes, and straight-line travel, supporting the evaluation of both stability and ride comfort.
Vehicle Dynamics Control Framework
The Vehicle Dynamics Control Framework is a multi-layered real-time system that processes sensor data to manage vehicle behaviour across different driving conditions [21,22]. At its core is a main logic module shown in Figure 24 that determines the vehicle’s motion state and identifies the road condition—straight, curved, banked, or parking—based on inputs from GPS, IMUs, wheel speed sensors, and accelerometers [18]. It then activates the corresponding sub-algorithm to ensure adaptive control. Each sub-module performs targeted functions: the cornering algorithm shown in Figure 25 manages steering torque, roll, and yaw stability through EPS, ESC, and suspension control; the straight road algorithm [22] shown in Figure 26 regulates throttle, braking, and suspension for smooth linear motion; and the banked road algorithm shown in Figure 27 adjusts suspension and aerodynamic elements to handle inclinations and maintain stability [22].
Figure 24.
Main Algorithm.
Figure 25.
Cornering Algorithm.
Figure 26.
Straight Road Algorithm.
Figure 27.
Banked Road Algorithm.
For low-speed operations, such as parking, a dedicated algorithm utilizes data from ultrasonic sensors, LiDAR, and cameras to control steering, braking, and propulsion, often supporting autonomous features [9,18,22]. All sub-algorithms operate within a unified loop, returning control to the main logic after execution. In the main algorithm flowchart, the process concludes with flowchart labels A, B, C, and D, where A corresponds to the execution of the Cornering Algorithm, B to the Straight Road Algorithm, C to the Banked Road Algorithm, D to the Parked Road Algorithm and E to the exit, respectively.
10. Active Control Strategy
Arduino DUE-Based Experimental Vehicle Control System
To validate the proposed control strategy, an experimental testbed was developed using an Arduino DUE-based microcontroller shown in Figure 28. The system operates on a 24 V DC supply and employs a closed-loop feedback structure to manage electromechanical actuators representing suspension or roll control elements fitted in the vehicle shown in Figure 29. The Arduino DUE, featuring an 84 MHz ARM Cortex-M3 processor with multiple I/O ports and high-speed serial interfaces, processes signals from a multi-sensor array including gyroscopes for roll and yaw estimation, linear position sensors for actuator displacement, and Hall-effect current sensors for actuator load monitoring. Signals are conditioned through amplification, filtering, and ADC before being processed by the controller.
Figure 28.
Block diagram of automated actuator control system.
Figure 29.
Experimental setup implementing an automated actuator control system marked in red circle.
Actuators are driven via dual DC motor circuits controlling left and right units, with Hall-effect encoders providing continuous feedback for precise position and velocity control. Current sensors ensure operation within thermal and electrical limits and support fault-detection algorithms. The control loop, implemented as PID or state-feedback, executes at approximately 100 Hz and is capable of dynamic adjustment of suspension stiffness, roll mitigation, and adaptive current control. The system allows the prototyping of active suspension, roll stabilization, and lateral stability enhancement, with MATLAB/Simulink interfacing for real-time monitoring and tuning.
The real-time control algorithm integrates multiple modules to manage various driving scenarios. During straight-line motion, position sensor feedback ensures directional stability; cornering manoeuvres utilize gyroscope and accelerometer inputs to enhance lateral stability; inclined or banked roads trigger corrective forces based on load and inclination data; and parking manoeuvres rely on LiDAR and ultrasonic sensors for precise low-speed control. All sub-algorithms operate in a closed-loop structure for continuous adaptation, ensuring stability and safety.
The stability of the three-wheeler during sharp manoeuvres is predominantly governed by rollover rather than tire slip, with the critical speed for safe operation identified as approximately 50 km/h, as shown in Figure 13. Single-lane change tests showed that without active roll control, the vehicle reached a peak lateral acceleration of 5.8 m/s2, increasing rollover propensity, whereas activation of the roll-resistance system reduced this to 3.0 m/s2, significantly improving stability, as shown in Figure 30. Further analysis of lane change manoeuvres at higher speeds revealed excessive lateral displacement and oscillatory yaw behaviour, indicative of potential loss of control due to tire lateral force saturation, transient load transfer, and nonlinear roll moments.
Figure 30.
Single lane change test characteristics graph for vehicle dynamics parameters 1.
The vehicle’s high centre of gravity, narrow track width, and asymmetric weight distribution—with a heavier rear axle and single front wheel—exacerbate roll and yaw instabilities compared to four-wheeled vehicles [1,18] (Figure 30). Active control also stabilized lateral velocity and balanced wheel loads, minimizing tire lift and enhancing handling. Yaw rate and roll angle responses demonstrate reduced overshoot and oscillations with active control shown in Figure 30. Lateral velocity stabilizes faster, longitudinal velocity remains constant, and vertical wheel forces are maintained within safe limits, preventing wheel lift-off. Lateral tire forces are regulated within traction limits, minimizing slip and maintaining directional control, as shown in Figure 31. Overall, active roll-resistance significantly enhances vehicle stability, rollover prevention, and handling performance by real-time modulation of roll stiffness, providing critical insights for advanced chassis system design and tuning.
Figure 31.
Single lane change test characteristics graph for vehicle dynamics parameters 2.
11. Passive Control Strategy
The passive roll control system was experimentally validated on an electric three-wheeler using a compact, integrated sensor unit mounted within the vehicle without altering its structure. This sensor module, shown in Figure 32, includes a gyroscope, accelerometer, and compass. The gyroscope captures roll rate to detect tilt during cornering, the accelerometer measures lateral acceleration influencing roll stability, and the compass tracks vehicle heading. Together, these sensors enable real-time monitoring of the vehicle’s dynamic response during manoeuvres like U-turns and high-speed turns.
Figure 32.
Sensor module placement in vehicle.
The data from this module is sent continuously to the Engine Control Unit (ECU), which monitors vehicle behaviour under different driving conditions. While no active intervention occurs in this passive setup, the system allows the comprehensive assessment of the vehicle’s roll dynamics and helps identify conditions that may lead to rollover.
11.1. Communication Between Sensor Unit and ECU
Efficient communication between the sensor module and ECU enables real-time monitoring. As shown in Figure 33, the sensor unit transmits signals such as roll angle, lateral/longitudinal acceleration, and vehicle orientation. The ECU processes these signals and compares them against predefined thresholds to assess whether the vehicle is approaching a roll-prone condition.
Figure 33.
Sensor-to-ECU signal flow and real-time data monitoring.
This continuous data exchange forms the basis for stability monitoring and enables throttle adjustments if safety limits are exceeded.
11.2. ECU Functional Architecture
The ECU performs multiple tasks: it collects and processes sensor data, evaluates stability margins, and initiates passive corrective actions when needed, as shown in Figure 34. If high lateral acceleration is detected, the ECU modulates throttle input to reduce roll-inducing forces. It also coordinates with the powertrain and Battery Management System (BMS) to ensure that any power reduction aligns with overall system safety.
Figure 34.
Sensor Communication in the ECU.
Additionally, the ECU can interface with telematics systems for remote monitoring, enabling diagnostics and fleet-level oversight of vehicle stability.
11.3. Threshold Management
Threshold management is key to passive control logic. The ECU uses preset lateral acceleration limits based on the vehicle’s dynamic characteristics.
When real-time values exceed these thresholds, the ECU reduces throttle to limit acceleration and stabilize the vehicle, as shown in Figure 35. This mechanism operates without altering the physical layout, offering a software-based solution to control roll tendencies. The passive roll control system is easy to implement, as it does not require structural changes. It continuously monitors vehicle dynamics and reacts instantly by adjusting throttle when necessary. This enhances rollover resistance during sharp turns or cornering, improves driver confidence, and makes the system suitable for both retrofitting and integration into production vehicles.
Figure 35.
Threshold Management.
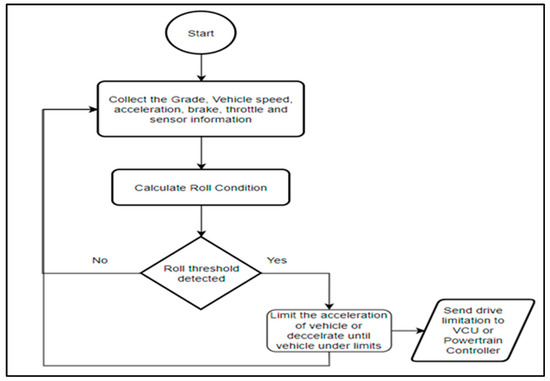
11.4. Roll Mitigation
The system begins by collecting data such as road grade, vehicle speed (Veh Spd), lateral acceleration (Lat acc), throttle position sensor input (TPS in) and throttle position sensor input (TPS out) shown in Figure 36. Based on this, it estimates roll-related parameters. If a rollover risk is detected, the ECU limits acceleration or initiates braking to maintain stability.
Figure 36.
Vehicle attributes with respect to time with sensor.
This closed-loop logic enables automatic corrective actions without driver input, improving safety under dynamic conditions.
12. Conclusions
This research has carried out a comprehensive investigation into the modelling, simulation, and control of ground vehicles, with particular attention to a 12-DOF full-vehicle model and a dynamically complex three-wheeled electric vehicle. The simulation framework incorporated both linear and nonlinear tire models, including the Magic Formula, to accurately capture tire–road interactions under varying dynamic conditions. High-fidelity multibody simulations in ADAMS, supported by experimental validation, showed strong correlation in key parameters such as yaw rate, roll angle, and wheel lift, confirming the robustness of the model. A notable outcome was the prediction of roll instability at around 50 km/h, which was in close agreement with the experimentally observed wheel lift, thereby verifying the predictive capability of the developed model.
An active rollover mitigation controller was designed and evaluated as an independent system. Developed using sensor fusion and integrated roll–yaw stabilization logic, the controller was co-simulated with the ADAMS vehicle model and implemented in an Arduino DUE-based HIL setup. The results demonstrated that the active controller effectively regulated actuators in real time, thereby improving roll margins and path-following accuracy during high-risk manoeuvres. Separately, a passive roll control strategy was implemented, without involving any active actuators. Using an onboard sensor module (gyroscope, accelerometer, and compass), the ECU applied threshold-based throttle corrections to moderate vehicle responses during sharp turns, tip-in, and tip-out events. This approach, tested independently from the active system, achieved a noticeable reduction in lateral acceleration and yaw rate fluctuations, confirming enhanced roll stability through purely passive measures.
In conclusion, both the active and passive strategies were developed and tested independently, not as part of a combined control architecture. Together with the validated modelling framework, these contributions establish a strong foundation for future advancements in vehicle stability enhancement. The outcomes are highly relevant to both conventional four-wheel vehicles and non-standard configurations like three-wheelers, and provide insights for the progression of ADAS technologies, intelligent suspension systems, and adaptive stability control tailored for lightweight, electric, and urban mobility platforms.
Author Contributions
Methodology, D.G.R.; Validation, D.G.R.; Investigation, D.G.R. and R.K.K.; Writing—original draft, D.G.R. All authors have read and agreed to the published version of the manuscript.
Funding
This research received no external funding.
Data Availability Statement
The original contributions presented in this study are included in the article. Further inquiries can be directed to the corresponding authors.
Conflicts of Interest
Author Dumpala Gangi Reddy was employed by the company TVS Motor Company (India). The remaining authors declare that the research was conducted in the absence of any commercial or financial relationships that could be construed as a potential conflict of interest.
References
- Leng, B.; Han, W.; Solmaz, S.; John, R.; Xiong, L. Modeling, Analysis, and Control on Vehicle Lateral Dynamics of Three-Wheeled Vehicles. Chin. J. Mech. Eng. 2025, 38, 187. [Google Scholar] [CrossRef]
- Saxena, S.N. Two- and Three-Wheeler Electric Vehicles in India—Outlook 2019. Int. J. Electr. Eng. Technol. 2019, 9, 1–13. [Google Scholar]
- How Delhi’s Unsafe E-Rickshaws Turn Daily Commute into Gamble; 3 Lives Lost Monthly. Times of India, 8 March 2025.
- Magar, B.; Gangele, A.; Mahajan, G. Electric Three-Wheeler: A Next-Gen Transport System for Developing Countries. Int. J. Recent Technol. Eng. (IJRTE) 2020, 8, 966–970. [Google Scholar] [CrossRef]
- Ministry of Road Transport and Highways (MoRTH). Road Accidents in India—2023; Government of India: New Delhi, India, 2024.
- Moneycontrol. Overspeeding Caused Maximum Road Accidents, Deaths in India in 2023: MoRTH Report. 29 August 2025. Available online: https://www.moneycontrol.com/automobile/overspeeding-caused-maximum-road-accidents-deaths-in-india-in-2023-morth-report-article-13502483.html (accessed on 29 August 2025).
- Drexler, D.; Hou, Z.-C. Simulation Analysis on Vertical Vehicle Dynamics of Three-Wheeled Vehicles. Proc. Inst. Mech. Eng. Part D J. Automob. Eng. 2024, 238, 1041–1052. [Google Scholar] [CrossRef]
- Mokhiamar, O.; Abe, M. Active wheel steering and yaw moment control combination to maximize stability and vehicle responsiveness during quick lane change for active vehicle handling safety. Proc. Inst. Mech. Eng. Part D J. Automob. Eng. 2002, 216, 115–124. [Google Scholar] [CrossRef]
- Naidu, M.K.; Srinivasa Rao, S.; Tejesh, T. Ride analysis of three wheeled vehicle using MATLAB/Simulink. Proc. Int. Conf. Adv. Mech. Eng. 2012, 93, 22–26. [Google Scholar]
- Nguyen, X.N.; Tran, T.T. Rollover Stability Dynamic Analysis of Passenger Vehicle in Moving Conditions. Math. Model. Eng. Probl. 2023, 10, 16–21. [Google Scholar] [CrossRef]
- Dumpala, G.R.; Ramarathnam, K.K. Development and validation of a 12-DOF vehicle model for ride and handling analysis for 3-wheeled vehicle. In Proceedings of the VEHICULAR 2025: The Fourteenth International Conference on Advances in Vehicular Systems, Technologies and Applications, Lisbon, Portugal, 9–13 March 2025; IARIA. pp. 11–17, ISBN 978-1-68558-233. [Google Scholar]
- Gillespie, T.D. Fundamentals of Vehicle Dynamics; SAE International: Warrendale, PA, USA, 1992. [Google Scholar]
- Gawade, T.; Mukherjee, S.; Mohan, D. Six degrees-of-freedom three-wheeled vehicle model validation. Proc. Inst. Mech. Eng. Part D J. Automob. Eng. 2005, 219, 487–498. [Google Scholar] [CrossRef]
- Esmaeilzadeh, E.; Goodarzi, A.; Vossoughi, G.R. Optimal Yaw Moment Control Law for Improved Vehicle Handling; Elsevier Science Ltd.: Amsterdam, The Netherlands, 2001. [Google Scholar]
- Pacejka, H.B. Tire and Vehicle Dynamics, 2nd ed.; Elsevier: Amsterdam, The Netherlands, 2005. [Google Scholar]
- Pacejka, H.B.; Bakker, E. The combined slip Magic Formula tire model. In Vehicle System Dynamics, Supplement 21, Proceedings of 1st Colloquium on Tire Models for Vehicle Analysis, Delft, The Netherlands, 21–22 October 1991; TRID: Washington, DC, USA, 1993. [Google Scholar]
- Blundell, M.; Harty, D. The Multibody Systems Approach to Vehicle Dynamics, 1st ed.; SAE International: Warrendale, PA, USA, 2004. [Google Scholar]
- Furukawa, Y.; Abe, M. Advanced chassis control systems for vehicle handling and active safety. Veh. Syst. Dyn. 1997, 28, 59–86. [Google Scholar] [CrossRef]
- ISO 3888-2:2011; Passenger Cars—Test Track for a Severe Lane-Change Manoeuvre—Part 2: Obstacle Avoidance. ISO: Geneva, Switzerland, 2011.
- ISO 4138:2021; Passenger Cars—Steady-state circular driving behaviour—Open-Loop Test Methods. ISO: Geneva, Switzerland, 2021.
- Rajamani, R. Vehicle Dynamics and Control; Springer: New York, NY, USA, 2005. [Google Scholar]
- Saeddi, M.A.; Kazemi, R. Stability of three-wheeled vehicles with and without control systems. Int. J. Automot. Eng. 2013, 3, 343–355. [Google Scholar]
Disclaimer/Publisher’s Note: The statements, opinions and data contained in all publications are solely those of the individual author(s) and contributor(s) and not of MDPI and/or the editor(s). MDPI and/or the editor(s) disclaim responsibility for any injury to people or property resulting from any ideas, methods, instructions or products referred to in the content. |
© 2025 by the authors. Licensee MDPI, Basel, Switzerland. This article is an open access article distributed under the terms and conditions of the Creative Commons Attribution (CC BY) license (https://creativecommons.org/licenses/by/4.0/).