Hydrodynamic Analysis of Landslide Dam Breach Formation and Outburst Flood Propagation in the Sunkoshi River Basin, Nepal
Abstract
1. Introduction
2. Study Area
3. Materials and Methodology
3.1. Field Investigation
3.2. Jure Landslide Dam Characteristics and Data Used for the Study
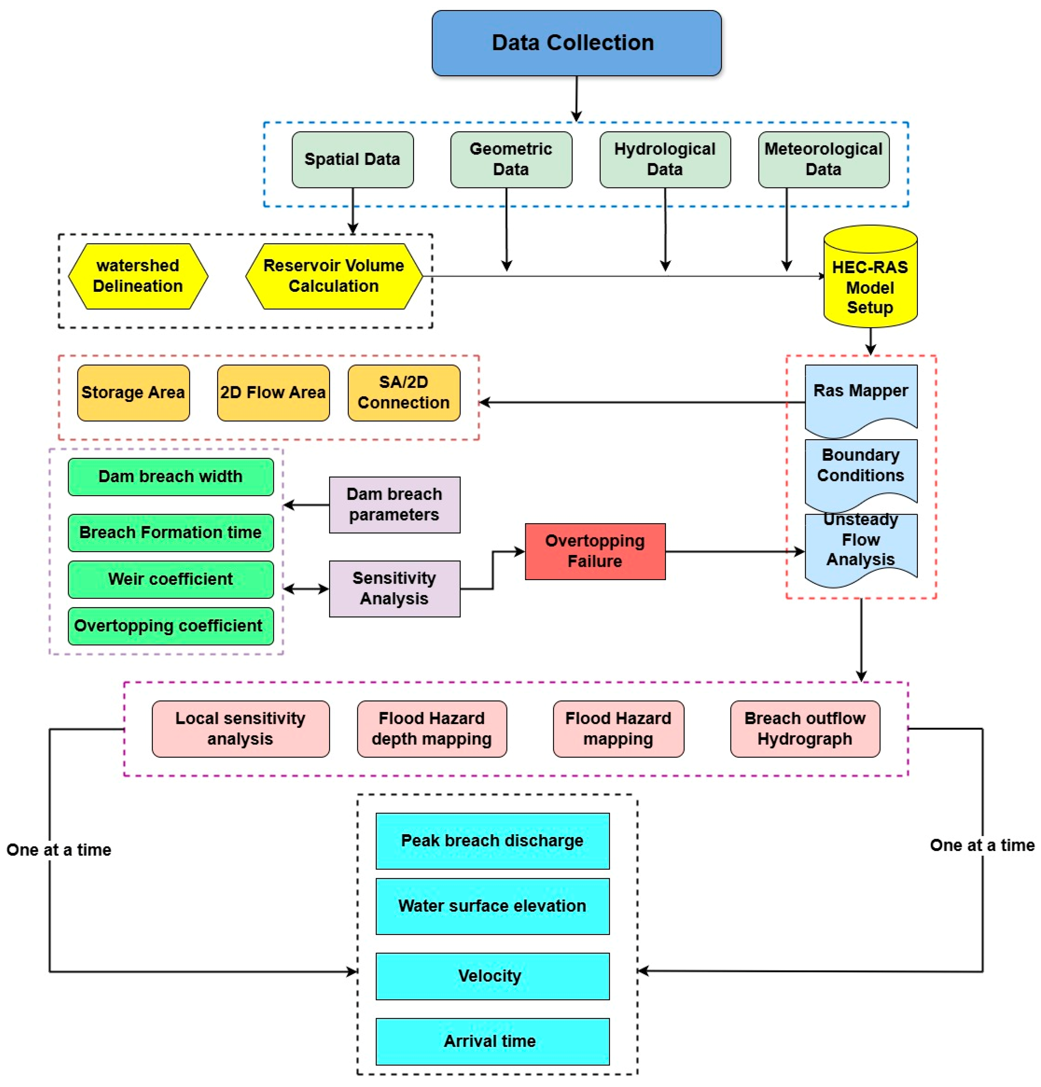
3.3. Hydraulic Numerical Simulation
3.4. Breach Formation of Landslide Dam
3.5. Initial Boundary Condition
4. Results
4.1. Breach Flood Hydrograph
4.2. Flood Inundation and Hazard Mapping
4.3. HEC-RAS Model Calibration and Validation
5. Discussion
5.1. Senility Analysis of Landslide Outburst Dams with Different Heights
5.2. Influence of Roughness Coefficient and DEM in Hydrodynamic Modeling
5.3. Disaster Risk Management (DRM) in Transboundary Corridor
6. Conclusions
Author Contributions
Funding
Data Availability Statement
Acknowledgments
Conflicts of Interest
References
- Duan, H.; Yao, X.; Zhang, Y.; Jin, H.; Wang, Q.; Du, Z.; Hu, J.; Wang, B.; Wang, Q. Lake volume and potential hazards of moraine-dammed glacial lakes–a case study of Bienong Co, southeastern Tibetan Plateau. Cryosphere 2023, 17, 591–616. [Google Scholar] [CrossRef]
- Fan, X.; Dufresne, A.; Subramanian, S.S.; Strom, A.; Hermanns, R.; Stefanelli, C.T.; Hewitt, K.; Yunus, A.P.; Dunning, S.; Capra, L. The formation and impact of landslide dams–State of the art. Earth-Sci. Rev. 2020, 203, 103116. [Google Scholar] [CrossRef]
- Hungr, O.; Leroueil, S.; Picarelli, L. The Varnes classification of landslide types, an update. Landslides 2014, 11, 167–194. [Google Scholar] [CrossRef]
- Coates, D.R. Landslide perspectives. Rev. Eng. Geol. 1977, 3, 1–28. [Google Scholar] [CrossRef]
- Fan, X.; Xu, Q.; van Westen, C.J.; Huang, R.; Tang, R. Characteristics and classification of landslide dams associated with the 2008 Wenchuan earthquake. Geoenviron. Disasters 2017, 4, 12. [Google Scholar] [CrossRef]
- Schuster, R.L. Interaction of Dams and Landslides: Case Studies and Mitigation; US Geological Survey Reston: Reston, VA, USA, 2006.
- Xu, C.; Tian, Y.; Zhou, B.; Ran, H.; Lyu, G. Landslide damage along Araniko highway and Pasang Lhamu highway and regional assessment of landslide hazard related to the Gorkha, Nepal earthquake of 25 April 2015. Geoenviron. Disasters 2017, 4, 14. [Google Scholar] [CrossRef]
- Nagy, I.V.; Asante-Duah, K.; Zsuffa, I. Hydrological Dimensioning and Operation of Reservoirs: Practical Design Concepts and Principles; Springer: Berlin/Heidelberg, Germany, 2013. [Google Scholar]
- Peng, M.; Zhang, L. Breaching parameters of landslide dams. Landslides 2012, 9, 13–31. [Google Scholar] [CrossRef]
- Chen, C.; Wang, Y.; Zhang, J.; Zhang, H.; Li, H.; Chen, Q. A preliminary study of landslide dam failures induced by the combined influence of piping and overtopping. J. Hydrol. 2023, 625, 129984. [Google Scholar] [CrossRef]
- Keefer, W.; Love, J. Landslides along the Gros Ventre River, Teton County, Wyoming. 1956, pp. 24–28. Available online: https://archives.datapages.com/data/wga/data/012/012001/24_wga0120024.htm (accessed on 24 August 2025).
- Cui, P.; Dang, C.; Zhuang, J.-Q.; You, Y.; Chen, X.-Q.; Scott, K.M. Landslide-dammed lake at Tangjiashan, Sichuan province, China (triggered by the Wenchuan Earthquake, May 12, 2008): Risk assessment, mitigation strategy, and lessons learned. Environ. Earth Sci. 2012, 65, 1055–1065. [Google Scholar] [CrossRef]
- Butt, M.J.; Umar, M.; Qamar, R. Landslide dam and subsequent dam-break flood estimation using HEC-RAS model in Northern Pakistan. Nat. Hazards 2013, 65, 241–254. [Google Scholar] [CrossRef]
- Dewals, B.; Erpicum, S.; Detrembleur, S.; Archambeau, P.; Pirotton, M. Failure of dams arranged in series or in complex. Nat. Hazards 2011, 56, 917–939. [Google Scholar] [CrossRef]
- DeNeale, S.T.; Baecher, G.B.; Stewart, K.M.; Smith, E.D.; Watson, D.B. Current State-of-Practice in Dam Safety Risk Assessment; Oak Ridge National Laboratory (ORNL): Oak Ridge, TN, USA, 2019. [Google Scholar]
- Rossi, C.L.C.U.; Marques, M.G.; Teixeira, E.D.; Melo, J.F.D.; Ferla, R.; Prá, M.D. Dam-Break analysis: Proposal of a simplified approach. RBRH 2021, 26, e02. [Google Scholar] [CrossRef]
- Wilby, R.L.; Keenan, R. Adapting to flood risk under climate change. Prog. Phys. Geogr. 2012, 36, 348–378. [Google Scholar] [CrossRef]
- Macchione, F.; Costabile, P.; Costanzo, C.; De Lorenzo, G.; Razdar, B. Dam breach modelling: Influence on downstream water levels and a proposal of a physically based module for flood propagation software. J. Hydroinform. 2016, 18, 615–633. [Google Scholar] [CrossRef]
- Phyo, A.P.; Yabar, H.; Richards, D. Managing dam breach and flood inundation by HEC-RAS modeling and GIS mapping for disaster risk management. Case Stud. Chem. Environ. Eng. 2023, 8, 100487. [Google Scholar] [CrossRef]
- Dasallas, L.; Kim, Y.; An, H. Case study of HEC-RAS 1D–2D coupling simulation: 2002 Baeksan flood event in Korea. Water 2019, 11, 2048. [Google Scholar] [CrossRef]
- Albu, L.-M.; Enea, A.; Iosub, M.; Breabăn, I.-G. Dam breach size comparison for flood simulations. A HEC-RAS based, GIS approach for Drăcșani Lake, Sitna River, Romania. Water 2020, 12, 1090. [Google Scholar] [CrossRef]
- Geeraerts, J.; Troch, P.; De Rouck, J.; Verhaeghe, H.; Bouma, J.J. Wave overtopping at coastal structures: Prediction tools and related hazard analysis. J. Clean. Prod. 2007, 15, 1514–1521. [Google Scholar] [CrossRef]
- Huang, Y. Appropriate Modelling for Integrated Flood Risk Assessment. PhD Thesis, University of Twente, Enschede, The Netherlands, 28 October 2005. [Google Scholar]
- Volz, C. Numerical simulation of embankment breaching due to overtopping. VAW-Mitteilungen 2013, 222, 1–128. [Google Scholar]
- Peramuna, P.; Neluwala, N.; Wijesundara, K.; DeSilva, S.; Venkatesan, S.; Dissanayake, P. Review on model development techniques for dam break flood wave propagation. Wiley Interdiscip. Rev. Water 2024, 11, e1688. [Google Scholar] [CrossRef]
- Silva, I.T.C.; Santos, H.A.; Pereira, L.C.O.; Nascimento, K.S.D. Global sensitivity analysis in flood mapping using HEC-RAS 2D: Effects of the floodplain manning coefficient for a dam-break case. RBRH 2024, 29, e38. [Google Scholar] [CrossRef]
- Manandhar, R.; Bhattarai, S.; Thakurati, R.; Maharjan, S.; Shrestha, S. Integrated Hydrological and Hydraulic Modeling for Dam Breach Analysis: A Case Study of Mahadev Khola, Bhaktapur. J. Eng. Sci. 2024, 3, 43–60. [Google Scholar] [CrossRef]
- Brunner, G.W. HEC-RAS River Analysis System, Version 1.0; Hydraulic Reference Manual; U.S. Army Corps of Engineers’ Hydrologic Engineering Center (HEC): Davis, CA, USA, 1995.
- Pilotti 1995, M.; Milanesi, L.; Bacchi, V.; Tomirotti, M.; Maranzoni, A. Dam-break wave propagation in alpine valley with HEC-RAS 2D: Experimental cancano test case. J. Hydraul. Eng. 2020, 146, 05020003. [Google Scholar] [CrossRef]
- Shrestha, B.B.; Nakagawa, H. Hazard assessment of the formation and failure of the Sunkoshi landslide dam in Nepal. Nat. Hazards 2016, 82, 2029–2049. [Google Scholar] [CrossRef]
- Chow, V.T. Hydraulic exponents. J. Hydraul. Div. 1981, 107, 1489–1499. [Google Scholar] [CrossRef]
- Brunner, G.W. HEC-RAS River Analysis System: User’s Manual; U.S. Army Corps of Engineers: Washington, DC, USA; Institute for Water Resources, Hydrologic: Alexandria, VA, USA, 2002. [Google Scholar]
- Pokharel, J.; Regmi, S.; Bhattarai, D.; Devkota, L.; Adhikari, T.; Rajauria, A.; Subedi, M.; Dawadi, P. A Report on Study of Sunkoshi Landslide Dam in Jure, Sindhupalchowk; The Nepal Engineers’ Association (NEA): Lalitpur, Nepal, 2014; Volume 18. [Google Scholar]
- Shrestha, A.B.; Khanal, N.R.; Shrestha, M.; Nibanupudi, H.K.; Molden, D. Eye on the Sun Koshi Landslide: Monitoring and Infrastructure Planning Key to Minimizing Scale of Disasters; International Centre for Integrated Mountain Development (ICIMOD): Kathmandu, Nepal, 2014. [Google Scholar]
- Malla, S.B.; Dahal, R.K.; Hasegawa, S. Local level disaster response in Nepal: Investigating the government agencies. Bull. Dep. Geol. 2020, 22, 17–23. [Google Scholar] [CrossRef]
- Rana, P.B.; Karmacharya, B. Nepal: A connectivity-driven development strategy. In Connecting Asia; Edward Elgar Publishing: Cheltenham, UK, 2016; pp. 330–358. [Google Scholar]
- Reynolds, J. The role of integrated geohazard assessments in disaster risk management. Int. J. Hydropower Dams 2023, 30, 43–56. [Google Scholar]
- Strom, A. Natural river damming: Climate-driven or seismically induced phenomena: Basics for landslide and seismic hazard assessment. In Engineering Geology for Society and Territory-Volume 2: Landslide Processes; Springer: Berlin/Heidelberg, Germany, 2015; pp. 33–41. [Google Scholar]
- Bhattarai, K.; Conway, D. The Environment. In Contemporary Environmental Problems in Nepal: Geographic Perspectives; Springer: Berlin/Heidelberg, Germany, 2020; pp. 115–199. [Google Scholar]
- Reynolds, J.M. On the need for transboundary management of geohazards. In Proceedings of the HYDRO 2019, Porto, Portugal, 14–16 October 2019. [Google Scholar]
- Guo, C.; Huang, Y.; Yao, L.; Alradi, H. Size and spatial distribution of landslides induced by the 2015 Gorkha earthquake in the Bhote Koshi river watershed. J. Mt. Sci. 2017, 14, 1938–1950. [Google Scholar] [CrossRef]
- Lamichhane, S.; Aryal, K.R.; Talchabhadel, R.; Thapa, B.R.; Adhikari, R.; Khanal, A.; Pandey, V.P.; Gautam, D. Assessing the prospects of transboundary multihazard dynamics: The case of Bhotekoshi–Sunkoshi Watershed in Sino–Nepal border region. Sustainability 2021, 13, 3670. [Google Scholar] [CrossRef]
- Murton, G.; Lord, A. Trans-Himalayan power corridors: Infrastructural politics and China’s belt and road initiative in Nepal. Political Geogr. 2020, 77, 102100. [Google Scholar] [CrossRef]
- Hu, S. Connecting the “One Belt and One Road” initiative with the interconnected Himalayan region—Reflections on the construction of the China–Nepal–India Economic Corridor. In Annual Report on the Development of the Indian Ocean Region (2017) The Belt and Road Initiative and South Asia; Springer: Berlin/Heidelberg, Germany, 2018; pp. 51–101. [Google Scholar]
















| Location | Distance from the Dam Outlet (km) | Peak Flow Discharge (m3/s) | Flood Arrival Time (min) |
|---|---|---|---|
| Dam outlet | _ | 5336 | _ |
| Khadichaur | 5 | 4715 | 7 |
| Balephi | 10 | 4239 | 23 |
| Sukute | 15 | 2243 | 33 |
| _ | 20 | 1214 | 44 |
| Dolaghat | 25 | 1063 | 64 |
| _ | 30 | 702 | 80 |
| Pachwarghat | 35 | 561 | 95 |
| Dam Height (m) | Dame Breach Formation Time | Peak Discharge (m3/s) | Depth (m) | Velocity (m/s) |
|---|---|---|---|---|
| 20 | 26 min | 5336.17 | 55 | 21 |
| 25 | 1 h 15 min | 1932 | 5.9 | 4.8 |
| 30 | 1 h 54 min | 987 | 4 | 4.1 |
| 15 | 46 min | 4672 | 10.5 | 6.5 |
| 10 | 39 min | 4902 | 13 | 6.7 |
Disclaimer/Publisher’s Note: The statements, opinions and data contained in all publications are solely those of the individual author(s) and contributor(s) and not of MDPI and/or the editor(s). MDPI and/or the editor(s) disclaim responsibility for any injury to people or property resulting from any ideas, methods, instructions or products referred to in the content. |
© 2026 by the authors. Licensee MDPI, Basel, Switzerland. This article is an open access article distributed under the terms and conditions of the Creative Commons Attribution (CC BY) license.
Share and Cite
Zardari, I.A.; Chen, N.; Jagirani, S.S.; Tian, S.; Niyirora, R. Hydrodynamic Analysis of Landslide Dam Breach Formation and Outburst Flood Propagation in the Sunkoshi River Basin, Nepal. GeoHazards 2026, 7, 23. https://doi.org/10.3390/geohazards7010023
Zardari IA, Chen N, Jagirani SS, Tian S, Niyirora R. Hydrodynamic Analysis of Landslide Dam Breach Formation and Outburst Flood Propagation in the Sunkoshi River Basin, Nepal. GeoHazards. 2026; 7(1):23. https://doi.org/10.3390/geohazards7010023
Chicago/Turabian StyleZardari, Irshad Ali, Ningsheng Chen, Surih Sibaghatullah Jagirani, Shufeng Tian, and Rosette Niyirora. 2026. "Hydrodynamic Analysis of Landslide Dam Breach Formation and Outburst Flood Propagation in the Sunkoshi River Basin, Nepal" GeoHazards 7, no. 1: 23. https://doi.org/10.3390/geohazards7010023
APA StyleZardari, I. A., Chen, N., Jagirani, S. S., Tian, S., & Niyirora, R. (2026). Hydrodynamic Analysis of Landslide Dam Breach Formation and Outburst Flood Propagation in the Sunkoshi River Basin, Nepal. GeoHazards, 7(1), 23. https://doi.org/10.3390/geohazards7010023

