Curvature Correction for Crack Depth Measurement Using Ultrasonic Pulse Velocity
Abstract
1. Introduction
2. Estimation of Crack Depth via UPV with Reference Ultrasonic Velocity
2.1. Principle of Reference Measurement Approach
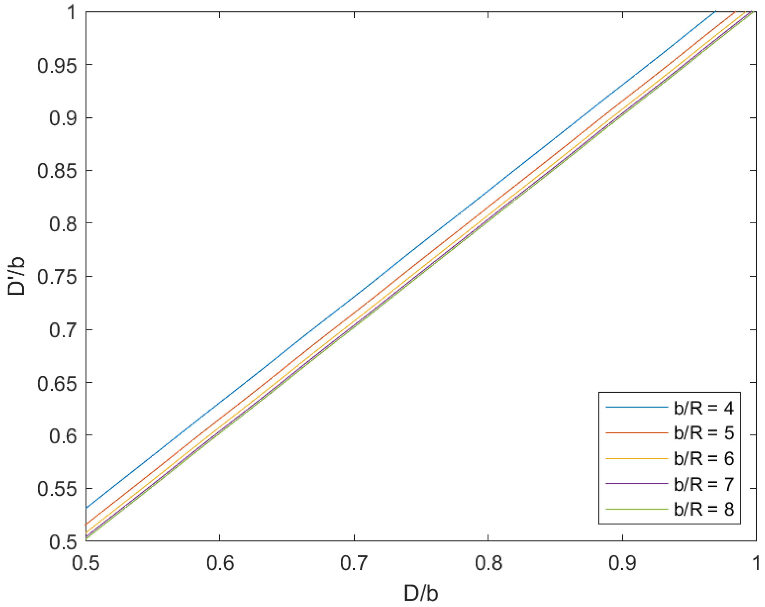
2.2. Curvature Correction of Reference Measurement Approach
3. Estimation of Crack Depth via UPV with Dual Measurement
3.1. Principle of Dual Measurement Approach
3.2. Curvature Correction of Dual Measurement Approach
4. Numerical Simulation
4.1. Model Parameters
4.2. Results for Flat Surfaces
4.3. Results for Curved Surfaces
5. Experimental Verification
6. Discussion
Author Contributions
Funding
Data Availability Statement
Conflicts of Interest
References
- Combrinck, R.; Boshoff, W.P. Typical plastic shrinkage cracking behaviour of concrete. Mag. Concr. Res. 2013, 65, 486–493. [Google Scholar] [CrossRef]
- Kayondo, M.; Combrinck, R.; Boshoff, W.P. State-of-the-art review on plastic cracking of concrete. Constr. Build. Mater. 2019, 225, 886–899. [Google Scholar] [CrossRef]
- Wang, R.; Zhang, Q.; Li, Y. Deterioration of concrete under the coupling effects of freeze–thaw cycles and other actions: A review. Constr. Build. Mater. 2022, 319, 126045. [Google Scholar] [CrossRef]
- Lin, H.; Han, Y.; Liang, S.; Gong, F.; Han, S.; Shi, C.; Feng, P. Effects of low temperatures and cryogenic freeze-thaw cycles on concrete mechanical properties: A literature review. Constr. Build. Mater. 2022, 345, 128287. [Google Scholar] [CrossRef]
- Zhutovsky, S.; Kovler, K.; Bentur, A. Effect of hybrid curing on cracking potential of high-performance concrete. Cem. Concr. Res. 2013, 54, 36–42. [Google Scholar] [CrossRef]
- Pawar, Y.; Kate, S. Curing of concrete: A review. Int. Res. J. Eng. Technol. 2020, 7, 1820–1824. [Google Scholar]
- Larson, M. Thermal Crack Estimation in Early Age Concrete: Models and Methods for Practical Application; Doctoral Dissertation, Luleå Tekniska Universitet: Houston, TX, USA, 2003. [Google Scholar]
- Ha, J.H.; su Jung, Y.; Cho, Y.G. Thermal crack control in mass concrete structure using an automated curing system. Autom. Constr. 2014, 45, 16–24. [Google Scholar] [CrossRef]
- Shen, L.; Ren, Q.; Zhang, L.; Han, Y.; Cusatis, G. Experimental and numerical study of effective thermal conductivity of cracked concrete. Constr. Build. Mater. 2017, 153, 55–68. [Google Scholar] [CrossRef]
- Bolander, J.E., Jr.; Le, B.D. Modeling crack development in reinforced concrete structures under service loading. Constr. Build. Mater. 1999, 13, 23–31. [Google Scholar] [CrossRef]
- Wang, J.; Basheer, P.M.; Nanukuttan, S.V.; Long, A.E.; Bai, Y. Influence of service loading and the resulting micro-cracks on chloride resistance of concrete. Constr. Build. Mater. 2016, 108, 56–66. [Google Scholar] [CrossRef]
- Dujc, J.; Brank, B.; Ibrahimbegovic, A.; Brancherie, D. An embedded crack model for failure analysis of concrete solids. Comput. Concr. 2010, 7, 331–346. [Google Scholar] [CrossRef]
- Carpinteri, A. Mechanical Damage and Crack Growth in Concrete: Plastic Collapse to Brittle Fracture; Springer Science & Business Media: Boston, NY, USA, 2012; Volume 5. [Google Scholar]
- Shaikh, F.U.A. Effect of cracking on corrosion of steel in concrete. Int. J. Concr. Struct. Mater. 2018, 12, 1–12. [Google Scholar] [CrossRef]
- Otieno, M.B.; Alexander, M.G.; Beushausen, H.D. Corrosion in cracked and uncracked concrete–influence of crack width, concrete quality and crack reopening. Mag. Concr. Res. 2010, 62, 393–404. [Google Scholar] [CrossRef]
- Vidal, T.; Castel, A.; François, R. Analyzing crack width to predict corrosion in reinforced concrete. Cem. Concr. Res. 2004, 34, 165–174. [Google Scholar] [CrossRef]
- Labuz, J.F.; Shah, S.P.; Dowding, C.H. Experimental analysis of crack propagation in granite. Int. J. Rock Mech. Min. Sci. Geomech. Abstr. 1985, 22, 85–98. [Google Scholar] [CrossRef]
- Kranz, R.L. Crack growth and development during creep of Barre granite. Int. J. Rock Mech. Min. Sci. Geomech. Abstr. 1979, 16, 23–35. [Google Scholar] [CrossRef]
- Peng, S.; Johnson, A.M. Crack growth and faulting in cylindrical specimens of Chelmsford granite. Int. J. Rock Mech. Min. Sci. Geomech. Abstr. 1972, 9, 37–86. [Google Scholar] [CrossRef]
- Wang, H.F.; Bonner, B.P.; Carlson, S.R.; Kowallis, B.J.; Heard, H.C. Thermal stress cracking in granite. J. Geophys. Res. Solid Earth 1989, 94, 1745–1758. [Google Scholar] [CrossRef]
- Migliazza, M.; Ferrero, A.M.; Spagnoli, A. Experimental investigation on crack propagation in Carrara marble subjected to cyclic loads. Int. J. Rock Mech. Min. Sci. 2011, 48, 1038–1044. [Google Scholar] [CrossRef]
- Nara, Y.; Kashiwaya, K.; Nishida, Y.; Ii, T. Influence of surrounding environment on subcritical crack growth in marble. Tectonophysics 2017, 706, 116–128. [Google Scholar] [CrossRef]
- Pascale, G.; Lolli, A. Crack assessment in marble sculptures using ultrasonic measurements: Laboratory tests and application on the statue of David by Michelangelo. J. Cult. Heritage 2015, 16, 813–821. [Google Scholar] [CrossRef]
- FPrimeC Solutions Inc. (n.d.). 3 Methods for Crack Depth Measurement in Concrete. Available online: https://www.fprimec.com/3-methods-crack-depth-measurement-in-concrete/ (accessed on 12 June 2023).
- Dorval, V.; Imperiale, A.; Darmon, M.; Demaldent, E.; Henault, J.M. FEM-based simulation tools for ultrasonic concrete inspection. J. Nondestruct. Test. 2022, 27, 10–58286. [Google Scholar] [CrossRef] [PubMed]
- Sarpün, İ.H.; Ünal, R.; Tuncel, S. Mean Grain size Determination in Marbles by Ultrasonic Techniques; ECNDT: Montreal, QC, Canada, 2006. [Google Scholar]
- Balayssac, J.P.; Garnier, V. (Eds.) Non-Destructive Testing and Evaluation of Civil Engineering Structures; Elsevier: Amsterdam, The Netherlands, 2017. [Google Scholar]
- Pinto, R.C.; Medeiros, A.; Padaratz, I.J.; Andrade, P.B. Use of ultrasound to estimate depth of surface opening cracks in concrete structures. E-J. Nondestruct. Test. Ultrason. 2010, 8, 1–11. [Google Scholar]
- Darmon, M.; Ferr, A.; Dorval, V.; Chatillon, S.; Lonné, S. Recent modelling advances for ultrasonic TOFD inspections. In AIP Conference Proceedings; American Institute of Physics: New York, NY, USA, 2015; Volume 1650, pp. 1757–1765. [Google Scholar]
- Dermawan, A.S.; Dewi, S.M.; Wibowo, A. Performance evaluation and crack repair in building infrastructure. In IOP Conference Series: Earth and Environmental Science; IOP Publishing: Bristol, UK, 2019; Volume 328, p. 012007. [Google Scholar]
- Andi, M.; Yohanes, G.R. Experimental study of crack depth measurement of concrete with ultrasonic pulse velocity (UPV). In IOP Conference Series: Materials Science and Engineering; IOP Publishing: Bristol, UK, 2019; Volume 673, p. 012047. [Google Scholar]
- Kalyan, T.; Kishen, J.C. Experimental evaluation of cracks in concrete by ultrasonic pulse velocity. In Proceedings of the APCNDT, Mumbai, India, 18–22 November 2013. [Google Scholar]
- ACI Committee 224—Cracking. Causes, Evaluation, and Repair of Cracks in Concrete Structures; American Concrete Institute: Detroit, MI, USA, 2007. [Google Scholar]
- Bungey, J.H.; Grantham, M.G. Testing of Concrete in Structures; Crc Press: Boca Raton, FL, USA, 2006. [Google Scholar]
- Imperiale, A.; Chatillon, S.; Darmon, M.; Leymarie, N.; Demaldent, E. UT simulation using a fully automated 3D hybrid model: Application to planar backwall breaking defects inspection. In AIP Conference Proceedings; AIP Publishing: New York, NY, USA, 2018; Volume 1949. [Google Scholar]
- Webster, R.A. Passive Materials for High Frequency Piezocomposite Ultrasonic Transducers. Ph.D. Thesis, University of Birmingham, Birmingham, UK, 2010. [Google Scholar]
- Schoenberg, M. Elastic wave behavior across linear slip interfaces. J. Acoust. Soc. Am. 1980, 68, 1516–1521. [Google Scholar] [CrossRef]




















Disclaimer/Publisher’s Note: The statements, opinions and data contained in all publications are solely those of the individual author(s) and contributor(s) and not of MDPI and/or the editor(s). MDPI and/or the editor(s) disclaim responsibility for any injury to people or property resulting from any ideas, methods, instructions or products referred to in the content. |
© 2024 by the authors. Licensee MDPI, Basel, Switzerland. This article is an open access article distributed under the terms and conditions of the Creative Commons Attribution (CC BY) license (https://creativecommons.org/licenses/by/4.0/).
Share and Cite
Liu, D.; Wu, M.; Donskoy, D. Curvature Correction for Crack Depth Measurement Using Ultrasonic Pulse Velocity. Acoustics 2024, 6, 331-345. https://doi.org/10.3390/acoustics6020017
Liu D, Wu M, Donskoy D. Curvature Correction for Crack Depth Measurement Using Ultrasonic Pulse Velocity. Acoustics. 2024; 6(2):331-345. https://doi.org/10.3390/acoustics6020017
Chicago/Turabian StyleLiu, Dong, Mengli Wu, and Dimitri Donskoy. 2024. "Curvature Correction for Crack Depth Measurement Using Ultrasonic Pulse Velocity" Acoustics 6, no. 2: 331-345. https://doi.org/10.3390/acoustics6020017
APA StyleLiu, D., Wu, M., & Donskoy, D. (2024). Curvature Correction for Crack Depth Measurement Using Ultrasonic Pulse Velocity. Acoustics, 6(2), 331-345. https://doi.org/10.3390/acoustics6020017

