Museum Presentations for Older Adults: A Review of Universal Design for Learning (UDL) Integration with Digital Storytelling (DST) Guidelines
Abstract
1. Introduction
2. Literature Review
2.1. DST and Older Adults
2.2. UDL and Older Adults
- Multiple means of engagement: providing diverse motivation options while considering cultural influences;
- Multiple means of representation: presenting information through various formats (e.g., visual, auditory, and textual);
- Multiple means of action and expression: supporting diverse interaction methods.
- −
- Vision: decreased sensitivity to light, colors, and details;
- −
- Hearing: progressive decline, affecting up to 75% of those aged 75–79;
- −
- Muscular abilities: reduced strength and speed and potential hand tremors;
- −
- Cognition: declining memory, perception speed, and attention span.
2.3. UDL and DST
2.4. Case Studies About DST and UDL
3. Creating the Initial DST with UDL for a Museum Presentation Framework
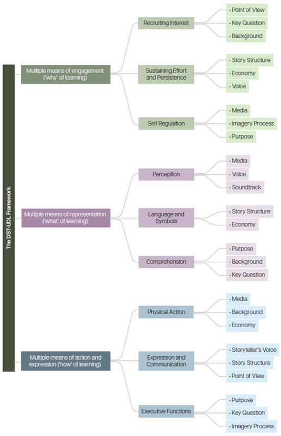
3.1. Multiple Means of Engagement (The “Why” of Learning)
3.2. Multiple Means of Representation (The “What” of Learning)
3.3. Multiple Means of Action and Expression (The “How” of Learning)
4. Conclusions
5. Study Limitations
6. Implications
6.1. For Museums
6.2. For Academics and Research Areas
6.3. For the Older Adult Industry
6.4. Future Research Recommendations
Author Contributions
Funding
Conflicts of Interest
References
- Kasemsarn, K.; Sawadsri, A.; Harrison, D.; Nickpour, F. Museums for Older Adults and Mobility-Impaired People: Applying Inclusive Design Principles and Digital Storytelling Guidelines—A Review. Heritage 2024, 7, 1893–1916. [Google Scholar] [CrossRef]
- Hilton, D.; Levine, A.; Zanetis, J. Don’t lose the connection: Virtual visits for older adults. J. Mus. Educ. 2019, 44, 253–263. [Google Scholar] [CrossRef]
- Paiva, O.; Cardoso, P. Digital Storytelling in Museums: The Power of Communication. In Combining Modern Communication Methods with Heritage Education; IGI Global: Hershey, PA, USA, 2023; pp. 134–145. [Google Scholar]
- Sica, E.; Sisto, R.; Bianchi, P.; Cappelletti, G. Inclusivity and responsible tourism: Designing a trademark for a national park area. Sustainability 2020, 13, 13. [Google Scholar] [CrossRef]
- Urbaneja, M.H. Global Digital Museum Narratives: Representation, Authorship, and Audiences. In Critical Digital Art History; Intellect: Chicago, IL, USA, 2024; pp. 37–56. [Google Scholar]
- Ahmad, N.A.; Rauf, M.F.A.; Zaid, N.N.M.; Zainal, A.; Shahdan, T.S.T.; Razak, F.H.A. Effectiveness of instructional strategies designed for older adults in learning digital technologies: A systematic literature review. SN Comput. Sci. 2022, 3, 130. [Google Scholar] [CrossRef]
- García, O.; Kleyn, T. Translanguaging with Multilingual Students: Learning from Classroom Moments; Routledge: New York, NY, USA, 2016. [Google Scholar]
- Rodrigues, L.; Bherer, L.; Bosquet, L.; Vrinceanu, T.; Nadeau, S.; Lehr, L.; Bobeuf, F.; Kergoat, M.J.; Vu, T.T.M.; Berryman, N. Effects of an 8-week training cessation period on cognition and functional capacity in older adults. Exp. Gerontol. 2020, 134, 110890. [Google Scholar] [CrossRef]
- D’hudson, G.; Saling, L.L. Worry and rumination in older adults: Differentiating the processes. Aging Ment. Heal 2010, 14, 524–534. [Google Scholar] [CrossRef]
- Miller, C.H. Digital Storytelling 4e: A Creator’s Guide to Interactive Entertainment; CRC Press: Boca Raton, FL, USA, 2019. [Google Scholar]
- Shaw, G.; Coles, T. Disability, holiday making and the tourism industry in the UK: A preliminary survey. Tour. Manag. 2004, 25, 397–403. [Google Scholar] [CrossRef]
- Brida, J.G.; Nogare, C.D.; Scuderi, R. Frequency of museum attendance: Motivation matters. J. Cult. Econ. 2016, 40, 261–283. [Google Scholar] [CrossRef]
- Derby, J. Confronting ableism: Disability studies pedagogy in preservice art education. Stud. Art Educ. 2016, 57, 102–119. [Google Scholar] [CrossRef]
- Anderson, L.A.; Prohaska, T.R. Fostering engagement and independence: Opportunities and challenges for an aging society. Health Educ. Behav. 2014, 41 (Suppl. S1), 5S–9S. [Google Scholar] [CrossRef]
- Byra, M. Aging in America. ACSM’s Health Fit. J. 2020, 24, 6–8. [Google Scholar] [CrossRef]
- Goudie, F. Attitudes to dementia: A decade of change. In The Essential Dementia Care Handbook; Routledge: Oxfordshire, UK, 2017; pp. 2–10. [Google Scholar]
- Kalu, M.E.; Bello-Haas, V.D.; Griffin, M.; Boamah, S.A.; Harris, J.; Zaide, M.; Rayner, D.; Khattab, N.; Bhatt, V.; Goodin, C.; et al. Physical Mobility determinants among older adults: A scoping review of self-reported and performance-based measures. Eur. J. Physiother. 2022, 25, 360–377. [Google Scholar] [CrossRef]
- Clini, P.; Nespeca, R.; Ferretti, U.; Galazzi, F.; Bernacchia, M. Inclusive Museum Engagement: Multisensory Storytelling of Cagli Warriors’ Journey and the Via Flamina Landscape Through Interactive Tactile Experiences and Digital Replicas. Heritage 2025, 8, 61. [Google Scholar] [CrossRef]
- Coelho, J.; Duarte, C. A literature survey on older adults’ use of social network services and social applications. Comput. Hum. Behav. 2016, 58, 187–205. [Google Scholar] [CrossRef]
- McGinley, C.; Myerson, J.; Briscoe, G.; Carroll, S. Towards an age-friendly design lens. J. Popul. Ageing 2022, 15, 541–556. [Google Scholar] [CrossRef]
- Schreiber, R.C.; Goeke, M.; Bequette, M. Community-informed design: Blending community engagement and museum design approaches for sustainable experience development. Curator Mus. J. 2023, 67, 441–457. [Google Scholar] [CrossRef]
- Eardley, A.F.; Thompson, H.; Fineman, A.; Hutchinson, R.; Bywood, L.; Cock, M. Devisualizing the museum: From access to inclusion. J. Mus. Educ. 2022, 47, 150–165. [Google Scholar] [CrossRef]
- Huhn, A.; Anderson, A. Promoting social justice through storytelling in museums. Mus. Soc. 2021, 19, 351–368. [Google Scholar] [CrossRef]
- Lambert, J.; Hessler, B. Digital Storytelling Capturing Lives, Creating Community; Routledge, Taylor & Francis Group: New York, NY, USA; London, UK, 2018. [Google Scholar]
- Porter, B. Digitales: The Art of Telling Digital Stories; Bernajean Porter: Denver, CO, USA, 2004. [Google Scholar]
- Salpeter, J. Telling Tales with Technology: Digital Storytelling Is a New Twist on the Ancient Art of the Oral Narrative. Technol. Learn. 2005, 25, 18. [Google Scholar]
- Ohler, J.B. Digital Storytelling in the Classroom: New Media Pathways to Literacy, Learning, and Creativity; Corwin Press: Thousand Oaks, CA, USA, 2013. [Google Scholar]
- Robin, B.R. Digital storytelling: A powerful technology tool for the 21st century classroom. Theory Pract. 2008, 47, 220–228. [Google Scholar] [CrossRef]
- Hausknecht, S. The role of new media in communicating and shaping older adult stories. In Human Aspects of IT for the Aged Population. Acceptance, Communication and Participation: 4th International Conference, ITAP 2018, Held as Part of HCI International 2018, Las Vegas, NV, USA, 15–20 July 2018, Proceedings, Part I 4; Springer International Publishing: Cham, Switzerland, 2018; pp. 478–491. [Google Scholar]
- Paul, N.; Fiebich, C. The Elements of Digital Storytelling; School of Journalism and Mass Communication’s Institute for New Media Studies and The Media Center: Minneapolis, MN, USA, 2005; Volume 12, p. 2013. [Google Scholar]
- Rizvic, S.; Sadzak, A.; Hulusic, V.; Karahasanovic, A. Interactive digital storytelling in the Sarajevo survival tools virtual environment. In Proceedings of the 28th Spring Conference on Computer Graphics, Budmerice, Slovakia, 2–4 May 2012; pp. 109–116. [Google Scholar]
- Rosenblatt, B. Museum education and art therapy: Promoting wellness in older adults. J. Mus. Educ. 2014, 39, 293–301. [Google Scholar] [CrossRef]
- CAST. The Three Principles of UDL. 2014. Available online: http://www.udlcenter.org/aboutudl/whatisudl/3principles (accessed on 1 July 2023).
- CAST. Universal Design for Learning Guidelines Version 2.2. 2018. Available online: https://udlguidelines.cast.org/ (accessed on 2 December 2024).
- Dong, H.; McGinley, C.; Nickpour, F.; Cifter, A.S.; Inclusive Design Research Group. Designing for designers: Insights into the knowledge users of inclusive design. Appl. Ergon. 2015, 46, 284–291. [Google Scholar] [CrossRef] [PubMed]
- Dewi, S.S.; Dalimunthe, H.A. The effectiveness of universal design for learning. J. Soc. Sci. Stud. 2019, 6, 112–123. [Google Scholar] [CrossRef]
- Kasemsarn, K.; Mungkornwong, K.; Patcharawit, K.; Sumthumpruek, A. What Information Content Do Students Want from a Postgraduate Design Course Website? A Case Study Applied to User-Centered Design. Int. J. Vis. Des. 2023, 17, 17–41. [Google Scholar] [CrossRef]
- Casillo, M.; De Santo, M.; Lombardi, M.; Mosca, R.; Santaniello, D.; Valentino, C. Recommender systems and digital storytelling to enhance tourism experience in cultural heritage sites. In Proceedings of the 2021 IEEE International Conference on Smart Computing (SMARTCOMP), Irvine, CA, USA, 23–27 August 2021; pp. 323–328. [Google Scholar]
- Felix, D.; Fleming, E. Real Talk: The Power (and Limits) of Audio Storytelling in Museums. J. Mus. Educ. 2023, 48, 21–28. [Google Scholar] [CrossRef]
- Corallo, A.; Esposito, M.; Marra, M.; Pascarelli, C. Transmedia digital storytelling for cultural heritage visiting enhanced experience. In Augmented Reality, Virtual Reality, and Computer Graphics: 6th International Conference, AVR 2019, Santa Maria al Bagno, Italy, June 24–27, 2019, Proceedings, Part II 6; Springer International Publishing: Cham, Switzerland, 2019; pp. 221–229. [Google Scholar]
- Jones, G.; Christal, M. The Future of Virtual Museums: Online, Immersive, 3D Environments; Created Realities Group: New York, NY, USA, 2002; Volume 4, pp. 1–12. [Google Scholar]
- Katifori, A.; Tsitou, F.; Pichou, M.; Kourtis, V.; Papoulias, E.; Ioannidis, Y.; Roussou, M. Exploring the potential of visually-rich animated digital storytelling for cultural heritage: The mobile experience of the Athens university history museum. In Visual Computing for Cultural Heritage; Springer: Cham, Switzerland, 2020; pp. 325–345. [Google Scholar]
- Garzotto, F.; Gelsomini, M.; Gianotti, M.; Riccardi, F. Engaging children with neurodevelopmental disorder through multisensory interactive experiences in a smart space. In Social Internet of Things; Springer International Publishing: Cham, Switzerland, 2018; pp. 167–184. [Google Scholar]
- Park, H.; Kim, E.; Kim, H.; Shin, J.-E.; Kim, J.; Kim, K.; Woo, W. K-culture time machine: A mobile ar experience platform for Korean cultural heritage sites. In Human Interface and the Management of Information. Information in Applications and Services: 20th International Conference, HIMI 2018, Held as Part of HCI International 2018, Las Vegas, NV, USA, 15–20 July 2018, Proceedings, Part II 20; Springer International Publishing: Cham, Switzerland, 2018; pp. 167–180. [Google Scholar]
- Tongsubanan, S.; Kasemsarn, K. Developing a design guideline for a user-friendly home energy-saving application that aligns with user-centered design (UCD) principles. Int. J. Hum.–Comput. Interact. 2024, 1–23. [Google Scholar] [CrossRef]
- Tyler, C.; Moore, S. Storytelling To Ignite Learning. Ger. Philol. J. Yuriy Fedkovych Chernivtsi Natl. Univ. 2024, 848, 149–161. [Google Scholar] [CrossRef]
- Buendgens-Kosten, J. Digital Storytelling: Multimodal Meaning Making; Research-Publishing.net: Voillans, France, 2021. [Google Scholar]
- Coy, K. Universal Design for Learning Enables Significant Learning in Digital Courses. In Handbook of Research on Creating Meaningful Experiences in Online Courses; IGI Global: Hershey, PA, USA, 2020; pp. 227–246. [Google Scholar]
- González-Martínez, J.; Runchina, C.; Sánchez-Caballé, A. Transmedia learning and gender in the context of Italian Licei Classici. Gend. Technol. Dev. 2023, 27, 266–286. [Google Scholar] [CrossRef]
- Syah, B.L.; Safari, M.; Ulwan, R.A. Implementation of Digital Story Telling (DST) Strategy in Arabic Learning (Case Study at Arrifaie Gondanglegi Middle School Malang). Insyirah J. Ilmu. Bhs. Arab. Dan Studi Islam 2023, 6, 145–156. [Google Scholar] [CrossRef]
- Prins, E. Digital storytelling in adult education and family literacy: A case study from rural Ireland. Learn. Media Technol. 2017, 42, 308–323. [Google Scholar] [CrossRef]
- Rincon, A.M.R.; Cruz, A.M.; Daum, C.; Neubauer, N.; Comeau, A.; Liu, L. Digital Storytelling in older adults with typical aging, and with mild cognitive impairment or dementia: A systematic literature review. J. Appl. Gerontol. 2021, 41, 867–880. [Google Scholar] [CrossRef]
- Hausknecht, S.; Vanchu-Orosco, M.; Kaufman, D. Digitising the wisdom of our elders: Connectedness through digital storytelling. Ageing Soc. 2019, 39, 2714–2734. [Google Scholar] [CrossRef]
- Lavery, A. Digital Storytelling and Intergenerational Collaborations: Older Adults and College Students. Innov. Aging 2022, 6 (Suppl. S1), 246. [Google Scholar] [CrossRef]
- Bryant, P. Student experience and digital storytelling: Integrating the authentic interaction of students work, life, play and learning into the co-design of university teaching practices. Educ. Inf. Technol. 2023, 28, 14051–14069. [Google Scholar] [CrossRef]
- Niemi, H.; Niu, S.; Vivitsou, M.; Li, B. Digital storytelling for twenty-first-century competencies with math literacy and student engagement in China and Finland. Contemp. Educ. Technol. 2018, 9, 331–353. [Google Scholar] [CrossRef]
- Kasemsarn, K.; Sawadsri, A. Universal Design for Learning (UDL) in Heritage Education: A Multimedia Approach to ‘Phra Aphai Mani’. Heritage 2024, 7, 5907–5931. [Google Scholar] [CrossRef]


| Elements | Explanation | Applied to Older Adults [1] | Applied to Older Adults [29] |
|---|---|---|---|
| 1. The storyteller’s point of view | What is the central argument of the narrative, and what is the author’s point of view? | Presented through the first-person account of an older adult | - |
| 2. A key question | A pivotal inquiry that sustains the audience’s interest and is resolved toward the conclusion of the narrative | 1. Relationship with religion 2. The concept of a family vacation 3. Enhancing one’s physical health or quality of life | - |
| 3. The purpose | Early establishment of a purpose and consistent maintenance of focus throughout | A recollection of the past | - |
| 4. Story structure | What significant occurrences or obstacles take place throughout the narrative? | 1. A conservative, conventional, and uncomplicated aesthetic 2. Direct information is necessary 3. There is no need for gimmicks, tricks, or concealed plots | Stories encompass both generalizability and specificity, including significant individuals (memorial stories), events (adventure stories, accomplishment stories), locations (recovery stories, love stories), and discoveries (personal journeys). |
| 5. Economy | Content is just sufficient to convey the plot without overwhelming the audience. | Short and concise information | - |
| 6. The storyteller’s voice | The storyteller appropriately emphasizes the narrative in their work. | Voice is indispensable. Voice style: 1. Use a lighthearted or amusing tone. 2. Use a voice that is calm, steady, and peaceful. 3. Choose a voice based on the screenplay and narrative. | - |
| 7. Soundtrack | Sound effects or music that supplement and enhance the narrative | The soundtrack is indispensable. 1. The soundtrack’s style is straightforward and calming. 2. Classical or traditional music should be used to evoke sentiments of nostalgia. | The narrator utilized a variety of musical compositions to create unique ambiances throughout the digital narrative; sound effects were omitted. The narrative “reflected and expressed” a variety of emotions through music. |
| 8. Media | What are the forms of media (such as the Internet, mobile phones, and television)? | Television is the preferred medium, followed by mobile devices and radio. Suggestion: Their comprehension of advanced technology is restricted. | Visual elements, including graphics, videos, music, and new media, are becoming more prevalent in social media storytelling. |
| 9. Background | What is the setting, and what is the world? | 1. Only older characters who are well-liked by this demographic should be authentic, as should the real world, its settings, and its characters. 2. Establish an environment that is actually inhabited by the target audience. 3. Develop historical settings that evoke feelings of nostalgia. | - |
| 10. Imagery process and choice | - | In order to effectively communicate the narrative, the narrator may have implemented both explicit and implicit imagery. Throughout the text, a few photographs were employed, each of which held symbolic or metaphorical significance. |
| 1. Multiple Means of Engagement (“Why” of Learning) | 2. Multiple Means of Representation (“What” of Learning) | Multiple Means of Action and Expression (“How” of Learning) |
|---|---|---|
| Goal: Purposeful and motivated | Goal: Resourceful and informative | Goal: Strategic and goal-directed |
| 1.1 Provide Options for “Recruiting Interest” | 2.1 Provide Options for “Perception” | 3.1 Provide Options for “Physical Action” |
| Point of view -Use first-person narratives from older adults’ perspectives. | Media -Incorporate multiple channels (e.g., visual, audio, and tactile) and adjustable display settings for texts and images using both digital and traditional presentation formats. | Media -Offer multiple interaction methods (e.g., touchscreens, buttons, and voice commands) and provide seating areas for longer engagement. |
| Key question -Focus on themes relevant to older adults’ life experiences (e.g., religion, family, health, and nostalgia). | Voice -Provide text transcripts of audio content and offer volume and speed control options. | Background -Design exhibition spaces that are easy to navigate and include rest areas that match the exhibit’s theme. |
| Background -Design spaces that reflect familiar historical periods and nostalgic memories. | Soundtrack -Ensure that background music does not interfere with narration, and include an option to adjust audio levels. | Economy -Allow for self-paced exploration, and provide clear physical pathways through exhibits. |
| 1.2 Provide Options for “Sustaining Effort and Persistence” | 2.2 Provide Options for “Language and Symbols” | 3.2 Provide Options for “Expression and Communication” |
| Story structure -Use straightforward narrative progression. | Story structure -Use clear, straightforward language, and avoid complex or technical terms. | Storyteller’s voice -Choose a lighthearted or amusing tone and calm, steady voice, and provide options for sharing personal memories. |
| Economy -Maintain concise, focused storytelling. | Economy -Use concise, clear descriptions, and avoid unnecessary technical language. | Story structure -Integrate multiple ways to interact with narratives, and provide opportunities for personal storytelling. |
| Voice -Use calm, steady narration styles. | Point of view -Enable visitors to share their perspectives, allowing for personal interpretations of exhibits. | |
| 1.3 Provide Options for “Self-Regulation” | 2.3 Provide Options for “Comprehension” | 3.3 Provide Options for “Executive Functions” |
| Media -Avoid overly complex technological interfaces. | Purpose -Clearly state learning objectives, and provide context for historical artifacts. | Purpose -Provide clear navigation guides with clear beginning and endpoint markers, and offer suggested routes through exhibits. |
| Imagery process -Include photographs with clear symbolic meaning. | Background -Connect exhibits to familiar life experiences and real-world settings that resonate with older adults. | Key question -Structure exhibits around clear themes, and include self-assessment options. |
| Purpose -Establish clear objectives early in the presentation. | Key question -Frame content around clear, focused questions, and use questions to guide the understanding of complex topics. | Imagery process -Allow visitors to create their own visual connections, and enable photo-taking or drawing activities. |
Disclaimer/Publisher’s Note: The statements, opinions and data contained in all publications are solely those of the individual author(s) and contributor(s) and not of MDPI and/or the editor(s). MDPI and/or the editor(s) disclaim responsibility for any injury to people or property resulting from any ideas, methods, instructions or products referred to in the content. |
© 2025 by the authors. Licensee MDPI, Basel, Switzerland. This article is an open access article distributed under the terms and conditions of the Creative Commons Attribution (CC BY) license (https://creativecommons.org/licenses/by/4.0/).
Share and Cite
Kasemsarn, K.; Nickpour, F. Museum Presentations for Older Adults: A Review of Universal Design for Learning (UDL) Integration with Digital Storytelling (DST) Guidelines. Heritage 2025, 8, 189. https://doi.org/10.3390/heritage8060189
Kasemsarn K, Nickpour F. Museum Presentations for Older Adults: A Review of Universal Design for Learning (UDL) Integration with Digital Storytelling (DST) Guidelines. Heritage. 2025; 8(6):189. https://doi.org/10.3390/heritage8060189
Chicago/Turabian StyleKasemsarn, Kittichai, and Farnaz Nickpour. 2025. "Museum Presentations for Older Adults: A Review of Universal Design for Learning (UDL) Integration with Digital Storytelling (DST) Guidelines" Heritage 8, no. 6: 189. https://doi.org/10.3390/heritage8060189
APA StyleKasemsarn, K., & Nickpour, F. (2025). Museum Presentations for Older Adults: A Review of Universal Design for Learning (UDL) Integration with Digital Storytelling (DST) Guidelines. Heritage, 8(6), 189. https://doi.org/10.3390/heritage8060189
