Abstract
This research paper examines threshold spaces in traditional housing within historic Indian cities, emphasizing how these transitional areas are shaped by cultural, social, and environmental influences. It underscores that thresholds function beyond mere physical divisions between interior and exterior; they are intricate spatial elements that engage the senses and perception. Key findings include the following: (a) Historical evolution: traditional dwellings display layers of history, shaped by cultural, economic, and climatic factors. (b) Character and morphology: this paper explores the qualities and structures of threshold spaces, analyzing features such as transparency, material choice, hierarchy, and enclosure. (c) Social significance: thresholds play essential roles, supporting a variety of activities, providing shelter, defining boundaries, enhancing community interaction and security, and contributing to residents’ identities. (d) Design implications: insights from this study suggest that a deeper understanding of these spaces can enhance design strategies for transitional areas in housing, highlighting their functional and socio-cultural value. The study adopts a structured comparative analysis of six case studies, evaluated at four scales—township, neighborhood, dwelling, and threshold—focusing on spatial parameters including design, function, definition, structure, and sequence. Overall, this paper highlights the critical role of threshold spaces in architecture and urban design, demonstrating their potential to enhance social interaction, define spatial relationships, and reflect cultural significance in contemporary design practices.
1. Introduction
Architecture is said to represent society and is created at a certain moment for a specific location and population. These elements make up the built environment’s setting, conditions, and surroundings; in other words, they provide the built form with context [1]. Social, cultural, and traditional forces are constantly housed in urban forms, and these forces ultimately define the basic spatial characteristics of the city. Historic cities are those that preserve their memories with minimal effort. These cities, which developed from natural settings, also include specific physical surroundings made up of manufactured artifacts. The privacy of adjacent users determine the internal spaces, whereas public life ambivalently defines the outdoor regions such as streets and the periphery. Since these elements do not exist in isolation, their comprehension is frequently overlooked. The distinct nature of these places is characterized by the spontaneous emergence of architectural elements such as thresholds [2]. These thresholds often lead to in-between spaces—those transitional areas in architecture that exist between clearly defined, functional zones, offering subtle and flexible connections within a space [3,4,5]. These spaces represent a shift in focus from formal, official design to informal areas where everyday life happens. Unlike the clearly defined, “object-like” aspects of architecture, such as walls or rooms, in-between spaces like recesses, galleries, loggias, and covered areas are more subtle and flexible. They are not directly tied to a single function but serve as connective, transitional zones that enhance the overall experience of a space [4].
The phrase “threshold” refers to the ambiguity between opening and closure. “Space” refers to architectural dimensions as determined by the physical experience of a person in motion and perception. “Threshold space” is a compound noun that depicts a spatial or temporal transitory state that is utilized in a variety of professions. In architectural designs, they serve as access to adjacent rooms; in many situations, they also serve as the entryway [6]. It is a point at which one space transitions into another. Threshold spaces live on signaling the impending spatial experience; in other words, such a space thrives in anticipation of progress.
The threshold space is a transition place that can be located between inside and outside, between multiple interior spaces, or fully outside [7]. The threshold serves as a permeable boundary that seamlessly bridges the public realm with the private domain, facilitating an exchange of activities, sounds, and aromas between the lively street and the semi-private spaces. Acting as a transitional element, it demarcates the interior from the exterior while enhancing the spatial experience with a sense of dignity and tranquility. Strategically positioned, the threshold often forms an intermediary space—such as a courtyard or entrance—offering a moment for pause and movement, acting as a dynamic connector between public engagement and sheltered interiors [8,9]. Pritzker laureate B.V. Doshi described verandas as “the meeting place between the sacred and profane; the house and the street.” [8]. The mysticism of the in-between is a recurring theme in Indian philosophy. The threshold space receives special morning attention through worship and decoration, especially during festivities. It was also a space to extend hospitality, where neighbors and passers-by could stop for spontaneous conversation. The threshold formed an integral part of traditional houses, celebrating the culture of generosity and community. Legally, this area belonged to the owner of the dwelling. Socially, it was seen as an extension of the street, a public space for the community to work, gather, and gossip [8].
The research problem centers on understanding the critical role of threshold spaces, particularly porches, in Indian traditional dwellings as dynamic connectors between the neighborhood, street, and home. These spaces, often overlooked, hold significant socio-cultural and morphological importance as they mediate public and private realms while fostering community engagement through their multifunctional use. This study aims to examine the evolution of these threshold spaces, shaped by historical, climatic, and cultural influences, with a focus on the veranda as a response to environmental conditions and a symbol of Indian architectural identity. Furthermore, this research seeks to explore how such spaces can be thoughtfully adapted to contemporary design needs while preserving their historical and cultural significance. The findings aim to contribute to urban planning and architectural practices, emphasizing the integration of traditional values to foster resilient, inclusive, and culturally grounded environments in the face of modern challenges.
2. Literature Review
2.1. Indian Cluster Dwellings
The term “vernacular”, rooted in the Latin “vernaculus” (meaning domestic or native), refers to traditional, local styles of architecture shaped by the unique cultural, environmental, and historical context of a community [10]. This architecture, often created without formal architects, relies on indigenous building methods and locally sourced materials, emphasizing durability and adaptability rather than transient trends and evolves through practical knowledge passed down over generations [11,12]. In India, vernacular architecture is especially visible in rural villages and small towns, where low-cost, functional structures reflect socio-cultural values and are closely aligned with the local climate. The resulting designs, shaped by longstanding customs, serve the specific needs of local populations while preserving and protecting local heritage [13]. Historic cores continue to be compact urban areas distinguished by their architectural heritage and cultural significance, often subject to limitations on alterations or developments [14].
The term “dwelling” signifies more than just having a shelter and a certain amount of space. Firstly, it involves interacting with others to share goods, ideas, and emotions, allowing for a wide range of life experiences. Secondly, it entails reaching a mutual understanding with others by adopting shared values. Lastly, it refers to establishing a personal sense of identity, creating a small, individual world of one’s own. These aspects can be understood as collective, public, and private modes of dwelling [15].
India is a complex country because of its diverse climatic conditions, topography, and heterogeneity of its race, culture, religion, beliefs, and ethnicity. These physical and socio-cultural aspects have a distinctive impact on the urban and rural fabric of cities and villages. The evolutionary pattern and time-tested qualities of the built environment of every town or city have a traditional core. The peculiarities of the architecture determine the traditionality of the housing forms in terms of the elements used, spatial characters, structural systems, construction technologies, use of locally available materials, climatic responsiveness, and behavioral patterns; they are the tangible representation of people’s goals and give a place “identity” [1].
An Indian city has numerous residences, as the houses are closely packed along the narrow streets, and they range from the modest one-roomed house of the laborer to the elegant palace of the affluent merchant. In the main streets, the houses are two or more stories tall, with balconies and flat roofs, where residents can get some fresh air and often sleep on hot evenings. Houses are occasionally placed close together, with merely narrow lanes connecting them, and the lanes twist and snake between towering walls. This promotes safety [16]. These settlements, built in harmony with the community, reflect a shared way of life and value system, emphasizing affordability, sustainability, and adaptability. They result from the interaction between nature and culture, addressing both the tangible and intangible needs of ethnic groups. These cultural forms are products of continuous evolution, leading to advancements, improvisations, and modifications over time in response to changing needs. Consequently, the cultural forms exhibit aspects of both continuity and change, encompassing tangible and intangible elements. Interactions with other cultures have led to cultural amalgamations, facilitating the exchange of ideas, values, and cultural forms. The transmission of knowledge traditions from one generation to the next has ensured the continuity of these cultural practices [17].
The notion of identity, culture, and tradition tied to a settlement’s location is intrinsically linked to the concept of vernacular architecture. Built heritage is distinctive to various communities and contexts, showcasing how each community adapts to its climate, traditions, lifestyle, materials, and socio-economic conditions. This adaptation is expressed through the planning and organization of their open, semi-open, and enclosed spaces [18]. This concept is vividly illustrated by traditional dwelling clusters, which embody the local, culturally specific architectural practices that respond to environmental contexts. These clusters, as practical examples of vernacular architecture, demonstrate how communities have historically adapted their living environments to align with their social structures, climatic conditions, and available materials. Vernacular architecture is also valued for its eco-sensitivity and community-oriented nature. Consequently, traditional dwelling clusters are not only reflections of vernacular architecture but also exemplify its environmentally conscious and culturally integrated approach in real-world settings [19].
2.2. Inside–Outside
In architecture, the concept of the “in-between” pertains to the space of physical transformation that connects two areas with distinct environmental characteristics [18,20]. The fundamental action of architecture is the creation of space by distinguishing one area from another, with the primary requirement being the differentiation between the inside and the outside. In its earliest forms, architecture aimed to enhance shelter and habitation by focusing on the inside, while leaving movement and interaction with the natural environment to the outside. However, the concepts of inside and outside are interdependent and cannot exist in isolation. Over time, this essential relationship has been facilitated and refined through architectural elements such as openings and visual connections [21]. The most notable instance of this is the link between the “outside” and the “inside” through spatial transitional zones. These transitions mediate the shift from one condition to another, such as different “space-light” values. The extended transitional space conveys both external and internal qualities, gradually shifting from one to the other. This realm of transition can serve as a significant architectural feature, offering a completely different experience [20].
The most critical transitional relationship between two distinct spaces is conveyed through entrances (Figure 1). Whether it involves passing through a city’s fortifications, where defense is the primary concern, or navigating a hierarchical arrangement of spatial layers with multiple intermediate zones, entrances often embody both symbolic and functional significance. The nature of these transitions can vary greatly depending on the cultural context. In many societies, entrances are deliberately designed to be indirect, enhancing privacy. Conversely, numerous global examples exist where a single door serves as the sole connection between interior and exterior spaces. In other instances, an entrance acts as a prelude, offering an initial experience of the interior without fully revealing it from the outset [20].
Figure 1.
Threshold space as an entrance (source: Archit Mathur, 2024).
2.3. Threshold Spaces
In-between spaces can become tangible, like a threshold between a house and the street. Depending on interpretation, this threshold can belong more to the house or the street, thus being part of both environments. The idea is not limited to specific examples like entrances but is expanded into a broader architectural principle or paradigm. Even when in-between spaces are made into physical objects (referred to as “negative objects”, defined by their outline and viewed from both sides), they remain inherently unstable. We tend to think of these spaces as objects, but their significance is tied to their relationship with the surrounding areas. As long as they function as in-between spaces, they are vulnerable, marginal, secondary, and dependent on the spaces they connect. They may serve as connective elements but lack the solidity, attention, and permanence of fully defined architectural objects [4].
Transition is the foundation of architecture. Multiple spatial boundaries are traversed in day-to-day life. These spatial boundaries are crossed by thresholds to allow passage from one area to another. Spatial ambivalence is essential for the threshold phenomenon to exist. Thresholds define boundaries and organize transitions. They are read as part of the boundary and can be perceived as a barrier at the same time. The actual working rooms must be accessed through threshold gaps. They serve as the introduction to an impression of architectural space [6].
Till Boettger, in his study of threshold spaces, states the following:
“Threshold space can be described and defined from various perspectives. In the following text, the term is seen from the point of view of the user, the space, and the architecture:
A threshold space defines the opening of spatial delimiters during the act of crossing them. A threshold space is a transition that separates spaces from and connects them to one another. Threshold spaces are transitional spaces that provide a spatial preface to the functional spaces that follow”.[6]
The progressive movement through spaces has been prioritized at both the housing cluster and dwelling unit levels. The journey from outside to semi-covered and finally enclosed places allows the human body to gradually acclimatize itself from a harsh climate outdoors to a comfortable one indoors [22]. The space serves as an intermediary, a point of overlap between the interior and outside, and it serves to connect this relationship in the gradation of spaces from public to private [23].
“Transitions that mediate between public and private space are by far the most complex. They carry strong social and territorial implications. Whether space is public or private is always relative. It depends upon implicit cultural assumptions; how territorial control is physically asserted; and relationships between individuals, between spaces and/or between observer and observed.”[24]
The concept of the entrance space as a transitional zone is crucial in the cultural study of any traditional house form. In the Indian context, a threshold space, whether open or semi-enclosed, serves as a key component of the dwelling. This space should be understood in its multifaceted nature. Architecturally, it addresses the challenge of linking the house to the street. Socially, it is imbued with meanings that symbolize welcome, auspiciousness, and status. The semi-covered threshold spaces facing the street receive ample daylight, making them primary areas for sitting and socializing. These spaces, situated outside the house, naturally become public areas where neighborhood residents gather for various activities. The dense urban fabric and narrow streets foster a sense of security among the residents within the dwelling cluster. This secure environment enables people to keep their main doors open from morning until night, allowing light to penetrate the interior of their homes [25].
Threshold architectural spaces have long held significant cultural value for the people of India. These in-between spaces, such as courtyards, stairways, and verandas, are integral to daily life. Entrances are especially revered by Indians across all social strata. Across the diverse landscapes of the country, transitional entry spaces are characterized by unique front verandas that seamlessly connect the street with the home. In India, the vernacular entrance threshold developed from the necessity for a cooler outdoor space. To escape the indoor heat, people spent much of their day in these areas. These in-between spaces accommodated activities ranging from early morning chores to evening lessons for community children. Urban liminal spaces are brought to life by the daily hustle and bustle [8].
3. Methodology
3.1. Methods
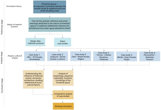
Thresholds are studied and analyzed through an extensive review of secondary data and peer-reviewed journals. These thresholds are quite intricate and embody rich urban planning and urban design principles. This entire process has led to a deeper understanding of the evolution and preservation of their traditional urban form and character. Additionally, this research is being utilized to gain insights into the design aspects of these transitional spaces, which is one of the key reasons for adopting a literature review as the primary methodology to examine their functionality, cultural significance, and architectural characteristics. This brings us to the question “How do the symbolic reference and social meanings attributed to the nature of threshold spaces in traditional settlements influence the architectural and urban space attached to them?” To address this question, the methodology incorporates two primary activities: a literature review and bibliographic research. The six secondary case studies have further been analyzed and compared in a tabular format for each of these concepts, and the results are presented. The methodological approach is shown in Figure 2.
Figure 2.
Methodological approach.
3.2. Study Areas
Six case studies were selected to represent the diversity of vernacular architecture across India (Figure 3), encompassing Otla—Pol Houses in Ahmedabad, Gujarat; Chabutra—Narhai Houses in Lucknow, Uttar Pradesh; Osari—Wada Houses in Nagpur, Maharashtra; Thinnai—Chettiar Mansions in Chettinad, Tamil Nadu; Balcão—Goan Houses in Panjim, Goa; and Poomukham—Nalukettu in Ponnani, Kerala. These dwellings, situated in interconnected clusters with direct street access, illustrate the transition between public and private realms while reflecting regional cultural, social, and environmental contexts. Using locally available materials such as mud, laterite, timber, and brick, these threshold spaces exemplify climate-responsive design, community integration, and indigenous construction techniques tailored to spiritual and cultural needs.
Figure 3.
Map of India showing the six locations of the settlements. Drawing by the authors.
Following Schirmbeck’s framework on spatial concepts [26], the analysis is structured around five parameters: spatial design, function, definition, structure, and sequence. These parameters examine the relationship between geographic and climatic factors, the architectural identity shaped by materials, and the role of threshold spaces in fostering social interaction and preserving cultural continuity. This study spans four levels—township, neighborhood, dwelling, and threshold—providing a comprehensive understanding of how these spaces function across scales.
The comparative analysis identifies critical factors such as community engagement, multifunctionality, sustainability, and accessibility. These insights inform recommendations to optimize threshold spaces in contemporary design, enhancing urban living while promoting resilient and inclusive environments.
4. Results and Discussion
4.1. Otla—Pol House, Ahmedabad
4.1.1. The Township
The Walled City of Ahmedabad was established in the 14th Century A.D. and is the oldest part of Ahmedabad, situated on the banks of the river Sabarmati. Since medieval times, the town was densely built, in response to security concerns to protect people from battles and also to tackle hot and dry climatic conditions [27]. The layout of the town is organic with a hierarchal pattern of streets. The dense housing cluster of more than 300 traditional dwelling units was constructed within the boundaries of the wall (Figure 4i). The major public spaces are comprised of bazaars, main roads, and secondary streets (Figure 4ii). Due to the harsh climatic conditions, small organic squares became open spaces [28].
Figure 4.
(i) Plan of Pol settlement. (ii) Diagram of Pol settlement system. (iii) Morphology of threshold spaces. Drawing by authors adapted after Lisa Periera, 2019 [29].
4.1.2. The Neighborhood
The neighborhood (Pol) forms a cohesive unit and the grouping of the houses (Pol houses) is homogeneous, forming a contiguous row of dwelling units [1]. The typical Pol dwellings are deep houses that commonly share a wall and have a narrow opening onto the streets (Figure 5). In the plan, they are organized into asymmetrically shaped plots and have varying internal levels [29].
Figure 5.
Representation of activities in Pol settlement through ground floor elevation and street plan. Drawing by authors.
4.1.3. The Dwellings
Pol houses are constructed with wooden posts and beams, using brick and lime mortar infill, typically rising two to three stories. The brick walls are plastered on both sides to protect them from weather exposure. The layout is generally linear, featuring a central courtyard surrounded by wooden columns and beams, often extending to an underground water tank as part of the foundation. These houses are arranged in long rows, sharing two or three walls with adjacent homes, resulting in a tall, narrow, and deep structure (Figure 6). The housing typology reflects the social group or community’s occupations and maintains significant gender disparity and privacy within individual residences [27,29].
Figure 6.
(i) Plan and section of typical Pol house. (ii) Design of Otla. Drawings by authors after Lambe and Dongre [1].
4.1.4. The Threshold
The otla serves as the outermost part of a house, bridging the public street and the private interior. Typically rectangular, it functions as the entrance and opens into a khadki, a semi-private space for social interaction among men [28] (Pandya, 2017). Access from the street to this threshold involves steps or ramps, with the otla usually positioned 300–450 mm above street level, reinforcing its role as a semi-public area. The dimensions of the otla vary by house, and a deeper otla allows for a more gradual transition to the khadki. Constructed with brick walls plastered on both sides, the otla features timber columns made from mango, neem, or teak wood, often elaborately carved (Figure 7). The unique use of color, tile patterns, and decorative elements on the walls and floor enhance the identity of each house [30].
Figure 7.
(i) Facade of Pol houses highlighting otlas. (ii) Perspective section through otla and street. Drawing by authors after Lester Silveira, 2024.
The otla serves vital functions for social interaction, climate mitigation, religious activities, and festive decorations, thereby linking neighborhood morphology with house form [28]. During celebrations, streets become extensions of the house. Madhavi Desai’s [31] study of Muslim Bohra dwellings reveals a distinct use of the otla: unlike the Hindu otla, which facilitates various activities and interactions, the Bohra otla is seldom used for such purposes. Its higher plinth signifies social status and reinforces privacy within the Islamic community. Despite its limited activity space, the otla conveys social meanings of welcome and remains an aesthetic symbol reflecting Bohra family life [31].
The otla serves as the primary reception area for pol houses, connecting the street to the home. This semi-covered space, supported by columns (Figure 8), acts as a transitional zone between the exterior and interior. Central to social life in the pol, otlas are often decorated with wooden carvings and include key structural elements like columns, beams, brackets, and clerestory windows, enhancing the facade. Despite narrow streets, otlas receive natural light and provide shade for various activities. Throughout the day, they accommodate morning routines, midday tasks, and evening socializing, fostering communal interactions, especially during festivals like Diwali, and contributing to neighborhood cohesion [25].
Figure 8.
Street between Pol houses (Source: Lester Silveira, 2024).
4.2. Chabutra—Narhai House, Lucknow
4.2.1. The Township
On the banks of the Gomti River, in the northern Indian plains, lies the city of Lucknow. It has been subjected to a variety of rulers, including Hindus, Mughals, and Nawabs, as well as British and post-independence developments, all of which have left an indelible stamp on the city’s culture and architecture in particular [32]. The earliest vernacular settlements developed in the southeastern part of the river Gomti. These settlements are characterized by pre-colonial structures and high-density fabric [33]. Narhai settlement was a similar scenario, located relatively close to the major Hazratganj region (Figure 9i), where a huge group of Hindu and Muslim families incrementally built their residences. The urban fabric of settlement can be characterized by crowded lanes, crossings, temples, mosques, shrines, bazaars, open public squares, and a community park (Figure 9ii).
Figure 9.
(i) Location of the settlement studied with major landmarks of the city. (ii) Diagrammatic representation of Narhai settlement. Drawing by author after Gulati, 2019 [29,32].
4.2.2. The Neighborhood
The neighborhood layout consists of row housing units arranged wall-to-wall along the street, with a sizable public green park that is centrally located (Figure 10). The geometrically designed dwellings feature courtyards that address the extreme climate of harsh winters and hot summers while facilitating social interactions. Most residences face east or west, with perpendicular streets running north to south. Corner houses have access from three sides and face the park, while smaller units are positioned adjacent to the streets, reflecting an economical hierarchical grouping aligned with the existing social order [32]. The street widths range from 3 m to 5 m, serving as linkages between houses and spaces for various activities. The buildings’ height exceeds the street width, providing shade and creating ideal conditions for social activities and shaded pedestrian walkways [33].
Figure 10.
Representation of activities in Narhai settlement through ground floor elevation and street plan. Drawing by authors after Gulati, 2019 [32].
4.2.3. The Dwellings
The pattern of incremental growth in the construction of individual dwelling units over the years of habitation has been noticed. The construction of two front rooms with chabutras facing the street and a veranda extending to the back courtyard on the ground floor made up the first phase. The second stage involved the construction of additional rooms, including the staircase, on the ground floor. As the family grew, the first story was built in a similar design to the ground floor (Figure 11), preserving the veranda and courtyards while adding a balcony over the chabutra facing the street [32].
Figure 11.
(i) Plan and section of typical Narhai house. (ii) Plan of chabutra. Drawings by authors after Gulati, 2019 [32].
4.2.4. The Threshold
The chabutra, or the plinth platform, serves as an important transitional element from the street to the house, having both practical and social functions. This rise in the height from the streetscape establishes a clear relationship between the chabutra and the exterior side. The length varies, but the side facing the street is generally continuous. The construction is of bricks joined by lime–surkhi plaster. The external finish is with lime stucco plaster painted in a bluish lime matt texture. It is mainly populated in the winter mornings and summer evenings when locals spend their free time watching street activities and conversing with neighbors and guests (Figure 12ii). The façade is a coherent whole of jharokhas, balconies, pilasters, and windows with stucco embellishments, while the roof is flat with projecting terraces and balconies (Figure 12i). The homemakers purchase vegetables or other necessities from hawkers while standing or sitting on chabutras and watching children play nearby while the elderly rock in their rocking chairs. Here is where most of the neighborly encounters take place [32].
Figure 12.
(i) Facade of Narhai houses highlighting chabutra. (ii) Perspective section through chabutra and street. Drawings by authors.
4.3. Osari—Wada Houses, Nagpur
4.3.1. The Township
Nagpur, the third-largest city in Maharashtra, has a history spanning over 300 years and is situated along the banks of the river Nag, near the geographical center of India [34]. In the 17th century, under Shivaji’s leadership, the Marathas focused primarily on resisting British rule. The Peshwa rule from the early 18th to mid-19th century brought economic and political stability, along with socio-cultural progress [28]. Urbanization in Nagpur began in the early 18th century around the Gond Raja fort, leading to the development of Wadas (traditional Nagpur dwellings) funded by Peshwa wealth.
4.3.2. The Neighborhood
Nagpur’s walled traditional center (Mahal) has historically comprised clusters of neighborhoods (Figure 13) with similar castes and occupations [34]. Marathi society is close-knit and conservative [28], thus fostering connectedness in the housing community. The residential units are closely packed with the adjoining Wadas. This proved to be an economic and efficient way of utilizing the land for housing while, at the same time, ensuring the security of the locality. The neighborhood has a dense fabric and an organic intrinsic growth pattern. It has narrow lanes and streets which were not intended for motorized transportation. They serve as open areas for a range of political, social, commercial, recreational, religious, and festive activities [35]. Temples and shrines are spread throughout the settlement with markets running along the street (Figure 14).
Figure 13.
The urban fabric of Mahal. Drawing by the authors after Kotharkar, 2012 [34].
Figure 14.
Diagrammatic representation of Wadas. Drawing by authors.
4.3.3. The Dwellings
Architecturally speaking, the Maharashtrian house has been austere in design, robust in its fundamental architectural components, such as the unique configurations of courtyards, and modest in scale and size [36]. The wadas are enormous. The units (Figure 15) built by the Peshwas, bankers, and treasurers (sahukars) were spacious manors and seven-story high. The wadas of the common man were also built in the same architectural style, typically ranging from two to four stories. The home typology supports privacy by having an introverted spatial congregation for security and defense. Planning is grid-based and usually concentrated around the concept of the courtyard. A colonnaded veranda has been built around it, each with a different room behind it. The pooja room, kitchen, outside veranda platform (osari), and bedrooms with adjoining bathrooms make up the ground level [37].
Figure 15.
Representation of activities in Wada settlement through elevation and street plan. Drawing by authors.
4.3.4. The Threshold
The entrance to the house from the street is through the two semi-open raised platforms on each side of the door. It denotes the change from a public to a private space. It links open and enclosed spaces as well as internal and outdoor spaces (Figure 16i). This spatial component, which brings together two opposing realities, has been linked to metaphysical concepts. Locals referred to it as “osari”. This transitional place allows residents and onlookers to halt for conversation and assists Wada residents in socializing with the community, thus serving as an interactive space (Figure 14). Wada threshold platforms are slightly elevated, acting as a means of transition between the built form and land. The platforms are split into two parts by the main door, approached by a couple of steps (Figure 16ii). A semi-enclosed space offers protection from the rain and sun. The platform also becomes a drying area for grains.
Figure 16.
(i) Plan and section of typical Wada. (ii) Plan of Osari. Drawings by authors after Dengle N., 1998 [36].
This space features a simple rectangular geometric form, resulting in an architecture that is basic in structure yet rich in spatial quality (Figure 17). The abundant natural light enhances the visual layers of the space and accommodates various uses of the osari. Craftsmen from across the country adorned the entrance doorway with intricate carvings. The plinth is constructed from stone, while the wooden columns are typically square with ornamented brackets supporting the first-floor balcony [37]. The walls consist of a composite structure made from thick mud, stone, or brick, with some featuring legendary motifs painted on them and ornate woodwork on the ceiling [36].
Figure 17.
Perspective section through Osari and the street. Drawing by authors.
4.4. Thinnai—Chettiar Mansions, Chettinad
4.4.1. The Township
The Chettiars are a trading community that founded Chettinad settlements which comprise 75 villages. It is located in the hot and arid south-eastern part of Tamil Nadu and sprawls over 1554 km of barren hinterlands [28]. Due to the lack of cultivable land, members of the community began to migrate to other regions of India and abroad to conduct trade and seek possibilities to develop the business. The affluent merchants obtained the pricey and exquisite materials from these excursions, which later became a crucial component of the distinctive Chettinad architectural homes [38].
4.4.2. The Neighborhood
Kanadukatham is a settlement near Karaikudi, the main town of Chettinad. This township typically follows the grid-iron pattern (Figure 18i). Streets run north–south, with utility streets and main streets running parallel to one another. Long and narrow residences with multiple inner courtyards run the length of the site from the front street to the back [39]. The depth of the plots of the palatial houses that span between the streets is around 7.5–10.0 m. A small distance of one meter separates the dwelling units in the north–south direction. The grid is designed in such a way that traders and their employees are given priority when distributing plots (Figure 18ii). The integration of technologies such as drainage and rainwater harvesting are an important part of the town’s infrastructure [28]. The temple is very important to the Chettiars at all stages of their lives. The settlement grew in a way that made temples and other religious sites its focal point [38].
Figure 18.
(i) Settlement pattern of Kanadukatham. (ii) Schematic representation of settlement system showing some activities. Drawings by authors.
4.4.3. The Dwellings
Chettinad’s dwellings (Figure 19) are oriented east–west because the house was considered a cosmos within a cosmos, and all daily rituals were focused on the sun’s journey across the sky. This direction also allowed the wind to circulate freely within the house. The dwellings were organized longitudinally (Figure 20) based on the usage of space and the gender of the occupants [38]. Typically, they are divided into zones from the most public to the most private. The interior portions were occupied by the women and servants whereas the exterior parts of the house were used by men. The outermost semi-open veranda space is called the Thinnai (Figure 21i).
Figure 19.
Chettiar mansion (source: https://commons.wikimedia.org/wiki/File:The_Chettinad_palace_karaikudi_2013-09-07_00-11.jpg, 2013, accessed on 2 September 2024).
Figure 20.
Plan and section of typical Chettiar house. Drawings by authors after Ajeeth Krishnaa Sivanadiyan Boominathan, 2014.
Figure 21.
(i) Plan and (ii) section through thinnai. Drawings by authors after Ajeeth Krishnaa Sivanadiyan Boominathan, 2014.
4.4.4. The Threshold
Business meetings and money lending practices are carried out by the men of the family in the thinnai. It also acts as a space to socialize (Figure 21ii). The thinnai area is entirely adorned with the most expensive materials. The ornate door links the thinnai area on the outside with the Valavu, a semi-open area used by the joint family. The threshold separates the public and private areas of the house. Columns are made of highly polished Burmese teak wood, satinwood, and polished granite. The walls are cladded with Japanese and Venetian tiles. The ceiling is covered with tiles, frescos, paintings, and murals. The door, frame, frieze, and cornice are highly carved and detailed with stained glass elements [38]. European-style cast-iron benches are the furnishings placed to allow comfortable seating.
4.5. Balcão—Goan Houses, Panjim
4.5.1. The Township
Goa’s history, beginning with the Maurya Empire in the 3rd century and continuing through the Vijayanagara dynasty, Bahmani Sultanate, Ahmad Shah, Portuguese colonization, and its incorporation into India in 1961, has fostered a unique architectural heritage that blends local and foreign influences [40]. Discovered by Vasco da Gama in 1497, Goa’s capital was shaped by Portuguese art and architecture, emulating Venice’s trade prominence and Rome’s religious significance. The early 15th century marked the start of Portuguese colonial expansion in Asia, establishing Catholic institutions like chapels and churches within the Estado da Índia [41]. During the 16th century, architectural advancements in Goa were heavily influenced by Lisbon’s urban design. Although initial building designs were unsuitable for the local climate, Goan masons adapted these European styles over time [42]. The Portuguese constructed distinctive residential houses in Goa, primarily owned by affluent Goan merchants rather than the nobility. These mansions featured brightly colored doors and windows and steeply sloping roofs with eave boards, and they were built using local materials like red laterite stone and wood. Furnishings included fine porcelain from China and Macau, cut glass from Venice, Belgian chandeliers, and Portuguese tapestries, showcasing a blend of global influences in their interiors [43].
4.5.2. The Neighborhood
The settlement planning (Figure 22) reflects religious and cultural differences, establishing a hierarchy based on official rank rather than the caste-based hierarchy typical in vernacular architecture. Higher-ranking officials resided in elevated areas, while lower-ranking individuals lived in lower-lying regions. The streets are laid out in a meandering pattern shaped by local topography, leading to a central square defined by landscape features or communal structures like a grotto or church, which enhances community cohesion. Houses are closely built along the street, often sharing walls (Figure 23), and they are painted in vibrant colors such as red, ochre, blue, and white using locally sourced natural pigments, contributing to a picturesque streetscape. At the rear of each house, large gardens provide a serene retreat from the bustling street [44,45].
Figure 22.
(i) Urban morphology and (ii) schematic diagram of the settlement system of the study area in Panjim. Drawings by the authors.
Figure 23.
Cluster elevation on one side of the street and plan on the other. Drawings by the authors adapted from the studio project, 2016.
4.5.3. The Dwellings
Houses were typically single-story structures centered around a central courtyard, known as an angan, featuring a pillared passage called a chouki that connects various rooms or koudis (Figure 24). The walls were made of rammed earth or laterite masonry, finished with lime plaster and vibrant earthy colors. These masonry walls were generally plain with limited window openings. When equipped with only a few small windows and a thatched roof, additional rain protection was necessary. To safeguard the mud walls from rain, roof overhangs and verandas facing the prevailing rain direction were incorporated, along with roof projections supported by timber or masonry pillars.
Figure 24.
(i) Plan and section of typical Goan house. (ii) Design plan of typical balcão. Drawings by authors.
4.5.4. The Threshold
In Goa, the structure known as balkâmv in Konkani and balcão in Portuguese is essentially a porch or projection in front of a building’s entrance, supported by columns and pillars [46]. The term balcão denotes a platform extending from the facade, enclosed by balusters or grills, with its roof supported by columns, brackets, and corbels, often finished with cornices and eaves [47]. Figueiredo’s Portuguese dictionary describes it as a large veranda or projecting balcony accessible by a staircase, as well as balconies in theaters (Figure 25). In the context of Portuguese India, it is defined as a quadrangular alpendre located at the front of a residential house, open on three sides and featuring built-in benches along its sides [48]. However, this definition is incomplete without acknowledging the roof and stairway. The alpendre typically serves as an entrance hall at the front of a building but can also be located at the rear, leading to the kitchen.
Figure 25.
Balcão with Western-style columns connected to a semi-open passageway (Source: Lester Silveira, 2020).
Early balcãos were characterized by their small, simple design, featuring roofs supported by two plain circular or square columns, with seating, integrated only along the sides (Figure 26). The steps descending from the balcão widened, culminating in a single-curved masonry railing. In the latter half of the 19th century, balcãos became integral to the facade of houses, enhancing the overall architectural composition. This design shift emphasized the front of the house, leading into spacious halls adorned with exquisite carved furniture, valuable china, and crystal chandeliers [45].
Figure 26.
(i) Balcão with Indian-style columns supporting a pyramidal roof approached through a curved staircase. (ii) Sopo as in-built seating (source: Lester Silveira, 2019).
The balcão is characterized by a prominent decorative staircase framed by curved walls and flanked by pillars supporting a pyramidal roof, adding a necessary third dimension to the otherwise linear façade [42,45]. Over time, its design evolved to include elaborate Western-style details, with staircases varying in shape and size. The original single-curvature railing was replaced by more complex Baroque railings [45]. Additionally, seating that was once confined to the balcão floor began to extend onto the stairs, transforming into various forms that encompassed the entire stairway. A distinctive feature of Goan architecture, the bright red oxide sopo is an in-built masonry seat within a veranda or porch (Figure 27) [46]. Initially functional, these seats gradually became ornamental features, enhancing the aesthetic appeal of the design [45].
Figure 27.
Day-to-day activities in Balcão: (i) reading newspaper; (ii) Sopo seating (source: Lester Silveira, 2023).
As houses grew larger, the scale and dimensions of the balcão also increased. In cases of particularly high roofs, additional shading was needed to reduce sun glare, initially achieved with roll-up bamboo screens. Over time, these screens evolved into permanent features made from timber and shells. Although enclosed, this balcão imparts a unique softness to the light that enters [45]. The balcão served as a central space for various activities, including interactions with passersby, afternoon rest, and conversations over tea. It provided a designated area for individuals to pause and relax (Figure 28). These transitional entrance spaces are protected from the region’s hot and humid climate [42].
Figure 28.
(i) The balcão as a space for conversations and (ii) to sit and relax (source: Lester Silveira, 2019, 2021).
As Goans adopted a more Westernized lifestyle, the balcão emerged as a social feature that opened homes to the outside world (Figure 29), challenging traditional conservative norms. While Hindu homes were centered around internal courtyards, Catholic houses began to face outward. The balcão became a status symbol, with its elevated height and ornamentation reflecting the homeowner’s social standing [42]. Initially exclusive to Catholic homes, this architectural element represented a laterite-and-plaster manifestation of emerging proto-democratic approaches to caste and class distinctions. It provided a transitional space for social interactions with traditionally marginalized visitors without overt discrimination. This design allowed women from elite families to enter the public sphere while remaining within family property boundaries, marking a shift from their previous confinement to domestic spaces [49].
Figure 29.
Sketch of the street section showcasing activities within and around the balcão in the neighborhood street. Drawings by the authors adapted after the studio project, 2016.
4.6. Poomukham—Nalukettu, Ponnani
4.6.1. The Township
Ponnani is a coastal port town located in the Malappuram district of Kerala, India (Figure 30). Its position along the Bharathappuzha River enabled it to thrive as a trading hub during the medieval period. The town’s strategic location, with interconnected waterways such as backwaters, facilitated inland trade [50]. In the 15th and 16th centuries, Ponnani was a thriving port, recognized as the secondary capital and naval headquarters of the rulers of Kozhikode [51]. The Arab monopoly over the Malabar coast persisted until the arrival of the Portuguese in the 15th century. In the 17th century, the Dutch assumed control of trade, followed by the English East India Company, which established trading centers in Ponnani and Calicut [52].
Figure 30.
(i) The urban morphology and (ii) schematic diagram of the settlement system of the study area in Ponnani. Drawings by the authors.
It was also renowned as a prominent center for Muslim education and culture. The Thrikkavu area, located to the east of Ponnani, emerged as a prominent Brahmin cultural center. During the medieval period, Ponnani was under the control of the Brahmins from Thirumanasseri Natu [51].
4.6.2. The Neighborhood
Ponnani continues to function as a port town, with its economy primarily supported by fishing. The town’s commercial core remains centered around its main marketplace, characterized by a linear development of old shops and godowns along Valiyangadi Market Street. Public spaces, such as mosque precincts, serve as vibrant community gathering spots, while residential areas with narrow kutcha streets further contribute to Ponnani’s distinct character. The town’s heritage is concentrated around the port within an area of approximately 1 km2. The older Brahmin settlement of Thrikkavu, located about 2.9 km from Ponnani’s second historic center, was primarily settled by Gujarati and Tamil Brahmins. The Muslim settlement emerged during the colonial period, driven by a surge in trade. Kachitheruvu has historically served as the town’s commercial axis, extending from Thottungal. The mosque, where Gujarati Memon Muslims engaged in trade, marked the initial commercial hub, which later expanded to include valiyangadi (the main market) and kochangadi (the small market). The Conolly Canal and its surrounding area serve as the primary residential district, featuring traditional Kerala houses [51].
4.6.3. The Dwellings
The principles of Vastusastra, the “science of architecture”, have traditionally guided the design of residential architectural styles [52]. The nalukettu is a traditional homestead of the tharavadu (ancestral homes for aristocratic families), designed to accommodate multiple generations of a matrilineal family. The structure consists of four distinct blocks, known as dikshalas, each aligned with one of the cardinal directions. These blocks converge around a central courtyard, referred to as the anakanam or nadumuttam, forming the nalukettu (Figure 31) [53]. They are generally designed with a square or rectangular floor plan. The Nalukettu design offered the flexibility to incorporate additional blocks into the basic layout, following a similar pattern, without compromising natural light and ventilation. This architectural approach was well-suited to the joint family system, where the house needed to expand as the family grew [54]. This architectural design was tailored to meet the needs of large, extended families in the traditional tharavadu, enabling them to live together under a single roof and share common resources and amenities [54].
Figure 31.
Plan and section of a typical Nalukettu. Drawings by the authors.
The most distinguishing feature of the dwelling is its tiered, sloping roofs, designed to shield the façades and withstand the heavy monsoon rains. These roofs are typically tiled or thatched with palm leaves, supported by a timber frame with hardwood beams and rafters. The masonry walls are generally constructed from laterite stone, with mud and lime mortar binding them. The dwellings are further enhanced with architectural elements such as columned and arched openings, circular columns, large glass windows and doors, circular windows, balustraded verandas, iron railings, ornate cornices, broad stairways, and two-story structures, among other details [52].
4.6.4. The Threshold
The poomukham (Figure 32) refers to the entrance area of a traditional Kerala house, typically a spacious open veranda accessible by ascending the steps at the front of the dwelling. It serves as a transitional space following the padippura and functions as a semi-open living area designed for receiving guests, with seating platforms arranged for conversation [55]. The front veranda and entrance were mainly for the men of the family for sitting and reading in the morning while women occupied the more private areas, such as the central interior. These verandas are typically oriented towards the east, allowing the gentle morning sunlight to enter. It plays a prominent role alongside the interior rooms arranged around a central courtyard, offering a welcoming area for social gatherings [56]. This, along with the verandas, forms a significant portion of the overall living space, reflecting the emphasis on open, airy spaces that encourage interaction and connection with the surroundings. The semi-open layout of the poomukham is well-ventilated and supported by pillars, with seating positioned around its perimeter. These pillars, made from either wood or a mix of cement and rubble, support the sloping clay-tiled roof characteristic of traditional homes. A notable feature of the poomukham is the presence of a charukasera (planter’s chair), traditionally reserved for the head of the household [55].
Figure 32.
Plan and view of a typical poomukham. Drawings by the authors.
4.7. Key Inferences
This comparative study (Figure 33) of threshold spaces across six regions of India reveals key insights into the spatial dynamics of vernacular architecture, demonstrating how these spaces effectively mediate between public and private realms while adapting to diverse climatic, social, and cultural contexts. The variation in spatial design, from linear patterns in Ahmedabad and Lucknow to organic configurations in Nagpur and Kerala, indicates a direct correlation between the architectural layout and the socio-cultural organization of each community. In this context, the linear configurations reflect densely populated settlements with a rigid social hierarchy, whereas the organic and grid-iron patterns in Nagpur and Chettinad suggest more flexible urban development, driven by the needs of trade and occupation. This highlights the adaptive capacity of vernacular architecture to negotiate social structures through spatial arrangements.
Figure 33.
Comparative analysis of the six threshold spaces.
The multifunctionality of these threshold spaces, as seen in their diverse spatial functions, underscores their role as critical social infrastructure. In Ahmedabad and Lucknow, the Otla and Chabutra serve as hubs for community interaction and religious activities, while the Balcão in Goa and Poomukham in Kerala blur the line between public and private life, balancing hospitality and seclusion in vernacular architecture. In contrast, the Osari and Thinnai provide dual functionality, combining social interaction with commercial activities, demonstrating how these spaces adapt to the socio-economic dynamics of each region. This functional adaptability is essential in regions like Chettinad, where the economy and social hierarchies are intricately linked, necessitating a space that accommodates both community gatherings and occupational functions.
The spatial definition of these threshold spaces, achieved through architectural elements such as columns, overhangs, and projecting steps, is not merely functional but also symbolic, reflecting the cultural values and identity of the community. The use of local materials like timber, laterite, and bricks across these regions suggests a deep understanding of material optimization that aligns with the environmental conditions. For instance, the timber used in Ahmedabad and the richly ornamented columns in Nagpur are not just structural but cultural signifiers, embodying the community’s identity and its relationship with the environment. The variation in ornamentation—from the modest masonry of the Chabutra to the elaborate designs of the Osari—indicates a socio-economic stratification, where material richness and architectural embellishments correspond to social standing. This suggests that threshold spaces in vernacular architecture are not just utilitarian but also serve as markers of status and identity.
The spatial structure and sequence of these threshold spaces further underscore their functional complexity. The architectural progression from public to private spaces illustrates a gradual modulation of accessibility and visibility. This careful orchestration of spatial progression reflects the community’s social hierarchies and cultural practices, where the transition from public to private is deliberately designed to maintain social norms and regulate interaction. These spaces, while functioning as semi-public areas, simultaneously reinforce cultural values of openness and hospitality, emphasizing their role as social buffers. This sequencing of spaces highlights the spatial intelligence inherent in vernacular architecture, where form follows both function and culture.
Threshold spaces play a critical role in reflecting cultural differences, particularly regarding the role of women in society. The degree of privacy within these spaces and how it is achieved provides valuable insights into the cultural patterns of a given society. From the analysis, it is evident that threshold spaces in Hindu and Islamic houses are organized according to gender stratification, with women occupying distinct, private domains that are positioned away from the semi-private areas of the house. In contrast, while Christian houses also feature a designated women’s domain, it is less private compared to Hindu and Islamic homes, though still separated from the semi-private spaces.
In summary, the analytical examination of these threshold spaces reveals that vernacular architecture in India operates as a highly adaptive system that responds to regional climatic challenges, socio-economic structures, and cultural practices. The multifunctional role of these spaces, combined with their material adaptability and symbolic significance, underscores their importance as integral components of the built environment. By mediating between public and private realms, they not only facilitate social interaction but also preserve cultural identity and environmental sustainability. This analysis provides critical insights into how traditional design principles can inform contemporary architectural practice, particularly in the context of sustainable, context-sensitive urban development.
5. Conclusions
This study uses descriptive analysis to explore how transitional spaces such as thresholds foster social cohesion and enhance environmental comfort. By focusing on these design elements, architects and urban designers can understand how traditional housing typologies address thermal regulation, light management, and ventilation, without relying on modern technology.
The analysis of six distinct case studies, representing various regions and housing typologies, reveals a robust integration of environmental responsiveness, socio-cultural coherence, and material optimization in vernacular architecture. Each threshold space is calibrated to the specific climatic conditions of its region—whether mitigating Ahmedabad’s dry heat with timber-based Otla [30], accommodating the composite climate of Lucknow with brick and lime Chabutra [32], or utilizing Burmese teak and ceramic tiles in Nagpur’s Osari for durability and aesthetic appeal [37]. Similarly, Chettinad’s Thinnai reflects the humid climate with its strategic use of wood columns and bricks [38], while the Balcão in Goa facilitates social interaction through a semi-public interface [42], and Kerala’s Poomukham balances environmental protection with familial privacy [51].
When elements such as steps, canopies, and porches are integrated at the urban scale, they mark the beginning of the threshold space, facilitating a gradual transition from the city to the building. This progression enhances the functional and experiential quality of the space compared to a direct connection between the urban area and the building via a single doorway. These elements establish a defined threshold zone that simultaneously serves both the city and the building, providing a functional intermediary and enabling diverse uses. Within the building, they further modulate the degrees of separation within the threshold space, offering varied spatial experiences and regulating movement.
These spaces function not only as architectural transitions between the public and private domains but also serve as social interfaces, fostering community interaction and cultural representation. Furthermore, the material optimization in each region—such as the use of locally sourced laterite, lime, timber, and bricks—demonstrates a deep understanding of both functionality and cultural symbolism. The spatial sequencing within each housing typology also highlights the critical role of these thresholds in the continuity of vernacular traditions, adapting to socio-economic changes while preserving the cultural integrity of the built environment. This analysis underscores the multifunctionality and adaptability of threshold spaces, making them essential components of the resilience and sustainability of traditional dwellings across India’s diverse climatic and cultural landscapes.
This framework can be effectively applied in contemporary design to enhance the interaction between public and private spaces. By integrating threshold spaces, such as semi-open porches, canopies, and transitional zones, designers can create a smoother flow of movement that facilitates a gradual transition between urban and interior environments. In modern urban contexts, these spaces can serve as intermediary zones, providing a buffer that balances public engagement with privacy, while fostering a sense of place and security. Spaces can be designed as dynamic, multifunctional areas that serve as seating zones or relaxation spaces, enhancing usability while maintaining safety and visibility to cater to diverse community needs. Architectural features like doors, stairs, and layered entryways can be used to emphasize sensory contrasts, making transitions between spaces more intentional and experiential. Furthermore, strategically positioning elements to guide or restrict access can shape the user’s engagement with the space, enhancing functionality while adding depth to the spatial experience. By following these guidelines, new designs may combine old architectural knowledge with current demands, meeting both functional needs and the need for meaningful relationships.
High urban density and the growing demand for communal spaces in residential areas are contemporary challenges that can be addressed through the strategic integration of threshold spaces. In urban design, these spaces enhance livability in crowded environments by creating versatile communal areas that serve multiple functions, including socializing, leisure, and work. By incorporating threshold spaces into housing plans, planners can significantly improve urban life and foster a sense of community.
The strengths of this work lie in the detailed comparative analysis and the documentation of diverse threshold spaces. However, this study has certain limitations, primarily stemming from its reliance on secondary sources and the qualitative nature of the findings. It focuses primarily on design aspects and does not incorporate quantitative data. Future research could benefit from primary data collection and a broader range of case studies to enhance the generalizability of the results. Additionally, exploring the impact of modern interventions on these traditional spaces could provide further insights into their adaptability and resilience.
Furthermore, this paper emphasizes the cultural adaptability of vernacular architecture, illustrating how design can reflect and support community values and lifestyles. This understanding helps modern practitioners create spaces that are both contextually appropriate and functionally efficient, even without quantitative data.
This study provides a foundational framework for further research by comprehensively analyzing threshold spaces in vernacular architecture, emphasizing their environmental adaptability, socio-cultural integration, and material efficiency. Future research can build upon this by conducting quantitative assessments of these threshold spaces’ thermal, acoustic, and daylighting performance, using simulation tools and energy modeling to quantify their climatic responsiveness. Additionally, ethnographic studies can be expanded to analyze the behavioral patterns and social dynamics facilitated by these spaces, contributing to understanding how architectural design influences community cohesion.
Author Contributions
Conceptualization, J.N.T. and I.S.; methodology, J.N.T. and I.S.; validation, J.N.T. and I.S.; formal analysis, I.S.; investigation, I.S.; resources, I.S.; data curation, I.S.; writing—original draft preparation, J.N.T. and I.S.; writing—review and editing, J.N.T. and I.S.; visualization, J.N.T. and I.S.; supervision, J.N.T.; project administration, J.N.T.; funding acquisition, J.N.T. All authors have read and agreed to the published version of the manuscript.
Funding
This research was funded by the European Union’s Horizon Europe program (Grant Agreement Number 101138449—MI-TRAP—MItigating TRansport-related Air Pollution in Europe).
Data Availability Statement
Data will be made available by authors on request.
Conflicts of Interest
The authors have no competing interests to declare.
References
- Lambe, N.R.; Dongre, A.R. A Shape Grammar Approach to Contextual Design: A Case Study of the Pol Houses of Ahmedabad, India. Environ. Plan. B Urban Anal. City Sci. 2019, 46, 845–861. [Google Scholar] [CrossRef]
- Mhatre, S. Thresholds: A Vital Link Between the Worlds. In Between History and Memory, the Blue Jodhpur; Maggioli Publisher: Rimini, Italy, 2019; pp. 133–143. [Google Scholar]
- Gehl, J. Life Between Buildings: Using Public Space; Island Press: Washington, DC, USA, 2011; ISBN 978-1-59726-827-1. [Google Scholar]
- Hertzberger, H. Space and the Architect: Lessons in Architecture 2; 010 Publishers: Rotterdam, The Netherlands, 2000. [Google Scholar]
- Nooraddin, H. Al-Fina’, In-Between Spaces as an Urban Design Concept: Making Public and Private Places Along Streets in Islamic Cities of the Middle East. Urban Des. Int. 1998, 3, 65–77. [Google Scholar] [CrossRef]
- Boettger, T. Threshold Spaces: Transitions in Architecture: Analysis and Design Tools; Birkhäuser: Basel, Switzerland, 2014. [Google Scholar]
- Sadanand, A.; Nagarajan, R.V. Transition Spaces in an Indian Context. Athens J. Archit. 2020, 6, 193–224. [Google Scholar] [CrossRef]
- Gattupalli, A. The Veranda: A Disappearing Threshold Space in India. Arch Daily, 15 July 2022. [Google Scholar]
- Tzortzi, J.N.; Jiajing, L.; Wei, G. Traditional to Contemporary Landscape Architecture in China: A Lesson from Chinese Courtyards; Tab: Rome, Italy, 2024. [Google Scholar]
- Oliver, P. Encyclopedia of Vernacular Architecture of the World; Cambridge University Press: Cambridge, UK, 1997. [Google Scholar]
- Glassie, H. Vernacular Architecture (Material Culture); Indiana University Press: Bloomington, IN, USA, 2000. [Google Scholar]
- Rudofsky, B. Architecture Without Architects, an Introduction to Nonpedigreed Architecture; The Museum of Modern Art: New York, NY, USA, 2017. [Google Scholar]
- Khandekar, Y.S.; Rahate, O.P.; Gawande, A.B.; Sirsilla, K.A.; Govindani, S.M. Vernacular Architecture in India. Int. Res. J. Eng. Technol. 2017, 4, 2747–2751. [Google Scholar]
- Lux, M.S. Nerantzia Tzortzi Green Fragments. Urban Courtyards Contribution to the Green Infrastructure of Historic Centres. In Urban Heritage and Climate Change. Issues and Challenges; Altralinea Edizioni: Firenze, Italy, 2024. [Google Scholar]
- Norberg-Schulz, C. The Concept of Dwelling: On the Way to Figurative Architecture; Rizzoli International Publications, Inc.: New York, NY, USA, 1985. [Google Scholar]
- Finnemore, J.; Menpes, M. Home Life in India; A. & C. Black, Ltd.: London, UK, 1917. [Google Scholar]
- Bhatt, F.N. Conserving Continuously Evolving Cultural Landscape Case: Vernacular Settlement of Village Nirmand, Himachal Pradesh, India. In Proceedings of the International Seminar on Vernacular Settlements, Faculty of Architecture, Silpakorn University, Bangkok, Thailand, 2 December 2024; pp. 398–412. [Google Scholar]
- Vijayalaxmi, J.; Arathy, K.C.K. Critical Evaluation of Socio-Cultural and Climatic Aspects in a Traditional Community: A Case Study of Pillayarpalayam Weavers’ Cluster, Kanchipuram. Built Herit. 2022, 6, 3. [Google Scholar] [CrossRef]
- Ferruses, I.J.; Dols, S.A.; Gago, C.C. Planned Productions of Vernacularized Dwellings and Settings in India: A Settlement in Baroda Designed by Balkrishna Doshititle. Int. Soc. Study Vernac. Settl. 2024, 11, 44–59. [Google Scholar] [CrossRef]
- Jain, K.; Jain, M.; Arya, M.; Arya, V. Thematic Space in Indian Architecture; India Research Press: New Delhi, India, 2002. [Google Scholar]
- Shahlaei, A.; Mohajeri, M. In-Between Space, Dialectic of Inside and Outside in Architecture. Int. J. Archit. Urban Dev. 2015, 5, 73–80. [Google Scholar]
- Manjerkar, S.M. Lessons from Traditional Indian Housing. In Proceedings of the National Conference on Building with Time, DY Patil School of Architecture, Pune, India, 24–25 February 2019; pp. 134–138. [Google Scholar]
- Alanbaki, J.H.; Almoqaram, A.M. Transformation Types of Transitional Spaces in the Local Dwelling in Iraq. IOP Conf. Ser. Mater. Sci. Eng. 2021, 1090, 012075. [Google Scholar] [CrossRef]
- Habraken, N.J.; Mignucci, A.; Teicher, J. Conversations with Form; Routledge: Oxfordshire, UK, 2014. [Google Scholar]
- Jaglan, A.K.; Korde, N.; Patel, P. Pol’s Houses in Ahmedabad: The Evolution of Architectural Elements and Their Influence on Community Living. In Proceedings of the International Seminar on Vernacular Settlements, Faculty of Architecture, Silpakorn University, Bangkok, Thailand, 2 December 2024; pp. 369–379. [Google Scholar]
- Schirmbeck, E.; Boettger, T.; Hanke, C. Egon Schirmbeck: Raum’Gestalt. In Architecture and Space: Design Concepts in the 20th Century; DOM Publishers: Berlin, Germany, 2011. [Google Scholar]
- Mistry, N.N. The Walled City of Ahmedabad: Proposing a New Framework for the Conservation and Maintenance of Pol Houses Through Analysis of the Roles of Different Stakeholders. Master’s Thesis, Columbia University, New York, NY, USA, September 2018. [Google Scholar]
- Pandya, Y. Courtyard Houses of India; Mapin Publishing Pvt. Ltd.: Ahmedabad, India, 2017; ISBN 93-85360-09-4. [Google Scholar]
- Baradi, K. A Framework for Testing and Repair of Timber Members: Assessment of Traditional Pol Houses in Ahmedabad. Bachelor’s Thesis, CEPT University, Ahmedabad, India, 2019. [Google Scholar]
- Kaza, K. The Otla: A ‘Free Space’ in Balkrishna Doshi’s Aranya Settlement; University of Moratuwa: Moratuwa, Sri Lanka, 2010. [Google Scholar]
- Desai, M. Traditional Architecture: House Form of the Islamic Community of Bohras in Gujarat; Council of Architecture: New Delhi, India, 2007. [Google Scholar]
- Gulati, R.; Sehgal, V.; Qamruddin, J.; Raushan, A.S.; Abdul, A.P.J. Architectural Spaces as Socio-Cultural Connectors: Lessons from the Vernacular Houses of Lucknow, India. ISVS e-Journal 2019, 6, 30–48. [Google Scholar]
- Kamal, M.A. Assessment of Traditional Architecture of Lucknow with Reference to the Climatic Responsiveness. Archit. Eng. 2021, 6, 19–31. [Google Scholar] [CrossRef]
- Deshpande, R.; Kotharkar, R. A Comparative Study of Transformations in Traditional House Form: The Case of Nagpur Region, India. Int. Soc. Study Vernac. Settl. 2012, 2, 17–33. [Google Scholar]
- Khan, S.; Bele, A. Transforming Lifestyles and Evolving Housing Patterns: A Comparative Case Study. Open House Int. 2016, 41, 76–86. [Google Scholar] [CrossRef]
- Dengle, N. The Introvert and the Extrovert Aspects of the Marathi House. In House and Home in Maharashtra; Oxford University Press: Oxford, UK, 1998; pp. 50–69. [Google Scholar]
- Dhepe, S.S.; Valsson, D.S. Traditional Approach towards Contemporary Design: A Case Study. Int. J. Eng. Res. Appl. 2017, 7, 12–22. [Google Scholar] [CrossRef]
- Patwardhan, A. Architecture: An Heirloom in the Context of Chettinad, India. In ATINER’s Conference Paper Series ARC2017-2393; Athens Institute for Education and Research: Athens, Greece, 2018. [Google Scholar]
- Ślączka, A.A. Mansions of Chettinad. In Aziatische Kunst; Brill: Leiden, The Netherlands, 2018. [Google Scholar]
- Santos, J.R. ‘Reinstalling the Old City of Goa as an Eternal Light of Portuguese Spirituality’: The Plan for the Reintegration of Old Goa at the End of the Colonial Period. Archit. Hist. 2016, 4, 9. [Google Scholar] [CrossRef]
- Chatterjee, S.; Khan, U. The Architectural Evolution of the Shared Heritage and the Portuguese Influence-Case of Old Goa. J. Plan. Archit. Des. 2021, 1, 78–83. [Google Scholar]
- Silveira, L. The Balcão, Goa’s Beloved Porch. Paper Planes. 2021. Available online: https://www.joinpaperplanes.com/the-balcao-goas-beloved-porch/ (accessed on 28 September 2024).
- Government of Goa. Heritage Mansions. 2024. Available online: https://www.goa.gov.in/what_to_see/heritage-mansions/ (accessed on 25 November 2024).
- Nisha, T.M.; Jayasudha, D.P. Syntactic Analyssis of Spatial Configuration in Indo-Portuguese Houses in Goa. Int. J. Recent Technol. Eng. (IJRTE) 2019, 8, 3037–3045. [Google Scholar] [CrossRef]
- Shankhwalker, R. The Balcão: A Goan Expression. In India & Portugal: Cultural Interactions; Pereira, J., Pal, P., Eds.; The Marg Foundation: Mumbai, India, 2001; Volume 53, pp. 114–123. [Google Scholar]
- Rodrigues, C.F. Comparison of the Vernacular Earthen Architecture in Goa (Past Portuguese Colony in India) and Alentejo (Portugal): Local Building Cultures and Conservation Approaches. Ph.D. Thesis, University of Grenoble-Alpes, Grenoble, France, 2020. [Google Scholar]
- Silveira, A.C. Lived Heritage, Shared Space the Courtyard House of Goa; Yoda Press: New Delhi, India, 2008. [Google Scholar]
- Figueiredo, C. De Novo Dicionário de Língua Portuguesa. 1913. Available online: https://in-libris.com/products/novo-dicionario-da-lingua-portuguesa-candido-de-figueiredo?srsltid=AfmBOoq3DgEiVMCIGs7FPTV-oVCYRXotGiycMCfpt56RJiVOk5NiGEHt&variant=39513613434977 (accessed on 25 November 2024).
- Menezes, V. How the Goan Balcony Stirred Gender, Caste and Class Politics. Vogue, 17 July 2020. [Google Scholar]
- Divakarannair, N. Livelihood Assets and Survival Strategies in Coastal Communities in Kerala, India. Ph.D. Thesis, University of Victoria, Victoria, BC, Canada, 2007. [Google Scholar]
- Subramanian, S.V. The Architectural Tradition of Ponnani, Kerala: A Historic Malabar Port Town. J. Tradit. Build. Archit. Urban. 2021, 2, 385–396. [Google Scholar] [CrossRef]
- Kunnath, A. The Rise and Growth of Ponnani from 1498 AD to 1792 AD; University of Calicut: Kerala, India, 2015; pp. 254–274. [Google Scholar]
- Gupta, J.; Jameel, N.; Padhy, P. Architecture Shaped by Socio-Cultural Influence and Climate: Lessons Learnt from Study of Vernacular Architecture of Kerala. Int. J. Cult. Inherit. Soc. Sci. (IJCISS) 2020, 2, 15–33. [Google Scholar]
- Kalipurayath, M. Abstract No: 5202 SUSTAINABLE BUILDINGS-TOKYO 2005. Available online: https://www.irbnet.de/daten/iconda/CIB3305.pdf (accessed on 25 November 2024).
- Mamilla, V.; Kumar, M.V. A Review on Sustainable Construction. Int. J. Contemp. Res. Rev. 2024, 11, 251–258. [Google Scholar] [CrossRef]
- Prakash, V.P.; Singh, P.; Sudhakaran, P. Kerala Traditional Architecture and Climatic Responsiveness—A Review. Eur. Chem. Bull. 2023, 12, 8830–8852. [Google Scholar]
Disclaimer/Publisher’s Note: The statements, opinions and data contained in all publications are solely those of the individual author(s) and contributor(s) and not of MDPI and/or the editor(s). MDPI and/or the editor(s) disclaim responsibility for any injury to people or property resulting from any ideas, methods, instructions or products referred to in the content. |
© 2024 by the authors. Licensee MDPI, Basel, Switzerland. This article is an open access article distributed under the terms and conditions of the Creative Commons Attribution (CC BY) license (https://creativecommons.org/licenses/by/4.0/).
































