Next Article in Journal
The Social Experiences and Uses of Post-War Modernist Urban Heritage Conservation and Regeneration: London’s Southbank Centre
Next Article in Special Issue
Exploring the Effects of “Smart City” in the Inner-City Fabric of the Mediterranean Metropolis: Towards a Bio-Cultural Sonic Diversity?
Previous Article in Journal
An Integrated Geometric and Material Survey for the Conservation of Heritage Masonry Structures
Previous Article in Special Issue
Construction of Interpretation and Presentation System of Cultural Heritage Site: An Analysis of the Old City, Zuoying
 
 
Font Type:
Arial Georgia Verdana
Font Size:
Aa Aa Aa
Line Spacing:
Column Width:
Background:
Article

Representation and Presentation of Culinary Tradition as Cultural Heritage

1
Foundation for Research and Technology Hellas, 70013 Heraklion, Greece
2
External Collaborator, Piraeus Bank Group Cultural Foundation, 10558 Athens, Greece
3
Istituto di Scienza e Tecnologie Della Informazione (ISTI), Consiglio Nazionale Delle Ricerche (CNR), Area Della Ricerca CNR, 56124 Pisa, Italy
*
Author to whom correspondence should be addressed.
Heritage 2021, 4(2), 612-640; https://doi.org/10.3390/heritage4020036
Submission received: 16 March 2021 / Revised: 5 April 2021 / Accepted: 5 April 2021 / Published: 12 April 2021
(This article belongs to the Special Issue Cultural Heritage: Current Threats and Opportunities)

Abstract

This paper presents a knowledge representation framework and provides tools to allow the representation and presentation of the tangible and intangible dimensions of culinary tradition as cultural heritage including the socio-historic context of its evolution. The representation framework adheres to and extends the knowledge representation standards for the Cultural Heritage (CH) domain while providing a widely accessible web-based authoring environment to facilitate the representation activities. In strong collaboration with social sciences and humanities, this work allows the exploitation of ethnographic research outcomes by providing a systematic approach for the representation of culinary tradition in the form of recipes, both in an abstract form for their preservation and in a semantic representation of their execution captured on-site during ethnographic research.

1. Introduction

The cultural heritage of any society consists of tangible and intangible aspects. What is distinguishable between these two aspects is that tangible refers to pragmatic expression, i.e., the manufactured object, constructed building or cultivated plant, whereas intangible refers to spiritual, social, artistic or bodily processes that are performed while making the tangible. There are also cases where the intangible remains unobjectified, such as in singing and other oral traditions. This characteristic of Intangible Cultural Heritage (ICH) is also strongly connected with what is called ‘living expression’. As Lenzerini puts it, “Diversity of cultures reflects the diversity of peoples; this is particularly linked to ICH because such a heritage represents the living expression of the idiosyncratic traits of the different communities” [1]. This observation further indicates that although ICH appears to include ongoing traditions, at the same time, by characterizing it as living, it also indicates changes and transformations that can take place over time in a community, as they happen, biologically and psychologically, to individual humans, as well as to other beings.
Through language, signs, cultural practice and formal education, humanity systematizes transmission of knowledge across generations: first, through oral tradition and visual art, and then through scripts, drawings, photographs and audio-visual recordings. Oral tradition articulates meaning into words, periphrastically explained by proverbs, fables, parables, myths, similes, metaphors and exemplars. From the wealth of this tradition, culinary cultural heritage is linked with each community and has wide manifestations across countries, nations and locations as it mirrors not only ethnical characteristics but also characteristics of the land and space.
Despite progress in digital preservation of tangible heritage, there is a need for equivalent action on the preservation of the social, historic and ethnographic context encompassing them. In other words, a method is needed to represent knowledge on the intangible heritage carried by them. To date, the following exist, but are not interconnected: (a) literature, ethnographies, lists, and inventories of CH, (b) mature digitization methods of material heritage and repositories of digital assets, (c) recent methods for capturing human activity and (d) knowledge representation tools.
This work builds on the aforementioned advancements and provides a representation framework for culinary tradition that links tangible heritage with its intangible dimensions in a systematic way and format that facilitates reuse, consolidation, discourse, and comparative evaluation. Furthermore, it represents the rationale of ethnographic studies, associating it with narratives.
The authoring of knowledge that adheres to this representation framework is supported by the Mingei Online Platform (MOP). MOP is an authoring platform for the semantic representation of cultural and socio-historic context encompassing a given, focal topic of interest, such as a heritage object, collection, site or practice. The core authoring platform has been created in the context of the Mingei H2020 project that is exploring the possibilities of representing and making accessible both tangible and intangible aspects of crafts such as CH [2,3,4]. Furthermore, Mingei aims to explore this rich representation to create engaging cultural experiences for information, education and thematic tourism [5]. Currently, the platform is publicly available under the link http://mop.mingei-project.eu (accessed on 15 March 2021). MOP is developed on top of Research Space (RS) [6] a CH research platform, which provides an integrated environment for contextual data and tools designed to reflect research methods. Using semantic web languages and technologies, the innovations of the system are shaped by a social conceptualization of the graph-based representation of information. This is employed by integrated semantic components aimed at subject experts that offer mechanisms to create, annotate, assert, argue, search, cite and justify data-driven research, and deliver a wide spectrum of features supporting research [7]. In this paper, we present the extensions of the ontology and platform to support the representation and presentation of culinary traditions.

2. Background and Related Work

2.1. Food and Cooking as Intangible Cultural Heritage

For this article, we take into consideration aspects of food and cooking based on available academic literature of social and cultural anthropology. Our aim here is to highlight the role of food and cooking as ICH, inspired historically by the foundations laid by Claude Lévi-Strauss in “The Raw and the Cooked” where he exemplifies the social implications of cooking and the role of the cook as a mediator. We take a step further by examining some of its modern aspects and, more precisely, notions of identity and symbolism, but also skills embodiment, tools and technology, and knowledge transmission.

2.1.1. Social and Cultural Considerations on Food and Cooking

To begin with, Mintz and Du Bois note that, “next to breathing, eating is perhaps the most essential of all human activities and one with which much of social life is entwined” [8]. By examining this statement, one can observe that while breathing and eating are basic biological functions of a human being, at the same time the organs that are used for these functions also define our senses, which are connected with further implications on memory and decision making. In western societies, we speak of the senses of sight, hearing, smell, taste and touch. Related to food, Sutton further develops that, more important than the senses, synesthesia shows “the ways that sensory experience is not simply passively registered but actively created between people”, and besides, that “tastes are not separated from the objects being tasted”. Thus, the sensory experience can also be culturally defined, much like Mintz and Du Bois (2002) mention the social aspect of eating [8].
One recurring theme in studies of food is the notion of identity. Fischler (1988) starts by examining the incorporation of a substance into a being, thus making it part of its body. But by choosing what is being eaten, we also make choices on aspects of our identity or worldview. As Fischler puts it, “because of the principle of incorporation, identification of foods is a key element in the construction of our identity” [9]. In other words, “we are what we eat”. Nevertheless, identity building is not only a procedure existing at the individual level. Communities, and to larger extent nations, also try to define shared identity features to feel like a whole. Fischler then suggests that during this procedure, which he characterizes as “of vital and symbolic importance”, humans also invent cuisines to justify their unity through the need of eating.
Appadurai (1988) takes on such a view when he speaks about the making of a national cuisine [10]. More specifically, he examines the example of ‘Indian Cuisine’, which seems to have been mainly developed in the modern era in the aftermath of industrialism and colonialism. On the one hand, the activities of middle-class families who moved their permanent residence into bigger cities because of better work opportunities seem to have affected the creation of an Indian Cuisine. Appadurai supports that the social interaction of women in this setting allowed them to exchange culinary traditions, experiment with new ones, and thus create interethnic meals. On the other hand, cookbooks written either by Indian women living in India or by Indian women living in England appear to form an Indian Cuisine through the unification of the recipes under an introduction that serves as a worldview of the author (a practice that is not limited to Indian cookbooks). Appadurai suggests then that in this way a ‘national cuisine’ can be made, manufactured, or as Fischler noted, invented [9].
Thus, a national cuisine can be a feature of a nation’s identity-building but compliance with it is not obligatory. Individuals still have their agency in deciding their taste throughout their lives. Willetts studies this matter through the case of meat-eaters and vegetarians in South-East London. As she notes, “vegetarianism is not only a dietary change associated with health, it is also thought to say something about the worldview of those who practice it” [11]. Her research has caught the attention of many people because she claims that most of the participants who identified themselves as vegetarians also admitted that they have lapses of meat-eating (quite regularly), while those who were ex-vegetarians acknowledged that vegetarianism for them was rather a teenage rebellion against their parents. Willetts fairly concludes that “while dietary choices reflect and reinforce identity, the complexity of this process is hidden when identity becomes simply an issue of the presence or absence of one food item; even more so when this food item, meat, is ascribed only one meaning”.
In a broader context concerning food choices, Charsley examines the symbolic connotations of wedding cakes in England [12]. As he states, “in the classic British cake, form triumphantly replaces any consideration of eatability, let alone nutrition. Categorically it belongs with foods but it highlights their capacity to carry huge loads of social and cultural significance, almost to the point of caricature”. He explains through a historical analysis of the creation and use of white wedding cakes that they have come to fit the tradition of a wedding along with the bride’s clothing and the whiteness that encompasses the ritual. White is a colour long associated with purity, and as Charsley notes, “together they [cake and bride] can be seen as a strategy emerging in response to a prevailing situation, marking off the single from the married in typical rite-of-passage [after Van Gennep] style, but pushing the sexual implications of the transition well away from the public event itself”.
Food and its cooking, and the taste choices of individuals as well as nations, seem to play an important role in the construction of the identity because, in common words, “we are what we eat” and therefore “we make ourselves”. Food then is very much ascribed different meanings for different societies and communities, along with differences among individuals in those groups. The sensory experience of each one of them constructs their driving force in deciding their food choices, as well as of cooking methods, either traditional, modern, or even a mix of them, as we shall see below.

2.1.2. The knowledge and the Cook

As in any form of craft and craft making, there are two significant aspects for analysis: (1) how is knowledge transferred from the master to the apprentice and (2) which craft skills the apprentice has to learn, and the tools used to accomplish the tasks.
We already mentioned above in the context of Indian cuisine [10], that cooking appeared to be at first very regional, but later knowledge was transferred in urban environments and was transmitted and transformed among and by women. In this case, women appear to be the active agents of knowledge transmission. Sutton [13] further supports and develops this argument, and the locality of traditional culinary knowledge transmission, through his research on the island of Kalymnos, Greece. Many of his elder participants point out that younger generations do not cook and, therefore, they perceive the phenomenon as “an interruption of a natural, or traditional, the flow of knowledge from mother to daughter”. Here, women are further divided into mothers and daughters taking the roles of masters and apprentices in the craft context.
Culinary knowledge is often transmitted by oral expression and parallel practice and observation with the master. Nevertheless, the ways it is afterwards applied can vary according to choices of the agent/cook related to tool usage. To discover present-day, everyday cooking practices and their variations regarding aspects of traditional and modern cooking, Sutton [14] provided findings from research between a Greek and an American woman. The differences in their approach of cooking relied on the fact that the Greek woman had memorized, or better, embodied, the recipe and thus cooked without looking at notes, while the American, although she also stated she knew the recipe and had performed it many times, preferred to always have the notes in front of her to feel secure. Furthermore, the Greek woman appeared to measure ingredients ‘with the hand or the eye’ in contrast with the American that had learnt both from her mother and in professional cooking classes to always measure ingredients with a scale; though that did not mean that she did not improvise. Both of them seemed to reject the use of technological tools and preferred old-style ones. It is striking that, when the Greek participant visited her son in Illinois, USA (where Sutton’s research session also took place), and she decided to make a pie, she chose to use the wooden-handled broom instead of a new rolling pin to roll the dough of the pie because “the ‘modern’ rolling pin construction disconnects the cook from the dough by being designed to produce uniform strokes” whereas the wooden-handled broom that resembles the traditional pin allows her “to ‘feel’ when the dough is right”. Ingold refers to the relation of the practitioner, tool and material as “a gestural synergy”, while Bernstein explains how a practitioner tunes the body movement with the processed material to achieve the desired result by making “sensory corrections” [15]. In both of Sutton’s cases, it seems that the cooks had embodied the culinary skills and made instant active decisions and corrections, either of body movement or flavour, to create recipes, they had learned from their ancestors.

2.1.3. Sample of UNESCO ICH Listing for the Mediterranean Diet

UNESCO recognize a wide range of ICH manifestations, including culinary tradition. For example, the Mediterranean diet was inscribed by Cyprus, Croatia, Spain, Greece, Italy, Morocco and Portugal in 2013 (8.COM) on the Representative List of the Intangible CH of Humanity [16]:
“The Mediterranean diet involves a set of skills, knowledge, rituals, symbols and traditions concerning crops, harvesting, fishing, animal husbandry, conservation, processing, cooking, and particularly the sharing and consumption of food. Eating together is the foundation of the cultural identity and continuity of communities throughout the Mediterranean basin. It is a moment of social exchange and communication, an affirmation and renewal of family, group or community identity. The Mediterranean diet emphasizes values of hospitality, neighbourliness, intercultural dialogue and creativity, and a way of life guided by respect for diversity. It plays a vital role in cultural spaces, festivals and celebrations, bringing together people of all ages, conditions and social classes. It includes the craftsmanship and production of traditional receptacles for the transport, preservation and consumption of food, including ceramic plates and glasses. Women play an important role in transmitting knowledge of the Mediterranean diet: they safeguard its techniques, respect seasonal rhythms and festive events, and transmit the values of the element to new generations.” [16].

2.2. Semantic Modelling in the Cooking Context

2.2.1. Ingredients, Cooking, Recipes

As already stated, culinary cultural heritage is wide, and several attempts have been made to organize and semantically represent different aspects regarding their tangible and intangible dimensions including ingredients, nutrient data, utensils used for the preparation of meals and recipes.
In this vein, existing ontologies can be classified into the following main categories: (a) ontologies that are meant to be used as reference data sources in the context of digital libraries and thesaurus, (b) domain-specific ontologies to address the diversity of a single product and (c) general-purpose ontologies to assist the modelling of the culinary processes such as recipes.
In terms of reference data sources, the United States Department of Agriculture (USDA) National Nutrient Database standard can be considered as a database of the USDA to collect and propagate food composition data in the United States. It has more than seven thousand food items and more than a hundred food components [17]. AGROVOC is a multilingual thesaurus made by the Food and Agriculture Organization of the United Nations (FAO). It has steadily evolved over the last fifteen years from an electronic version to a semantic web specification and a Simple Knowledge Organization System eXtension for Labels (SKOS-XL) concept scheme published as Linked Open Data, containing links (as well as backlinks) and references to many other Linked Datasets in the LODcloud [18]. In terms of cooking ingredients, more than eleven thousand ingredients are listed in the German part of the fddb.info food database showing calorie tables [19]. In the same context FoodOn (http://foodon.org, accessed on 15 March 2021) is a farm-to-fork ontology about food, that accurately and consistently describes foods commonly known in cultures from around the world [20].
More targeted ontologies have been developed for specific popular products such as wine and beer. For example, in [21], Noy and McGuinness present the development of a wine ontology together with the appropriate combinations of wine with meals. A more specialized wine ontology that covers maceration, fermentation processes, grape maturity state, wine characteristics and classification according to country and region where the wine was produced, has been proposed in [22]. In the same content, [1] proposes an ontology of beer, which is based on the SHOE (Simple HTML Ontology Extension) framework for publishing ontologies in the Web 1.0 [23].
In terms of culinary recipes, ontologies have been developed that target the provision of information and the execution of semantic queries (e.g., [24]). In [25,26] the construction of an ontology for cooking, covering food, recipes, actions and kitchen utensils, has been presented.
Further to the above, food ontologies have been created about a specific health problem such as [27] for diabetes control.
Finally, lately, attempts focus on the construction of ontologies from cooking recipes and patents based on pattern matching, statistical natural language processing techniques, and manual steps to identify hyponymy, synonymy, attributes and meronymy [28].
All the aforementioned approaches and ontologies deal with different aspects of diet, but from a rather limited perspective. To the best of our knowledge, there is no attempt to model the culinary tradition as a whole, which means the connection of culinary tradition with the history of the community practising it, the native products and the ICH of the preparation of meals.

2.2.2. Cultural Heritage and Semantic Web Technologies

CH is a domain where Semantic Web technologies are considered standard tools [29]. There is a significant history in the representation of CH with a focus on tangible heritage rooted in the pioneering work of Europeana [30]. Three eras can be distinguished in this evolution:
The era of the librarian: During 2000–2010, semantic web research relied mostly on existing approaches to knowledge classification, as applied in the domain of the library and archival science. This work focused on catalogues and collections in an object-centric approach (e.g., [31,32]). New features included a semantic search, which allowed asking queries based on semantic categories.
The era of the historian: During 2010–2015, the focus shifted towards richer, event-centric representations. The class ‘Event’ is one of the basic classes that the Europeana Data Model [33] inherited from the CIDOC Conceptual Reference Model (CIDOC-CRM) [34].
The era of artificial intelligence and advanced digitization: Since 2015, significant changes are observed. ICT has contributed to this change by providing breakthroughs in knowledge extraction from texts (e.g., [35,36]) and other media via deep learning methods and improved signal-processing techniques through scalable semantic systems based on solid implementations of Semantic Web standards (e.g., [37]), and by consolidating existing ontologies, notably the CIDOC-CRM, to provide higher expressivity and domain coverage. Furthermore, this was supported by the development of new representations of CH artefacts, based on new digitization techniques, able to exploit the above-mentioned technological advances [38].

2.2.3. The Era of Narratives

Aristotelian formalist definitions state there is a story in the world (the Fabula) and a person who witnessed it. Then this person narrates this story using some medium, a narration is created. It can be a piece of text, a movie, a poem or other. The narrative is the sum of these two things, the real story and the narration, including their relationship (plot, or suyzet, or reference function, which are all variations of the same concept).
This work extends the implementation of the Mingei Online Platform and implements the technical framework to support the authoring of recipes. Based on the data provided by MOP (Mingei Online Platform, available at www.mop.mingei-project.eu (accessed on 15 March 2021)) formalization, a solid semantic representation of the socio-historic content of the communities can be structured focusing on the tangible and intangible dimensions of their culinary tradition as a manifestation of the Cultural Heritage. Furthermore, the recipes themselves, as part of the culinary tradition, are modelled by this research work both as abstract representations of the foreseen processes but also as structured ethnographic representations of their execution.
Bound together semantic narratives and recipes modelling support the representation and presentation of the culinary tradition of a community as it evolved through time and space due to technical progress, social change and historic events.

2.3. Contributions of This Work

This work is rooted in a new perspective to representation and presentation of Heritage Crafts as introduced by the H2020 research project Mingei. The main contribution of this work in the domain of representation of ICH is that it offers the possibility to represent the social, historic and ethnographic context encompassing culinary tradition, thus presenting them in context and binding them with the people that are the barriers of tradition.
From a technical perspective, the main contributions of this work can be summarized as follows.
  • A formal rich, representation of recipes and recipes execution, through a rich semantic representation of recipes that can be used to define the abstract process of their implementation. Furthermore, this work moves forward towards semantically representing the execution of a recipe, which is defined as the actual preparation of the outcome of the recipe in a specific place by a specific person, recorded and analysed as part of ethnographic research. The semantic representation of the outcomes of ethnographic research allows the implementation of a structured knowledge base that gives unlimited possibilities for the further exploitation and usage of the captured knowledge.
  • A standards-compliant representation that builds on a strong conceptualization offered by MOP by facilitating the conceptualisation provided by an ontology, the Mingei Crafts Ontology (CrO) [39]. The ontology provides a vocabulary and axioms to align the vocabulary terms with the conceptualization.
  • A web-based authoring framework for scholars that provides curating functionalities for all tangible and intangible dimensions of the culinary tradition such as artefacts, content, products and practice, as well as geographical, religious, social and financial context. The authoring of the aforementioned knowledge is supported through a full-featured semantic web authoring environment, the MOP, extended by this research work to support the authoring of representations of the culinary tradition of a community, including the inherent MOP power to represent the socio-historic context of the community.

3. Our Approach

3.1. Rationale

On an individual level, we grow up eating the food of our cultures, thus food becomes a part of who each of us is. On a larger scale, food is an important part of our culture. Traditional cuisine is passed down from one generation to the next, operating as an expression of cultural identity. Immigrants bring the food of their countries with them wherever they go, and cooking traditional food is a way of preserving their culture when they move to new places. Continuing to make food from their culture for family meals is a symbol of pride for their ethnicity and a means of coping with homesickness. However, food does not remain the same. When immigrants sell food in another country, they do not only sell it to people from the same countries as them but also people from different countries. Therefore, they have to alter the original dishes to cater to a wider range of customers with distinct tastes and flavour preferences. Alterations to original dishes can create new flavours that still retain the cultural significance of the dish. What stays the same though, is that each country or community’s unique cuisine can reflect its unique history, lifestyle, values and beliefs [40].
The main aim of this work is to reveal the tangible and ICH of culinary tradition as these are manifested through different expressions on a community transferred from a generation to another through stories, myths, parables and, of course, recipes. To this end, this work builds up a semantic framework for the representation and presentation of the complex curriculum of knowledge related to the culinary tradition of a community.

3.2. Inherited Concepts

The following concepts are inherited from the source implementation platform (MOP) and are also used in this work:
A ‘fabula’ is a series of events that entertain a topic in a chronologic form. The fabula is conceptual. Historians study primary or secondary sources to create fabulae. Sources of interest contain accounts of events that occurred, by whom, where, in which way, et cetera, and which are relevant to the topic. More formally, Fabula is “a set of coherent phenomena or cultural manifestations occurring in time and space” [41].
A ‘narrative’ is an abstraction that represents a set of facts that have happened in the real or in an imaginary world, which adheres to the laws of physics. In a narrative, these facts are connected in a way that makes them a story.
‘Narration’ is the way that a certain narrator has told the story. There can be many narrations of the same story, focusing on different aspects of the fabula, or presenting events in a different order. The encoding of the event sequence in the narration is called the plot of a narrative.

3.3. Workflow

This work aims at representing culinary traditions together with their socio-historic context leading to stories and tales about a place and its people and, in particular, stories that are relevant to traditional recipes. The proposed workflow follows the conceptual work of an ethnographer for the conceptualisation of narratives that involve aspects of daily living and practices of people bound to the living tradition of the community. The ethnographer creates a story (narrative) on a topic based on field research. Then the ethnographer uses books, published research, testimonies, archives, etc. This material contains narrations of the stories the ethnographer reconstructs. Then, the ethnographer builds a representation of a series of events (fabula) giving an account of what happened in reality, based on the studied resources. In this way, a reconstruction of the fabula is created, which can be stored in a machine-interpretable format. This reconstruction includes the ethnographer’s account of events, encoded in the causal relationships, established by him/her. In this work, it is assumed that represented events are accurate and not contradicting.
The result of the ethnographer’s s work includes not only the causal relations but also the selection of the events that comprise the fabula, their part-of relation, and their temporal ordering. It is thereby essential to understand that a critical part of the representation is a digital curation process. The narrative tools provided by the MOP allow associating a fabula to its narrative and, in turn, narrations and digital assets that help telling the story of the fabula.
Furthermore, as part of on-site research activities, field studies on culinary traditions are processed by the ethnographer and transformed within MOP to an abstract representation of recipes. Actual executions of recipes adhering to abstract representation are decomposed and semantically represented.

4. Towards a Semantic Model and an Online System for Recipes

4.1. The Top-Level Ontology

The Mingei Craft Ontology (CrO) [39] is extended by this research work to support the semantic modelling of cooking processes. The CrO has been developed by the Institute of Information Science and Technologies “Alessandro Faedo”—ISTI of the Italian National Research Council (CNR) in collaboration with the Institute of Computer Science (ICS) of the Foundation for Research and Technology Hellas (FORTH) in the context of the Mingei project (H2020, GA No. 822336) which explores the possibilities of representing and making accessible both tangible and intangible aspects of craft as Cultural Heritage (CH). The CrO is an application ontology [42] obtained by integrating several existing ontologies, notably: (a) the CIDOC-CRM, (Conceptual Reference Model (CRM) of the International Documentation Committee), a top ontology and an ISO standard (ISO 21127:2014) forming the conceptual backbone of the CrO ([35,43]), (b) the Narrative Ontology, a domain ontology focused on the representation of narratives ([41,44]), (c) the FRBRoo (Functional Requirements for Bibliographic Records) domain ontology for bibliographic records, resulting from the harmonization of FRBR with CRM [45], (d) OWL (Web Ontology Language) Time, a domain ontology recommended by W3C (World Wide Web Consortium) for the representation of time [46], and (e) Dublin Core for simple resource description [47].

4.2. Recipe Modelling

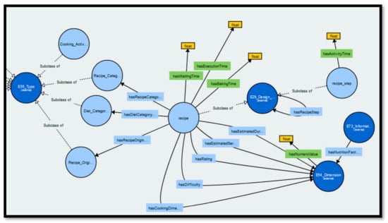
This section presents classes, properties and axioms that are extensions of the CrO, and that are implemented by this research work to support the modelling of recipes. To this end, as shown in Figure 1 the top-level class recipe is introduced, which models recipes as wholes, and the class ‘recipe_step’ which models the individual steps that compose recipes, each of which may in itself be expanded in (sub) steps. Both classes are subclasses of the CRM class ‘E29 Design or Procedure’. To connect a recipe to the steps it consists of, and, recursively, a step to its substeps, and so on, a property is introduced the ‘hasRecipeStep’. This property has a domain and range, the class ‘E29 Design or Procedure,’ that generalizes both recipe and ‘recipe_step‘, to allow an arbitrarily deep composition. In turn, ‘hasRecipeStep‘ is a subproperty of the CRM property ‘P69 has association with’, which generalises relationships like whole-part, sequence, prerequisite or is inspired by between instances of ‘E29 Design or Procedure’.
As shown in Figure 2, the main classed ‘recipe’ and ‘recipe_step’ are further specialized using a set of classes and properties to support documentation and classification purposes.
More specifically recipe is specialised by (from left to right and from top to bottom):
  • The class ‘Cooking_Activity_Type’ which models the type of activity performed in cooking (e.g., mixing), it is a sub-class of CRM class ‘E55 Type’.‘P2 has type’, connects a recipe with a ‘Cooking_Activity_type’.
  • The class ‘Recipe_Category_Type’ which models categories of a recipe, and is a sub-class of CRM class ’E55 Type’. The property ‘hasRecipeCategoryType’, is a subproperty of ’P2 has type’ and connects a recipe with a ‘Recipe_Category_Type’.
  • The class ‘Diet_Category_Type’ which models different diet types that compose recipes and a sub-class of CRM class ‘E55 Type’. The property ‘hasDietCategoryType’, is a subproperty of ’P2 has type’ and connects a recipe with a ‘Diet_Category_Type’.
  • The class ‘Recipe_Origin_Type’ which models the geographical origin of the recipe and is a sub-class of CRM class ’E55 Type’. The property ‘hasRecipeOriginType’ is a sub-property of ’P2 has type’ and connects a recipe with a ’Recipe_Origin_Type’.
  • ‘hasExecutionTime’, ‘hasWaitingtime’, ‘hasBakingTime’ which are data properties that connect a ‘recipe’ with numeric values.
  • ‘hasEstimatedServings’, ‘hasDifficulty’, ‘hasNutritionFactDimesion’, ‘hasEstimatedDuration’ and ‘hasRating’ which are subproperties of ‘P43 has dimension’ and connect a ‘recipe’ with instances of ‘E54 Dimension’. ‘E54 Dimension’ comprises quantifiable properties that can be measured by some calibrated means and can be approximated by values.
  • ‘P1 is identified by’, which describes the naming of a recipe or a recipe step, connects a recipe with its appellation, so the domain of this property is the class recipe or recipe step, and its range is class E41 Appellation. ‘P3 has note’, is a container for all informal descriptions about the recipe or recipe step, so the domain of this property is E29 Design or Procedure and its range is E62 String. ‘P67 refers to’, documents that an E89 Propositional Object makes a statement about an instance of an E1 CRM Entity. It is used for modelling author, author tips, accompanying drink, activity condition and stopping condition of a recipe/recipe step.
The class ‘recipe_step’ is specialised by the data property ‘hasActivityTime’ that connects a ‘recipe_step’ with numeric values.

4.2.1. Cooking Devices

For cooking devices, the following concepts have been defined as presented in Figure 3:
  • ‘P1 is identified by’, describes the naming of a device, connects a ‘device’ with its appellation (E41 Appellation). ‘P3 has note’, is a container for all informal descriptions about a cooking device (E62 String).
  • The class ‘Cooking_Device’, includes modelling devices that are used in a recipe step, is a subclass of CRM class ‘E57 Material’ and is further specialized by the derived classes ‘Blender’, ‘Bowl’, ‘Cracking_Device’, ‘Cutlery’, ‘Draining_Device’, ‘Drying_Device’, ‘Grinding_Device’, ‘Kitchen_Utensils’, ‘Kneading_Device’, ‘Oven_Pan’, ‘Pan’, ‘Peel’, ‘Peeling_Device’, ‘Pot’, ‘Pressure_Cooker’, ‘Roasting_Pan’, ‘Weighting_Device’.
  • ‘P68_foresees_use_of’, identifies an ‘E57 Material’ foreseen to be used by an ‘E29 Design or Procedure’.

4.2.2. Cooking Ingredients

For cooking ingredients, the following concepts have been defined as presented in Figure 4:
  • ‘Cooking_Ingredients’, modelling ingredients of a recipe/recipe_step is a subclass of CRM class ‘E57 Material’.
  • ‘Recipe_Ingredient’ is a subclass of CRM class ‘E57 Material’.
  • ‘hasIngredient’, connects a ‘Recipe_Ingredient’ with a ‘Cooking_Ingredient’, so the domain of this property is the class ‘Recipe_Ingredient’ and its range is class ‘Cooking_Ingredients’.
  • ‘hasOutcome’, connects a ‘recipe’ or ‘recipe_step’ with cooking ingredients, so the domain of this property is class ‘recipe’/’recipe_step’ and its range is class ‘Cooking_Ingredients’.
  • ‘P1 is identified by’, describes the naming of an ingredient, connects an ingredient with its appellation, so the domain of this property is the class ‘Cooking_Ingredients’ and its range is class ‘E41 Appellation’.
  • ‘P3 has note’, is a container for all informal descriptions about an ingredient, so the domain of this property is class ‘Cooking_Ingredients’ and its range is ‘E62 String’.
  • ‘P43 has dimension’, records an ‘E54 Dimension’ of some ‘E70 Thing’, connects a ‘Recipe_Ingredient’ with ‘E54 Dimension’, so the domain of this property is ‘Recipe_Ingredient’ and its range is ‘E54 Dimension’.

4.3. Recipe Execution Modelling

The natural way to model transitions from one step to another would be to treat them as property instances, or relationships, between the involved steps.
To apply sequencing in the recipe steps in this research work the following types of transitions are modelled. (1) Sequential transition connects the chosen recipe step with the step that comes next. (2) Parallel transition, connects the chosen recipe step with the recipe steps that performed in parallel. (3) Waiting transition connects the chosen recipe step with the recipe step that it waits for, and then with the next step that is to be performed.
Sequential transition goes to step connects a recipe step with a consequent step. It is a sequential, unconditional passage from one step to the next step in the flow.
Parallel transition, connects a recipe step with the subsequent recipe steps that are performed in parallel. It is implemented through nodes that have a single input and many outputs.
Waiting for transition connects a recipe step with the recipe step that should be completed before any transition to the next step, and with the next step that is to be performed. It is implemented through nodes that have many input steps and a single output step, so they are structurally identical.
To model the above transitions, we employ the classes Sequential transition, Parallel transition and Waiting for transition subclasses of ‘E73 Information Object’, modelling the transitions. Classes are assigned with from and to properties to model input and output steps. Transitions are differentiated through the number of input and output nodes.

5. Use Case: Connecting Recipes with the Tangible and Intangible

The above presented semantic models and online tool provide a method for the systematic representation and preservation not only of recipes but also the socio-historic context of their creation, binding them with the memories and values of the community. The expressive richness gained by doing so in the context of the Mingei CrO provides the capability to open a new world of possibilities for further exploitation of the recipes. More specifically, the presentation of the use case starts with a story of a unique ingredient and how this affected the culinary tradition of Greece. Then a representative recipe of this culinary tradition is represented both in an abstract form and in terms of its actual execution.

5.1. The Story of “Politiki Kouzina” and the Special New Year’s Cake

For Ottomans, mastic was strongly connected to the island of Chios and this is why they called the island sakiz adasi (mastic gum island). Mastic was considered the original chewing gum and was favoured by the intelligentsia in 5th-century Constantinople (Istanbul). In 1566 the occupation of Chios changed as the Ottomans conquered the island. As rulers of the island, the Ottomans took over the monopoly of the mastic trade; a product that was already very famous in the Ottoman Empire and especially among the Sultan’s harem. The annual production was estimated at approximately 50,000 to 60,000 okades (1 oka = 1.208 gr) per year. Nevertheless, the Ottomans allowed some facilitations for the mastic communities. Mastic growers had to pay poll tax as well as mastic tax instead of money. Mastic tax was calculated according to the annual production [48].
After the liberation of Chios in 1912, Turkey continued to be one of the major export destinations of mastic. In the meantime, a large part of Istanbul’s population was Greek Turkish citizens called Romioi. This population developed a unique culinary tradition, called “Politiki kouzina” (‘kitchen of The City’ where City refers to Istanbul and originates from the former name of the city, Constantinople), by combining Greek and Turkish flavours. As part of this tradition, a special kind of new year’s cake was the so-called “Politiki Vasilopita” (Turkish sweet bread). For its production, mastic was used for flavouring.
In 1955 this Greek minority of Istanbul was attacked by organized mob groups on 6–7 September. This is known as ‘The September Events’. The pogrom was orchestrated by the governing Democratic Party in Turkey in cooperation with various security organizations (Tactical Mobilisation Group, Counter-Guerrilla and National Security Service) [49]. The events were triggered by the false news that the day before, Greeks had bombed the Turkish consulate in Thessaloniki, in northern Greece—the house where Mustafa Kemal Atatürk had been born in 1881 [50]. A bomb planted by a Turkish usher at the consulate, who was later arrested and confessed, incited the events. The Turkish press, conveying the news in Turkey, was silent about the arrest and instead insinuated that Greeks had set off the bomb [51].
The Istanbul pogrom resulted in a second wave of forceful immigration of Greek Turkish citizens after the destruction of Smirne. Immigrants brought together in Greece their traditions, including their culinary traditions and recipes. Their unique taste made recipes from The City very popular in Greece, among them the “Politiki Vasilopita”, a special cake prepared for the new year celebration.

5.2. Representation of the Socio-Historic Context of “Politiki Kouzina” in MOP

The representation of the socio-historic context of this story starts from the decomposition of the text into basic knowledge elements. Such elements can be considered as persons, places, enterprises, objects and heritage items that have a role or are mentioned in the story. The merging of these happens through definitions of events that present things that happened, but also transitions that affect the represented knowledge elements. These representations can become richer when combined with digital information such as images, videos, scanned documents, 3D reconstructions of objects and sites.
In this context, the aforementioned story can be decomposed as shown in Table 1.

5.2.1. Representation Story-Specific Knowledge Elements

In this step, the decomposition of the story as abstractly presented above is semantically represented in the knowledge base. To do so the MOP is employed. Basic knowledge elements comprise basic statements that relate to entities of the story and are accompanied by digital assets to enhance the representation richness. Examples of authored documentation in MOP for the presented story are provided in Figure 5. In this figure, an example of documenting an image of the “Sweet Bread” recipe presented later is shown and the locations where events of interest with regard to the represented story are shown. The authoring of the multimedia objects that are considered as digital assets is supported through facilities that allow inserting, editing and deleting Media Objects. Each Media Object can be associated with events, fabulae, and other semantic elements of the story. This association links Media Objects that annotate these elements. These annotations are quite useful for visualization and presentation purposes, providing a better overview of the data.

5.2.2. Authoring Events and Fabulae

Basic knowledge elements participate in the story but do not compose the story. To formulate the story authoring of events is required. This is the first step towards representing the course of events presented in the story. Crucial to the representation of events is the definition of persons that participated in the event and the possible relations with other events. Figure 6 presents the authoring workflow for events.
With a set of events defined, MOP supports the definition of a fabula. As mentioned earlier, a ‘fabula’ is a series of events that entertain a topic in a chronologic form. The fabula authoring page is structured as follows. Initially, a title and a description are requested and then the association of events with the fabula is performed through the selection from drop-down fields (see Figure 7, left). A fabula can be previewed as a series of events and the locations associated with the events (see Figure 7, right).

5.3. Representation of a Recipe in MOP

In the context of this use case, the outcome of the fabula is the transfer of intangible cultural heritage (culinary traditions) from the Greek Turkish population of Istanbul (Constantinople) to Greece. This is modelled through a set of recipes and their representations. To do so the first step is to model the cooking-related knowledge elements contributing to the recipe, then to abstractly represent the recipe as a collection of activities, and finally to represent the actual execution of the recipe for educational and training purposes, thus supporting the preservation of the intangible culinary traditions modelled by this research work.

5.3.1. Representation of Cooking-Related Knowledge Elements

The authoring of basic knowledge elements regards objects and ingredients that will be used for authoring recipes. To this end, these can be considered as existing prior knowledge of the system and could be employed across recipes. Of course, there should be always the provision to add a new tool or ingredient on the fly. Thus, the extensions implemented in the MOP support the authoring of devices and ingredients. The authoring of cooking devices in MOP is quite straightforward as it entails the provision of a name and a description of the identification of device type for classification and the definition of related media objects for visual identification (see Figure 8).
Cooking devices are more unlikely to change concerning cooking ingredients. These are more closely dependent on the recipe and are used to describe both initial ingredients an outputs of recipe steps (e.g., a mastic-butter mix). So, ingredients are meant both to be authored before the authoring of a recipe and also be generated during authoring, as new steps and substeps generate intermediate ingredients that will be used subsequently as inputs to the next steps of the recipe. The authoring workflow for cooking ingredients is presented in Figure 9.

5.3.2. Representation of Recipes in the Form of Abstract Processes

This work distinguishes between recipe modelling and recipe execution. A recipe model is the abstracted sequence of events needed to represent a recipe while recipe execution regards the representation of the steps and actions performed by an actual person executing the abstract recipe model in the context of a recipe preparation session. The authoring of recipe models happens through simple form filling operations. The main information about the recipe is inserted in the form and regards the specialisation of the recipe through properties and instances of the recipe model (see Figure 10). The most important step for producing a machine-interpretable semantic representation of a recipe model is the creation of its schema. Schema authoring is performed by identifying the steps of the recipe and then decomposing steps into sub-steps. Top-level steps can be defined in parallel to the authoring of basic recipe information as presented in Figure 11.
After the creation of the recipe, it is time to define the schema of its execution. To do so each of the recipe steps should be decomposed, if required, into substeps, and the relations between steps and sub-steps should be defined. This is accomplished through the authoring form for each of the steps of the recipe as shown in Figure 12 (right). From this form, substeps can be added and, for each of them, the condition upon which the execution moves to the next step can be defined (see Figure 12 bottom left).
When the authoring is completed, recipes can be previewed by selecting their name from the recipes list. This results in a web page that presents basic information about the recipe (see Figure 13). The execution schema can be accessed by selecting the preview functionality. From there the executions steps can be previewed including their substeps and ordering options (see Figure 14).

5.4. Representation of Recipe Execution in MOP

The execution of a recipe is identified as the execution of the abstract recipe steps defined in the recipe schema by a specific person at a specific place and time using specific objects and ingredients as described in the recipe model. The authoring part is initiated by providing a name for the execution, the location, the person responsible for executing the recipe, the date and related media objects (see Figure 15). Taking into account that the execution of a recipe should always follow the recipe schema there is no need to define recipe steps once more. This is done by declaring that the specific recipe executions complied with the recipe schema described previously. Thus, all the steps that should be defined and represented are transcribed automatically from the recipe schema.
Authoring of step details happens through the corresponding tab of the authoring container (see Figure 16). As these define concrete execution information of the recipe, these can and should be linked with Media Objects that correspond to each of these steps. Such objects can be key pictures and video segments, motion capture and any other kind of multimedia object file that a user would like to correlate with a recipe execution step.
The aforementioned authoring process results in a representation of the recipe execution that can be previewed as shown in Figure 17.

6. Discussion & Future Work

This paper presents a knowledge representation framework and tools to allow the representation and presentation of the tangible and intangible dimensions of culinary tradition as cultural heritage, including the socio-historic context of its evolution. To do so the proposed system extends the MOP and the CrO in the following ways. The CrO is extended to support cooking tools and ingredients, and recipes are systematically represented both in the form of abstract schemas and in the form of schema executions. This semantic wealth is explored by extending the MOP to support the interlinking of fabulas with recipes and recipe executions that provide the means to represent and present culinary traditions as evolved in the context of historic events, social evolution and social change.
The outcomes of this systematic approach have valuable contributions both to recipes representation and to the representation of the tangible and intangible dimensions linked with culinary tradition. To prove the presented hypothesis, a complete use case is presented that presents recipes in conjunction with their socio-historic context as revealed through historic events, stories and traditions carried from generation to generation as ICH of the community of former Greek Turkish citizens of Istanbul (Constantinople). In this context, the story of “politiki kouzina” was presented, revealing the secrets of a famous New Year’s Eve cake recipe as brought to Greece, as one of the outcomes of unfortunate historic events that led to the forceful immigration of Greek Turkish citizens from Istanbul to Greece.
Last but not least, it should be noted that the representation of culinary traditions opens also the path to a systematic representation of other traditions that are related to the processing of natural, raw material, such as in traditions researched in ethnomedicine. For example, mastic (which is also used in the recipe of the aforementioned New Year’s Eve cake) is a natural product of the mastic tree which is cultivated exclusively on the island of Chios, Greece. Since antiquity, mastic was known for its medicinal properties, either by chewing mastic tears or by processing the natural product (e.g., mastic powder, mastic oil). The Chios Gum Mastic Growers Association is responsible for the mastic trade and the production of mastic products, but lately, their focus has been primarily on the medicinal benefits of mastic. This is an aspect that could be also represented through the mechanisms of MOP for the representation of culinary traditions.
Regarding future improvements, the presentation of this tradition will be further enriched by also representing the means of cooking, i.e., the heating source used in a recipe execution. Although recipes do not always mention specific heat sourcing to execute a recipe, in representing the knowledge and practice of a cook during a recipe execution it would be insightful to include this aspect since the heating source can affect the taste and texture of the cooked material, as well as the tools/devices used. In addition, further enrichment can be achieved through exploiting richer media representation supported both by the web platform and by exploiting semantic knowledge in more experiential technologies including 3D applications, Augmented Reality (AR) presentations and mixed reality experiences. In this context, it is expected that the represented knowledge will support storytelling approaches to the presentation of culinary traditions with expected impact in the domains of education, training and entertainment.

Author Contributions

Conceptualization, N.P., X.Z., C.M. and D.K.; methodology, N.P., X.Z. and C.M.; software, P.D., E.K., D.M., V.B.; validation, I.A., A.P. and V.B.; investigation, D.K.; resources, D.K.; data curation, D.K.; writing—original draft preparation, N.P. and D.K.; writing—review and editing, N.P.; visualization, V.B.; supervision, N.P. and X.Z.; project administration, X.Z. and N.P.; funding acquisition, X.Z. and N.P. All authors have read and agreed to the published version of the manuscript.

Funding

This work has been conducted in the context of the Mingei project that has received funding from the European Union’s Horizon 2020 research and innovation programme under grant agreement No 822336.

Institutional Review Board Statement

Not applicable.

Informed Consent Statement

Not applicable.

Acknowledgments

The recipe represented in this paper is authored by a famous Greek Pastry chef, Stelios Parliaros and accessed through his website from the following location https://steliosparliaros.gr/giortina/xristougenniatika/politiki-vasilopita-tsoureki/ (accessed on 15 March 2021). The video used for the representation of the Media Objects linked with the recipe is created by Stelios Parliaros and available through his YouTube channel https://www.youtube.com/channel/UC2GqGU5KTIDv47qzLXpkjtg (accessed on 15 March 2021). The authors would like to thank Nadia Manoli for her contribution to the requirements collection phase regarding the usage of recipe modelling systems for the development of smart cooking applications.

Conflicts of Interest

The authors declare no conflict of interest.

References

  1. Lenzerini, F. Intangible Cultural Heritage: The Living Culture of Peoples. Eur. J. Int. Law 2011, 22, 101–120. [Google Scholar] [CrossRef]
  2. Zabulis, X.; Meghini, C.; Partarakis, N.; Beisswenger, C.; Dubois, A.; Fasoula, M.; Galanakis, G. Representation and preservation of Heritage Crafts. Sustainability 2020, 12, 1461. [Google Scholar] [CrossRef]
  3. Zabulis, X.; Meghini, C.; Partarakis, N.; Kaplanidi, D.; Doulgeraki, P.; Karuzaki, E.; Stefanidi, E.; Evdemon, T.; Metilli, D.; Bartalesi, V.; et al. What is needed to digitise knowledge on Heritage Crafts. Memoriamedia 2019, 1, 1–25. [Google Scholar]
  4. Partarakis, N.; Zabulis, X.; Antona, M.; Stephanidis, C. Transforming Heritage Crafts to engaging digital experiences. In Visual Computing for Cultural Heritage; Springer: Cham, Switzerland, 2020; pp. 245–262. [Google Scholar]
  5. Partarakis, N.; Grammenos, D.; Margetis, G.; Zidianakis, E.; Drossis, G.; Leonidis, A.; Stephanidis, C. Digital cultural heritage experience in Ambient Intelligence. In Mixed Reality and Gamification for Cultural Heritage; Springer: Cham, Switzerland, 2017; pp. 473–505. [Google Scholar]
  6. ResearchSpace. Available online: https://www.researchspace.org/ (accessed on 15 March 2021).
  7. Oldman, D.; Tanase, D. Reshaping the Knowledge Graph by connecting researchers, data and practices in ResearchSpace. In Proceedings of the International Semantic Web Conference, Monterey, CA, USA, 8–12 October 2018; Springer: Cham, Switzerland, 2018; pp. 325–340. [Google Scholar]
  8. Mintz, S.; Bois, C.D. The Anthropology of Food and Eating. Annu. Rev. Anthropol. 2002, 31, 99–119. [Google Scholar] [CrossRef]
  9. Fischler, C. Food, self and identity. Soc. Sci. Inf. 1988, 27, 275–292. [Google Scholar] [CrossRef]
  10. Appadurai, A. How to Make a National Cuisine: Cookbooks in Contemporary India. Comp. Stud. Soc. Hist. 1988, 30, 3–24. [Google Scholar] [CrossRef]
  11. Willetts, A. ‘Bacon sandwiches got the better of me’: Meat-eating and vegetarianism in South-East London. In Food, Health and Identity; Caplan, P., Ed.; Routledge: London, UK, 1997; pp. 111–130. [Google Scholar]
  12. Charsley, S. Marriages, weddings and their cakes. In Food, Health and Identity; Caplan, P., Ed.; Routledge: London, UK, 1997; pp. 50–70. [Google Scholar]
  13. Sutton, D. The Mindful Kitchen, The Embodied Cook: Tools, Technology and Knowledge on a Greek island. Mater. Cult. Rev. 2009, 70, 63–68. [Google Scholar]
  14. Sutton, D. Cooking Skills, the Senses, and Memory: The Fate of Practical Knowledge. In Food and Culture: A Reader; Counihan, C., van Esterik, P., Eds.; Routledge: London, UK, 2013; pp. 299–319. [Google Scholar]
  15. Bernstein, N. On Dexterity and Its Development. In Dexterity and Its Development; Latash, M.L., Tuvey, M.T., Eds.; Psychology Press: New York, NY, USA, 1996. [Google Scholar]
  16. Mediterranean Diet, UNESCO. Available online: https://ich.unesco.org/en/RL/mediterranean-diet-00884 (accessed on 15 March 2021).
  17. Gebhardt, S.; Lemar, L.; Haytowitz, D.; Pehrsson, P.; Nickle, M.; Showell, B.; Holden, J. Composition of Foods Raw, Processed, Prepared. In USDA National Nutrient Database for Standard Reference, Release 21; United States Department of Agriculture Agricultural Research Service: Beltsville, MD, USA, 2008. [Google Scholar]
  18. Caracciolo, C.; Stellato, A.; Morshed, A.; Johannsen, G.; Rajbhandari, S.; Jaques, Y.; Keizer, J. The AGROVOC linked dataset. Semant. Web 2013, 4, 341–348. [Google Scholar] [CrossRef]
  19. Fddb. info Food Database. Available online: https://fddb.info/db/en/index.html (accessed on 15 March 2021).
  20. Dooley, D.M.; Griffiths, E.J.; Gosal, G.S.; Buttigieg, P.L.; Hoehndorf, R.; Lange, M.C.; Hsiao, W.W. Food On: A harmonized food ontology to increase global food traceability, quality control and data integration. Jnp. Sci. Food 2018, 2, 1–10. [Google Scholar] [CrossRef] [PubMed]
  21. Noy, N.; McGuiness, D. Ontology Development 101: A Guide to Creating Your First Ontology; Technical Report KSL-01-05 and Stanford Medical Informatics Technical Report SMI-2001-0880; Stanford Knowledge Systems Laboratory: Stanford, CA, USA, 2001. [Google Scholar]
  22. Graça, J.; Mourao, M.; Anunciaçao, O.; Monteiro, P.; Pinto, H.S.; Loureiro, V. Ontology building process: The wine domain. In Proceedings of the 5th Conference of EFITA, Vila Real, Portugal, 25–28 July 2005. [Google Scholar]
  23. Heflin, J. Beer Ontology 1.0 (Draft). 2000. Available online: https://www.cs.umd.edu/projects/plus/SHOE/onts/beer1.0.html (accessed on 15 March 2021).
  24. Villarias, L.G. Ontology-Based Semantic Querying of the Web with Respect to Food Recipes. Master’s Thesis, Technical University of Denmark, Lyngby, Denmark, 2004. [Google Scholar]
  25. Batista, F.; Pardal, J.P.; Vaz, P.; Mamede, N.; Ribeiro, R. Ontology Construction: Cooking Domain; Technical Report; INESC-ID: Lisbon, Portugal, 2006. [Google Scholar]
  26. Ribeiro, R.D.; Batista, F.M.; Nuno, J.; Pardal, J.P.; Pinto, H.S. Cooking an ontology. In Proceedings of the 12th International Conference on AI: Methodology, Systems, Applications, Berlin, Germany, 12–15 September 2006; pp. 213–221. [Google Scholar]
  27. Cantais, J.; Dominguez, D.; Gigante, V.; Laera, L.; Tamma, V. An example of food ontology for diabetes control. In Proceedings of the ISWC Workshop on Ontology Patterns for the Semantic Web, Galway, Ireland, 6–10 November 2005. [Google Scholar]
  28. Nanba, H.; Doi, Y.; Tsujita, M.; Takezawa, T.; Sumiya, K. Construction of a cooking ontology from cooking recipes and patents. In Proceedings of the 2014 ACM International Joint Conference on Pervasive and Ubiquitous Computing: Adjunct Publication, Seattle, WA, USA, 13-17 September 2014; pp. 507–516. [Google Scholar]
  29. Vavliakis, K.N.; Karagiannis, G.T.; Mitkas, P.A. Semantic Web in cultural heritage after 2020. In Proceedings of the International Semantic Web Conference, Athens, Greece, 2–6 November 2012; pp. 11–15. [Google Scholar]
  30. Purday, J. Think culture: Europeana. eu from concept to construction. Bibliothek Forschung Praxis 2009, 33, 170–180. [Google Scholar] [CrossRef]
  31. Zimmer, C.; Tryfonopoulos, C.; Weikum, G. MinervaDL: An architecture for information retrieval and filtering in distributed digital libraries. In Proceedings of the International Conference on Theory and Practice of Digital Libraries, Budapest, Hungary, 16–21 September 2007; Springer: Berlin/Heidelberg, Germany, 2007; pp. 148–160. [Google Scholar]
  32. Bloomberg, R.; Dekkers, M.; Gradmann, S.; Lindquist, M.; Lupovici, C.; Meghini, C.; Verleyen, J. Functional Specification for Europeana Rhine Release. In D3.1 of Europeana v1.0 Project; Public Deliverable: Utrecht, The Netherlands, 2009. [Google Scholar]
  33. Doerr, M.; Gradmann, S.; Hennicke, S.; Isaac, A.; Meghini, C.; Van de Sompel, H. The Europeana Data Model (EDM). In Proceedings of the World Library and Information Congress: 76th IFLA General Conference and Assembly, Gothenburg, Sweden, 10–15 August 2010; p. 15. [Google Scholar]
  34. Doerr, M. The CIDOC Conceptual Reference Model: An ontological approach to semantic interoperability of metadata. AI Mag. 2003, 24, 75–92. [Google Scholar]
  35. Zhang, X.; LeCun, Y. Text understanding from scratch. arXiv 2015, arXiv:1502.01710. [Google Scholar]
  36. Bordes, A.; Weston, J.; Collobert, R.; Bengio, Y. Learning structured embeddings of knowledge bases. In Proceedings of the AAAI Conference on Artificial Intelligence, San Francisco, CA, USA, 7–11 August 2011. [Google Scholar]
  37. Bloomberg, R. Functional Specification for the Europeana Danube Release. Europeana v 1.0; Europeana: Hague, The Netherlands, 2010. [Google Scholar]
  38. D’Andrea, F.A.; Niccolucci, S.; Bassett, F.K. 3D-ICONS: World Heritage sites for Europeana: Making complex 3D models available to everyone. In Proceedings of the IEEE International Conference on Virtual Systems and Multimedia, Milan, Italy, 2–5 September 2012; pp. 517–520. [Google Scholar]
  39. Meghini, C.; Bartalesi, V.; Metilli, D.; Partarakis, N.; Zabulis, X. Mingei Crafts Ontology. 2020. Available online: https://zenodo.org/record/3742829#.Xw1prigzZaR (accessed on 15 March 2021).
  40. Le, C.B. What Food Tells Us About Culture. 2017. Available online: https://freelymagazine.com/2017/01/07/what-food-tells-us-about-culture/ (accessed on 15 March 2021).
  41. Bartalesi, V.; Meghini, C.; Metilli, D. A conceptualisation of narratives and its expression in the CRM. Int. J. Metadata Semant. Ontol. 2017, 12, 35–46. [Google Scholar] [CrossRef]
  42. Guarino, N. Formal Ontology and Information Systems, Amended version of a paper appeared in N. Guarino (ed.), Formal Ontology in Information Systems. In Proceedings of the FOIS’98, Trento, Italy, 6–8 June 1998; IOS Press: Amsterdam, The Netherlands; pp. 3–15. [Google Scholar]
  43. Meghini, C.; Doerr, M. A first-order logic expression of the CIDOC conceptual reference model. Int. J. Metadata Semant. Ontol. 2018, 13, 131–149. [Google Scholar] [CrossRef]
  44. Bartalesi, V.; Meghini, C.; Metilli, D.; Benedetti, F. Introducing narratives in Europeana: A case study. Int. J. Appl. Math. Comput. Sci. 2019, 29, 7–16. [Google Scholar]
  45. Doerr, M.; Bekiari, C.; LeBoeuf, P.; Nationale de France, B. FRBRoo, a conceptual model for performing arts. In Proceedings of the Annual Conference of CIDOC, Athens, Greece, 15–18 September 2008; pp. 6–18. [Google Scholar]
  46. Cox, S.; Little, C. Time Ontology in OWL, W3C Recommendation. Available online: https://www.w3.org/TR/owl-time/ (accessed on 19 October 2017).
  47. DCMI Metadata Terms. Available online: https://www.dublincore.org/specifications/dublin-core/dcmi-terms/ (accessed on 15 March 2021).
  48. Kallinikidou, A. Chios Mastiha Museum; Piraeus Bank Group Cultural Foundation: Athens, Greece, 2017; ISBN 13-9789602441923. [Google Scholar]
  49. Benlisoy, F. Anti-Greek Riots of September 1955 in Constantinople (Istanbul). 2008. Available online: constantinople.ehw.gr (accessed on 8 September 2020).
  50. Güven, D. Riots against the Non-Muslims of Turkey: 6/7 September 1955 in the context of demographic engineering. Eur. J. Turkish Stud. 2011, 12. [Google Scholar] [CrossRef]
  51. de Zayas, A. The Istanbul Pogrom of 6–7 September 1955 in the Light of International Law. Genocide Stud. Prev. 2007, 2, 137–154. [Google Scholar] [CrossRef]
Figure 1. Top-level recipe model.
Figure 1. Top-level recipe model.
Heritage 04 00036 g001
Figure 2. Detailed recipe model.
Figure 2. Detailed recipe model.
Heritage 04 00036 g002
Figure 3. Cooking Devices.
Figure 3. Cooking Devices.
Heritage 04 00036 g003
Figure 4. Cooking ingredients.
Figure 4. Cooking ingredients.
Heritage 04 00036 g004
Figure 5. Documentation examples.
Figure 5. Documentation examples.
Heritage 04 00036 g005
Figure 6. Event authoring workflow.
Figure 6. Event authoring workflow.
Heritage 04 00036 g006
Figure 7. Fabula Authoring—“Politiki Kouzina (Cuisine of Constantinople)”.
Figure 7. Fabula Authoring—“Politiki Kouzina (Cuisine of Constantinople)”.
Heritage 04 00036 g007
Figure 8. Authoring of cooking devices.
Figure 8. Authoring of cooking devices.
Heritage 04 00036 g008
Figure 9. Authoring of cooking ingredients.
Figure 9. Authoring of cooking ingredients.
Heritage 04 00036 g009
Figure 10. Top: authoring basic recipe information, bottom: definition of top-level execution steps.
Figure 10. Top: authoring basic recipe information, bottom: definition of top-level execution steps.
Heritage 04 00036 g010
Figure 11. Authoring of recipe top-level execution steps.
Figure 11. Authoring of recipe top-level execution steps.
Heritage 04 00036 g011
Figure 12. Recipe steps authoring workflow.
Figure 12. Recipe steps authoring workflow.
Heritage 04 00036 g012
Figure 13. Recipe details preview.
Figure 13. Recipe details preview.
Heritage 04 00036 g013
Figure 14. Recipe schema preview.
Figure 14. Recipe schema preview.
Heritage 04 00036 g014
Figure 15. Recipe execution authoring.
Figure 15. Recipe execution authoring.
Heritage 04 00036 g015
Figure 16. Recipe execution steps and media objects authoring.
Figure 16. Recipe execution steps and media objects authoring.
Heritage 04 00036 g016
Figure 17. Recipe execution presentation.
Figure 17. Recipe execution presentation.
Heritage 04 00036 g017
Table 1. Decomposition of story to events.
Table 1. Decomposition of story to events.
Story Decomposition
Event: Ottomans conquer Chios 🡪 ‘Ottoman Occupation’, linked with ‘Media Objects’, linked with ‘Location’
Event: Ottomans take over mastic monopoly🡪 ‘Ottoman Occupation’, linked with ‘Media Objects’
Event: Ottomans allow facilitations for mastic communities: Part 1🡪 ‘Ottoman Occupation’, linked with ‘Media Objects’
Event: Ottomans allow facilitations for mastic communities: Part 2🡪 ‘Ottoman Occupation’, linked with ‘Media Objects’
Event: Chios joins independent Greece 🡪 ‘Ottoman Occupation🡪, linked with ‘Media Objects’ linked with ‘Locations’ (Chios, Greece)
Event: The September events 🡪 ‘Ottoman Occupation’, linked with ‘Media Objects’ (photos of the events, newspapers) linked with ‘Locations’ (Istanbul, Locations of the events in Istanbul), linked with ‘Persons’ (politicians, event organisers)
Event: Migration of the Greek minority of Istanbul 🡪 ‘Ottoman Occupation’, linked with ‘Media Objects’, linked with ‘Locations’
Publisher’s Note: MDPI stays neutral with regard to jurisdictional claims in published maps and institutional affiliations.

Share and Cite

MDPI and ACS Style

Partarakis, N.; Kaplanidi, D.; Doulgeraki, P.; Karuzaki, E.; Petraki, A.; Metilli, D.; Bartalesi, V.; Adami, I.; Meghini, C.; Zabulis, X. Representation and Presentation of Culinary Tradition as Cultural Heritage. Heritage 2021, 4, 612-640. https://doi.org/10.3390/heritage4020036

AMA Style

Partarakis N, Kaplanidi D, Doulgeraki P, Karuzaki E, Petraki A, Metilli D, Bartalesi V, Adami I, Meghini C, Zabulis X. Representation and Presentation of Culinary Tradition as Cultural Heritage. Heritage. 2021; 4(2):612-640. https://doi.org/10.3390/heritage4020036

Chicago/Turabian Style

Partarakis, Nikolaos, Danae Kaplanidi, Paraskevi Doulgeraki, Effie Karuzaki, Argyro Petraki, Daniele Metilli, Valentina Bartalesi, Ilia Adami, Carlo Meghini, and Xenophon Zabulis. 2021. "Representation and Presentation of Culinary Tradition as Cultural Heritage" Heritage 4, no. 2: 612-640. https://doi.org/10.3390/heritage4020036

APA Style

Partarakis, N., Kaplanidi, D., Doulgeraki, P., Karuzaki, E., Petraki, A., Metilli, D., Bartalesi, V., Adami, I., Meghini, C., & Zabulis, X. (2021). Representation and Presentation of Culinary Tradition as Cultural Heritage. Heritage, 4(2), 612-640. https://doi.org/10.3390/heritage4020036

Article Metrics

Back to TopTop