Dynamic Neuro-Glial-Vascular Responses in a Mouse Model of Vascular Cognitive Impairment
Abstract
1. Introduction
2. Materials and Methods
2.1. BCAS and Laser-Doppler Perfusion Imaging
2.2. Brain Slice Preparation
2.3. Calcium Imaging
2.4. Vessel Cannulation
2.5. Vascular Reactivity Measurements
2.6. Electrophysiology
2.7. Immunohistochemistry
2.8. Reverse Transcription Polymerase Chain Reaction (RT-PCR) and Quantitative Real-Time PCR (qPCR) from Brain Region-Specific Tissue Punches
2.9. Data Analysis
3. Results
3.1. Ischemia-Induced Pyramidal Neuron Responses in BCAS Mice
3.2. Reduced Hypoxia-Evoked Vascular Responses in BCAS Mice
3.3. Reduced Adenosine-Evoked Relaxation in BCAS Mice
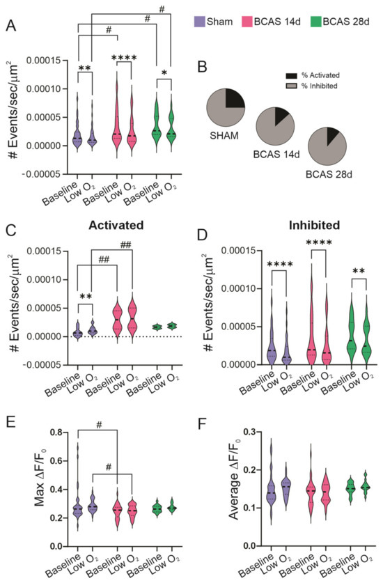
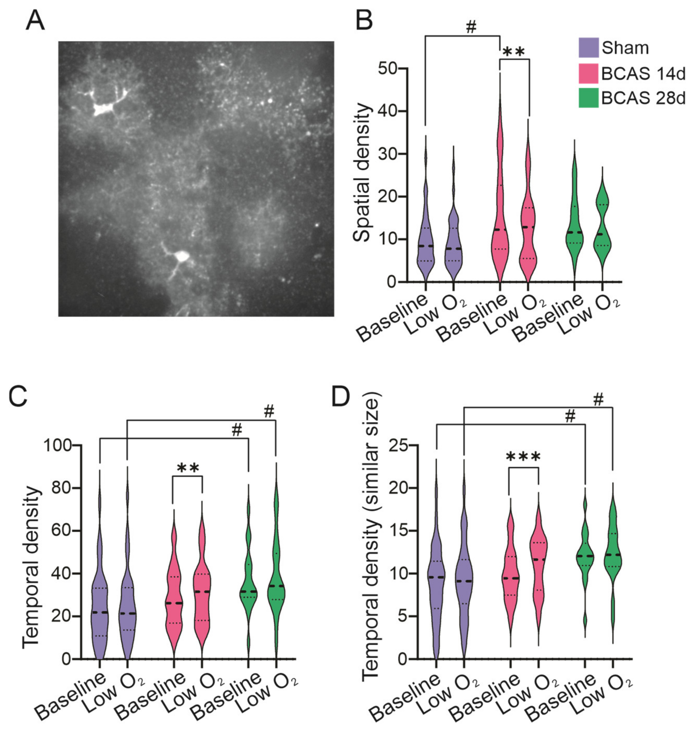
3.4. Spontaneous and Stimulus-Induced Astrocyte Ca2+ Dynamics
3.5. Increased Anti-Inflammatory Markers in Astrocytes and Microglia from BCAS Mice
4. Discussion
4.1. Ischemia-Induced Changes to Parenchymal Arterioles
4.2. Dynamic Changes in Astrocytes
4.3. Structural Changes in Microglia
4.4. Study Limitations and Future Research
Author Contributions
Funding
Institutional Review Board Statement
Informed Consent Statement
Data Availability Statement
Acknowledgments
Conflicts of Interest
References
- Yang, Y.; Ju, J.; Deng, M.; Wang, J.; Liu, H.; Xiong, L.; Zhang, J. Hypoxia Inducible Factor 1α Promotes Endogenous Adaptive Response in Rat Model of Chronic Cerebral Hypoperfusion. Int. J. Mol. Sci. 2017, 18, 3. [Google Scholar] [CrossRef] [PubMed]
- Liu, J.; Gu, Y.; Guo, M.; Ji, X. Neuroprotective effects and mechanisms of ischemic/hypoxic preconditioning on neurological diseases. CNS Neurosci. Ther. 2021, 27, 869–882. [Google Scholar] [CrossRef] [PubMed]
- Milner, R.; Hung, S.; Wang, X.; Berg, G.I.; Spatz, M.; del Zoppo, G.J. Responses of Endothelial Cell and Astrocyte Matrix-Integrin Receptors to Ischemia Mimic Those Observed in the Neurovascular Unit. Stroke J. Cereb. Circ. 2008, 39, 191–197. [Google Scholar] [CrossRef]
- Milner, R.; Hung, S.; Wang, X.; Spatz, M.; del Zoppo, G.J. The Rapid Decrease in Astrocyte-Associated Dystroglycan Expression by Focal Cerebral Ischemia is Protease-Dependent. J. Cereb. Blood Flow Metab. 2008, 28, 812–823. [Google Scholar] [CrossRef]
- Tagaya, M.; Liu, K.F.; Copeland, B.; Seiffert, D.; Engler, R.; Garcia, J.H.; del Zoppo, G.J. DNA scission after focal brain ischemia. Temporal differences in two species. Stroke J. Cereb. Circ. 1997, 28, 1245–1254. [Google Scholar] [CrossRef]
- Washida, K.; Hattori, Y.; Ihara, M. Animal Models of Chronic Cerebral Hypoperfusion: From Mouse to Primate. Int. J. Mol. Sci. 2019, 20, 6176. [Google Scholar] [CrossRef]
- Ben-Ari, H.; Lifschytz, T.; Wolf, G.; Rigbi, A.; Blumenfeld-Katzir, T.; Merzel, T.K.; Koroukhov, N.; Lotan, A.; Lerer, B. White matter lesions, cerebral inflammation and cognitive function in a mouse model of cerebral hypoperfusion. Brain Res. 2019, 1711, 193–201. [Google Scholar] [CrossRef]
- Ishikawa, H.; Shindo, A.; Mizutani, A.; Tomimoto, H.; Lo, E.H.; Arai, K. A brief overview of a mouse model of cerebral hypoperfusion by bilateral carotid artery stenosis. J. Cereb. Blood Flow Metab. 2023, 43, 18–36. [Google Scholar] [CrossRef]
- Kakae, M.; Kawashita, A.; Onogi, H.; Nakagawa, T.; Shirakawa, H. Bilateral Common Carotid Artery Stenosis in Mice: A Model of Chronic Cerebral Hypoperfusion-Induced Vascular Cognitive Impairment. Bio-Protocol 2024, 14, e5022. [Google Scholar] [CrossRef]
- Iwabuchi, S.; Kawahara, K. Functional significance of the negative-feedback regulation of ATP release via pannexin-1 hemichannels under ischemic stress in astrocytes. Neurochem. Int. 2011, 58, 376–384. [Google Scholar] [CrossRef]
- Marina, N.; Kasymov, V.; Ackland, G.L.; Kasparov, S.; Gourine, A.V. Astrocytes and Brain Hypoxia. Adv. Exp. Med. Biol. 2016, 903, 201–207. [Google Scholar] [PubMed]
- Bhatti, M.S.; Frostig, R.D. Astrocyte-neuron lactate shuttle plays a pivotal role in sensory-based neuroprotection in a rat model of permanent middle cerebral artery occlusion. Sci. Rep. 2023, 13, 12799. [Google Scholar] [CrossRef] [PubMed]
- Magistretti, P.J.; Allaman, I. Lactate in the brain: From metabolic end-product to signalling molecule. Nat. Rev. Neurosci. 2018, 19, 235–249. [Google Scholar] [CrossRef] [PubMed]
- Jiwaji, Z.; Hardingham, G.E. Good, bad, and neglectful: Astrocyte changes in neurodegenerative disease. Free. Radic. Biol. Med. 2022, 182, 93–99. [Google Scholar] [CrossRef]
- Xu, J.; Ji, T.; Li, G.; Zhang, H.; Zheng, Y.; Li, M.; Ma, J.; Li, Y.; Chi, G. Lactate attenuates astrocytic inflammation by inhibiting ubiquitination and degradation of NDRG2 under oxygen-glucose deprivation conditions. J. Neuroinflamm. 2022, 19, 111280. [Google Scholar] [CrossRef]
- Paumier, A.; Boisseau, S.; Jacquier-Sarlin, M.; Pernet-Gallay, K.; Buisson, A.; Albrieux, M. Astrocyte-neuron interplay is critical for Alzheimer’s disease pathogenesis and is rescued by TRPA1 channel blockade. Brain 2022, 145, 388–405. [Google Scholar] [CrossRef]
- Shah, D.; Gsell, W.; Wahis, J.; Luckett, E.S.; Jamoulle, T.; Vermaercke, B.; Preman, P.; Moechars, D.; Hendrickx, V.; Jaspers, T.; et al. Astrocyte calcium dysfunction causes early network hyperactivity in Alzheimer’s disease. Cell Rep. 2022, 40, 111280. [Google Scholar] [CrossRef]
- Åbjørsbråten, K.S.; Skaaraas, G.H.S.; Cunen, C.; Bjørnstad, D.M.; Binder, K.M.G.; Bojarskaite, L.; Jensen, V.; Nilsson, L.N.; Rao, S.B.; Tang, W.; et al. Impaired astrocytic Ca2+ signaling in awake-behaving Alzheimer’s disease transgenic mice. eLife 2022, 11, e75055. [Google Scholar] [CrossRef]
- Bari, F.; Louis, T.M.; Busija, D.W. Effects of Ischemia on Cerebral Arteriolar Dilation to Arterial Hypoxia in Piglets. Stroke J. Cereb. Circ. 1998, 29, 222–228. [Google Scholar] [CrossRef]
- Staunton, M.; Dulitz, M.G.; Fang, C.; Schmeling, W.T.; Kampine, J.P.; Farber, N.E. The effects of graded hypoxia on intraparenchymal arterioles in rat brain slices. NeuroReport 1998, 9, 1419–1423. [Google Scholar] [CrossRef]
- Smith, J.S.; Edrington, J.L.; Zuckerman, S.L.; Hoiland, R.L.; Bain, A.R.; Rieger, M.G.; Bailey, D.M.; Ainslie, P.N.; Liu, X.; Gebremedhin, D.; et al. Mechanisms of hypoxia-induced cerebrovascular dilation in the newborn pig. Am. J. Physiol. Circ. Physiol. 1997, 272, H1323–H1332. [Google Scholar] [CrossRef]
- Nakamura, T.; Kajimura, M.; Morikawa, T.; Hattori, K.; Ishikawa, M.; Yukutake, Y.; Uchiyama, S.-I.; Suematsu, M. Acute CO2-independent vasodilatation of penetrating and pre-capillary arterioles in mouse cerebral parenchyma upon hypoxia revealed by a thinned-skull window method. Acta Physiol. 2011, 203, 187–196. [Google Scholar] [CrossRef] [PubMed]
- Capone, C.; Faraco, G.; Coleman, C.; Young, C.N.; Pickel, V.M.; Anrather, J.; Davisson, R.L.; Iadecola, C. Endothelin 1–Dependent Neurovascular Dysfunction in Chronic Intermittent Hypoxia. Hypertension 2012, 60, 106–113. [Google Scholar] [CrossRef] [PubMed]
- Kim, K.J.; Diaz, J.R.; Presa, J.L.; Muller, P.R.; Brands, M.W.; Khan, M.B.; Hess, D.C.; Althammer, F.; Stern, J.E.; Filosa, J.A. Decreased parenchymal arteriolar tone uncouples vessel-to-neuronal communication in a mouse model of vascular cognitive impairment. Geroscience 2021, 43, 1405–1422. [Google Scholar] [CrossRef]
- Matin, N.; Fisher, C.; Jackson, W.F.; Dorrance, A.M. Bilateral common carotid artery stenosis in normotensive rats impairs endothelium-dependent dilation of parenchymal arterioles. Am. J. Physiol. Heart Circ. Physiol. 2016, 310, H1321–H1329. [Google Scholar] [CrossRef]
- Srinivasan, V.J.; Yu, E.; Radhakrishnan, H.; Can, A.; Climov, M.; Leahy, C.; Ayata, C.; Eikermann-Haerter, K. Micro-Heterogeneity of Flow in a Mouse Model of Chronic Cerebral Hypoperfusion Revealed by Longitudinal Doppler Optical Coherence Tomography and Angiography. J. Cereb. Blood Flow Metab. 2015, 35, 1552–1560. [Google Scholar] [CrossRef]
- Kim, K.J.; Filosa, J.A. Advanced in vitro approach to study neurovascular coupling mechanisms in the brain microcirculation. J. Physiol. 2012, 590 Pt 7, 1757–1770. [Google Scholar] [CrossRef]
- Duling, B.R.; Gore, R.W.; Dacey, R.G.; Damon, D.N.; Costa, I.A.S.F.; Hein, T.W.; Gamperl, A.K.; Zhang, R.; Taucer, A.I.; Gashev, A.A.; et al. Methods for isolation, cannulation, and in vitro study of single microvessels. Am. J. Physiol. Circ. Physiol. 1981, 241, H108–H116. [Google Scholar] [CrossRef]
- Wenceslau, C.F.; McCarthy, C.G.; Earley, S.; England, S.K.; Filosa, J.A.; Goulopoulou, S.; Gutterman, D.D.; Isakson, B.E.; Kanagy, N.L.; Martinez-Lemus, L.A.; et al. Guidelines for the measurement of vascular function and structure in isolated arteries and veins. Am. J. Physiol. Heart Circ. Physiol. 2021, 321, H77–H111. [Google Scholar] [CrossRef]
- Cauli, B.; Tong, X.-K.; Rancillac, A.; Serluca, N.; Lambolez, B.; Rossier, J.; Hamel, E. Cortical GABA Interneurons in Neurovascular Coupling: Relays for Subcortical Vasoactive Pathways. J. Neurosci. Off. J. Soc. Neurosci. 2004, 24, 8940–8949. [Google Scholar] [CrossRef]
- Wang, Y.; DelRosso, N.V.; Vaidyanathan, T.V.; Cahill, M.K.; Reitman, M.E.; Pittolo, S.; Mi, X.; Yu, G.; Poskanzer, K.E. Accurate quantification of astrocyte and neurotransmitter fluorescence dynamics for single-cell and population-level physiology. Nat. Neurosci. 2019, 22, 1936–1944. [Google Scholar] [CrossRef] [PubMed]
- Gomes, C.V.; Kaster, M.P.; Tomé, A.R.; Agostinho, P.M.; Cunha, R.A. Adenosine receptors and brain diseases: Neuroprotection and neurodegeneration. Biochim. Biophys. Acta BBA Biomembr. 2011, 1808, 1380–1399. [Google Scholar] [CrossRef] [PubMed]
- Kusano, Y.; Echeverry, G.; Miekisiak, G.; Kulik, T.B.; Aronhime, S.N.; Chen, J.F.; Winn, H.R. Role of Adenosine A2 Receptors in Regulation of Cerebral Blood Flow during Induced Hypotension. J. Cereb. Blood Flow Metab. 2010, 30, 808–815. [Google Scholar] [CrossRef] [PubMed]
- Hansen, P.B.; Hashimoto, S.; Oppermann, M.; Huang, Y.; Briggs, J.P.; Schnermann, J. Vasoconstrictor and Vasodilator Effects of Adenosine in the Mouse Kidney due to Preferential Activation of A1 or A2 Adenosine Receptors. J. Pharmacol. Exp. Ther. 2005, 315, 1150–1157. [Google Scholar] [CrossRef]
- Dunn, K.M.; Nelson, M.T. Potassium Channels and Neurovascular Coupling. Circ. J. 2010, 74, 608–616. [Google Scholar] [CrossRef]
- Ding, S. Ca(2+) Signaling in Astrocytes and its Role in Ischemic Stroke. Adv. Neurobiol. 2014, 11, 189–211. [Google Scholar]
- Wendimu, M.Y.; Hooks, S.B. Microglia Phenotypes in Aging and Neurodegenerative Diseases. Cells 2022, 11, 2091. [Google Scholar] [CrossRef]
- Morrison, H.W.; Filosa, J.A. A quantitative spatiotemporal analysis of microglia morphology during ischemic stroke and reperfusion. J. Neuroinflamm. 2013, 10, 782. [Google Scholar] [CrossRef]
- Young, K.F.; Gardner, R.; Sariana, V.; Whitman, S.A.; Bartlett, M.J.; Falk, T.; Morrison, H.W. Can quantifying morphology and TMEM119 expression distinguish between microglia and infiltrating macrophages after ischemic stroke and reperfusion in male and female mice? J. Neuroinflamm. 2021, 18, 58. [Google Scholar] [CrossRef]
- Kakae, M.; Nakajima, H.; Tobori, S.; Kawashita, A.; Miyanohara, J.; Morishima, M.; Nagayasu, K.; Nakagawa, T.; Shigetomi, E.; Koizumi, S.; et al. The astrocytic TRPA1 channel mediates an intrinsic protective response to vascular cognitive impairment via LIF production. Sci. Adv. 2023, 9, eadh0102. [Google Scholar] [CrossRef]
- Sigfridsson, E.; Marangoni, M.; Johnson, J.A.; Hardingham, G.E.; Fowler, J.H.; Horsburgh, K. Astrocyte-specific overexpression of Nrf2 protects against optic tract damage and behavioural alterations in a mouse model of cerebral hypoperfusion. Sci. Rep. 2018, 8, 12552. [Google Scholar] [CrossRef] [PubMed]
- Jing, Z.; Shi, C.; Zhu, L.; Xiang, Y.; Chen, P.; Xiong, Z.; Li, W.; Ruan, Y.; Huang, L. Chronic Cerebral Hypoperfusion Induces Vascular Plasticity and Hemodynamics but Also Neuronal Degeneration and Cognitive Impairment. J. Cereb. Blood Flow Metab. 2015, 35, 1249–1259. [Google Scholar] [CrossRef] [PubMed]
- Verkhratsky, A.; Nedergaard, M. Physiology of Astroglia. Physiol. Rev. 2018, 98, 239–389. [Google Scholar] [CrossRef] [PubMed]
- Mishra, A.; Gordon, G.R.; MacVicar, B.A.; Newman, E.A. Astrocyte Regulation of Cerebral Blood Flow in Health and Disease. Cold Spring Harb. Perspect. Biol. 2024, 16, a041354. [Google Scholar] [CrossRef]
- Liu, J.; Guo, Y.; Zhang, Y.; Zhao, X.; Fu, R.; Hua, S.; Xu, S. Astrocytes in ischemic stroke: Crosstalk in central nervous system and therapeutic potential. Neuropathology 2024, 44, 3–20. [Google Scholar] [CrossRef]
- Angelova, P.R.; Kasymov, V.; Christie, I.; Sheikhbahaei, S.; Turovsky, E.; Marina, N.; Korsak, A.; Zwicker, J.; Teschemacher, A.G.; Ackland, G.L.; et al. Functional Oxygen Sensitivity of Astrocytes. J. Neurosci. Off. J. Soc. Neurosci. 2015, 35, 10460–10473. [Google Scholar] [CrossRef]
- Fordsmann, J.C.; Murmu, R.P.; Cai, C.; Brazhe, A.; Thomsen, K.J.; Zambach, S.A.; Lønstrup, M.; Lind, B.L.; Lauritzen, M. Spontaneous astrocytic Ca2+ activity abounds in electrically suppressed ischemic penumbra of aged mice. Glia 2018, 67, 37–52. [Google Scholar] [CrossRef]
- Eitelmann, S.; Everaerts, K.; Petersilie, L.; Rose, C.R.; Stephan, J. Ca2+-dependent rapid uncoupling of astrocytes upon brief metabolic stress. Front. Cell. Neurosci. 2023, 17, 1151608. [Google Scholar] [CrossRef]
- Dong, Q.-P.; He, J.-Q.; Chai, Z. Astrocytic Ca2+ waves mediate activation of extrasynaptic NMDA receptors in hippocampal neurons to aggravate brain damage during ischemia. Neurobiol. Dis. 2013, 58, 68–75. [Google Scholar] [CrossRef]
- Clarke, L.E.; Liddelow, S.A.; Chakraborty, C.; Münch, A.E.; Heiman, M.; Barres, B.A. Normal aging induces A1-like astrocyte reactivity. Proc. Natl. Acad. Sci. USA 2018, 115, E1896–E1905. [Google Scholar] [CrossRef]
- Zhang, H.; Xue, W.; Xue, X.; Fan, Y.; Yang, Y.; Zhao, Y.; Chen, B.; Yin, Y.; Yang, B.; Xiao, Z.; et al. Spatiotemporal dynamic changes, proliferation, and differentiation characteristics of Sox9-positive cells after severe complete transection spinal cord injury. Exp. Neurol. 2021, 337, 113556. [Google Scholar] [CrossRef] [PubMed]
- Wang, C.; Dong, J.; Huang, H.; Zhou, K.; Liu, Z.; Milner, R.; Li, L. Astrocyte-TREM2 alleviates brain injury by regulating reactive astrocyte states following ischemic stroke. Glia 2024, 72, 2061–2078. [Google Scholar] [CrossRef] [PubMed]
- Recasens, M.; Shrivastava, K.; Almolda, B.; González, B.; Castellano, B. Astrocyte-targeted IL-10 production decreases proliferation and induces a downregulation of activated microglia/macrophages after PPT. Glia 2019, 67, 741–758. [Google Scholar] [CrossRef]
- Sun, Y.; Yang, X.; Xu, L.; Jia, M.; Zhang, L.; Li, P.; Yang, P. The Role of Nrf2 in Relieving Cerebral Ischemia-Reperfusion Injury. Curr. Neuropharmacol. 2023, 21, 1405–1420. [Google Scholar] [CrossRef]
- Talavera, K.; Startek, J.B.; Alvarez-Collazo, J.; Boonen, B.; Alpizar, Y.A.; Sanchez, A.; Naert, R.; Nilius, B. Mammalian Transient Receptor Potential TRPA1 Channels: From Structure to Disease. Physiol. Rev. 2020, 100, 725–803. [Google Scholar] [CrossRef]
- Shigetomi, E.; Tong, X.; Kwan, K.Y.; Corey, D.P.; Khakh, B.S. TRPA1 channels regulate astrocyte resting calcium and inhibitory synapse efficacy through GAT-3. Nat. Neurosci. 2011, 15, 70–80. [Google Scholar] [CrossRef]
- Kheradpezhouh, E.; Choy, J.M.C.; Daria, V.R.; Arabzadeh, E. TRPA1 expression and its functional activation in rodent cortex. Open Biol. 2017, 7, 160314. [Google Scholar] [CrossRef]
- Kawabata, R.; Shimoyama, S.; Ueno, S.; Yao, I.; Arata, A.; Koga, K. TRPA1 as a O(2) sensor detects microenvironmental hypoxia in the mice anterior cingulate cortex. Sci. Rep. 2023, 13, 2960. [Google Scholar] [CrossRef]
- Pires, P.W.; Earley, S.; States, U. Neuroprotective effects of TRPA1 channels in the cerebral endothelium following ischemic stroke. eLife 2018, 7, e35316. [Google Scholar] [CrossRef]
- Hattori, Y.; Kitamura, A.; Nagatsuka, K.; Ihara, M. A Novel Mouse Model of Ischemic Carotid Artery Disease. PLoS ONE 2014, 9, e100257. [Google Scholar] [CrossRef]








Disclaimer/Publisher’s Note: The statements, opinions and data contained in all publications are solely those of the individual author(s) and contributor(s) and not of MDPI and/or the editor(s). MDPI and/or the editor(s) disclaim responsibility for any injury to people or property resulting from any ideas, methods, instructions or products referred to in the content. |
© 2024 by the authors. Licensee MDPI, Basel, Switzerland. This article is an open access article distributed under the terms and conditions of the Creative Commons Attribution (CC BY) license (https://creativecommons.org/licenses/by/4.0/).
Share and Cite
Kim, K.J.; Patterson, R.E.; Diaz, J.R.; O’Herron, P.; Bush, W.; Althammer, F.; Stern, J.E.; Brands, M.W.; Bagi, Z.; Filosa, J.A. Dynamic Neuro-Glial-Vascular Responses in a Mouse Model of Vascular Cognitive Impairment. Neuroglia 2024, 5, 505-521. https://doi.org/10.3390/neuroglia5040032
Kim KJ, Patterson RE, Diaz JR, O’Herron P, Bush W, Althammer F, Stern JE, Brands MW, Bagi Z, Filosa JA. Dynamic Neuro-Glial-Vascular Responses in a Mouse Model of Vascular Cognitive Impairment. Neuroglia. 2024; 5(4):505-521. https://doi.org/10.3390/neuroglia5040032
Chicago/Turabian StyleKim, Ki Jung, Rachel E. Patterson, Juan Ramiro Diaz, Philip O’Herron, Weston Bush, Ferdinand Althammer, Javier E. Stern, Michael W. Brands, Zsolt Bagi, and Jessica A. Filosa. 2024. "Dynamic Neuro-Glial-Vascular Responses in a Mouse Model of Vascular Cognitive Impairment" Neuroglia 5, no. 4: 505-521. https://doi.org/10.3390/neuroglia5040032
APA StyleKim, K. J., Patterson, R. E., Diaz, J. R., O’Herron, P., Bush, W., Althammer, F., Stern, J. E., Brands, M. W., Bagi, Z., & Filosa, J. A. (2024). Dynamic Neuro-Glial-Vascular Responses in a Mouse Model of Vascular Cognitive Impairment. Neuroglia, 5(4), 505-521. https://doi.org/10.3390/neuroglia5040032

