Next Article in Journal
Flow-Induced Vibrations of Five Cylinders in Uniform Current
Previous Article in Journal
Integration of Lattice Structures into the Boring Bars as a Passive Chatter Suppression Technique: Concepualization, Modelling and Simulation
 
 
Font Type:
Arial Georgia Verdana
Font Size:
Aa Aa Aa
Line Spacing:
Column Width:
Background:
Article

Design of Active Boundary Control to Suppress Vibrations in String

1
School of Engineering, Westlake University, Hangzhou 310030, China
2
Department of Mechanical, Robotics and Energy Engineering, Dongguk University-Seoul, Seoul 04620, Republic of Korea
*
Author to whom correspondence should be addressed.
Vibration 2025, 8(2), 30; https://doi.org/10.3390/vibration8020030
Submission received: 6 May 2025 / Revised: 4 June 2025 / Accepted: 6 June 2025 / Published: 10 June 2025

Abstract

Strings are commonly used in engineering structures but are highly susceptible to vibrations due to their low structural stiffness and damping. Suppressing these vibrations poses a significant challenge, as existing tools and technologies are limited. This study investigates the design of an active boundary control strategy to suppress the vibrations in a string. To achieve this, a dynamic model equipped with a displacement-type actuator and multiple displacement sensors was considered. A simple vibration control algorithm was proposed by designing a dynamic model with one degree of freedom. And the stability of the proposed algorithm was verified theoretically using this model. Based on the result for the simple case, a multi-input–multi-output control algorithm was designed in modal space. The numerical results show that the suppression of the vibration in the first three natural modes of the string using one boundary actuator, three displacement sensors, and the proposed control method was successful. Also, an experimental test bed was constructed to verify the practical validity of the proposed control method. The experimental results also demonstrate that the proposed control method can effectively suppress the three natural modes of string vibration. The effectiveness of the proposed control method has been verified both theoretically and experimentally.

1. Introduction

Passive-type dampers are the simplest means of controlling string vibrations [1]. Semi-active vibration control has also been proposed as a more flexible alternative. This approach adjusts damping in real-time based on feedback signals, offering advantages such as adaptability to changing conditions and reduced power consumption compared to fully active control systems. Numerous studies have investigated semi-active techniques for string vibration control, aiming to enhance performance while minimizing energy usage and system complexity [2,3].
Active vibration control is essential for achieving a better performance in suppressing string vibrations. However, string structures are often installed at elevated or constrained locations, making it difficult to apply control forces directly to the middle of the string. A practical solution is to render one end of the string movable, thereby enabling control forces to be applied at the boundary. This has motivated the development of the concept of boundary control, in which control inputs are applied near the system boundaries to influence overall vibration behavior. Boundary control has been widely studied. Baicu et al. [4] used a modified Lyapunov method to control the vibration of cables, demonstrating control performance through simulations and experiments. Il’in and Moiseev [5] investigated the optimization of boundary control strategies under various boundary conditions. He et al. [6] investigated adaptive boundary control for a flexible string system considering parameter uncertainties, while He and Ge [7] explored model-based and adaptive boundary feedback control. Shi and Wang [8] developed a strategy to enforce prescribed performance constraints and asymptotic stability in flexible string systems under external disturbance. Barseghyan [9] developed optimal boundary control strategies for string vibrations using multipoint intermediate conditions, targeting specified deflections and velocities over time through a constructive control framework. Most existing boundary control strategies rely on Lyapunov-based formulations, which typically require both displacement and velocity measurements at the boundary. Although velocity can be obtained by differentiating between displacement signals, noise in displacement measurements often poses challenges to reliable differentiation in practice.
Different control algorithms have been applied to boundary control. Zhao et al. [10] proposed adaptive neural-network-based fault-tolerant control and Fujino et al. [11] implemented active stiffness control using piezoelectric actuators, while Alsahlani and Mukherjee [12] utilized a scabbard-like actuator for control. Li et al. [13] demonstrated controllers using energy harvesting-based self-powered active control, and a Linear Quadratic Gaussian (LQG) controller. However, many of these methods remain confined to numerical validation, and experimental demonstrations—particularly those addressing multi-mode control—are scarce. Additionally, the majority of these works adopt single-input–single-output (SISO) configurations, which are inherently limited to targeting individual modes. Given that string structures often exhibit significant resonance in both low- and high-order modes, such SISO-based approaches are insufficient for comprehensive vibration suppression.
In response to these limitations, this study proposes a boundary-actuated, displacement-based control strategy designed to suppress multiple vibrational modes. Specifically, a position-input–position-output (PIPO) controller is developed and implemented using only displacement sensors and a boundary actuator. This eliminates the need for velocity feedback and observer-based estimation, thus simplifying the system architecture while improving noise resilience. The controller is formulated in modal coordinates and designed to simultaneously attenuate the first three natural modes of the string. Unlike many prior studies, the proposed strategy is validated not only through simulation but also via real-time experimentation on a hardware platform. The results demonstrate that the controller achieves effective suppression of multi-modal vibrations, thereby bridging the gap between theoretical control design and practical implementation.
The remainder of this paper is structured as follows. Section 2 formulates the dynamic model of the string with boundary actuation. Section 3 presents the derivation and structure of the PIPO controller. Section 4 discusses the estimation of modal coordinates from displacement measurements. Section 5 and Section 6 provide detailed numerical and experimental validation, respectively. Finally, Section 7 concludes the paper with remarks on the applicability and future extensions of the proposed method.

2. Equations of Motion for String with End-Displacement Actuation

Consider a uniform string of length L , as shown in Figure 1. Assume that the point where x = 0 undergoes rectilinear motion of the boundary controller, w o ( t ) , along the y -axis and the other end at x = L is fixed. w ( x , t ) represents the relative displacement of the string with respect to w o ( t ) . We aim to control the vibration of the string by using w o ( t ) and the proposed control algorithm.
The absolute displacement of the string may then be expressed as follows:
w ¯ ( x , t ) = w o ( t ) 1 x L + w ( x , t )
The kinetic energy and elastic energy, and virtual work of the string shown in Figure 1, can be written as follows:
T = 1 2 0 L m ¯ c w ¯ ˙ 2 d x
V = 1 2 0 L T c w ¯ x 2 d x
δ W = 0 L d ¯ ( x , t ) δ w ¯ d x
where · = d / d t , m ¯ c represents the mass per unit length of the string, T c denotes tension, and d ¯ ( x , t ) is the distributed external force acting along x , while δ W and δ w ¯ denote the virtual work and virtual displacement, respectively.
The assumed mode method is used as a numerical analysis technique. By discretizing the string displacement into a discrete system of multiple degrees of freedom using a non-dimensionless variable ξ = x / L in the length direction, the string displacement can be expressed as follows:
w ( ξ , t ) = Φ ( ξ ) q ( t )
where Φ ( ξ ) = [ ϕ 1 ( ξ ) ϕ 2 ( ξ ) ϕ n ( ξ ) ] is a 1 × n matrix composed of admissible functions for string displacement, and q ( t ) = q 1 ( t ) q 2 ( t ) q n ( t ) T is a generalized displacement vector of size n × 1 , where n denotes the number of admissible functions. Assuming that the string is uniform, and using Equations (1) and (5), Equations (2)–(4) can be expressed as follows:
T = m c 6 w ˙ 0 2 + m c w ˙ o Φ ¯ q ˙ + 1 2 m c q ˙ T M ¯ q ˙
V = 1 2 T c L w 0 2 T c L w o Φ ˜ q + 1 2 T c L q T K ¯ q
δ W = L δ q T d ¯ = δ q T Q
where m c = m ¯ c L , and
Φ ¯ = 0 1 ( 1 ξ ) Φ d ξ , M ¯ = 0 1 Φ T Φ d ξ
Φ ˜ = 0 1 Φ ξ d ξ , K ¯ = 0 1 Φ T Φ d ξ
d ¯ = 0 1 d ¯ Φ T d ξ
To derive the equations of motion, the following Lagrange equation is used:
d d t L q ˙ L q = Q
where L = T V . By inserting Equations (6)–(8) into Equation (10), the following equations of motion can be derived:
m c M ¯ q ¨ + T c L K ¯ q = m c Φ ¯ T w ¨ 0 + T c L Φ ˜ T w o + L d ¯
The admissible functions of the assumed mode method utilize the eigenfunctions of a uniform string with both ends fixed, and are as follows:
ϕ i = 2 sin i π ξ , i = 1 , 2 , , n
Inserting Equation (12) into (9), we can obtain
M ¯ = I n n , K ¯ = π 2 1 0 0 0 4 0 0 0 n 2 , Φ ¯ = 2 π 1 1 2 1 n , Φ ˜ = 0 1 n
where I n n is an n × n identity matrix and 0 1 n is an 1 × n zero matrix. Dividing Equation (11) by m c and using Equation (13), we can rewrite Equation (11) as follows:
q ¨ + 2 Z Ω q ˙ + Ω 2 q = Φ ¯ T w ¨ 0 + d
where the modal damping matrix is added, Z = diag ( [ ζ 1 ζ 2 ζ n ] ) is an n × n matrix composed of damping ratios, and
Ω 2 = T c m c L K ¯ , d = L m c d ¯
Looking at Equation (14), it is evident that since we consider a uniform string, we obtain a decoupled modal equation of motion. However, the only controller we can use is a displacement controller attached to the end. In this case, the control algorithm becomes a multiple-input–single-output (MISO) system. However, since it presents a challenge to developing a control algorithm in the form of MISO, it is desirable to develop a control algorithm that can tackle each modal coordinate independently.
First, let us assume that we have m modal control forces and that we use these control forces to control m modal coordinates. Of course, m < n . Since the sum of the outputs of each controller corresponds to the actual displacement of the moving end, we can express the final end-displacement as follows:
w 0 = 1 1 1 w 01 w 02 w 0 m = e m w m
where e m is an 1 × m matrix consisting of ones, w m is an m × 1 vector consisting of the outputs of each controller. Subsequently, the equations of motion, Equation (14) can be rewritten as follows:
q ¨ + 2 Z Ω q ˙ + Ω 2 q = Φ ¯ T e m w ¨ m + d
When using Equation (17), since q is an n × 1 vector and w m is an m × 1 vector, the number of controllers is insufficient. Therefore, when performing control, a control spillover problem to a higher-order mode occurs. However, this problem is not limited to the vibration control problem of the string dealt with in this study, but is a problem that always appears in the vibration control of a flexible structure with infinite degrees of freedom. Fortunately, since the damping for the high-order modes is large, solving the low-order vibration problem becomes a major task.

3. The Position-Input–Position-Output Control Algorithm

Equation (17) represents the equation of motion when n modal coordinates are controlled by m actuators. Looking at the equation of motion given in Equation (17), it is evident that the base displacement w m acts as an actuating force vector, and the modal displacement q is generated by this force and an external disturbance force d . The objective is to design a control algorithm that generates an appropriate control displacement w m using the sensor measurement of q . This formulation naturally leads to the position-input–position-output (PIPO) control algorithm.
There are relatively few PIPO control algorithms proposed for vibration control. The most notable work is the PIPO control algorithm proposed by Kim et al. [14], which considers a system where an actuator is connected in series with a spring damper. However, the governing equations of that system differ from those considered in this study.
Before addressing the vibration control problem of a multi-degree-of-freedom system, we first examine a single-degree-of-freedom vibrating system. Although this model is overly simplified, it offers valuable insight into closed-loop stability and control gain selection, forming the foundation for the MIMO implementation that follows. Based on Equation (17), the equation of motion of a single-degree-of-freedom vibrating system can be written as follows:
q + 2 ζ q + q = g f + d
where = d / d τ , q is generalized coordinate, ζ is damping ratio, g is gain, f can be regarded as control displacement, d is external disturbance, respectively. Unlike Equation (17), the time variable was non-dimensionalized using τ = ω t to eliminate frequency dependency.
In this study, we propose the use of the following compensator equation to control the system whose equation of motion is given by Equation (18).
f + 2 ζ f f + f = g ( 2 ζ f q + q )
where ζ f is the damping factor of the compensator. A controller in the form of Equation (19) has already been used in reference [14]. However, the equation of motion of the system treated in reference [14] is different from Equation (18). However, as suggested in reference [14], we may expect that a control equation in the form of Equation (19) would be useful, so let us analyze what happens when this control algorithm is applied. The equation for the closed-loop control system given by Equations (18) and (19) can be combined and expressed as the following matrix ordinary differential equation.
1 g 0 1 q f + 2 ζ 0 2 g ζ f 2 ζ f q f + 1 0 g 1 q f = d 0
Using the Laplace transform, Equation (20) is derived as follows.
s 2 + 2 ζ s + 1 g s 2 g ( 2 ζ f s + 1 ) s 2 + 2 ζ f s + 1 Q ( s ) F ( s ) = D ( s ) 0
where Q ( s ) = L { q ( τ ) } , F ( s ) = L { f ( τ ) } , D ( s ) = L { d ( τ ) } . The characteristic equation of Equation (21) can be derived as:
s 4 + 2 [ ζ + ( 1 + g 2 ) ζ f ] s 3 + ( 2 + g 2 + 4 ζ ζ f ) s 2 + 2 ( ζ + ζ f ) s + 1 = 0
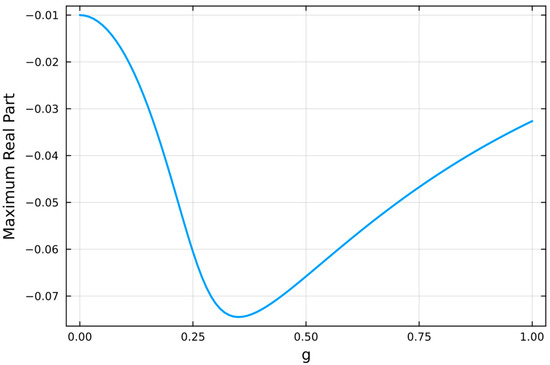
By applying the Routh–Hurwitz stability criterion to Equation (22), it can be seen that the system is unconditionally stable if g > 0 . This result differs slightly from that reported in reference [14], which states that a given system is stable only if 0 < g < 1 . This discrepancy arises because the equation of motion in Equation (18) differs from that used in reference [14]. The stability condition g > 0 is a condition that is advantageous to the user when designing a controller. However, the question remains as to which gain value should be used. To explore this, a root locus analysis was performed with ζ = 0.01 , ζ f = 0.3 , and a change in the gain from 0 to 1. The resulting pole trajectories are shown in Figure 2. As illustrated in Figure 2, the system poles initially move into the left half of the complex plane as the gain increases, indicating improved stability. However, beyond a certain point, the poles begin to approach the imaginary axis again. This observation suggests that simply increasing the gain does not necessarily lead to a better performance. Then, the question remains as to how much gain should be used. Figure 3 shows the maximum real part of the system poles as a function of gain. From Figure 3, we can see that the gain reaches its minimum value at around 0.3. To gain a deeper understanding, Table 1 summarizes how the natural frequencies, damping ratios, and settling times of the first three modes vary with the control gain. The range of gain values was selected around the baseline value of 0.3, as discussed earlier. A gain of 0 represents the uncontrolled case. The settling time t s corresponds to the 2% criterion for a second-order system and is calculated using t s = 4.0 / ( ζ ω n ) . As the gain increases, the natural frequencies generally decrease. The damping ratios and corresponding settling times reveal a trade-off: while increasing the gain initially enhances control performance, excessive gain leads to reduced damping and slower responses. These results suggest that for the best performance, the gain should remain below 0.3 and be set as high as possible within that range, depending on actuator capacity and system constraints.
Now let us return to the equation of motion of the multi-DOF system, Equation (17). To control m modal displacements, at least m displacement sensor values are required. And we will assume m sensors are available. This implies that we consider the same number of equations of motion to be controlled as the number of sensors. In practice, it is not possible to use a large number of sensors to measure all modal displacements, so it should be kept in mind that a limited number of sensors are used. If we assume that m modal displacements can be measured and estimated by displacement sensors, we can propose a compensator equation for Equation (17) based on Equation (19) as follows:
w ¨ m + 2 Z f Ω m w ˙ m + Ω m 2 w m = G m 2 Z f Ω m q ˙ m + Ω m 2 q m
where G m = diag ( [ g 1 g 2 g m ] ) is a matrix composed of gains, Z f = diag ( [ ζ f 1 ζ f 2 ζ f m ] ) is a matrix composed of damping ratios of the controllers and q m = [ q 1 q 2 q m ] T is a sub-vector extracted from the original q vector, containing m components. Hence, we may write:
q m = E m n q
where
E m n = I m m 0 m ( n m )
Using Equations (17), (23) and (24), the matrix equation for the following closed-loop system can be obtained:
I n n Φ ¯ T e m 0 m n I m m q ¨ w ¨ m + 2 Z Ω 0 n m 2 G m Z f Ω m E m n 2 Z f Ω m q ˙ w ˙ m + Ω 2 0 G m Ω m E m n Ω m 2 q w m = d 0 m 1

4. Sensor Measurement

To compute w m using the compensator equation, Equation (23), q m is needed. However, it is impossible to measure q m directly. In reality, we can measure only the absolute displacement of the string at the sensor points because the laser displacement sensors are mounted on the ground. Let w s be the vector composed of absolute displacements measured by the sensors. Then, the relationship between w s and q m can be expressed as follows, using Equations (1) and (5):
w s = w s 1 w s 2 w s m = X s w 0 + Φ s q m
where
X s = 1 ξ s 1 1 ξ s 2 1 ξ s m , Φ s = ϕ 1 ( ξ s 1 ) ϕ 2 ( ξ s 1 ) ϕ m ( ξ s 1 ) ϕ 1 ( ξ s 2 ) ϕ 2 ( ξ s 2 ) ϕ m ( ξ s 2 ) ϕ 1 ( ξ s m ) ϕ 2 ( ξ s m ) ϕ m ( ξ s m )
Note that the modal displacement is truncated in Equation (24). In this case, an observer spillover problem occurs. Like the control spillover problem, this problem is inevitable, as it is impossible to measure all modal displacements for vibration control of a flexible structure with infinite degrees of freedom.
In practical controller implementation, a process is required to convert w ¯ to q using Equation (27) so that the following equation can be used to estimate the elastic displacements.
q m = Φ s 1 ( w s X s w 0 )

5. Numerical Analysis

Table 2 presents the properties of the string obtained from the string used in experiments. The natural frequencies of the string up to the third mode calculated using the data in Table 2 are 2.95, 5.91, and 8.86 Hz.
To evaluate the control performance of the proposed MIMO PIPO control algorithm given by Equation (23), the frequency response functions of the uncontrolled and controlled systems were computed. In the numerical analysis, it is assumed that the point of applied disturbance is the same as the point of measurement.
A closed-loop block diagram for the addressed problem can be constructed as shown in Figure 4. This block diagram is also used for the construction of the controller in the experiment.
Figure 5 shows the frequency response functions of the uncontrolled and controlled systems. As shown in Figure 5, the first, second, and third natural modes are effectively suppressed as designed. It is also evident that the higher-order modes are not influenced by controlling the lower modes. Detailed numerical values are provided in Table 3. While a slight increase of approximately 0.06 dB is observed in modes above the third, this corresponds to only about a 0.69% increase in magnitude, which is considered negligible. That is, the control spillover problem does not occur. Therefore, it was confirmed that the control methodology developed in this study can be effectively used for the vibration suppression of the string. Figure 6 shows the impulse response, which shows that the vibration is suppressed even though all modes are excited. The modal damping ratios were estimated before and after applying the control algorithm. For the first mode, the damping ratio increased from 0.0079 to 0.0665; for the second mode, from 0.0083 to 0.0387; and for the third mode, from 0.0098 to 0.0291.

6. Experiments

Even if the validity of the control algorithm is proven through theory and numerical calculations, it is necessary to prove that control is possible using an actual string. An experimental testbed such as Figure 7 was constructed to control the vibration of the string.
The top of the string was fixed to the ceiling, while the bottom was secured to a linear motor. The displacement of the string was measured using a laser displacement sensor (FUWEI Model FSD22-100P) (Guangzhou Fuwei Electronic Technology Co., Ltd., Guangzhou, China), while the base was moved using a linear servo motor (Mitsubishi Electric Model LM-H3P2A-07P-BSS0) (Mitsubishi Electric, Tokyo, Japan). Displacement measurements were taken at L / 2 , L / 4 , L / 6 , considering these as the points where the displacement amplitudes for the first, second, and third modes, respectively. The control algorithm proposed in this study was downloaded to MicroLabBox of dSpace Inc. (dSpace Inc., Paderborn, Germany)The output of the control algorithm given by Equation (23) is the position of the end. Therefore, in order to make the position of the linear servo motor be at the calculated position in real time, the servo motor driver is set to the speed mode, and the position of the servo motor measured by the encoder is compared with the desired position, and the error obtained is provided to the PID control algorithm, which calculates an appropriate speed change and provides it to the motor driver. For a control method that can accurately track the position in real time using a linear servo motor, refer to reference [15].
The experimental setup consists of a taut string with its top end fixed to the ceiling and the bottom end connected to a linear servo actuator (Mitsubishi Electric LM-H3P2A-07P-BSS0). The actuator is driven by a servo amplifier (MR-J4-40A-RJ) (Mitsubishi Electric, Tokyo, Japan) operating in speed control mode. The real-time controller (MicroLabBox by dSpace Inc.) calculates the desired end displacement according to the proposed control algorithm, Equation (23), and the resulting signal is converted to a velocity command using a PID position tracking loop based on encoder feedback. The encoder used is an incremental-type optical encoder (Renishaw RGH22 with RGS40-S scale) (Renishaw, Wotton-under-Edge, UK) with a resolution of 0.5 μm. The displacement responses of the string were measured at selected points corresponding to the anti-nodes of the first three natural modes using laser displacement sensors (FUWEI FSD22-100P), which offer an accuracy of approximately ±0.1 mm. The control algorithm was implemented via Simulink and executed at a sampling frequency of 1 kHz, with an overall real-time latency of approximately 1–2 ms including I/O processing and computation.
In the experiment, since the absolute displacement w ¯ is measured, it is necessary to transform it into q using Equation (29). Figure 8 shows the Simulink block diagram of the controller for the experiment. Through free vibration experiments, the natural frequencies of the string were confirmed to be (2.95, 5.9, and 8.9) Hz and each PIPO controller was tuned to each natural frequency. The gains of the controller were all set to 0.15, which were determined through trial and error during the experiment.
To compare the control performance when multiple modes are simultaneously excited, we conducted experiments by applying an impact at the ξ = 0.12 point. Figure 9 shows the uncontrolled and controlled vibration response when an impact is applied. Figure 9 presents the vibration responses with and without control under the same impact condition. As shown in the figure, the proposed control algorithm effectively suppresses the vibrations induced by the initial impact. Since the impact was applied manually, the input force did not exactly replicate the idealized input used in the numerical simulations. This mismatch likely caused slight discrepancies in the excitation of higher-order modes. Nevertheless, the overall experimental result closely resembles the numerical response shown in Figure 6, confirming the practical effectiveness of the proposed controller.
Figure 9 shows that the vibrations due to impact can be quickly suppressed when the control algorithm proposed in this study is used, but the control performance for each natural mode needed to be confirmed again. Therefore, experiments were conducted to see whether the control performance shown in Figure 7 is the same in the experiment when each natural mode is excited and the controller is driven. To this end, an experiment was designed to initially excite harmonically at the target natural frequency and then change the mode to the vibration control mode, and the response was measured.
Figure 10 shows the vibration response measured by the first laser sensor installed at position L / 2 when excited at the first natural frequency mode. Figure 11 shows the vibration response measured by the second laser sensor installed at position L / 4 when excited at the second natural frequency mode. Figure 12 shows the vibration response measured by the third laser sensor installed at position L / 6 when excited at the third natural frequency mode. The experimental results confirm that the MIMO PIPO controller proposed in this study effectively controls up to the third natural mode, as in the case of numerical simulations. The presence of very small residual vibrations in the controlled state is due to the input voltage being lower than the servo motor’s minimum input voltage, resulting in a dead band in the servo motor, which implies that it is not easy to control low-amplitude higher natural modes.
The modal damping ratios were estimated before and after applying the control algorithm. For the first mode, the damping ratio increased from 0.0079 to 0.0394; for the second mode, from 0.0083 to 0.0303; and for the third mode, from 0.0098 to 0.0179. These improvements are somewhat smaller than the theoretical predictions, primarily because the control force was gradually increased over a 2 s interval to ensure system stability and prevent an abrupt motor response. This smooth ramping strategy reduced the initial control’s effectiveness.

7. Conclusions

In this study, we investigated the design of an active vibration control system for a string equipped with a displacement-type boundary actuator and multiple displacement sensors. Based on the derived equations of motion, a position-input–position-output (PIPO) control algorithm was proposed for the suppression of string vibrations.
Prior to developing the multi-input multi-output controller, a single-degree-of-freedom system was analyzed to introduce the PIPO control concept. Using this simplified model, we derived the closed-loop stability condition and found that the system remains unconditionally stable for any positive gain. This suggests that the controller is robust and easy to implement, with further analysis indicating the existence of an optimal gain.
Building on the theoretical insights gained from the single-mode system, the control algorithm was extended to a multi-input system for string vibration control. The controller operates in the modal domain, consisting of a sum of individual modal controllers, and utilizes displacement measurements from multiple sensors to determine the control input to the actuator.
The performance of the proposed controller was validated through both numerical simulations and experimental tests conducted on a flexible string with one end connected to the actuator. Using three displacement sensors, the controller was designed to suppress vibrations up to the third natural mode. Both simulation and experimental results confirm that the proposed MIMO PIPO controller is effective in suppressing multiple vibrational modes in a string structure.

Author Contributions

Conceptualization, M.K.K. and S.-M.K.; methodology, S.-M.K.; software, S.-M.K.; validation, S.-M.K. and M.K.K.; formal analysis, S.-M.K.; investigation, S.-M.K.; resources, M.K.K.; data curation, S.-M.K.; writing—original draft preparation, S.-M.K.; writing—review and editing, S.-M.K. and M.K.K.; visualization, S.-M.K.; supervision, M.K.K.; project administration, M.K.K. All authors have read and agreed to the published version of the manuscript.

Funding

This research received no external funding.

Data Availability Statement

Data are contained within the article.

Conflicts of Interest

The authors declare no conflicts of interest.

References

  1. Lu, L.; Duan, Y.-F.; Spencer, B.F., Jr.; Lu, X.; Zhou, Y. Inertial mass damper for mitigating cable vibration. Struct. Control Health Monit. 2017, 24, e1986. [Google Scholar] [CrossRef]
  2. Johnson, E.A.; Christenson, R.E.; Spencer, B.F., Jr. Semiactive Damping of Cables with Sag. Comput.-Aided Civ. Infrastruct. Eng. 2003, 18, 132–146. [Google Scholar] [CrossRef]
  3. Ni, Y.Q.; Chen, Y.; Ko, J.M.; Cao, D.Q. Neuro-control of cable vibration using semi-active magneto-rheological dampers. Eng. Struct. 2002, 24, 295–307. [Google Scholar] [CrossRef]
  4. Baicu, C.F.; Rahn, C.D.; Nibali, B.D. Active boundary control of elastic cables: Theory and experiment. J. Sound Vib. 1996, 198, 17–26. [Google Scholar] [CrossRef]
  5. Il’in, V.A.; Moiseev, E.I. Optimization of boundary controls of string vibrations. Russ. Math. Surv. 2005, 60, 1093. [Google Scholar] [CrossRef]
  6. He, W.; Zhang, S.; Ge, S.S. Adaptive Boundary Control of a Nonlinear Flexible String System. IEEE Trans. Control Syst. Technol. 2014, 22, 1088–1093. [Google Scholar] [CrossRef]
  7. He, W.; Ge, S.S. Vibration Control of a Flexible String with Both Boundary Input and Output Constraints. IEEE Trans. Control Syst. Technol. 2015, 23, 1245–1254. [Google Scholar] [CrossRef]
  8. Shi, J.; Wang, X. Boundary Control of Flexible String Systems with Guaranteed Performance. IEEE Access 2019, 7, 122982–122987. [Google Scholar] [CrossRef]
  9. Barseghyan, V.R. Optimal Boundary Control of String Vibrations with Set Values of Deflection Functions and Point Velocities at Different Intermediate Time Instants. Int. Appl. Mech. 2023, 59, 605–618. [Google Scholar] [CrossRef]
  10. Zhao, Z.; Ren, Y.; Mu, C.; Zou, T.; Hong, K.S. Adaptive Neural-Network-Based Fault-Tolerant Control for a Flexible String with Composite Disturbance Observer and Input Constraints. IEEE Trans. Cybern. 2022, 52, 12843–12853. [Google Scholar] [CrossRef] [PubMed]
  11. Fujino, Y.; Warnitchai, P.; Pacheco, B.M. Active Stiffness Control of Cable Vibration. J. Appl. Mech. 1993, 60, 948–953. [Google Scholar] [CrossRef]
  12. Alsahlani, A.; Mukherjee, R. Vibration control of a string using a scabbard-like actuator. J. Sound Vib. 2011, 330, 2721–2732. [Google Scholar] [CrossRef]
  13. Li, J.-Y.; Shen, J.; Zhu, S. Adaptive self-powered active vibration control to cable structures. Mech. Syst. Signal Process. 2023, 188, 110050. [Google Scholar] [CrossRef]
  14. Kim, S.-M.; Kim, D.W.; Kwak, M.K. Design and Implementation of an Active Vibration Control Algorithm Using Servo Actuator Control Installed in Series with a Spring-Damper. Appl. Sci. 2023, 13, 3349. [Google Scholar] [CrossRef]
  15. Talib, E.; Shin, J.-H.; Kwak, M.K. Designing multi-input multi-output modal-space negative acceleration feedback control for vibration suppression of structures using active mass dampers. J. Sound Vib. 2019, 439, 77–98. [Google Scholar] [CrossRef]
Figure 1. Model of one end of a string undergoing linear motion.
Figure 1. Model of one end of a string undergoing linear motion.
Vibration 08 00030 g001
Figure 2. Root locus of closed-loop system.
Figure 2. Root locus of closed-loop system.
Vibration 08 00030 g002
Figure 3. Maximum of real parts of roots.
Figure 3. Maximum of real parts of roots.
Vibration 08 00030 g003
Figure 4. Block diagram of the closed-loop system.
Figure 4. Block diagram of the closed-loop system.
Vibration 08 00030 g004
Figure 5. Uncontrolled and controlled frequency response functions.
Figure 5. Uncontrolled and controlled frequency response functions.
Vibration 08 00030 g005
Figure 6. Numerical impulse response (blue line: uncontrolled, red line: controlled).
Figure 6. Numerical impulse response (blue line: uncontrolled, red line: controlled).
Vibration 08 00030 g006
Figure 7. Experimental testbed and wiring diagram.
Figure 7. Experimental testbed and wiring diagram.
Vibration 08 00030 g007
Figure 8. Simulink block diagram for MIMO PIPO control.
Figure 8. Simulink block diagram for MIMO PIPO control.
Vibration 08 00030 g008
Figure 9. Experimental impulse response.
Figure 9. Experimental impulse response.
Vibration 08 00030 g009
Figure 10. Experimental free vibration response with the first mode excited.
Figure 10. Experimental free vibration response with the first mode excited.
Vibration 08 00030 g010
Figure 11. Experimental free vibration response with the second mode excited.
Figure 11. Experimental free vibration response with the second mode excited.
Vibration 08 00030 g011
Figure 12. Experimental free vibration response with the third mode excited.
Figure 12. Experimental free vibration response with the third mode excited.
Vibration 08 00030 g012
Table 1. Simulated effects of gain variation on modal frequency, damping, and settling time.
Table 1. Simulated effects of gain variation on modal frequency, damping, and settling time.
GainFrequency (Hz)Damping RatioSettling Time (s)
1st2nd3rd1st2nd3rd1st2nd3rd
02.955.918.860.00790.00830.009827.2912.997.33
0.122.835.808.760.05630.03260.02543.993.372.87
0.182.745.738.690.07410.04460.03283.132.492.24
0.242.665.638.610.08210.05500.03952.922.061.87
0.32.595.538.520.08470.06190.04482.911.861.67
0.362.535.428.420.08500.06470.04802.971.811.57
0.422.475.338.320.08440.06430.04893.051.861.57
0.482.435.248.230.08330.06140.04743.151.981.63
Table 2. Parameters and material properties of string for numerical analysis.
Table 2. Parameters and material properties of string for numerical analysis.
ParameterSymbolValue
Mass per unit length m ¯ c 0.024 kg / m
Length L 2.54 m
Tension T c 5.4 N
Number of admissible functions n 10
Number of modes to be controlled m 3
Damping ratio ( ζ 1 , ζ 2 , ζ 3 ) (0.0079, 0.0083, 0.0098)
ζ i i = m + 1 , , n 0.01
Compensator damping factor ζ f 0.3
Controller gain matrix G m 0.15 I 3 × 3
FRF measurement point ξ s 0.12
Table 3. FRF magnitude comparison before and after control (modes 1–7).
Table 3. FRF magnitude comparison before and after control (modes 1–7).
ModeFrequency (Hz)Uncontrolled (dB)Controlled (dB)Reduction (dB)
12.956.36−13.23−19.59
25.914.59−9.63−14.22
38.861.02−9.53−10.55
411.81−2.43−2.370.06
514.76−7.13−7.070.06
617.72−13.8−13.760.04
720.67−23.97−23.910.06
Disclaimer/Publisher’s Note: The statements, opinions and data contained in all publications are solely those of the individual author(s) and contributor(s) and not of MDPI and/or the editor(s). MDPI and/or the editor(s) disclaim responsibility for any injury to people or property resulting from any ideas, methods, instructions or products referred to in the content.

Share and Cite

MDPI and ACS Style

Kim, S.-M.; Kwak, M.K. Design of Active Boundary Control to Suppress Vibrations in String. Vibration 2025, 8, 30. https://doi.org/10.3390/vibration8020030

AMA Style

Kim S-M, Kwak MK. Design of Active Boundary Control to Suppress Vibrations in String. Vibration. 2025; 8(2):30. https://doi.org/10.3390/vibration8020030

Chicago/Turabian Style

Kim, Soo-Min, and Moon K. Kwak. 2025. "Design of Active Boundary Control to Suppress Vibrations in String" Vibration 8, no. 2: 30. https://doi.org/10.3390/vibration8020030

APA Style

Kim, S.-M., & Kwak, M. K. (2025). Design of Active Boundary Control to Suppress Vibrations in String. Vibration, 8(2), 30. https://doi.org/10.3390/vibration8020030

Article Metrics

Back to TopTop