Advancing FDM 3D Printing Simulations: From G-Code Conversion to Precision Modelling in Abaqus
Abstract
1. Introduction
- A physically calibrated polynomial model for virtual filament cross-section (Box–Behnken calibration).
- A Python-based G-code → Abaqus interface and shape generator that produces mesh-ready geometry.
- A validation suite combining SEM and tensile tests to quantify geometry and mechanical fidelity.
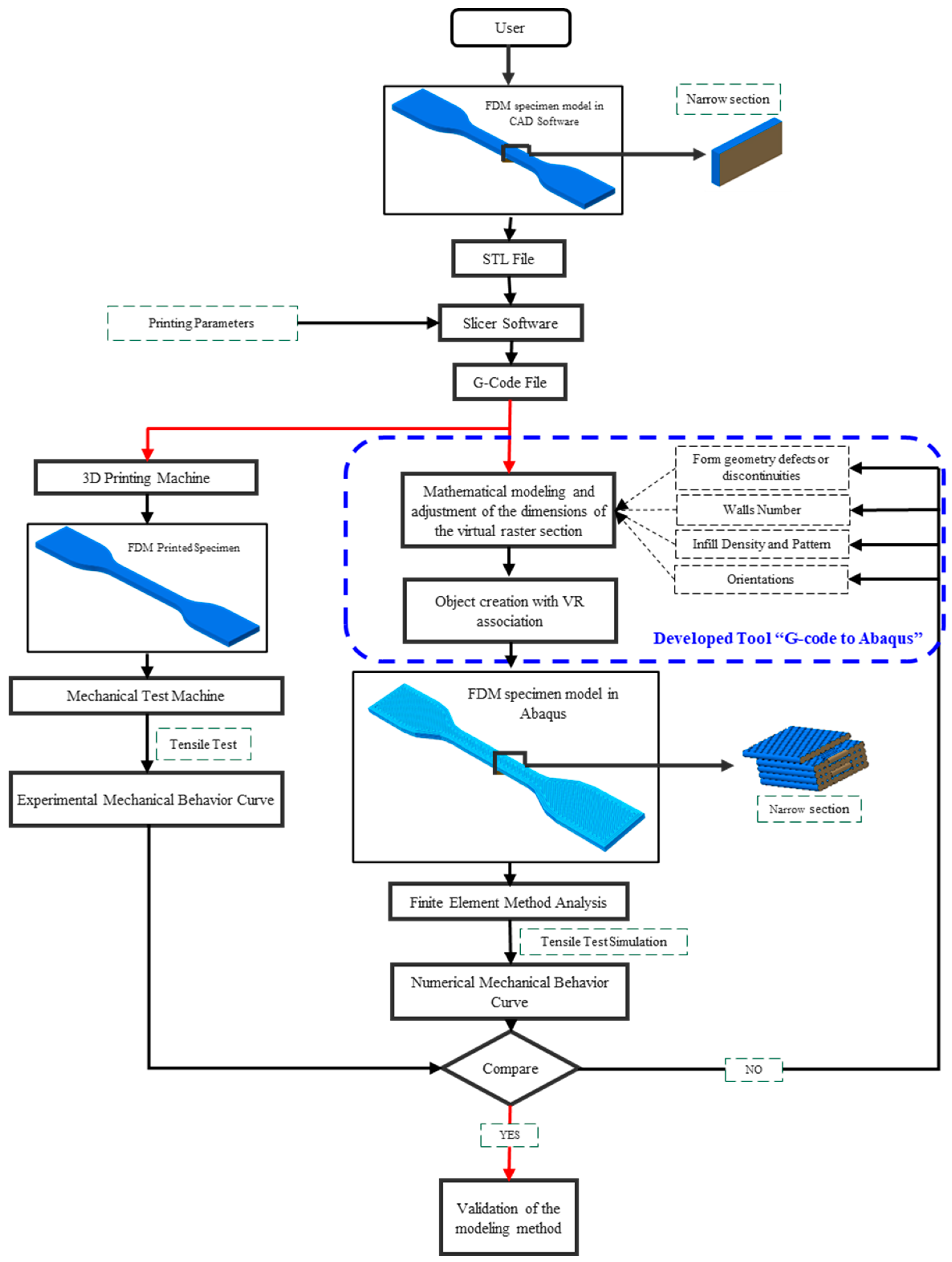
2. Materials and Methods
2.1. Printing Parameter Optimization
2.2. Numerical Specimen Generation
2.3. Mathematical Modeling of Virtual Raster Section
- Vw: Virtual width (mm);
- Lt: Layer thickness (mm);
- Rw: Raster width (mm);
- Et: Extruder temprature (°C);
- Ps: Printing speed (mm/s).
2.4. Interface Development
2.5. Specimen Preparation and Testing
3. Results and Discussion
3.1. Comparative Analysis of Geometries
3.2. Numerical Model Validation
3.3. Tensile Test Comparison
4. Conclusions
Author Contributions
Funding
Data Availability Statement
Conflicts of Interest
Abbreviations
| AM | Additive Manufacturing |
| FDM | Fused Deposition Modeling |
| FEA | Finite Element Analysis |
| SEM | Scanning Electron Microscopy |
References
- Gibson, I.; Rosen, D.; Stucker, B.; Khorasani, M.; Rosen, D.; Stucker, B.; Khorasani, M. Additive Manufacturing Technologies; Springer: Berlin/Heidelberg, Germany, 2021; Volume 17. [Google Scholar]
- Mishra, V.; Negi, S.; Kar, S. FDM-Based Additive Manufacturing of Recycled Thermoplastics and Associated Composites. J. Mater. Cycles Waste Manag. 2023, 25, 758–784. [Google Scholar] [CrossRef]
- Hachimi, T.; Ait Hmazi, F.; Majid, F. Damage of Additively Manufactured Polymer Materials: Experimental and Probabilistic Analysis. Fract. Struct. Integr. 2025, 19, 236–255. [Google Scholar] [CrossRef]
- Fidan, I.; Huseynov, O.; Ali, M.A.; Alkunte, S.; Rajeshirke, M.; Gupta, A.; Hasanov, S.; Tantawi, K.; Yasa, E.; Yilmaz, O.; et al. Recent Inventions in Additive Manufacturing: Holistic Review. Inventions 2023, 8, 103. [Google Scholar] [CrossRef]
- Naboulsi, N.; Majid, F.; Hachimi, T.; Dadoun, S.; Barhoumi, N.; Khlifi, K. Predicting the Strength of 3D-Printed Conductive Composite under Tensile Load: A Probabilistic Modeling and Experimental Study. Fract. Struct. Integr. 2025, 19, 247–262. [Google Scholar] [CrossRef]
- Pereira, T.; Kennedy, J.V.; Potgieter, J. A Comparison of Traditional Manufacturing vs Additive Manufacturing, the Best Method for the Job. Procedia Manuf. 2019, 30, 11–18. [Google Scholar] [CrossRef]
- du Plessis, A.; Razavi, N.; Benedetti, M.; Murchio, S.; Leary, M.; Watson, M.; Bhate, D.; Berto, F. Properties and Applications of Additively Manufactured Metallic Cellular Materials: A Review. Prog. Mater. Sci. 2022, 125, 100918. [Google Scholar] [CrossRef]
- Segovia-Guerrero, L.; Baladés, N.; Gallardo-Galán, J.J.; Gil-Mena, A.J.; Sales, D.L. Additive vs. Subtractive Manufacturing: A Comparative Life Cycle and Cost Analyses of Steel Mill Spare Parts. J. Manuf. Mater. Process. 2025, 9, 138. [Google Scholar] [CrossRef]
- Suresh, V.; Balasubramaniam, B.; Yeh, L.H.; Li, B. Recent Advances in In Situ 3D Surface Topographical Monitoring for Additive Manufacturing Processes. J. Manuf. Mater. Process. 2025, 9, 133. [Google Scholar] [CrossRef]
- Alami, A.H.; Ghani Olabi, A.; Alashkar, A.; Alasad, S.; Aljaghoub, H.; Rezk, H.; Abdelkareem, M.A. Additive Manufacturing in the Aerospace and Automotive Industries: Recent Trends and Role in Achieving Sustainable Development Goals. Ain Shams Eng. J. 2023, 14, 102516. [Google Scholar] [CrossRef]
- Picard, M.; Mohanty, A.K.; Misra, M. Recent Advances in Additive Manufacturing of Engineering Thermoplastics: Challenges and Opportunities. RSC Adv. 2020, 10, 36058–36089. [Google Scholar] [CrossRef] [PubMed]
- Pal, A.K.; Mohanty, A.K.; Misra, M. Additive Manufacturing Technology of Polymeric Materials for Customized Products: Recent Developments and Future Prospective. RSC Adv. 2021, 11, 36398–36438. [Google Scholar] [CrossRef]
- Duong, T.H.; Jaksic, N.I.; Depalma, J.L.; Ansaf, B.; Daniel, D.M.; Armijo, J.; Galaviz, M. G-Code Visualization and Editing Program for Inexpensive Metal 3D Printing. Procedia Manuf. 2018, 17, 22–28. [Google Scholar] [CrossRef]
- Bacciaglia, A.; Falcetelli, F.; Troiani, E.; Di Sante, R.; Liverani, A.; Ceruti, A. Geometry Reconstruction for Additive Manufacturing: From G-CODE to 3D CAD Model. Mater. Today Proc. 2023, 75, 16–22. [Google Scholar] [CrossRef]
- Rahman, K.M.; Letcher, T.; Reese, R. Mechanical Properties of Additively Manufactured PEEK Components Using Fused Filament Fabrication. In Proceedings of the ASME International Mechanical Engineering Congress and Exposition, Houston, TX, USA, 13–19 November 2015; American Society of Mechanical Engineers: New York, NY, USA, 2015; Volume 57359, p. V02AT02A009. [Google Scholar]
- Abaqus Scripting User’s Manual. Abaqus 6.11. 2012, 89, v6. Available online: http://abaqusdocs.eait.uq.edu.au/v6.11/index.html (accessed on 11 August 2025).
- Barbero, E.J. Finite Element Analysis of Composite Materials Using Abaqus®; CRC Press: Boca Raton, FL, USA, 2023; ISBN 1003108156. [Google Scholar]
- Zouaoui, M.; Gardan, J.; Lafon, P.; Makke, A.; Labergere, C.; Recho, N. A Finite Element Method to Predict the Mechanical Behavior of a Pre-Structured Material Manufactured by Fused Filament Fabrication in 3D Printing. Appl. Sci. 2021, 11, 5075. [Google Scholar] [CrossRef]
- Hachimi, T.; Zekriti, N.; Rhanim, R.; Rhanim, H.; Majid, F. Modeling and Simulation of the Influence of 3D Printing Parameters on Crack Propagation: Filament Orientation. In Advanced Materials for Sustainable Energy and Engineering: Volume 1: Novel Nanomaterials for Sustainable Energy; Boutahir, M., El Mehdi, E., Eds.; Springer Nature Switzerland: Cham, Switzerland, 2025; pp. 231–245. ISBN 978-3-031-75032-8. [Google Scholar]
- Zouaoui, M.; Labergere, C.; Gardan, J.; Makke, A.; Recho, N.; Alexandre, Q.; Lafon, P. Numerical Prediction of 3d Printed Specimens Based on a Strengthening Method of Fracture Toughness. Procedia CIRP 2019, 81, 40–44. [Google Scholar] [CrossRef]
- Zhang, Y.; Huang, X. Simulation and Research of Aerospace Material Milling Based On ABAQUS. J. Phys. Conf. Ser. 2020, 1653, 012070. [Google Scholar] [CrossRef]
- Marrel, A.; Velardo, H.; Bouloré, A. Likelihood and Depth-Based Criteria for Comparing Simulation Results with Experimental Data, in Support of Validation of Numerical Simulators. Int. J. Uncertain Quantif. 2024, 14, 45–68. [Google Scholar] [CrossRef]
- Nagarajan, H.P.N.; Mokhtarian, H.; Jafarian, H.; Dimassi, S.; Bakrani-Balani, S.; Hamedi, A.; Coatanéa, E.; Gary Wang, G.; Haapala, K.R. Knowledge-Based Design of Artificial Neural Network Topology for Additive Manufacturing Process Modeling: A New Approach and Case Study for Fused Deposition Modeling. J. Mech. Des. 2019, 141, 021705. [Google Scholar] [CrossRef]
- Brenken, B.; Barocio, E.; Favaloro, A.; Kunc, V.; Pipes, R.B. Development and Validation of Extrusion Deposition Additive Manufacturing Process Simulations. Addit. Manuf. 2019, 25, 218–226. [Google Scholar] [CrossRef]
- Favaloro, A.J.; Brenken, B.; Barocio, E.; Pipes, R.B. Simulation of Polymeric Composites Additive Manufacturing Using Abaqus. Sci. Age Exp. 2017, 103–114. [Google Scholar]
- Talagani, M.R.; DorMohammadi, S.; Dutton, R.; Godines, C.; Baid, H.; Abdi, F.; Kunc, V.; Compton, B.G.; Simunovic, S.; Duty, C.E.; et al. Numerical Simulation of Big Area Additive Manufacturing (3D Printing) of a Full Size Car. SAMPE J. 2015, 51, 27–36. [Google Scholar]
- Faria, C.; Fonseca, J.; Bicho, E. FIBR3DEmul—An Open-Access Simulation Solution for 3D Printing Processes of FDM Machines with 3+ Actuated Axes. Int. J. Adv. Manuf. Technol. 2020, 106, 3609–3623. [Google Scholar] [CrossRef]
- Molazadeh, S.; Diba, F.; Hosseini, A. Anisotropic Modeling of Material Behavior for Additively Manufactured Parts Made by Material Extrusion. Int. J. Adv. Manuf. Technol. 2023, 129, 3453–3473. [Google Scholar] [CrossRef]
- Timofeeva, O.S.; Andreev, Y.S.; Yablochnikov, E.I. Simulation of Injection Molding Process and 3D-Printing of Forming Parts for Small-Batch Production. In Proceedings of the 2019 IEEE 17th International Conference on Industrial Informatics (INDIN), Helsinki, Finland, 22–25 July 2019; Volume 1, pp. 1631–1637. [Google Scholar]
- Dallal, S.; Eslami, B.; Tiari, S. Recent Advances in PEEK for Biomedical Applications: A Comprehensive Review of Material Properties, Processing, and Additive Manufacturing. Polymers 2025, 17, 1968. [Google Scholar] [CrossRef] [PubMed]
- Hachimi, T.; Majid, F.; Zekriti, N.; Rhanim, R.; Rhanim, H. Improvement of 3D Printing Polymer Simulations Considering Converting G-Code to Abaqus. Int. J. Adv. Manuf. Technol. 2024, 131, 5193–5208. [Google Scholar] [CrossRef]
- Kechagias, J.D. 3D Printing Parametric Optimization Using the Power of Taguchi Design: An Expository Paradigm. Mater. Manuf. Process. 2024, 39, 797–803. [Google Scholar] [CrossRef]

















| Factor | Symbol | Low Level (1) | Center Level (0) | High Level (+1) |
|---|---|---|---|---|
| Layer thickness (mm) | Lt | 0.2 | 0.3 | 0.4 |
| Raster width (mm) | Rw | 0.6 | 0.7 | 0.8 |
| Extrusion temperature (°C) | Et | 230 | 240 | 250 |
| Printing speed (mm/s) | Ps | 10 | 30 | 50 |
| Sd | Factors | Responses | ||||||
|---|---|---|---|---|---|---|---|---|
| Lt (mm) | Rw (mm) | Et (°C) | Ps (mm/s). | Lt (mm) | Lt Error | Rw (mm) | Rw Error | |
| 1 | 0.3 | 0.8 | 250 | 30 | 0.300 | 0.000 | 0.870 | 0.087 |
| 2 | 0.3 | 0.6 | 240 | 10 | 0.296 | 0.013 | 0.586 | 0.023 |
| 3 | 0.2 | 0.7 | 230 | 30 | 0.205 | 0.025 | 0.671 | 0.041 |
| 4 | 0.3 | 0.7 | 240 | 30 | 0.302 | 0.007 | 0.670 | 0.043 |
| 5 | 0.2 | 0.7 | 240 | 10 | 0.200 | 0.000 | 0.707 | 0.010 |
| 6 | 0.3 | 0.7 | 240 | 30 | 0.300 | 0.000 | 0.670 | 0.043 |
| 7 | 0.3 | 0.7 | 230 | 50 | 0.294 | 0.020 | 0.564 | 0.194 |
| 8 | 0.3 | 0.8 | 240 | 10 | 0.290 | 0.033 | 0.902 | 0.128 |
| 9 | 0.3 | 0.7 | 230 | 10 | 0.300 | 0.000 | 0.702 | 0.003 |
| 10 | 0.2 | 0.6 | 240 | 30 | 0.200 | 0.000 | 0.498 | 0.170 |
| 11 | 0.3 | 0.7 | 250 | 50 | 0.296 | 0.013 | 0.623 | 0.110 |
| 12 | 0.2 | 0.7 | 240 | 50 | 0.204 | 0.020 | 0.569 | 0.187 |
| 13 | 0.4 | 0.7 | 250 | 30 | 0.406 | 0.015 | 0.725 | 0.036 |
| 14 | 0.3 | 0.7 | 250 | 10 | 0.297 | 0.010 | 0.770 | 0.100 |
| 15 | 0.3 | 0.6 | 240 | 50 | 0.304 | 0.013 | 0.516 | 0.140 |
| 16 | 0.2 | 0.7 | 250 | 30 | 0.201 | 0.005 | 0.673 | 0.039 |
| 17 | 0.4 | 0.7 | 240 | 50 | 0.401 | 0.003 | 0.611 | 0.127 |
| 18 | 0.2 | 0.8 | 240 | 30 | 0.202 | 0.010 | 0.806 | 0.008 |
| 19 | 0.3 | 0.8 | 240 | 50 | 0.295 | 0.017 | 0.756 | 0.055 |
| 20 | 0.3 | 0.7 | 240 | 30 | 0.304 | 0.013 | 0.670 | 0.043 |
| 21 | 0.3 | 0.8 | 230 | 30 | 0.303 | 0.010 | 0.801 | 0.001 |
| 22 | 0.4 | 0.7 | 230 | 30 | 0.404 | 0.010 | 0.656 | 0.063 |
| 23 | 0.4 | 0.8 | 240 | 30 | 0.401 | 0.003 | 0.858 | 0.072 |
| 24 | 0.4 | 0.7 | 240 | 10 | 0.402 | 0.005 | 0.758 | 0.083 |
| 25 | 0.4 | 0.6 | 240 | 30 | 0.405 | 0.012 | 0.540 | 0.100 |
| 26 | 0.3 | 0.6 | 230 | 30 | 0.306 | 0.020 | 0.493 | 0.178 |
| 27 | 0.3 | 0.6 | 250 | 30 | 0.303 | 0.010 | 0.552 | 0.080 |
| Mean Error | 0.011 | Mean Error | 0.080 | |||||
| Proprieties | Unit | Value |
|---|---|---|
| Yield strength | MPa | 45 |
| Ultimate Stress | MPa | 65 |
| Elongation at Break | - | 0.05 |
| Young’s Modulus | MPa | 2190 |
| Poisson’s Ratio | - | 0.34 |
| Density | Kg/m3 | 1010 |
Disclaimer/Publisher’s Note: The statements, opinions and data contained in all publications are solely those of the individual author(s) and contributor(s) and not of MDPI and/or the editor(s). MDPI and/or the editor(s) disclaim responsibility for any injury to people or property resulting from any ideas, methods, instructions or products referred to in the content. |
© 2025 by the authors. Licensee MDPI, Basel, Switzerland. This article is an open access article distributed under the terms and conditions of the Creative Commons Attribution (CC BY) license (https://creativecommons.org/licenses/by/4.0/).
Share and Cite
Hachimi, T.; Ait Hmazi, F.; Arhouni, F.E.; Rejdali, H.; Riyad, Y.; Majid, F. Advancing FDM 3D Printing Simulations: From G-Code Conversion to Precision Modelling in Abaqus. J. Manuf. Mater. Process. 2025, 9, 338. https://doi.org/10.3390/jmmp9100338
Hachimi T, Ait Hmazi F, Arhouni FE, Rejdali H, Riyad Y, Majid F. Advancing FDM 3D Printing Simulations: From G-Code Conversion to Precision Modelling in Abaqus. Journal of Manufacturing and Materials Processing. 2025; 9(10):338. https://doi.org/10.3390/jmmp9100338
Chicago/Turabian StyleHachimi, Taoufik, Fouad Ait Hmazi, Fatima Ezzahra Arhouni, Hajar Rejdali, Yahya Riyad, and Fatima Majid. 2025. "Advancing FDM 3D Printing Simulations: From G-Code Conversion to Precision Modelling in Abaqus" Journal of Manufacturing and Materials Processing 9, no. 10: 338. https://doi.org/10.3390/jmmp9100338
APA StyleHachimi, T., Ait Hmazi, F., Arhouni, F. E., Rejdali, H., Riyad, Y., & Majid, F. (2025). Advancing FDM 3D Printing Simulations: From G-Code Conversion to Precision Modelling in Abaqus. Journal of Manufacturing and Materials Processing, 9(10), 338. https://doi.org/10.3390/jmmp9100338

