Next Article in Journal
Command Filter-Based Adaptive Neural Control for Nonstrict-Feedback Nonlinear Systems with Prescribed Performance
Next Article in Special Issue
Robust Control Design of Under-Actuated Nonlinear Systems: Quadcopter Unmanned Aerial Vehicles with Integral Backstepping Integral Terminal Fractional-Order Sliding Mode
Previous Article in Journal
Nonlocal Changing-Sign Perturbation Tempered Fractional Sub-Diffusion Model with Weak Singularity
Previous Article in Special Issue
Finite-Time Adaptive Event-Triggered Control for Full States Constrained FONSs with Uncertain Parameters and Disturbances
 
 
Font Type:
Arial Georgia Verdana
Font Size:
Aa Aa Aa
Line Spacing:
Column Width:
Background:
Article

Enhancing the Pitch-Rate Control Performance of an F-16 Aircraft Using Fractional-Order Direct-MRAC Adaptive Control

by
Gustavo E. Ceballos Benavides
1,2,3,4,*,
Manuel A. Duarte-Mermoud
1,
Marcos E. Orchard
3 and
Alfonso Ehijo
4
1
Facultad de Ingeniería y Arquitectura, Universidad Central de Chile, Av. Santa Isabel 1186, Santiago 8370292, Chile
2
Escuela de Negocios y Tecnología, Universidad Gabriela Mistral, Av. Andrés Bello 1337, Santiago 7500533, Chile
3
Department of Electrical Engineering, Faculty of Physical and Mathematical Sciences, University of Chile, Av. Tupper 2007, Casilla 412-3, Santiago 8370451, Chile
4
Institute of Engineering Sciences and Engineering School, University of O’Higgins, Av. Libertador Bernardo O’Higgins 611, Rancagua 282000, Chile
*
Author to whom correspondence should be addressed.
Fractal Fract. 2024, 8(6), 338; https://doi.org/10.3390/fractalfract8060338
Submission received: 20 March 2024 / Revised: 1 May 2024 / Accepted: 9 May 2024 / Published: 5 June 2024
(This article belongs to the Special Issue Advances in Fractional Order Systems and Robust Control, 2nd Edition)

Abstract

This study presents a comparative analysis of classical model reference adaptive control (IO-DMRAC) and its fractional-order counterpart (FO-DMRAC), which are applied to the pitch-rate control of an F-16 aircraft longitudinal model. The research demonstrates a significant enhancement in control performance with fractional-order adaptive control. Notably, the FO-DMRAC achieves lower performance indices such as the Integral Square-Error criterion (ISE) and Integral Square-Input criterion (ISU) and eliminates system output oscillations during transient periods. This study marks the pioneering application of FO-DMRAC in aircraft pitch-rate control within the literature. Through simulations on an F-16 short-period model with a relative degree of 1, the FO-DMRAC design is assessed under specific flight conditions and compared with its IO-DMRAC counterpart. Furthermore, the study ensures the boundedness of all signals, including internal ones such as ω(t).

1. Introduction

The pitch-rate q ( t ) = θ ˙ ( t ) control of an aircraft (see Figure 1 for angle meaning) is the main system for tracking a target by means of a combat aircraft and landing approach [1]. In addition, the pitch rate can be useful for estimating the attitude or pitch angle of an airplane because the pitch angle is integral to the pitch rate. Therefore, is important to design a well-suited control system. In this work, we compare classical or integer-order direct model reference adaptive control (IO-DMRAC) with its fractional-order counterpart (FO-DMRAC). The mathematical F-16 longitudinal model used in this paper is of the second-order [2]; it considers the short-period oscillation mode, neglecting the phugoid mode (large period oscillations), because the first mode (high-frequency oscillation) is more difficult for the pilot to control. Our interest is in showing the lack of oscillation during the transient period using FO-DMRAC compared to using classical or integer-order direct model reference adaptive control (IO-DMRAC).
Very few adaptive control attempts have been made to control the pitch rate of an aircraft whose adaptive laws are of a FO.
In [2], the longitudinal control of an F-16 is analyzed using a combined MRAC control classical technique.
On the other hand, small planes basically use PID controllers because of their easy implementation [3,4,5,6,7,8]. The main disadvantage is that PID controllers lack adaptation capabilities in case of plant parametric variations because the PID control parameters are constants, but an aircraft flight dynamic is variant.
In [9], an MRAC approach for the control of the longitudinal model of an F-15 aircraft is used, and the only fractional term is a filter that approximates the plant model. Moreover, additional blocks are added, making the implementation more complex. In [10], a modification of a Smith predictor for rejecting disturbances is used in combination with a PI controller to improve the pitch rate response of an F-16.
Finally, this paper is structured as follows. In Section 2, the F-16 aircraft model is presented for a specific flight condition (at sea level) [2]. Section 3 shows the implementation of the DMRAC control system. In Section 4, basic concepts of FO calculus that will be used in this comparative analysis are explained. Also, we make use of lemmas that relax some stability conditions, which have been used in the longitudinal pitch angle control of a civil airplane [11]. In that paper, the boundedness of all signals was explicitly established for systems of relative degree equal or greater than 2, but in this case, we extend the results to system with relative degree equal to 1; in this way, we cover all the relative degrees of dynamic systems. The simulation results are presented in Section 5. Finally, the conclusion of this work is presented in Section 6.
Figure 1. Longitudinal aircraft angles (figure uploaded by Baron Johnson [12]).
Figure 1. Longitudinal aircraft angles (figure uploaded by Baron Johnson [12]).
Fractalfract 08 00338 g001

2. Longitudinal Model and Flight Conditions

The aircraft model considers a straight and level flight condition [2]. Figure 1 shows the main angles involved for the study of longitudinal airplane models and the control.
Where θ is the pitch angle, γ is the flight path angle, V is the wind speed relative to the aircraft (air-trimmed speed) and α is the angle of attack (AoA).
A simple model, considering the longitudinal short period, can be written in matrix form as [2].
[ α ˙ ( t ) q ˙ ( t ) ] = [ Z α V Z q V M α M q ] [ α ( t ) q ( t ) ] + [ Z δ e V M δ e ] δ e ( t ) q ( t ) = [ 0 1 ] [ α ( t ) q ( t ) ]
where q ( t ) = θ ˙ ( t ) is the pitch rate (output), δ e ( t ) is the elevator deflection angle (input), V is the air trimmed speed, ( Z α ,   Z q ,   Z δ e ) and ( M α ,   M q ,   M δ e ) are the partial derivatives of the aerodynamic vertical force Z and the pitch moment M with respect to ( α ,   q ,   δ e ) , respectively. The coefficients matrix values of Equation (1) were taken from [2].
Table 1 shows the trimmed values used in this model.
Where c ¯ is the wing mean geometric chord. For more detailed information and the technical characteristics of the F-16 aircraft, the reader can consult the article in [13].
Replacing the numerical values in Equation (1) we obtain
[ α ˙ ( t ) q ˙ ( t ) ] = [ 1.0189 0.9051 0.8223 1.0774 ] [ α ( t ) q ( t ) ] + [ 0.0022 0.1756 ] δ e ( t ) y ( t ) = [ 0 1 ] [ α ( t ) q ( t ) ]
where u ( t ) = δ e ( t ) and y ( t ) = q ( t ) = θ ´ ( t ) are the input and output system, respectively.
Then, the transfer function of interest will be
W p ( s ) = q ( s ) δ e ( s )
Therefore, according to Equation (2), the transfer function W p ( s ) , imposing null initial conditions, has the form
W p ( s ) = C ( s I A ) 1 B + D
where A = [ 1.0189 0.9051 0.8223 1.0774 ] , B = [ 0.0022 0.1756 ] , C = [ 0 1 ] and D = 0 .
Then, the transfer function between the pitch rate q ( t ) = θ ˙ ( t ) (the output) and δ e ( t ) (the input) is given by
W p ( s ) = q ( s ) δ e ( s ) = C ( s I A ) 1 B + D
W p ( s ) = q ( s ) δ e ( s ) = 0.175 s + 0.1807 s 2 + 2.096 s + 0.3535
or equivalently,
W p ( s ) = q ( s ) δ e ( s ) = 0.175 s + 1.0326 s 2 + 2.096 s + 0.3535
which is a second-order ( n = 2 ) transfer function whose relative degree is equal to 1 ( n * = 1 ). The high-frequency plant gain k p = 0.175 . Also, Z p ( s ) = ( s + 1.0326 ) and R p ( s ) = s 2 + 2.096 s + 0.3535 are the plant numerator and denominator, respectively.

3. Control Model System

Figure 2 shows a general block diagram of the DMRAC control system in which the control parameters, θ and k , are adjusted adaptively to keep the output control error e ( t ) as small as possible.
Figure 3 shows the Simulink DMRAC block diagram implemented for the simulations analysis. Also, the well-known DMRAC controller block diagram can be seen in Figure 4 [14]. The model transfer function was chosen as W m = 2 s + 2 . One could choose another transfer function ( W m = 1 s + 1 , for instance), but because we wanted a fast response, we used W m = 2 s + 2 .

4. Controller Designs

For the sake of completeness, the adaptive DMRAC algorithm for plants whose relative degree is 1 ( n * = 1 ) is given in the next sub-section. A detailed explanation of the algorithm can be found in [14].

DMRAC Algorithm

In the DMRAC approach, the asymptotic convergence of the control parameters, to the ideal ones, are not relevant, making the implementation simpler since the identification block is avoided [14].
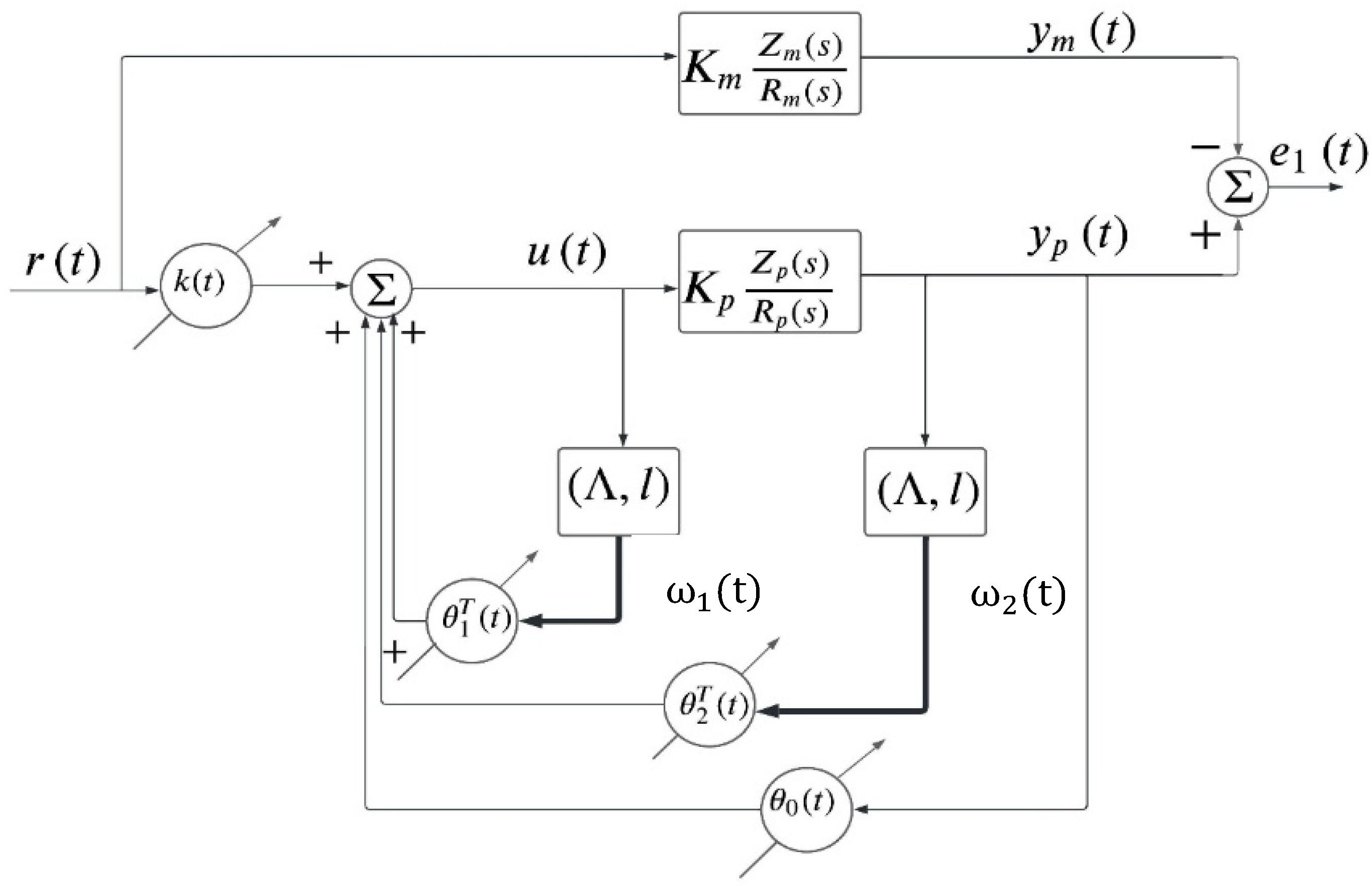
Therefore, the DMRAC control scheme of a linear plant of order n with a relative degree equal 1 ( n * = 1 ) is shown in Figure 4, where only the output error e 1 ( t ) is accessible (Adaptive Error Model Type 3), not the whole state error vector e ( t ) (Error Model Type 2). In this case, the analysis for determining stability conditions is simpler [14].
Therefore, in this case ( n * = 1 ), the control law is given by u ( t ) = θ T ( t ) · ω ( t ) and θ ( t ) = [ k ( t ) ,   θ 1 T ,   θ 0 ( t ) ,   θ 2 T ] T 2 n is the controller parameters vector,   ω ( t ) = [ r ( t ) ,   ω 1 T ,   y p ( t ) ,   ω 2 T ] T 2 n is the auxiliary signals vector, and n is the order of the plant.
ϕ ( t ) = [ ψ ( t ) ϕ 1 ( t ) ϕ 0 ( t ) ϕ 2 ( t ) ] = [ k ( t ) k * θ 1 ( t ) θ 1 * θ 0 ( t ) θ 0 * θ 2 ( t ) θ 2 * ]
are the parameters’ error vector controller.
θ * = [ k * θ 1 * θ 0 * θ 2 * ] = [ 11.43 0.0326 5.1657 4.24286 ]
are the ideal controller parameters.
The auxiliary signals are defined by
ω ˙ 1 ( t ) = Λ ω 1 + l u ( t ) ω ˙ 2 ( t ) = Λ ω 2 + l y ( t )
where k ( t ) ,   θ 0 ( t ) ,   r ( t ) ,   y p ( t ) and θ 1 ( t ) ,   θ 2 ( t ) ,   ω 1 ( t ) ,   ω 2 ( t ) n 1 . ( Λ , l ) is any arbitrary stable and controllable pair, with Λ     n 1 x n 1 being a Hurwitz matrix.
For simplicity, we chose ( Λ , l ) in the controllable canonical form. Furthermore, when n * = 1 , the adaptive control parameters laws adjustment is chosen as
k ˙ ( t ) = s g n ( k p ) e 1 ( t ) r ( t ) θ ˙ 0 ( t ) = s g n ( k p ) e 1 ( t ) y p ( t ) θ ˙ 1 ( t ) = s g n ( k p ) e 1 ( t ) ω 1 ( t ) θ ˙ 2 ( t ) = s g n ( k p ) e 1 ( t ) ω 2 ( t ) .
The output control error e 1 ( t ) = y p ( t ) y m ( t ) can also be expressed as e 1 ( t ) = k p k m W m ( s ) ϕ T ( t ) ω ( t ) , where W m ( s ) (the reference model) is a strictly positive real transfer function, and we can derive the same adaptive control laws as above.
It is supposed that we know the sign of the high-frequency gain k p and k p > 0 . Therefore, the adaptive laws can be simplified to
k ˙ ( t ) = e 1 ( t ) r ( t ) θ ˙ 0 ( t ) = e 1 ( t ) y p ( t ) θ ˙ 1 ( t ) = e 1 ( t ) ω 1 ( t ) θ ˙ 2 ( t ) = e 1 ( t ) ω 2 ( t ) .
We can also aggregate adaptive gains γ i to manage the speed of converge of the control parameters, where i = k ,   θ 0 ,   θ 1 ,   θ 2 . That is to say, the adaptive gains can be different among them. Then, the more general adjusted adaptive laws can be re-written as
k ˙ ( t ) = γ k · e 1 ( t ) r ( t ) θ ˙ 0 ( t ) = γ θ 0 · e 1 ( t ) y p ( t ) θ ˙ 1 ( t ) = γ θ 1 · e 1 ( t ) ω 1 ( t ) θ ˙ 2 ( t ) = γ θ 2 · e 1 ( t ) ω 2 ( t ) .

5. Fractional Calculus Preliminaries

What follows is by no means exhaustive, but we present some basic definitions of the fractional-order integral and derivative, respectively [15,16].
Definition 1.
[15]: The Riemann–Liouville fractional integral of order  α > 0  of function  f ( t )  is defined by
I t 0 α f ( t ) = 1 Γ ( α ) t 0 t f ( τ ) ( t τ ) 1 α d τ ,   t > t 0   and e ( α ) > 0 ,
where  Γ ( α )  is the Gamma function defined as
Γ ( α ) = 0 t α 1 e t d t .
Definition 2.
[15]: Let  α 0 and [ n ] = α . The Caputo fractional derivative of order α of function f ( t )  is defined as
D t α t 0 C f ( t ) = 1 Γ ( n α ) t 0 t f ( n ) ( τ ) ( t τ ) α n + 1 d τ ;   as   long   as   f ( n )   L 1 [ t 0 , t ] .  
Lemma 1.
Let  e ( t ) n  be a vector of differentiable functions. Then,    t t 0 , and it is true that
D t α t 0 C { e T ( t ) P e ( t ) } 2 e T ( t ) P D t α t 0 C e ( t ) ,   α ( 0 , 1 ] ,
where  P n x n  is a positive definite symmetric square matrix of constant coefficients. A proof of this lemma can be found in [17].
Theorem 1.
Let the state error  e ( t )  and the output error  e 1 ( t )  be represented by Equation (11),
D t β t 0 C e ( t ) = A mn e ( t ) + b mn [ ϕ T ( t ) ω ( t ) ] ,       e ( t 0 ) = e 0 , e 1 ( t ) = k p h mn T e ( t ) ,               e 1 ( t 0 ) = e 10 ,
where  A m n n x n  is a Hurwitz matrix. Provided that  Q = Q T > 0 n x n , there exists a matrix  P = P T > 0 n x n  such that
A m n T P + P A m n = Q , P b m n = h m n k p .
whose adaptive adjustment laws, to estimate the unknown controller parameters, are given by
D t α t 0 C ϕ ( t ) = D t α t 0 C θ ( t ) = γ s g n ( k ) e 1 ( t ) ω ( t ) ,          ϕ ( t 0 ) = ϕ 0
with  α < β  and  α ( 0 , 1 ] . Then, assuming that  e ( t )  and  ϕ ( t )  are differentiable and uniformly continuous functions, it is guaranteed that
(a) 
The parametric error  ϕ ( t ) , the state error  e ( t )  and the output error  e 1 ( t )  remain bounded for all time.
(b) 
Moreover, if the auxiliary signal  ω ( t )  is bounded, then  D t α t 0 C ϕ ( t )  and  D t β t 0 C e ( t )  also remain bounded.
(c) 
The mean value of the squared norm of the state error  e ( t ) 2 ¯  is  o ( t ε α )   ε > 0 ,
or equivalently  lim t [ t α ε t 0 t e ( τ ) 2 d τ t ] = 0 , ε > 0  where  o ( t ε α ) ,  means that the speed converges to zero and is higher than  t α . The demonstration of this theorem is available in [18].
From Theorem 1, we can note that since e 1 ( t ) = h m n T e ( t ) with h m n T is a constant vector, the control error e 1 ( t ) also will be ( t ε α )   ε > 0 .
If (c) holds, it must also hold for the mean value of the square norm of e 1 ( t ) , since e 1 ( t ) = h m n T e ( t ) with h m n T is a vector whose components are constants.
For the next lemma (Lemma 2), we relax the hypothesis (b) imposed from Theorem 1. A proof of this lemma can be found in [11] for systems with a relative degree n * 2 , but it is also true for n * = 1 because the case n * 2 is a consequence accomplished for systems with n * = 1 .
Lemma 2.
Let us consider an  n  order linear system of relative degree  n * = 1  whose fractional adaptive laws are given by
D t α t 0 C ϕ ( t ) = D t α t 0 C θ ( t ) = γ e 1 ( t ) ω ( t ) ,   ϕ ( t 0 ) = 0 ,
and the error equation is given by (in this case,  β = 1 with β > α ).
e ˙ ( t ) = A m n e ( t ) + b r p [ ϕ ( t ) ω ( t ) ] ,     e ( t 0 ) = e 0 , e 1 ( t ) = h m n T e ( t ) ,         e 1 ( t 0 ) = e 10 ,
where all the terms of the Equation (17) are of appropriated dimensions with  A m n  Hurwitz and the reference model is of the same plant relative degree ( n * = 1 ). Then, the auxiliary signal  ω ( t )  will also be bounded.
Furthermore, as the auxiliary signal ω ( t ) is bounded and because Theorem 1 guarantees (c), the squared norm of the output error | e 1 ( t ) | 2 also tends to 0 as t tends to . Therefore, the stability of the proposed FO-DMRAC is guaranteed.

FO-DMRAC Algorithm

When n * = 1 , the only equation that changes in the case of the FO-DMRAC algorithm is the control parameter adaptive law (remember that the plant and the error equation are of integer order); therefore, in the classical case or IO-DMRAC, the adaptive law is given by
θ ˙ ( t ) = ϕ ˙ ( t ) = s g n ( k p ) e 1 ( t ) ω ( t )
On the other hand, for the FO-DMRAC case, the adaptive law becomes
D t α t 0 C θ ( t ) = D t α t 0 C ϕ ( t ) = s g n ( k p ) e 1 ( t ) ω ( t )
where k p = 0.175 (see Equation (7)). Therefore, the s g n ( k p ) = 1 .
Finally, the control is given by
u ( t ) = θ T ( t ) ω ( t )

6. Simulations

Simulations were performed using Matlab and Simulink [19]. Furthermore, the pitch-rate initial conditions were set to zero for both cases (integer- and fractional-order controllers).
Table 2 shows the detailed setting of the FO-DMRAC and IO-DMRAC controllers for simulation purposes.
Where Γ i and Γ j are diagonal matrices of adaptive gains. For the implementation of the fractional adaptive laws, the NID block based on the Oustaloup method was used [20,21].

6.1. IO-DMRAC v/s FO-DMRAC Using PSO Algorithm

In this section, we compare the simulations results of using FO-DMRAC versus the classical or IO-DMRAC controller. Also, in both cases, we use the particle swarm optimization (PSO) technique [22], ensuring the best behavior for both cases. The number of particles used was 50, considering 50 iterations. Of course, any other optimization technique can be used to determine the adaptive gains γ s and derivative orders α s .

6.2. Simulation Controller Results

The most important objective is minimizing the control error; therefore, the objective function to be optimized was defined as
J = ω e t 0 = 0 t e 1 2 ( t ) d t
where e 1 ( t ) is the control error, ω e is a weighted parameter, and the reference input signal is the unit step.
Remark 1.
Equation (21) was chosen as the objective function (ISE index), which is a simple index, but in the case of a combat aircraft, it is a good election since the most important issue is minimizing the control error as fast as possible, in contrast with having minimum control effort or fuel efficiency. Nevertheless, it should not be forgotten that the objective function can be chosen by the designer.
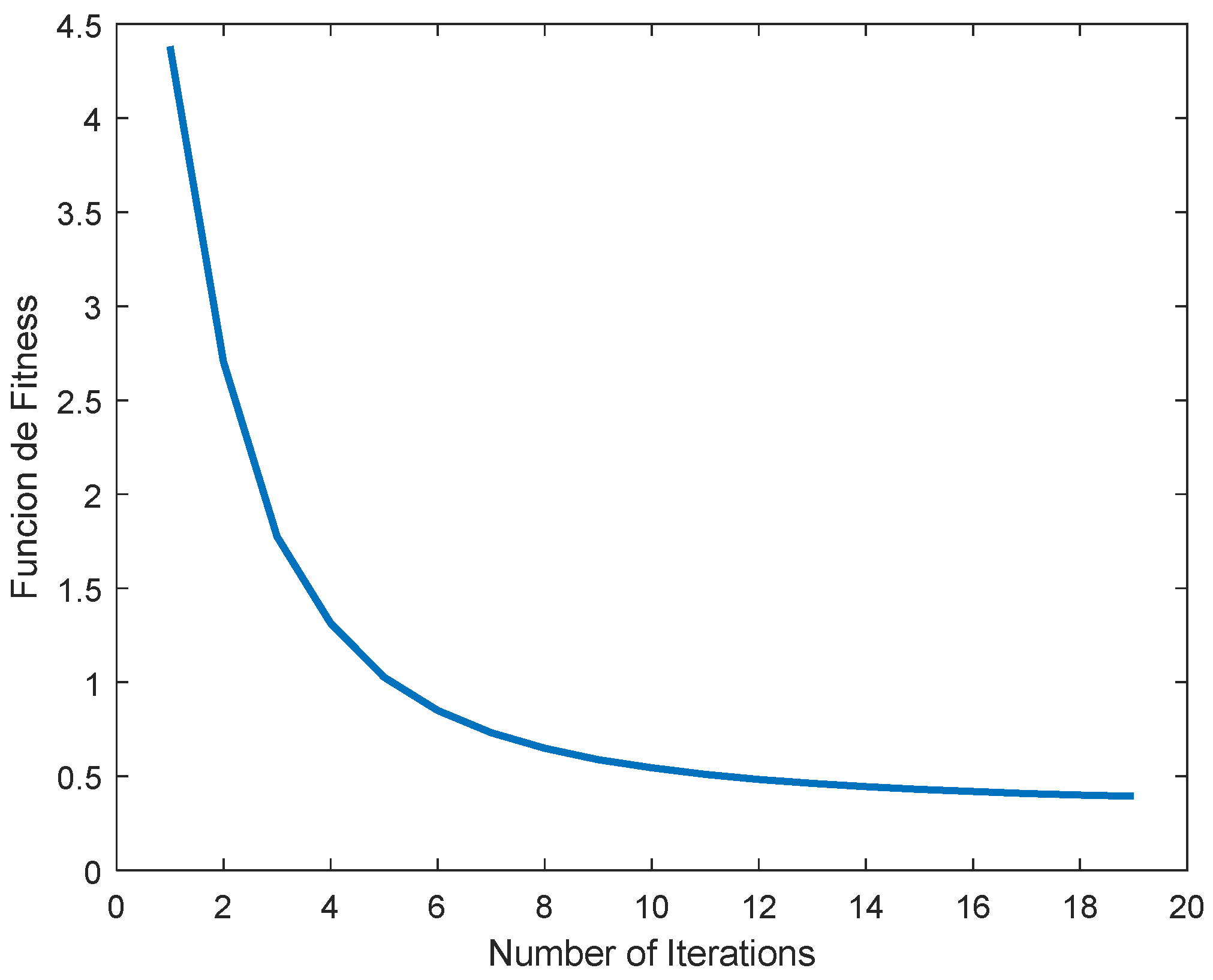
Figure 5 shows the objective function J using the PSO algorithm versus the number of iterations.
The optimal parameter values obtained for the IO-DMRAC case were
γ k = 605.4839    γ 1 = 248.9360    γ 0 = 60.2778    γ 2 = 301.4298
In the same way, Figure 6 shows the evolution of the objective function J for the FO-DMRAC case.
Therefore, the optimal parameters obtained, for the FO-DMRAC case, were
γ k = 477.3457    γ 1 = 576.3984    γ 0 = 23.0385    γ 2 = 0.03
α k = 0.3    α 1 = 0.3    α 0 = 1    α 2 = 0.3 .
From Figure 5 and Figure 6, we can observe a faster convergence rate with a stable value for the lower magnitude of the objective function in the FO case (Figure 6) compared to the IO case (Figure 5). Therefore, better controller system behavior could be expected for the FO case.
Figure 7 shows the behavior of both controllers. The reference signal (blue color) is depicted besides the outputs of the controlled systems. The better behavior of the fractional-order controller (green-colored signal) is evident as the output signal is almost identical to the reference model signal without oscillations. In contrast, the integer-order controller case (red-colored signal) presents evident oscillatory behavior during the transient period.
Figure 8 and Figure 9 show the control effort and control error, respectively, during the transient period for both cases (IO and FO controllers). As can be seen, in the IO case, the control effort and the control output error e 1 ( t ) present oscillatory behavior, in contrast to the FO case, which is smoother.
Table 3 shows the optimal values of the objective function J for both controllers.
Referring to Table 3, it is evident that employing FO-DMRAC results in superior performance compared to the IO-DMRAC approach, as evidenced by the smaller objective function J .
It is noteworthy that both controllers, the integer and fractional controllers, share the same structure, namely the classical model reference structure.
Finally, Figure 10 shows the boundedness of the auxiliary signals ω ( t ) using the FO-DMRAC implementation, as stated by Lemma 2 [11].

7. Conclusions

The main result of this comparative study between integer-order (IO-DMRAC) and fractional-order (FO-DMRAC) adaptive controllers is the better performance achieved by the FO controller in contrast with its IO counterpart. This is because the oscillations during the transient period of the pitch-rate output were eliminated without sacrificing much such as rise time and settling time for instance. Moreover, the control effort in the FO controller case was lower and smoother than for its IO counterpart.
Also, the simulation results allow us to verify, as shown by Lemma 2, the boundedness of all the signals, including the internal ones ω ( t ) in the FO-DMRAC implementation.
Further, as said before, this is the first time a FO-DCARM pitch control has been applied to an aircraft whose model is of integer order (F-16 longitudinal short-period model) and whose adaptive laws are fractional. Also, it is important to note that is not an easy task to make a comparison between the different control strategies reported in the literature because each researcher considers different flight conditions and performance indices. For instance, in [10], one the newest study of F-16 pitch-rate control, the response exhibits an overshoot of 11.70%, in contrast to this control strategy, which eliminates the overshoot completely. Nevertheless, the flight conditions are different. Therefore, it is common to compare a control strategy with an improvement of itself. Furthermore, there is no pitch-rate control of this type for an F-16 in the literature to form a better basis for comparison.
Finally, the asymptotic stability of FO-DMRAC has been shown by means of simulations (Figure 7); nevertheless, the theoretical proof is still a pending issue.

Author Contributions

Methodology, M.A.D.-M.; Software, G.E.C.B.; Validation, M.A.D.-M.; Investigation, G.E.C.B.; Resources, M.E.O., A.E. and M.A.D.-M.; Writing—original draft preparation, G.E.C.B.; writing—review and editing, G.E.C.B. and M.A.D.-M.; Funding acquisition, M.E.O., A.E. and M.A.D.-M. All authors have read and agreed to the published version of the manuscript.

Funding

The research presented in this paper has been funded by CONICYT-Chile, under grant FONDECYT 1210031 and Advanced Center for Electrical and Electronic Engineering, AC3E, Basal Project FB0008, ANID, Universidad Central de Chile and Universidad de O’Higgins.

Data Availability Statement

The data is generated automatically at the simulations level using the model and control laws of the paper.

Conflicts of Interest

The authors declare no conflict of interest.

References

  1. Promtum, E.; Seshagiri, S. Sliding mode control of pitch-rate of an F-16 aircraft. In Proceedings of the 17th World Congress, The International Federation of Automatic Control, Seoul, Republic of Korea, 6–11 July 2008. [Google Scholar]
  2. Lavretsky, E. Combined/composite model reference adaptive control. IEEE Trans. Autom. Control 2009, 54, 2692–2697. [Google Scholar] [CrossRef]
  3. Seckel, E. Stability and Control of Airplane and Helicopters; Department of Aeronautical Engineering, The James Forrestal Research Center School of Engineering and Applied Science, Princeton University: Princeton, NJ, USA, 1964. [Google Scholar]
  4. Sheng, S.; Sun, C.; Duan, H.; Jiang, X.; Zhu, Y. Longitudinal and Lateral Adaptive Flight Control Design for an Unmanned Helicopter with Coaxial Rotor and Ducted Fan. In Proceedings of the 33rd Chinese Control Conference, Nanjing, China, 28–30 July 2014. [Google Scholar]
  5. Roskam, J. Airplane Flight Dynamics and Automatic Flight Controls; Part 2; Roskam Aviation and Engineering Corporation: Lawrence, AR, USA, 1995. [Google Scholar]
  6. Singh, B.; Urooj, S.; Singh, S. Analysis of autopilot system, integrated with modelling and comparison of different controllers with the system. J. Discret. Math. Sci. Cryptogr. 2020, 23, 1059–1068. [Google Scholar] [CrossRef]
  7. Ponrani, M.A.; Godweena, A.K. Aircraft Pitch Control using PID Controller. In Proceedings of the International Conference on System, Computation, Automation and Networking (ICSCAN), IEEE Conference Paper, Puducherry, India, 30–31 July 2021. [Google Scholar]
  8. Alves, L.; Brito, V.; Palma, L.B.; Gil, P. Position Control in Simulated Airplanes. In Proceedings of the 2019 International Young Engineers Forum (YEF-ECE), Costa da Caparica, Portugal, 10 May 2019. [Google Scholar]
  9. Ynineb, A.R.; Ladaci, S. MRAC Adaptive Control Design for an F15 Aircraft Pitch Angular Motion Using Dynamics Inversion and Fractional-Order Filtering. Int. J. Robot. Control Syst. 2022, 2, 240–252. [Google Scholar] [CrossRef]
  10. Gümüşboğa, İ.; İftar, A. Pitch-Rate Control Augmentation System Design for Delayed Measurements. In Proceedings of the 2019 6th International Conference on Control, Decision and Information Technologies (CoDIT’19), Paris, France, 23–26 April 2019. [Google Scholar]
  11. Ceballos Benavides, G.E.; Duarte-Mermoud, M.A.; Orchard, M.E.; Travieso-Torres, J.C. Pitch Angle Control of an Airplane Using Fractional Order Direct Model Reference Adaptive Controllers. Fractal Fract. 2023, 7, 342. [Google Scholar] [CrossRef]
  12. Johnson, B. High Angle of Attack Flight Characteristics of a Small UAV with a Variable-Size Vertical Tail. Ph.D. Thesis, University of Florida, Gainesville, FL, USA, 2009. [Google Scholar]
  13. Stevens, B.L.; Lewis, F.L. Aircraft Control and Simulation; John Wiley & Sons, Inc.: Hoboken, NJ, USA, 1992. [Google Scholar]
  14. Narendra, K.S.; Annaswamy, A.M. Stable Adaptive Systems; Dover Publications, Inc.: Mineola, NY, USA, 2005. [Google Scholar]
  15. Kilbas, A.; Srivastava, H.; Trujillo, J. Theory, and Applications of Fractional Differential Equations; Elsevier: Amsterdam, The Netherlands, 2006. [Google Scholar]
  16. Diethelem, K. The Analysis of Fractional Differential Equations; Springer: Berlin/Heidelberg, Germany, 2010. [Google Scholar]
  17. Aguila-Camacho, N.; Duarte-Mermoud, M.A.; Gallegos, J.A. Lyapunov functions for fractional order systems. Commun. Nonlinear Sci. Numer. Simul. 2014, 19, 2951–2957. [Google Scholar] [CrossRef]
  18. Aguila-Camacho, N.; Gallegos, J.; Duarte-Mermoud, M.A. Analysis of fractional order error models in adaptive systems: Mixed order cases. Fract. Calc. Appl. Anal. 2019, 22, 1113–1132. [Google Scholar] [CrossRef]
  19. The Math Works, Inc. Control System Toolbox User’s Guide. 1998. Available online: http://www.mathworks.com (accessed on 3 March 2023).
  20. Valerio, D.; Da Costa, J.S. Ninteger: A non-integer control toolbox for matlab. In Fractional Derivatives and Applications; OIFAC: Bordeaux, France, 2004. [Google Scholar]
  21. Sabatier, J.; Aoun, M.; Oustaloup, A.; Gregoire, G.; Ragot, F.; Roy, P. Fractional system identification for lead acid battery state of charge estimation. Signal Process. 2006, 86, 2645–2657. [Google Scholar] [CrossRef]
  22. Clerc, M. Particle Swarm Optimization; ISTE, Ltd.: London, UK, 2006. [Google Scholar]
Figure 2. DMRAC block diagram.
Figure 2. DMRAC block diagram.
Fractalfract 08 00338 g002
Figure 3. Simulink DMRAC control block diagram of the F-16 short-period mode.
Figure 3. Simulink DMRAC control block diagram of the F-16 short-period mode.
Fractalfract 08 00338 g003
Figure 4. DMRAC block diagram for plant relative degree is 1 ( n * = 1 ) in this case.
Figure 4. DMRAC block diagram for plant relative degree is 1 ( n * = 1 ) in this case.
Fractalfract 08 00338 g004
Figure 5. Objective function J evolution using PSO optimization algorithm for the MRAC integer-order case controller.
Figure 5. Objective function J evolution using PSO optimization algorithm for the MRAC integer-order case controller.
Fractalfract 08 00338 g005
Figure 6. Objective function J evolution using PSO optimization algorithm for the MRAC fractional-order case controller.
Figure 6. Objective function J evolution using PSO optimization algorithm for the MRAC fractional-order case controller.
Fractalfract 08 00338 g006
Figure 7. Pitch rates q ( t ) = θ ˙ ( t ) response. IO-DMRAC (red color) and FO-DMRAC (green color). The reference signal is shown in blue.
Figure 7. Pitch rates q ( t ) = θ ˙ ( t ) response. IO-DMRAC (red color) and FO-DMRAC (green color). The reference signal is shown in blue.
Fractalfract 08 00338 g007
Figure 8. Control effort δ e ( t ) using both type of controllers.
Figure 8. Control effort δ e ( t ) using both type of controllers.
Fractalfract 08 00338 g008
Figure 9. Control output error e 1 ( t ) using both type of controllers.
Figure 9. Control output error e 1 ( t ) using both type of controllers.
Fractalfract 08 00338 g009
Figure 10. Boundedness of the auxiliary signals ω ( t ) .
Figure 10. Boundedness of the auxiliary signals ω ( t ) .
Fractalfract 08 00338 g010
Table 1. F-16 trim operating flight conditions at sea level.
Table 1. F-16 trim operating flight conditions at sea level.
Operating Conditions
Altitude [feet]0
Velocity [feet/sec]502
Free-stream dynamic pressure = Q ¯ [lb/ft2]300
Center of gravity in percent [%]0.35 c ¯
Table 2. FO-DMRAC and IO-DMRAC controllers’ settings.
Table 2. FO-DMRAC and IO-DMRAC controllers’ settings.
Reference Model W m ( s ) = 2 s   +   2
Plant or dynamic system to be controlled W p ( s ) = 0.175 s   +   0.1807 s 2   +   2.096 s   +   0.3535
Control laws θ ( t ) = [ k ( t ) θ 1 T ( t )       θ 0 ( t ) θ 2 T ( t ) ] T 4
ω ( t ) = [ r ( t ) ω 1 T ( t )      y p ( t ) ω 2 T ( t ) ] T 4
u ( t ) = θ T ( t ) ω ( t )
Note: θ 1 T ( t ) and θ 2 T ( t )  
Auxiliary signals ω ˙ 1 ( t ) = Λ ω 1 ( t ) + l u ( t )
ω ˙ 2 ( t ) = Λ ω 2 ( t ) + l y p ( t )
Λ = 1
l = 1
Control error e 1 ( t ) = k p k m W m ( s ) ϕ T ( t ) ω ( t )
Integer-order adaptive law θ ˙ ( t ) = Γ i e 1 ( t ) ω ( t )
Fractional-order adaptive law D t α t 0 C θ ( t ) = Γ j e 1 ( t ) ω ( t )
Table 3. Objective function values using PSO algorithm.
Table 3. Objective function values using PSO algorithm.
J
IO-DMRAC-PSO0.3946
FO-DMRAC-PSO0.0104
Disclaimer/Publisher’s Note: The statements, opinions and data contained in all publications are solely those of the individual author(s) and contributor(s) and not of MDPI and/or the editor(s). MDPI and/or the editor(s) disclaim responsibility for any injury to people or property resulting from any ideas, methods, instructions or products referred to in the content.

Share and Cite

MDPI and ACS Style

Ceballos Benavides, G.E.; Duarte-Mermoud, M.A.; Orchard, M.E.; Ehijo, A. Enhancing the Pitch-Rate Control Performance of an F-16 Aircraft Using Fractional-Order Direct-MRAC Adaptive Control. Fractal Fract. 2024, 8, 338. https://doi.org/10.3390/fractalfract8060338

AMA Style

Ceballos Benavides GE, Duarte-Mermoud MA, Orchard ME, Ehijo A. Enhancing the Pitch-Rate Control Performance of an F-16 Aircraft Using Fractional-Order Direct-MRAC Adaptive Control. Fractal and Fractional. 2024; 8(6):338. https://doi.org/10.3390/fractalfract8060338

Chicago/Turabian Style

Ceballos Benavides, Gustavo E., Manuel A. Duarte-Mermoud, Marcos E. Orchard, and Alfonso Ehijo. 2024. "Enhancing the Pitch-Rate Control Performance of an F-16 Aircraft Using Fractional-Order Direct-MRAC Adaptive Control" Fractal and Fractional 8, no. 6: 338. https://doi.org/10.3390/fractalfract8060338

APA Style

Ceballos Benavides, G. E., Duarte-Mermoud, M. A., Orchard, M. E., & Ehijo, A. (2024). Enhancing the Pitch-Rate Control Performance of an F-16 Aircraft Using Fractional-Order Direct-MRAC Adaptive Control. Fractal and Fractional, 8(6), 338. https://doi.org/10.3390/fractalfract8060338

Article Metrics

Back to TopTop