On Theoretical and Numerical Results of Serum Hepatitis Disease Using Piecewise Fractal–Fractional Perspectives
Abstract
1. Introduction
- To define a piecewise Caputo FFD by combining the FFD with the power law kernel and FFD with the exponential decay-type kernel.
- To reformulate serum hepatitis disease in the sense of piecewise Caputo FFD.
- To study the existence and H-U type stability results for the proposed model under piecewise Caputo FFD.
- To find the numerical solution of the proposed model under piecewise Caputo FFD by applying the Lagrange interpolation method and the extended ABM method.
- To visually present our results.
2. Basic Results
- is the approximate solution at time .
- h is the step size.
- is the ODE.
- are coefficients that depend on the order of the method.
3. Mathematical Model and Its Formulation
3.1. Mathematical Model
3.2. Model Formulation
4. Equilibrium Point and Basic Reproduction Number
Significance of the Basic Reproduction Number
5. Existence and Stability Analysis of the Piecewise Fractal–Fractional Model 6
Hyers–Ulam (H-U) Stability
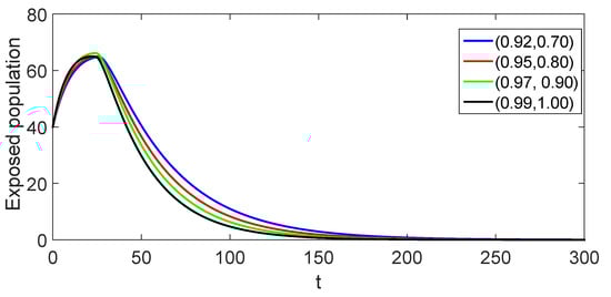
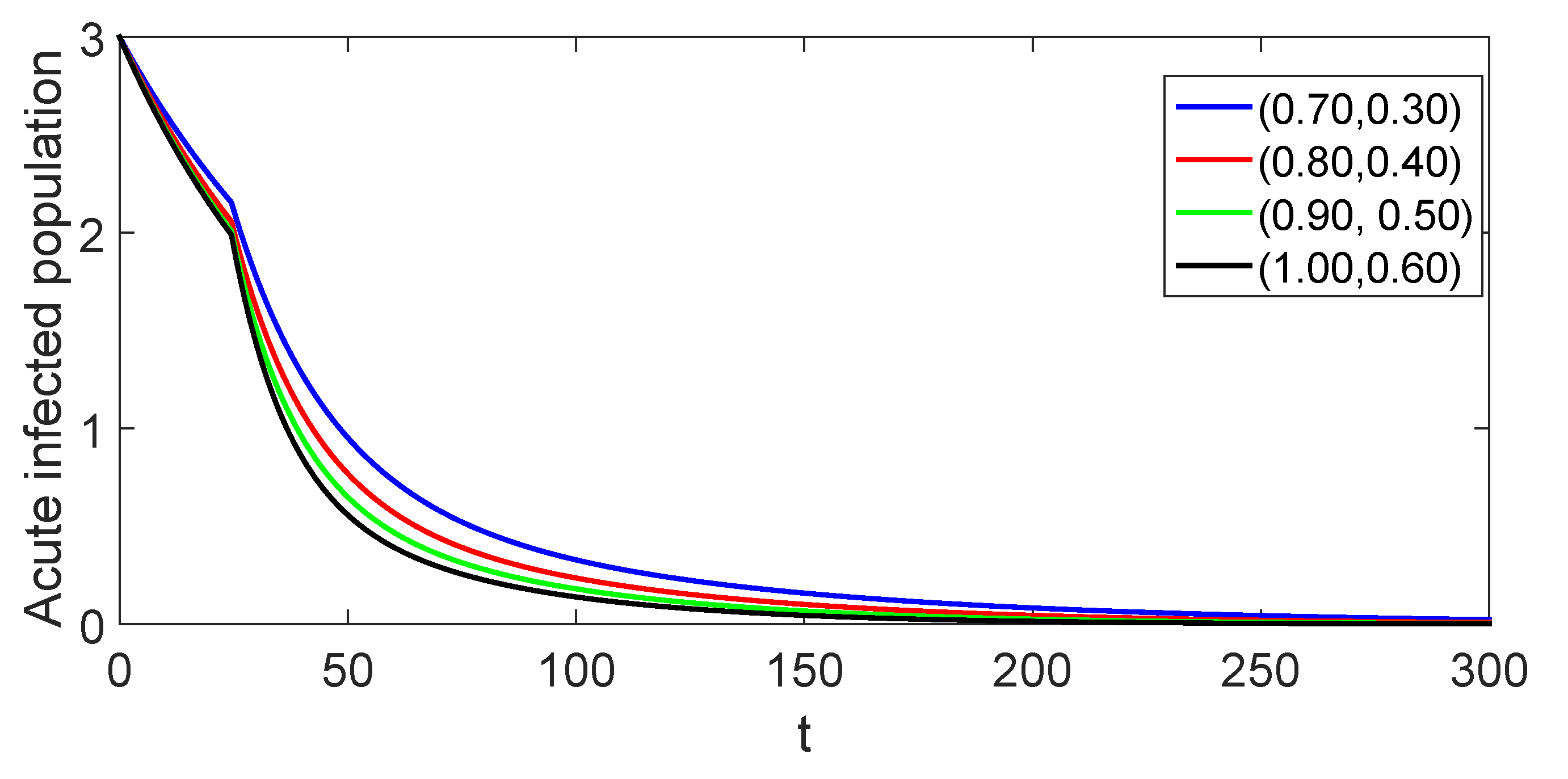
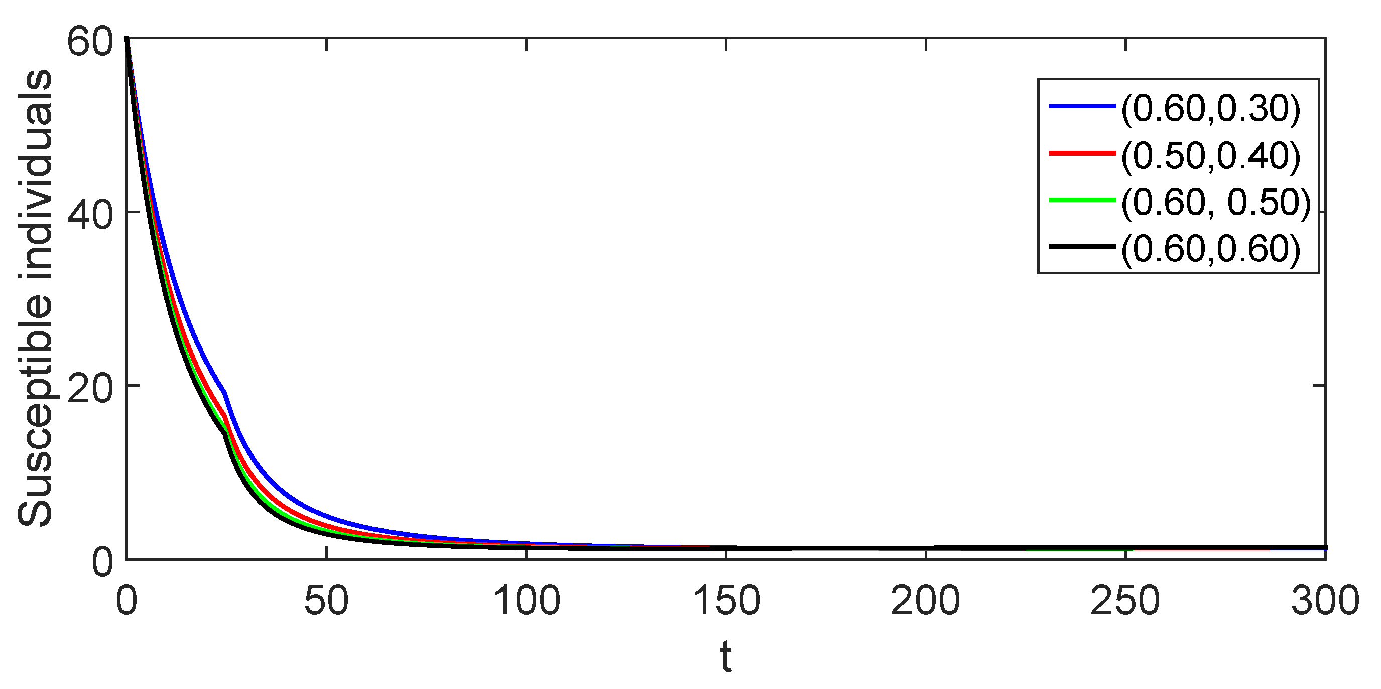
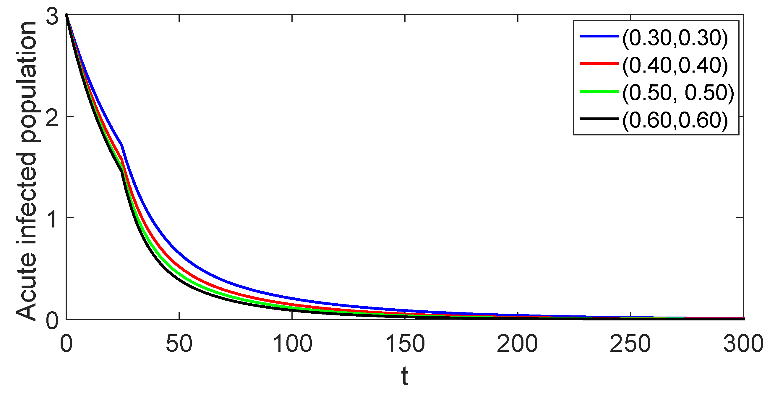
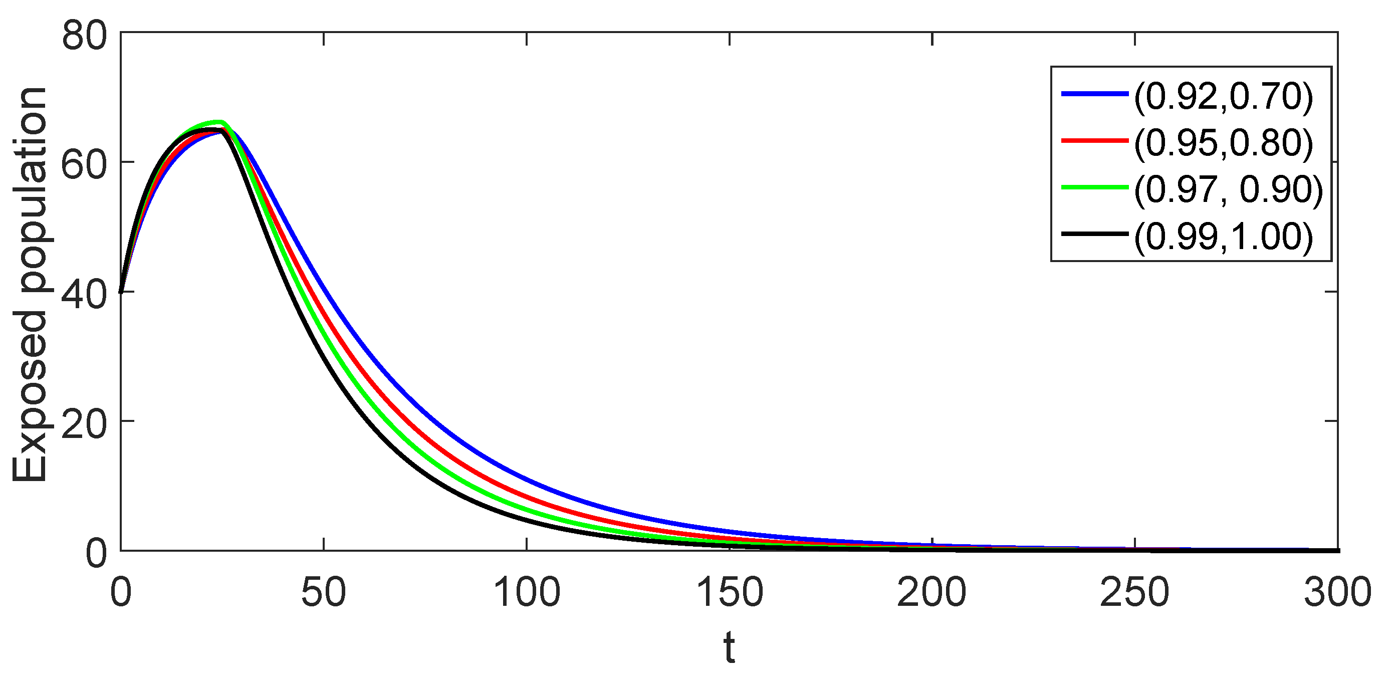
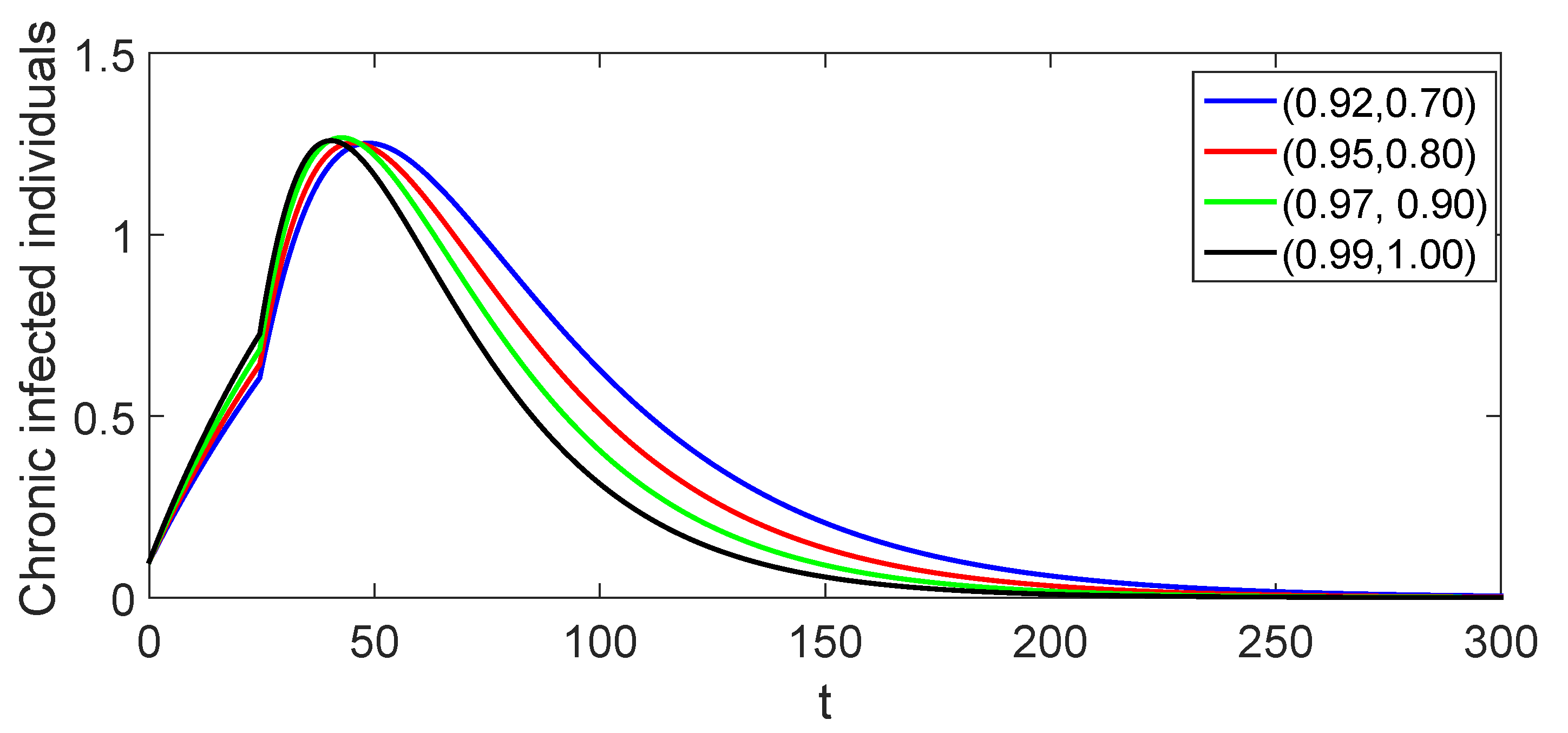
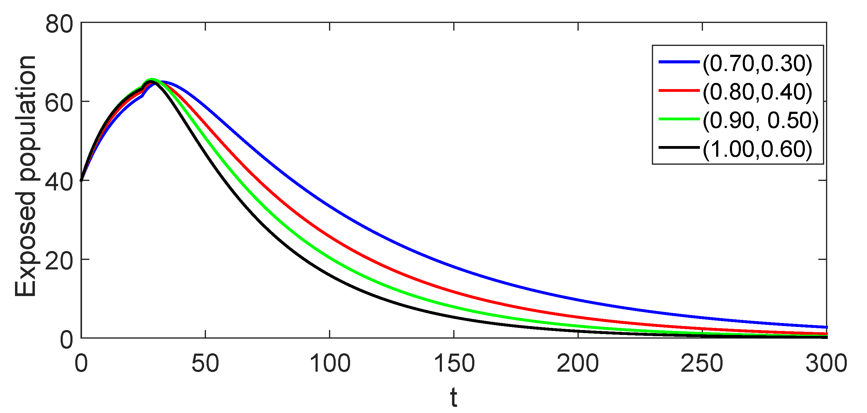
6. Computational Results
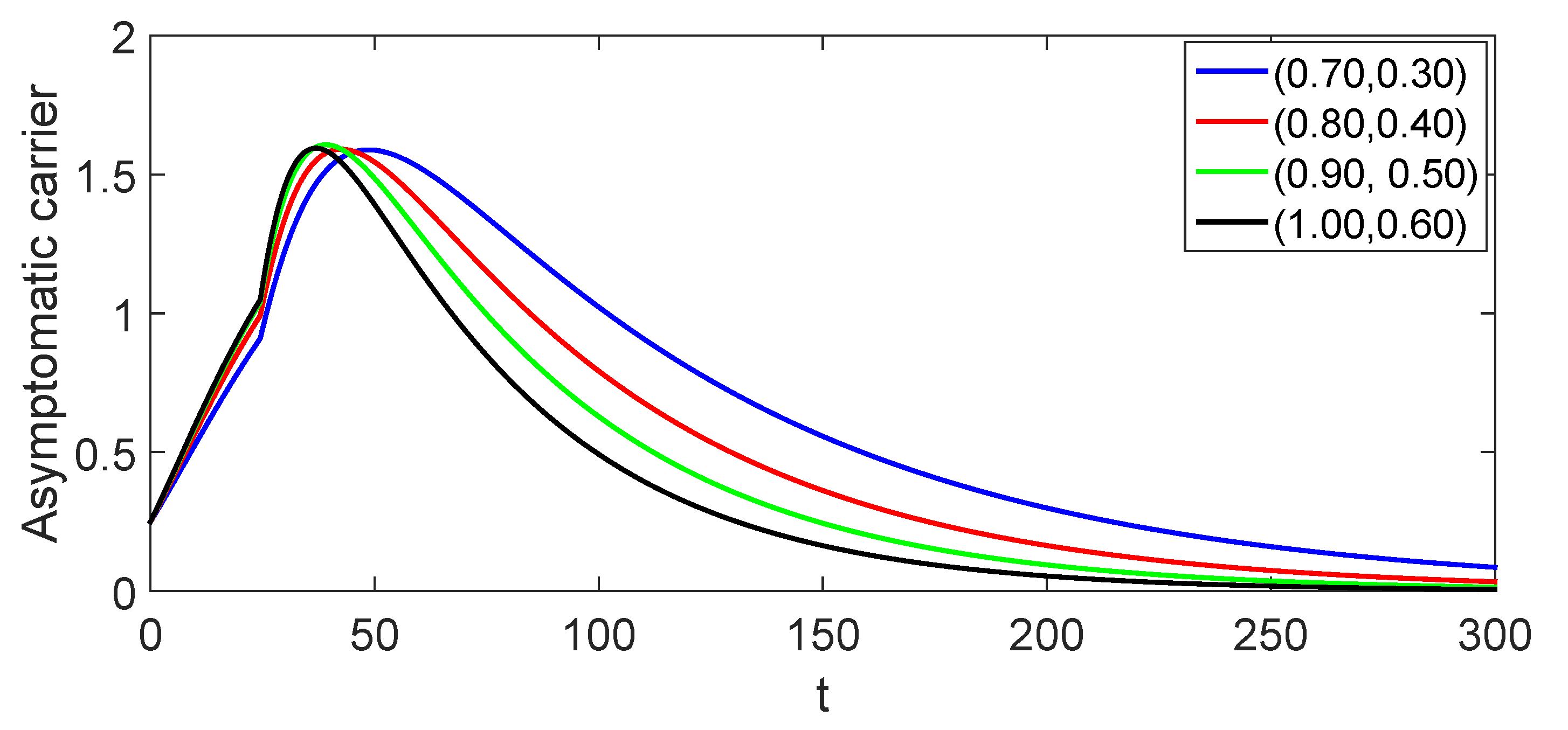
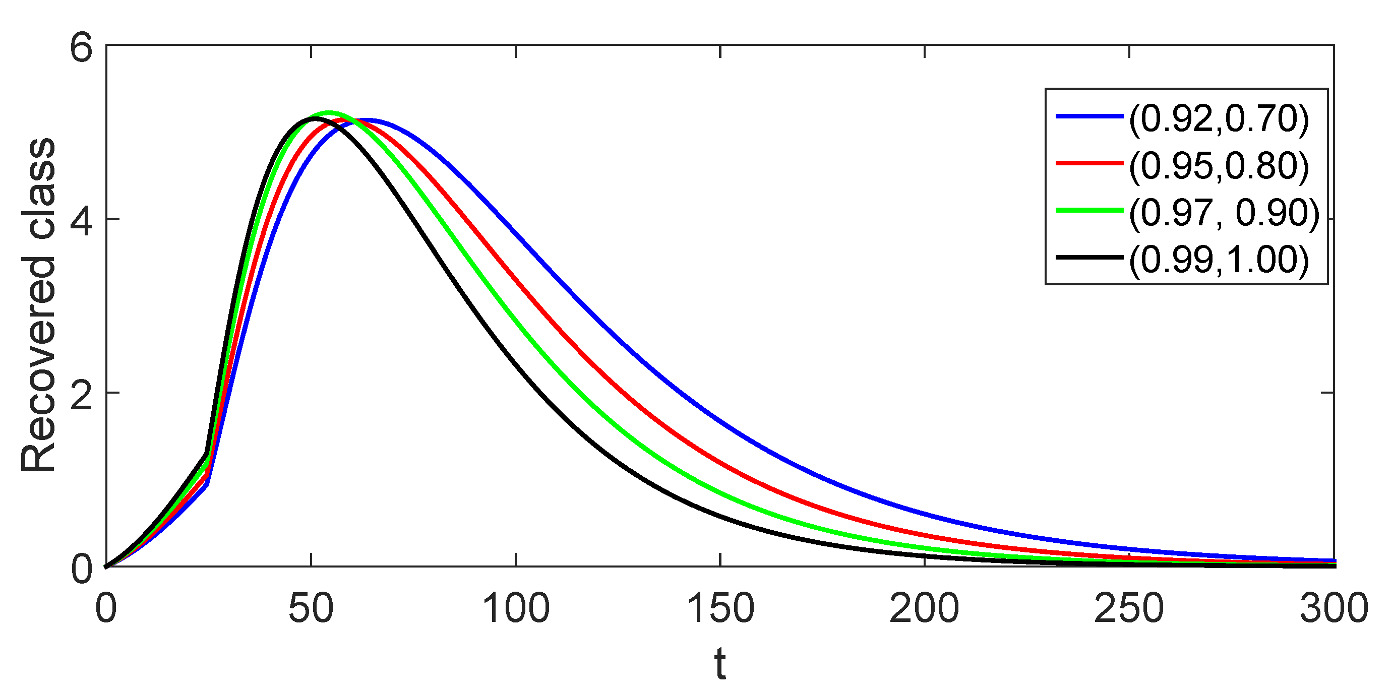
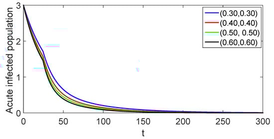
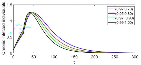
Simulations and Explanation
7. Conclusions
Author Contributions
Funding
Data Availability Statement
Acknowledgments
Conflicts of Interest
References
- Volterra, V. Théorie mathématique de la lutte pour la vie; Gauthier-Villars: Paris, France, 1931. [Google Scholar]
- Lotka, A.J. Elements of Physical Biology; Williams & Wilkins: Baltimore, MD, USA, 1925. [Google Scholar]
- Kolmogoroff, A.N. Sulla theoria di Volterra della lotta per l’esistenza. G. Ist. Ital. Attuari 1936, 7, 74–80. [Google Scholar]
- Kostitzin, V.A. Mathematical Biology; Harrap: Bromley, UK, 1939. [Google Scholar]
- Smith, M. Models in Ecology; Cambridge University Press: Cambridge, UK, 1974. [Google Scholar]
- Murray, J. Mathematical Biology; Springer: Berlin, Germany, 1989. [Google Scholar]
- Svirezhev, Y.M. Nonlinearities in mathematical ecology: Phenomena and models, would we live in Volterra’s world. Ecol. Model. 2008, 216, 89–101. [Google Scholar] [CrossRef]
- Kilbas, A.A.; Shrivastava, H.M.; Trujillo, J.J. Theory and Applications of Fractional Differential Equations; Elsevier: Amsterdam, The Netherlands, 2006. [Google Scholar]
- Podlubny, I. Fractional Differential Equations; Academic Press: San Diego, CA, USA, 1999. [Google Scholar]
- Caputo, M.; Fabrizio, M. A new definition of fractional derivative without singular kernel. Prog. Fract. Differ. Appl. 2015, 1, 73–85. [Google Scholar]
- Losada, J.; Nieto, J.J. Properties of a new fractional derivative without singular kernel. Prog. Fract. Differ. Appl. 2015, 1, 87–92. [Google Scholar]
- Atangana, A.; Baleanu, D. New fractional derivative with non-local and non-singular kernel. Therm. Sci. 2016, 20, 757–763. [Google Scholar] [CrossRef]
- Atangana, A.; Araz, S.İ. New concept in calculus: Piecewise differential and integral operators. Chaos Solitons Fractals 2021, 145, 110638. [Google Scholar] [CrossRef]
- Atangana, A.; Araz, S.I. Piecewise derivatives versus short memory concept: Analysis and application. AIMs Math. 2022, 19, 8601–8620. [Google Scholar]
- Atangana, A. Fractal-fractional differentiation and integration: Connecting fractal calculus and fractional calculus to predict complex system. Chaos Solitons Fractals 2017, 102, 396–406. [Google Scholar] [CrossRef]
- Shah, K.; Abdeljawad, T. Study of radioactive decay process of uranium atoms via fractals-fractional analysis. S. Afr. J. Chem. Eng. 2024, 48, 63–70. [Google Scholar] [CrossRef]
- Khan, H.; Aslam, M.; Rajpar, A.H.; Chu, Y.M.; Etemad, S.; Rezapour, S.; Ahmad, H. A new fractal-fractional hybrid model for studying climate change on coastal ecosystems from the mathematical point of view. Fractals 2024, 32, 2440015. [Google Scholar] [CrossRef]
- Khan, H.; Alzabut, J.; Shah, A.; He, Z.Y.; Etemad, S.; Rezapour, S.; Zada, A. On fractal-fractional waterborne disease model: A study on theoretical and numerical aspects of solutions via simulations. Fractals 2023, 31, 2340055. [Google Scholar] [CrossRef]
- Shah, A.; Khan, H.; De la Sen, M.; Alzabut, J.; Etemad, S.; Deressa, C.T.; Rezapour, S. On non-symmetric fractal-fractional modeling for ice smoking: Mathematical analysis of solutions. Symmetry 2022, 15, 87. [Google Scholar] [CrossRef]
- Gul, N.; Bilal, R.; Algehyne, E.A.; Alshehri, M.G.; Khan, M.A.; Chu, Y.M.; Islam, S. The dynamics of fractional order Hepatitis B virus model with asymptomatic carriers. Alex. Eng. J. 2021, 60, 3945–3955. [Google Scholar] [CrossRef]
- Aldwoah, K.A.; Almalahi, M.A.; Shah, K. Theoretical and Numerical Simulations on the Hepatitis B Virus Model through a Piecewise Fractional Order. Fractal Fract. 2023, 7, 844. [Google Scholar] [CrossRef]
- Van den Driessche, P.; Watmough, J. Reproduction numbers and sub-threshold endemic equilibria for compartmental models of disease transmission. Math. Biosci. 2002, 180, 29–48. [Google Scholar] [CrossRef] [PubMed]

















| Parameters | Parameter Definition |
|---|---|
| Susceptible class of individuals. | |
| Exposed class of population. | |
| Acute class of infected individuals. | |
| Asymptomatic carrier. | |
| Chronic class of infected individuals. | |
| Recovered class of individuals. |
Disclaimer/Publisher’s Note: The statements, opinions and data contained in all publications are solely those of the individual author(s) and contributor(s) and not of MDPI and/or the editor(s). MDPI and/or the editor(s) disclaim responsibility for any injury to people or property resulting from any ideas, methods, instructions or products referred to in the content. |
© 2024 by the authors. Licensee MDPI, Basel, Switzerland. This article is an open access article distributed under the terms and conditions of the Creative Commons Attribution (CC BY) license (https://creativecommons.org/licenses/by/4.0/).
Share and Cite
Khan, Z.A.; Ali, A.; Irshad, A.U.R.; Ozdemir, B.; Alrabaiah, H. On Theoretical and Numerical Results of Serum Hepatitis Disease Using Piecewise Fractal–Fractional Perspectives. Fractal Fract. 2024, 8, 260. https://doi.org/10.3390/fractalfract8050260
Khan ZA, Ali A, Irshad AUR, Ozdemir B, Alrabaiah H. On Theoretical and Numerical Results of Serum Hepatitis Disease Using Piecewise Fractal–Fractional Perspectives. Fractal and Fractional. 2024; 8(5):260. https://doi.org/10.3390/fractalfract8050260
Chicago/Turabian StyleKhan, Zareen A., Arshad Ali, Ateeq Ur Rehman Irshad, Burhanettin Ozdemir, and Hussam Alrabaiah. 2024. "On Theoretical and Numerical Results of Serum Hepatitis Disease Using Piecewise Fractal–Fractional Perspectives" Fractal and Fractional 8, no. 5: 260. https://doi.org/10.3390/fractalfract8050260
APA StyleKhan, Z. A., Ali, A., Irshad, A. U. R., Ozdemir, B., & Alrabaiah, H. (2024). On Theoretical and Numerical Results of Serum Hepatitis Disease Using Piecewise Fractal–Fractional Perspectives. Fractal and Fractional, 8(5), 260. https://doi.org/10.3390/fractalfract8050260

