Next Article in Journal
RBF-Based Local Meshless Method for Fractional Diffusion Equations
Next Article in Special Issue
Approximate Solutions for Time-Fractional Fornberg–Whitham Equation with Variable Coefficients
Previous Article in Journal
Stability and Hopf Bifurcation of a Class of Six-Neuron Fractional BAM Neural Networks with Multiple Delays
Previous Article in Special Issue
Stability Properties of Multi-Term Fractional-Differential Equations
 
 
Font Type:
Arial Georgia Verdana
Font Size:
Aa Aa Aa
Line Spacing:
Column Width:
Background:
Article

Analysis of a Fractional Variational Problem Associated with Cantilever Beams Subjected to a Uniformly Distributed Load

by
Apassara Suechoei
1,2,
Parinya Sa Ngiamsunthorn
1,*,
Waraporn Chatanin
1,
Chainarong Athisakul
3,
Somchai Chucheepsakul
3 and
Danuruj Songsanga
1
1
Department of Mathematics, Faculty of Science, King Mongkut’s University of Technology Thonburi, Bangkok 10140, Thailand
2
Learning Institute, King Mongkut’s University of Technology Thonburi, Bangkok 10140, Thailand
3
Department of Civil Engineering, Faculty of Engineering, King Mongkut’s University of Technology Thonburi, Bangkok 10140, Thailand
*
Author to whom correspondence should be addressed.
Fractal Fract. 2023, 7(2), 141; https://doi.org/10.3390/fractalfract7020141
Submission received: 29 December 2022 / Revised: 28 January 2023 / Accepted: 30 January 2023 / Published: 2 February 2023
(This article belongs to the Special Issue Advances in Fractional Differential Operators and Their Applications)

Abstract

:
In this paper, we investigate the existence and uniqueness of minimizers of a fractional variational problem generalized from the energy functional associated with a cantilever beam under a uniformly distributed load. We apply the fractional Euler–Lagrange condition to formulate the minimization problem as a boundary value problem and obtain existence and uniqueness results in both L 2 and L settings. Additionally, we characterize the continuous dependence of the minimizers on varying loads in the energy functional. Moreover, an approximate solution is derived via the homotopy perturbation method, which is numerically demonstrated in various examples. The results show that the deformations are larger for smaller orders of the fractional derivative.

1. Introduction

Fractional calculus is a branch of mathematics concerned with derivatives and integrals of non-integer order. It has been applied in various fields including chemistry, biology, engineering, epidemic modeling, and viscoelasticity [1,2,3,4]. Several researchers have investigated differential equations of arbitrary order, beginning with the existence and uniqueness of solutions and moving on to analytical and computational techniques to find solutions [5,6,7,8].
Although there are several engineering applications for the construction of bridges and buildings, attentive analyses of elastic beam equations are required to ensure the stability of the structure. A cantilever beam is a rigid structural element that is rigidly fixed at a single point on one side while the other side is free. In structural engineering, the behavior of cantilever beams is often analyzed using classical beam theory, which is based on the assumptions of small deformations and linear elastic material behavior. In the context of a cantilever beam, fractional calculus can be used to analyze the response of the beam to external loads and predict its dynamic behavior under different conditions [9,10]. For example, the motion of a cantilever beam subjected to a harmonic load can be described using fractional differential equations. In addition, fractional calculus can be used to study the beam’s natural frequencies and mode shapes, which are important characteristics that influence its behavior [11,12].
Overall, employing fractional calculus in the analysis of cantilever beams can provide more accurate predictions of the behavior of these structures under various load conditions. By considering the effects of fractional derivatives on the stiffness and strength of a cantilever beam, it is possible to better understand and predict its response to external loads. This can be useful for the design and optimization of cantilever beams in a variety of applications. For example, the existence and uniqueness of solutions to the boundary value problem of the cantilever beam were studied in the framework of quantum calculus in [13] and the ψ Hilfer derivative in [14]. In addition, the deflection of the cantilever beam based on fractional calculus was also studied in [15,16]. Moreover, there are several methods available for solving fractional differential equations including integral transform techniques such as the Laplace and Fourier transforms, fixed-point techniques, and the Adomian decomposition method. These methods can be used to analyze the behavior of cantilever beams with fractional calculus and obtain the corresponding solutions.
One significant method for determining an elastica’s equilibrium forms is to derive the condition for stationary of the total energy. Then, the corresponding boundary value problems associated with ordinary differential equations are used to determine the equilibrium shapes. Della et al. [17] analyzed the equilibrium configuration of an elastica with one end clamped under a uniformly distributed load, which is depicted in Figure 1.
They investigated the sufficient conditions for the stability and instability of the equilibrium shape of the elastica obtained from the minimization problem of the total energy functional described by
min E ( θ ) = 1 2 0 L θ ( s ) 2 d s P 0 L ( L s ) sin θ ( s ) d s , θ ( 0 ) = θ ( L ) = 0 ,
where P , L , s , and θ denote the concentrated load, the length of the beam, the arc length, and the tangent angle, respectively.
It is possible to use fractional calculus to analyze the behavior of cantilever beams. In this approach, the beam is modeled as a dynamic system with memory and the governing equations of motion are described by fractional calculus operators. The solutions of these equations can provide insights into the response of the beam under various loading conditions and can be used to design and optimize the beam’s structural performance.
Motivated by previous works, we consider the generalization of the potential energy associated with the cantilever beam under the framework of fractional calculus and determine the shape that minimizes the functional E and satisfies the boundary conditions:
min E ( θ ) = 1 2 0 L 0 C D s α θ ( s ) 2 d s P Γ ( α + 1 ) 0 L ( L s ) α sin θ ( s ) d s , θ ( 0 ) = 0 C D s α θ ( s ) s = L = 0 ,
where P > 0 and 1 2 < α < 1 is the order of the Caputo fractional derivative. The properties of the minimizers of the total energy can be characterized by the corresponding Euler–Lagrange conditions.
The aim of this paper is to use Euler–Lagrange conditions for Problem (2) to characterize the boundary value problem. Then, the well-known fixed-point theorems of Schaefer and Banach are used to establish the existence and uniqueness of the solutions for these boundary value problems. Different load values are analyzed for continuous dependence. Finally, we approximate the analytical solution for various loads and fractional orders to demonstrate the theoretical results. The main contribution of this paper is to provide an analysis of the deflection of the cantilever beam through the fractional energy functional derived from the physical and geometrical aspects in terms of the tangent angle or curvature, which is complementary to [8,16]. This technique can be applied to analyze the deformation of the cantilever beam under different load types.
The rest of the paper is organized as follows. In Section 2, we introduce some notations and essential theoretical results on fractional calculus and calculus of variations. In Section 3, the total energy is reformulated as a boundary value problem using Euler–Lagrange conditions. The existence and uniqueness results are proved via fixed-point techniques in Section 4. Based on techniques from nonlinear functional analysis, we analyze the continuous dependence of minimizers on the different loads in Section 5. Finally, the analytical solution is approximated by the homotopy perturbation method in Section 6. We also present numerical examples to support the validity of the analytical results.

2. Preliminary Background of Fractional Calculus and Calculus of Variations

In this section, we first give some essential definitions and properties of fractional differential operators and fractional integral operators.
Further details on this subject and its applications can be found, in [3,18,19].

2.1. Fractional Calculus

Let u be a real valued function defined on the interval [ a , b ] and Re ( α ) > 0 .
Definition 1 
(Fractional integral in the sense of Riemann–Liouville, [3]). The left and right Riemann–Liouville fractional integral operators of order α of function u are defined, respectively, by
a I x α u ( x ) = 1 Γ ( α ) a x ( x s ) α 1 u ( s ) d s
and
x I b α u ( x ) = 1 Γ ( α ) x b ( s x ) α 1 u ( s ) d s ,
for all x [ a , b ] .
Definition 2 
(Fractional derivative in the sense of Riemann–Liouville [3]). The left and right Riemann–Liouville fractional derivatives of order α of a function u are defined, respectively, by
a D x α u ( x ) = 1 Γ ( 1 α ) d d x a x ( x s ) α u ( s ) d s
and
x D b α u ( x ) = 1 Γ ( 1 α ) d d x x b ( s x ) α u ( s ) d s ,
for all x [ a , b ] .
We denote by A C ( [ a , b ] ) the space of the functions defined on [ a , b ] , which are absolutely continuous.
Definition 3 
(Fractional derivative in the sense of Caputo, [3]). Let u A C ( [ a , b ] ) . The left and right Caputo fractional derivatives are defined, respectively, by
a C D x α u ( x ) = 1 Γ ( 1 α ) a x ( x s ) α u ( s ) d s
and
x C D b α u ( x ) = 1 Γ ( 1 α ) x b ( s x ) α u ( s ) d s ,
for all x [ a , b ] .
Remark 1. 
For 0 < α < 1 , the Riemann–Liouville and Caputo fractional derivatives satisfy the following relations:
a C D x α u ( x ) = a D x α u ( x ) u ( a ) Γ ( 1 α ) ( x a ) α
and
x C D b α u ( x ) = x D b α u ( x ) u ( b ) Γ ( 1 α ) ( b x ) α .
Lemma 1 
(Fundamental Theorem of Caputo Calculus, [3]). Let 0 < α < 1 and let f be a differentiable function on [ a , b ] . We have
a I x α a C D x α u ( x ) = u ( b ) u ( a )
and
x I b α x C D b α u ( x ) = u ( a ) u ( b ) .

2.2. Fractional Calculus of Variations

The fractional calculus of variations involves finding a function y that optimizes (minimizes or maximizes) a certain functional that depends on y and its fractional derivatives. Consider the optimization problem for the functional given by
J y = a b L x , y , a C D x α y d x
with a Lagrangian L C 1 [ a , b ] × R 2 depending on y , which is a function of the independent variable x and its left Caputo fractional derivative of order 0 < α < 1 . For ξ a , ξ b R given, we impose the boundary conditions:
y ( a ) = ξ a , y ( b ) = ξ b .
Notice that J becomes a functional for the classical calculus of variations when α = 1 .
We next state the Euler–Lagrange equation for the above problem.
Theorem 1 
(The Euler–Lagrange Equation for a Functional with Caputo Derivatives, [20]). Consider the optimization problem of the functional (3), where the Lagrangian L belongs to C 2 [ a , b ] × R 2 under the boundary conditions (4). If y C 1 [ a , b ] is an optimal solution, the fractional Euler–Lagrange condition
L x , y , a C D x α y y + x C D b α L x , y , a C D x α y a C D x α y = 0 .
holds.

3. Boundary Value Problem Associated with Minimizers

To reformulate the minimization problem (2), we apply the Euler–Lagrange condition in Theorem 1, where the Lagrangian has the form
L s , θ , 0 C D s α θ : = 1 2 0 C D s α θ ( s ) 2 P Γ ( α + 1 ) ( L s ) α sin θ ( s ) .
Then, the extremum of the energy functional in Equation (2) is as follows:
s C D L α 0 C D s α θ ( s ) = P Γ ( α + 1 ) ( L s ) α cos θ ( s ) .
To study the nonlinear problem (5), we first reformulate it into an integral equation in the following section.
Lemma 2. 
The solution of (5) satisfies
θ ( s ) = θ ( 0 ) + P 0 C I s α s C I L α ( L s ) α cos θ ( s ) + s L α θ ( L ) θ ( 0 ) P Γ ( α + 1 ) 0 C I s α s C I L α ( L s ) α cos θ ( s ) s = L .
Moreover, if θ ( 0 ) = 0 and θ ( L ) = c , we have that
θ ( s ) = P Γ ( α + 1 ) 0 C I s α s C I L α ( L s ) α cos θ ( s ) s L α 0 C I s α s C I L α ( L s ) α cos θ ( s ) s = L + s L α θ ( L ) = P Γ ( α + 1 ) 1 Γ ( α ) 2 0 s ( s x ) α 1 x L ( τ x ) α 1 ( L τ ) α cos θ ( τ ) d τ d t s L α 1 Γ ( α ) 2 0 L ( L t ) α 1 x L ( τ x ) α 1 ( L τ ) α cos θ ( τ ) d τ d t + s L α θ ( L ) .
Proof. 
We integrate (5) twice by applying the right fractional integral operator followed by the left fractional integral operator to obtain
0 C I s α s C I L α s C D L α 0 C D s α θ ( s ) P Γ ( α + 1 ) 0 C I s α s C I L α ( L s ) α cos θ ( s ) = 0 .
Next, we apply the composition rule and property from Lemma 1 on [ s , L ] to obtain
0 C I s α 0 C D s α θ ( s ) 0 C D s α θ ( s ) s = L = P Γ ( α + 1 ) 0 C I s α s C I L α ( L s ) α cos θ ( s ) .
Since the value 0 C D s α θ ( s ) s = L is a constant, this yields that
θ ( s ) θ ( 0 ) 0 C D s α θ ( s ) s = L s α Γ ( α + 1 ) = P Γ ( α + 1 ) 0 C I s α s C I L α ( L s ) α cos θ ( s ) .
In the above equation, we see that the unknown value 0 C D s α θ ( s ) s = L can be determined due to the boundary condition. We substitute s = L into (6) to give
0 C D s α θ ( s ) s = L = Γ ( α + 1 ) L α θ ( L ) θ ( 0 ) P Γ ( α + 1 ) 0 C I s α s C I L α ( L s ) α cos θ ( s ) s = L .
As a consequence of (7) and (6), we obtain the integral form of (5) in the following:
θ ( s ) = θ ( 0 ) + P 0 C I s α s C I L α ( L s ) α cos θ ( s ) + s L α θ ( L ) θ ( 0 ) P Γ ( α + 1 ) 0 C I s α s C I L α ( L s ) α cos θ ( s ) s = L .
Hence, the proof is complete.
Corollary 1. 
The solution of (5) subject to θ ( 0 ) = 0 C D s α θ ( s ) s = L = 0 satisfies the integral equation
θ ( s ) = P Γ ( α + 1 ) 0 L H ( s , τ ) ( L τ ) α cos θ ( τ ) d τ ,
where
H ( s , τ ) = 1 Γ ( α ) 2 × 0 τ ( s x ) α 1 ( τ x ) α 1 d t , 0 τ s L , 0 s ( s x ) α 1 ( τ x ) α 1 d t , 0 s τ L .
Proof. 
From Equation (6) in Lemma 2, we obtain
θ ( s ) = P Γ ( α + 1 ) 0 C I s α s C I L α ( L s ) α cos θ ( s ) = P Γ ( α ) 2 0 s ( s σ ) α 1 σ L ( σ σ ) α 1 ( L σ ) α cos θ ( σ ) d σ d σ .
Applying the Fubini’s theorem, we obtain
θ ( s ) = P Γ ( α ) 2 0 s 0 τ ( s x ) α 1 ( τ x ) α 1 ( L τ ) α cos θ ( τ ) d x d τ + P Γ ( α ) 2 s L 0 s ( s x ) α 1 ( τ x ) α 1 ( L τ ) α cos θ ( τ ) d x d τ .
Then, we obtain its solution in terms of a Green function.
Remark 2. 
When the load P is small, we may consider the behavior of the solution of the following boundary value problem
s C D L α 0 C D s α θ ( s ) = P Γ ( α + 1 ) ( L s ) α , 0 < s < L , θ ( 0 ) = 0 C D s α θ ( s ) s = L = 0 .
Here, we approximate cos θ by 1, which is a legitimate approximation when P is small. For this problem, we obtain
θ ( s ) = P Γ ( α ) 2 0 s ( s σ ) α 1 σ L ( σ σ ) α 1 ( L σ ) α d σ d σ = α P Γ ( 2 α + 1 ) 0 s ( s σ ) α 1 ( L σ ) 2 α d σ .
Lemma 3. 
The function H is continuous, non-negative and
H ( s , τ ) L 2 α 1 ( 2 α 1 ) Γ ( α ) 2 , for all s , τ [ 0 , L ] .

4. Existence and Uniqueness Results

This section is devoted to proving the existence and uniqueness of the solutions for the following problem:
s C D L α 0 C D s α θ ( s ) = P Γ ( α + 1 ) ( L s ) α cos θ ( s ) , 0 < s < L , θ ( 0 ) = 0 C D s α θ ( s ) s = L = 0
where 1 2 < α < 1 . We apply Corollary 1 to define the integral operator K from C [ 0 , L ] to C [ 0 , L ] as
K θ ( s ) = P Γ ( α + 1 ) Γ ( α ) 2 0 s ( s x ) α 1 x L ( τ x ) α 1 ( L τ ) α cos θ ( τ ) d τ d x = P Γ ( α + 1 ) 0 L H ( s , τ ) ( L τ ) α cos θ ( τ ) d τ .
Theorem 2. 
The initial value problem (9) attains at least one solution θ in C [ 0 , L ] .
Proof. 
Schaefer’s fixed-point theorem is used to show that the operator K given by (10) has a fixed point. We outline the proof in the following steps.
Step 1: K is a continuous operator.
Let θ m be a convergent sequence with θ m θ in C [ 0 , L ] . For each s [ 0 , L ] , we have
K θ m ( s ) K θ ( s ) P Γ ( α + 1 ) 0 L H ( s , τ ) ( L τ ) α cos θ ( τ ) cos θ m ( τ ) d τ P Γ ( α + 1 ) sup τ [ 0 , L ] ( L τ ) α cos θ ( τ ) cos θ m ( τ ) 0 L H ( s , τ ) d τ P Γ ( α + 1 ) L α sup τ [ 0 , L ] θ ( τ ) θ m ( τ ) 0 L L 2 α 1 ( 2 α 1 ) Γ ( α ) 2 d τ P ( 2 α 1 ) Γ ( α + 1 ) Γ ( α ) 2 L 3 α sup τ [ 0 , L ] θ ( τ ) θ m ( τ ) .
It follows that
K θ m K θ P ( 2 α 1 ) Γ ( α + 1 ) Γ ( α ) 2 L 3 α θ θ m
which implies that
K θ m K θ 0 as m .
Step 2: The image of a bounded set in C [ 0 , L ] under K is also a bounded set.
We show that there is a positive constant > 0 such that
θ B η * = θ C [ 0 , L ] : θ η * ,
and K θ for η * > 0 . Indeed, for any s [ 0 , L ] , by the boundedness of the nonlinear term we have
| K θ ( s ) | P Γ ( α + 1 ) 0 L H ( s , τ ) ( L τ ) α cos θ ( τ ) d τ P L α Γ ( α + 1 ) 0 L H ( s , τ ) d τ P L 3 α ( 2 α 1 ) Γ ( α + 1 ) Γ ( α ) 2 ,
thus,
K θ
where
= P L 3 α ( 2 α 1 ) Γ ( α + 1 ) Γ ( α ) 2 .
Step 3: The image of a bounded set in C [ 0 , L ] under K is an equicontinuous set.
Let s 1 , s 2 [ 0 , L ] such that s 1 < s 2 and θ B η * , which is a bounded set of C [ 0 , L ] , as above. Then, we see that
K θ s 2 K θ s 1 P Γ ( α + 1 ) 0 L H ( s 2 , τ ) H ( s 1 , τ ) ( L τ ) α cos θ ( τ ) d τ P L α Γ ( α + 1 ) 0 L H ( s 2 , τ ) H ( s 1 , τ ) d τ = P L α Γ ( α + 1 ) 0 s 1 H ( s 2 , τ ) H ( s 1 , τ ) d τ + s 1 s 2 H ( s 2 , τ ) H ( s 1 , τ ) d τ + s 2 L H ( s 2 , τ ) H ( s 1 , τ ) d τ = P L α Γ ( α + 1 ) Γ ( α ) 2 0 s 1 0 τ ( s 2 t ) α 1 ( s 1 t ) α 1 ( τ t ) α 1 d t d τ + s 1 s 2 0 τ ( s 2 t ) α 1 ( τ t ) α 1 d t 0 s 1 ( s 1 t ) α 1 ( τ t ) α 1 d t d τ + s 2 L 0 s 2 ( s 2 τ ) α 1 ( τ t ) α 1 d t 0 s 1 ( s 1 τ ) α 1 ( τ t ) α 1 d t d τ P L α Γ ( α + 1 ) Γ ( α ) 2 0 s 1 0 τ ( s 1 t ) α 1 ( s 2 t ) α 1 ( τ t ) α 1 d t d τ + s 1 L 0 s 1 ( s 1 t ) α 1 ( s 2 t ) α 1 ( τ t ) α 1 d t d τ + s 1 s 2 s 1 τ ( s 2 t ) α 1 ( τ t ) α 1 d t d τ + s 2 L s 1 s 2 ( s 2 t ) α 1 ( τ t ) α 1 d t d τ P L α Γ ( α + 1 ) Γ ( α ) 2 1 α s 2 s 1 s 1 2 α 1 ( 2 α 2 ) ( 2 α 1 ) + 1 α s 2 s 1 L s 1 s 1 2 α 2 2 α 2 + ( s 2 s 1 ) 2 α 1 ( L s 2 ) ( 2 α 1 ) + ( s 2 s 1 ) 2 α 2 α ( 2 α 1 ) .
As s 1 s 2 , the right-hand side of the above inequality tends to zero. Following Step 1 to Step 3 and the Arzelá–Ascoli theorem, K : C [ 0 , L ] C [ 0 , L ] is completely continuous.
Step 4: A priori bounds. Let ε = { θ C [ 0 , L ] : θ = λ K θ for some 0 < λ < 1 } . We claim that ε is bounded. Let θ ε , then θ = λ K θ for some 0 < λ < 1 . Hence, s [ 0 , L ] ,
θ = λ K θ = λ P Γ ( α + 1 ) 0 L H ( s , τ ) ( L τ ) α cos θ ( τ ) d τ .
By the condition in Step 2, we obtain
| θ ( s ) | L 3 α P ( 2 α 1 ) Γ ( α + 1 ) Γ ( α ) 2
and hence for every s [ 0 , L ] ,
θ L 3 α P ( 2 α 1 ) Γ ( α + 1 ) Γ ( α ) 2 : = R .
This implies the boundedness of the set ε .
Consequently, Schaefer’s fixed-point theorem assures that K attains a fixed point, which is a solution of the boundary value problem (9).
Theorem 3. 
Problem (9) has a unique solution θ in C [ 0 , L ] if
P L 3 α Γ ( 2 α + 1 ) < 1 .
Proof. 
We show that K is a contraction. For any θ , θ ˜ C [ 0 , L ] and s [ 0 , L ] , we have
K θ ( s ) K θ ˜ ( s ) = P Γ ( α + 1 ) Γ ( α ) 2 0 s ( s x ) α 1 x L ( τ x ) α 1 L τ α cos θ ( τ ) cos θ ˜ ( τ ) d τ d x P Γ ( α + 1 ) Γ ( α ) 2 0 s ( s x ) α 1 x L ( τ x ) α 1 L τ α θ ( τ ) θ ˜ ( τ ) d τ d x P Γ ( α + 1 ) Γ ( α ) 2 θ θ ˜ 0 s ( s x ) α 1 x L ( τ x ) α 1 L τ α d τ d x = P B α , α + 1 Γ ( α + 1 ) Γ ( α ) 2 θ θ ˜ 0 s ( s x ) α 1 L t 2 α d t α P Γ ( 2 α + 1 ) θ θ ˜ L 2 α 0 s ( s x ) α 1 d t = α P Γ ( 2 α + 1 ) θ θ ˜ L 2 α s α α P L 3 α Γ ( 2 α + 1 ) θ θ ˜ .
It follows that K θ K θ ˜ P L 3 α Γ ( 2 α + 1 ) θ θ ˜ .
We also establish the existence and uniqueness results with respect to the L 2 norm.
Theorem 4. 
Problem (9) has a unique solution θ in L 2 [ 0 , L ] if
P L 3 α 2 α Γ ( α + 1 ) Γ ( α ) 2 Γ ( 2 α + 1 ) Γ ( 2 α 1 ) 2 ( 2 α 1 ) Γ ( 4 α ) < 1 .
Proof. 
It is obvious that K is self-mapping on L 2 [ 0 , L ] . We show that K is a contraction.
For any θ , θ ˜ L 2 [ 0 , L ] and s [ 0 , L ] , we use Hölder’s inequality to obtain
K θ ( s ) K θ ˜ ( s ) = P Γ ( α + 1 ) Γ ( α ) 2 0 s ( s x ) α 1 x L ( τ x ) α 1 L τ α cos θ ( τ ) cos θ ˜ ( τ ) d τ d x P Γ ( α + 1 ) Γ ( α ) 2 0 s ( s x ) α 1 x L ( τ x ) α 1 L τ α θ ( τ ) θ ˜ ( τ ) d τ d x P Γ ( α + 1 ) Γ ( α ) 2 0 s ( s x ) α 1 x L ( τ x ) 2 α 2 L τ 2 α d τ 1 2 × x L θ ( τ ) θ ˜ ( τ ) 2 d τ 1 2 d x P θ θ ˜ L 2 [ 0 , L ] Γ ( α + 1 ) Γ ( α ) 2 Γ ( 2 α + 1 ) Γ ( 2 α 1 ) Γ ( 4 α ) 0 s ( s x ) α 1 ( L t ) 2 α 1 2 d x P θ θ ˜ L 2 [ 0 , L ] Γ ( α + 1 ) Γ ( α ) 2 Γ ( 2 α + 1 ) Γ ( 2 α 1 ) Γ ( 4 α ) 0 s ( s x ) 2 α 2 d x 1 2 0 s L x 4 α 1 d x 1 2 = P Γ ( α + 1 ) Γ ( α ) 2 Γ ( 2 α + 1 ) Γ ( 2 α 1 ) Γ ( 4 α ) L 4 α 4 α 1 2 s 2 α 1 2 α 1 1 2 θ θ ˜ L 2 [ 0 , L ] .
It follows that
K θ K θ ˜ L 2 [ 0 , L ] = 0 L K θ ( s ) K θ ˜ ( s ) 2 d s 1 2 0 L P Γ ( α + 1 ) Γ ( α ) 2 Γ ( 2 α + 1 ) Γ ( 2 α 1 ) Γ ( 4 α ) L 4 α 4 α 1 2 s 2 α 1 2 α 1 1 2 θ θ ˜ L 2 [ 0 , L ] 2 d s 1 2 = P L 2 α Γ ( α + 1 ) Γ ( α ) 2 Γ ( 2 α + 1 ) Γ ( 2 α 1 ) 4 α Γ ( 4 α ) 0 L s 2 α 1 2 α 1 d s 1 2 θ θ ˜ L 2 [ 0 , L ] = P L 2 α Γ ( α + 1 ) Γ ( α ) 2 Γ ( 2 α + 1 ) Γ ( 2 α 1 ) 4 α Γ ( 4 α ) L 2 α ( 2 α 1 ) 2 α 1 2 θ θ ˜ L 2 [ 0 , L ] = P L 3 α 2 α Γ ( α + 1 ) Γ ( α ) 2 Γ ( 2 α + 1 ) Γ ( 2 α 1 ) 2 ( 2 α 1 ) Γ ( 4 α ) θ θ ˜ L 2 [ 0 , L ] .
This implies that K is a contraction satisfying (11). Hence, the uniqueness of a fixed point of the map K in L 2 [ 0 , L ] follows from the Banach contraction principle.

5. Continuous Dependence of Minimizers on Varying Loads

To study the continuity of minimizers when the load P changes, we begin with a definition in terms of the branch of solutions.
Definition 4. 
Let us denote by θ P ¯ a solution of (5) with P = P ¯ , θ ( 0 ) = 0 and 0 C D s α θ ( s ) s = L = 0 . We say that the set of minimizers θ P for P [ 0 , B ] , with B > 0 is a branch of solutions if the maps from [ 0 , B ] to L 2 [ 0 , L ] given by P θ P and P 0 C D s α θ P are continuous functions of P .
According to the defined problem of the cantilever beam subjected to the downward uniformly distributed load, the deflection shape of the beam is a concave down. Consequently, the angle on [ 0 , L ] will be in the range of 0 to π 2 according to the deflection shape. Then, we obtain the following results.
Lemma 4. 
Let θ P be a minimizer of the energy functional (explicitly depends on P ). The function P E P θ P is a decreasing function.
Proof. 
Let be P 2 > P 1 . Then, we have
E P 2 θ P 2 E P 1 θ P 1 = E P 2 θ P 2 E P 2 θ P 1 + E P 2 θ P 1 E P 1 θ P 1 P 1 P 2 Γ ( α + 1 ) 0 L ( L s ) α sin θ P 1 ( s ) d s .
which implies that E P 2 θ P 2 E P 1 θ P 1 is negative because sin θ P 1 is positive on 0 , L (see Figure 1).
Proposition 1. 
The set of minimizers for the functional (2) forms a branch of solutions.
Proof. 
By Theorem 4, there exist P and P 0 , which satisfy (11) and provide the existence and uniqueness of the minimizers for E P and E P 0 , respectively. We prove that θ P is a minimizing sequence for E P 0 if P P 0 .
For every ψ such that ψ and 0 C D s α ψ in L 2 [ 0 , L ] , we have
E P ( ψ ) E P 0 ( ψ ) = P P 0 Γ ( α + 1 ) 0 L ( L s ) α sin ψ ( s ) d s L α + 1 ( α + 1 ) Γ ( α + 1 ) P P 0 .
Since θ P is the minimizer of E P , it follows that
E P 0 ( ψ ) = E P ( ψ ) + E P 0 ( ψ ) E P ( ψ ) E P θ P L α + 1 ( α + 1 ) Γ ( α + 1 ) P P 0 = E P θ P E P 0 θ P + E P 0 θ P L α + 1 ( α + 1 ) Γ ( α + 1 ) P P 0 E P 0 θ P 2 L α + 1 ( α + 1 ) Γ ( α + 1 ) P P 0 .
As the result holds for every ψ such that ψ and 0 C D s α ψ in L 2 [ 0 , L ] , this yields that
E P 0 θ P E P 0 θ P 0 + 2 L α + 1 ( α + 1 ) Γ ( α + 1 ) P P 0
or equivalently,
E P 0 θ P E P 0 θ P 0 2 L α + 1 ( α + 1 ) Γ ( α + 1 ) P P 0 .
It follows that θ P is a minimizing sequence for E P 0 .
Now, we consider the difference E P 0 θ P E P 0 θ P 0 and 0 C D s α θ P ( s ) 0 C D s α θ P 0 ( s ) as
E P 0 θ P E P 0 θ P 0 = 1 2 0 L 0 C D s α θ P ( s ) 2 0 C D s α θ P 0 ( s ) 2 d s P 0 Γ ( α + 1 ) 0 L ( L s ) α sin θ P ( s ) sin θ P 0 ( s ) d s
and
0 C D s α θ P ( s ) 0 C D s α θ P 0 ( s ) = 1 Γ ( α + 1 ) s C I L α ( L s ) α P cos θ P ( s ) P 0 cos θ P 0 ( s ) = P P 0 Γ ( α + 1 ) s C I L α ( L s ) α cos θ P ( s ) + P 0 Γ ( α + 1 ) s C I L α ( L s ) α cos θ P ( s ) cos θ P 0 ( s ) = P P 0 Γ ( α + 1 ) Γ ( α ) s L ( τ s ) α 1 ( L τ ) α cos θ P ( τ ) d τ + P 0 Γ ( α + 1 ) Γ ( α ) s L ( τ s ) α 1 ( L τ ) α cos θ P ( τ ) cos θ P 0 ( τ ) d τ .
Then, by direct calculation and using the dominated convergence theorem, we obtain
0 C D s α θ P θ P 0 L 2 [ 0 , L ] 2 = 2 E P 0 θ P E P 0 θ P 0 2 0 L 0 C D s α θ P 0 ( s ) 0 C D s α θ P θ P 0 d s + 2 P 0 Γ ( α + 1 ) 0 L ( L s ) α sin θ P ( s ) sin θ P 0 ( s ) d s 4 L α + 1 ( α + 1 ) Γ ( α + 1 ) P P 0 2 Γ ( α + 1 ) 0 L 0 C D s α θ P 0 ( s ) s C I L α ( L s ) α P cos θ P ( s ) s C I L α ( L s ) α P 0 cos θ P 0 ( s ) d s + 2 P 0 Γ ( α + 1 ) 0 L ( L s ) α sin θ P ( s ) sin θ P 0 ( s ) d s 0
as P P 0 , which completes the proof.

6. Approximate Solutions and Numerical Examples

The homotopy perturbation method (HPM) was pioneered and developed by He [21]. This technique involves the introduction of an expanding parameter, which serves as an alternative approach. Let A be a differential operator and B be a boundary operator. In general, the HPM can be applied to nonlinear differential equations of the form
A ( u ) f ( r ) = 0 , r Ω
with boundary conditions
B u ( r ) , u ( r ) n = 0 , r Γ
where Γ denotes the boundary of the domain Ω and f is a given analytical function.
The basic idea of the HPM is to split the operator A into linear and nonlinear parts denoted by L and N , respectively, so that (12) can be rewritten as
L ( u ) ( r ) + N ( u ) ( r ) f ( r ) = 0 , r Ω .
Consider a homotopy v ( r , p ) : Ω × [ 0 , 1 ] R satisfying
H ( v , p ) = p [ A ( v ) f ( r ) ] + ( 1 p ) L ( v ) L u 0 = 0
or
H ( v , p ) = p [ N ( v ) f ( r ) ] + L ( v ) L u 0 + p L u 0 = 0
where u 0 is the first approximation of (12) in correspondence with the boundary conditions and p [ 0 , 1 ] is an embedding parameter. It can be readily seen from (13) or (14) that
H ( v , 0 ) = L ( v ) L u 0 = 0 H ( v , 1 ) = A ( v ) f ( r ) = 0 .
Clearly, when p = 0 , (13) or equivalently, (14), is a linear equation, whereas when p = 1 , it is the original nonlinear problem. Hence, changing the embedding parameter p from 0 to 1 is equivalent to L ( v ) L u 0 = 0 with A ( v ) f ( r ) = 0 . The basic idea of the HPM is thus to continuously deform a simpler problem into the more difficult original one.
We write the solution of (13) or (14) in terms of a power series in p :
v = v 0 + p v 1 + p 2 v 2 +
By choosing p = 1 , we obtain an approximate solution of Equation ():
u = lim p 1 v = v 0 + v 1 + v 2 + .
The power series (15) converges in most circumstances. Nonetheless, the rate of convergence depends on the nonlinear operator A ( v ) .
To illustrate this method, we solve the boundary value problem (9) with L = 1 . We set the following homotopy:
s C D 1 α 0 C D s α θ ( s ) p P Γ ( α + 1 ) ( L s ) α cos θ ( s ) = 0 .
If we expand the nonlinear term in (16) using the Taylor series, we obtain
cos θ = 1 θ 2 2 ! + θ 4 4 ! θ 6 6 ! + θ 8 8 !
and
1 s α + 1 = 1 ( α + 1 ) s + ( α + 1 ) α 2 ! s 2 ( α + 1 ) α ( α 1 ) 3 ! s 3 + ( α + 1 ) α ( α 1 ) ( α 2 ) 4 ! s 4 +
Hence, we can approximate (16) as follows:
s C D 1 α 0 C D s α θ ( s ) = p P Γ ( α + 1 ) ( 1 s ) α 1 θ 2 2 ! + θ 4 4 ! θ 6 6 ! .
Substituting (15) into the homotopy (16) and applying the initial conditions, we obtain a set of linear differential equations from the coefficients of terms with equal powers of p as follows:
p 0 : s C D 1 α 0 C D s α θ 0 ( s ) = 0 , θ 0 ( 0 ) = s C D 1 α θ 0 ( 1 ) = 0 , p 1 : s C D 1 α 0 C D s α θ 1 ( s ) = P Γ ( α + 1 ) ( 1 s ) α 1 1 2 θ 0 2 + 1 24 θ 0 4 1 720 θ 0 6 , θ 1 ( 0 ) = s C D 1 α θ 1 ( 1 ) = 0 , p 2 : s C D 1 α 0 C D s α θ 2 ( s ) = P Γ ( α + 1 ) ( 1 s ) α θ 0 θ 1 + 1 6 θ 0 3 θ 1 1 120 θ 0 5 θ 1 , θ 2 ( 0 ) = s C D 1 α θ 2 ( 1 ) = 0 , p 3 : s C D 1 α 0 C D s α θ 3 ( s ) = P Γ ( α + 1 ) ( 1 s ) α 1 2 θ 1 2 + 1 4 θ 0 2 θ 1 2 1 48 θ 0 4 θ 1 θ 0 θ 2 + 1 6 θ 0 3 θ 2 1 120 θ 0 5 θ 2 , θ 3 ( 0 ) = s C D 1 α θ 3 ( 1 ) = 0 , p 4 : s C D 1 α 0 C D s α θ 4 ( s ) = P Γ ( α + 1 ) ( 1 s ) α 1 6 θ 0 θ 1 3 1 36 θ 0 3 θ 1 3 θ 1 θ 2 + 1 2 θ 0 2 θ 1 θ 2 1 24 θ 0 4 θ 1 θ 2 θ 0 θ 3 + 1 6 θ 0 3 θ 3 1 120 θ 0 5 θ 3 , θ 4 ( 0 ) = s C D 1 α θ 4 ( 1 ) = 0 ,
By applying Corollary 1 to the above equation, we obtain
θ 0 = 0 , θ 1 = P s α Γ ( 2 α + 1 ) Hypergeometric 2 F 1 ( 1 , 2 α ; α + 1 ; s ) θ 2 = 0 θ 3 = P 2 Γ ( α ) 2 Γ ( α ) 0 s ( s σ ) α 1 σ 1 ( σ σ ) α 1 ( 1 σ ) α θ 1 ( σ ) 2 d σ d σ θ 4 = 0 ,
so that the approximate solution of the problem is given by
θ ( s ) = lim p 1 i = 0 p i θ i ( s ) = P s α Γ ( 2 α + 1 ) Hypergeometric 2 F 1 ( 1 , 2 α ; α + 1 ; s ) P 2 Γ ( α ) 2 0 s ( s σ ) α 1 σ 1 ( σ σ ) α 1 ( 1 σ ) α θ 1 ( σ ) d σ d σ +
From the tangent angle θ of a cantilever beam, we can calculate the deflection shape of a cantilever beam at the equilibrium position in x y -coordinates based on the following equations:
d x d s = cos θ and d y d s = sin θ .
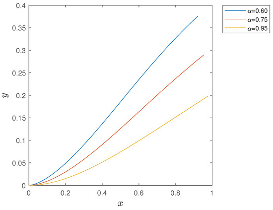
Example 1. 
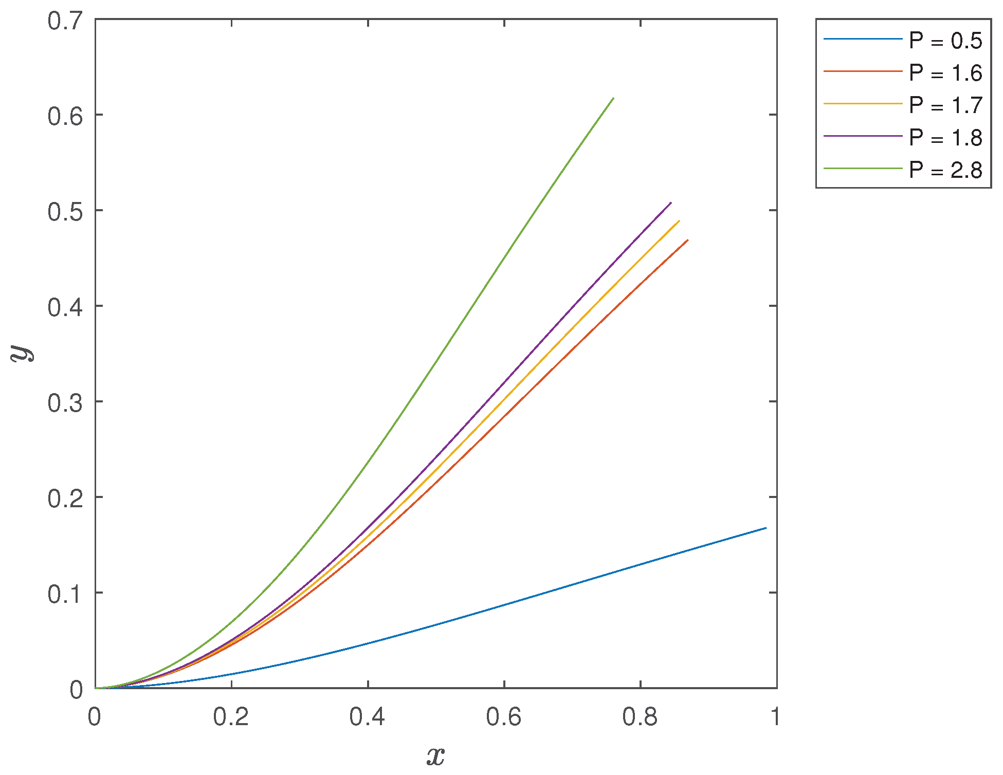
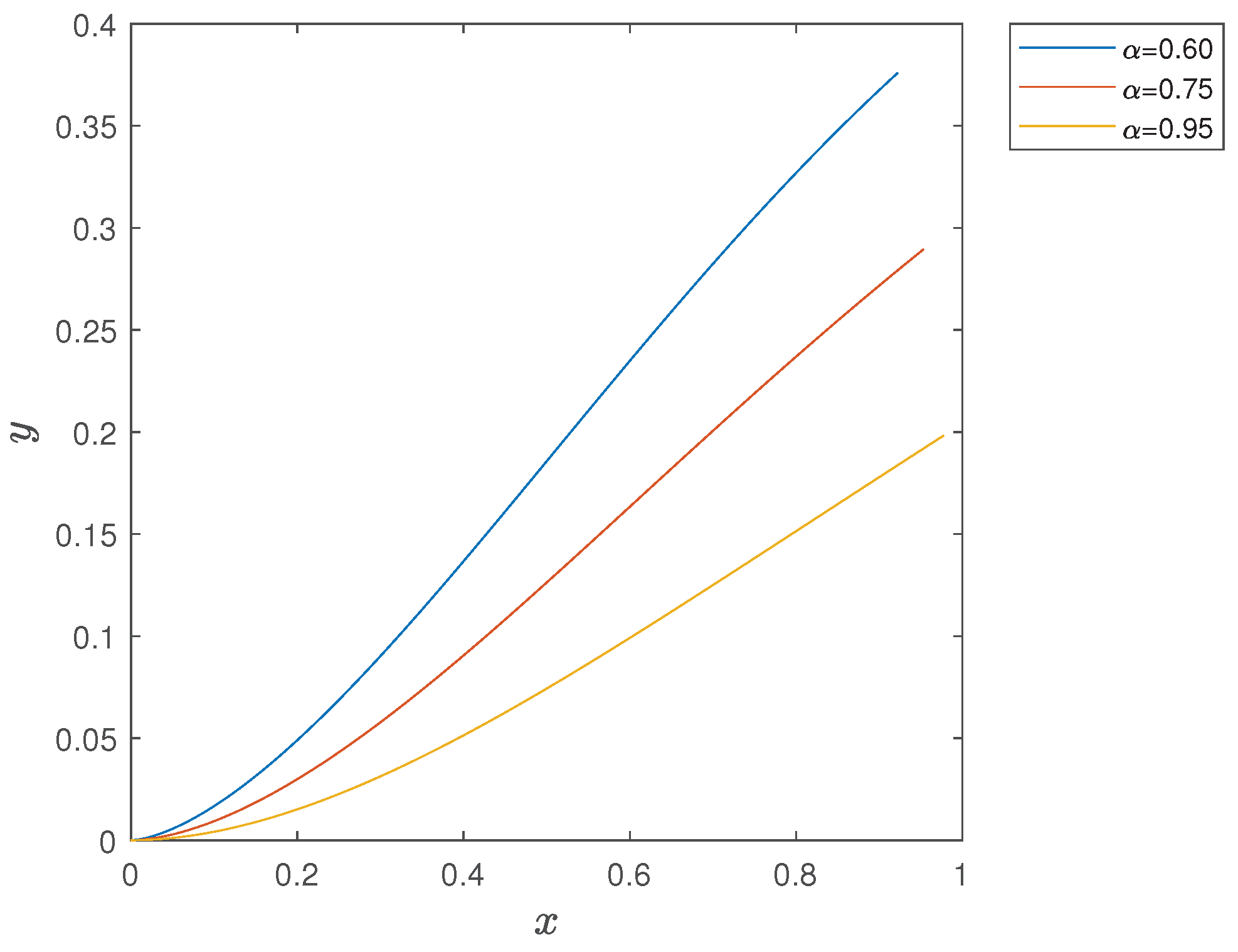
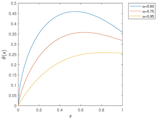
Consider Problem (9), with L = 1 , P = 0.73 , and taking values of α 1 = 0.6 , α 2 = 0.75 , and α 3 = 0.95 .
This example corresponds to a cantilever beam with a uniformly distributed load P = 0.73 . Then, we obtain for φ α = L 3 α Γ ( 2 α + 1 ) and γ α = L 3 α 2 α Γ ( α + 1 ) Γ ( α ) 2 Γ ( 2 α + 1 ) Γ ( 2 α 1 ) 2 ( 2 α 1 ) Γ ( 4 α ) as follows:
P φ α 1 0.6626 < 1 , P φ α 2 0.5491 < 1 , P φ α 3 0.3995 < 1 , P γ α 3 0.9795 < 1 , P γ α 2 0.3827 < 1 , P γ α 3 0.1772 < 1 .
Then, by Theorems 2 and 3, we conclude that there is a unique tangent angle θ ( s ) in C [ 0 , 1 ] that minimizes the energy functional of the beam. Furthermore, in light of Theorem 4, the boundary value problem has a unique solution in L 2 [ 0 , 1 ] .
Applying the HPM, the approximate solution for the tangent angle is shown in Figure 2. Furthermore, the deflection shape of the beam under a uniformly distributed load at the equilibrium position can be depicted, as shown in Figure 3. It is highlighted that the curvature of the beam is larger for smaller orders of the fractional derivative.
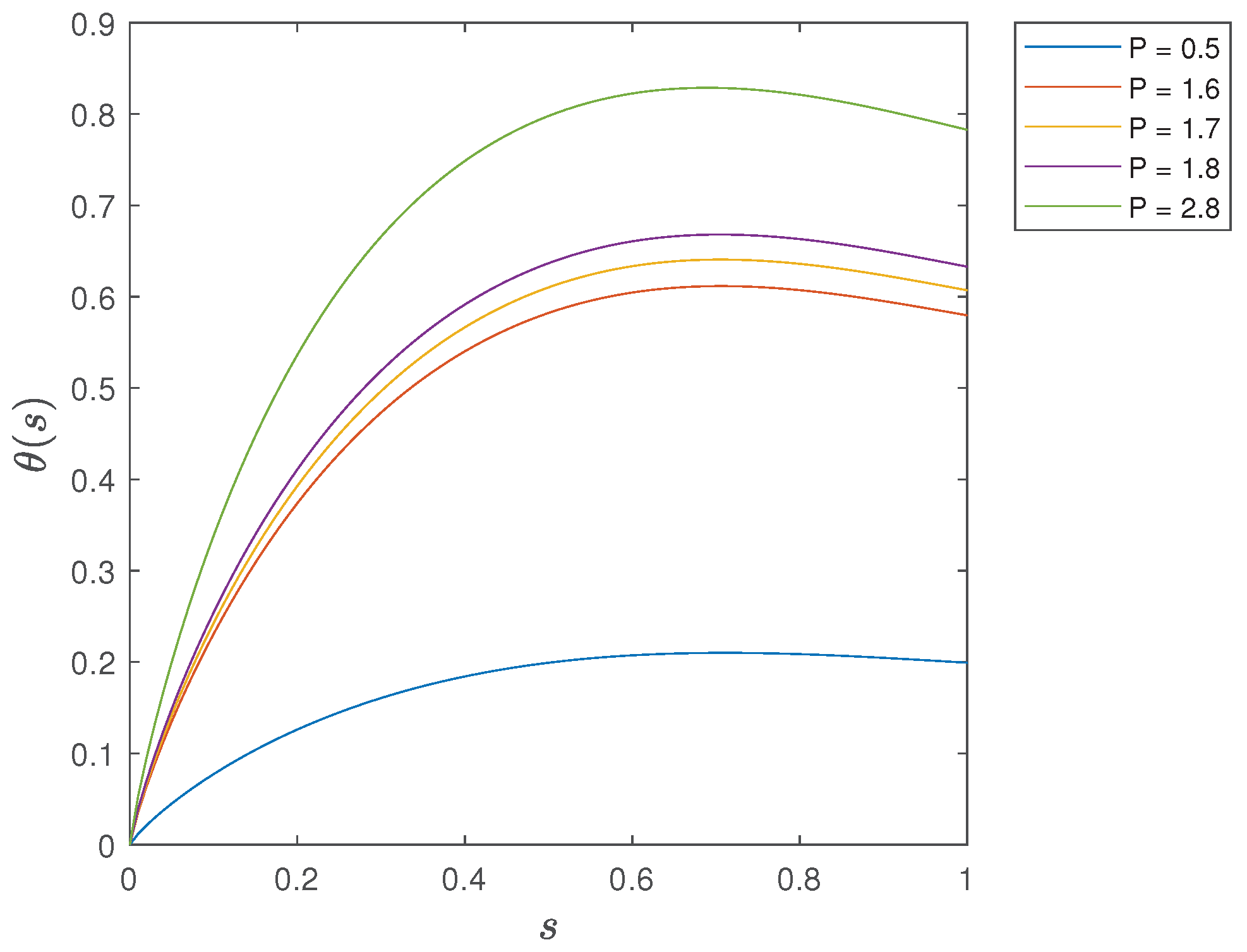
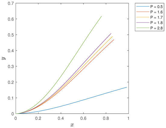
Example 2. 
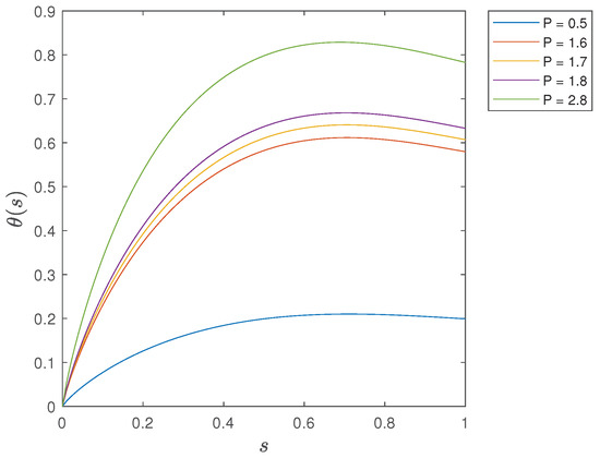
Consider Problem (9) with L = 1 , α = 0.85 , and P taking the values P 1 = 0.5 , P 2 = 1.6 , P 3 = 1.7 , P 4 = 1.8 , and P 5 = 2.8 .
This example corresponds to a cantilever beam with a uniformly distributed load with α = 0.85 . We obtain γ α = L 3 α 2 α Γ ( α + 1 ) Γ ( α ) 2 Γ ( 2 α + 1 ) Γ ( 2 α 1 ) 2 ( 2 α 1 ) Γ ( 4 α ) as follows:
P 1 γ α 0.1742 < 1 , P 2 γ α 0.5574 < 1 , P 3 γ α 0.5923 < 1 , P 4 γ α 0.6271 < 1 , P 5 γ α 0.9755 < 1 .
It follows from Theorem 4 that there is a unique tangent angle θ ( s ) in L 2 [ 0 , 1 ] that minimizes the energy functional of the beam. Applying the homotopy perturbation method, the approximate solution of the tangent angle can be determined, as shown in Figure 4. Furthermore, the deflection shape of the beam subjected to a uniformly distributed load at the equilibrium position can be depicted, as shown in Figure 5. It can be seen that the minimizers behave continuously when the loads P 2 and P 4 are close to P 3 , inducing continuous dependence on the loads, which is in agreement with Proposition 1. It is highlighted that the curvature of the beam depends on the load.

7. Conclusions

We apply the Euler–Lagrange condition for the minimization problem of the energy functional describing the deflection shape of a cantilever beam at the equilibrium position in the fractional calculus framework. By considering boundary value problems, we represent the minimizers in an integral form involving a Green’s function and prove the existence and uniqueness of the minimizers using the Banach contraction principle and Schaefer’s fixed-point theorem. When the load parameters in the energy functional are varied, the set of minimizers forms a branch of solutions with continuous dependence on the load parameters. Finally, the analytical solution is numerically approximated by the homotopy perturbation method to illustrate the deflection shape of cantilever beams at the equilibrium position when various loads and fractional orders are applied. Moreover, the results illustrate that the deformations are larger for smaller orders of the fractional derivative, which is in agreement with [16].

Author Contributions

W.C. was the project leader. S.C. and C.A. introduced the problem and provided the physical and engineering explanations. The main idea of this paper was proposed and partially proved by P.S.N. and A.S. performed the main proofs and provided some examples. W.C. performed the literature review. D.S. worked on the numerical examples. W.C. and P.S.N. reviewed the final draft of the manuscript. All authors have read and agreed to the published version of the manuscript.

Funding

This research was financially supported by the FSci Highly Impact Research project, Faculty of Science and Faculty of Engineering, King Mongkut’s University of Technology Thonburi, Bangkok, Thailand.

Institutional Review Board Statement

Not applicable.

Informed Consent Statement

Not applicable.

Data Availability Statement

Not applicable.

Acknowledgments

The authors would like to thank the referees for their valuable comments, which helped to improve the manuscript.

Conflicts of Interest

The authors declare no conflict of interest. The funders had no role in the design of the study; in the collection, analyses, or interpretation of data; in the writing of the manuscript; or in the decision to publish the results.

References

  1. Miller, K.S.; Ross, B. An Introduction to the Fractional Calculus and Fractional Differential Equations; Wiley: Hoboken, NJ, USA, 1993. [Google Scholar]
  2. Hilfer, R. Applications of Fractional Calculus in Physics; World Scientific: Singapore, 2000. [Google Scholar]
  3. Kilbas, A.A.; Srivastava, H.M.; Trujillo, J.J. Theory and Applications of Fractional Differential Equations; Elsevier: Amsterdam, The Netherlands, 2006; Volume 204. [Google Scholar]
  4. Chen, W.; Sun, H.; Li, X. Fractional Derivative Modeling in Mechanics and Engineering; Springer: Singapore, 2022. [Google Scholar]
  5. Furati, K.M.; Kassim, M.D.; Tatar, N.E. Existence and uniqueness for a problem involving Hilfer fractional derivative. Comput. Math. Appl. 2012, 64, 1616–1626. [Google Scholar] [CrossRef]
  6. Khaminsou, B.; Sudsutad, W.; Thaiprayoon, C.; Alzabut, J.; Pleumpreedaporn, S. Analysis of impulsive boundary value Pantograph problems via Caputo proportional fractional derivative under Mittag–Leffler functions. Fractal Fract. 2021, 5, 251. [Google Scholar] [CrossRef]
  7. Owolabi, K.M. Modelling and simulation of a dynamical system with the Atangana-Baleanu fractional derivative. Eur. Phys. J. Plus 2018, 133, 15. [Google Scholar] [CrossRef]
  8. Valério, D.; Da Costa, J.S. Variable-order fractional derivatives and their numerical approximations. Signal Process. 2011, 91, 470–483. [Google Scholar] [CrossRef]
  9. Stempin, P.; Sumelka, W. Dynamics of space-fractional Euler–Bernoulli and Timoshenko beams. Materials 2021, 14, 1817. [Google Scholar] [CrossRef] [PubMed]
  10. Hao, Y.; Zhang, M.; Cui, Y.; Cheng, G.; Xie, J.; Chen, Y. Dynamic analysis of variable fractional order cantilever beam based on shifted Legendre polynomials algorithm. J. Comput. Appl. Math. 2023, 423, 114952. [Google Scholar] [CrossRef]
  11. Bahraini, S.M.S.; Eghtesad, M.; Farid, M.; Ghavanloo, E. Large deflection of viscoelastic beams using fractional derivative model. J. Mech. Sci. Technol. 2013, 27, 1063–1070. [Google Scholar] [CrossRef]
  12. Sumelka, W.; Blaszczyk, T.; Liebold, C. Fractional Euler–Bernoulli beams: Theory, numerical study and experimental validation. Eur. J. Mech.-A/Solids 2015, 54, 243–251. [Google Scholar] [CrossRef]
  13. Etemad, S.; Hussain, A.; Imran, A.; Alzabut, J.; Rezapour, S.; Selvam, A.G.M. On a fractional cantilever beam model in the q-difference inclusion settings via special multi-valued operators. J. Inequalities Appl. 2021, 2021, 174. [Google Scholar] [CrossRef]
  14. Kotsamran, K.; Sudsutad, W.; Thaiprayoon, C.; Kongson, J.; Alzabut, J. Analysis of a nonlinear ψ-Hilfer fractional integro-differential equation describing cantilever beam model with nonlinear boundary conditions. Fractal Fract. 2021, 5, 177. [Google Scholar] [CrossRef]
  15. Villa-Morales, J.; Rodríguez-Esparza, L.J.; Ramírez-Aranda, M. Deflection of Beams Modeled by Fractional Differential Equations. Fractal Fract. 2022, 6, 626. [Google Scholar] [CrossRef]
  16. Lazopoulos, K.; Lazopoulos, A. On fractional bending of beams. Arch. Appl. Mech. 2016, 86, 1133–1145. [Google Scholar] [CrossRef]
  17. Della Corte, A.; dell’Isola, F.; Esposito, R.; Pulvirenti, M. Equilibria of a clamped Euler beam (Elastica) with distributed load: Large deformations. Math. Model. Methods Appl. Sci. 2017, 27, 1391–1421. [Google Scholar] [CrossRef]
  18. Podlubny, I. Fractional Differential Equations, Mathematics in Science and Engineering; Academic Press: New York, NY, USA, 1999. [Google Scholar]
  19. Samko, S.G.; Kilbas, A.A.; Marichev, O.I. Fractional Integrals and Derivatives; Gordon and Breach Science Publishers: Yverdon Yverdon-les-Bains, Switzerland, 1993; Volume 1. [Google Scholar]
  20. Lazo, M.J.; Torres, D.F. The DuBois–Reymond fundamental lemma of the fractional calculus of variations and an Euler–Lagrange equation involving only derivatives of Caputo. J. Optim. Theory Appl. 2013, 156, 56–67. [Google Scholar] [CrossRef]
  21. He, J.H. Homotopy perturbation method: A new nonlinear analytical technique. Appl. Math. Comput. 2003, 135, 73–79. [Google Scholar] [CrossRef]
Figure 1. Undeformed and deformed positions of a cantilever beam subjected to a uniformly distributed load.
Figure 1. Undeformed and deformed positions of a cantilever beam subjected to a uniformly distributed load.
Fractalfract 07 00141 g001
Figure 2. Approximated solutions for θ (tangent angle) of a cantilever beam with a uniformly distributed load P = 0.73 for α = 0.6 , 0.75 , and 0.95 .
Figure 2. Approximated solutions for θ (tangent angle) of a cantilever beam with a uniformly distributed load P = 0.73 for α = 0.6 , 0.75 , and 0.95 .
Fractalfract 07 00141 g002
Figure 3. Deflection shapes of a cantilever beam under a uniformly distributed load P = 0.73 at the equilibrium position for α = 0.6 , 0.75 , and 0.95 .
Figure 3. Deflection shapes of a cantilever beam under a uniformly distributed load P = 0.73 at the equilibrium position for α = 0.6 , 0.75 , and 0.95 .
Fractalfract 07 00141 g003
Figure 4. Approximated solutions for θ (tangent angle) of a cantilever beam with a uniformly distributed load P = 0.5 , 1.7 , and 2.8 when α = 0.85 .
Figure 4. Approximated solutions for θ (tangent angle) of a cantilever beam with a uniformly distributed load P = 0.5 , 1.7 , and 2.8 when α = 0.85 .
Fractalfract 07 00141 g004
Figure 5. Deflection shapes of a cantilever beam under a uniformly distributed load P = 0.5 , 1.6 , 1.7 , 1.8 , and 2.8 at the equilibrium position when α = 0.85 .
Figure 5. Deflection shapes of a cantilever beam under a uniformly distributed load P = 0.5 , 1.6 , 1.7 , 1.8 , and 2.8 at the equilibrium position when α = 0.85 .
Fractalfract 07 00141 g005
Disclaimer/Publisher’s Note: The statements, opinions and data contained in all publications are solely those of the individual author(s) and contributor(s) and not of MDPI and/or the editor(s). MDPI and/or the editor(s) disclaim responsibility for any injury to people or property resulting from any ideas, methods, instructions or products referred to in the content.

Share and Cite

MDPI and ACS Style

Suechoei, A.; Sa Ngiamsunthorn, P.; Chatanin, W.; Athisakul, C.; Chucheepsakul, S.; Songsanga, D. Analysis of a Fractional Variational Problem Associated with Cantilever Beams Subjected to a Uniformly Distributed Load. Fractal Fract. 2023, 7, 141. https://doi.org/10.3390/fractalfract7020141

AMA Style

Suechoei A, Sa Ngiamsunthorn P, Chatanin W, Athisakul C, Chucheepsakul S, Songsanga D. Analysis of a Fractional Variational Problem Associated with Cantilever Beams Subjected to a Uniformly Distributed Load. Fractal and Fractional. 2023; 7(2):141. https://doi.org/10.3390/fractalfract7020141

Chicago/Turabian Style

Suechoei, Apassara, Parinya Sa Ngiamsunthorn, Waraporn Chatanin, Chainarong Athisakul, Somchai Chucheepsakul, and Danuruj Songsanga. 2023. "Analysis of a Fractional Variational Problem Associated with Cantilever Beams Subjected to a Uniformly Distributed Load" Fractal and Fractional 7, no. 2: 141. https://doi.org/10.3390/fractalfract7020141

APA Style

Suechoei, A., Sa Ngiamsunthorn, P., Chatanin, W., Athisakul, C., Chucheepsakul, S., & Songsanga, D. (2023). Analysis of a Fractional Variational Problem Associated with Cantilever Beams Subjected to a Uniformly Distributed Load. Fractal and Fractional, 7(2), 141. https://doi.org/10.3390/fractalfract7020141

Article Metrics

Back to TopTop