A Novel Analytical Formula for the Discounted Moments of the ECIR Process and Interest Rate Swaps Pricing
Abstract
1. Introduction
2. The Extended Cox–Ingersoll–Ross Process
3. Main Results
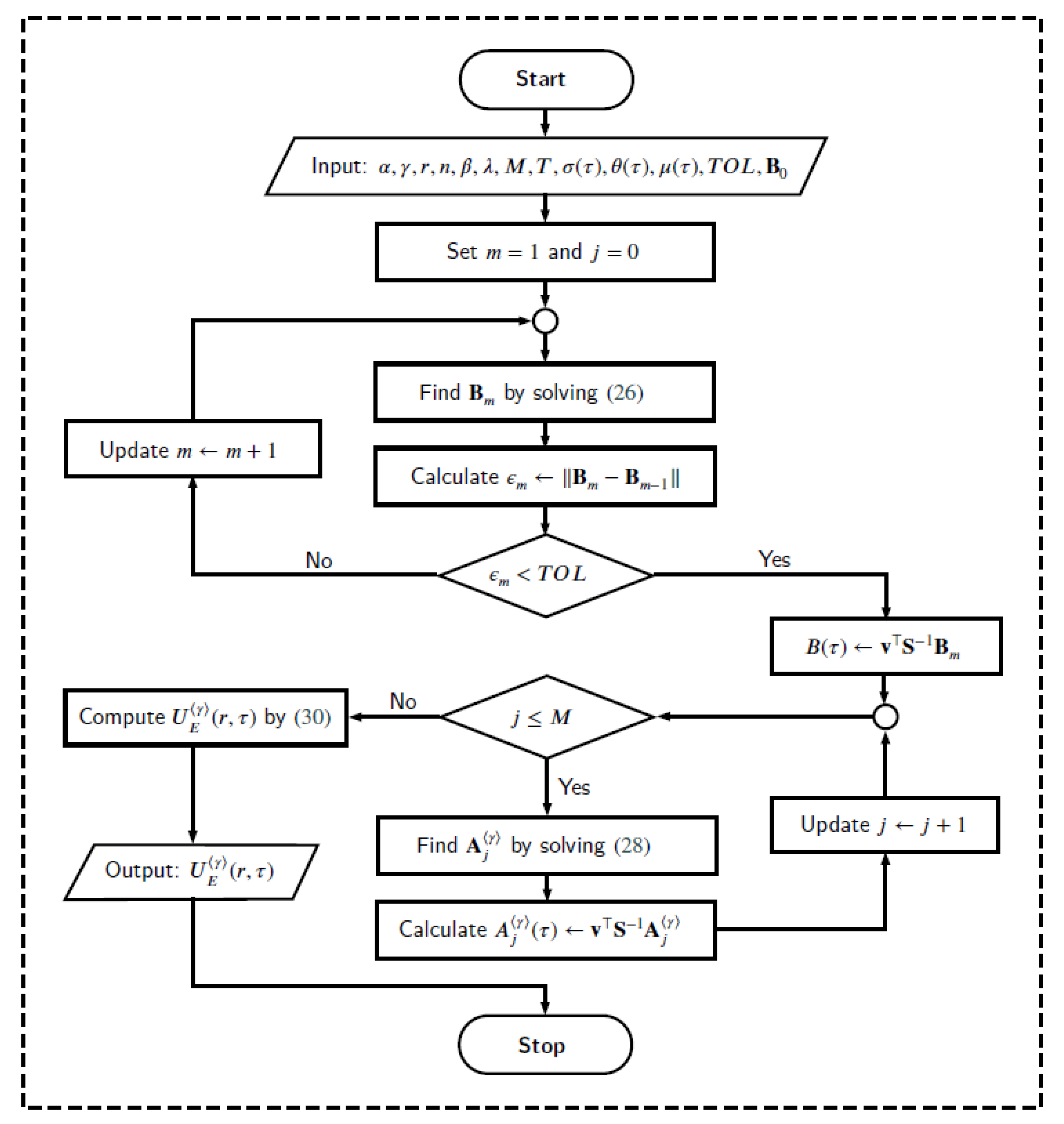
4. Numerical Procedures
4.1. FIM with Shifted Chebyshev Polynomial
- (i)
- The zeros of shifted Chebyshev polynomial for are
- (ii)
- The single integrations of shifted Chebyshev polynomial for are
- (iii)
4.2. Numerical Procedure for Theorem 1
4.3. Numerical Procedure for Theorem 4
4.4. Numerical Validation
5. Interest Rate Swap Pricing
5.1. Arrears Swaps
5.2. Vanilla Swap
5.3. Examples
6. Fractional ECIR Process
7. Conclusions and Discussions
Author Contributions
Funding
Institutional Review Board Statement
Informed Consent Statement
Data Availability Statement
Acknowledgments
Conflicts of Interest
Abbreviations
| ART | average run time |
| CCA | Convexity correction approximation |
| CIR | Cox–Ingersoll–Ross |
| EM | Euler–Maruyama |
| ECIR | Extended Cox–Ingersoll–Ross |
| FIM | Finite integration method |
| FRA | Forward rate agreement |
| IRS | Interest rate swap |
| LIBOR | London Interbank Offered Rate |
| MC | Monte Carlo |
| OTC | Over-the-counter |
| PDE | Partial differential equation |
| Probability density function | |
| SDE | Stochastic differential equation |
References
- Hull, J.; White, A. Pricing interest-rate-derivative securities. Rev. Financ. Stud. 1990, 3, 573–592. [Google Scholar] [CrossRef]
- Feller, W. Two singular diffusion problems. Ann. Math. 1951, 54, 173–182. [Google Scholar] [CrossRef]
- Cox, J.C.; Ingersoll, J.E., Jr.; Ross, S.A. An intertemporal general equilibrium model of asset prices. Econ. J. Econ. Soc. 1985, 53, 363–384. [Google Scholar] [CrossRef]
- Hansen, L.P.; Scheinkman, J.A. Back to the Future: Generating Moment Implications for Continuous-Time Markov Processes; National Bureau of Economic Research: New York, NY, USA; National Bureau of Economic Research: Cambridge, MA, USA, 1993. [Google Scholar]
- Maghsoodi, Y. Solution of the extended CIR term structure and bond option valuation. Math. Financ. 1996, 6, 89–109. [Google Scholar] [CrossRef]
- Delbaen, F.; Schachermayer, W. A general version of the fundamental theorem of asset pricing. Math. Ann. 1994, 300, 463–520. [Google Scholar] [CrossRef]
- Duffie, D.; Pan, J.; Singleton, K. Transform analysis and asset pricing for affine jump-diffusions. Econometrica 2000, 68, 1343–1376. [Google Scholar] [CrossRef]
- Mallier, R.; Alobaidi, G. Interest rate swaps under CIR. J. Comput. Appl. Math. 2004, 164, 543–554. [Google Scholar] [CrossRef]
- Moreno, M.; Platania, F. A cyclical square-root model for the term structure of interest rates. Eur. J. Oper. Res. 2015, 241, 109–121. [Google Scholar] [CrossRef]
- Frenkel, D.; Portugal, R. Algebraic methods to compute Mathieu functions. J. Phys. A Math. Gen. 2001, 34, 3541. [Google Scholar] [CrossRef]
- Thamrongrat, N.; Rujivan, S. An analytical formula for pricing interest rate swaps in terms of bond prices under the extended Cox–Ingersoll–Ross model. Songklanakarin J. Sci. Technol. 2020, 43, 987–992. [Google Scholar]
- Gouriéroux, C.; Valéry, P. Estimation of a Jacobi process. Preprint 2004, 116, 1–67. [Google Scholar]
- Dufresne, D. The Integrated Square-Root Process; Research Paper No. 90; University of Melbourne: Melbourne, Australia, 2001; pp. 1–34. [Google Scholar]
- Rujivan, S. A closed-form formula for the conditional moments of the extended CIR process. J. Comput. Appl. Math. 2016, 297, 75–84. [Google Scholar] [CrossRef]
- Sutthimat, P.; Mekchay, K.; Rujivan, S. Explicit Formula for Conditional Expectations of Product of Polynomial and Exponential Function of Affine Transform of Extended Cox–Ingersoll–Ross Process. J. Phys. Conf. Ser. 2018, 1132, 012083. [Google Scholar] [CrossRef]
- Grasselli, M. The 4/2 stochastic volatility model: A unified approach for the Heston and the 3/2 model. Math. Financ. 2017, 27, 1013–1034. [Google Scholar] [CrossRef]
- Boonklurb, R.; Duangpan, A.; Gugaew, P. Numerical solution of direct and inverse problems for time-dependent Volterra integro-differential equation using finite integration method with shifted Chebyshev polynomials. Symmetry 2020, 12, 497. [Google Scholar] [CrossRef]
- Duangpan, A.; Boonklurb, R.; Treeyaprasert, T. Finite Integration Method with Shifted Chebyshev Polynomials for Solving Time-Fractional Burgers’ Equations. Mathematics 2019, 7, 1201. [Google Scholar] [CrossRef]
- Chihara, T.S. An Introduction to Orthogonal Polynomials; Courier Corporation: Gordon and Breach: New York, NY, USA, 1978. [Google Scholar]
- Leonenko, G.M.; Phillips, T.N. High-order approximation of Pearson diffusion processes. J. Comput. Appl. Math. 2012, 236, 2853–2868. [Google Scholar] [CrossRef][Green Version]
- Egorov, A.V.; Li, H.; Xu, Y. Maximum likelihood estimation of time-inhomogeneous diffusions. J. Econom. 2003, 114, 107–139. [Google Scholar] [CrossRef]
- Chumpong, K.; Mekchay, K.; Rujivan, S. A simple closed-form formula for the conditional moments of the Ornstein-Uhlenbeck process. Songklanakarin J. Sci. Technol. 2020, 42, 836–845. [Google Scholar]
- Kijima, M. Stochastic Processes with Applications to Finance; CRC Press: Boca Raton, FL, USA, 2016. [Google Scholar]
- Zhu, S.P.; Lian, G.H. On the convexity correction approximation in pricing volatility swaps and VIX futures. New Math. Nat. Comput. 2018, 14, 383–401. [Google Scholar] [CrossRef]
- Boonklurb, R.; Duangpan, A.; Treeyaprasert, T. Modified finite integration method using Chebyshev polynomial for solving linear differential equations. J. Numer. Ind. Appl. Math. 2018, 12, 1–19. [Google Scholar]
- Boyd, J.P. Chebyshev and Fourier Spectral Methods, 2nd ed.; DOVER Publications: Mineola, NY, USA, 2001. [Google Scholar]
- Caro-Lopera, F.J.; Leiva, V.; Balakrishnan, N. Connection between the Hadamard and matrix products with an application to matrix-variate Birnbaum-Saunders distributions. J. Multivar. Anal. 2012, 104, 126–139. [Google Scholar] [CrossRef]
- Higham, D.J.; Mao, X. Convergence of Monte Carlo simulations involving the mean-reverting square root process. J. Comput. Financ. 2005, 8, 35–61. [Google Scholar] [CrossRef]
- Saupe, S. The foreign exchange and over-the-counter interest rate derivatives market in Ireland–Results of the BIS Triennial Survey 2019. Quart. Bull. Articles 2020, 53, 106–124. [Google Scholar]
- Leonenko, N.N.; Meerschaert, M.M.; Sikorskii, A. Fractional Pearson diffusions. J. Math. Anal. Appl. 2013, 403, 532–546. [Google Scholar] [CrossRef] [PubMed]
- Sutthimat, P.; Mekchay, K. Closed-form formulas for conditional moments of inhomogeneous Pearson diffusion processes. Commun. Nonlinear Sci. Numer. Simul. 2022, 106, 106095. [Google Scholar] [CrossRef]
- Caputo, M. Linear models of dissipation whose Q is almost frequency independent—II. Geophys. J. Int. 1967, 13, 529–539. [Google Scholar] [CrossRef]
- Magdziarz, M. Black–Scholes formula in subdiffusive regime. J. Stat. Phys. 2009, 136, 553–564. [Google Scholar] [CrossRef]
- Stanislavsky, A. Black–Scholes model under subordination. Phys. A Stat. Mech. Its Appl. 2003, 318, 469–474. [Google Scholar] [CrossRef]
- Podlubny, I. Fractional Differential Equations; Academic Press: San Diego, CA, USA, 1998. [Google Scholar]
- Eidelman, S.D.; Ivasyshen, S.D.; Kochubei, A.N. Analytic Methods in the Theory of Differential and Pseudo-Differential Equations of Parabolic Type; Springer Science & Business Media: Berlin/Heidelberg, Germany, 2004; Volume 152. [Google Scholar]
- Forman, J.L.; Sørensen, M. The Pearson diffusions: A class of statistically tractable diffusion processes. Scand. J. Stat. 2008, 35, 438–465. [Google Scholar] [CrossRef]
- Schmidt, M.F. Pearson Diffusions with Jumps. Ph.D. Thesis, Technische Universitat Munchen, Munchen, Germany, 2008. [Google Scholar]
- Stojkoski, V.; Sandev, T.; Basnarkov, L.; Kocarev, L.; Metzler, R. Generalised geometric Brownian motion: Theory and applications to option pricing. Entropy 2020, 22, 1432. [Google Scholar] [CrossRef] [PubMed]








| n | No. of Paths | ARTs (s) | ||||
|---|---|---|---|---|---|---|
| 1 | 10,000 | 12.89 | 7.1050 | 2.0675 | 6.3625 | 1.5488 |
| 20,000 | 26.56 | 4.5500 | 1.6513 | 4.1245 | 6.4814 | |
| 40,000 | 51.88 | 4.1990 | 9.9830 | 3.6479 | 5.3519 | |
| 80,000 | 110.75 | 2.9145 | 6.1815 | 3.3202 | 3.5518 | |
| 2 | 10,000 | 13.75 | 1.4354 | 6.9159 | 3.6182 | 2.3756 |
| 20,000 | 26.01 | 6.6300 | 4.0234 | 2.6777 | 1.8003 | |
| 40,000 | 49.46 | 5.8490 | 2.3235 | 1.9620 | 1.6697 | |
| 80,000 | 111.13 | 3.7426 | 2.2077 | 1.4912 | 1.4263 | |
Publisher’s Note: MDPI stays neutral with regard to jurisdictional claims in published maps and institutional affiliations. |
© 2022 by the authors. Licensee MDPI, Basel, Switzerland. This article is an open access article distributed under the terms and conditions of the Creative Commons Attribution (CC BY) license (https://creativecommons.org/licenses/by/4.0/).
Share and Cite
Boonklurb, R.; Duangpan, A.; Rakwongwan, U.; Sutthimat, P. A Novel Analytical Formula for the Discounted Moments of the ECIR Process and Interest Rate Swaps Pricing. Fractal Fract. 2022, 6, 58. https://doi.org/10.3390/fractalfract6020058
Boonklurb R, Duangpan A, Rakwongwan U, Sutthimat P. A Novel Analytical Formula for the Discounted Moments of the ECIR Process and Interest Rate Swaps Pricing. Fractal and Fractional. 2022; 6(2):58. https://doi.org/10.3390/fractalfract6020058
Chicago/Turabian StyleBoonklurb, Ratinan, Ampol Duangpan, Udomsak Rakwongwan, and Phiraphat Sutthimat. 2022. "A Novel Analytical Formula for the Discounted Moments of the ECIR Process and Interest Rate Swaps Pricing" Fractal and Fractional 6, no. 2: 58. https://doi.org/10.3390/fractalfract6020058
APA StyleBoonklurb, R., Duangpan, A., Rakwongwan, U., & Sutthimat, P. (2022). A Novel Analytical Formula for the Discounted Moments of the ECIR Process and Interest Rate Swaps Pricing. Fractal and Fractional, 6(2), 58. https://doi.org/10.3390/fractalfract6020058

