Estimation of the Achievable Performance of Mobile Ad Hoc Networks with Optimal Link State Routing
Abstract
:1. Introduction
- Emergency services: the network can be used in emergency or rescue operations as a replacement for stationary infrastructure or in areas where no infrastructure is available, to provide assistance, for example, in firefighting, flooding, earthquakes, etc.
- Coverage extension: expanding access to cellular networks, internet connectivity, external networks, etc.
- Sensor networks: indoor smart sensors and actuators embedded in consumer electronics; monitoring environmental data and animal movements; chemical or biological detection.
- Specialized networks for meetings or lectures: peer-to-peer wireless networks; using wireless networks in homes or offices; conferences, exhibitions, presentations, etc.
- Context-aware services: additional services such as call forwarding and a mobile workspace; location-based services; time-dependent services.
- Information and entertainment sector: tourist information, amusement parks, multiplayer games, sports stadiums, trade fairs, shopping malls, etc.; networks within airports.
- Commercial and civil sectors: e-commerce—electronic payments anytime and anywhere; business—dynamic access to databases and mobile offices; transportation—road or emergency assistance and transmission of road and weather conditions, taxi networks, and intercity transportation.
2. Models and Restrictions
2.1. Network Features and Network Structure Description
- The network infrastructure includes only user devices and the communication channels between them.
- The network topology can change, but these changes do not occur faster than the average packet transmission time from source to destination.
- Network devices can be sources of transmitted information or receivers of it, or perform routing functions.
- At the physical layer, the devices are interconnected based on 802.11n and 802.11ac, at center frequencies of 2.4 GHz and 5 GHz, respectively.
- Nodes in the network are assumed to be located both outside and inside buildings.
- The number of user devices in the network is limited by the requirements of a specified quality of the service level.
- The distance between network nodes is chosen based on the permissible level of signal attenuation.
- The routing algorithms used in the network are OLSR with MPR optimization.
- The traffic to be transmitted is VoIP, dialog data, streaming video, and latency-insensitive data.
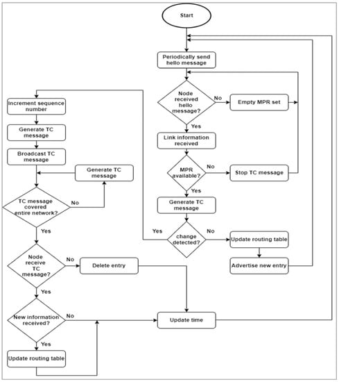
2.2. OLSR Routing Protocol
2.3. Resource Reservation Protocol (RSVP)
- RSVP can work with various protocol stacks, but it is primarily designed for TCP/IP networks where data are transmitted as datagrams without establishing connections.
- The main purpose of the protocol is to provide QoS for selected data streams whose transmission has unacceptable latency or bandwidth requirements.
- RSVP runs on top of IPv4 or IPv6. RSVP is more of an Internet control protocol whose implementation runs in the background rather than in the data forwarding path.
- RSVP is a receiver-oriented signaling protocol. The receiver initiates and maintains the resource reservation.
- The protocol is used for both unicast and multicast transmissions.
- RSVP supports dynamic automatic adaptation to changes in the network.
3. Results
3.1. Network Parameters Determined before Starting Work
3.1.1. Physical Layer Parameters
3.1.2. Network and Transport Layer Parameters
3.2. Evaluation Metrics and Performance Analysis in MANETs
- Route acquisition time
- Routing overhead
- End-to-end delay
- Losses on the radio signal propagation path between nodes
- Network scalability
3.2.1. Route Acquisition Time
- —time required to receive Hello packets;
- —time required to receive all TC packets;
- —time required to establish a channel with the necessary bandwidth between the end receiver node and the transmitting node.
- bytes—size of Hello packet (information about one-hop neighbors, transmitted to neighbors with one-hop link);
- —speed between the transmitting and receiving node.
- —number of nodes in the network;
- bytes—size of TC packet (information only about one-hop neighbors, transmitted only to MPR one-hop neighbors).
- —number of nodes from the transmitting end node to the receiving end node;
- —size of RSVP packet.
3.2.2. Routing Overhead
- Standard WPA2 (CCMP) header: 50 bytes;
- OLSR header: 16 bytes;
- Hello packet length: (, where is the number of neighbors) bytes;
- TC message packet length: (, where is the number of MPR neighbor addresses) bytes;
- IP header: 20 bytes and UDP header: 4 bytes;
- Payload size (maximum and minimum, depending on packet length): 576 bytes;
- OLSR signaling information is periodically sent by nodes, with default broadcast intervals: the Hello packet interval is 2 s, and the TC packet interval is 5 s.
3.2.3. End-to-End Delay in Network Transmission
- Each node in the network generates its own packets and participates in packet transmission. It must transmit to some node a packet within the transmission route from any transmitter terminal node to any receiver terminal node. The maximum delay dependence on the number of nodes in this case is given using the expression
- —time delay for delivering an IP packet;
- —packet size including headers;
- —speed between nodes;
- —number of nodes participating in packet transmission.
- 2.
- Each node in the network generates traffic and transmits packets to a gateway end node in other networks.
- 3.
- Different numbers of participant nodes generate traffic for the gateway node.
- —“Active Nodes Percentage”; represents the proportion of active nodes that generate their own packets.
- —“Passive Nodes Percentage”; refers to the number of passive nodes that simply relay received packets along their route.
- 4.
- Multiple branches with the same number of nodes generate traffic for the gateway node:
- —ETTD on packet delivery for a single network branch;
- —ETTD for packet delivery using two branches in the network;
- —ETTD for packet delivery using three branches in the network.
- 5.
- The final scenario, in which half of the nodes transmit packets for the other half of the network nodes, i.e., each node on the path generates traffic for only one other node. Several transmission branches are symmetrical:
- —ETTD for a single branch in the network.
- —ETTD for two branches in the network.
- —ETTD for three branches in the network.
3.2.4. Losses on the Radio Signal Propagation Path between Nodes
- —distance between the receiving and transmitting stations (m);
- —operating frequency (GHz);
- —coefficients depending on the type of route.
- —channel central frequency (MHz);
- —distance between neighboring nodes (m), where d > 1 m;
- —distance loss factor;
- —loss due to signal penetration through walls;
- —number of floors between nodes, where = 0 corresponds to adjacent floors and = 0 dB. For a frequency of 2.4 GHz, = 10 dB (for a single concrete wall) and
- = 28; for a frequency of 5 GHz, = 13 dB and = 30.
4. Discussion
5. Conclusions and Future Work
Funding
Data Availability Statement
Conflicts of Interest
References
- Corson, S.; Macker, J.; Network Working Group. Request for Comments: RFC 2501. Mobile Ad Hoc Networking (MANET): Routing Protocol Performance Issues and Evaluation Considerations 1999. Available online: https://www.rfc-editor.org/info/rfc2501 (accessed on 7 June 2023).
- Jubin, J.; Tornow, J.D. The DARPA packet radio network protocols. Proc. IEEE 1987, 75, 21–32. [Google Scholar] [CrossRef]
- Abramson, N. The Aloha system—another alternative for computer communication. In Proceedings of the AFIPS, Fall Joint Computer Conference, Houston, TX, USA, 17–19 November 1970; pp. 281–285. [Google Scholar] [CrossRef]
- Kleinrock, L.; Tobagi, F.A. Packet Switching in Radio Channels: Part 1—Carrier Sense Multiple-Access Modes and Their Throughput-Delay Characteristics. EEE Trans. Commun. 1975, 23, 1400–1416. [Google Scholar] [CrossRef]
- MIL-STD-188-220D; Digital Message Transfer Device Subsystems. DoD: Washington, DC, USA, September 2005. Available online: https://manualzz.com/doc/23148328/mil-std-188-220-rev.-d?ysclid=ljzi4eloo429811643 (accessed on 7 June 2023).
- 102.BAAA-A-2003; APCO P25: FDMA Common Air Interface: Part 2: Air Interface (AI). TIA: Arlington, VA, USA, September 2003. Available online: https://qsl.net/kb9mwr/projects/dv/apco25/TIA-102-BAAA-A-Project_25-FDMA-Common_Air_Interface.pdf (accessed on 7 June 2023).
- ETSI-EN-300-396-1; Terrestrial Trunked Radio (TETRA): Technical Requirements for Direct Mode Operation (DMO). ETSI: Sophia Antipolis, France, 2011. Available online: https://www.etsi.org/deliver/etsi_en/300300_300399/30039601/01.02.01_60/en_30039601v010201p.pdf (accessed on 7 June 2023).
- Serra, C.; Margot, P.; Heikkinen, P.; Quintana, A.; Lewandowski, M.; Granbom, B.; Armani, C.; Thomas, Y. ESSOR HDRWF—Capabilities and Perspectives of an Innovative Coalition Waveform. In Proceedings of the IEEE Military Communications Conference (MILCOM), San Diego, CA, USA, 18–20 November 2013; pp. 743–751. [Google Scholar] [CrossRef]
- Elmasry, G.F. Tactical Wireless Communications and Networks: Design Concepts and Challenges; Wiley, John Wiley & Sons Ltd.: Chichester, UK, 2012; p. 336. Available online: https://www.wiley.com/en-us/Tactical+Wireless+Communications+and+Networks%3A+Design+Concepts+and+Challenges-p-9781119951766 (accessed on 7 June 2023).
- Young, C.D. USAP multiple access: Dynamic resource allocation for mobile multihop multichannel wireless networking. In Proceedings of the IEEE Military Communications Conference (MILCOM), Atlantic City, NJ, USA, 31 October–3 November 1999; pp. 271–275. [Google Scholar] [CrossRef]
- Ogier, R.; Spagnolo, P. Mobile Ad Hoc Network (MANET) Extension of OSPF Using Connected Dominating Set (CDS) Flooding. RFC 5614. IETF. 2009. Available online: https://pike.lysator.liu.se/docs/ietf/rfc/56/rfc5614.xml (accessed on 7 June 2023).
- 802.11-2012; IEEE Standard for Information Technology—Telecommunications and Information Exchange between Systems Local and Metropolitan Area Networks—Specific Requirements Part 11: Wireless LAN Medium Access Control (MAC) and Physical Layer (PHY) Specifications. IEEE: New York, NY, USA, 29 March 2012. [CrossRef]
- Clfausen, T.; Jacguet, P. Optimized Link State Protocol (OLSR). Network Working Group. IEFT RTF 3626. October 2003. Available online: https://datatracker.ietf.org/doc/rfc3626/ (accessed on 7 June 2023).
- Aichele, C.; Lindner, M.; Nuemann, A.; Wunderlich, S. Better Approach to Mobile Ad-hoc Networking (B.A.T.M.A.N.), IETF, Network Working Group Internet-Draft. 30 March 2008. Available online: https://datatracker.ietf.org/doc/pdf/draft-openmesh-b-a-t-m-a-n-00 (accessed on 10 June 2023).
- Perkins, C.; Belding-Royer, E.; Das, S. Ad hoc On-Demand Distance Vector (AODV) Routing. Network Working Group. IETF RFC 3561. July 2003. Available online: https://datatracker.ietf.org/doc/html/rfc3561 (accessed on 10 June 2023).
- Draves, R.P.; Padhye, J.; Zill, B.D. Comparison of routing metrics for static multi-hop wireless networks. In Proceedings of the ACM SIGCOMM 2004 Conference on Applications, Technologies, Architectures, and Protocols for Computer Communication, Portland, OR, USA, 30 August–3 September 2004; pp. 133–144. [Google Scholar] [CrossRef]
- Kumar, S.; Ranga, K.K. Performance Analysis of OLSR, DSDV and AODV Routing Protocol Using NS3. Int. J. Adv. Res. Sci. Eng. Technol. (IJARSET) 2017, 4, 4536–4541. Available online: https://ijarset.com/upload/2017/september/10-IJARSET-sushil-1.pdf (accessed on 10 June 2023).
- Aneiba, A.; Melad, M. Performance Evaluation of AODV, DSR, OLSR, and GRP MANET Routing Protocols Using OPNET. Int. J. Future Comput. Commun. (IJFCC) 2016, 5, 57–60. Available online: https://www.researchgate.net/publication/295541005_Performance_Evaluation_of_AODV_DSR_OLSR_and_GRP_MANET_Routing_Protocols_Using_OPNET (accessed on 10 June 2023). [CrossRef]
- Metelyov, A.P.; Chistyakov, A.V.; Zholobov, A.N. Routing Protocols in Wireless Ad-Hoc Networks; Vestnik of Lobachevsky University of Nizni Novgorod: Nizni Novgorod, Russia, No. 3(1); 2013; pp. 75–78. Available online: http://simulation.su/uploads/files/default/2013-metelev-chistyakov-golobov.pdf (accessed on 7 June 2023).
- Kravchenko, T.; Shevgunov, T. Equivalent Exchange Method for Decision-Making in Case of Alternatives with Incomparable Attributes. Inventions 2023, 8, 12. [Google Scholar] [CrossRef]
- Kravchenko, T.; Shevgunov, T. Development of expert unstructured decision-making support system. J. Theor. Appl. Inf. Technol. 2022, 100, 5418–5437. Available online: http://www.jatit.org/volumes/Vol100No18/2Vol100No18.pdf (accessed on 7 June 2023).
- Manolopoulos, I.; Loukatos, D.; Kontovasilis, K. A Versatile MANET Experimentation Platform and Its Evaluation through Experiments on the Performance of Routing Protocols under Diverse Conditions. Future Internet 2022, 14, 154. [Google Scholar] [CrossRef]
- NS3 Tutorial Release ns-3.30, ns-3 Project, The University of Washington NS-3 Consortium. 21 August 2019, p. 135. Available online: https://www.nsnam.org/docs/release/3.30/tutorial/html/index.html (accessed on 7 June 2023).
- Zeng, X.; Bagrodia, R.; Gerla, M. GloMoSim: A Library for Parallel Simulation of Large-scale Wireless Networks. In Proceedings of the Twelfth Workshop on Parallel and Distributed Simulation PADS ‘98 (Cat. No.98TB100233), Banff, AB, Canada, 29 May 1998. [Google Scholar] [CrossRef]
- Modeler 17.1 System Requirements, Opnet Projects. Available online: https://opnetprojects.com/opnet-modeler/ (accessed on 7 June 2023).
- Eltahlawy, A.M.; Aslan, H.K.; Abdallah, E.G.; Elsayed, M.S.; Jurcut, A.D.; Azer, M.A. A Survey on Parameters Affecting MANET Performance. Electronics 2023, 12, 1956. [Google Scholar] [CrossRef]
- Shevgunov, T.Y.; Malshakov, G.V. Method of Achieving Interoperability of Applied Software Based on the Analysis of Their Data. In Proceedings of the 2020 Systems of Signals Generating and Processing in the Field of on Board Communications, Moscow, Russia, 19–20 March 2020; pp. 1–5. [Google Scholar] [CrossRef]
- Pinitkan, S.; Wisitpongphan, N. Abnormal Activity Detection and Notification Platform for Real-Time Ad Hoc Network. Int. J. Online Biomed. Eng. IJOE 2020, 16, 45–63. [Google Scholar] [CrossRef]
- Farheen, N.S.; Jain, A. Improved routing in MANET with optimized multi path routing fine tuned with hybrid modeling. J. King Saud Univ. Comput. Inf. Sci. 2022, 34, 2443–2450. [Google Scholar] [CrossRef]
- Singh, J.; Singh, G.; Gupta, D.; Muhammad, G.; Nauman, A. OCI-OLSR: An Optimized Control Interval-Optimized Link State Routing-Based Efficient Routing Mechanism for Ad-Hoc Networks. Processes 2023, 11, 1419. [Google Scholar] [CrossRef]
- Benjbara, C.; Habbani, A.; Mouchfiq, N. New Multipath OLSR Protocol Version for Heterogeneous Ad Hoc Networks. J. Sens. ActuatorNetw. 2022, 11, 3. [Google Scholar] [CrossRef]
- Clausen, T.; Dearlove, C.; Jacquet, P.; Herberg, U. RFC 7181; The Optimized Link State Routing Protocol Version 2. IEFT: Wilmington, DE, USA, April 2014. [CrossRef]
- Shevgunov, T. Using Shaping Filter for Deriving Analytical Models of Spectral Correlation Functions Describing Pulse-Modulated Cyclostationary Random Processes. In Proceedings of the 2023 Systems of Signals Generating and Processing in the Field of on Board Communications, Moscow, Russia, 14–16 March 2023; pp. 1–5. [Google Scholar] [CrossRef]
- Braden, R.; Zhang, L.; Berson, S.; Herzog, S.; Jamin, S. ReSerVation Protocol (RSVP)—IETF RFC 2205 September 1997. Available online: https://datatracker.ietf.org/doc/html/rfc2205 (accessed on 5 June 2023).
- Recommendation ITU-T Y.1541 Network Performance Objectives for IP-Based Services (12/2011). Available online: https://www.itu.int/rec/T-REC-Y.1541-201112-I/en (accessed on 1 June 2023).
- Recommendation ITU-R P.1411-11 (09/2021) Propagation Data and Prediction Methods for the Planning of Short-Range Outdoor Radiocommunication Systems and Radio Local Area Networks in the Frequency Range 300 MHz to 100 GHz. Available online: https://www.itu.int/dms_pubrec/itu-r/rec/p/R-REC-P.1411-11-202109-I!!PDF-E.pdf (accessed on 1 June 2023).
- Recommendation ITU-R P.1238-10 (08/2019) Propagation Data and Prediction Methods for the Planning of indoor Radiocommunication Systems and Radio Local Area Networks in the Frequency Range 300 MHz to 450 GHz. Available online: https://www.itu.int/rec/R-REC-P.1238-10-201908-S/en (accessed on 1 June 2023).
- Kurniawan, A.; Kristalina, P.; Hadi, M.Z.S. Performance Analysis of Routing Protocols AODV, OLSR and DSDV on MANET using NS3. In Proceedings of the 2020 International Electronics Symposium (IES), Surabaya, Indonesia, 29–30 September 2020; pp. 199–205. [Google Scholar] [CrossRef]
- Muhammad, H.A.; Yahiya, T.A.; Al-Salihi, N. Comparative Study Between Reactive and Proactive Protocols of (MANET) in Terms of Power Consumption and Quality of Service. In Computer Networks; Gaj, P., Sawicki, M., Kwiecień, A., Eds.; CN 2019. Communications in Computer and Information Science; Springer: Cham, Switzerland, 2019; Volume 1039. [Google Scholar] [CrossRef]





| Notation | Meaning |
|---|---|
| MANETs | Mobile ad hoc networks |
| OLSR | Optimized Link State Routing protocol |
| LSR | Link State Protocol |
| MPR | MultiPoint Relays |
| TC | Topology control |
| QoS | Quality of service |
| RSVP | Resource Reservation Protocol |
| MCS | Modulation and coding scheme |
| GI | Guard Interval |
| IPTD | IP Packet Transfer Delay |
| THPT | Average throughput |
| ETED | End-to-end delay |
| PD | Wi-Fi Protected Access |
| WPA2 | Packet delay |
| CCMP | Counter Mode with Cipher Block Chaining |
| Message Authentication Code Protocol | |
| UDP | User Datagram Protocol |
| LOS | Line of sight |
| NLOS | Non-line-of-sight |
| L | Loss |
| dB | Decibel |
| MCS index | 7 | ||
| Spatial streams, SS | 1 | ||
| Modulation scheme | 64-QAM | ||
| Coding | 5/6 | ||
| Data transmission rates (Mbit/s) | channel bandwidth, 20 MHz | GI = 400 ns | 72.2 |
| channel bandwidth, 40 MHz | GI = 400 ns | 150 | |
| channel bandwidth, 80 MHz | GI = 400 ns | 325 | |
| channel bandwidth, 160 MHz | GI = 400 ns | 650 | |
| Network Specifications | Quality of Service Classes | |||||
|---|---|---|---|---|---|---|
| 0 | 1 | 2 | 3 | 4 | 5 | |
| IP Packet Transfer Delay, IPTD | 100 ms | 400 ms | 100 ms | 400 ms | 1 s | U |
| Number of Nodes | Route Acquisition Time , s |
|---|---|
| 50 | 0.01–0.02 |
| 75 | 0.02–0.05 |
| 100 | 0.04–0.1 |
| 200 | 0.15–0.39 |
| 350 | 0.5–1.24 |
| Packet Delay, s | Number of Nodes for Channels with Bandwidth 20 MHz | Number of Nodes for Channels with Bandwidth 40 MHz | Number of Nodes for Channels with Bandwidth 80 MHz | Number of Nodes for Channels with Bandwidth 160 MHz |
|---|---|---|---|---|
| 0.1 | 36 | 47 | 76 | 106 |
| 0.4 | 74 | 90 | 152 | 214 |
| 1 | 112 | 150 | 242 | 338 |
| Packet Delay, s | Number of Nodes for Channels with Bandwidth 20 MHz | Number of Nodes for Channels with Bandwidth 40 MHz | Number of Nodes for Channels with Bandwidth 80 MHz | Number of Nodes for Channels with Bandwidth 160 MHz |
|---|---|---|---|---|
| 0.1 | 24 | 35 | 52 | 74 |
| 0.4 | 50 | 72 | 108 | 148 |
| 1 | 80 | 114 | 170 | 234 |
| Packet Delay, s | Number of Nodes for Channels with Bandwidth 40 MHz 100% of Nodes Are Transmitters | Number of Nodes for Channels with Bandwidth 40 MHz 75% of Nodes Are Transmitters | Number of Nodes for Channels with Bandwidth 40 MHz 50% of Nodes Are Transmitters | Number of Nodes for Channels with Bandwidth 40 MHz 25% of Nodes Are Transmitters |
|---|---|---|---|---|
| 0.1 | 35 | 40 | 48 | 66 |
| 0.4 | 72 | 78 | 94 | 130 |
| 1 | 106 | 122 | 150 | 212 |
| Packet Delay, s | Number of Nodes for Channels with Bandwidth 80 MHz 100% of Nodes Are Transmitters | Number of Nodes for Channels with Bandwidth 80 MHz 75% of Nodes Are Transmitters | Number of Nodes for Channels with Bandwidth 80 MHz 50% of Nodes Are Transmitters | Number of Nodes for Channels with Bandwidth 80 MHz 25% of Nodes Are Transmitters |
|---|---|---|---|---|
| 0.1 | 52 | 62 | 76 | 100 |
| 0.4 | 108 | 124 | 152 | 212 |
| 1 | 170 | 196 | 244 | 340 |
| Packet Delay, s | Number of Nodes with 40 MHz Channel Bandwidth, One Branch | Number of Nodes with 40 MHz Channel Bandwidth, Two Branches | Number of Nodes with 40 MHz Channel Bandwidth, Three Branches |
|---|---|---|---|
| 0.1 | 35 | 66 | 96 |
| 0.4 | 72 | 132 | 196 |
| 1 | 106 | 210 | 314 |
| Packet Delay, s | Number of Nodes with 80 MHz Channel Bandwidth, One Branch | Number of Nodes with 80 MHz Channel Bandwidth, Two Branches | Number of Nodes with 80 MHz Channel Bandwidth, Three Branches |
|---|---|---|---|
| 0.1 | 52 | 110 | 158 |
| 0.4 | 108 | 212 | 315 |
| 1 | 170 | 336 | 653 |
| Packet Delay, s | Number of Nodes with 40 MHz Channel Bandwidth, One Branch | Number of Nodes with 40 MHz Channel Bandwidth, Two Branches | Number of Nodes with 40 MHz Channel Bandwidth, Three Branches |
|---|---|---|---|
| 0.1 | 46 | 68 | 86 |
| 0.4 | 96 | 140 | 176 |
| 1 | 152 | 220 | 292 |
| Packet Delay, s | Number of Nodes with 80 MHz Channel Bandwidth, One Branch | Number of Nodes with 80 MHz Channel Bandwidth, Two Branches | Number of Nodes with 80 MHz Channel Bandwidth, Three Branches |
|---|---|---|---|
| 0.1 | 76 | 110 | 140 |
| 0.4 | 150 | 224 | 294 |
| 1 | 240 | 360 | 484 |
| L, dB | d(m), at f = 2.4 GHz | d(m), at f = 5 GHz |
|---|---|---|
| −90…−80 | 104…310 | 48…149 |
| −80…−70 | 35…104 | 17…48 |
| −70…−60 | 12…35 | 6…17 |
| −60…−50 | 4…12 | 1,8…6 |
| L, dB | d(m), at f = 2.4 GHz | d(m), at f = 5 GHz |
|---|---|---|
| −90…−80 | 58…127 | 37…77 |
| −80…−70 | 28…58 | 17…37 |
| −70…−60 | 13…28 | 8…17 |
| −60…−50 | 6…13 | 4…8 |
| L, dB | d(m), at f = 2.4 GHz | d(m), at f = 5 GHz |
|---|---|---|
| −90..−80 | 33..59 | 21..39 |
| −80..−70 | 19..33 | 12..21 |
| −70..−60 | 11..19 | 7..12 |
| −60..−50 | 6..11 | 4..7 |
| L, dB | d(m), at f = 2400 MHz | d(m), at f = 5000 MHz |
|---|---|---|
| −90…−80 | 12…28 | 7…17 |
| −80…−70 | 5…12 | 3…7 |
| −70…−60 | 3…5 | 1…3 |
| −60…−50 | 1…3 | 0…1 |
Disclaimer/Publisher’s Note: The statements, opinions and data contained in all publications are solely those of the individual author(s) and contributor(s) and not of MDPI and/or the editor(s). MDPI and/or the editor(s) disclaim responsibility for any injury to people or property resulting from any ideas, methods, instructions or products referred to in the content. |
© 2023 by the author. Licensee MDPI, Basel, Switzerland. This article is an open access article distributed under the terms and conditions of the Creative Commons Attribution (CC BY) license (https://creativecommons.org/licenses/by/4.0/).
Share and Cite
Kazakov, G. Estimation of the Achievable Performance of Mobile Ad Hoc Networks with Optimal Link State Routing. Inventions 2023, 8, 108. https://doi.org/10.3390/inventions8050108
Kazakov G. Estimation of the Achievable Performance of Mobile Ad Hoc Networks with Optimal Link State Routing. Inventions. 2023; 8(5):108. https://doi.org/10.3390/inventions8050108
Chicago/Turabian StyleKazakov, Gennady. 2023. "Estimation of the Achievable Performance of Mobile Ad Hoc Networks with Optimal Link State Routing" Inventions 8, no. 5: 108. https://doi.org/10.3390/inventions8050108
APA StyleKazakov, G. (2023). Estimation of the Achievable Performance of Mobile Ad Hoc Networks with Optimal Link State Routing. Inventions, 8(5), 108. https://doi.org/10.3390/inventions8050108
