Radiomics-Based Preoperative Assessment of Muscle-Invasive Bladder Cancer Using Combined T2 and ADC MRI: A Multicohort Validation Study
Abstract
1. Introduction
2. Materials and Methods
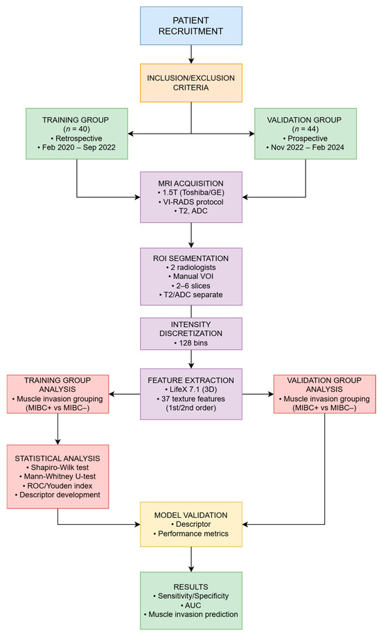
2.1. Study Design
- Patient selection and assignment to retrospective (training) cohort;
- Multiparametric MRI examination;
- Manual tumor segmentation by radiologists;
- Extraction and analysis of radiomic texture features in the training cohort;
- Development of a radiomic descriptor associated with muscle invasion;
- Prospective recruitment of the validation cohort;
- Application and validation of the descriptor in the independent cohort;
- Statistical assessment of diagnostic performance.
2.2. Population Structure
2.3. MRI Data Acquisition
2.4. ROI Extraction
2.5. Feature Extraction
2.6. Software
2.7. Statistical Analysis
2.8. Sample Size and Power
3. Results
4. Discussion
4.1. Clinical Implications
4.2. Comparison with Clinical Standards (VI-RADS)
4.3. Technical and Workflow Consideration
4.4. Limitations
4.5. Future Directions
5. Conclusions
Author Contributions
Funding
Institutional Review Board Statement
Informed Consent Statement
Data Availability Statement
Conflicts of Interest
Abbreviations
| ADC | Apparent Diffusion Coefficient | 
| AI | Artificial Intelligence | 
| AUC | Area Under the Curve | 
| BC | Bladder Cancer | 
| BCG | Bacille Calmette–Guerin | 
| CI | Confidence Interval | 
| DWI | Diffusion-Weighted Imaging | 
| GLCM | Gray-Level Co-occurrence Matrix | 
| GLRLM | Gray-Level Run Length Matrix | 
| LRLGE | Long-Run Low Gray-Level Emphasis | 
| MD | Median | 
| MIBC | Muscle-Invasive Bladder Cancer | 
| mpMRI | Multiparametric Magnetic Resonance Imaging | 
| MRI | Magnetic Resonance Imaging | 
| NMIBC | Non-Muscle-Invasive Bladder Cancer | 
| p | p-value (probability value) | 
| ROC | Receiver Operating Characteristic | 
| SD | Standard Deviation | 
| SEM | Standard Error of the Mean | 
| SRLGE | Short-Run Low Gray-Level Emphasis | 
| TUR | Transurethral Resection | 
| VI-RADS | Vesical Imaging Reporting and Data System | 
| VOI | Volume of Interest | 
References
- Babjuk, M.; Burger, M.; Compérat, E.M.; Gontero, P.; Mostafid, A.H.; Palou, J.; van Rhijn, B.W.G.; Roupret, M.; Shariat, S.F.; Sylvester, R.; et al. European Association of Urology Guidelines on Non-muscle-invasive Bladder Cancer (TaT1 and Carcinoma In Situ)-2019 Update. Eur. Urol. 2019, 76, 639–657. [Google Scholar] [CrossRef] [PubMed]
- Soukup, V.; Čapoun, O.; Cohen, D.; Hernández, V.; Burger, M.; Compérat, E.; Gontero, P.; Lam, T.; Mostafid, A.H.; Palou, J.; et al. Risk stratification tools and prognostic models in non-muscle-invasive bladder cancer: A critical assessment from the European Association of Urology Non-muscle-invasive Bladder Cancer Guidelines Panel. Eur. Urol. Focus 2020, 6, 479–489. [Google Scholar] [CrossRef] [PubMed]
- Woldu, S.L.; Bagrodia, A.; Lotan, Y. Guideline of guidelines: Non-muscle-invasive bladder cancer. BJU Int. 2017, 119, 371–380. [Google Scholar] [CrossRef] [PubMed] [PubMed Central]
- Witjes, J.A.; Bruins, H.M.; Cathomas, R.; Compérat, E.M.; Cowan, N.C.; Gakis, G.; Hernández, V.; Espinós, E.L.; Lorch, A.; Neuzillet, Y.; et al. European Association of Urology Guidelines on Muscle-invasive and Metastatic Bladder Cancer: Summary of the 2020 guidelines. Eur. Urol. 2021, 79, 82–104. [Google Scholar] [CrossRef]
- Gregg, J.R.; McCormick, B.; Wang, L.; Cohen, P.; Sun, D.; Penson, D.F.; Smith, J.A.; Clark, P.E.; Cookson, M.S.; Barocas, D.A.; et al. Short term complications from transurethral resection of bladder tumor. Can. J. Urol. 2016, 23, 8198–8203. [Google Scholar] [PubMed]
- Woo, S.; Suh, C.H.; Kim, S.Y.; Cho, J.Y.; Kim, S.H. Diagnostic performance of MRI for prediction of muscle-invasiveness of bladder cancer: A systematic review and meta-analysis. Eur. J. Radiol. 2017, 95, 46–55. [Google Scholar] [CrossRef] [PubMed]
- Panebianco, V.; Narumi, Y.; Altun, E.; Bochner, B.H.; Efstathiou, J.A.; Hafeez, S.; Huddart, R.; Kennish, S.; Lerner, S.; Montironi, R.; et al. Multiparametric Magnetic Resonance Imaging for Bladder Cancer: Development of VI-RADS (Vesical Imaging-Reporting and Data System). Eur. Urol. 2018, 74, 294–306. [Google Scholar] [CrossRef]
- da Silva, M.C.; Pecoraro, M.; Pisciotti, M.L.; Dehghanpour, A.; Forookhi, A.; Lucciola, S.; Bicchetti, M.; Messina, E.; Catalano, C.; Panebianco, V. The learning curve in bladder MRI using VI-RADS assessment score during an interactive dedicated training program. Eur. Radiol. 2022, 32, 7494–7503. [Google Scholar] [CrossRef] [PubMed] [PubMed Central]
- Lambin, P.; Rios-Velazquez, E.; Leijenaar, R.; Carvalho, S.; van Stiphout, R.G.P.M.; Granton, P.; Zegers, C.M.L.; Gillies, R.; Boellard, R.; Dekker, A.; et al. Radiomics: Extracting more information from medical images using advanced feature analysis. Eur. J. Cancer 2012, 48, 441–446. [Google Scholar] [CrossRef]
- Tomaszewski, M.R.; Gillies, R.J. The Biological Meaning of Radiomic Features. Radiology 2021, 298, 505–516, Erratum in Radiology 2021, 299, E256. [Google Scholar] [CrossRef] [PubMed] [PubMed Central]
- Brembilla, G.; Basile, G.; Cosenza, M.; Giganti, F.; Del Prete, A.; Russo, T.; Pennella, R.; Lavalle, S.; Raggi, D.; Mercinelli, C.; et al. Neoadjuvant Chemotherapy VI-RADS Scores for Assessing Muscle-invasive Bladder Cancer Response to Neoadjuvant Immunotherapy with Multiparametric MRI. Radiology 2024, 313, e233020. [Google Scholar] [CrossRef]
- Kulkarni, G.S.; Hakenberg, O.W.; Gschwend, J.E.; Thalmann, G.; Kassouf, W.; Kamat, A.; Zlotta, A. An updated critical analysis of the treatment strategy for newly diagnosed high-grade T1 (previously T1G3) bladder cancer. Eur. Urol. 2010, 57, 60–70. [Google Scholar] [CrossRef] [PubMed]
- Gordon, P.C.; Thomas, F.; Noon, A.P.; Rosario, D.J.; Catto, J.W. Long-term Outcomes from Re-resection for High-risk Non-muscle-invasive Bladder Cancer: A Potential to Rationalize Use. Eur. Urol. Focus 2019, 5, 650–657. [Google Scholar] [CrossRef] [PubMed]
- Gillies, R.J.; Kinahan, P.E.; Hricak, H. Radiomics: Images Are More than Pictures, They Are Data. Radiology 2016, 278, 563–577. [Google Scholar] [CrossRef] [PubMed] [PubMed Central]
- Wang, H.; Xu, X.; Zhang, X.; Liu, Y.; Ouyang, L.; Du, P.; Li, S.; Tian, Q.; Ling, J.; Guo, Y.; et al. Elaboration of a multisequence MRI-based radiomics signature for the preoperative prediction of the muscle-invasive status of bladder cancer: A dou-ble-center study. Eur. Radiol. 2020, 30, 4816–4827. [Google Scholar] [CrossRef] [PubMed]
- Ueno, Y.; Tamada, T.; Takeuchi, M.; Sofue, K.; Takahashi, S.; Kamishima, Y.; Urase, Y.; Kido, A.; Hinata, N.; Harada, K.; et al. VI-RADS: Multiinstitutional Multireader Diagnostic Accuracy and Interobserver Agreement Study. AJR Am. J. Roentgenol. 2021, 216, 1257–1266. [Google Scholar] [CrossRef] [PubMed]
- Xu, S.; Yao, Q.; Liu, G.; Jin, D.; Chen, H.; Xu, J.; Li, Z.; Wu, G. Combining DWI radiomics features with transurethral resection promotes the differentiation between muscle-invasive bladder cancer and non-muscle-invasive bladder cancer. Eur. Radiol. 2020, 30, 1804–1812. [Google Scholar] [CrossRef] [PubMed]
- Zheng, Z.; Xu, F.; Gu, Z.; Yan, Y.; Xu, T.; Liu, S.; Yao, X. Combining Multiparametric MRI Radiomics Signature with the Vesical Imaging-Reporting and Data System (VI-RADS) Score to Preoperatively Differentiate Muscle Invasion of Bladder Cancer. Front. Oncol. 2021, 11, 619893. [Google Scholar] [CrossRef]
- Shi, Z.; Yang, Z.; Zhang, G.; Cui, G.; Xiong, X.; Liang, Z.; Lu, H. Characterization of texture features of bladder carcinoma and the bladder wall on MRI: Initial experience. Acad. Radiol. 2013, 20, 930–938. [Google Scholar] [CrossRef] [PubMed] [PubMed Central]
- Tong, Y.; Udupa, J.K.; Wang, C.; Chen, J.; Venigalla, S.; Guzzo, T.J.; Mamtani, R.; Baumann, B.C.; Christodouleas, J.P.; Torigian, D.A. Radiomics-guided therapy for bladder cancer: Using an optimal biomarker approach to determine extent of bladder cancer invasion from t2-weighted magnetic resonance images. Adv. Radiat. Oncol. 2018, 3, 331–338. [Google Scholar] [CrossRef]
- Zhang, X.; Wang, Y.; Zhang, J.; Zhang, L.; Wang, S.; Chen, Y. Development of a MRI-Based Radiomics Nomogram for Prediction of Response of Patients with Muscle-Invasive Bladder Cancer to Neoadjuvant Chemotherapy. Front. Oncol. 2022, 12, 878499. [Google Scholar] [CrossRef]
- Xu, X.; Zhang, X.; Tian, Q.; Wang, H.; Cui, L.; Li, S.; Tang, X.; Li, B.; Dolz, J.; ben Ayed, I.; et al. Quantitative Identification of Nonmuscle-Invasive and Muscle-Invasive Bladder Carcinomas: A Multiparametric MRI Radiomics Analysis. J. Magn. Reson. Imaging 2019, 49, 1489–1498. [Google Scholar] [CrossRef] [PubMed]
- Xu, X.; Wang, H.; Du, P.; Zhang, F.; Li, S.; Zhang, Z.; Yuan, J.; Liang, Z.; Zhang, X.; Guo, Y.; et al. A predictive nomogram for individualized recurrence stratification of bladder cancer using multiparametric MRI and clinical risk factors. J. Magn. Reason. Imaging 2019, 50, 1893–1904. [Google Scholar] [CrossRef] [PubMed]
- Parmar, A.; Qazi, A.A.; Stundzia, A.; Sim, H.-W.; Lewin, J.; Metser, U.; O’mAlley, M.; Hansen, A.R. Development of a radiomic signature for predicting response to neoadjuvant chemotherapy in muscle-invasive bladder cancer. Can. Urol. Assoc. J. 2022, 16, E113–E119. [Google Scholar] [CrossRef] [PubMed] [PubMed Central]
- Kimura, K.; Yoshida, S.; Tsuchiya, J.; Yamada, I.; Tanaka, H.; Yokoyama, M.; Matsuoka, Y.; Yoshimura, R.; Tateishi, U.; Fujii, Y. Usefulness of texture features of apparent diffusion coefficient maps in predicting chemoradiotherapy response in muscle-invasive bladder cancer. Eur. Radiol. 2022, 32, 671–679. [Google Scholar] [CrossRef] [PubMed]
- Xu, X.; Liu, Y.; Zhang, X.; Tian, Q.; Wu, Y.; Zhang, G.; Meng, J.; Yang, Z.; Lu, H. Preoperative prediction of muscular invasiveness of bladder cancer with radiomic features on conventional MRI and its high-order derivative maps. Abdom. Radiol. 2017, 42, 1896–1905. [Google Scholar] [CrossRef] [PubMed]
- Zhang, S.; Song, M.; Zhao, Y.; Xu, S.; Sun, Q.; Zhai, G.; Liang, D.; Wu, G.; Li, Z.-C. Radiomics nomogram for preoperative prediction of progression-free survival using diffusion-weighted imaging in patients with muscle-invasive bladder cancer. Eur. J. Radiol. 2020, 131, 109219. [Google Scholar] [CrossRef] [PubMed]
- Ye, Y.; Luo, Z.; Qiu, Z.; Cao, K.; Huang, B.; Deng, L.; Zhang, W.; Liu, G.; Zou, Y.; Zhang, J.; et al. Radiomics prediction of muscle invasion in bladder cancer using semi-automatic lesion segmentation of MRI compared with manual segmentation. Bioengineering 2023, 10, 1355. [Google Scholar] [CrossRef]
- Özdemir, M.Ş.; Azamat, S.; Özdemir, H.; Keskin, E.T.; Savun, M.; Şimşek, A.; Yardımcı, A.H. Preoperative Prediction of Muscle Invasiveness in Bladder Cancer: The Role of 3D Volumetric Radiomics Using Diffusion-Weighted MRI, the VI-RADS Score, or a Combination of Both. Ann. Surg. Oncol. 2024, 31, 5845–5850. [Google Scholar] [CrossRef]
- Arita, Y.; Kwee, T.C.; Akin, O.; Shigeta, K.; Paudyal, R.; Roest, C.; Ueda, R.; Lema-Dopico, A.; Nalavenkata, S.; Ruby, L.; et al. Multiparametric MRI and artificial intelligence in predicting and monitoring treatment response in bladder cancer. Insights Imaging 2025, 16, 7. [Google Scholar] [CrossRef]
- Feng, C.; Zhou, Z.; Huang, Q.; Meng, X.; Li, Z.; Wang, Y. Radiomics Nomogram Based on High-b-Value Diffusion-Weighted Imaging for Distinguishing the Grade of Bladder Cancer. Life 2022, 12, 1510. [Google Scholar] [CrossRef] [PubMed] [PubMed Central]
- Hammouda, K.; Khalifa, F.; Soliman, A.; Ghazal, M.; El-Ghar, M.A.; Badawy, M.; Darwish, H.; Khelifi, A.; El-Baz, A. A multiparametric MRI-based CAD system for accurate diagnosis of bladder cancer staging. Comput. Med. Imaging Graph. 2021, 90, 101911. [Google Scholar] [CrossRef] [PubMed]
- Zheng, Z.; Xu, F.; Gu, Z.; Yan, Y.; Xu, T.; Liu, S.; Yao, X. Integrating multiparametric MRI radiomics features and the Vesical Imaging-Reporting and Data System (VI-RADS) for bladder cancer grading. Abdom. Radiol. 2021, 46, 4311–4323. [Google Scholar] [CrossRef] [PubMed]



| Feature Category | Number of Features | Features | 
|---|---|---|
| First-order Statistics | 6 | Skewness, Kurtosis, Entropy_log10, Entropy_log2, Energy, AUC_CSH | 
| Gray-Level Co-occurrence Matrix (GLCM) | 6 | Homogeneity, Energy, Contrast, Correlation, Entropy, Dissimilarity | 
| Gray-Level Run Length Matrix (GLRLM) | 11 | SRE, LRE, LGRE, HGRE, SRLGE, SRHGE, LRLGE, LRHGE, GLNU, RLNU, RP | 
| Neighborhood Gray-Level Difference Matrix (NGLDM) | 3 | Coarseness, Contrast, Busyness | 
| Gray-Level Zone Length Matrix (GLZLM) | 11 | SZE, LZE, LGZE, HGZE, SZLGE, SZHGE, LZLGE, LZHGE, GLNU, ZLNU, ZP | 
| Characteristic | Subcategory | Training Cohort (n = 40) | Validation Cohort (n = 44) | p-Value | 
|---|---|---|---|---|
| Sex, n (%) | Male | 31 (77.5%) | 36 (81.8%) | 0.62 (Pearson’s χ2) | 
| Female | 9 (22.5%) | 8 (18.2%) | ||
| Age, years | Mean ± SD | 64.5 ± 12.3 | 64.0 ± 9.7 | 0.92 (Mann–Whitney U-test) | 
| IQR | 58–70 | 59–72 | ||
| Histology | Transitional cell carcinoma | 40 (100%) | 44 (100%) | – | 
| Reference standard (histology source) | TURBT | 31 (77.5%) | 34 (77.27%) | 0.54 (Pearson’s χ2) | 
| Cystectomy | 9 (22.5%) | 7 (15.91%) | ||
| Muscle invasion, n (%) | Present | 21 (52.5%) | 28 (63.6%) | 0.30 (Pearson’s χ2) | 
| Absent | 19 (47.5%) | 16 (36.4%) | ||
| Maximum tumor dimension, mm | Mean ± SD | 32 ± 16.5 | 40 ± 22.0 | 0.27 (Mann–Whitney U-test) | 
| Tumor stage, n (%) | T1 | 21 (52.5%) | 18 (40.9%) | 0.14 (Pearson’s χ2 4 × 2) | 
| T2 | 14 (35.0%) | 11 (25.0%) | ||
| T3 | 3 (7.5%) | 8 (18.2%) | ||
| T4 | 2 (5.0%) | 7 (15.9%) | 
| MRI Sequence | Feature Class | Feature Name | AUC (95% CI) | Sensitivity (%) | Specificity (%) | 
|---|---|---|---|---|---|
| T2 | First-order | AUC_CSH | 0.701 (0.53–0.88) | 72.2 | 75.0 | 
| GLRLM | HGRE | 0.736 (0.57–0.90) | 88.9 | 75.0 | |
| GLRLM | SRLGE | 0.837 (0.70–0.98) | 77.8 | 93.8 | |
| GLRLM | SRHGE | 0.736 (0.57–0.90) | 88.9 | 75.0 | |
| GLRLM | LRLGE | 0.837 (0.70–0.98) | 77.8 | 93.8 | |
| GLRLM | LRHGE | 0.740 (0.57–0.91) | 83.3 | 75.0 | |
| GLRLM | GLNU | 0.847 (0.71–0.98) | 72.2 | 93.8 | |
| GLZLM | HGZE | 0.914 (0.58–0.92) | 94.4 | 75.0 | |
| GLZLM | SZLGE | 0.840 (0.70–0.98) | 72.2 | 93.8 | |
| GLZLM | SZHGE | 0.726 (0.56–0.90) | 94.4 | 68.8 | |
| GLZLM | LZLGE | 0.816 (0.67–0.96) | 77.8 | 81.2 | |
| ADC | First-order | AUC_CSH | 0.701 (0.53–0.88) | 72.2 | 75.0 | 
| First-order | RIM_min | 0.906 (0.80–1.00) | 72.2 | 100.0 | |
| GLCM | Energy | 0.708 (0.53–0.88) | 55.6 | 87.5 | |
| GLRLM | SRE | 0.719 (0.54–0.89) | 44.4 | 100.0 | |
| GLRLM | HGRE | 0.736 (0.57–0.90) | 88.9 | 75.0 | |
| GLRLM | SRLGE | 0.837 (0.70–0.98) | 77.8 | 93.8 | |
| GLRLM | SRHGE | 0.736 (0.57–0.90) | 88.9 | 75.0 | |
| GLRLM | LRLGE | 0.837 (0.70–0.98) | 77.8 | 93.8 | |
| GLRLM | LRHGE | 0.740 (0.57–0.91) | 83.3 | 75.0 | |
| GLRLM | GLNU | 0.847 (0.71–0.98) | 72.2 | 93.8 | |
| GLZLM | HGZE | 0.884 (0.58–0.91) | 94.4 | 75.0 | |
| GLZLM | SZLGE | 0.840 (0.70–0.98) | 72.2 | 93.8 | |
| GLZLM | SZHGE | 0.726 (0.56–0.90) | 94.4 | 68.8 | |
| GLZLM | LZLGE | 0.816 (0.67–0.96) | 77.8 | 81.2 | |
| GLZLM | LZHGE | 0.701 (0.53–0.88) | 100.0 | 37.5 | 
| Metric | Training Cohort (n = 40) | Validation Cohort (n = 44) | 
|---|---|---|
| Pearson’s correlation coefficient (r) | 0.338 | 0.237 | 
| p-value | 0.040 | 0.012 | 
| Sensitivity (%) | 100.0 | 85.7 | 
| Specificity (%) | 96.3 | 96.2 | 
| AUC (mean ± SD) | 0.934 ± 0.084 | 0.871 ± 0.121 | 
| AUC (95% CI) | [0.853–1.000] | [0.768–0.974] | 
| Disclaimer/Publisher’s Note: The statements, opinions and data contained in all publications are solely those of the individual author(s) and contributor(s) and not of MDPI and/or the editor(s). MDPI and/or the editor(s) disclaim responsibility for any injury to people or property resulting from any ideas, methods, instructions or products referred to in the content. | 
© 2025 by the authors. Licensee MDPI, Basel, Switzerland. This article is an open access article distributed under the terms and conditions of the Creative Commons Attribution (CC BY) license (https://creativecommons.org/licenses/by/4.0/).
Share and Cite
Kabanov, D.; Rubtsova, N.; Golbits, A.; Kaprin, A.; Sinitsyn, V.; Potievskiy, M. Radiomics-Based Preoperative Assessment of Muscle-Invasive Bladder Cancer Using Combined T2 and ADC MRI: A Multicohort Validation Study. J. Imaging 2025, 11, 342. https://doi.org/10.3390/jimaging11100342
Kabanov D, Rubtsova N, Golbits A, Kaprin A, Sinitsyn V, Potievskiy M. Radiomics-Based Preoperative Assessment of Muscle-Invasive Bladder Cancer Using Combined T2 and ADC MRI: A Multicohort Validation Study. Journal of Imaging. 2025; 11(10):342. https://doi.org/10.3390/jimaging11100342
Chicago/Turabian StyleKabanov, Dmitry, Natalia Rubtsova, Aleksandra Golbits, Andrey Kaprin, Valentin Sinitsyn, and Mikhail Potievskiy. 2025. "Radiomics-Based Preoperative Assessment of Muscle-Invasive Bladder Cancer Using Combined T2 and ADC MRI: A Multicohort Validation Study" Journal of Imaging 11, no. 10: 342. https://doi.org/10.3390/jimaging11100342
APA StyleKabanov, D., Rubtsova, N., Golbits, A., Kaprin, A., Sinitsyn, V., & Potievskiy, M. (2025). Radiomics-Based Preoperative Assessment of Muscle-Invasive Bladder Cancer Using Combined T2 and ADC MRI: A Multicohort Validation Study. Journal of Imaging, 11(10), 342. https://doi.org/10.3390/jimaging11100342
 
        





 
       