Abstract
Lithium-ion batteries have become a crucial part of the energy supply chain for transportation (in electric vehicles) and renewable energy storage systems. Recycling is considered one of the most effective ways for recovering the materials for spent LIB streams and circulating the material in the critical supply chain. However, few review articles have been published in the research domain of recycling and the circular economy, with most mainly focusing on either recycling methods or the challenges and opportunities in the circular economy for spent LIBs. This paper reviewed 93 articles (66 original research articles and 27 review articles) identified in the Web of Science core collection database. The study showed that publications in the area are increasing exponentially, with many focusing on recycling and recovery-related issues; policy and regulatory affairs received less attention than recycling. Most of the studies were experiments followed by evaluation and planning (as per the categorization made). Pre-treatment processes were widely discussed, which is a critical part of hydrometallurgy and direct physical recycling (DPR). DPR is a promising recycling technique that requires further attention. Some of the issues that require further consideration include a techno-economic assessment of the recycling process, safe reverse logistics, a global EV assessment revealing material recovery potential, and a lifecycle assessment of experiments processes (both in the hydrometallurgical and pyrometallurgical processes). Furthermore, the application of the circular business model and associated stakeholders’ engagement, clear and definitive policy guidelines, extended producer responsibility implications, and material tracking, and identification deserve further focus. This study presents several future research directions that would be useful for academics and policymakers taking necessary steps such as product design, integrated recycling techniques, intra-industry stakeholder cooperation, business model development, techno-economic analysis, and others towards achieving a circular economy in the LIB value chain.
1. Introduction
The circular economy (CE) has received considerable attention among policymakers and business stakeholders, addressing the issue of resource efficiency and material circularity [1,2]. The core principles of CE are: (1) eliminate waste and pollution (mainly focusing on the end-of-life stage of a product), (2) use products and materials for a more extended period (indicating the middle of the life of any product and embedded materials to be circulated), and (3) re-generate natural ecosystems (where the critical focus is on environmental sustainability and dematerializing the current consumption and production patterns, thereby highlighting the beginning of the life of any product—material extraction for the technical cycle and bio-based material for the biological cycle, use of non-toxic materials, and renewable energy) [3,4]. It is an economic instrument that pushes the current trend of material consumption to be slow, narrow, and closed loop, with an additional focus on supporting social and environmental goals [5]. Coupled with resource circulation, the decarbonization of the economy also created significant momentum, especially in the transport and mobility sector [6], which is one of the critical contributors to global CO2 emissions. Electric vehicles (EV) are one of the greatest innovations contributing to a positive environmental performance, apart from the source of electricity generation being ignored (i.e., coal power electricity has negative impacts on the ecosystem). The production of EVs requires a large battery pack to be manufactured as well. For example, a lithium-ion battery pack, considering the currently available technology used in Tesla EVs and others that contain various critical cathode materials, such as CO, Ni, and Li, has low resource stock and anode materials, such as Al, Cu, and graphite. Due to the high energy and power densities, lithium-ion batteries (LIBs) are widely used in the battery storage system in electric vehicles [7] as well as in the renewable energy supply system, such as solar PV [8]. Furthermore, in significant components and small electronic equipment (e.g., mobile phones, handheld power tools, and others), the application of LIBs is widespread [9]. According to their chemistries, batteries are generally categorized as lithium-ion batteries (LIBs), lead-acid (PbA) batteries, nickel-metal hydride (NiMH) batteries, and nickel-cadmium (NiCd) [10]. Excluding two- and three-wheeler vehicles, as of 2019, the current global electric vehicle stock reached 7 million, which is expected to reach 140 million by 2030, thereby accounting for 7% of the total vehicle fleet [11]. With the greater penetration of electric batteries, the demand for LIB production will continue to increase [12]. From a product lifecycle perspective, LIBs are one of the most material intensive product stocks that must be taken care of at any stage of their lifespan. End-of-life (EoL) treatment from various waste streams (in CE, they are resources) created unprecedented challenges in all sustainability indicators and pillars. Recycling as the end of pipe solution is one of the ways of circulating the materials; however, heterogeneity in product design and various battery chemistries created crucial barriers to this path. On the other hand, no specific guidelines have been developed for the utilization of the remaining life of LIBs for other purposes, along with the technical reliability of using it in secondhand applications. Aggregately, these phenomena are creating severe environmental challenges both on the supply side and on the demand side. As mentioned earlier, the battery contains various rare-earth elements and metals that can address current mineral shortages but can contaminate material if not properly recycled. For example, in 2019 from Australia and Chile, 55% and 24%, respectively, were extracted, and Co, one of the significant components of LIBs, can only be found in conflict zones, such as the Democratic Republic of Congo where 70% of the Co originated in the same year [13]. If appropriate disposition alternatives such as recycling, reusing, and remanufacturing are not collected and selected in an optimized manner, targets and progress towards achieving net-zero emissions from the transportation sector and climate change mitigation would critically underperform. A traditional linear economy (take-make-throw) is not applicable, as some of the high-value material cycles must be closed-looped to tackle risk in the global supply chain. On the other hand, the CE creates opportunities for product manufacturers and businesses to utilize the resources at their maximum level and minimize waste and pollution. Applications of circular business models [14], the collaboration of all stakeholders [15], and data-driven decision support systems [13] are required for appropriate planning to adhere to the CE principles for LIBs. The alternatives mentioned above also indicate core CE strategies that holistically combine the lifecycle and supply chain of the LIB value chain. Figure 1 shows the LIB value chain.
Figure 1.
Value chain of LIBs, redrawn from [16].
The recycling techniques for LIBs are still under development, and there is currently no technology available (each technology has certain advantages and disadvantages) that would permit the recovery of all elements from used batteries. Furthermore, there are huge losses in the current technological innovation, and, at the same time, battery chemistry is always evolving. Therefore, recycling requires continuous advancement according to the material use, battery system design, and manufacturing process. This article focused on LIB recycling and the circular economy and reviewed original research articles published in peer-reviewed journals to explore the interdisciplinary connection among various research dimensions. The Web of Science (WoS) core collection database is utilized for this study. First, the keywords “recycling” and “circular economy” are searched as the topic with the AND operator, which retrieved 3998 articles. Later, in the refined keyword search window, the “lithium-ion batteries” OR “Li-ion batteries” keywords were utilized, which provided 123 articles, including both original articles (93 articles) and review articles (30 articles). Out of 30 review articles, 27 are evaluated in Table 1, showing the core discussion areas in the previously published articles. The search was performed on 17 April 2022. Out of 93 articles, a total of 66 articles were selected for final review after screening. Including the original and review articles, this review analyzed 93 articles. The criteria for choosing the articles were: (1) the abstract, keywords, and title must contain the keywords circular economy, lithium-ion batteries, and recycling-related topics; (2) if any article discussed only the topic of a circular economy but not recycling, they were excluded. Besides recycling LIBs, as the circular economy was also included in the keyword strings, some of the other associated subject areas emerged in the collection of the articles. Examples of this are the circular economy business model, reuse, remanufacturing, recovery, policy, and regulation. The difference between recovery and recycling is that the recovery process mainly involves the pre-processing stages. The recycling process of LIBs is shown in Figure 2.
Table 1.
Summary of the previously published review articles on recycling and circular economy.
Figure 2.
General flow diagram of the recycling process of LIBs, compiled and redrawn from [17,18,19,20].
This review article aims to identify significant themes and research topics emerging from the aspects of recycling and the issues related to a whole circular economy. It is to be understood that recycling is one of the most significant pathways or strategies to achieve a circular economy. However, some of the review articles published on spent LIBs only focus on recycling processes, while others focus on second life applications (i.e., assessing reuse potential). This indicates a gap in the literature showing from a holistic perspective that including a decision-support system and environmental assessment methods, such as a lifecycle assessment, provide a comprehensive understanding of circular economy prospects for waste LIBs. Therefore, this review article identifies gaps in the literature from an interdisciplinary perspective and shows the status and future research opportunities for a circular economy as far as spent LIBs are concerned.
2. General Trends in Number of Publications
This article collects articles with the keywords “recycling”, “circular economy”, and “lithium-ion batteries” from the WoS database to conduct a review. A total of 93 articles were reviewed in this paper. Figure 3 shows the yearly publication trend on the research topic, indicating a growing interest in the subject, and the publication trends show an exponential growth in the area. Table 2 shows the yearly publications in various journal outlets. The highest number of papers have been published in 2021 (36 articles), which is believed to increase in the following year. Most of the papers were published in Resource Conservation and Recycling (11) journals, followed by five articles each in Metals (5) and the ACS Sustainable Chemistry & Engineering journal. All the subsequent categorization included only original research articles.
Figure 3.
Yearly publication trend from 2017–January 2022.
Table 2.
Number of publications by year and journal outlets (Data retrieved from Web of Science core collection database from 2017–January 2022).
3. Categorizations of the Articles and Analysis of the Literature
In the categorization of the studies, the main dominant category was experimental types, followed by evaluation studies. As the number of other types of studies is relatively small, they are grouped and analyzed together (Figure 4). Table 3 shows the major subject areas of the articles, indicating that most of the articles in the collection of papers in this review fell under the category of recovery, followed by recycling and reuse. It means that when considering the circular economy concept in LIB recycling, predominantly, recovery strategies and reuse-related topics emerged. Other important issues such as waste management, business models, and disassembly evolved in the literature; however, this also indicated that, in these specific areas, there is also the scope for further research. Table 3 categorized 66 articles according to the main subject areas.
Figure 4.
Main subject areas of the reviewed articles (Years of analysis: 2017–January 2022).
Table 3.
Distribution of papers based on the research fields in lithium-ion battery recycling.
When the main research focus is considered, experimental studies are the most dominant category among others, followed by evaluation-, planning-, and simulation-type studies (Figure 5). In Table 1, it is found that less attention was given to socio-economic and techno-economic research topics. A similar trend has been identified in this article as well (i.e., decision-making and planning-related issues were highlighted less). Therefore, it should be considered an emerging research opportunity in the future. In this review, articles were reviewed according to the categorization made under the research focus. The analysis of the articles is presented in the following sections.
Figure 5.
Main research focus of the articles (Years of analysis: 2017–January 2022).
3.1. Analyzing Evaluation Study
To establish a sustainable LIB circular economy and based on the existing knowledge of lead-acid battery recycling, Sommerville, Zhu, Rajaeifar, Heidrich, Goodship and Kendrick [86] thoroughly assessed the automobile battery recycling process. According to the authors, there are numerous improvement opportunities currently available for LIBS recycling procedures and better chances for the reuse and recycling of valuable materials. They found that most recycling operations are designed to recover rich metals and occasionally graphite, with less attention paid to other materials such as solvents, plastics, lithium salts, and phosphorus. Current and future economic analyses of these recycled materials from evolving methods are required. The authors anticipated that incentives to create new markets that can use the recovered elements would be necessary for some circumstances. This will be aided by more research into the lifetime trade-offs of produced emissions when using the current systems’ defined processes.
Sadhukhan and Christensen [87] studied a thorough life cycle assessment (LCA) of battery energy storage systems (BESS) using LIBs following ISO14040-44. The research goal was to compare BESS’s global warming potential to a globally harmonized life cycle inventory database for LIBs with a lithium manganese oxide cathode. The authors concluded that BESS could be optimized for its multifaceted integrated contributions to maximize carbon footprint reductions in the power industry.
Rey, Vallejo, Santiago, Iturrondobeitia and Lizundia [56] conducted a LCA on graphite recycling from Spent LIBs. They compiled ReCiPe 2016 midpoint impact categories (with 18 standardized items), assessing the environmental impacts of the recycling processes and upcycling of graphite. For example, decreasing the number of acids used can lessen particular consequences by 73%.
Bobba, et al. [102] discussed the significance of recycling in reducing the supply risk of Li and Ni, which are both used in LIBs, by employing a material flow analysis and LCA as core methods. Overall, it is proposed that critical features of a priority sector for the EU, such as mobility, be identified using a combination of the information offered by different tools and specialists in diverse industries and by assessing possible scenarios. Furthermore, according to various criticality assessments conducted internationally, the supply risk for Ni is substantially lower than that for Li; therefore, recycling as a risk mitigation component looks to be even more relevant for Li than for Ni.
Ciobotaru, Benga and Valreanu [97] presented a calculus for the energy consumption of the reconditioning process of Lion batteries. The authors found that recycling valuable components, primarily metals such as copper, nickel, cobalt, and lithium, and their reuse in diverse applications is a contemporary practice when dealing with wasted lithium-ion batteries. Furthermore, the representation of the reconditioning degree in three out of every twenty lithium-ion batteries has a reconditioning degree of less than 60%, indicating that these samples are likely to be recycled.
The waste management hierarchy is a conceptual framework postulated from a lifecycle thinking approach to guide and rank waste management decisions based on the priorities (e.g., waste prevention, reuse, recycling, (energy) recovery, and final disposal) that are needed for environmental benefits. Ali, Khan and Pecht [13] summarized LIBs’ waste management hierarchy, arguing that reuse is preferable to recycling in terms of financial gain and environmental impact. They also mentioned that the direct recycling process involves the extraction of anode and cathode material from LIBs for remanufacturing and reuse. They concluded that further process innovation is needed to improve the financial and environmental feasibility of recycling LIBs. In addition to the traditional waste management hierarchy scheme, circular thinking (i.e., the three principles of circular economy: (1) eliminate waste and pollution, (2) use the products and materials for a longer duration of time, and (3) regenerate natural ecosystems) has been integrated into the framework to delay or avoid disposal-related flows, especially for EoL EV batteries, for the realization of the economic benefits of reuse and recycling. Richa, Babbitt and Gaustad [96] developed a conceptual framework (shown in Figure 6) in this regard and described it as a CE-centric waste management hierarchy. The authors found that a circular waste management hierarchy could recover around 77% of the cumulative energy demand (CED) and 30% of the eco-toxicity effect associated with the battery’s initial manufacture. A CE-centric waste management hierarchy may be helpful in the future for managing the EV LIB waste stream. Still, the eco-efficiency of the many EOL pathways that make up the system is uncertain. To realize the anticipated benefits of EV LIB, cascaded use, regulations, and economic incentives must be in place before recycling.
Figure 6.
Theoretical waste management hierarchy for retired EV LIBs [96].
According to Dunn, Slattery, Kendall, Ambrose and Shen [75], LIB cathode material recovery and recycling could meet a significant portion of future material demand, thereby reducing the demand for virgin material, reducing battery waste, and potentially lowering the environmental impact of new batteries if recycling is less environmentally intensive than primary production. The authors also suggested that policy involvement is necessary because future EV LIBs will likely contain lower-value components. The need for policy involvement is heightened by the potential for lower-value materials in future EV LIBs. LIB recycling is a new business, and policymakers have the chance to ensure a material supply by encouraging domestic recycling.
Marshall, Gastol, Sommerville, Middleton, Goodship and Kendrick [45] showed a roadmap for the controlled dismantling, characterization, and recycling of LIBs. When it comes to the materials that can be recovered with this method, a lot of aluminum and copper from the current collectors were received, along with polymer from the separator films and ‘black matter’ from the electrodes. There must be the potential for automated disassembly procedures to become part of the commercial recycling procedure for LIBs, as stated in the case of ‘test’ pouch cells. The authors also mentioned that it might be uneconomic to separate some of the low-concentration chemical components of the black mass, and a short-loop recycling process may be more suited; this will be the subject of a future article.
Martins, et al. [103] identified graphite as the essential material in EV and hybrid electric vehicle (HEV) batteries. The authors also mentioned that an assessment of the global market for internal combustion engines (ICE) and EV/HEV is required for future decision-making, particularly in the United States and Europe, as well as in the BRICS, where the market is expected to grow in the coming years.
For LIB anode development, Dai, Hou, Liu, Yao, Yu and Li [77] investigated the microstructure and chemical components of the expired aminophylline. In the study, expired aminophylline was used as the anode material of LIBs, and a high level of practicality was reached, potentially inspiring the growth of the circular economy and the sustainable energy industry. In addition, the expired aminophylline/lithium cobalt oxide complete cell delivered about 130 mAh/g at 100 mA/g for 100 cycles, demonstrating that the expired aminophylline-based anode is highly practicable. By degrading and creating sustainable energy materials, these satisfactory electrochemical performances may motivate the exploitation of the non-medical values of expired pharmaceuticals. However, other factors, such as battery performance development, future battery chemistry, and reuse and recycling costs, must be considered in addition to the quantity as a function of time, according to Karabelli, Kiemel, Singh, Koller, Ehrenberger, Miehe, Weeber and Birke [68]. The authors claim that a cost-intensive recovery of roughly 50–60% of Li is attainable. According to the findings of this study, the worldwide e-mobility market would raise battery manufacturing to almost 1725 GWh by 2030, with Ni as the most frequent raw material. According to the authors, in the progressive scenario, where NMC cathode demand is solely met by NMC 811 chemistry, nickel demand in 2030 would reach 34% of the current mining output.
Currently, EoL battery treatment involves physical disassembly followed by essential recycling of critical cathode elements. Gloser-Chahoud, Huster, Rosenberg, Baazouzi, Kiemel, Singh, Schneider, Weeber, Miehe and Schultmann [46] emphasized the industrial disassembly of electric vehicle battery systems for enhanced levels of material circularity for the waste stream. According to the authors, the traction battery is the electric vehicle’s most resource- and energy-intensive component. The theoretical industrial disassembling system detailed in the study will necessitate changes to the battery and vehicle design to simplify the disassembly and additional technical advancements in constructing robot-assisted, highly automated EVB disassembly lines. The authors also mentioned that second-life concepts do not directly compete with recycling in terms of EoL treatment; instead, they merely extend the valuable lifetime of battery systems, modules, or cells.
3.2. Analyzing Experimental Studies
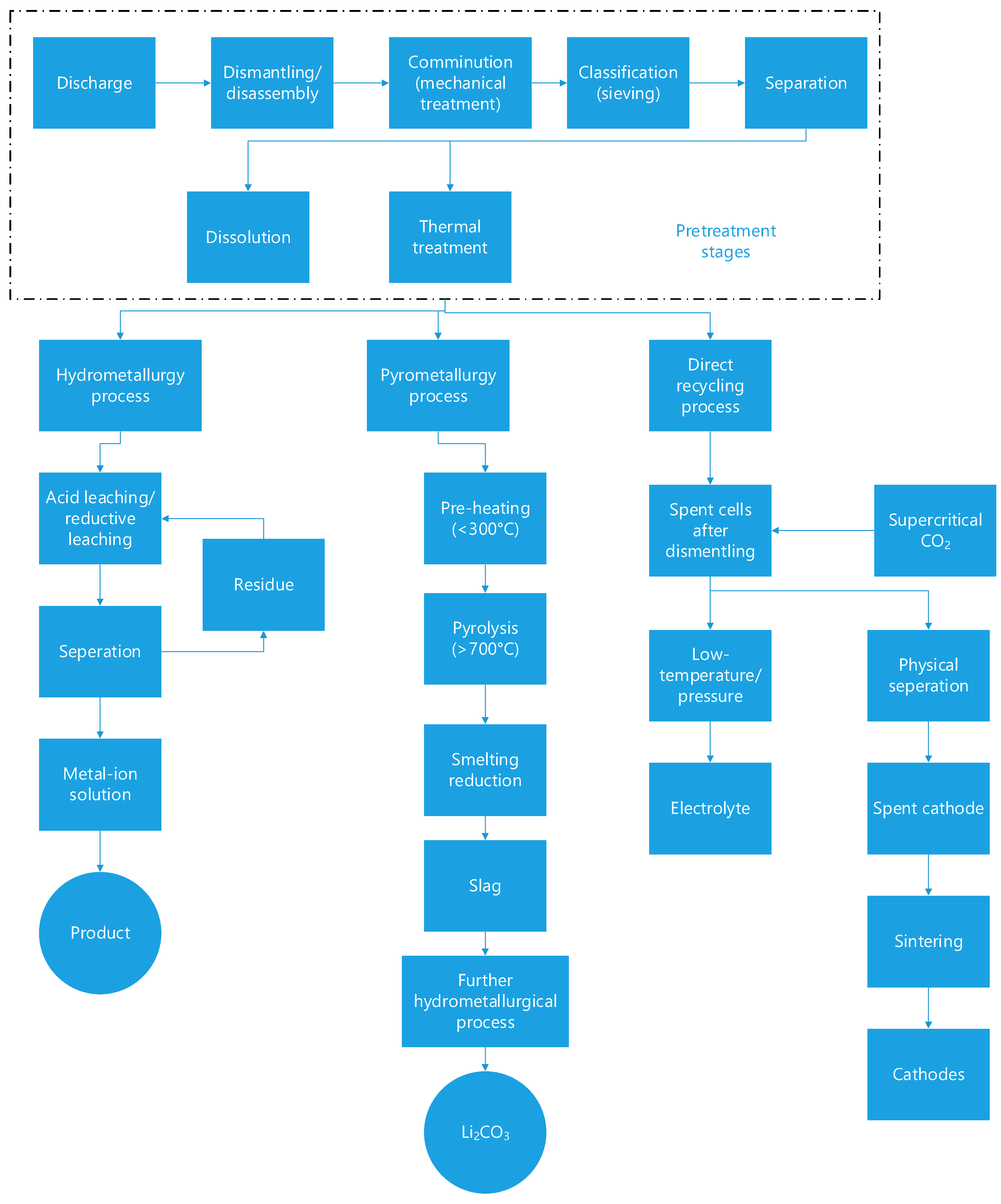
This section of the review considered pre-treatment processes such as discharge, dissolution, and separation-related articles. On the other hand, acid leaching and water leaching processes under hydrometallurgy and slag cleaning-related articles under the pyrometallurgical process are reviewed. The co-recycling of spent LIBs with different types of waste has received considerable attention, along with the potential opportunities around material reuse and remanufacturing. Therefore, the articles retrieved from the data collection stages are only reviewed in this section under the experimental studies. The pre-treatment process and other recycling processes of LIBs can be shown in Figure 7. The experimental studies are summarized in Table 4.
Figure 7.
Pre-treatment and various recycling processes of waste LIBs (partially adopted from Kim, et al. [104] and Zhou, et al. [105]).
Table 4.
Summary of the experimental studies on lithium-ion battery recovery and recycling.
3.2.1. Pre-Treatment Process
Pre-treatment of spent LIBs is critical for enhanced resource recovery and an energy-efficient recycling process, especially in the case of hydrometallurgy and direct recycling routes, as seen in Figure 6 [104]. Furthermore, the process is essential to recover high-value materials such as Ni, Co, and Li, as well as less economically essential elements (sometimes called impurity elements) such as Al, Fe, Cu, and C.
The pre-treatment process is categorized into various steps and processes and is varied according to the classifications made by several researchers. For example, Kim, Bang, Yoo, Shin, Bae, Jeong, Kim, Dong and Kwon [104] performed an in-depth literature review on the pre-treatment process. They concluded that discharging, dismantling, comminution, classification, separation, dissolution, and thermal treatment are some of the sequences of the pre-treatment process. Generally, the pre-treatment process is referred to as processes related to the segregation, classification, and separation of various components and elements of spent LIBs, so that subsequent recycling processes can become more efficient and less impurity intensive.
Discharging Process
Torabian, Jafari and Bazargan [9] proposed a detailed and optimized scheme for the discharge process of waste LIBs (electrochemical discharge using salt solutions), in which sediments and the corrosion of the electrodes were entirely avoided with no anode and cathode short-circuiting risk (fire hazard). The authors demonstrated this process with six Apple iPhone batteries (3.82 V each) with NaCl, Na2S, and MgSO4 solutions. Grandjean, Groenewald, McGordon and Marco [74] considered the waste battery transportation and reverse logistics and performed a lifecycle analysis of LIBs after flash cryogenic freezing. Cell impedance and capacity were monitored at regular intervals during cycling to quantify any impacts of flash freezing on cell aging and performance degradation. No statistical difference in cell function was identified between the flash-frozen and control groups at a 95-percent confidence level on two cell chemistries and form parameters. Therefore, flash cryogenic freezing won’t shorten the life of batteries or cause them to age prematurely.
Separation
The LIB recycling techniques all have one thing in common: lithium can only be separated at the end of the chain. High losses, as well as contaminants in lithium carbonate, are linked to this. Pavon, Kaiser and Bertau [61] demonstrated a four-stage counter-current extraction process that separated Li from a mixture (Co, Li) from spent LIBs. The authors proved that from LIB black mass derived from spent LIBs with high discriminatory power, not only Li as Li2CO, but also Al, Mn, and Ni, can be recovered, thereby significantly contributing to the circular economy goals. However, the complete recycling process of LIBs needs to be evaluated further from economic, technical, and environmental standpoints.
Despite numerous studies on Co recovery in spent LIBs recycling, processes related to grinding had not been thoroughly investigated. Starting from grinding through selective separation, Takahashi, Botelho, Espinosa and Tenorio [55] studied the entire cobalt recovery process. The authors investigated the use of various grinding equipment and leaching agents for recovery. The most efficient cobalt leaching method occurred when a temperature of 50 °C and pH at 3.0 for H2SO4 + H2O2 solutions were utilized. With this process, 91% of Co was recovered after whole hydrometallurgical procedures, including leaching solvent extraction.
Under mild conditions, Piatek, Budnyak, Monti, Barcaro, Gueret, Grape, Jaworski, Inge, Rodrigues and Slabon [84] established a simple and green process for separating Co and Ni from cobalt-nickel aqueous solutions. At pH 5–7, the ion-based microporous metal–organic framework (MOF), SU-101, was suitable for Ni2+ ion absorption but not for Co2+ ion absorption. The study’s findings revealed a green approach to recycling and separating valuable metals from cobalt-containing LIBs and a circular economy waste valorization path.
A polyvinylidene difluoride binder is widely used in LIB manufacturing; this is due to its strong adhesion bonding capability and high chemical stability (i.e., separating cathode materials and Al foil). However, this is a significant challenge for direct recycling and hydrometallurgical processes. Therefore, this pre-treatment is critical for increasing recycling efficiency and lowering energy consumption related to later separation procedures. Bai, Muralidharan, Li, Essehli and Belharouak [66] demonstrated an Ethylene glycol (EG)-based solvent separation procedure to delaminate electrode components, including a cathode and anode, from their current collectors in discharged Li-ion batteries efficiently and quickly. The solvent was directly recycled and utilized for continuous delamination, which closed the recycling loop without producing additional waste.
Dissolution
Using UV-vis spectroscopy, Roldan-Ruiz, Ferrer, Gutierrez and del Monte [79] studied PTSAChCl-based DESs for Co and Li dissolution. Considering the entire process, the adoption of PTSAChCl-based DESs resulted in a 94-percent overall recovery. The authors mentioned that using high solid-to-liquid ratios (Rm/V) were particularly intriguing. This considerable reduction in the solvent required for Co dissolution was both economically and environmentally beneficial.
Peng, Liu, Aji, Wilson and Lundstrom [57] studied the effect of metallic elements on the Li and Co acid dissolution process of waste LIBs generated from an industrial process. The authors found that with varying percentages of metallic components, increased amounts of Cu enhanced the leaching effectiveness of Li and Co while using industrial battery waste fractions. They also found that the presence of Fe in solution is critical in acid leaching experiments with pure metallic compounds, as it has a catalytic influence on the reductive behavior of both Al and Cu, thereby resulting in leaching efficiencies of Co and Li of up to 100%.
Chabhadiya, Srivastava and Pathak [93] used a design of experiment for a two-step leaching method for second-generation cathode material (LNCM) employing organic acid and their process resulted in oxalic acid leaching of copper and lithium from the cathode material. The authors discovered that cathode metal dissolution was due to the independently controlled diffusion of the lixiviant media. They also highlighted that organic and mineral acids have advantages such as selective leaching and high metal efficiency.
3.2.2. Hydrometallurgical Process
Acid Leaching or Reductive Leaching
Chan, Anawati, Malik and Azimi [50] performed systematic experimental and theoretical approaches to generate a new cathode material derived from the co-precipitation of cobalt, nickel, and manganese (after leaching) and from lithium carbonate precipitation. The design of the experiment and response surface methodology was utilized in the analysis process, and electric vehicle batteries were taken as samples. The illustrated study showed that the precipitated mixture could produce a new battery with high electrochemical performance. Furthermore, the robust recycling process was developed using ultrasonic-assisted separation, a leaching process, and a co-precipitation process.
An electrochemically assisted technique was developed and tested by Diaz, Strauss, Adhikari, Klaehn, McNally and Lister [54] for the total leaching of precious metals from recovered LIBs. In the suggested technology, electrons were used as a green reagent in a hydrometallurgical leaching process to replace chemicals. When compared to the peroxide-based leaching process, there was less chemical consumption. Furthermore, as the process was operated at ambient temperature, that also reduced the chemical and energy costs by 80%.
dos Santos, Garde, Ronchini, Cardozo, de Souza, Abbade, Regone, Jegatheesan and de Oliveira [78] developed a recycling technology named the RecycLib, which was able to recycle most LIB types with an almost 98% purity rate of lithium and has industrial scalability potential. The technology can recover active materials and other elements in LIB cells. The hydrometallurgical process was employed in two oxide elements, lithium cobalt oxide LiCoO2 (LCO) and lithium nickel manganese cobalt oxide. According to the authors, there is scope for the optimization of the technology, and an extension should be tested to recover metal from (downstream) active materials. The materials mainly mentioned above were oxide recovery, i.e., the upstream recovery of functional materials.
Rambau, Musyoka, Palaniyandy and Manyala [81] illustrated a cathode materials recycling method of LIBs and the subsequent use of the material in Mn-based metal–organic frameworks (Mn-MOF). In terms of coulombic efficiency (99%) and discharge capacity (1355 mAh g−1), the method showed higher performance than commercial salt (Mn-MOF(Com)) (772.55 mAh g−1 at 100 cycles).
Vieceli, Casasola, Lombardo, Ebin and Petranikova [80] evaluated the leaching efficiency of metal with the presence of incineration for LIBs derived from EVs. They concluded that a partial carbothermic reduction of the electrode material would be more advantageous. Incineration was evaluated as a thermal pre-treatment process of the LIB’s electrode material to promote a carbothermic removal of the metals that impacted the leaching efficiency. For example, it exceeded 70% for Li.
Cobalt recovery focuses on the most well-established recycling methods for wasted LIBs. On the other hand, pyrometallurgical procedures consume a lot of energy and have a lot of investment expenditures. Following Li recovery from the COOL, a technique has been developed by Kaiser, Pavon and Bertau [60] that permits precious metals contained in black mass to be mobilized. The optimum leaching efficiency occurred with 2 N sulfuric acid or 4 N hydrochloric acid. Peng, Hamuyuni, Wilson and Lundstrom [63] showed that scraps from industrial mechanical processing have been demonstrated to have better Co and Li leaching efficiency than pure LiCoO, while copper leaching efficiency decreases as reducing agents are added, which was the opposite of Co and Li’s behavior. The cathode materials can be efficiently separated from other components using a thermal treatment or dissolved with NMP to get scraps with a more significant proportion of Co and Li.
Wu, Soh, Chan, Meng, Meyer, Srinivasan and Tay [62] concluded that for the recovery of cathodic metals from used LIBs, pulverized orange peel (OP) could be used, which is an organic, low-cost, and effective green reductant (Figure 7). Furthermore, the authors found that when H2O was added to the lixiviant, the leaching efficiencies of Li and Co from discarded LiCoO2 (LCO) in citric acid increased from 54 percent to 99 percent and 25 percent to 91 percent, respectively. On the other hand, the performance parameters of the recycled battery can be enhanced further because the presence of Cu and Al may have influenced the battery’s overall rate performance. Figure 8 shows the mechanism and process summary of the recycling.
Figure 8.
Mechanism and process summary of recycling of spent LIBs using orange peel (), redrawn from Wu, Soh, Chan, Meng, Meyer, Srinivasan and Tay [62].
Liu, Peng, Porvali, Wang, Wilson and Lundstrom [67] proposed a battery leaching process with sulfuric acid (H2SO4) that uses the intrinsic features of LIBs and nickel-metal hydride (NiMH battery) waste as reduction and oxidation reagents that also reduce external reagent use. This method does not require any additional high-cost reagents in the leaching stage. Furthermore, because the associated process wastewaters were recirculated for rare-earth elements (REEs) recovery and ended up in the final residue, the Na+ and SO2 that entered the process did not add any load on the environment. At the same time, the residual Li in the effluent was returned to the process. Figure 9 shows the process.
Figure 9.
Recovery of REEEs, Li, Ni and Co using H2SO4 leaching process, redrawn from Liu, Peng, Porvali, Wang, Wilson and Lundstrom [67].
Cerrillo-Gonzalez, Villen-Guzman, Acedo-Bueno, Rodriguez-Maroto and Paz-Garcia [58] presented a model for the extraction of lithium and cobalt from LiCoO2 particles, which considers the switch in regulating mechanisms from chemical kinetics to mass transfer. The model for lithium and cobalt extraction from LiCoO2 particles satisfactorily reproduces the experimental results in various situations, thereby comparing the experimental observations and simulations. Furthermore, the model can also estimate the non-equimolar fraction of Li+ and Co2+ extracted and the maximum extraction limitation caused by the creation of a Co3O4 crust surrounding the particle’s core.
Besides the acid leaching process, new technology such as water leaching after low-temperature fluorination roasting has been found effective in achieving the optimal purification of WCR from discarded lithium-ion batteries. Zhu, et al. [106] applied the method to demonstrate a regenerative process of waste carbon residue (WCR) (Figure 10). With the experimental procedure, a purity of 99.98% for products such as high-purity graphite carbon (PGC) was achieved. The authors believed that this near-closed loop process would contribute to the circular economy and green chemistry. Furthermore, the WCR purification technique and the yield in terms of PGC showed a low-cost and environmentally-friendly solution to treat WCR from waste lithium-ion batteries. A similar type of study was performed by Schwich, Schubert and Friedrich [52] using a combination of H2O-leaching and carbonation treatment with supercritical CO2, focusing on lithium recovery. The authors investigated the Early-Stage Recovery of Lithium (ESLR) process through Supercritical CO-Carbonation. The temperature and holding time were the two leading indicators for the optimized condition. The ideal thermal treatment temperature for Li is 650 °C, and the optimal s/l ratio is 10 mL/g, according to the maximum reported leaching efficiency of 85 percent. Furthermore, indirect carbonation is demonstrated when a dry autoclave method is compared to a liquid-based autoclave procedure.
Figure 10.
Flow diagram of high-purity graphite carbon and metal recovery from WCR, redrawn from Zhu, Xiao, Mao, Zhang, You, Tang and Zhong [106].
Using organic solvent Cyanex 272 (containing tributyl phosphate and kerosene), Lu, Stevens and Mumford [51] showed the application of a solvent extraction technology from synthetic leach solutions for lithium-ion recovery. The experimental process found that pH, extractant concentration, and multivalent metal concentration had the highest impact. On the other hand, temperature, ionic strength, monovalent metals (Na(I)), and modifier concentration had a low impact on the process performance. Furthermore, the authors showed that with the one-step process illustrated, other cathodic materials (e.g., Co, Ni) could be recovered with the same solvent. Chernyaev, Partinen, Klemettinen, Wilson, Jokilaakso and Lundstrom [69] utilized response surface modeling by considering the acid consumption rate, Co extraction, and final acid concentration to generate a regression equation that would allow the Cu extraction process to be optimized. The authors identified that the effects of both Cu and Al were critical, especially in the leaching of pre-treated LiCoO2-rich battery waste concentrate.
Another important development in the leaching process is leaching with supercritical CO2. For example, Pavon, Kaiser, Mende and Bertau [90] developed a process (called the COOL process with CO2-leaching) for producing Li2CO3 from lithium-containing ores such as zinnwaldite and spodumene. This method has recovered Li from both primary and secondary source materials. This achievement is critical in preserving the European industry’s raw material base for LIB manufacturing. At 230 °C for 4 h in water, a black mass ratio of 90 mL/g and a maximum Li yield of 94.5 wt.% was achieved.
3.2.3. Pyrometallurgical Process
Ruismaki, Rinne, Danczak, Taskinen, Serna-Guerrero and Jokilaakso [59] performed a laboratory-scale flotation experiment to integrate industrial nickel slag cleaning and recycling LIBs. They concluded that graphite in the flotation fraction could replace coke in the nickel slag cleaning. Furthermore, the authors found that, in terms of time—0–1 min—and the ratio of the mixture (1:4 ratio), the metals deportment into the matte/alloy phase started immediately and reached process temperature. The authors concurred with two sets of temperatures, 1350 °C (at the inert condition) and 1400 °C, at varying reduction times for the slag (80%)–froth fraction (20%) mixture. Subsequent processing necessitates a lower iron intensity in the metal alloy (using air or oxygen). In that case, iron can be selectively oxidized from the alloy, and the addition of silica flux allows a fayalitic slag to develop. Liivand, Kazemi, Walke, Mikli, Uibu, Macdonald and Kruusenberg [64] showed the potential applications of spent LIB (SLIB)-derived graphene in manufacturing catalyst material for the oxygen reduction reaction, thereby expanding the fuel cell’s capabilities. The experiment produced a homogeneous distribution of carbon, nitrogen, oxygen, and nitrogen-doped graphene with very high nitrogen content from SLIB-derived graphite.
Using anodic graphite as the principal reductant, Danczak, Ruismaki, Rinne, Klemettinen, O’Brien, Taskinen, Jokilaakso and Serna-Guerrero [73] presented an integrated froth flotation and nickel–slag cleaning process for metal recovery from LIBs. The findings demonstrate that increasing the intensity of graphite in the system, which was achieved by adding more battery debris to the initial mixture, enhances the nickel and cobalt distribution to the metal/matte phases. The results were compared to assess the reactivity and efficiency of graphite as a reductant with coke, charcoal, and methane. Pyro- and hydrometallurgical process are efficient recovery techniques for the optimized recovery of valuable metals from LIBs. Sommerfeld, Vonderstein, Dertmann, Klimko, Orac, Miskufova, Havlik and Friedrich [85] investigated a suitable slag design containing lithium and other metals such as cobalt, nickel, and copper alloy (as byproducts of the process) using a laboratory electric arc furnace. The authors mentioned that a considerable number of metals were lost as flue dust, which should be recirculated for better recovery yield.
3.2.4. Direct Physical Recycling Process
Direct recycling is one of the most promising new LIB recycling processes currently in research and has not yet been used on an industrial basis [68]. Figure 6 illustrates the recycling process as well as other possible techniques. Gloser-Chahoud, Huster, Rosenberg, Baazouzi, Kiemel, Singh, Schneider, Weeber, Miehe and Schultmann [46] compared direct physical recycling with advanced hydrometallurgical recycling. Despite significant obstacles in the recycling process, Ref. [13] contrasted direct physical recycling with sophisticated hydrometallurgical recycling. The recycling process is gaining popularity due to its low cost, ability to recover a variety of materials (e.g., cobalt, nickel, aluminum, manganese, copper, and lithium), and process combination opportunity (i.e., recycling process can be combined with other types, such as direct recycling with the hydrometallurgical process) [13,75]. Lower greenhouse gas and SOx emissions, reduced energy usage, and fewer processing steps for the production of new cells are some of the benefits of the recycling process [66]. Rinne, Elomaa, Porvali and Lundstrom [89] predicted that the direct recycling of lithium nickel manganese cobalt oxide (NMC) and lithium nickel cobalt aluminium oxide (NCA) chemistries might be feasible. The method of cathode-biased direct recycling is shown in Figure 11.
Figure 11.
Cathode-Healing Direct recycling technology for spent LIBs by OnTo Technology (USA), adapted from [107].
Castro, Cutaia and Vaccari [101] saw direct recycling as an incentive to risk the supply chain of automobile LIBs due to a significant lack of materials. On the other hand, Azadnia, Onofrei and Ghadimi [53] noted that direct recycling has high manufacturing costs and process complexity. Regardless of the cost structure of this method’s processing, the primary benefit is that less chemical application is often required [54]. Direct recycling, often known as short-loop recycling, refers to the reuse of active materials without returning to their component metals or salts [86]. After the separation steps, the recovered materials (mainly the extraction of cathode and anode materials) may be reused and reconditioned for remanufacturing [13]. As the anode graphite of wasted LIBs keeps its complete layered structure after several charges and discharge cycles, direct recycling was used to modify the anode material [106]. In the procedure, the components are separated from the active substance powder of shredded cells (“black matter”) [68]. This technology is capable of lengthy and complex purification operations, and it can recover almost all battery constituents [13].
Physical separation procedures followed by the re-lithiation of electrode coatings and integration into a new cell are required for direct recycling [86]. Stabilization, disassembly, and separation are the pre-treatment processes of the separation procedures [13]. Small, dismantled cells are treated with supercritical CO2 and electrolytes were extracted and treated in this procedure [105], which applies to all LIB chemical types [13]. Also employed in casing and wiring recovery is supercritical CO2 [68]. Bai, Muralidharan, Li, Essehli and Belharouak [66] demonstrated a solvent-based delamination technique for direct recycling. The process employed ethylene glycol (EG) as the functional solvent to deactivate the bonding between the polyvinylidene fluoride (PVDF) binder and the current collector. This recycling technique can return crucial commodities with high demand to the supply chain [99]. In the European Union and the United States, the technology’s economic (as a lower-cost option) and environmental advantages, particularly for graphite recovery, have been studied [86]. Hou, Dai, Liu, Yaol, Yu and Li [76] noted that the electrochemical Li-storage activity of the functional group inside oxytetracycline is an essential characteristic for the direct recycling of the anode material.
One of the most essential features of direct recycling is maintaining the purity of the material waste streams, which requires separate processing for cell packing and component removal [86]. Ali, Khan and Pecht [13] highlighted mechanical pre-treatment, with excellent contamination rates for recovered materials and lower product value as shortcomings of the recycling process. Changing battery designs, chemistries, and cathode metal oxide compositions are other issues for recycling [54]. Gloser-Chahoud, Huster, Rosenberg, Baazouzi, Kiemel, Singh, Schneider, Weeber, Miehe and Schultmann [46] focused on industrial scale disassembly for direct physical recycling ecological efficiency. For the strategy to be economically sustainable from a circular economy standpoint, additional data and research are needed [99]. The state of health (SOH) of LIBs impacts recycling efficiency [13].
3.2.5. Co-Recycling Spent Lithium-Ion Batteries and Other Waste
Lagae-Capelle, Cognet, Madhavi, Carboni and Meyer [100] reported a co-recycling process of waste LIBs and plastic bottles that form a functional coordination polymer based on Al-based metal–organic frameworks, known as MIL-53. The process was an effective way of developing porous materials (hybrid) from various waste cycle treatments. Hou, Dai, Liu, Yaol, Yu and Li [76] illustrated a process of using waste oxytetracycline material (antibiotic for medical use) to develop anode material for Li-ion batteries. The authors used direct and indirect process routes. The immediate use of the material and a two-step recycling process (indirect use) showed high electrochemical and Li-storage performances. According to the authors, the organic carbon-containing waste and the subsequent carbon element derived from the process analysis can be applied to a supercapacitor, LIBs, catalyst support, and adsorbent production.
3.3. Analyzing Conceptual Framework Studies
Schulz-Monninghoff, Bey, Norregaard and Niero [44] developed a novel LCA framework for assessing various cases of LIB repurposing in an energy system and interpreting the identification in the CE context, especially within the scope of energy flow modeling and circular business models, by presenting a case study in Germany. The authors found that LIB repurposing results in additional CO2 benefits of 44–73% when compared to regularly utilized technologies today, depending on the electrical grid mix. As a result, limiting the available second-life battery storage system (SLBESS) capacity for RE integration reduces the CC impact category’s potential environmental advantages. The authors mentioned that LCA with material circularity assessments is a possible avenue for future research to understand the sustainable deployment of LIB repurposing. Figure 12 shows the two-step process of the LCA framework and various routes of second-life application of SLBESS (Step 1) and the business model using plug-in hybrid electric vehicle (PHEV) batteries.
Figure 12.
Two-step process of battery second-life application for energy storage system and associated business models [44].
3.4. Analyzing Decision Making Studies
In the decision-making-related research domain, the Delphi method or technique is widely used across disciplines. The method was first proposed for predicting the influence of technology on conflict by Olaf Helmer and Norman Dalkey at the RAND Corporation [108,109]. The Delphi approach is effective when a research topic does not lend itself to exact analytic tools [110]. The approach is a commonly used strategy for getting perspectives on a subject that requires immediate attention but for which there is no information (or consensus) available [111]. Agreement on the diverse and complex topics is often reached by a team of specialists in a particular subject, and the process follows a methodical procedure to arrive at a consensus on certain assessment criteria [112]. Figure 13 shows a general step-by-step process flow diagram of the Delphi technique.
Figure 13.
Step-by-step process of Delphi technique, adopted from [113].
Using the Delphi technique, Kumar, Singh, Paul and Sinha [48] identified critical EV battery supply chain challenges. The authors found that the most significant barrier to the long-term sustainability of the EV battery supply chain is the inadequate recycling and reuse of EV batteries. Supply shortages in the EV battery supply chain caused by the rapid development of EV demand is also a critical challenge. Due to the scarcity of lithium and cobalt resources, battery recycling may be one of the most important sources of these materials. It will assist in safeguarding the environment and meet the growing demand for electric vehicles, as well as keep the need for virgin materials for the LIB under control. Wralsen, Prieto-Sandoval, Mejia-Villa, O’Born, Hellstrom and Faessler [7] adopted the Delphi study approach to identify circular business models for wasted lithium-ion batteries and the primary drivers, barriers, and stakeholders to consider. Battery cell and raw material manufacturers are highly regarded due to their expertise in developing battery standards for procedures such as better recycling. The word “remanufacture” refers to the process of reviving an EV battery that has been abandoned and the reuse of batteries in the same application for both first and second uses. The experts interviewed in the study suggested that professional logistics organizations, recyclers, and manufacturers should be responsible for LIB collection because they are key actors in the LIB supply chain and partners in circular business models. Using the Delphi technique, a thorough list of significant barriers to the successful implementation of reverse logistics (RL) activities for the EoL management of EVs-LIBs was found by Azadnia, Onofrei and Ghadimi [53]. According to the authors, there is a need to provide subsidies and assistance packages to manufacturing enterprises to help them develop their recycling processes. In addition, due to a lack of experience, there will be a scarcity of appropriate technologies for EVs-LIBs RLs.
3.5. Analyzing Planning Studies
Baars, Domenech, Bleischwitz, Melin and Heidrich [49] mentioned that improvements in vehicle EOL traceability, collection rates, and battery design would help to strengthen the recycling industry, assure essential material supply security, and provide incentives for the establishment of an EU battery manufacturing industry. They also concluded that policies like extended producer responsibility are achievable and serve as catalysts for change that will boost recycling and improve EV battery collecting rates.
Natarajan, Akshay and Aravindan [94] discussed various ways to separate current collectors from the electrode materials of wasted LIBs and future research directions for researchers seeking to develop efficient recycling methodologies. In most lab-scale recycling experiments, the authors used mechanical sorting, electrochemical separation, cryogenic grinding, thermal treatment, low-temperature molten salt separation, ultrasonic treatments, and other methods to separate current collectors from active electrode materials. In addition, the authors mentioned that both anodes and cathodes could use Al foil as a current collector. According to the authors, recycled Al foil may be used as a supercapacitor substrate and might encourage the recycling of spent LIBs in a zero-waste manner for the industries.
Charles, Davies, Douglas, Hallin and Mabbett [83] assessed the potential of batteries, such as Li-ion, Pb-acid, and Aquion aqueous hybrid ion batteries (AHIBs), for implementing a small-scale domestic PV system in South Africa. The authors found that there are currently no Li-ion or AHIB recycling facilities in Africa, leaving the region with little potential to retain the material value of these batteries. Despite their lower efficiency and shorter lifetimes, Pb-acid batteries are the best choice for sustainable small-scale household PV systems in South Africa. In addition, they are easily accessible and inexpensive due to domestic manufacturing. The authors found a correlation between household income and car access; for example, 47 percent of those with severely limited car access lived in the most connected street network areas, compared to only 28 percent of those with full car access. After adjusting for potential individual and neighborhood confounding factors, evidence of statistical interactions was more substantial for lower household income and limited car availability, but not for work status or gender.
Thompson, Hyde, Hartley, Abbott, Anderson and Harper [91] conducted a techno-economic analysis of the hydrometallurgical process of LIB recycling. They mentioned that liberation/separation methods largely depend on the separability of the materials of various chemistry. In LIBs, a complicated cell architecture with several cells and modules that make up the entire pack creates barriers to disassembly and separation. The authors also mentioned that these processes might result in less expensive procedures and produce higher-value materials than shredding and leaching, assuming the development of efficient, cost-effective automated disassembly systems. These improved approaches have the potential to save more value in a circular LIB supply chain than specific current solutions that destroy value. According to a retro-economic study, the processing costs for batteries should be around $2–6/kg of battery to enable gate fee-free processing.
Hsieh, Pan and Green [92] mentioned that the automotive sector is predicted to be the fastest-growing source of used LIBs over the next three decades, given the trend towards vehicle electrification. This paper gives up-to-date information on China’s private vehicle market size by analyzing the relative car price of plug-in electric vehicles (PEVs) to internal combustion engine vehicles (ICEVs) and considering the evolving PEV policies. This PEV expansion will generate roughly 420 GWh of used nickel–manganese–cobalt (NMC)-based LIBs that will need to be recycled during the next decade. The authors also predicted that, while cobalt supply is currently under strain, most of the mineral cost in contemporary battery compositions is for nickel and lithium. Therefore, during the transition to electrification, significant repercussions are expected. This research aimed to estimate the policy implications for the private passenger car industry and the PEV-driven battery sector.
3.6. Analyzing Product/System Design Studies
Rastegarpanah, Ahmeid, Marturi, Attidekou, Musbahu, Ner, Lambert and Stolkin [71] assessed the potentiality of robotization in LIB testing. They employed a visual servicing technique coupled with an impedance control system. The proposed automated configuration was found to be capable of accurately performing the electrochemical impedance spectroscopy test at the battery module level without human intervention, ensuring safety and allowing this advanced testing technique to be used in grading retired battery modules.
Gucciardi, Galceran, Bustinza, Bekaert and Casas-Cabanas [98] examined the concept of recycling calendar-aged Li-ion batteries and using their positive electrode in Na-ion batteries. The authors showed that calendar-aged LiFePO4-based batteries could be used in Na-ion technology. It paved the way for sustainable Na-ion batteries that efficiently use primary resources, utilize non-toxic materials, are energy-dense, and are made entirely from ethical sourcing.
Cryogenically frozen cells do not leak energy or fail catastrophically during future storage or transfer, as found by Grandjean, Groenewald and Marco [70]. As a result, frozen LIBs may not be considered hazardous and thus would not be required to be transported by the damaged LIB dangerous goods requirements, which call for the usage of permitted explosion-proof containers. In addition, the scientists evaluated the impedance and capacity of cells before and after cryogenic freezing and thawing to see if low temperatures affected cell performance. Experiments have shown no risk of thermal runaway, meaning that LIBs can be safely transported while cryogenically frozen. Furthermore, flash freezing does not affect electrical performance even after five repeating cryogenic cycles (energy capacity and impedance).
Hou, Yu, Liu, Yao, Liao, Dai and Li [72] demonstrated that a waste old loofah sponge carbonized at 800 °C for 1 h in inert N2 could be used as a promising carbon anode material in LIBs. This provides evidence for using bio-based waste material in LIB production. Furthermore, using waste loofah carbonized biomaterial, an initial specific discharge capacity of about 697 mAh/g and high cycling stability even at 3000 mA/g for 5000 cycles could be achieved, indicating the satisfactory electrochemical performance of the material.
3.7. Review Studies
Ahuja, Dawson and Lee [99] believed that a servitization model, in which manufacturers retain ownership and control of EV batteries through battery leasing, would be preferable to the existing paradigm, in which battery ownership vests in the vehicle owner. The authors say that the high cost and complexity of EV LIB manufacturing and recycling, together with ineffective battery regulatory regimes, need more powerful and inventive regulatory interventions based on circular economy goals (Figure 14). The authors recommended moving to a servitization model for EV LIBs, in which the battery retains the manufacturer’s property and in their stewardship. It is more likely to be achieved through market incentives than command-and-control regulation.
Figure 14.
EV battery in circular economy model, redrawn from Ahuja, Dawson and Lee [99].
Tan, Wang, Chen, Li, Sun, Liu, Yang, Xiang, Sun and Duan [82] compared elegant structures and complicated compositions for designing recycling-oriented cathode materials. The authors concluded that gradient concentration cathode materials could be used to achieve the rational design of Ni-rich ternary cathode materials with high capacity and stability without doping with other elements, thereby making the separation more difficult. Furthermore, they found that multi-component cathode materials can be used as raw materials to generate the precursors for the multi-component NCM or NCA cathode materials. In that case, a co-precipitation process was required when spent LIBs were recycled using hydrometallurgy. However, when cathode materials are recovered, the trace elements utilized to modify the cathode materials by coating or doping are challenging to separate using the co-precipitation process. The authors also mentioned that pyrometallurgy has a high level of technical maturity as a straightforward approach for recycling LIBs in consumer electronics, and some companies have implemented it.
3.8. Simulation Studies
Based on Energy Demand within various multiple life cycles, Wewer, Bilge and Dietrich [95] assessed the potential of the second-life applications of EV LIBs. Due to its maximum capacity, two batteries are necessary for infrequently used electric vehicles. In the first scenario, all batteries are brand new when manufactured, utilized, and recycled at the end of their initial life. The study’s findings showed that both 2nd lives use less energy than recycling and produce new batteries at the end of their first lives. To create precise estimates for 2nd-life applications and their industrial diffusion. Velazquez-Martinez, Porvali, van den Boogaart, Santasalo-Aarnio, Lundstrom, Reuter and Serna-Guerrero [88] used Statistical Entropy Analysis to assess parameters for comparing LIB Recycling Processes. The authors employed the process simulation software HCS Sim. They concluded that those pre-processing stages considerably impact the entropy value attained at the end stages, which reflects material losses into trash and side streams. The study showed how material flow analysis combined with statistical entropy might be utilized as a parameter to objectively compare the performance of several recycling processes from a material-centric standpoint.
Rinne, Elomaa, Porvali and Lundstrom [89] demonstrated the simulation-based technique for waste from NMH batteries recycled together with LIB waste with the SIM module of HSC Chemistry 10.0. The model’s mass and energy balances were used to create a lifecycle inventory, then used to calculate the process’s environmental consequences using GaBi LCA software. The authors found that data on slurry sedimentation behavior and filterability was also useful for flowsheet modeling, but such information is infrequently given in experimental literature. The authors also found that the effects of mechanical pre-treatment on subsequent processing steps and overall recovery rates have been demonstrated. The study found that by employing trash as a reductant, the chemical consumption and, by extension, the ecological consequences of hydrometallurgical battery recycling can be significantly decreased. Using simulation modeling and material flow analysis, Castro, Cutaia and Vaccari [101] estimated the size of Brazil’s electric vehicle (EV) market in 2030. They investigated how alternative management patterns can affect the country’s flow of active electrode materials. Various end-of-life options such as recycling, repurposing, and remanufacturing were analyzed based on the predictive increase of the EV fleet in Brazil over the next decade and its impact on the fluxes of active materials (electrode) in 2030 in Brazil. They found that current domestic Li and Co production in Brazil are insufficient to meet its predicted market for automotive LIBs in 2030. It implied that increased production or importation rates would be required over the next decade if local production of LIBs is to be pursued.
3.9. Statistical and Mathematical Framework-Based Study
Martinez, Van den Boogaart, Lundstrom, Santasalo-Aarnio, Reuter and Serna-Guerrero [65] used the screening of crushed LIB waste to prove the concept of applying the RSE technique to process optimization. The proposed methodology also produced a value that weighs the impact of the pre-processing phases on material recovery from the standpoint of the circular economy. The distinct patterns exhibited by RSE as a function of sieving stages provided methods for an optimized system to be modeled, enabling fewer sieving steps with a low impact on the final concentration of materials, as demonstrated in this proof-of-concept. This paper lays the groundwork for including a new parameter—statistical entropy—in material processing system analysis, design, and optimization.
3.10. Survey and Interview
Giosue, Marchese, Cavalletti, Isidori, Conti, Orcioni, Ruello and Stipa [47] assessed the current legislative aspects from the viewpoint of producers and the possibility for guaranteed proper recycling of spent LIBs. The authors found that intelligently designing products would connect the dots of the European action plan for a circular economy for all associated processes in the value chain of LIBs in EV—from raw material extraction to product design, production to distribution, and consumption to reuse and recycling. However, in most situations, a precise regulation related to Directive 2006/66/EC on managing spent battery flows is missing, posing a barrier to industrial treatment and owing to a lack of data exchange, uncertainty, overextended producer responsibility, and unrealistic collection and recycling targets.
In the study of Albertsen, Richter, Peck, Dalhammar and Plepys [14], LIBs have also been researched for second-life applications, emphasizing the technological potential, economic benefits, and environmental implications. However, because a second life slows closed-loop recycling, there is still a conflict of interest between second life uses and secondary raw material availability. This tension is reflected in the new planned EU law, which includes targets for recycling and recycled materials, potentially incentivizing this technique over reuse. This needs to be addressed and resolved in the future to ensure the best possible environmental outcome, adherence to the waste hierarchy, and OEM decision-making assistance. As a result, regulations governing battery use and post-purchase difficulties must emphasize ecological efficiency and economic incentives. The authors also concluded that if battery production is not vertically integrated at OEMs, suppliers have been discovered to be extra significant partners for refurbishing and closed-loop recycling CBMs.
Olsson, Fallahi, Schnurr, Diener and van Loon [15] performed qualitative research methods and interviews and workshops with stakeholders to understand barriers to and opportunities for the second use of EV batteries from the circular business model perspective. The authors found that actors across the battery value chain could investigate the usage of EV batteries in second-life applications. They also mentioned that stakeholders were advised to jointly pursue a partnership with other actors in the battery value chain to discover new business opportunities and suitable business models. There are cognitive barriers, such as a lack of interest in new business models or a lack of value in second-life solutions; organizational barriers, such as investment risks and legal issues; and technological barriers, such as a lack of design standards and uncertainty about capacity loss after first life. Collaboration amongst actors in different segments of the value chain, sharing their experiences and learning from others, may be able to overcome these barriers.
4. Discussion and Future Research
- Based on the in-depth literature review and discussion, some of the future research directions are given below: In the experimental studies, it was found that Li recovery varied from 65% to over 99%. As lithium carbonate, 100% of Li was recovered by precipitation using a closed-loop hydrometallurgical process. Slag cleaning in the pyrometallurgical process is critical as there is a high possibility of Li being lost in the slag content. In addition to material recovery, very few studies quantitatively assessed the economic potential of the recycling process (cost incurred per kg of material recovered) in their analysis, which should be widespread. Besides Li and Co recovery, the graphite recovery technique has received substantial attention. H2SO4 use in the hydrometallurgical process is still a dominant approach; however, organic green solvent use is gaining popularity. Froth flotation and organic waste use for material recovery are gaining significant attention. Many of the experimental studies claimed to have industrial-scale applications. Many of the processes moved towards a zero-waste approach, showing the motivation towards a circular economy with low process/less environmental impact.
- At present, within the articles analyzed, an EV market assessment is limited to the USA and Europe, and, in some cases, to BRICS countries. It should be expanded to other developed countries, such as Australia, which has the largest reserve of Li, is a significant player in Li production, and has aggressive demand for EVs in the coming years. However, a comprehensive global level assessment of the EV market should be performed. There is a scope for applying the LCA model for EOL scenarios based on the predicted automobile market globally and from regional perspectives (developing countries, material supply countries). Specific route selection for future EOL EV batteries requires further attention, as developing countries are not well equipped to explore various opportunities.
- Biological process and consumer behavior-related issues were less discussed topics associated with LIB recycling. Furthermore, most studies focused on EVs; a detailed assessment of the spent batteries derived from electronic waste (e-waste) and other portable equipment should be done.
- Less attention has been given to low-value non-metallic components such as solvents, plastics, lithium salts, and phosphorus, as shown by Sommerville, Zhu, Rajaeifar, Heidrich, Goodship and Kendrick [86]. There is a prospect of conducting a lifecycle cost assessment (LCC) of the recovered material from spent LIBs containing metallic and non-metallic components.
- The battery storage system is an emerging component that can be developed by reusing and remanufacturing the usable battery cells from EVs. However, there is a need for a comparative lifecycle assessment based on a battery energy storage system (BESS) developed from recycled material and a system constructed using virgin materials. There is a connection between solar PV and EV when it comes to BESS. Therefore, more research should be carried out to understand the opportunities around providing incentives for an integrated system (around 2nd-life applications of battery and solar PV systems together).
- From the literature analysis, it is evident that transportation (mobility) is the primary sector that would derive the spent LIBs from EVs. There is a supply associated with the REEs, such as Li (which is more severe than Ni), and recycling is found to be the most critical option related to material recovery. Techno-economic perspectives of various recycling processes should be performed to understand the eco-friendliness and economic benefits at the industrial scale. However, before the recycling process, reuse is the most viable option for better financial gain and environmental impact. The direct recycling process is a complementary process for material reuse and remanufacturing, and that also connects to the 2nd-life applications of spent LIBs materials (both cathode and anode materials). More research should be performed in this area to assess financial viability.
- Gaps in Extended Producer Responsibility (EPR) in spent battery reverse logistics and recycling should further be assessed. Appropriate policy around LIBs from EV with low-value materials should be in place, and case-specific guidance to recyclers should be provided. To gain eco-efficiency, cascaded use, regulations, and economic incentives would be essential [96]. There is a need to further assess the level of subsidies and assistance packages required for EV manufacturers to develop recycling processes, as the lack of cost-effective technologies is still a significant barrier. Newmarket development and incentives for new businesses dealing with recycled materials were underprivileged. The impact of the regulation of battery 2nd-life applications also requires further attention. Financial support to develop test bench development as part of the R&D that is assessing remaining battery life should also be widespread. Policymakers should focus on incentivizing high initial costs for the LIB system. Regulation targeting 2nd-life battery use and EOL management should consider economic incentives and environmental efficiency. The regulatory intervention of applying various business models, such as product as service or sharing models, for effective EOL-based management engaging stakeholders should further be explored. With the EPR, the scope for the comparative analysis of various collection schemes should be explored.
- New business model development remains a challenge to a stable material supply that encourages domestic recycling. Stakeholder perceptions and motivations for implementing circular business model strategies, such as regeneration, reuse, and recycling, should be understood by empirical research from diverse country contexts, as EV penetration is uneven across the globe (developed vs. developing countries). There is a clear separation between circular strategies for EV LIBs—reuse and remanufacturing (2nd-life applications) and recycling (for material recovery, for example, cost-intensive recovery of Li, which is now limited to 50–60% at the industrial scale). There would be a shift from battery sales to service provision (under the product as service—circular business model). Command and control, market incentives, and regulatory design were central to developing an innovative business model.
- Reverse logistics is one of the critical issues associated with fire safety and the efficient recovery of materials. Flash cryogenic freezing as a method described by Grandjean, Groenewald, McGordon and Marco [74], among other processes, could be one of the solutions that support further research and initiatives in this area.
- Relative statistical entropy (RSE) and MFA were applied by Velazquez-Martinez, Porvali, van den Boogaart, Santasalo-Aarnio, Lundstrom, Reuter and Serna-Guerrero [88] for an optimized material recovery process. Alternative methods such as exergy and thermos–economic analysis could also be used as per the authors to understand the Al and Cu recycling process. The authors applied the RSE method and MFA for the individual hydrometallurgical and pyrometallurgical processes. A similar analysis could be used for the cathode material (that contains Li and Co) recovery process or the direct recycling process. RSE and MFA-based complex simulation methods were also proposed by Martinez, Van den Boogaart, Lundstrom, Santasalo-Aarnio, Reuter and Serna-Guerrero [65]. Simulation types of studies could further be extended to applying LCA in a step-by-step process for understanding the potential environmental impacts of various recycling processes or sub-processes, such as the sieving system.
- Due to the complexity of the present EV battery design and the requirement for future large-scale battery pack disassembly, robot-assisted automatic disassembly will be the next frontier in this case. A bar code application and RFID tag-based material identification technique could be applied at the beginning of the product design so that the disassembly process could be more efficient and effective. The application of blockchain technology was found for various other waste streams such as fashion, textile, and e-waste, which can also be applied to EV LIBs as this waste stream is more material-intensive (containing high-value materials). Electrochemical impedance spectrometry was seen as one of the large-scale disassembly techniques.
- Material substitution (anode material in LIBs) is also a critical area with ample opportunities, especially when using expired or wasted materials. For example, Dai, Hou, Liu, Yao, Yu and Li [77] used expired aminophylline for LIB anode material. There will be new research directions, i.e., finding alternative materials to be used in LIB production. However, from the circular economy context, such further material use must consider the EOL solutions simultaneously so that downstream recycling could be performed economically and in an environmentally-friendly manner (application of LCA would be an essential part of the assessment). With the current demand for Ni, mining output would meet only 34% of the global market. Alternatives should be found simultaneously, and recovery techniques should be experimented with. In addition to recent geopolitical issues, such as the war in Ukraine, which suddenly forced the price of Ni to be significantly higher, again indicates the market volatility around metal prices and required increased attention to cathode material recycling—as well as finding alternative materials and product designs for batteries. From February 2022 to April 2022, the price of Ni increased from $24,361 to $33,223 per tonne, which was a sudden shock for EV manufacturing industries [114].
- LIB repurposing as part of the CBM development is an open research opportunity integrating several assessment methods such as LCA and energy flow modeling, as observed from the literature. The combination of MFA and LCA should be explored to understand the economic viability of high-value material recovery. Coordination between EV manufacturers and energy storage system suppliers should be explored for energy system development from repurposed EV batteries. The environmental and economic impacts of the regeneration of the battery manufacturing system (using recycled material) should be assessed compared to new raw material usage (virgin material from mining) by using cradle-to-cradle LCA models. Remanufacturing and 2nd-life applications of LIBs should be further assessed using various indicators of CBM elements—such as value proposition, value creation, and value capture. Stakeholders’ intention and their concerns should clearly be articulated through in-depth research.
- The hydrometallurgical process will dominate in terms of the amount of material recovery and process cost. The battery cell design is critical for high yield in the downstream recycling process. Further assessment of the system-level development for a range of EV batteries (configuration and chemistries) should be identified. Product design should be performed so that cathode materials can be easily recycled and repurposed. Tan, Wang, Chen, Li, Sun, Liu, Yang, Xiang, Sun and Duan [82] have given some examples for future research, such as understanding failure mechanisms, cathode material with a single structure, material design, and material upgrading. A combined hydro- and pyrometallurgical recycling process scheme could be modeled by understanding the overall environmental impact of the integrated process. The integration would be necessary to minimize the material loss that is generally the case for the pyrometallurgical process (materials such as REEEs, Li, and Mn are lost in slag) when the mixed battery (NiMH plus LIBs) is recycled.
- The recycling process should be given more attention from the point of view of material supply risk. Furthermore, when material recovery is considered from recycling, an environmental impact assessment of virgin material should be performed to realize the net benefits of a recycling plant’s high investment and operational cost (i.e., cost of electricity).
- Despite intensive research on the LIB recycling process, the characteristics of other alternatives, such as the reuse and remanufacturing of batteries, are generally unknown when assessing the remaining life. The optimization of single methods and lifecycle stages should be given further attention. The remaining lifetime assessment of used batteries and durability should be based on more scientific data (battery characterization). Such an assessment method should support the decision-making process in selecting the routes for 2nd-life applications of batteries.
- Second-life application delays close-loop recycling. However, this application should not be expected by the recyclers. In this scenario, EOL management (including the 2nd-life application) should involve recyclers so that after the remaining 2nd life, they receive a stable supply of waste material. That means that stakeholders associated with 2nd-life applications (such as energy storage systems) would work closely with recyclers by exchanging data and information. Collaboration in the battery value chain is essential, as Olsson, Fallahi, Schnurr, Diener and van Loon [15] identified for new business opportunities and models.
5. Conclusions
This article reviewed 93 articles on LIB recycling and circular economy-related aspects. The trend in this research domain is exponentially increasing, focusing on the experimental recycling process to increase the material recovery rate. The pre-treatment process for material recovery with a subsequent application of the direct physical recycling method could be an economically viable process solely for remanufacturing and reusing the cell components for new cell manufacturing. However, critical barriers, such as the heterogeneity of the cell design and battery chemistries, must be overcome to see these opportunities. The hydrometallurgy process remains the most acceptable method for metal recovery; however, bio-based solvent and reagent use is progressing slowly, which is a positive sign. For a circular economy, the recycling process must be economically viable and environmentally friendly. LCA-related schemes must be employed as part of the experimental success. Reverse logistics and collaboration among stakeholders creating new business models (such as product as service) could provide new opportunities that ensure an efficient material return to manufacturers and the practical implementation of an extended producer responsibility scheme in the LIBs value chain. EV manufacturers have a critical role to play in the battery value chain. Besides, establishing recycling plants and financial and R&D support to universities/researchers and startups should be given for new battery product designs using renewable (alternative) materials, and with a specific focus on middle and end-of-life scenarios so that products can adhere to the principles of the circular economy.
Author Contributions
M.T.I.—Conceptualization, Methodology, Formal analysis, Investigation, Resources, Writing—original draft, Writing—review & editing. U.I.-R.—Writing—review & editing, Project administration. All authors have read and agreed to the published version of the manuscript.
Funding
This research received no external funding.
Institutional Review Board Statement
Not applicable.
Informed Consent Statement
Not applicable.
Data Availability Statement
Not applicable.
Conflicts of Interest
The authors declare no conflict of interest.
References
- Alamerew, Y.A.; Brissaud, D. Modelling reverse supply chain through system dynamics for realizing the transition towards the circular economy: A case study on electric vehicle batteries. J. Clean. Prod. 2020, 254, 120025. [Google Scholar] [CrossRef]
- Islam, M.T.; Huda, N.; Baumber, A.; Shumon, R.; Zaman, A.; Ali, F.; Hossain, R.; Sahajwalla, V. A global review of consumer behavior towards e-waste and implications for the circular economy. J. Clean. Prod. 2021, 316, 128297. [Google Scholar] [CrossRef]
- Konietzko, J.; Baldassarre, B.; Brown, P.; Bocken, N.; Hultink, E.J. Circular business model experimentation: Demystifying assumptions. J. Clean. Prod. 2020, 277, 122596. [Google Scholar] [CrossRef]
- MacArthur, E. Towards the circular economy. J. Ind. Ecol. 2013, 2, 23–44. [Google Scholar]
- Geissdoerfer, M.; Morioka, S.N.; de Carvalho, M.M.; Evans, S. Business models and supply chains for the circular economy. J. Clean. Prod. 2018, 190, 712–721. [Google Scholar] [CrossRef]
- Lefevre, J.; Briand, Y.; Pye, S.; Tovilla, J.; Li, F.; Oshiro, K.; Waisman, H.; Cayla, J.-M.; Zhang, R. A pathway design framework for sectoral deep decarbonization: The case of passenger transportation. Clim. Policy 2021, 21, 93–106. [Google Scholar] [CrossRef]
- Wralsen, B.; Prieto-Sandoval, V.; Mejia-Villa, A.; O’Born, R.; Hellstrom, M.; Faessler, B. Circular business models for lithium-ion batteries-Stakeholders, barriers, and drivers. J. Clean. Prod. 2021, 317, 128393. [Google Scholar] [CrossRef]
- Raugei, M.; Leccisi, E.; Fthenakis, V.M. What are the energy and environmental impacts of adding battery storage to photovoltaics? A generalized life cycle assessment. Energy Technol. 2020, 8, 1901146. [Google Scholar] [CrossRef]
- Torabian, M.M.; Jafari, M.; Bazargan, A. Discharge of lithium-ion batteries in salt solutions for safer storage, transport, and resource recovery. Waste Manag. Res. 2022, 40, 402–409. [Google Scholar] [CrossRef]
- Islam, M.T.; Huda, N.; Baumber, A.; Hossain, R.; Sahajwalla, V. Waste battery disposal and recycling behavior: A study on the Australian perspective. Environ. Sci. Pollut. Res. 2022, 1–22. [Google Scholar] [CrossRef]
- IEA. Global, EV Outlook 2020; International Energy Agency (IEA): Paris, France, 2020. [Google Scholar]
- Ambrose, H.; Kendall, A. Understanding the future of lithium: Part 1, resource model. J. Ind. Ecol. 2020, 24, 80–89. [Google Scholar] [CrossRef]
- Ali, H.; Khan, H.A.; Pecht, M.G. Circular economy of Li Batteries: Technologies and trends. J. Energy Storage 2021, 40, 102690. [Google Scholar] [CrossRef]
- Albertsen, L.; Richter, J.L.; Peck, P.; Dalhammar, C.; Plepys, A. Circular business models for electric vehicle lithium-ion batteries: An analysis of current practices of vehicle manufacturers and policies in the EU. Resour. Conserv. Recycl. 2021, 172, 105658. [Google Scholar] [CrossRef]
- Olsson, L.; Fallahi, S.; Schnurr, M.; Diener, D.; van Loon, P. Circular Business Models for Extended EV Battery Life. Batteries 2018, 4, 57. [Google Scholar] [CrossRef] [Green Version]
- Windisch-Kern, S.; Gerold, E.; Nigl, T.; Jandric, A.; Altendorfer, M.; Rutrecht, B.; Scherhaufer, S.; Raupenstrauch, H.; Pomberger, R.; Antrekowitsch, H.; et al. Recycling chains for lithium-ion batteries: A critical examination of current challenges, opportunities and process dependencies. Waste Manag. 2022, 138, 125–139. [Google Scholar] [CrossRef]
- Magazine, P.V. Zero-Waste Batteries. Available online: https://www.pv-magazine.com/magazine-archive/zero-waste-batteries/ (accessed on 29 April 2022).
- Australian Trade and Investment Commission. The Lithium-ion Battery Value Chain-New Economy Opportunities for Australia. Available online: File:///C:/Users/OzLaptops/Downloads/Lithium-Ion%20Battery%20Value%20Chain%20report.pdf (accessed on 29 April 2022).
- Nowak, S.; Winter, M. Recycling of Lithium Ion Batteries. Available online: https://analyticalscience.wiley.com/do/10.1002/gitlab.15680/full/ (accessed on 29 April 2022).
- Neumann, J.; Petranikova, M.; Meeus, M.; Gamarra, J.D.; Younesi, R.; Winter, M.; Nowak, S. Recycling of Lithium-Ion Batteries—Current State of the Art, Circular Economy, and Next Generation Recycling. Adv. Energy Mater. 2022, 12, 2102917. [Google Scholar] [CrossRef]
- Pagliaro, M.; Meneguzzo, F. Lithium battery reusing and recycling: A circular economy insight. Heliyon 2019, 5, e01866. [Google Scholar] [CrossRef] [Green Version]
- Velázquez-Martínez, O.; Valio, J.; Santasalo-Aarnio, A.; Reuter, M.; Serna-Guerrero, R. A Critical Review of Lithium-Ion Battery Recycling Processes from a Circular Economy Perspective. Batteries 2019, 5, 68. [Google Scholar] [CrossRef] [Green Version]
- Thompson, D.L.; Hartley, J.M.; Lambert, S.M.; Shiref, M.; Harper, G.D.; Kendrick, E.; Anderson, P.; Ryder, K.S.; Gaines, L.; Abbott, A.P. The importance of design in lithium ion battery recycling–A critical review. Green Chem. 2020, 22, 7585–7603. [Google Scholar] [CrossRef]
- Roy, J.J.; Rarotra, S.; Krikstolaityte, V.; Zhuoran, K.W.; Cindy, Y.D.-I.; Tan, X.Y.; Carboni, M.; Meyer, D.; Yan, Q.; Srinivasan, M. Green Recycling Methods to Treat Lithium-Ion Batteries E-Waste: A Circular Approach to Sustainability. Adv. Mater. 2021, 2103346. [Google Scholar] [CrossRef]
- Kautz, E.; Bozkurt, Ö.F.; Emmerich, P.; Baumann, M.; Weil, M. Potentials and challenges of a circular economy. A systematic review for the use case of lithium-ion batteries. Matériaux Tech. 2021, 109, 503. [Google Scholar] [CrossRef]
- Doose, S.; Mayer, J.K.; Michalowski, P.; Kwade, A. Challenges in Ecofriendly Battery Recycling and Closed Material Cycles: A Perspective on Future Lithium Battery Generations. Metals 2021, 11, 291. [Google Scholar] [CrossRef]
- Werner, D.; Peuker, U.A.; Mütze, T. Recycling Chain for Spent Lithium-Ion Batteries. Metals 2020, 10, 316. [Google Scholar] [CrossRef] [Green Version]
- Piątek, J.; Afyon, S.; Budnyak, T.M.; Budnyk, S.; Sipponen, M.H.; Slabon, A. Sustainable Li-Ion Batteries: Chemistry and Recycling. Adv. Energy Mater. 2021, 11, 2003456. [Google Scholar] [CrossRef]
- Makuza, B.; Tian, Q.; Guo, X.; Chattopadhyay, K.; Yu, D. Pyrometallurgical options for recycling spent lithium-ion batteries: A comprehensive review. J. Power Sources 2021, 491, 229622. [Google Scholar] [CrossRef]
- Popescu, I.A.; Dorneanu, S.-A.; Truta, R.M.; Ilea, P. Recent Research Related to Li-Ion Battery Recycling Processes-A Review. Studia Univ. Babes-Bolyai. Chem. 2022, 67, 257–281. [Google Scholar]
- Mossali, E.; Picone, N.; Gentilini, L.; Rodrìguez, O.; Pérez, J.M.; Colledani, M. Lithium-ion batteries towards circular economy: A literature review of opportunities and issues of recycling treatments. J. Environ. Manag. 2020, 264, 110500. [Google Scholar] [CrossRef]
- Fujita, T.; Chen, H.; Wang, K.-T.; He, C.-L.; Wang, Y.-B.; Dodbiba, G.; Wei, Y.-Z. Reduction, reuse and recycle of spent Li-ion batteries for automobiles: A review. Int. J. Miner. Metall. Mater. 2021, 28, 179–192. [Google Scholar] [CrossRef]
- Yang, Y.; Okonkwo, E.G.; Huang, G.; Xu, S.; Sun, W.; He, Y. On the sustainability of lithium ion battery industry–A review and perspective. Energy Storage Mater. 2021, 36, 186–212. [Google Scholar] [CrossRef]
- Yanamandra, K.; Pinisetty, D.; Daoud, A.; Gupta, N. Recycling of Li-Ion and Lead Acid Batteries: A Review. J. Indian Inst. Sci. 2022. [Google Scholar] [CrossRef]
- Kotak, Y.; Marchante Fernández, C.; Canals Casals, L.; Kotak, B.S.; Koch, D.; Geisbauer, C.; Trilla, L.; Gómez-Núñez, A.; Schweiger, H.-G. End of Electric Vehicle Batteries: Reuse vs. Recycle. Energies 2021, 14, 2217. [Google Scholar] [CrossRef]
- Sommerville, R.; Shaw-Stewart, J.; Goodship, V.; Rowson, N.; Kendrick, E. A review of physical processes used in the safe recycling of lithium ion batteries. Sustain. Mater. Technol. 2020, 25, e00197. [Google Scholar] [CrossRef]
- Duarte Castro, F.; Vaccari, M.; Cutaia, L. Valorization of resources from end-of-life lithium-ion batteries: A review. Crit. Rev. Environ. Sci. Technol. 2022, 52, 2060–2103. [Google Scholar] [CrossRef]
- Slattery, M.; Dunn, J.; Kendall, A. Transportation of electric vehicle lithium-ion batteries at end-of-life: A literature review. Resour. Conserv. Recycl. 2021, 174, 105755. [Google Scholar] [CrossRef]
- D’Adamo, I.; Rosa, P. A Structured Literature Review on Obsolete Electric Vehicles Management Practices. Sustainability 2019, 11, 6876. [Google Scholar] [CrossRef] [Green Version]
- Salim, H.K.; Stewart, R.A.; Sahin, O.; Dudley, M. Drivers, barriers and enablers to end-of-life management of solar photovoltaic and battery energy storage systems: A systematic literature review. J. Clean. Prod. 2019, 211, 537–554. [Google Scholar] [CrossRef]
- Grey, C.P.; Tarascon, J.M. Sustainability and in situ monitoring in battery development. Nat. Mater. 2017, 16, 45–56. [Google Scholar] [CrossRef]
- Fichtner, M.; Edström, K.; Ayerbe, E.; Berecibar, M.; Bhowmik, A.; Castelli, I.E.; Clark, S.; Dominko, R.; Erakca, M.; Franco, A.A.; et al. Rechargeable Batteries of the Future—The State of the Art from a BATTERY 2030+ Perspective. Adv. Energy Mater. 2022, 12, 2102904. [Google Scholar] [CrossRef]
- Sethurajan, M.; Gaydardzhiev, S. Bioprocessing of spent lithium ion batteries for critical metals recovery–A review. Resour. Conserv. Recycl. 2021, 165, 105225. [Google Scholar] [CrossRef]
- Schulz-Monninghoff, M.; Bey, N.; Norregaard, P.U.; Niero, M. Integration of energy flow modelling in life cycle assessment of electric vehicle battery repurposing: Evaluation of multi-use cases and comparison of circular business models. Resour. Conserv. Recycl. 2021, 174, 105773. [Google Scholar] [CrossRef]
- Marshall, J.; Gastol, D.; Sommerville, R.; Middleton, B.; Goodship, V.; Kendrick, E. Disassembly of Li Ion Cells-Characterization and Safety Considerations of a Recycling Scheme. Metals 2020, 10, 773. [Google Scholar] [CrossRef]
- Gloser-Chahoud, S.; Huster, S.; Rosenberg, S.; Baazouzi, S.; Kiemel, S.; Singh, S.; Schneider, C.; Weeber, M.; Miehe, R.; Schultmann, F. Industrial disassembling as a key enabler of circular economy solutions for obsolete electric vehicle battery systems. Resour. Conserv. Recycl. 2021, 174, 105735. [Google Scholar] [CrossRef]
- Giosue, C.; Marchese, D.; Cavalletti, M.; Isidori, R.; Conti, M.; Orcioni, S.; Ruello, M.L.; Stipa, P. An Exploratory Study of the Policies and Legislative Perspectives on the End-of-Life of Lithium-Ion Batteries from the Perspective of Producer Obligation. Sustainability 2021, 13, 1154. [Google Scholar] [CrossRef]
- Kumar, P.; Singh, R.K.; Paul, J.; Sinha, O. Analyzing challenges for sustainable supply chain of electric vehicle batteries using a hybrid approach of Delphi and Best-Worst Method. Resour. Conserv. Recycl. 2021, 175, 105879. [Google Scholar] [CrossRef]
- Baars, J.; Domenech, T.; Bleischwitz, R.; Melin, H.E.; Heidrich, O. Circular economy strategies for electric vehicle batteries reduce reliance on raw materials. Nat. Sustain. 2021, 4, 71–79. [Google Scholar] [CrossRef]
- Chan, K.H.; Anawati, J.; Malik, M.; Azimi, G. Closed-Loop Recycling of Lithium, Cobalt, Nickel, and Manganese from Waste Lithium-Ion Batteries of Electric Vehicles. ACS Sustain. Chem. Eng. 2021, 9, 4398–4410. [Google Scholar] [CrossRef]
- Lu, J.N.; Stevens, G.W.; Mumford, K.A. Development of heterogeneous equilibrium model for lithium solvent extraction using organophosphinic acid. Sep. Purif. Technol. 2021, 276, 119307. [Google Scholar] [CrossRef]
- Schwich, L.; Schubert, T.; Friedrich, B. Early-Stage Recovery of Lithium from Tailored Thermal Conditioned Black Mass Part I: Mobilizing Lithium via Supercritical CO2-Carbonation. Metals 2021, 11, 177. [Google Scholar] [CrossRef]
- Azadnia, A.H.; Onofrei, G.; Ghadimi, P. Electric vehicles lithium-ion batteries reverse logistics implementation barriers analysis: A TISM-MICMAC approach. Resour. Conserv. Recycl. 2021, 174, 105751. [Google Scholar] [CrossRef]
- Diaz, L.A.; Strauss, M.L.; Adhikari, B.; Klaehn, J.R.; McNally, J.S.; Lister, T.E. Electrochemical-assisted leaching of active materials from lithium ion batteries. Resour. Conserv. Recycl. 2020, 161, 104900. [Google Scholar] [CrossRef]
- Takahashi, V.C.I.; Botelho, A.B.; Espinosa, D.C.R.; Tenorio, J.A.S. Enhancing cobalt recovery from Li-ion batteries using grinding treatment prior to the leaching and solvent extraction process. J. Environ. Chem. Eng. 2020, 8, 103801. [Google Scholar] [CrossRef]
- Rey, I.; Vallejo, C.; Santiago, G.; Iturrondobeitia, M.; Lizundia, E. Environmental Impacts of Graphite Recycling from Spent Lithium-Ion Batteries Based on Life Cycle Assessment. ACS Sustain. Chem. Eng. 2021, 9, 14488–14501. [Google Scholar] [CrossRef]
- Peng, C.; Liu, F.P.; Aji, A.T.; Wilson, B.P.; Lundstrom, M. Extraction of Li and Co from industrially produced Li-ion battery waste-Using the reductive power of waste itself. Waste Manag. 2019, 95, 604–611. [Google Scholar] [CrossRef] [PubMed]
- Cerrillo-Gonzalez, M.D.; Villen-Guzman, M.; Acedo-Bueno, L.F.; Rodriguez-Maroto, J.M.; Paz-Garcia, J.M. Hydrometallurgical Extraction of Li and Co from LiCoO2 Particles-Experimental and Modeling. Appl. Sci. 2020, 10, 6375. [Google Scholar] [CrossRef]
- Ruismaki, R.; Rinne, T.; Danczak, A.; Taskinen, P.; Serna-Guerrero, R.; Jokilaakso, A. Integrating Flotation and Pyrometallurgy for Recovering Graphite and Valuable Metals from Battery Scrap. Metals 2020, 10, 680. [Google Scholar] [CrossRef]
- Kaiser, D.; Pavon, S.; Bertau, M. Recovery of Al, Co, Cu, Fe, Mn, and Ni from Spent LIBs after Li Selective Separation by the COOL-Process. Part 1: Leaching of Solid Residue from COOL-Process. Chem. Ing. Tech. 2021, 93, 1833–1839. [Google Scholar] [CrossRef]
- Pavon, S.; Kaiser, D.; Bertau, M. Recovery of Al, Co, Cu, Fe, Mn, and Ni from spent LIBs after Li selective separation by COOL-Process-Part 2: Solvent Extraction from Sulphate Leaching Solution. Chem. Ing. Tech. 2021, 93, 1840–1850. [Google Scholar] [CrossRef]
- Wu, Z.R.; Soh, T.; Chan, J.J.; Meng, S.Z.; Meyer, D.; Srinivasan, M.; Tay, C.Y. Repurposing of Fruit Peel Waste as a Green Reductant for Recycling of Spent Lithium-Ion Batteries. Environ. Sci. Technol. 2020, 54, 9681–9692. [Google Scholar] [CrossRef]
- Peng, C.; Hamuyuni, J.; Wilson, B.P.; Lundstrom, M. Selective reductive leaching of cobalt and lithium from industrially crushed waste Li-ion batteries in sulfuric acid system. Waste Manag. 2018, 76, 582–590. [Google Scholar] [CrossRef]
- Liivand, K.; Kazemi, M.; Walke, P.; Mikli, V.; Uibu, M.; Macdonald, D.D.; Kruusenberg, I. Spent Li-Ion Battery Graphite Turned Into Valuable and Active Catalyst for Electrochemical Oxygen Reduction. Chemsuschem 2021, 14, 1103–1111. [Google Scholar] [CrossRef]
- Martinez, O.; Van den Boogaart, K.G.; Lundstrom, M.; Santasalo-Aarnio, A.; Reuter, M.; Serna-Guerrero, R. Statistical entropy analysis as tool for circular economy: Proof of concept by optimizing a lithium-ion battery waste sieving system. J. Clean. Prod. 2019, 212, 1568–1579. [Google Scholar] [CrossRef]
- Bai, Y.C.; Muralidharan, N.; Li, J.L.; Essehli, R.; Belharouak, I. Sustainable Direct Recycling of Lithium-Ion Batteries via Solvent Recovery of Electrode Materials. Chemsuschem 2020, 13, 5664–5670. [Google Scholar] [CrossRef]
- Liu, F.P.; Peng, C.; Porvali, A.; Wang, Z.L.; Wilson, B.P.; Lundstrom, M. Synergistic Recovery of Valuable Metals from Spent Nickel-Metal Hydride Batteries and Lithium-Ion Batteries. ACS Sustain. Chem. Eng. 2019, 7, 16103–16111. [Google Scholar] [CrossRef]
- Karabelli, D.; Kiemel, S.; Singh, S.; Koller, J.; Ehrenberger, S.; Miehe, R.; Weeber, M.; Birke, K.P. Tackling xEV Battery Chemistry in View of Raw Material Supply Shortfalls. Front. Energy Res. 2020, 8, 4857. [Google Scholar] [CrossRef]
- Chernyaev, A.; Partinen, J.; Klemettinen, L.; Wilson, B.P.; Jokilaakso, A.; Lundstrom, M. The efficiency of scrap Cu and Al current collector materials as reductants in LIB waste leaching. Hydrometallurgy 2021, 203, 105608. [Google Scholar] [CrossRef]
- Grandjean, T.R.B.; Groenewald, J.; Marco, J. The experimental evaluation of lithium ion batteries after flash cryogenic freezing. J. Energy Storage 2019, 21, 202–215. [Google Scholar] [CrossRef]
- Rastegarpanah, A.; Ahmeid, M.; Marturi, N.; Attidekou, P.S.; Musbahu, M.; Ner, R.; Lambert, S.; Stolkin, R. Towards robotizing the processes of testing lithium-ion batteries. Proc. Inst. Mech. Eng. Part I J. Syst. Control. Eng. 2021, 235, 1309–1325. [Google Scholar] [CrossRef]
- Hou, H.Y.; Yu, C.Y.; Liu, X.X.; Yao, Y.; Liao, Q.S.; Dai, Z.P.; Li, D.D. Waste-loofah-derived carbon micro/nanoparticles for lithium ion battery anode. Surf. Innov. 2018, 6, 159–166. [Google Scholar] [CrossRef]
- Danczak, A.; Ruismaki, R.; Rinne, T.; Klemettinen, L.; O’Brien, H.; Taskinen, P.; Jokilaakso, A.; Serna-Guerrero, R. Worth from Waste: Utilizing a Graphite-Rich Fraction from Spent Lithium-Ion Batteries as Alternative Reductant in Nickel Slag Cleaning. Minerals 2021, 11, 784. [Google Scholar] [CrossRef]
- Grandjean, T.R.B.; Groenewald, J.; McGordon, A.; Marco, J. Cycle life of lithium ion batteries after flash cryogenic freezing. J. Energy Storage 2019, 24, 100804. [Google Scholar] [CrossRef]
- Dunn, J.; Slattery, M.; Kendall, A.; Ambrose, H.; Shen, S.H. Circularity of Lithium-Ion Battery Materials in Electric Vehicles. Environ. Sci. Technol. 2021, 55, 5189–5198. [Google Scholar] [CrossRef] [PubMed]
- Hou, H.Y.; Dai, Z.P.; Liu, X.X.; Yaol, Y.; Yu, C.Y.; Li, D.D. Direct and Indirect Recycling Strategies of Expired Oxytetracycline for the Anode Material in Lithium Ion Batteries. Front. Mater. 2019, 6. [Google Scholar] [CrossRef]
- Dai, Z.P.; Hou, H.Y.; Liu, X.X.; Yao, Y.; Yu, C.Y.; Li, D.D. Exploiting the non-medical value of waste expired aminophylline for lithium ion battery anode. Surf. Innov. 2019, 7, 26–34. [Google Scholar] [CrossRef]
- dos Santos, M.P.; Garde, I.A.A.; Ronchini, C.M.B.; Cardozo, L.; de Souza, G.B.M.; Abbade, M.L.F.; Regone, N.N.; Jegatheesan, V.; de Oliveira, J.A. A technology for recycling lithium-ion batteries promoting the circular economy: The RecycLib. Resour. Conserv. Recycl. 2021, 175, 105863. [Google Scholar] [CrossRef]
- Roldan-Ruiz, M.J.; Ferrer, M.L.; Gutierrez, M.C.; del Monte, F. Highly Efficient p-Toluenesulfonic Acid-Based Deep-Eutectic Solvents for Cathode Recycling of Li-Ion Batteries. ACS Sustain. Chem. Eng. 2020, 8, 5437–5445. [Google Scholar] [CrossRef]
- Vieceli, N.; Casasola, R.; Lombardo, G.; Ebin, B.; Petranikova, M. Hydrometallurgical recycling of EV lithium-ion batteries: Effects of incineration on the leaching efficiency of metals using sulfuric acid. Waste Manag. 2021, 125, 192–203. [Google Scholar] [CrossRef]
- Rambau, K.; Musyoka, N.M.; Palaniyandy, N.; Manyala, N. Manganese-Based Metal Organic Framework from Spent Li-Ion Batteries and its Electrochemical Performance as Anode Material in Li-ion Battery. J. Electrochem. Soc. 2021, 168, 010527. [Google Scholar] [CrossRef]
- Tan, J.H.; Wang, Q.; Chen, S.; Li, Z.H.; Sun, J.; Liu, W.; Yang, W.S.; Xiang, X.; Sun, X.M.; Duan, X. Recycling-oriented cathode materials design for lithium-ion batteries: Elegant structures versus complicated compositions. Energy Storage Mater. 2021, 41, 380–394. [Google Scholar] [CrossRef]
- Charles, R.G.; Davies, M.L.; Douglas, P.; Hallin, I.L.; Mabbett, I. Sustainable energy storage for solar home systems in rural Sub-Saharan Africa-A comparative examination of lifecycle aspects of battery technologies for circular economy, with emphasis on the South African context. Energy 2019, 166, 1207–1215. [Google Scholar] [CrossRef]
- Piatek, J.; Budnyak, T.M.; Monti, S.; Barcaro, G.; Gueret, R.; Grape, E.S.; Jaworski, A.; Inge, A.K.; Rodrigues, B.V.M.; Slabon, A. Toward Sustainable Li-Ion Battery Recycling: Green Metal-Organic Framework as a Molecular Sieve for the Selective Separation of Cobalt and Nickel. ACS Sustain. Chem. Eng. 2021, 9, 9770–9778. [Google Scholar] [CrossRef]
- Sommerfeld, M.; Vonderstein, C.; Dertmann, C.; Klimko, J.; Orac, D.; Miskufova, A.; Havlik, T.; Friedrich, B. A Combined Pyro- and Hydrometallurgical Approach to Recycle Pyrolyzed Lithium-Ion Battery Black Mass Part 1: Production of Lithium Concentrates in an Electric Arc Furnace. Metals 2020, 10, 1069. [Google Scholar] [CrossRef]
- Sommerville, R.; Zhu, P.C.; Rajaeifar, M.A.; Heidrich, O.; Goodship, V.; Kendrick, E. A qualitative assessment of lithium ion battery recycling processes. Resour. Conserv. Recycl. 2021, 165, 105219. [Google Scholar] [CrossRef]
- Sadhukhan, J.; Christensen, M. An In-Depth Life Cycle Assessment (LCA) of Lithium-Ion Battery for Climate Impact Mitigation Strategies. Energies 2021, 14, 5555. [Google Scholar] [CrossRef]
- Velazquez-Martinez, O.; Porvali, A.; van den Boogaart, K.G.; Santasalo-Aarnio, A.; Lundstrom, M.; Reuter, M.; Serna-Guerrero, R. On the Use of Statistical Entropy Analysis as Assessment Parameter for the Comparison of Lithium-Ion Battery Recycling Processes. Batteries 2019, 5, 41. [Google Scholar] [CrossRef] [Green Version]
- Rinne, M.; Elomaa, H.; Porvali, A.; Lundstrom, M. Simulation-based life cycle assessment for hydrometallurgical recycling of mixed LIB and NiMH waste. Resour. Conserv. Recycl. 2021, 170, 105586. [Google Scholar] [CrossRef]
- Pavon, S.; Kaiser, D.; Mende, R.; Bertau, M. The COOL-Process-A Selective Approach for Recycling Lithium Batteries. Metals 2021, 11, 259. [Google Scholar] [CrossRef]
- Thompson, D.; Hyde, C.; Hartley, J.M.; Abbott, A.P.; Anderson, P.A.; Harper, G.D.J. To shred or not to shred: A comparative techno-economic assessment of lithium ion battery hydrometallurgical recycling retaining value and improving circularity in LIB supply chains. Resour. Conserv. Recycl. 2021, 175, 105741. [Google Scholar] [CrossRef]
- Hsieh, I.Y.L.; Pan, M.S.; Green, W.H. Transition to electric vehicles in China: Implications for private motorization rate and battery market. Energy Policy 2020, 144, 111654. [Google Scholar] [CrossRef]
- Chabhadiya, K.; Srivastava, R.R.; Pathak, P. Two-step leaching process and kinetics for an eco-friendly recycling of critical metals from spent Li-ion batteries. J. Environ. Chem. Eng. 2021, 9, 105232. [Google Scholar] [CrossRef]
- Natarajan, S.; Akshay, M.; Aravindan, V. Recycling/Reuse of Current Collectors from Spent Lithium-Ion Batteries: Benefits and Issues. Adv. Sustain. Syst. 2022, 6, 2100432. [Google Scholar] [CrossRef]
- Wewer, A.; Bilge, P.; Dietrich, F. Advances of 2nd Life Applications for Lithium Ion Batteries from Electric Vehicles Based on Energy Demand. Sustainability 2021, 13, 5726. [Google Scholar] [CrossRef]
- Richa, K.; Babbitt, C.W.; Gaustad, G. Eco-Efficiency Analysis of a Lithium-Ion Battery Waste Hierarchy Inspired by Circular Economy. J. Ind. Ecol. 2017, 21, 715–730. [Google Scholar] [CrossRef]
- Ciobotaru, I.A.; Benga, F.M.; Valreanu, D.I. Reconditioning of Li-Ion Rechargeable Batteries, a Possible Solution for Batteries Circular Economy. Univ. Politeh. Buchar. Sci. Bull. Ser. B Chem. Mater. Sci. 2021, 83, 17–22. [Google Scholar]
- Gucciardi, E.; Galceran, M.; Bustinza, A.; Bekaert, E.; Casas-Cabanas, M. Sustainable paths to a circular economy: Reusing aged Li-ion FePO4 cathodes within Na-ion cells. J. Phys. Mater. 2021, 4, 034002. [Google Scholar] [CrossRef]
- Ahuja, J.; Dawson, L.; Lee, R.B. A circular economy for electric vehicle batteries: Driving the change. J. Prop. Plan. Environ. Law 2020, 12, 235–250. [Google Scholar] [CrossRef]
- Lagae-Capelle, E.; Cognet, M.; Madhavi, S.; Carboni, M.; Meyer, D. Combining Organic and Inorganic Wastes to Form Metal-Organic Frameworks. Materials 2020, 13, 441. [Google Scholar] [CrossRef] [Green Version]
- Castro, F.D.; Cutaia, L.; Vaccari, M. End-of-life automotive lithium-ion batteries (LIBs) in Brazil: Prediction of flows and revenues by 2030. Resour. Conserv. Recycl. 2021, 169, 105522. [Google Scholar] [CrossRef]
- Bobba, S.; Bianco, I.; Eynard, U.; Carrara, S.; Mathieux, F.; Blengini, G.A. Bridging Tools to Better Understand Environmental Performances and Raw Materials Supply of Traction Batteries in the Future EU Fleet. Energies 2020, 13, 2513. [Google Scholar] [CrossRef]
- Martins, L.S.; Guimaraes, L.F.; Botelho, A.B.; Tenorio, J.A.S.; Espinosa, D.C.R. Electric car battery: An overview on global demand, recycling and future approaches towards sustainability. J. Environ. Manag. 2021, 295, 113091. [Google Scholar] [CrossRef]
- Kim, S.; Bang, J.; Yoo, J.; Shin, Y.; Bae, J.; Jeong, J.; Kim, K.; Dong, P.; Kwon, K. A comprehensive review on the pretreatment process in lithium-ion battery recycling. J. Clean. Prod. 2021, 294, 126329. [Google Scholar] [CrossRef]
- Zhou, L.-F.; Yang, D.; Du, T.; Gong, H.; Luo, W.-B. The Current Process for the Recycling of Spent Lithium Ion Batteries. Front. Chem. 2020, 8. [Google Scholar] [CrossRef] [PubMed]
- Zhu, X.D.; Xiao, J.; Mao, Q.Y.; Zhang, Z.H.; You, Z.H.; Tang, L.; Zhong, Q.F. A promising regeneration of waste carbon residue from spent Lithium-ion batteries via low-temperature fluorination roasting and water leaching. Chem. Eng. J. 2022, 430, 132703. [Google Scholar] [CrossRef]
- OnTo Technology. Cathode-Healing Direct Recycling. Available online: https://www.onto-technology.com/ (accessed on 29 April 2022).
- Twin, A. Delphi Method. Available online: https://www.investopedia.com/terms/d/delphi-method.asp (accessed on 29 April 2022).
- Islam, M.T.; Huda, N. Reshaping WEEE management in Australia: An investigation on the untapped WEEE products. J. Clean. Prod. 2020, 250, 119496. [Google Scholar] [CrossRef]
- Keeney, S.; McKenna, H.; Hasson, F. The Delphi Technique in Nursing and Health Research; John Wiley & Sons: New York, NY, USA, 2011. [Google Scholar]
- Venkatesh, V.; Zhang, A.; Luthra, S.; Dubey, R.; Subramanian, N.; Mangla, S. Barriers to coastal shipping development: An Indian perspective. Transp. Res. Part D Transp. Environ. 2017, 52, 362–378. [Google Scholar] [CrossRef] [Green Version]
- Grisham, T. The Delphi technique: A method for testing complex and multifaceted topics. Int. J. Manag. Proj. Bus. 2009, 2, 112–130. [Google Scholar] [CrossRef] [Green Version]
- Drumm, S.; Bradley, C.; Moriarty, F. ‘More of an art than a science’? The development, design and mechanics of the Delphi Technique. Res. Soc. Adm. Pharm. 2022, 18, 2230–2236. [Google Scholar] [CrossRef]
- Rampal, N. Why Rise in Nickel Price due to Russia-Ukraine War Casts Shadow on Shift from Fossil Fuels to EVs. Available online: https://theprint.in/economy/why-rise-in-nickel-price-due-to-russia-ukraine-war-casts-shadow-on-shift-from-fossil-fuels-to-evs/902254/#:~:text=As%20of%201%20April%202022,February%20(%2424%2C361%20per%20tonne).&text=However%2C%20this%20volatility%20will%20impact,99.8%20per%20cent%20pure%20%E2%80%94%20nickel (accessed on 29 April 2022).
Publisher’s Note: MDPI stays neutral with regard to jurisdictional claims in published maps and institutional affiliations. |
© 2022 by the authors. Licensee MDPI, Basel, Switzerland. This article is an open access article distributed under the terms and conditions of the Creative Commons Attribution (CC BY) license (https://creativecommons.org/licenses/by/4.0/).













