Abstract
Achieving the New World Sustainability Vision 2030 leads to enacting environmental restrictions, which aim to partially or totally reduce the negative impacts of different forms of waste and develop alternative technologies for eco-friendly and cost-effective utilization. Solid waste is a hazardous waste with many environmental and economic problems resulting from its storage and disposal. However, at the same time, these wastes contain many valuable elements. One of these solid wastes is heavy oil fly ash “HOFA” generated in power stations using heavy oil as fuel. HOFA is produced annually in massive amounts worldwide, the storage of which leads to the contamination of water resources by the contained heavy metals, resulting in many cancerogenic diseases. At the same time, these ashes contain many valuable metals in significant amounts, such as vanadium “V” and nickel “Ni” that can be extracted effectively compared to their low content and difficulty processing in their main ores. Hence, recycling these types of wastes reduces the environmental adverse effects of their storage and the harmful elements in their composition. This paper critically reviews the world resources of vanadium-bearing waste and various approaches described in the literature for recovering V, Ni, as well as other valuable metals from (HOFA) and other wastes, including pyro- and hydro-metallurgical processes or a combination. Hydro-metallurgical processes include alkaline or acidic leaching using different reagents followed by chemical precipitation, solvent extraction, and ion exchange to extract individual elements. The pyro-metallurgical processes involve the non-salt or salt roasting processes followed by acidic or alkaline leaching processes. The operational parameters and their impact on the efficiency of recovery are also discussed. The digestion mixtures of strong mineral acids used to dissolve metal ions in HOFA are also investigated. Bioleaching is a promising eco-friendly technology for recovering V and Ni through appropriate bacteria and fungi. Oxidation leaching is also a promising environmentally friendly approach and more effective. Among all these processes, the salt roasting treatment showed promising results concerning the cost, technological, and environmental effectiveness. The possibility of complex processing of HOFA has also been investigated, proposing innovative technology for completely utilizing this waste without any remaining residue. Effective zeolite for wastewater treatment has been formulated as a good alternative for conserving the available water resources.
1. Introduction
Vanadium is regarded as a rare metal, and its swift and consistently growing demand is challenged by its low concentrations in natural minerals. Vanadium extraction depends on the type of feed materials, efficiency, and technologies applied in processing raw materials. Therefore, recovering V and other valuable metals from secondary industrial resources like steel slag and ash containing these metal ions is highly intriguing regarding ecological and financial aspects. The increased industrial applications of vanadium contribute to the rising demand for vanadium, which has driven up the price of this metal. Currently, the value of vanadium ranges between $20,000 and $40,000 per metric ton [1,2]. These industrial uses encompass vanadium redox flow batteries, viewed as a promising solution to the global issue of large-scale energy storage production. They also include applications in the automotive and construction sectors, corrosion inhibitors, fertilizers, petrochemicals, catalysts for gas processing and sulfuric acid production, ferrovanadium alloys, thermistors, and more [3,4,5].
Unlike copper, nickel, or zinc, vanadium does not form concentrated deposits. Vanadium is found in many minerals, replacing Fe3+ or Al3+ in the octahedral positions of crystal lattices. This is possible because the ionic radii of V3+ and Fe3+ are almost the same, which means that vanadium can be found all over the Earth’s crust, accounting for approximately 0.014% [6]. Vanadium is found in nature in the form of oxides, sulfides, and phosphates, and it is often associated with other metals such as iron, titanium, aluminum, zinc, lead, and uranium. These compounds include vanadinite, titanomagnetite, descloizite, patronite, and carnotite. The concentrations generally have a V2O5 grade between 0.2 and 1%, while higher-grade deposits may have V2O5 levels exceeding 2% [7,8,9].
It is estimated that there are 26 million tons of vanadium reserves worldwide. The only vanadium mine-operating countries with the largest reserves are China with 9.5 million tons, Russia with 5 million tons, Australia with 6 million tons, and South Africa with 3.5 million tons. In contrast, the world’s resources total over 63 million tons [10]. Nearly all of the world’s vanadium production in 2022 came from China (68%), Russia (17%), South Africa (9%), and Brazil (6%). The total global production of vanadium this year was approximately 120 kilotons/year [8,10]. Over 88% of the total vanadium is primarily produced as co-products from slag during the smelting of titanomagnetite ores or steel refining, representing over 69% of the starting raw material and making them an essential source of vanadium. In contrast, approximately 19% of the vanadium was produced from primary vanadium ores and 12% from secondary sources (Figure 1) [1,8].
Figure 1.
World mine production and global annual vanadium production and consumption [1,8].
The world’s vanadium consumption reached 102.1 kilotons, representing an increase of nearly 45% over 2011. By the end of 2023, consumption is predicted to increase by up to 120~125 kilotons at a 5% annual growth rate, with increased demand for high-strength steel serving as the primary driver of this growth [8].
Coulsonite, a mineral of FeV2O4, is commonly found alongside magnetite and forms a series with FeCr2O4, also known as chromite [11]. The mineral ilmenite can also host vanadium, possessing a minor quantity [12]. Likewise, clay containing vanadium in weathered mineral deposits is commonly found, with V3+ taking the place of Al3+ in phyllosilicates and Fe3+ in goethite, FeOOH. A variety of vanadium oxides have been discovered in weathered zones of vanadium titanomagnetite deposits, including chlorite, (Fe, Mg, Al)6(Si, Al)4O10(OH)8, and goethite. It is worth noting that a lot of uranium deposits also contain vanadium in the form of minerals like carnotite (K2(UO2)2V2O8.3H2O) and tyuyamunite (Ca(UO2)2V2O8.5–8H2O) that have uranyl vanadate [13].
From ores rich in minerals like carnotite (K2(UO2)2V2O8·3H2O), vanadium has been generated as a by-product of uranium mining at numerous mines in the southwestern regions of the USA [14]. After a moderate leaching process, a significant portion of the uranium deposits was dissolved. The remaining vanadium in the uranium-leaching residue was then extracted using a more aggressive leaching condition [1]. The processing of South Korean shale-hosted uranium/vanadium ore has been suggested using a similar strategy [15]. Liu [16] has also been found to have comparable deposits in Western Australia. Coal and bituminous shale also contain trace levels of vanadium [17]. In northern Queensland, an abundant oil shale deposit at Julia Creek has been found to include vanadium and trace quantities of molybdenum [18].
Trace amounts of Vanadium have also been found in crude oil [19,20,21,22], among other potentially essential sources. Vanadium levels in crude oil are very high, reaching up to 0.05% in certain regions of Venezuelan oil [23,24]. During oil combustion, its vanadium content is transferred to the ash, which contains up to 10~18% of V2O5, making it an attractive material for vanadium recovery [25,26,27].
According to a report by White and Levy [28], the main sources of vanadium released into the environment are steel co-production, which accounts for 75% of the total, crude oil processing, which accounts for 10%, and mining, which accounts for less than 10%. In the Middle East and Africa, fuel oil and crude oil are easily accessible resources for power plants and desalination plants. For instance, it has been approximated that Saudi Arabia, with the world’s largest oil reserves, consumes more than 40 million metric tons of crude oil and heavy fuel oil annually for thermal power plants and seawater desalination [29]. Egypt, Africa’s largest non-OPEC oil producer, produces approximately 11 million metric tons of heavy fuel oil (HFO) annually, of which approximately 9 million metric tons are consumed domestically [30,31,32]. Petroleum and other liquids contribute 36%, and natural gas 57%; they were considered the most-consumed fuels in Egypt in 2020, according to BP’s Statistical Review of World Energy 2021, in addition to renewable energy and coal, which accounted for 6% and 1% of the country’s total energy consumption [33,34]. The country implemented measures to decrease its natural gas usage in power generation, which typically accounts for up to 90% of its total generation. As part of this effort, the country has significantly increased its use of oil-fired generation, resulting in an average fuel oil burn of over 100 kb/d in the first nine months of 2022, the highest level seen in four years [29].
To date, in many developing countries, most of the generated ashes do not have any industrial application but are only stored in landfills. Compared to other V resources, which are relatively limited and low-grade, these materials have no mining or operating costs. The disposal of ash or steel slag is a major environmental problem facing thermal power plants and iron production industries, and no monitoring is taken to prevent the contamination of groundwater and soil [30,35]. It is recommended to continuously monitor the metals of environmental impact, such as nickel, vanadium, and zinc, in ash samples due to carcinogenic and health hazards. Therefore, it is recommended to consistently monitor and recover valuable metals from industrial waste, as this is highly beneficial for both environmental protection and economic considerations. This review aims to offer a summary of advanced technologies used for vanadium recovery from various types of vanadium-bearing waste, as well as the comprehensive utilization of their solid residue.
2. Chemical and Mineralogical Composition of Vanadium-Bearing Waste
Table 1 shows the chemical composition of vanadium-bearing waste produced from different iron and steel production facilities in different locations worldwide. The chemical structure of vanadium oxides, such as V2O3 or V2O5, varies based on the type of feed materials introduced into the furnaces, the efficiency of the processing methods, and the desired final products. Typically, CaO, SiO2, MgO, and Al2O3 contained in the vanadium-bearing slag are in the ranges 2~45%, 6~25%, 1~16%, and 2~10%, respectively. During reduction smelting, chromium and titanium oxide are also found in the vanadium-bearing slag, so obtaining pure vanadium requires critical separation of those metals after extraction.
Table 1.
Chemical composition of vanadium-bearing slag generated from various industrial plants in different locations in the world.
The chemical structure of HOA reveals that it primarily consists of carbon, along with several metallic elements. Table 2 presents the chemical composition of ash samples generated from burning heavy oil in various power and desalination plants across different global locations. Industrial ashes primarily consist of vanadium (V) and nickel (Ni), along with toxic elements like chromium, arsenic, cadmium, lead, cobalt, and selenium. The maximum content of V and Ni in ash is 5 wt.% and 1.8 wt.%, respectively [35]. Heavy oil ash chemical composition also differs based on the makeup of the heavy fuel oil, parameters of operation, and chemicals used [35,46]. Two types of ash (boiler ash and fly ash) are generated by the combustion of HFO in power plants, which is expected to increase as energy consumption rises in the next few years. Around 3 kg of ash residue is produced when 1000 L of heavy oil is burned [47]. A higher level of V and Ni was found in heavy oil ash (HOA) produced by various power plants worldwide [48]. The ash fraction is too heavy to be introduced into the flue gas and hence deposited outside the boiler tube, which is known as the boiler ash. It is usually classified as high-grade ash which contains (4.4~19.2%) V, (2.7~8.5%) Ni, and burned C [49,50]. The other type of ash is known as fly ash, which is fine combusted residue usually collected from the stack or electrostatic precipitators (ESPs). It is usually classified as low-grade ash which contains (0.3~1.5%) V, (0.2~0.5%) Ni, and unburned (30~80%) C [51]. The refining of crude oil often entails some kind of thermal cracking to produce a light oil fraction and a heavier residual oil. Most metals and a small amount of sulfur are still linked to the non-volatile elements and end up in a residual oil fraction. Several factors influence the elemental composition of heavy fuel oil, including the source of crude oil, the yield of HFO from crude oil, and the degree of processing [52].
Table 2.
Chemical composition of vanadium-bearing waste reported in different studies.
Table 3 presents the mineralogical compositions of vanadium-bearing slag produced by different iron and steel-making facilities and ashes. The spinel phases of [(Fe, Mn)2(V, Ti) O4] and [(Fe, Mg, Mn) (V, Cr)2 O4] contain vanadium, titanium, and chromium. The spinels are distributed throughout the olivine matrix (Fe, Mg)2SiO4, augite (Ca(Fe, Mg)Si2O6), fayalite (Fe2SiO4), and diopside phases (Ca(Fe, Al)2SiO6) [60,61,62]. Previously reported data indicated that V-Ti and V-Cr spinels are arranged in a layered core configuration. Chromium is primarily located in the central core of the grains, vanadium is prevalent in the outer layer, and titanium is situated along the spinel grain boundary. This distribution reflects the varying crystallization abilities of each spinel, ranked as Cr > V > Ti [43]. Other elements, such as manganese, are evenly dispersed within the spinel grain. Magnesium is concentrated alongside chromium, forming the minor phase of MgCr2O4 [60]. The Ca2V2O7 phase of vanadium was also documented [41], which resulted from the substantial amount of limestone utilized in the iron and steel production process [63].
Table 3.
Characterization of the minerals in vanadium-containing waste produced from various industrial plants in different locations in the world.
Additional oxides, originating from the fluxes added to the furnace charge, have also been identified. Dondi [64] states that X-ray diffraction patterns show that two types of fly ash (ash B from Apulia and ash F from Sardinia) produced from the combustion of orimulsion in Italian thermal power plants have a complex composition. These fly ashes contain high grades of V, Ni, S, and Mg and exhibit increased reflections, several line interferences, and overlaps. This complexity makes it difficult to make certain attributes. The interpretation of these patterns indicates that magnesium sulfate monohydrate (MgSO4.H2O) and hydrogen vanadyl sulfate [(VO)2H2(SO4)3] are predominated, along with magnesium monoxide (MgO), anhydrous, monohydrate, and pentahydrate vanadyl sulfate (a-VOSO4, VOSO4.H2O, VOSO4.5H2O). These phases are associated with minor amounts of calcium sulfate (CaSO4) and nickel monoxide (NiO), and presumably sodium aluminum silicate (NaAlSi3O8) and traces of magnesium sulfate hexahydrate (MgSO4.6H2O). Other analyses of the insoluble residues indicated that in addition to magnesium, nickel oxides, and anhydrous vanadyl sulfate, other vanadium compounds, i.e., VO2, ꞵ-V2O5, VOOH, and VO(OH)2, were present in small amounts of untreated ash, which cannot be detected in the collective sample due to their low concentration. However, identifying these compounds suggests the presence of V3+ and V5+, together with the monopolized vanadyl ion valence of V4+. The existence of these vanadyl ions can vary depending on the oxidation conditions during the combustion of heavy oil or the cooling techniques used [65,66].
3. Vanadium Processing Technologies
As previously mentioned, steel slag and oil ash are important secondary sources of valuable elements (V, Ni, Cr, and Zn). However, there are two main ways for processing industrial solid waste to extract vanadium and other useful metals. The first method, direct leaching, involves using acid (such as H2SO4, HCl, and HNO3) or alkaline (such as NaOH and Na2CO3) solutions to dissolve the valuable metal from vanadium-bearing waste. The dissolved metals are then recovered from the solution using various techniques such as chemical precipitation, solvent extraction, or ion exchange. The second is the roasting-assisted leaching process, including salt-free, calcium, or salt roasting, in which the solid waste is heated to a high temperature to allow the separation of valuable vanadate materials. Acid, alkaline, and water are frequently employed as leaching agents, as outlined below [67,68,69,70,71,72,73,74]. A comprehensive flowchart for recovering V from solid waste is shown in Figure 2 [35]. After extracting vanadium and nickel as their respective chemical compounds (NH4VO3 and NiC2O4), calcination is conducted to produce V2O5 and NiO.
Figure 2.
Overall flowchart showing the most common methods for the recovery of vanadium and nickel from industrial solid waste.
3.1. Direct Leaching Process
Direct acidic or alkaline leaching is used to dissolve almost all valuable metals into the solution from various types of solid waste and then extract these metals separately using adequate techniques [75,76,77,78,79,80,81,82].
3.1.1. Acid Leaching
H2SO4 is a cost-effective option for leaching procedures, which makes it a popular choice due to its economic benefits. The H2SO4 acid has the ability to dissolve several metallic cations like V, Ni, Fe, and Mg, among others, creating metal sulfates. The leaching of significant economic and nuclear elements such as uranium, hafnium, and zirconium, as well as vanadium and nickel, with or without oxidant agents (NaClO, MnO2, or KClO3), has been investigated by Abd El-Hamid [83]. It was noted that vanadium leaching efficiency of 95% at a concentration of 200 g/L H2SO4, 6% (solid/solid) manganese dioxide, 80 °C, 6 h, 1/10 solid/liquid ratio of −200 mesh ore granule size. According to Deng [84], the direct acid leaching technique could increase the vanadium leaching efficiency from 14 to 73% by adding an oxidant. Barik [85] created a technique for extracting vanadium (V) and nickel (Ni) from solid industrial wastes abundant in these metals. The procedure includes leaching with sulfuric acid (H2SO4), followed by solvent extraction, precipitation, and crystallization. It was noted that using 1.35 M H2SO4 at 40 °C for 90 min, both V and Ni were extracted with a 98% recovery rate. Vanadium is selectively extracted from the pregnant solution using 40% LIX 84-I at pH 0.5, and then by adding an aqueous solution of ammonia NH3; it precipitates as ammonium metavanadate (NH4VO3). Ammonium oxalate (NH4)2C2O4 is used to selectively separate Ni that has been converted into Ni oxalate in the raffinate (NiC2O4). Finally, NH4VO3 can be heated to produce vanadium pentoxide (V2O5) [86]. On the other hand, nickel oxide is obtained by heating nickel oxalate at 450 °C for 2 h.
Nazari [87] optimized the parameters of the H2SO4 leaching process to maximize V and Ni recovery from fly ash samples. The maximum recovery of 94% V and 81% Ni has been achieved at the following optimal conditions: 19.5% H2SO4 concentration at 80 °C, 9.15% S/L ratio by weight, and for 2 h. Fly ash was subjected to a three-step procedure, which included leaching with H2SO4, oxidative precipitation, and washing to extract V as V2O5 from the fly ash, and about 90% of V was successfully recovered. Boiling 1 M H2SO4 for 30 min. at 3 mL/g L/S ratio is considered to be the operational parameter for the leaching process. During the oxidative precipitation process, sodium chlorate (NaClO3) was added as an oxidizing agent of V4+ to V5+. The pH dropped because of this oxidation of V, which also released H into the environment; hence, the appropriate pH was maintained by adding Na2CO3. In order to remove Na and other impurities, the V2O5 precipitate was then washed with an acidic solution [26]. Leaching experiments on HOA were performed by Navarro [88] in 0.5 M H2SO4 solution at 4 mL/g as L/S ratio at 200 rpm agitation speed for 24 h and at room temperature. After the leaching procedure, the material was washed for 1 h. in water at 4 mL/g L/S ratio. Ni recovery was only about 12% under these conditions, but V reached 98%.
Aburizaiza [89] detailed a multi-step approach for leaching and extracting V, Ni, and Fe from HOA, which involves the following steps: (i) Acidic leaching of fly ash in a solution containing mineral acids like perchloric acid (HClO4), hydrochloric acid (HCl), and hydrogen peroxide (H2O2); (ii) Ammonium pyrrollidine dithiocarbamate (C5H9NS2.NH3) in chloroform (CHCl3) is combined and agitated with the leachate during the organic extraction of the metals. Once equilibrium is reached, a layer of organic phase that contains the metal cations is formed. The findings demonstrate that the organic phase successfully extracts the targeted metal ions (V, Ni, and Fe); (iii) the V, Ni, and Fe metal ions are removed from the organic phase by combining them with 1 M HNO3 that contains Hg2+ ions. Therefore, metallic cations (V3+, Ni2+, and Fe2+) are present in the final aqueous nitric acid solution; (iv) The addition of dimethylglyoxime (C4H8N2O2) in chloroform allows the extraction of the total Ni from the stripped nitric acid solution while leaving the V3+ and Fe2+ ions dissolved in the aqueous nitric acid solution phase. In order to recover nickel in the form of NiO, the Ni-containing organic phase is separated and evaporated till it is dried; (v) Total Fe is extracted from the aqueous nitric acid solution phase produced in step (iv) by 4-pypyridyl treatment. The organic phase that contained Fe was separated, evaporated, and ignited to produce Fe in the form of FeO; (vi) vanadium as V3+ and other trace elements can be found in the aqueous solution that was left over. The study does not present an efficient technique for extracting V from the final aqueous solution. Additionally, this approach demands significant amounts of chemicals to handle a small quantity of fly ash.
Tokuyama [58] studied the dissolving of HOA in two steps. In the first step, Ni, Zn, Mg, Al, and Fe are dissolved in water, and in the second stage, V is dissolved in H2SO4, as shown in Figure 3. Moreover, it was found that HCl and H2SO4 have similar leaching efficacy. In the same study, leaching with concentrated NaOH might result in the selective leaching of V.
Figure 3.
Flowsheet of processing fly ash for recovering metal ions [58].
Tsygankova [48] concluded that the HOA leaching process depends on both its phase change and chemical composition. The outcomes of acidic leaching for three distinct types of fly ash, each with different chemical and phase compositions, have been examined. Each type of fly ash requires specific leaching conditions, involving 5 to 9% H2SO4 concentration, with temperatures set between 20 and 80 °C, and durations spanning from 30 to 60 min. Vanadium is precipitated as V2O5 by oxidizing the leaching solution with H2O2 at 20 °C for 30 min. After further heating to 95 °C and at a pH range from 1.8 to 2, precipitation is accomplished.
Khalafalla [90] examined the extraction of V, Ni, and Zn by leaching the heavy oil ash (HOA) in H2SO4 solution, as shown in Figure 4. High-tension Magnetic Separation was used to physically concentrate the fly ash, increasing the amounts of V2O5, ZnO, and NiO, to 18.1%, 8.11%, and 11.18%, respectively. Following that, leaching was performed using a 180 g/L H2SO4 solution with 4% MnO2 as an oxidant for 10 h at 80 °C which resulted in the recovery of 96.5% of vanadium, 94.8% of nickel, and 99.1% of zinc. Ultimately, vanadium was extracted from the leach solution using 3% Alamine 336 in kerosene as the solvent, while nickel and zinc remain dissolved in the raffinate. After vanadium was extracted from the organic phase, V2O5.H2O was precipitated by adding H2SO4. In contrast, when Na2S was added to the raffinate solution, Ni and Zn co-precipitated, forming a (Zn-Ni) sulfide cake. This cake could be suggested for hydro-metallurgical techniques to recover and separate Zn and Ni [91].
Figure 4.
The proposed technical flowsheet for the chemical treatment of El-kuriemat boiler ash [90].
Rahimi [92] developed a distinctive technique for extracting vanadium from HOA utilizing lemon juice and organic acids. The citric acid (90 mg/g), malic acid (0.86 mg/g), and ascorbic acid (1.24 mg/g) are all present in lemon juice. The idea was to obtain organic acids by an ecologically acceptable method as an alternative to bioleaching, which produces such acids through extremely sluggish microbial development. The recommended conditions for the maximum recovery of 88.7% V were 2 h. ultrasonic leaching of HOA in a 27.9% lemon juice solution with 10% hydrogen peroxide at 35 °C and 0.01% S/L ratio. Sodium carbonate (Na2CO3) was added to the liquid to raise the pH level to 9 or 10, and the addition of CaCl2 precipitates Al and Fe. Next, ammonium chloride (NH4Cl) was added, leading to the precipitation of V as pure NH4VO3, then calcined at 500 °C to obtain vanadium pentoxide (V2O5). Eventually, the results revealed that assisting leaching agents, such as H2O2 and ultrasonic, is essential in accelerating V dissolution’s kinetics.
High-pressure and high-temperature leaching demonstrates significant improvements compared to traditional acid leaching. For instance, according to Mu [93], 97.9% vanadium and 94.5% iron were leached out at a temperature of 140 °C, a concentration of 200 g/L H2SO4, a partial pressure of 0.5 MPa of oxygen, a period of 120 min, and an L/S ratio of 20:1. These are in completely agree with the findings published by Zhang [94,95,96]. Zhou [97] studied the dissolution kinetics of vanadium trioxide in sulfuric acid-oxygen medium. The highest dissolution rate was obtained with increased stirring speed before 800 rpm, oxygen partial pressure in the range of 0.6~1.4 MPa, and particle size decreased. Still, it was nearly independent of the sulphuric acid concentration from 0.4~2.0 mol/L and stirring speed over 800 rpm. Amer [98] recovered V2(SO4)3 and NiSO4 from Egyptian boiler ash by direct leaching using H2SO4 under oxygen pressure. The recommended leaching conditions have been determined to be 200 °C, 15 min, 15 bar of oxygen pressure, 60 g/L of H2SO4 concentration, and 1 S/L ratio. Adding an aqueous solution of ammonia NH3 and neutralizing the acidic sulfate solution, V is precipitated as vanadium hydroxide (V(OH)3). On the other hand, metallic Ni can be electrodeposited from the NiSO4 electrolyte. The results of comprehensive studies employing acidic leaching methods on various vanadium resources are shown in Table 4.
Table 4.
Results of different studies on direct acidic leaching of vanadium from various V-bearing waste.
3.1.2. Alkaline Leaching
Several investigations on direct alkaline leaching of V-bearing waste have been carried out, indicating that Ni is insoluble in alkali solutions, which are more suitable for selective leaching of V to increase recovery. A two-stage leaching approach for HOA was proposed by Tsai [99]. The fly ash is leached in ammonia water containing ammonium sulfate (NH4)2SO4, and the Ni is extracted from the solution in the first stage. The second step involves recovering V by leaching the ash residue in an alkaline (NaOH) solution. However, the method was not used in more recent research because of the decreased recovery of Ni (60%) in the ammonia/(NH4)2SO4 solution, which also dissolves 8% of V in the first step. Furthermore, the study did not propose or conduct a method to recover V and Ni from the leaching solution. In a power plant, alkaline leaching and sodium hydroxide “NaOH” solution were used by Al-Zuhairi [100] to extract V with a high recovery yield (98%) from red crude oil residues. According to their discussion, 2 M NaOH concentration at 100 °C for 2 h is the ideal extraction environment for V. The effluent is then acidified to lower the pH and treated with aqueous solution of ammonia (NH3), to precipitate V as NH4VO3.
According to Navarro [88], alkaline leaching of HOA by NaOH is favored over acidic leaching because it is more selective for V, which is less efficient than acidic leaching by H2SO4. Alkaline leaching with NaOH is carried out using a 2 M NaOH solution at 1/4 g/mL S/L ratio for 24 h at room temperature and stirring at 200 rpm. Leaching is followed by three times for 1 h water rinses. At these conditions, vanadium recovery achieves 90%, but repeated leaching and washing 6 times, each for 1 h, enhances V recovery to 98%. When the contact time approaches 12 h, it is observed that the temperature has a minimal impact on the effectiveness and kinetics of V leaching. In order to improve selectivity for V recovery while preventing Si leaching, sodium carbonate (Na2CO3) is used for leaching HOA. However, by employing 0.66 M Na2CO3 solution in the leaching procedure under the same conditions as for NaOH leaching, 80% of V is recovered. Leaching with Na2CO3 exhibits more excellent vanadium selectivity while having a lower leaching efficiency than leaching with NaOH.
Hakimi [101] established a flowsheet for extracting V with a high percent recovery from V-rich HOA using NaOH solution at 95 °C for 4 h. as shown in Figure 5. Leaching is followed by adding 4.5 M H2SO4 solution to neutralize the alkaline leachate. Al and Si are deposited once the pH is raised to 8, leaving V dissolved as sodium vanadate in the filtrate. After being treated with an ammonium compound, the latter precipitates V as NH4VO3, which is then heated at 450 °C for 1 h to form V2O5.
Figure 5.
Flowchart of vanadium extraction from fly ash [101]. (S) Solid phase.
Akita [102] studied the recovery of nickel and vanadium from fly ash using a two-step leaching process. The first stage involves leaching Ni with NH4Cl solution, while the second step involves leaching the remaining ash with Na2CO3 to dissolve the vanadium. Subsequently, vanadium is extracted using a solvent mixture of TOA and toluene, and then precipitated as NH4VO3 using NH4Cl. However, nickel can be extracted as NiS from its leach solution by precipitating it with Na2S, as illustrated in Figure 6.
Figure 6.
Process flow chart for recovery of vanadium and nickel from fly ash [102].
Vanadium, nickel, and molybdenum recovery from HOA was accomplished by Stas [55], using a two-stage leaching procedure, as shown in Figure 7. The first step is the alkaline leaching using NaOH solution to extract V and Mo. In the subsequent second step, acid leaching using H2SO4 leaches the residual fly ash to recover Ni. The maximum V recovery of 90% is obtained at 5 mL/g L/S ratio, at 100 °C, and for 3 h. The alkaline leaching solution containing V and Mo is gently agitated and cooled to 5 °C for one hour, which causes V to precipitate as sodium vanadate. This precipitate is then removed through filtration, leaving behind a filtrate that contains sodium molybdate. The later filtrate is heated to 90 °C and acidified with HNO3 to precipitate Mo as H2MoO4. Conversely, sodium vanadate is dissolved again in a 5% HNO3 solution (pH = 8), and (NH4)2SO4 is introduced to the solution to precipitate vanadium as N4HVO3. The latter is converted to V2O5 after being calcined at 500 °C for 24 h. The remaining ash is leached using a 5 M H2SO4 solution for 3 h at 100 °C and a 4 mL/g L/S ratio, which leads to extraction of 80% in the second acidic leaching stage. The pH is subsequently increased by adding a NaOH solution to the acidic leachate in two stages, which results in the precipitation of Fe and the residual V. Finally, sodium carbonate is introduced to precipitate nickel in the form of nickel carbonate (NiCO3).
Figure 7.
Two-stage leaching procedure to extract V, Mo, and Ni from fly ashes; (I) first stage alkaline leaching; (II) second stage acidic leaching [55]. (S) Solid phase.
Al-Ghouti [103] studied the recovery of vanadium and nickel from HOA by two leaching processes. Using NH4Cl/NH3 solution made up of 2 M NH4CL and 2 M NH3 at 50 °C, at 19 mL/g 1 L/S ratio, and for 6 h, Ni is selectively extracted in the first stage. After treating the leachate with sodium sulfide (Na2S), nickel is precipitated as NiS with 56% recovery. In the following step, vanadium is extracted from the nickel-free remaining ash using agitation leaching in a 2 M Na2CO3 aqueous solution at 70 °C and a pH of 5.5 for a duration of 6 h. However, along with V, Fe, Mg, and Ca are also removed by Na2CO3 solution. Triethylamine/toluene solution [0.1 M of (CH3CH2)3N in toluene] is added to the Na2CO3 solution to perform selective extraction of V. The organic layer is removed and then blended once again for 3 h with a fresh 2 M Na2CO3 solution to extract V from the aqueous layer. Finally, the resultant aqueous layer is mixed with 1.3 M NH4Cl for 20 h to achieve maximum recovery of 45% by precipitating the extracted V. Alkaline pressure leaching was carried out by Shahnazi [104] with a maximum vanadium leaching of 90% under the concentration of 40 to 50% NaOH and a temperature range of 110 to 160 °C. In the same way, Qiu [105] examined how pure vanadium trioxide dissolves in an oxygen system under alkaline conditions. The findings indicated that higher temperatures (130 °C) and oxygen pressure (700 kPa) resulted in a faster rate of vanadium dissolution. Additionally, stirring speeds above 800 rpm, and sodium hydroxide concentrations at 1.0 M were found to maximize the dissolution rate of vanadium (90%). A novel approach utilizing NaOH-NaNO3 binary melts has been suggested for treating vanadium slag [106]. This method enables the extraction of both vanadium and chromium during the leaching process. When the reaction conditions are optimized (1:1 NaOH-NaNO3 solid ratio, 400 °C, 0.5 L/min atmospheric pressure for 2 h), vanadium and chromium recovery rates can reach 93.7% and 88.2%, respectively, within 6 h. The results indicate that the reaction temperature and KOH-to-ore mass ratio are more influential factors for the extraction of vanadium and chromium. Table 5 summarizes the results of in-depth investigations on different vanadium resources using the alkaline leaching technique.
Table 5.
Results of different studies on the alkaline leaching of vanadium from various V-bearing wastes.
Even though direct acid (H2SO4, HCl, and HNO3) [107,108,109] and alkaline (NaOH, NH4OH, NaCO3, and NH4Cl) [110,111,112] leaching methods are the cheapest operational and energy-efficient ways to extract valuable metal ions from heavy oil ash. They have several drawbacks, including a lack of selectivity in leaching the target metals, requiring large amounts of high acid concentration, using an oxidizing agent, polluting metals in solid ash residue, and producing leachate with hazardous elements that can complicate the precipitation and purification processes [4,113,114,115]. Due to the lack of an economically feasible alternative for processing vanadium-bearing waste, roasting is utilized to enhance the leaching process.
3.1.3. Bioleaching Process
Choosing the right bioleaching conditions is crucial for the microorganisms to grow ideally. The process has the advantage of being low in production cost and having a minimal environmental impact [116,117,118,119,120]. Bacteria like Acidithiobacillus, A. ferrooxidans, and Acidithiobacillus thiooxidans are well suited for chemolithoautotrophic applications in acidic conditions [121,122]. A study using A. ferrooxidans discovered that after 14 days, the roasted slag could leach out 83% of the chromium while only 20% of the vanadium was leached out [117]. Gomes’s [123] results align with those obtained from a modified acidophilic culture of A. thiooxidans and A. ferrooxidans. Under alkaline conditions, high pH-tolerant organisms are being assessed [116,117]. These include Pseudomonas putida, a heterotrophic bacterium, and Aspergillus niger, a heterotrophic fungus. A study involving P. putida revealed that after 15 days, 75% of vanadium was leached from a roasted slag sample. Using the bacterium on the calcine increased dissolution to 90% [107,117].
3.1.4. Electro-Oxidation Leaching
In the leaching reactor, electrodes are inserted, and an electric field is used to convert low-valent vanadium to a higher oxidation state. Outstanding outcomes were obtained, with high recoveries of 95% for vanadium and 90% for chromium. The alkaline leaching system was applied with current densities ranging from 750 to 1000 A/m2, NaOH concentration of 40~50 wt.%, and 90~120 °C temperature [124,125,126]. Both macro and micro perspectives allow for an understanding of the electrooxidation system’s assistance in leaching. The schematic of both mechanisms is explained in more detail by Lee et al. [127]. Diffusion of reaction products is the focal point of the micro-viewpoints [124]. During leaching, metallic ions escape from the iron phase more readily in an electrical field, facilitating their directional movement. Macro-perspectives were correlated with direct and indirect oxidation processes [126]. During indirect oxidation, slag particles collide with cathodes and anodes, indirectly oxidizing vanadium and chromium as Fe3+ and H2O2 are generated.
3.2. Roasting-Leaching Processes
The roasting process of ash aims at the disintegration of the more stable and less soluble spinel phases, like Fe2VO4, as shown in Figure 8, and transforms them into more oxidized phases, enhancing the fact that they are more easily attacked by water/acid/alkaline solutions during the subsequent recovering process [128]. The roasting process is conducted with or without additives at temperatures ranging from 400 to 1000 °C, and advanced technologies have been utilized on fly ash to improve vanadium recovery [129,130]. To recover vanadium, the process involves oxidizing V3+ into acid-soluble V4+ and/or water-soluble V5+ compounds, which can then be dissolved using an appropriate reagent.
Figure 8.
Schematic diagram of selective oxidation roasting of Fe2VO4 [131].
3.2.1. Non-Salt Roasting Assisted Leaching
This method results in the breakdown of the iron phases encasing the vanadium and chromium spinels, as explained in Equations (1) and (2) [62,108,132], allowing the formation of highly acidic leachable phases, including CaV2O6, Ca3V2O8, MgV2O6, and Mg3V2O8. As a result, the procedure involves the treatment of slags that have high levels of CaO/MgO.
4/5FeV2O4 + O2 → 2/5Fe2O3 + 4/5V2O5 ΔG(T) = −293.45 + 0.15 T (kJ/mol O2)
4/5FeCr2O4 + O2 → 2/5Fe2O3 + 4/5Cr2O5 ΔG(T) = −47.01 + 0.04 T (kJ/mol O2)
The olivine phase breaks down at 500 °C, whereas the spinels decompose at 800 °C, based on the results obtained earlier [36,110]. Wang [110] developed a method for direct extraction of low valence vanadium (LVV) from vanadium slag without producing poisonous waste, as shown in Figure 9. Application of roasting and leaching technique leads to the extraction of LVV from vanadium slag with a recovery rate of 69.37% at 800 °C roasting temperature for 1 h in an atmosphere of N2/O2 equals 10. Above this temperature or with longer roasting durations, V5+ was leached in the leaching solution. Smaller vanadium slag particles resulted in a higher vanadium recovery rate but lowered the amount of LVV.
Figure 9.
Novel process for extracting low valence vanadium from vanadium slag [110].
In the same context, Vitolo [56] created their three-step technique by first burning the ash under controlled conditions to lower the amount of carbon in the ash (Figure 10). The recovery of vanadium increased to 97% in the subsequent leaching process because of the reducing the carbon component in the fly ash. The best-recommended temperature for the burning carbon phase was found to be 850 °C and resulted in a higher total recovery of V (83%) as V2O5 with fewer impurities. Lower V recovery resulted from higher burning temperatures (over 950 °C), which caused V to fuse and volatilize as well as produce complex V-Ni refractory compounds.
Figure 10.
The block diagram for the carbonaceous fly ash combustion followed by acid leaching and oxidative precipitation of vanadium as V2O5 [56].
According to Li [109,133,134], the oxidation process of vanadium spinel can be described as follows: (i) conversion of vanadium spinel into a solid solution of Fe2O3.V2O3 at the early stages of roasting, (ii) oxidation of this solid solution to Fe2O3.V2O4, followed by an incomplete reaction of V4+ with MgO to produce Mg2VO4, and (iii) extended roasting time leads to the further oxidation of vanadium, resulting in the formation of the highest-valence vanadates. In the non-salt roasting process, the chromium spinel could not convert to carcinogenic chromate salts to avoid the cost and disposal of chromium waste. Also, the vanadium may be directly leached out as NH4VO3, which can be separated after cooling and crystallization (Figure 11). The leaching efficiency of vanadium could be up to 90%.
Figure 11.
Flowsheet of vanadium extraction from vanadium slag using the non-salt roasting method [109].
To perform the thermodynamic analysis of this process, we attempted to create a diagram, illustrating the relationship between standard Gibbs free energy change and temperature (∆G0-T), and the data required for each reaction were obtained from HSC Chemistry 9.3.0/Fact-Sage software [127]. The ∆G0 values for all reactions are negative throughout the temperature range of 400 to 1000 °C.
This indicates that direct oxidation of the spinels (FeV2O4/FeCr2O4) is thermodynamically feasible. The Gibbs free energy change for reaction (1.1) is much more negative than that of reaction (1.2), exhibiting that V-spinels can be preferentially oxidized and hence decomposed before that of Cr-spinels. Zhang [135] compared the different effects of microwave and conventional blank roasting on high-chromium vanadium slag’s oxidation conduct, microstructure, and surface structure. The normal spinel was oxidized to inverse spinel at 400 °C which then decomposed at 600 °C. Carrying out the roasting process at high temperatures resulted in the minority of Cr3+ ions in the spinel phase being incorporated into VO2 to form the Cr0.07V1.93O4 or CrVO4. Wang [136] found that the roasting process depends on the original state of vanadium in the coal stone. In the case of existing vanadium in amorphous phase form, the non-salt-roasting technology is excellent for leaching out vanadium. While the occurrence of vanadium in the vanadium-bearing waste is in a crystalline phase, the addition of a fluxing agent is necessary to achieve high vanadium leaching efficiency. Table 6 presents a summary of the extensive research conducted on vanadium resources through non-salt roasting and leaching procedures.
Table 6.
Various studies on vanadium’s non-salt roasting and leaching from various V sources.
However, non-salt technology offers several advantages, such as reducing the carbon content of HOA, lowering its volume, and increasing the levels of V and Ni in the ash. There are some limitations, including the release of gas emissions, treating only waste with a high content of CaO or MgO, the chance of V compounds becoming volatile, the possibility of fusion and the creation of V-Ni refractory compounds at temperatures exceeding 900 °C, and alterations in the ash pH that might negatively impact the recovery of V and Ni during the leaching process.
3.2.2. Calcification Roasting Assisted Leaching
As an alternative to non-salt roasting, the clean technique of calcification roasting was used. The calcium roasting process involves combining limestone, lime, or other calcium compounds with vanadium wastes, grinding the mixture to an acceptable size, and then roasting the mixture in a vertical kiln [137,138], as illustrated in Figure 12. According to the chemical reactions listed in Table 7 and the previous studies of thermodynamic assessment, the oxidation processes involving CaO and V-spinels (Equations (3) and (4)) begin around 600 °C, whereas those using Cr-spinels (Equations (5) and (6)) start at 800 °C [139,140]. It is noted that the vanadium and calcium reaction during the roasting process leads to the formation of calcium vanadates (CaV2O6 and Ca3V2O8); the compounds mentioned are not soluble in water (Equations (7)–(13)); therefore, they must be leached out through H2SO4 acid (Figure 13) [137,141,142] or alkaline leaching with ammonium carbonate solution (Figure 14) [139,143,144].
Figure 12.
Flowchart of vanadium recovery from slag using calcification roasting-acid leaching technique [137].
Table 7.
Reactions during calcium-roasting and leaching of vanadium-bearing waste.
Figure 13.
Flowsheet for the recovery of vanadium from vanadium slag by calcification roasting-two step leaching process [142].
Figure 14.
Flowsheet of ammonium carbonate leaching of vanadium slag [143].
Roasting and leaching behaviors of vanadium and chromium using calcification roasting-acid leaching from high-chromium vanadium slag were investigated [145]. The results indicated that more CaO combined with vanadium and reacted to form calcium vanadate (Ca3V2O8), resulting in a high leaching efficiency of vanadium, approximately 91.14%, while the chromium remained in the leaching residue, and only 8.48% was leached. Gao [130] studied the roasting process of high chromium vanadium slag using CaO and microwave heating techniques. The effect of CaO dosage on vanadium-roasted products was investigated. At low m(CaO)/m(V2O5), CaV2O6 was formed, which was then converted to Ca2V2O7 and CaVO3 with increasing m(CaO)/m(V2O5) ratio. Results indicated that microwave radiation can reduce particle size and shorten roasting time, achieving 98.29% vanadium leaching efficiency under optimal conditions. Zhang [42] investigated the use of lime in roasting vanadium-bearing waste. Vanadium recovery was significantly influenced by the heating rate. Hence, reducing the heating rate resulted in high vanadium recovery. The formation of Ca2V2O7 was more favorable for leaching vanadium with sulfuric acid. Xiang [146] applied mechanical activation treatment to enhance the extraction of vanadium from converter slag at a 1:1 mole ratio of vanadium to calcium. Then, the roasted slag was leached in a 15% sulfuric acid solution for 60 min at a temperature of 50 °C, stirring speed of 150 rpm, and S/L ratio of 1:20. The results demonstrated that the mechanical activation significantly decreased the optimum roasting temperature from 900 to 800 °C and increased the leaching efficiency of vanadium from 86.0 to 90.9%, respectively.
Table 8 summarizes extensive research on different vanadium resources utilizing calcium roasting and leaching techniques. Utilizing this technology makes it possible to obtain high-purity vanadium leach solutions with minimal interference from elements such as silicon and phosphorus. The other advantage is that the leaching may proceed at a lower temperature when a particular ammonia salt is used. However, the leaching efficiency is much lower when using ammonium salts compared to the maximum 90% filtration of vanadium with sodium salts due to the precipitation of vanadium as NH4VO3. So, problems linked to ammonia volatilization must also be considered. Additionally, there are several drawbacks associated with this technology, such as the production of a large quantity of leaching residues containing sulfate compounds, equipment corrosion, and the emission of harmful gasses, which can cause environmental contamination.
Table 8.
Results of different studies on vanadium’s calcium roasting and leaching from various V sources.
3.2.3. Sodium Salt Roasting Assisted Leaching Process
Traditional roasting technologies include sodium roasting, which can be traced back to Bleecker’s first salt-roasting technology in 1912 [128]. Basically, a mixture of sodium salts (Na2CO3, Na2SO4, NaCl, and NaOH) as a source for alkalis was roasted with vanadium-bearing waste in a furnace at high temperatures, depending on the melting points of the sodium sources as follows: 1200~1250 °C for Na2SO4, 750~850 °C for NaCl, 800~1000 °C for Na2CO3, and 400~800 °C for NaOH [43,152,153]. A maximum amount of oxygen was used during roasting to oxidize the V3+ and convert it into soluble sodium vanadates (NaVO3, Na4V2O7) through the chemical reactions listed in Table 9 [127]. The vanadium conversion degree in these sodium sources follows the following order: NaOH > Na2SO4 > Na2CO3 > NaCl [154]. This order can be attributed to several reasons, including the diffusivity of the different sodium sources into the interior layers of the wastes, where they react with the V-spinels [155,156,157]. Despite all the limitations of this technology, which include the formation of harmful gaseous products, such as SO2, Cl2, or CO2, fusion of NaCl at high temperatures, and high energy consumption while using sodium salts as the alkali source, it remains the best method in terms of selective vanadium extraction with low operating cost. The above serious environmental pollution greatly hinders the sustainable development of V extraction from V-bearing materials [158,159]. Consequently, efforts are still needed to develop an eco-friendly and effective method for extracting V from V-bearing materials. Attention has also been paid to recycling the Na+ from the leach solution, using a membrane-assisted electrochemical cell to separate the cation from vanadium ions [160].
Table 9.
Reactions during salt roasting and leaching of vanadium-bearing waste.
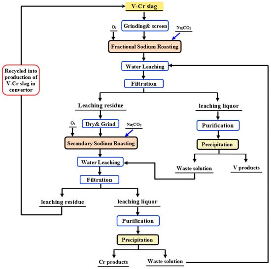
Anyway, the water-leaching process mostly applies to products undergoing sodium roasting, which takes place through Equations (34) and (35). Metal sulfates are formed by dissolving sodium vanadate compounds by H2SO4, according to Equations (36)–(38), and ammonium carbonate leaching is accomplished through Equations (39)–(42). However, the leaching effectiveness depends on the degree of metal converted during roasting, where sodium vanadate can be leached out. With regard to this case, there are certain common features for the processes that are used in the commercial plants of vanadium production from industrial wastes, such as the sodium salt roasting-water leaching-ammonia precipitation process utilized at Highveld Steel and Vanadium Corp. (South Africa), Chengde Iron and Steel Group (China), Nizhniy Tagil Iron and Steel Works (NTMK, Russia), etc. [127]. Li [43] reported that only 87.9% of V and 6.3% of Cr were recovered from calcined waste at Na/V molar ratio of 3.3 at 800 °C using water leaching, as shown in Figure 15. When the leaching residue was subjected to second sodium calcination at (Na/(V, Cr) molar ratio of 2.86 and 950 °C), about 90.7% of vanadium and 96.4% of chromium were leached, giving an overall recovery of vanadium and chromium of 98.9% and 96.4%, respectively.
Figure 15.
Novel process based on salt-roasting to extract vanadium and chromium from the V-Cr slag [43].
Wen [161] evaluated the leaching of the vanadium and chromium using sodium salts roasting (Na2CO3) and then leaching them with (NH4)2SO4, showing that 94.6% vanadium and 96.5% chromium were leached. According to Zhao [162], vanadium can be leached from stone coal with the addition of 6 wt.% sodium chloride and 10 wt.% sodium sulfates during the roasting process. It was noted that the vanadium-bearing muscovite with quartz was converted to feldspar group minerals (albite, orthoclase, and anorthite). These results could produce some potential methods for vanadium recovery from stone coal. Puhong [129] roasted red cake obtained from multi-processing of stone coal with 22.5 g NaOH/25 g red cake at 170 °C for 1 h, then used water leaching at 98 °C for 60 min. with a solid/liquid ratio of 1:3.3 g/mL. It was noted that the V leaching efficiency was up to 97% after purification and calcination as V2O5, with a purity of 99.3%.
A three-step process was performed on HOA containing 85 wt.% unburned C and 2.2 wt.% V, beginning with carbon burning, followed by salt roasting and water leaching. It was noted that the 4 h. calcining step at 650 °C removes most of the carbon and thus increases the V content to 19 wt.%. Then, the burned enriched-V ash was roasted with sodium carbonate Na2CO3 at 650 °C for 4 h to convert V oxides into sodium metavanadate (NaVO3), which is a water-soluble compound [163]. The calcined ash was leached with water for 4 h at 60 °C with an S/L ratio of 1:50 g/mL. Water leaching leads to the selective dissolving of V with about 92% recovery, leaving Fe and Ni compounds undissolved in the residue of the ash. By adding (NH4)2SO4, V is precipitated as NH4VO3 from the leaching solution to separate V from the solution [101].
In the same context, Ibrahim et al. [59] discussed a recent technique for converting V compounds into water-soluble vanadates (NaVO3) through roasting with NaCl, as shown in Figure 16. They found that over 95.5% of the vanadium leached out after the HOA was roasted with 20% NaCl for 2.5 h. Then, the vanadium was leached using distilled water with an L/S ratio of 10 mL.g−1. The purity of the obtained NH4VO3 powder was estimated to be about 92% using direct precipitation from vanadium-pregnant solution by NH4Cl addition, and the precipitation efficiency of NH4VO3 powder was estimated to be around 91.5%, and the total recovery rate of vanadium reached up to 87.60%. Then, the ammonium meta-vanadate was calcined at 550 °C for 3 h to produce V2O5 powder with an estimated 83% purity (Figure 17).
Figure 16.
Schematic flow of salt-roasting and water-leaching process from boiler ash for vanadium extraction [59].
Figure 17.
The quantitative flowsheet for V recovery from Egyptian boiler ash using sodium salt-roasting and water-leaching process [59].
The authors [59] comprehensively investigated the solid-state and phase transformation mechanisms that govern the selective extraction of vanadium from HOA. The SEM images are displayed in Figure 18 for the roasted sample produced at 700 °C, and the corresponding EDS analysis for different points on the burnt ash is listed in Table 10. The results (Figure 18a) showed that the roasted particles are presented in an irregular shape with different sizes, and a few areas of spinel surface structure have been destroyed. According to the elemental mapping analyses shown in points S1 and S4, the decomposition of the spinel started to release the vanadium molecules, which indicates that sodium and vanadium are partially compatible (Figure 18b). The main information shown in this figure includes the following: (1) the particles are loose and dispersed, indicating that the interaction between particles is not significant under this temperature; (2) the distribution of sodium is relatively extensive and uniform, indicating that NaCl has not entirely reacted and formed a new sodium phase; and (3) the relative enrichment of vanadium appeared in some particles with high sodium content, indicating that some phases containing sodium and vanadium were formed.
Figure 18.
SEM images of roasted boiler ash sample: (a) at 700 °C for 2 h, and (b) elemental mapping images of burned surface.
Table 10.
Spots EDS analysis of roasted boiler ash at 700 °C for 2 h and 20 wt.% of NaCl.
Based on the EDS analysis (Table 10) of the specific locations (S1 and S4), it was clear that the chemical composition showed a moderate correlation between the levels of vanadium and sodium due to the limited reaction range of O2 with vanadium spinel to release their oxides. So, not all quadruple vanadium (V4+) was oxidized to the highest V5+ valency [64,164]. As a result, the reaction temperature at 700 °C was not sufficient to convert more of the V found in the vanadium compound into water-soluble sodium vanadates because almost all of V still exists inside the spinel, with less outer distribution than the central region and not enough opportunity to react with NaCl, resulting in decreasing the vanadium leachability [111]. To further explore, a line scan analysis was performed, as shown in Figure 19. Clearly, it was noted that the V and Na lines are aligned to some extent, suggesting an inconsiderable liberation of the vanadium element from the spinel surface. Furthermore, a large amount of free sodium remains along the line, meaning it did not enter into the chemical reaction.
Figure 19.
Line scan and distribution elements of the roasted boiler ash at 700 °C.
Their findings indicate that a roasting temperature of 850 °C (Figure 20) appears optimal for facilitating the O2 reaction with vanadium-bearing minerals. This temperature provides an excellent opportunity for vanadium molecules to react with sodium chloride, forming the sodium metavanadate phase (NaVO3). However, this phase can be easily extracted through a water-leaching process, resulting in the liberation of vanadium molecules, as shown in. Elemental scan lines demonstrated that the Na and V lines align, indicating that a considerable amount of the V element has been released from the spinel surface.
Figure 20.
SEM images of roasted boiler ash sample: (a) at 850 °C for 2 h, (b) elemental mapping images of the surface, and (c) back-scattered morphology image [59].
Elemental scan lines demonstrated the distribution of elements in the roasted ash at 850 °C is shown in Figure 21. Also, it was noted that there is an abroad alignment of the Na and V lines, suggesting that there is a significant liberation of the V element from the spinel surface. Also, along the line, there are no remains of free sodium, which means that all of it was entirely consumed in the process of forming a water-soluble sodium vanadate compound. This result confirms the hypothesis explained in the TGA data of the same study, which has been attributable to the complete thermal decomposition of vanadium spinel (FeV2O4) and vanadyl sulfates at 850 °C.
Figure 21.
Line scan and distribution elements of the roasted boiler ash at 850 °C.
Furthermore, there are no signs of unbound sodium present in the mixture, suggesting that it was entirely consumed in the process of forming a water-soluble sodium vanadate compound. The results of the point-scan analysis of three different surface products are listed in Table 11. Meanwhile, the excessive roasting temperature of up to 1000 °C (Figure 22) would allow for the formation of refractory compounds (i.e., sintered from V, Ni, Fe). In addition, the formation of the aluminum silicate (NaAlSi2O6) phase increases due to the melting of NaCl salt, which leads to the formation of agglomerate that could hinder oxygen transfer during the roasting process and hence decrease the vanadium percent recovery.
Table 11.
Spots EDS analysis of roasted boiler ash at 850 °C and 1000 °C for 2 h and 20 wt.% of NaCl.
Figure 22.
SEM images of roasted boiler ash sample: (a) at 1000 °C for 2 h, (b) elemental mapping images of the polished surface, and (c) back-scattered morphology image.
Generally, the direct leaching process is poorly selective and has varying leaching efficiencies among different vanadium-containing phases. Consequently, subsequent separation and purification processes for vanadium and other metals in the leaching solution are more complex, with a wide range of reagent types and high consumption rates. On the other hand, the roasting-leaching process enables control over the occurrence form of vanadium through roasting, thereby ensuring efficient vanadium leaching. Specifically, the sodium salt roasting process can be employed to selectively separate vanadium using the water leaching method, which offers advantages such as high leaching efficiency, excellent selectivity, reduced consumption of leaching reagents, and suitability for treating materials with complex forms of vanadium occurrence. Based on the characteristics of V-bearing waste of high vanadium content and complex vanadium occurrence forms, NaCl has been used, a low-cost and abundantly available salt compared to other salts in the roasting-water leaching process, to study the extraction process of vanadium and focus on the transition law and mechanism of the vanadium-containing phase during sodium salt roasting so as to provide the theoretical basis for efficient extraction of vanadium. A summary of the comprehensive research carried out on various vanadium resources using sodium-salt roasting and leaching processes is presented in Table 12.
Table 12.
Results of different studies on vanadium’s sodium-salt roasting and leaching from various V sources.
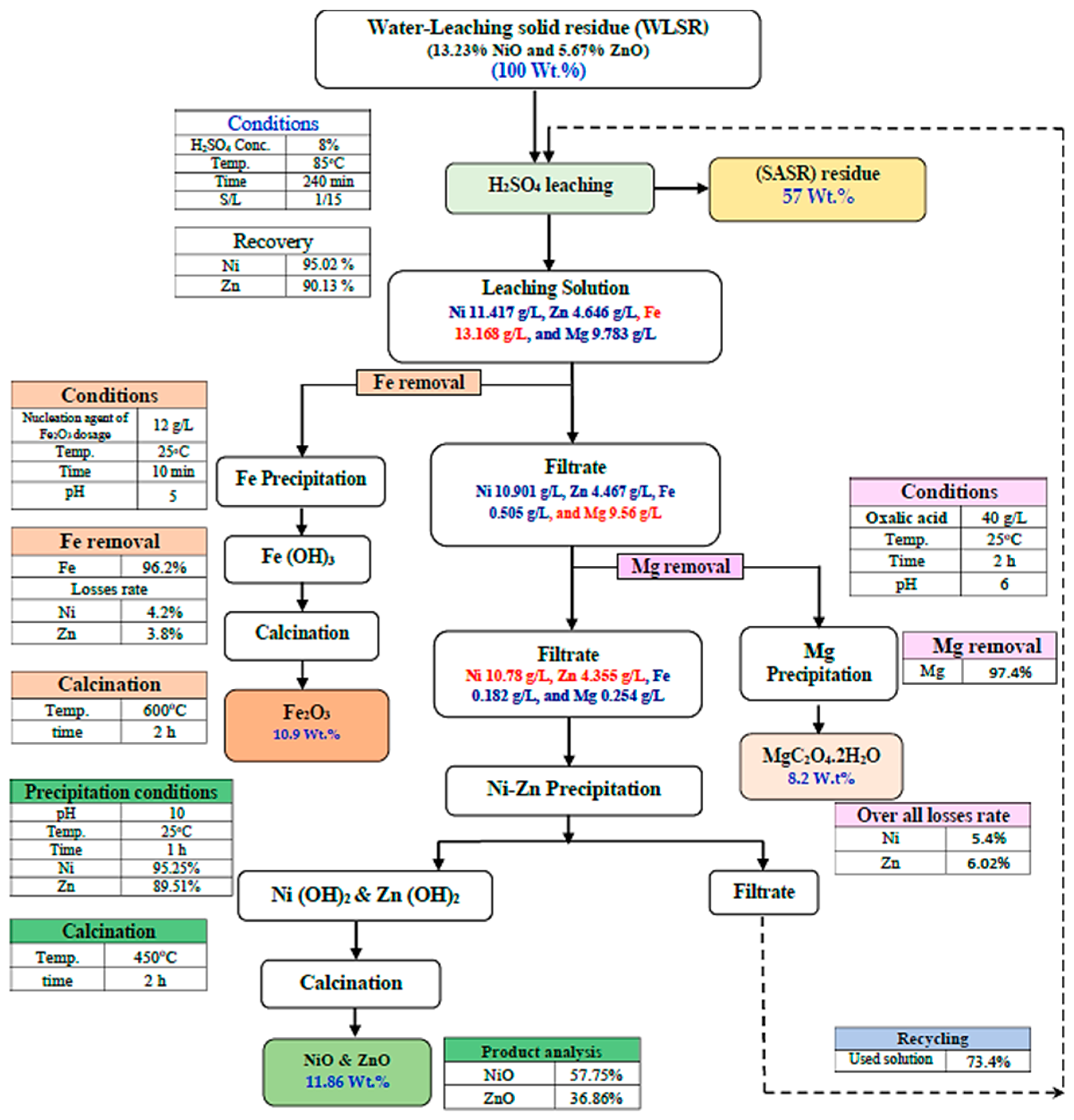
Likewise, Ibrahim [165] studied the cost-effective extraction of precious metals, such as Ni and Zn, by hydro-metallurgical processing of the water-leaching solid residue (as shown in Figure 23) after vanadium extraction from salt-roasting Egyptian boiler ash [59]. Under the most favorable leaching conditions of 8% (vol%) H2SO4 concentration, 85 °C leaching temperature, and 1/15 S/L ratio, a maximum extraction of 95.02% Ni and 90.13% Zn was achieved after 240 min of leaching, while the iron impurity was removed by Fe2O3 as a nucleating agent and the magnesium impurity was effectively removed by oxalic acid precipitant. After the removal of Fe and Mg, Ni and Zn in the purified solution were precipitated at a pH of 10 as Ni-Zn hydroxide (Ni(OH)2 and Zn(OH)2), which was subsequently transformed into NiO-ZnO by its calcining at 450 °C for 2 h. The precipitation efficiency of Ni and Zn was 95.25% and 89.51%, respectively, and the final calcined product was composed mainly of 37% Ni and 23% Zn. Based on a kinetic analysis, it was discovered that the process of leaching nickel is primarily controlled by diffusion through the solid product layer and chemical reactions. The diffusion process through the solid product layer is the main contributor, with an activation energy of 20.26 kJ/mol. The kinetic of zinc dissolving is governed by the diffusion that occurs through a layer of a solid product, and this diffusion has an activation energy of 11.67 kJ/mol.
Figure 23.
The quantitative scheme for the recovery of Ni, Zn, and other by-products from water leaching solid residue obtained from the salt roasting of Egyptian boiler ash.
3.2.4. Promising Modification Methods
Continuous efforts have been made to develop alternative processes, including sub-molten salts and supercritical fluid for recovering vanadium from various sources. Sub-molten salt and novel leaching methods can extract vanadium from various sources (vanadium-bearing slag, stone coal, spent catalysts, etc.) and should be discussed in this review. The method of sub-molten salts (NaOH/KOH/NaOH-NaNO3 = 75% (w/w) at high pressure) can decrease the cost of energy due to the lower reaction temperature [171,172]. According to a report by Liu [171], a new study has discovered a unique approach to breaking down vanadium slag using KOH as a sub-molten salt under regular pressure. When the reaction conditions are optimal, including a temperature of 180 °C, an initial ratio of 4:1 potassium hydroxide to ore mass, a stirring speed of 700 rpm, a gas flow rate of 1 L/min, and a reaction time of 300 min, the extraction rates of vanadium and chromium can attain up to 95% and 90%, respectively. Still, the requirement of reactors with high corrosion resistance, the large consumption of alkaline, and the high dissolution rate of silica phases limit its wide application. The problems of inefficient vanadium separation and serious environmental pollution greatly hinder the application of these V extraction processes [158,159]. Recently, novel leaching methods have been reported for vanadium recovery using urea, specific chelating agents, or supercritical fluid, resulting in low environmental impact [173,174,175,176].
A leaching method has also been reported by adjusting the vanadium particles’ surface wettability to intensify the solid–liquid contact using certain surfactants [177]. Though tested in a few cases, as shown in Table 13, such conditions have resulted in considerably lower vanadium recovery yields (60~70%); however, they can still be considered a “green option” to the traditional processes. Accordingly, the broadly available theoretical underpinnings and technological background of such approaches make them worth investigating in the future. Once proven promising, they may eventually be considered for exploitation and optimization.
Table 13.
Details of some novel leaching methods for vanadium recovery from various sources.
4. Utilizing By-Products for Industrial Applications
The world is dealing with water scarcity issues due to the discharge of partially treated or untreated wastewater from industries and groundwater pollution. The demand for clean water has increased to meet the needs of a sustainable society. The need for cost-effective and efficient water treatment methods has become a growing concern as we look towards the future. This has led to an increased focus on recycling industrial waste to produce low-cost adsorbents and reduce environmental pollution [179]. Thus, developing an affordable, accessible, and highly effective adsorbent for removing hazardous metal ions presented in wastewater has become necessary. The utilization of solid industrial wastes by reusing them in the manufacturing of useful materials used for environmental purposes has been the subject of several recent studies, and it is one of the most crucial issues for maintaining sustainable development [180,181].
The solid wastes containing silica (SiO2) and alumina (Al2O3), including industrial waste forms, i.e., fly ash, steel slag, waste perlite, waste porcelain, lithium slag, waste metallic residues, paper sludge, cupola slag, kaolin waste, windshield waste, asbestos wastes, etc., could be converted into ecological zeolite-based adsorbents [182,183,184,185,186,187,188,189,190,191]. To date, several physicochemical and solvothermal techniques, including the hydrothermal approach [192,193,194], alkali-fusion processes [195,196,197], sol–gel processes [198,199,200], microwave processes [201,202,203,204], and alkali-leaching method [205,206,207,208] have been adopted and developed to produce synthetic adsorbents. Figure 24 shows the major preparation processes and methods for synthesizing zeolite from industrial solid waste. So, in this review, we focused on the synthesis of low-cost adsorbent from industrial waste.
However, many researchers have studied the synthesis of zeolites from solid wastes to be used as an adsorbent for removing heavy metal ions from wastewater. Zeolites are crystal formations built on stiff anionic alumino-silicate structures with distinct pores or channels that link at cavities or cages [209]. These materials are favorable for adsorption processes due to their high cation exchange capacity (CEC), large surface area, good thermal stability, porosity, surface active functional groups, and nontoxicity [210,211,212]. New zeolite materials have been processed from fly ash, successfully eliminating heavy metal ions from aqueous solutions [213]. Chen [214] synthesized zeolite X by an alkaline fusion-hydrothermal reaction using industrial lithium slag containing SiO2:Al2O3 in a weight ratio of 71.73:25.16 (wt. %). The results highlight the performance similarity between Zeolite NaX-1 and commercial Zeolite X.
Figure 24.
Diagram of the different procedures for synthesizing zeolite from fly ash [215].
Figure 24.
Diagram of the different procedures for synthesizing zeolite from fly ash [215].

R. Anuwattana [216] has reported successfully synthesizing Na-A type zeolite using industrial waste materials such as the solid by-product of cupola slag, which contains SiO2/Al2O3 in a weight ratio of 47:12 (wt.%), and aluminum sludge from an aluminum plating plant. In their investigation, two preparation methods were carried out using the same starting material compositions. To begin the process, alkaline fusion was utilized, and then the material was subjected to hydrothermal treatment to produce sodium aluminosilicate. This substance was subsequently crystallized in a NaOH solution at a temperature of 90 °C for 1~9 h with varying H2O/SiO2 ratios. The results indicated that a more excellent ratio of H2O/SiO2 resulted in an increased crystallization rate. The highest level of crystallization was observed for Na-A after 3 h. The second method involved alkaline hydrothermal treatment without fusion, using the same conditions as the first procedure. However, this approach did not yield any Na-A zeolite. It is worth considering blast furnace slag (BFS) as a possible source of raw materials for zeolite synthesis. This material primarily comprises CaO, SiO2, Al2O3, and MgO, with minor Fe, Ti, and Mn quantities. Several groups have reported that zeolite can be made from industrial waste.
However, prior attempts to use BFS as a chemical source of zeolite were unsuccessful due to its complex composition, specifically its high Ca content [192]. Hence, further study is needed to produce a variety of zeolites for possible uses. In the same context, Kuwahara [217,218] discovered a new way to synthesize a hydroxyapatite-zeolite micro composite from BFS in a recent study. The process involves using affordable chemical reagents such as H3PO4 and NaOH and suitable preparation techniques. This innovative approach provides practical solutions for waste management. Furthermore, using the alkali fusion process, Takaaki Wajima [197] demonstrated how to create zeolite-A, zeolite-X, and hydroxysodalite from the BFS. A more recent approach (Figure 25) for synthesizing a high-crystallin and affordable zeolite from a combination of SASR-kaolin as a readily accessible and low-cost raw material using an alkaline fusion hydrothermal process [219]. The weight ratio of the SASR- kaolin mixture of 1:1.5 gives the best composition and properties of the synthesized zeolite. The optimal conditions for the synthesized zeolite are a fusion temperature of 600 °C, a 1:3 wt. ratio (SASR-kaolin)-NaOH, a 1:4 solid–liquid ratio, an 80 °C crystallization temperature, and a 24 h crystallization time.
Figure 25.
Schematic procedures of synthesized zeolite based on Egyptian boiler ash residues [219].
Figure 26 illustrates the mineralogical structure of the produced synthesized zeolite by mixing pretreated SASR and kaolin mixtures at different weight ratios in the presence of NaOH (Mixture-NaOH mass ratio of 1:1.3). As shown in Figure 26A, the Faujasite zeolite (Na2 Al2Si3.8O11.63·8H2O) has been formed as the major mineral phase from SASR-Kaolin weight ratios of 1:0, 1:2, 1:1.5, 1:1, and 2:1.
Figure 26.
XRD Patterns of synthesized zeolite produced from mixture of SASR-Kaolin at weight ratios of (a) 1:0, (b) 1:2, (c) 1:1.5, (d) 1:1, (e) 2:1, and (f) 0:1. (A) XRD Patterns of synthesized products with different mass ratio of mixture-NaOH of 1:1.3 and 1:2. (B) where ●: Faujasite, and ∆: Sodalite zeolite [219].
However, the intensity of its peaks increased with increases in the mass of kaolin, and a high rate of crystallinity (85.21%) can be obtained when the ratio of SASR to kaolin is 1:1.5, due to the stability of the zeolite composition. A percentage of sodalite zeolite (Na8(AlSiO4)6(OH)2.4H2O) groups have also existed at an SASR-Kaolin weight ratio of 0:1. Figure 26B shows that the crystallinity of the synthesized zeolite decreased from 85.21% to 69.76% at 1:2 mixture-NaOH weight ratio. However, when the system’s alkalinity is too high, a decline in crystalline is caused. This can be attributed to one of the following two reasons: either the created zeolite spontaneously transforms into hydroxyl sodalite, which has more excellent thermodynamic stability [220], or the zeolite will dissolve in the hot alkali solution because of its metastable state and exposure to disturbances [180,221]. Table 14 illustrates how various industrial wastes can be used to create synthetic zeolites, each with its own advantages and disadvantages.
Table 14.
Synthetic zeolites from different industrial wastes and their advantages and limitations.
Additionally, in the same context of research [219], synthesized zeolite was an effective adsorbent for removing Zn2+, Pb2+, Cu2+, and Cd2+ heavy metal ions from industrial wastewater based on readily accessible and low-cost raw materials. It was noted that the adsorption process was exothermic, pH-dependent, and spontaneous in nature. Significant adsorption occurs when the pH is 7.0 for Zn and Cd ions and 6.0 for Pb and Cu ions. The adsorption process was found to follow the pseudo second-order kinetic model and Langmuir isotherm model.
The maximum monolayer adsorption capacities of Zn2+, Pb2+, Cu2+, and Cd2+ ions onto zeolite at 20 °C were 12.025, 15.96, 12.247, and 16.17 mg.g−1, respectively, showing a significantly greater removal efficiency, which agrees with the previously obtained results. Ion exchange was the principal mechanism controlling the removal of Zn2+ and Cd2+ from aqueous solution by synthesized zeolite. In contrast, the main mechanism controlling the process of the removal of Pb2+ and Cu2+ ions is proposed to be either surface adsorption or precipitation. The proposed adsorption mechanism in Figure 27 shows that the adsorption of Zn2+, Pb2+, Cu2+, and Cd2+ on zeolite likely can be divided into three major phenomena: precipitation, ion exchange, and surface adsorption [233,234]. The cations exchange is the crucial mechanism for absorbing Zn2+ and Cd2+ from an aqueous solution. The following equation can represent this process:
(Zeolite-SASR) Na2+ + Me2+→(Zeolite-SASR) Me2+ + Na2+
Figure 27.
The proposed adsorption mechanism of heavy metal ions on synthesized zeolite.
As a result of industrially applying a synthetic zeolite derived from the SASR be-product, it was demonstrated that the synthesized zeolite effectively removed heavy metal ions from the wastewater sample collected from the Egyptian General Petroleum Corporation (EGPC) (Eastern Desert, Egypt). The targeted levels of heavy metal ion concentrations before and during adsorption using synthesized zeolite are shown in Table 15. However, in the fourth adsorption cycle, the residual heavy metal ion concentrations follow WHO guidelines for wastewater disposal in the marine environment with high removal efficiency [235]. When the number of circulations increases (5th and 6th cycles), the amount of heavy metal ions in the effluent also goes up. As a result, when the pollutants are enriched to a specific level, the adsorbent needs to be cleaned to achieve closed recycling. Finally, the synthesized zeolite can be utilized to safeguard industrial wastewater drainage systems.
Table 15.
Applying the synthetic zeolites based on SASR-kaolin mixture for removing heavy metal ions from EGPC industrial wastewater sample.
It was noted that zeolites synthesized based on oil shale ash by an alkaline hydrothermal process were effectively used to extract Pb2+ and Cd2+ metal ions [236]. Synthesized Na-A zeolite from class F fly ash (FA) and modified oil shale ash (MOSA) by alkaline fusion followed by refluxing was used as an adsorbent for lead, zinc, and chrome [237]. Fly ash hydrothermally modified with NaOH solution was utilized to synthesize zeolites for Cd2+ adsorption, which showed effective removal of Cd2+ from the wastewater source [238]. Applying a low-temperature roasting process, the novel adsorbent was prepared from fly ash and solid alkali (NaOH). This adsorbent was manufactured under the following conditions: the pristine fly ash and NaOH mass ratio was 5:8, the calcination temperature was from 300 to 350 °C, and the reaction time was 3 h. The obtained results showed a better adsorption capacity of Cd2+ on modified fly ash (MFA) [239]. A zeolitic material that was prepared from coal fly ash (CFA) through NaOH fusion treatment, followed by hydrothermal processing, was applied to remove heavy metal ions such as Ni2+, Cu2+, Cd2+, and Pb2+ from the wastewater source [240]. The adsorption capacity of the synthesized Na-A zeolite based on the fusion and hydrothermal treatment of oil shale was evaluated by measuring the maximum removal efficiency of Cu2+, Ni2+, Pb2+, and Cd2+ from aqueous solutions [241]. A new composite material was formulated based on fly ash (FA), meta-kaolin (MK), and TiO2 to form a micro-porous zeolitic material with enhanced photocatalytic properties for the adsorption of methylene blue (MB) dye [242]. A modified geopolymer based on fly ash was used to study the effectiveness of adsorbing Cd2+ ions from aqueous solutions, as previously described by Javadian [243]. The alkaline fusion-hydrothermal process was used to synthesize zeolites from Brazil oil shale ash. It was noted that the synthesized zeolites are composed of likewise mixed phases (Na-A zeolite, Na-X zeolite, hydroxy sodalite, and quartz) [244].
Yu [245] investigated the efficiency of zeolite-based fly ash to adsorb and remove Ni2+ ions from aqueous solutions. This study examined the adsorption capacities of synthetic and commercial zeolite (4A), indicating that zeolite 4A had a lower adsorption capacity than fly ash-based zeolite (75.6 mg/g). Chen [246] developed four different fly ash-based zeolites to adsorb Ni2+ ions from aqueous solutions and achieved removal efficiencies ranging from 92.5% to 96.2%. A specific kind of geopolymer made from fly ash showed a significant effect in removing Pb2+ ions from aqueous solutions. The maximum removal efficiency of 90.66% has been achieved at 5 pH and a contact time of 2 h [247]. In order to remove Pb2+ ions from aqueous solutions, fly ash was employed to create the hydroxysodalite zeolite. The maximum adsorption efficiency of synthetic zeolite was 98.1%, demonstrating the adsorbent’s excellent efficiency [181].
Multi-cation wastewater containing Pb2+, Zn2+, and Cd2+ was treated using a type of zeolite synthesized from fly ash. Pb2+ and Zn2+ ions were efficiently and selectively removed with 100% and 70% adsorption efficiencies, respectively, compared to Cd2+ ions with a 60% adsorption efficiency [248]. Shyam [249] used fly ash adsorbent modified with CaCO3 to minimize the concentration of Pb2+, Ni2+, and Cr6+ ions from aqueous solutions. This study found that 1:10 CaCO3/FA eliminated Pb2+ up to 90%, Ni2+ 50%, and Cr6+ 30% under ideal conditions. In the same way, the adsorption of several heavy metal ions from aqueous solutions was also studied using FA coated with chitosan. It was noted that within 3 h, the produced adsorbent exhibited satisfactory performance. The adsorption capacities of different metal ions have been reported as follows: 36.22, 28.65, 55.52, and 19.10 mg/g for Cr3+, 6+, Cu2+, Zn2+, and As5+ ions, respectively [250]. The highest Cd2+ ions removal efficiency of 84% was obtained under the best-recommended conditions. The isotherm and kinetic studies indicated that the Langmuir and pseudo second-order models were in good agreement with the adsorption data. Also, they employed FA to synthesize zeolite through the fusion process and showed effective adsorbent to remove Cr6+ ions from aqueous solutions. More than 80% of the Cr6+ ions were eliminated, and both the Freundlich and Langmuir isotherm models provided an excellent fit to the equilibrium data. The thermodynamic studies revealed that the process was spontaneous and endothermic, and the adsorption kinetics exhibited pseudo second-order behavior [251]. In conclusion, fly ash has been converted into various ceramic products, zeolite materials, and geopolymers, which in turn are used for wastewater treatment [252]. Table 16 summarizes the adsorbents synthesized and their metal ion removal efficiency using various preparation methods.
Table 16.
Adsorption conditions of various heavy metals by zeolite-based adsorbents [252].
5. Future Recommendations
The synthesizing and application of zeolite from useless by-product waste need further investigation.
To enhance the sustainability and efficiency of salt-roasting processes, alternative methods must be explored for recycling released gasses and barren solutions, along with extracting valuable metals from a secondary vanadium source. Additionally, producing chemical compounds for further use in the relevant process needs further studies.
Other synthetic pathways for producing zeolite materials with high surface area, adjustable molecular dimensions, and adsorption capacities are needed for industrial by-product application. Further research is needed to identify low-cost raw materials for the synthesis of zeolites.
In addition, to reduce the production costs, it is necessary to develop accessible synthetic routes. Kinetic studies and energy calculations are needed to investigate how nucleation occurs during zeolite synthesis. Further studies on the regeneration of synthetic zeolite are required to increase the cost-effectiveness of the process.
6. Conclusions
The shortage of vanadium primary resources from high-grade ores makes it necessary to find a suitable alternative that covers this shortage. Also, the world vision concerning the solution to climate change and environmental pollution problems is based on decreasing or completely getting rid of the amounts of the produced waste. One of these promising alternatives is the utilization of different wastes containing vanadium to decrease their environmental adverse effects and, at the same time, enhance their economic value by converting them into valuable products.
The current study aims to present and analyze the worldwide available alternative vanadium-bearing waste resources, proprieties, reserves, and processing technologies. The heavy oil fly ash “HOFA” and vanadium slag showed a promising alternative for the production of vanadium metal due to their high content of vanadium and the cost-effectiveness of their processing to extract vanadium metal compared to processing their corresponding low-grade ores.
Vanadium can be extracted from these wastes using pyro- or hydro-metallurgical methods or a combination. The hydro-metallurgical extraction can be carried out using one of the vital mineral acids such as HCl, H2SO4, or HNO3, and previous studies reported that HCl and H2SO4 have comparable leaching efficiencies. H2SO4 is preferred due to its significantly lower cost and its wide application in the leaching of many metals. In addition to V and Ni, H2SO4 effectively dissolves almost all metals in HOFA and other vanadium-bearing wastes, such as Mo, Mg, Mn, and others. In addition to acidic leaching reagents, alkaline leaching reagents like NaOH, Na2CO3, and NH4OH can be used for leaching vanadium from their containing wastes. The previous study showed that NaOH has the highest selectivity and leaching efficiency for V compared to other alkaline leaching reagents.
Two-stage leaching can be used for more selectivity and productivity of vanadium from their containing wastes. The first stage includes the alkaline leaching of high-contented and alkaline leachable vanadium using NaOH, followed by the second acidic leaching of acidic leachable elements using H2SO4. A combination of pyro- and hydro-metallurgical processes is carried out for more effective extraction of vanadium from their containing wastes. Firstly, pyro-metallurgical processes like roasting are carried out to convert low-leachable vanadium to high-leachable phase. Alkaline salt roasting using NaCl and Na2CO3 converts contained vanadium into water-leachable phase NaVO3. Previous studies showed that the roasting temperature is the main controlling parameter on the efficiency of vanadium extraction. The hydro-metallurgical processes include leaching the modified (roasted) wastes using water or a very low-concentration acidic leaching process. Recent studies confirm the cost-effectiveness of the salt roasting process followed by the water leaching process for treating vanadium-bearing wastes, which showed high percent recovery and purity of the extracted vanadium. After leaching, V can recover from the leaching solution by chemical precipitation, solvent extraction, or ion exchange processes.
Complex processing of vanadium-bearing wastes, including firstly the extraction of valuable metals followed by the complete utilization of the resulting residue in the production of adsorbent, i.e., zeolite with different composition and properties to be used in wastewater treatment, is very promising and applied alternative for complex processing of these wastes.
Author Contributions
Conceptualization, X.L. and A.H.I.; methodology, A.H.I., X.L., H.E.S. and A.B.E.; software, A.H.I., H.E.S. and A.B.E.; validation, X.L. and A.B.E.; formal analysis, A.H.I., H.E.S. and A.B.E.; investigation, A.H.I. and A.B.E.; data curation, A.H.I. and A.B.E.; writing—original draft preparation, A.H.I.; writing—review and editing, X.L., H.E.S. and A.B.E.; visualization, A.H.I.; supervision, X.L.; project administration, X.L.; funding acquisition, X.L. All authors have read and agreed to the published version of the manuscript.
Funding
This work was supported by Qingdao West Coast New Area 2020 Annual Science and Technology Project (3-2-2020), the National Natural Science Foundation of China (No. 51674161), and the Natural Science Foundation of Shandong Province (No. ZR2017ZC0735).
Institutional Review Board Statement
Not applicable.
Informed Consent Statement
Not applicable.
Data Availability Statement
No new data were created or analyzed in this study. Data sharing is not applicable to this article.
Acknowledgments
All the authors would like to express their sincere gratitude and appreciation to Shandong University of Science and Technology, Qingdao, China for providing the required funding.
Conflicts of Interest
The authors declare no conflicts of interest.
References
- Perles, T. Vanadium Market Analysis; TTP Squared Inc.: Upper St. Clair, PA, USA, 2021; pp. 23–38. [Google Scholar]
- Simandl, G.J.; Paradis, S. Vanadium as a Critical Material: Economic Geology with Emphasis on Market and the Main Deposit Types. Appl. Earth Sci. Trans. Inst. Min. Metall. 2022, 131, 218–236. [Google Scholar] [CrossRef]
- Hu, P.; Zhang, Y.; Huang, J.; Liu, T.; Yuan, Y.; Xue, N. Eco-Friendly Leaching and Separation of Vanadium over Iron Impurity from Vanadium-Bearing Shale Using Oxalic Acid as a Leachant. ACS Sustain. Chem. Eng. 2018, 6, 1900–1908. [Google Scholar] [CrossRef]
- Hu, P.; Zhang, Y.; Liu, T.; Yuan, Y.; Xue, N. Source Separation of Vanadium over Iron from Roasted Vanadium-Bearing Shale during Acid Leaching via Ferric Fluoride Surface Coating. J. Clean. Prod. 2018, 181, 399–407. [Google Scholar] [CrossRef]
- Yan, B.; Wang, D.; Wu, L.; Dong, Y. A Novel Approach for Pre-Concentrating Vanadium from Stone Coal Ore. Miner. Eng. 2018, 125, 231–238. [Google Scholar] [CrossRef]
- Wenk, H.; Bulakh, A. Minerals, Their Constitution and Origin; Cambridge University Press: Cambridge, UK, 2004. [Google Scholar]
- Schindler, M.; Hawthorne, F.C.; Baur, W.H. A Crystal-Chemical Approach to the Composition and Occurrence of Vanadium Minerals. Can. Mineral. 2000, 38, 1443–1456. [Google Scholar] [CrossRef]
- Boni, M.; Bouabdellah, M.; Boukirou, W.; Putzolu, F.; Mondillo, N. Vanadium Ore Resources of the African Continent: State of the Art. Ore Geol. Rev. 2023, 157, 105423. [Google Scholar] [CrossRef]
- Judd, J.C.; Sandberg, R.G.; Huiatt, J.L. Recovery of Vanadium, Uranium and Phosphate From Idaho Phosphorite Ores; Bureau of Mines, Report of Investigations 9025; United States Department of the Interior: Washington, DC, USA, 1986. [Google Scholar]
- U.S. Geological Survey. Mineral Commodity Summaries 2023; U.S. Geological Survey: Reston, NA, USA, 2023; ISBN 9781411345041. [Google Scholar]
- Reznitsky, L.Z.; Sklyarov, E.V.; Suvorova, L.F.; Karmanov, N.S.; Ushchapovskaya, Z.F. The Chromite–Coulsonite–Magnetite Solid Solution: The First Find of a Rare Variety of Spinel in Terrestrial Rocks. Dokl. Earth Sci. 2005, 404, 1121–1125. [Google Scholar]
- Xu, C.; Zhang, Y.; Liu, T.; Huang, J. Characterization and Pre-Concentration of Low-Grade Vanadium-Titanium Magnetite Ore. Minerals 2017, 7, 137. [Google Scholar] [CrossRef]
- Lauf, R.J. Mineralogy of Uranium and Thorium; Schiffer Publishing: Atglen, PA, USA, 2016; ISBN 0764351133. [Google Scholar]
- Merritt, R.C. Extractive Metallurgy of Uranium; Colorado School of Mines Research Institute: Golden, CO, USA, 1971. [Google Scholar]
- Henning Stonehenge Metals Corporate Presentation. In Proceedings of the Australian-Uranium-Rare-Earths-Conference, Fremantle, Australia, 16–17 July 2013.
- Liu, S.; Jaireth, S. Exploring for Calcrete–Hosted Uranium Deposits in the Paterson Region, Western Australia. Ausgeo News, 2011; pp. 1–5. [Google Scholar]
- Wang, M.; Xian, P.; Wang, X.; Li, B. Extraction of Vanadium from Stone Coal by Microwave Assisted Sulfation Roasting. JOM 2015, 67, 369–374. [Google Scholar] [CrossRef]
- Lewis, S.E.; Henderson, R.A.; Dickens, G.R.; Shields, G.A.; Coxhell, S. The Geochemistry of Primary and Weathered Oil Shale and Coquina across the Julia Creek Vanadium Deposit (Queensland, Australia). Miner. Depos. 2010, 45, 599–620. [Google Scholar] [CrossRef]
- Dechaine, G.P.; Gray, M.R. Chemistry and Association of Vanadium Compounds in Heavy Oil and Bitumen, and Implications for Their Selective Removal. Energy Fuels 2010, 24, 2795–2808. [Google Scholar] [CrossRef]
- Martínez-Palou, R.; Cerón-Camacho, R.; Chávez, B.; Vallejo, A.A.; Villanueva-Negrete, D.; Castellanos, J.; Karamath, J.; Reyes, J.; Aburto, J. Demulsification of Heavy Crude Oil-in-Water Emulsions: A Comparative Study between Microwave and Thermal Heating. Fuel 2013, 113, 407–414. [Google Scholar] [CrossRef]
- Mofarrah, A.; Husain, T. Evaluation of Environmental Pollution and Possible Management Options of Heavy Oil Fly Ash. J. Mater. Cycles Waste Manag. 2013, 15, 73–81. [Google Scholar] [CrossRef]
- Mohammed, H.; Sadeek, S.; Mahmoud, A.R.; Zaky, D. Comparison of AAS, EDXRF, ICP-MS and INAA Performance for Determination of Selected Heavy Metals in HFO Ashes. Microchem. J. 2016, 128, 1–6. [Google Scholar] [CrossRef]
- Gupta, C.K.; Krishnamurthy, N. Extractive Metallurgy of Vanadium; Elsevier Science Publishing: Amsterdam, The Netherlands, 1992. [Google Scholar]
- Brough, C.; Bowell, R.J.; Larkin, J. The Geology of Vanadium Deposits. In An Introduction to Vanadium; Nova Science Publishers, Inc.: New York, NY, USA, 2019; pp. 87–117. [Google Scholar]
- Abd El-Hamid, A.A.M.; Abu Khoziem, H.A. Physical and Chemical Characterization of El Kriymat Boiler Ash to Optimize the Leachability of Some Valuable Elements. J. Environ. Chem. Eng. 2019, 7, 103362. [Google Scholar] [CrossRef]
- Vitolo, S.; Seggiani, M.; Filippi, S.; Brocchini, C. Recovery of Vanadium from Heavy Oil and Orimulsion Fly Ashes. Hydrometallurgy 2000, 57, 141–149. [Google Scholar] [CrossRef]
- Holloway, P.C.; Etsell, T.H. Salt Roasting of Suncor Oil Sands Fly Ash. Can. Metall. Q. 2004, 43, 535–544. [Google Scholar] [CrossRef]
- White, D.; Levy, L. Vanadium: Environmental Hazard or Environmental Opportunity? A Perspective on Some Key Research Needs. Environ. Sci. Process. Impacts 2021, 23, 527–534. [Google Scholar] [CrossRef]
- International Energy Agency. Electricity Market Report; IEA: Paris, France, 2020. [Google Scholar]
- Egypt Electricity Holding Company (EEHC). Egypt Electricity Holding Company Annual Report; EEHC: Cairo, Egypt, 2021. [Google Scholar]
- Mowafa taib. The Mineral Industry of Egypt. In U.S. Geological Survey Minerals Yearbook; United States Geological Survey: Reston, VA, USA, 2018; pp. 1–17. [Google Scholar]
- Survey of Energy Resources. World Energy Resources; World Energy Council Registered in England and Wales: London, UK, 2013; pp. 1–56. [Google Scholar]
- Statistical Review of World Energy. Country Analysis Executive Summary: China; U.S. Energy Information Administration (EIA): Washington, DC, USA, 2022. [Google Scholar]
- Statistical Review of World Energy. Country Analysis Executive Summary: Egypt; U.S. Energy Information Administration (EIA): Washington, DC, USA, 2022. [Google Scholar]
- Bakkar, A.; Seleman, M.M.E.; Ahmed, M.M.Z.; Harb, S.; Goren, S.; Howsawi, E. Recovery of Vanadium and Nickel from Heavy Oil Fly Ash (HOFA): A Critical Review. RSC Adv. 2023, 13, 6327–6345. [Google Scholar] [CrossRef]
- Li, X.; Xie, B. Extraction of Vanadium from High Calcium Vanadium Slag Using Direct Roasting and Soda Leaching. Int. J. Miner. Metall. Mater. 2012, 19, 595–601. [Google Scholar] [CrossRef]
- Song, W.C.; Li, K.; Zheng, Q.; Li, H. A Novel Process of Vanadium Extraction from Molten Vanadium Bearing Slag. Waste Biomass Valorization 2014, 5, 327–332. [Google Scholar] [CrossRef]
- Xiao, Q.; Chen, Y.; Gao, Y.; Xu, H.; Zhang, Y. Leaching of Silica from Vanadium-Bearing Steel Slag in Sodium Hydroxide Solution. Hydrometallurgy 2010, 104, 216–221. [Google Scholar] [CrossRef]
- Wu, K.; Wang, Y.; Wang, X.; Wang, S.; Liu, B.; Zhang, Y.; Du, H. Co-Extraction of Vanadium and Chromium from High Chromium Containing Vanadium Slag by Low-Pressure Liquid Phase Oxidation Method. J. Clean. Prod. 2018, 203, 873–884. [Google Scholar] [CrossRef]
- Li, X.; Yu, H.; Xue, X. Extraction of Iron from Vanadium Slag Using Pressure Acid Leaching. Procedia Environ. Sci. 2016, 31, 582–588. [Google Scholar] [CrossRef][Green Version]
- Aarabi-Karasgani, M.; Rashchi, F.; Mostoufi, N.; Vahidi, E. Leaching of Vanadium from LD Converter Slag Using Sulfuric Acid. Hydrometallurgy 2010, 102, 14–21. [Google Scholar] [CrossRef]
- Zhang, J.; Zhang, W.; Zhang, L.; Gu, S. Mechanism of Vanadium Slag Roasting with Calcium Oxide. Int. J. Miner. Process. 2015, 138, 20–29. [Google Scholar] [CrossRef]
- Li, H.Y.; Fang, H.X.; Wang, K.; Zhou, W.; Yang, Z.; Yan, X.M.; Ge, W.S.; Li, Q.W.; Xie, B. Asynchronous Extraction of Vanadium and Chromium from Vanadium Slag by Stepwise Sodium Roasting-Water Leaching. Hydrometallurgy 2015, 156, 124–135. [Google Scholar] [CrossRef]
- Zhang, X.; Fang, D.; Song, S.; Cheng, G.; Xue, X. Selective Leaching of Vanadium over Iron from Vanadium Slag. J. Hazard. Mater. 2019, 368, 300–307. [Google Scholar] [CrossRef]
- Hobson, A.J.; Stewart, D.I.; Mortimer, R.J.G.; Mayes, W.M.; Rogerson, M.; Burke, I.T. Leaching Behaviour of Co-Disposed Steel Making Wastes: Effects of Aeration on Leachate Chemistry and Vanadium Mobilisation. Waste Manag. 2018, 81, 1–10. [Google Scholar] [CrossRef]
- Speight, J.G. The Chemistry and Technology of Coal, 3rd ed.; CRC Press: Boca Raton, FL, USA, 2013; ISBN 9781439836484. [Google Scholar]
- Hsieh, Y.-M.; Tsai, M.-S. An Investigation of the Characteristics of Unburned Carbon in Oil Fly Ash. In Environmental Challenges and Greenhouse Gas Control for Fossil Fuel Utilization in the 21st Century; Springer: Boston, MA, USA, 2002; Volume 21, pp. 387–401. ISBN 9789896540821. [Google Scholar]
- Tsygankova, M.V.; Bukin, V.I.; Lysakova, E.I.; Smirnova, A.G.; Reznik, A.M. The Recovery of Vanadium from Ash Obtained during the Combustion of Fuel Oil at Thermal Power Stations. Russ. J. Non-Ferrous Met. 2011, 52, 19–23. [Google Scholar] [CrossRef]
- Kim, J.Y.; Mukherjee, S.; Ngo, L.; Christiani, D.C. Urinary 8-Hydroxy-2′-Deoxyguanosine as a Biomarker of Oxidative DNA Damage in Workers Exposed to Fine Particulates. Environ. Health Perspect. 2004, 112, 666–671. [Google Scholar] [CrossRef] [PubMed]
- Di Pietro, A.; Visalli, G.; Munaò, F.; Baluce, B.; La Maestra, S.; Primerano, P.; Corigliano, F.; De Flora, S. Oxidative Damage in Human Epithelial Alveolar Cells Exposed in Vitro to Oil Fly Ash Transition Metals. Int. J. Hyg. Environ. Health 2009, 212, 196–208. [Google Scholar] [CrossRef] [PubMed]
- Pattanaik, S.; Huggins, F.E.; Huffman, G.P.; Linak, W.P.; Miller, C.A. XAFS Studies of Nickel and Sulfur Speciation in Residual Oil Fly-Ash Particulate Matters. Environ. Sci. Technol. 2007, 41, 1104–1110. [Google Scholar] [CrossRef] [PubMed]
- Gomez-Bueno, C.O.; Spink, D.R.; Rempel, G.L. Extraction of Vanadium and Nickel From Athabasca Oil Sands Fly Ash. Metall. Trans. 1984, 12, 341–352. [Google Scholar] [CrossRef]
- Al-Malack, M.H.; Bukhari, A.A.; Al-Amoudi, O.S.; Al-Muhanna, H.H.; Zaidi, T.H. Characteristics of Fly Ash Produced at Power and Water Desalination Plants Firing Fuel Oil. Int. J. Environ. Res. 2013, 7, 455–466. [Google Scholar]
- Mofarrah, A.; Husain, T. Use of Heavy Oil Fly Ash as a Color Ingredient in Cement Mortar. Int. J. Concr. Struct. Mater. 2013, 7, 111–117. [Google Scholar] [CrossRef]
- Stas, J.; Dahdouh, A.; Al-chayah, O. Recovery of Vanadium, Nickel and Molybdenum from Fly Ash of Heavy Oil-Fired Electrical Power Station. Period. Polytech. Chem. Eng. 2007, 51, 67–70. [Google Scholar] [CrossRef][Green Version]
- Vitolo, S.; Seggiani, M.; Falaschi, F. Recovery of Vanadium from a Previously Burned Heavy Oil Fly Ash. Hydrometallurgy 2001, 62, 145–150. [Google Scholar] [CrossRef]
- Aslam, Z.; Hussein, I.A.; Shawabkeh, R.A.; Parvez, M.A.; Ahmad, W. Ihsanullah Adsorption Kinetics and Modeling of H2S by Treated Waste Oil Fly Ash. J. Air Waste Manag. Assoc. 2019, 69, 246–257. [Google Scholar] [CrossRef]
- Tokuyama, H.; Nii, S.; Kawaizumi, F.; Takahashi, K. Process Development for Recovery of Vanadium and Nickel from Heavy Oil Fly Ash by Leaching and Ion Exchange. Sep. Sci. Technol. 2003, 38, 1329–1344. [Google Scholar] [CrossRef]
- Ibrahim, A.H.; Lyu, X.; Atia, B.M.; Gado, M.A.; ElDeeb, A.B. Phase Transformation Mechanism of Boiler Ash Roasted with Sodium Salt for Vanadium Extraction. J. Mater. Cycles Waste Manag. 2022, 25, 86–102. [Google Scholar] [CrossRef]
- Yildirim, I.Z.; Prezzi, M. Chemical, Mineralogical, and Morphological Properties of Steel Slag. Adv. Civ. Eng. 2011, 2011, 463638. [Google Scholar] [CrossRef]
- Li, W.; Zhang, Y.; Liu, T.; Huang, J.; Wang, Y. Comparison of Ion Exchange and Solvent Extraction in Recovering Vanadium from Sulfuric Acid Leach Solutions of Stone Coal. Hydrometallurgy 2013, 131–132, 1–7. [Google Scholar] [CrossRef]
- Zhang, X.; Xie, B.; Diao, J.; Li, X.J. Nucleation and Growth Kinetics of Spinel Crystals in Vanadium Slag. Ironmak. Steelmak. 2012, 39, 147–154. [Google Scholar] [CrossRef]
- Dabbagh, A.; Heidary Moghadam, A.; Naderi, S.; Hamdi, M. Erratum: A Study on the Effect of Coke Particle Size on the Thermal Profile of the Sinters Produced in Esfahan Steel Company (ESCO) (SAIMM Journal 113:12 (941–945)). J. South. Afr. Inst. Min. Metall. 2014, 114, 418. [Google Scholar]
- Dondi, M.; Ercolani, G.; Guarini, G.; Raimondo, M. Orimulsion Fly Ash in Clay Bricks—Part 1: Composition and Thermal Behaviour of Ash. J. Eur. Ceram. Soc. 2002, 22, 1729–1735. [Google Scholar] [CrossRef]
- Miller, C.A.; Srivastava, R.K. Combustion of Orimulsion and Its Generation of Air Pollutants. Prog. Energy Combust. Sci. 2000, 26, 131–160. [Google Scholar] [CrossRef]
- Xiao, Y.; Mambote, C.R.; Jalkanen, H.; Yang, Y.; Boom, R. Vanadium Recovery as FeV from Petroleum Fly Ash. In Proceedings of the 12th International Ferroalloys Congress Sustainable Future, Helsinki, Finland, 6–9 June 2010; pp. 179–188. [Google Scholar]
- Li, J.; Chen, Z.; Shen, B.; Xu, Z.; Zhang, Y. The Extraction of Valuable Metals and Phase Transformation and Formation Mechanism in Roasting-Water Leaching Process of Laterite with Ammonium Sulfate. J. Clean. Prod. 2017, 140, 1148–1155. [Google Scholar] [CrossRef]
- Mu, W.; Huang, Z.; Xin, H.; Luo, S.; Zhai, Y.; Xu, Q. Extraction of Copper and Nickel from Low-Grade Nickel Sulfide Ore by Low-Temperature Roasting, Selective Decomposition and Water-Leaching Process. JOM 2019, 71, 4647–4658. [Google Scholar] [CrossRef]
- Li, J.; Li, D.; Xu, Z.; Liao, C.; Liu, Y.; Zhong, B. Selective Leaching of Valuable Metals from Laterite Nickel Ore with Ammonium Chloride-Hydrochloric Acid Solution. J. Clean. Prod. 2018, 179, 24–30. [Google Scholar] [CrossRef]
- Huaiwei, Z.; Xin, H. An Overview for the Utilization of Wastes from Stainless Steel Industries. Resour. Conserv. Recycl. 2011, 55, 745–754. [Google Scholar] [CrossRef]
- Alex, P.; Mishra, P.; Suri, A.K. Studies on Processing of an Alnico Scrap. Miner. Process. Extr. Metall. Rev. 2001, 22, 547–565. [Google Scholar] [CrossRef]
- Shen, Y.; Xue, W.; Niu, W. Recovery of Co(II) and Ni(II) from Hydrochloric Acid Solution of Alloy Scrap. Trans. Nonferrous Met. Soc. China 2008, 18, 1262–1268. [Google Scholar] [CrossRef]
- Goel, S.; Pant, K.K.; Nigam, K.D.P. Extraction of Nickel from Spent Catalyst Using Fresh and Recovered EDTA. J. Hazard. Mater. 2009, 171, 253–261. [Google Scholar] [CrossRef]
- Vuyyuru, K.R.; Pant, K.K.; Krishnan, V.V.; Nigam, K.D.P. Recovery of Nickel from Spent Industrial Catalysts Using Chelating Agents. Ind. Eng. Chem. Res. 2010, 49, 2014–2024. [Google Scholar] [CrossRef]
- Sahu, K.K.; Agarwal, A.; Pandey, B.D. Nickel Recovery from Spent Nickel Catalyst. Waste Manag. Res. J. A Sustain. Circ. Econ. 2005, 23, 148–154. [Google Scholar] [CrossRef]
- Idris, J.; Musa, M.; Yin, C.-Y.; Hamid, K.H.K. Recovery of Nickel from Spent Catalyst from Palm Oil Hydrogenation Process Using Acidic Solutions. J. Ind. Eng. Chem. 2010, 16, 251–255. [Google Scholar] [CrossRef]
- Marafi, M.; Stanislaus, A. Waste Catalyst Utilization: Extraction of Valuable Metals from Spent Hydroprocessing Catalysts by Ultrasonic-Assisted Leaching with Acids. Ind. Eng. Chem. Res. 2011, 50, 9495–9501. [Google Scholar] [CrossRef]
- Oza, R.; Shah, N.; Patel, S. Recovery of Nickel from Spent Catalysts Using Ultrasonication-Assisted Leaching. J. Chem. Technol. Biotechnol. 2011, 86, 1276–1281. [Google Scholar] [CrossRef]
- Ognyanova, A.; Ozturk, A.T.; De Michelis, I.; Ferella, F.; Taglieri, G.; Akcil, A.; Vegliò, F. Metal Extraction from Spent Sulfuric Acid Catalyst through Alkaline and Acidic Leaching. Hydrometallurgy 2009, 100, 20–28. [Google Scholar] [CrossRef]
- Ferella, F.; Ognyanova, A.; De Michelis, I.; Taglieri, G.; Vegliò, F. Extraction of Metals from Spent Hydrotreating Catalysts: Physico-Mechanical Pre-Treatments and Leaching Stage. J. Hazard. Mater. 2011, 192, 176–185. [Google Scholar] [CrossRef] [PubMed]
- Yang, Q.Z.; Ng, R.S.; Qi, G.J.; Low, H.C.; Zhang, Y.P. Economic Viability of Nickel Recovery from Waste Catalyst. Key Eng. Mater. 2010, 447–448, 765–769. [Google Scholar] [CrossRef]
- Yang, Q.Z.; Qi, G.J.; Low, H.C.; Song, B. Sustainable Recovery of Nickel from Spent Hydrogenation Catalyst: Economics, Emissions and Wastes Assessment. J. Clean. Prod. 2011, 19, 365–375. [Google Scholar] [CrossRef]
- Abd El-Hamid, A.M.; Zahran, M.A.; Khalid, F.M.; Mahmoud, A.H. Leaching of Hafnium, Zirconium, Uranium and Other Nuclear Economic Elements from Petroleum Ash. RSC Adv. 2014, 4, 12506. [Google Scholar] [CrossRef]
- Deng, Z.G.; Wei, C.; Fan, G.; Li, M.T.; Li, C.X.; Li, X. Bin Extracting Vanadium from Stone-Coal by Oxygen Pressure Acid Leaching and Solvent Extraction. Trans. Nonferrous Met. Soc. China (Engl. Ed.) 2010, 20, s118–s122. [Google Scholar] [CrossRef]
- Barik, S.P.; Park, K.H.; Nam, C.W. Process Development for Recovery of Vanadium and Nickel from an Industrial Solid Waste by a Leaching-Solvent Extraction Technique. J. Environ. Manag. 2014, 146, 22–28. [Google Scholar] [CrossRef]
- Akcil, A.; Vegliò, F.; Ferella, F.; Okudan, M.D.; Tuncuk, A. A Review of Metal Recovery from Spent Petroleum Catalysts and Ash. Waste Manag. 2015, 45, 420–433. [Google Scholar] [CrossRef]
- Nazari, E.; Rashchi, F.; Saba, M.; Mirazimi, S.M.J. Simultaneous Recovery of Vanadium and Nickel from Power Plant Fly-Ash: Optimization of Parameters Using Response Surface Methodology. Waste Manag. 2014, 34, 2687–2696. [Google Scholar] [CrossRef]
- Navarro, R.; Guzman, J.; Saucedo, I.; Revilla, J.; Guibal, E. Vanadium Recovery from Oil Fly Ash by Leaching, Precipitation and Solvent Extraction Processes. Waste Manag. 2007, 27, 425–438. [Google Scholar] [CrossRef]
- Aburizaiza, A. Sequential Leaching of Vanadium from Heavy Fuel Oil Fly Ash Generated from Saudi Arabia Thermal Power Plants. Curr. J. Appl. Sci. Technol. 2019, 32, 1–17. [Google Scholar] [CrossRef]
- Khalafalla, M.S.; Abdellah, W.M.; Khoziem, H.A.A.; Abd El-Hamid, A.A.M. Ecological Treatment of El Kriymat Boiler Ash for Recovering Vanadium, Nickel and Zinc from Sulfate Leach Liquor. J. Mater. Cycles Waste Manag. 2023, 25, 441–455. [Google Scholar] [CrossRef]
- Weshahy, A.R.; Gouda, A.A.; Atia, B.M.; Sakr, A.K.; Al-Otaibi, J.S.; Almuqrin, A.; Hanfi, M.Y.; Sayyed, M.I.; El Sheikh, R.; Radwan, H.A.; et al. Efficient Recovery of Rare Earth Elements and Zinc from Spent Ni–Metal Hydride Batteries: Statistical Studies. Nanomaterials 2022, 12, 2305. [Google Scholar] [CrossRef] [PubMed]
- Rahimi, G.; Rastegar, S.O.; Rahmani Chianeh, F.; Gu, T. Ultrasound-Assisted Leaching of Vanadium from Fly Ash Using Lemon Juice Organic Acids. RSC Adv. 2020, 10, 1685–1696. [Google Scholar] [CrossRef] [PubMed]
- Mu, W.; Zhang, T.; Dou, Z.; Lü, G.; Hu, L.; Yu, B.; Liu, Y. Oxygen Pressure Acid Leaching of Vanadium Slag. Appl. Mech. Mater. 2011, 79, 242–247. [Google Scholar] [CrossRef]
- Zhang, G.; Zhang, T.; Lü, G.; Zhang, Y.; Liu, Y.; Liu, Z. Extraction of Vanadium from Vanadium Slag by High Pressure Oxidative Acid Leaching. Int. J. Miner. Metall. Mater. 2015, 22, 21–26. [Google Scholar] [CrossRef]
- Guoquan, Z.; Ting’an, Z.; Guozhi, L.; Ying, Z.; Yan, L.; Gang, X. Extraction of Vanadium from LD Converter Slag by Pressure Leaching Process with Titanium White Waste Acid. Rare Met. Mater. Eng. 2015, 44, 1894–1898. [Google Scholar] [CrossRef]
- Zhang, G.-Q.; Zhang, T.-A.; Zhang, Y.; Lv, G.-Z.; Liu, Y.; Liu, Z.-L. Pressure Leaching of Converter Vanadium Slag with Waste Titanium Dioxide. Rare Met. 2016, 35, 576–580. [Google Scholar] [CrossRef]
- Zhou, X.; Wei, C.; Xia, W.; Li, M.; Li, C.; Deng, Z.; Xu, H. Dissolution Kinetics and Thermodynamic Analysis of Vanadium Trioxide during Pressure Oxidation. Rare Met. 2012, 31, 296–302. [Google Scholar] [CrossRef]
- Amer, A.M. Processing of Egyptian Boiler-Ash for Extraction of Vanadium and Nickel. Waste Manag. 2002, 22, 515–520. [Google Scholar] [CrossRef]
- Tsai, S.-L.; Tsai, M.-S. A Study of the Extraction of Vanadium and Nickel in Oil-Fired Fly Ash. Resour. Conserv. Recycl. 1998, 22, 163–176. [Google Scholar] [CrossRef]
- Al-Zuhairi, M.A.H. Vanadium Extraction from Residual of Fired Crude Oil in Power Plants. Iraqi J. Mech. Mater. Eng. 2014, 14, 423–431. [Google Scholar]
- Hakimi, M.; Kiani, P.; Alikhani, M.; Feizi, N.; Bajestani, A.M.; Alimard, P. Reducing Environmental Pollution of Fuel Fly Ash by Extraction and Removal Vanadium Pentoxide. Solid Fuel Chem. 2020, 54, 337–342. [Google Scholar] [CrossRef]
- Akita, S.; Maeda, T.; Takeuchi, H. Recovery of Vanadium and Nickel in Fly Ash from Heavy Oil. J. Chem. Technol. Biotechnol. 1995, 62, 345–350. [Google Scholar] [CrossRef]
- Al-Ghouti, M.A.; Al-Degs, Y.S.; Ghrair, A.; Khoury, H.; Ziedan, M. Extraction and Separation of Vanadium and Nickel from Fly Ash Produced in Heavy Fuel Power Plants. Chem. Eng. J. 2011, 173, 191–197. [Google Scholar] [CrossRef]
- Shahnazi, A.; Rashchi, F.; Vahidi, E. A Kinetics Study on the Hydrometallurgical Recovery of Vanadium from LD Converter Slag in Alkaline Media. In Proceedings of the TMS 2012 Annual Meeting, Orlando, FL, USA, 11–15 March 2012; pp. 425–433. [Google Scholar] [CrossRef]
- Qiu, S.; Wei, C.; Li, M.; Zhou, X.; Li, C.; Deng, Z. Dissolution Kinetics of Vanadium Trioxide at High Pressure in Sodium Hydroxide-Oxygen Systems. Hydrometallurgy 2011, 105, 350–354. [Google Scholar] [CrossRef]
- Liu, B.; Du, H.; Wang, S.N.; Zhang, Y.; Zheng, S.L.; Li, L.J.; Chen, D.H. A Novel Method to Extract Vanadium and Chromium from Vanadium Slag Using Molten NaOH-NaNO3 Binary System. AIChE J. 2013, 59, 541–552. [Google Scholar] [CrossRef]
- Mirazimi, S.M.J.; Rashchi, F.; Saba, M. A New Approach for Direct Leaching of Vanadium from LD Converter Slag. Chem. Eng. Res. Des. 2015, 94, 131–140. [Google Scholar] [CrossRef]
- Zhang, G.; Chen, D.; Zhao, W.; Zhao, H.; Wang, L.; Li, D.; Qi, T. A Novel Synergistic Extraction Method for Recovering Vanadium (V) from High-Acidity Chloride Leaching Liquor. Sep. Purif. Technol. 2016, 165, 166–172. [Google Scholar] [CrossRef]
- Li, M.; Zheng, S.; Liu, B.; Wang, S.; Dreisinger, D.B.; Zhang, Y.; Du, H.; Zhang, Y. A Clean and Efficient Method for Recovery of Vanadium from Vanadium Slag: Nonsalt Roasting and Ammonium Carbonate Leaching Processes. Miner. Process. Extr. Metall. Rev. 2017, 38, 228–237. [Google Scholar] [CrossRef]
- Wang, Z.; Chen, L.; Aldahrib, T.; Li, C.; Liu, W.; Zhang, G.; Yang, Y.; Luo, D. Direct Recovery of Low Valence Vanadium from Vanadium Slag- Effect of Roasting on Vanadium Leaching. Hydrometallurgy 2020, 191, 105156. [Google Scholar] [CrossRef]
- Li, D.-Q.; Yang, Y.; Li, H.-Y.; Xie, B. Study on Vanadium Phase Evolution Law in Vanadium Slag During the Interface Reaction Process of Sodium Roasting. In Rare Metal Technology 2020; Minerals, Metals and Materials Series; Springer International Publishing: New York, NY, USA, 2020; pp. 253–264. ISBN 9783030367572. [Google Scholar]
- Zhang, G.; Zhang, Y.; Bao, S.; Yuan, Y.; Jian, X.; Li, R. Selective Vanadium Extraction from Vanadium Bearing Ferro-Phosphorus via Roasting and Pressure Hydrogen Reduction. Sep. Purif. Technol. 2019, 220, 293–299. [Google Scholar] [CrossRef]
- Ettler, V.; Kvapil, J.; Šebek, O.; Johan, Z.; Mihaljevič, M.; Ratié, G.; Garnier, J.; Quantin, C. Leaching Behaviour of Slag and Fly Ash from Laterite Nickel Ore Smelting (Niquelândia, Brazil). Appl. Geochem. 2016, 64, 118–127. [Google Scholar] [CrossRef]
- Hu, P.; Zhang, Y.; Liu, T.; Huang, J.; Yuan, Y.; Zheng, Q. Highly Selective Separation of Vanadium over Iron from Stone Coal by Oxalic Acid Leaching. J. Ind. Eng. Chem. 2017, 45, 241–247. [Google Scholar] [CrossRef]
- Liu, Z.; Huang, J.; Zhang, Y.; Liu, T.; Hu, P.; Liu, H.; Zheng, Q. Separation and Recovery of Iron Impurities from a Complex Oxalic Acid Solution Containing Vanadium by K3Fe(C2O4)3·3H2O Crystallization. Sep. Purif. Technol. 2020, 232, 115970. [Google Scholar] [CrossRef]
- Mirazimi, S.M.J.; Rashchi, F. Optimization of Bioleaching of a Vanadium Containing Slag Using RSM. In Proceedings of the 7th International Chemical Engineering Congress & Exihibition, Kish, Iran, 21–24 November 2011. [Google Scholar]
- Mirazimi, S.M.J.; Abbasalipour, Z.; Rashchi, F. Vanadium Removal from LD Converter Slag Using Bacteria and Fungi. J. Environ. Manag. 2015, 153, 144–151. [Google Scholar] [CrossRef]
- Ntita, J.; Nheta, W. Investigation on the Mechanisms of Bio-Processing Vanadium Slags. In Proceedings of the 5th International Slag Volarisation Symposium, Leuven, Belgia, 3–5 April 2017; pp. 173–176. [Google Scholar]
- Ntita, J.; Nheta, W.; Staden, P.V. Selective Leaching of Vanadium from Vanadium Slag Using Organic Acids. In Proceedings of the 9th International Conference on Advances in Science, Engineering, Technology & Waste Management (ASETWM-17), Parys, South Africa, 27–28 November 2017. [Google Scholar]
- Thallner, S.; Hemmelmair, C.; Martinek, S.; Schnitzhofer, W. Bioleaching for Removal of Chromium and Associated Metals from LD Slag. Solid State Phenom. 2017, 262, 79–83. [Google Scholar] [CrossRef]
- Lee, J.C.; Pandey, B.D. Bio-Processing of Solid Wastes and Secondary Resources for Metal Extraction—A Review. Waste Manag. 2012, 32, 3–18. [Google Scholar] [CrossRef]
- Zeng, L.; Cheng, C.Y. A Literature Review of the Recovery of Molybdenum and Vanadium from Spent Hydrodesulphurisation Catalysts. Part I: Metallurgical Processes. Hydrometallurgy 2009, 98, 1–9. [Google Scholar] [CrossRef]
- Gomes, H.I.; Funari, V.; Mayes, W.M.; Rogerson, M.; Prior, T.J. Recovery of Al, Cr and V from Steel Slag by Bioleaching: Batch and Column Experiments. J. Environ. Manag. 2018, 222, 30–36. [Google Scholar] [CrossRef]
- Liu, Z.; Nueraihemaiti, A.; Chen, M.; Du, J.; Fan, X.; Tao, C. Hydrometallurgical Leaching Process Intensified by an Electric Field for Converter Vanadium Slag. Hydrometallurgy 2015, 155, 56–60. [Google Scholar] [CrossRef]
- Peng, H.; Liu, Z.; Tao, C. Selective Leaching of Vanadium from Chromium Residue Intensified by Electric Field. J. Environ. Chem. Eng. 2015, 3, 1252–1257. [Google Scholar] [CrossRef]
- Liu, Z.; Li, Y.; Chen, M.; Nueraihemaiti, A.; Du, J.; Fan, X.; Tao, C.Y. Enhanced Leaching of Vanadium Slag in Acidic Solution by Electro-Oxidation. Hydrometallurgy 2016, 159, 1–5. [Google Scholar] [CrossRef]
- Lee, J.; Kurniawan; Kim, E.; Chung, K.W.; Kim, R.; Jeon, H.-S. A Review on the Metallurgical Recycling of Vanadium from Slags: Towards a Sustainable Vanadium Production. J. Mater. Res. Technol. 2021, 12, 343–364. [Google Scholar] [CrossRef]
- Peng, H. A Literature Review on Leaching and Recovery of Vanadium. J. Environ. Chem. Eng. 2019, 7, 103313. [Google Scholar] [CrossRef]
- Ye, P.; Wang, X.; Wang, M.; Fan, Y.; Xiang, X. Recovery of Vanadium from Stone Coal Acid Leaching Solution by Coprecipitation, Alkaline Roasting and Water Leaching. Hydrometallurgy 2012, 117–118, 108–115. [Google Scholar] [CrossRef]
- Gao, H.; Jiang, T.; Zhou, M.; Wen, J.; Li, X.; Wang, Y.; Xue, X. Effect of Microwave Irradiation and Conventional Calcification Roasting with Calcium Hydroxide on the Extraction of Vanadium and Chromium from High-Chromium Vanadium Slag. Miner. Eng. 2020, 145, 106056. [Google Scholar] [CrossRef]
- Chen, L.; Wang, Z.; Qin, Z.; Zhang, G.; Yue, H.; Liang, B.; Luo, D. Investigation of the Selective Oxidation Roasting of Vanadium-iron Spinel. Powder Technol. 2021, 387, 434–443. [Google Scholar] [CrossRef]
- Zeng, L.; Yong Cheng, C. A Literature Review of the Recovery of Molybdenum and Vanadium from Spent Hydrodesulphurisation Catalysts. Part II: Separation and Purification. Hydrometallurgy 2009, 98, 10–20. [Google Scholar] [CrossRef]
- Li, M.; Du, H.; Zheng, S.; Wang, S.; Zhang, Y.; Liu, B.; Dreisinger, D.B.; Zhang, Y. Extraction of Vanadium from Vanadium Slag Via Non-Salt Roasting and Ammonium Oxalate Leaching. JOM 2017, 69, 1970–1975. [Google Scholar] [CrossRef]
- Li, M.; Liu, B.; Zheng, S.; Wang, S.; Du, H.; Dreisinger, D.B.; Zhang, Y. A Cleaner Vanadium Extraction Method Featuring Non-Salt Roasting and Ammonium Bicarbonate Leaching. J. Clean. Prod. 2017, 149, 206–217. [Google Scholar] [CrossRef]
- Zhang, X.; Liu, F.; Xue, X.; Jiang, T. Effects of Microwave and Conventional Blank Roasting on Oxidation Behavior, Microstructure and Surface Morphology of Vanadium Slag with High Chromium Content. J. Alloys Compd. 2016, 686, 356–365. [Google Scholar] [CrossRef]
- Wang, M.; Xiang, X.; Zhang, L.; Xiao, L. Effect of Vanadium Occurrence State on the Choice of Extracting Vanadium Technology from Stone Coal. Rare Met. 2008, 27, 112–115. [Google Scholar] [CrossRef]
- Zhang, Y.; Zhang, T.A.; Dreisinger, D.; Lv, C.; Lv, G.; Zhang, W. Recovery of Vanadium from Calcification Roasted-Acid Leaching Tailing by Enhanced Acid Leaching. J. Hazard. Mater. 2019, 369, 632–641. [Google Scholar] [CrossRef]
- Zhang, J.; Zhang, W.; Xue, Z. Oxidation Kinetics of Vanadium Slag Roasting in the Presence of Calcium Oxide. Miner. Process. Extr. Metall. Rev. 2017, 38, 265–273. [Google Scholar] [CrossRef]
- Wen, J.; Jiang, T.; Zheng, X.; Wang, J.; Cao, J.; Zhou, M. Efficient Separation of Chromium and Vanadium by Calcification Roasting–Sodium Carbonate Leaching from High Chromium Vanadium Slag and V2O5 Preparation. Sep. Purif. Technol. 2020, 230, 115881. [Google Scholar] [CrossRef]
- Zhang, J.; Zhang, W.; Xue, Z. An Environment-Friendly Process Featuring Calcified Roasting and Precipitation Purification to Prepare Vanadium Pentoxide from the Converter Vanadium Slag. Metals 2019, 9, 21. [Google Scholar] [CrossRef]
- Peng, H.; Guo, J.; Zheng, X.; Liu, Z.; Tao, C. Leaching Kinetics of Vanadium from Calcification Roasting Converter Vanadium Slag in Acidic Medium. J. Environ. Chem. Eng. 2018, 6, 5119–5124. [Google Scholar] [CrossRef]
- Xiang, J.; Huang, Q.; Lv, X.; Bai, C. Extraction of Vanadium from Converter Slag by Two-Step Sulfuric Acid Leaching Process. J. Clean. Prod. 2018, 170, 1089–1101. [Google Scholar] [CrossRef]
- Li, H.-Y.; Wang, K.; Hua, W.-H.; Yang, Z.; Zhou, W.; Xie, B. Selective Leaching of Vanadium in Calcification-Roasted Vanadium Slag by Ammonium Carbonate. Hydrometallurgy 2016, 160, 18–25. [Google Scholar] [CrossRef]
- Xu, Y.; Cai, Y.; Lu, X.; Ma, P. Study on Recovery of Vanadium from Low-Vanadium Slag by Calcified Roasting Methods. Adv. Mater. Res. 2011, 284–286, 2127–2130. [Google Scholar] [CrossRef]
- Wen, J.; Jiang, T.; Zhou, M.; Gao, H.Y.; Liu, J.Y.; Xue, X.X. Roasting and Leaching Behaviors of Vanadium and Chromium in Calcification Roasting–Acid Leaching of High-Chromium Vanadium Slag. Int. J. Miner. Metall. Mater. 2018, 25, 515–526. [Google Scholar] [CrossRef]
- Xiang, J.; Huang, Q.; Lv, X.; Bai, C. Effect of Mechanical Activation Treatment on the Recovery of Vanadium from Converter Slag. Metall. Mater. Trans. B Process Metall. Mater. Process. Sci. 2017, 48, 2759–2767. [Google Scholar] [CrossRef]
- Yang, Z.; Li, H.-Y.; Yin, X.-C.; Yan, Z.-M.; Yan, X.-M.; Xie, B. Leaching Kinetics of Calcification Roasted Vanadium Slag with High CaO Content by Sulfuric Acid. Int. J. Miner. Process. 2014, 133, 105–111. [Google Scholar] [CrossRef]
- Wang, G.; Lin, M.M.; Diao, J.; Li, H.Y.; Xie, B.; Li, G. A Novel Strategy for Green Comprehensive Utilization of Vanadium Slag with High-Content Chromium. ACS Sustain. Chem. Eng. 2019, 7, 18133–18141. [Google Scholar] [CrossRef]
- Wen, J.; Jiang, T.; Zhou, W.; Gao, H.; Xue, X. A Cleaner and Efficient Process for Extraction of Vanadium from High Chromium Vanadium Slag: Leaching in (NH4)2SO4-H2SO4 Synergistic System and NH4+ Recycle. Sep. Purif. Technol. 2019, 216, 126–135. [Google Scholar] [CrossRef]
- Xiang, J.; Pei, G.; Huang, Q.; Lv, W.; Yang, M.; Hu, K.; Lv, X. A Multi-Step Process for the Cleaner Utilization of Vanadium-Bearing Converter Slag; Springer International Publishing: New York, NY, USA, 2019; ISBN 9783030057398. [Google Scholar]
- Wen, J.; Jiang, T.; Xu, Y.; Liu, J.; Xue, X. Efficient Separation and Extraction of Vanadium and Chromium in High Chromium Vanadium Slag by Selective Two-Stage Roasting–Leaching. Metall. Mater. Trans. B Process Metall. Mater. Process. Sci. 2018, 49, 1471–1481. [Google Scholar] [CrossRef]
- Cai, Z.; Zhang, Y. Phase Transformations of Vanadium Recovery from Refractory Stone Coal by Novel NaOH Molten Roasting and Water Leaching Technology. RSC Adv. 2017, 7, 36917–36922. [Google Scholar] [CrossRef]
- Ji, Y.; Shen, S.; Liu, J.; Xue, Y. Cleaner and Effective Process for Extracting Vanadium from Vanadium Slag by Using an Innovative Three-Phase Roasting Reaction. J. Clean. Prod. 2017, 149, 1068–1078. [Google Scholar] [CrossRef]
- Nkosi, S.; Dire, P.; Nyambeni, N.; Goso, X.C. A Comparative Study of Vanadium Recovery from Titaniferous Magnetite Using Salt, Sulphate, and Soda Ash Roast-Leach Processes. In Proceedings of the 3rd Young Professionals Conference, Pretoria, South Africa, 9–10 March 2017; pp. 191–200. [Google Scholar]
- Geng, C.; Sun, T.; Yang, H.; Ma, Y.; Gao, E.; Xu, C. Effect of Na2SO4 on the Embedding Direct Reduction of Beach Titanomagnetite and the Separation of Titanium and Iron by Magnetic Separation. ISIJ Int. 2015, 55, 2543–2549. [Google Scholar] [CrossRef]
- Nugraha, A.; Priyono, B.; Maksum, A.; Juna, H.; Soedarsono, J.W. The Effect of Sodium Sulfate (Na2SO4) and Sodium Carbonate (Na2CO3) Addition on the Reduction-Roasting Process of Titania Iron Sand. E3S Web Conf. 2018, 67, 2–7. [Google Scholar] [CrossRef]
- Sui, Y.L.; Guo, Y.F.; Travyanov, A.Y.; Jiang, T.; Chen, F.; Qiu, G.Z. Reduction Roasting–Magnetic Separation of Vanadium Tailings in Presence of Sodium Sulfate and Its Mechanisms. Rare Met. 2016, 35, 954–960. [Google Scholar] [CrossRef]
- Ju, Z.-J.; Wang, C.-Y.; Yin, F. Dissolution Kinetics of Vanadium from Black Shale by Activated Sulfuric Acid Leaching in Atmosphere Pressure. Int. J. Miner. Process. 2015, 138, 1–5. [Google Scholar] [CrossRef]
- Huang, K.; Inoue, K.; Harada, H.; Kawakita, H.; Ohto, K. Leaching of Heavy Metals by Citric Acid from Fly Ash Generated in Municipal Waste Incineration Plants. J. Mater. Cycles Waste Manag. 2011, 13, 118–126. [Google Scholar] [CrossRef]
- Pan, B.; Jin, W.; Liu, B.; Zheng, S.; Wang, S.; Du, H.; Zhang, Y. Cleaner Production of Vanadium Oxides by Cation-Exchange Membrane-Assisted Electrolysis of Sodium Vanadate Solution. Hydrometallurgy 2017, 169, 440–446. [Google Scholar] [CrossRef]
- Wen, J.; Jiang, T.; Xu, Y.; Cao, J.; Xue, X. Efficient Extraction and Separation of Vanadium and Chromium in High Chromium Vanadium Slag by Sodium Salt Roasting-(NH4)2SO4 Leaching. J. Ind. Eng. Chem. 2019, 71, 327–335. [Google Scholar] [CrossRef]
- Zhao, Y.; Wang, W.; Zhang, Y.; Song, S.; Bao, S. In-Situ Investigation on Mineral Phase Transition during Roasting of Vanadium-Bearing Stone Coal. Adv. Powder Technol. 2017, 28, 1103–1107. [Google Scholar] [CrossRef]
- Jung, M.; Mishra, B. Vanadium Recovery from Oil Fly Ash by Carbon Removal and Roast-Leach Process. JOM 2018, 70, 168–172. [Google Scholar] [CrossRef]
- Yuan, J.; Cao, Y.; Fan, G.; Du, H.; Dreisinger, D.; Han, G.; Li, M. Study on the Mechanisms for Vanadium Phases’ Transformation of Vanadium Slag Non-Salt Roasting Process. In Rare Metal Technology 2020; Azimi, G., Forsberg, K., Ouchi, T., Kim, H., Alam, S., Baba, A.A., Eds.; Springer International Publishing: Cham, Switzerland, 2020; pp. 235–242. ISBN 978-3-030-36757-2. [Google Scholar]
- Ibrahim, A.H.; Lyu, X.; Atia, B.M.; Gado, M.A.; ElDeeb, A.B. Cost-Effective and High Purity Valuable Metals Extraction from Water Leaching Solid Residues Obtained as a By-Product from Processing the Egyptian Boiler Ash. Minerals 2022, 12, 1084. [Google Scholar] [CrossRef]
- Li, X.; Xie, B.; Wang, G.; Li, X. Oxidation Process of Low-Grade Vanadium Slag in Presence of Na2CO3. Trans. Nonferrous Met. Soc. China 2011, 21, 1860–1867. [Google Scholar] [CrossRef]
- Mahdavian, A.; Shafyei, A.; Alamdariand, E.K.; Haghshenas, D.F. Recovery of Vanadium from Esfahan Steel Company Steel Slag; Optimizing of Roasting and Leaching Parameters. Int. J. ISSI 2006, 3, 17–21. [Google Scholar]
- Li, H.Y.; Wang, C.; Lin, M.; Guo, Y.; Xie, B. Green One-Step Roasting Method for Efficient Extraction of Vanadium and Chromium from Vanadium-Chromium Slag. Powder Technol. 2020, 360, 503–508. [Google Scholar] [CrossRef]
- Wang, M.; Chen, B.; Huang, S.; Wang, X.; Liu, B.; Ge, Q.; Xie, S. A Novel Technology for Vanadium and Chromium Recovery from V-Cr-Bearing Reducing Slag. Hydrometallurgy 2017, 171, 116–122. [Google Scholar] [CrossRef]
- Liu, S.; Wang, L.; Chou, K. A Novel Process for Simultaneous Extraction of Iron, Vanadium, Manganese, Chromium, and Titanium from Vanadium Slag by Molten Salt Electrolysis. Ind. Eng. Chem. Res. 2016, 55, 12962–12969. [Google Scholar] [CrossRef]
- Liu, H.; Du, H.; Wang, D.W.; Wang, S.N.; Zheng, S.L.; Zhang, Y. Kinetics Analysis of Decomposition of Vanadium Slag by KOH Sub-Molten Salt Method. Trans. Nonferrous Met. Soc. China (Engl. Ed.) 2013, 23, 1489–1500. [Google Scholar] [CrossRef]
- Wang, Z.; Zheng, S.; Wang, S.; Qin, Y.; Du, H.; Zhang, Y. Electrochemical Decomposition of Vanadium Slag in Concentrated NaOH Solution. Hydrometallurgy 2015, 151, 51–55. [Google Scholar] [CrossRef]
- Hu, P.; Zhang, Y.; Liu, T.; Huang, J.; Yuan, Y.; Yang, Y. Separation and Recovery of Iron Impurity from a Vanadium-Bearing Stone Coal via an Oxalic Acid Leaching-Reduction Precipitation Process. Sep. Purif. Technol. 2017, 180, 99–106. [Google Scholar] [CrossRef]
- Mazurek, K. Recovery of Vanadium, Potassium and Iron from a Spent Vanadium Catalyst by Oxalic Acid Solution Leaching, Precipitation and Ion Exchange Processes. Hydrometallurgy 2013, 134–135, 26–31. [Google Scholar] [CrossRef]
- Mazurek, K.; Białowicz, K.; Trypuć, M. Recovery of Vanadium, Potassium and Iron from a Spent Catalyst Using Urea Solution. Hydrometallurgy 2010, 103, 19–24. [Google Scholar] [CrossRef]
- Sánchez-Camargo, A.P.; Mendiola, J.A.; Ibáñez, E.; Herrero, M. Supercritical Fluid Extraction. In Reference Module in Chemistry, Molecular Sciences and Chemical Engineering; Elsevier: Amsterdam, The Netherlands, 2014; ISBN 978-0-12-409547-2. [Google Scholar]
- Yang, Q.W.; Xie, Z.M.; Peng, H.; Liu, Z.H.; Tao, C.Y. Leaching of Vanadium and Chromium from Converter Vanadium Slag Intensified with Surface Wettability. J. Cent. South Univ. 2018, 25, 1317–1325. [Google Scholar] [CrossRef]
- Olehile, O.D.; van Dyk, L. Gas Phase Extraction of Vanadium from Spent Vanadium Catalyst and from Tantalum Oxide. 2017. [Google Scholar]
- Aljerf, L. High-Efficiency Extraction of Bromocresol Purple Dye and Heavy Metals as Chromium from Industrial Effluent by Adsorption onto a Modified Surface of Zeolite: Kinetics and Equilibrium Study. J. Environ. Manag. 2018, 225, 120–132. [Google Scholar] [CrossRef] [PubMed]
- Ojha, K.; Pradhan, N.C.; Samanta, A.N. Zeolite from Fly Ash: Synthesis and Characterization. Bull. Mater. Sci. 2004, 27, 555–564. [Google Scholar] [CrossRef]
- Golbad, S.; Khoshnoud, P.; Abu-Zahra, N. Hydrothermal Synthesis of Hydroxy Sodalite from Fly Ash for the Removal of Lead Ions from Water. Int. J. Environ. Sci. Technol. 2017, 14, 135–142. [Google Scholar] [CrossRef]
- Kang, Y.; Swain, B.; Im, B.; Yoon, J.H.; Park, K.H.; Lee, C.G.; Kim, D.G. Synthesis of Zeolite Using Aluminum Dross and Waste LCD Glass Powder: A Waste to Waste Integration Valorization Process. Metals 2019, 9, 1240. [Google Scholar] [CrossRef]
- Liu, Y.; Yan, C.; Zhao, J.; Zhang, Z.; Wang, H.; Zhou, S.; Wu, L. Synthesis of Zeolite P1 from Fly Ash under Solvent-Free Conditions for Ammonium Removal from Water. J. Clean. Prod. 2018, 202, 11–22. [Google Scholar] [CrossRef]
- Mallapur, V.P.; Oubagaranadin, J.U.K. A Brief Review on the Synthesis of Zeolites from Hazardous Wastes. Trans. Indian Ceram. Soc. 2017, 76, 1–13. [Google Scholar] [CrossRef]
- Vigil de la Villa Mencía, R.; Goiti, E.; Ocejo, M.; Giménez, R.G. Synthesis of Zeolite Type Analcime from Industrial Wastes. Microporous Mesoporous Mater. 2020, 293, 109817. [Google Scholar] [CrossRef]
- Grela, A.; Łach, M.; Bajda, T.; Mikuła, J.; Hebda, M. Characterization of the Products Obtained from Alkaline Conversion of Tuff and Metakaolin. J. Therm. Anal. Calorim. 2018, 133, 217–226. [Google Scholar] [CrossRef]
- Li, X.Y.; Jiang, Y.; Liu, X.Q.; Shi, L.Y.; Zhang, D.Y.; Sun, L.B. Direct Synthesis of Zeolites from a Natural Clay, Attapulgite. ACS Sustain. Chem. Eng. 2017, 5, 6124–6130. [Google Scholar] [CrossRef]
- Pereira, P.M.; Ferreira, B.F.; Oliveira, N.P.; Nassar, E.J.; Ciuffi, K.J.; Vicente, M.A.; Trujillano, R.; Rives, V.; Gil, A.; Korili, S.; et al. Synthesis of Zeolite A from Metakaolin and Its Application in the Adsorption of Cationic Dyes. Appl. Sci. 2018, 8, 608. [Google Scholar] [CrossRef]
- Aytas, S.; Yurtlu, M.; Donat, R. Adsorption Characteristic of U(VI) Ion onto Thermally Activated Bentonite. J. Hazard. Mater. 2009, 172, 667–674. [Google Scholar] [CrossRef] [PubMed]
- Wang, G.; Wang, X.; Chai, X.; Liu, J.; Deng, N. Adsorption of Uranium (VI) from Aqueous Solution on Calcined and Acid-Activated Kaolin. Appl. Clay Sci. 2010, 47, 448–451. [Google Scholar] [CrossRef]
- Khaleque, A.; Alam, M.M.; Hoque, M.; Mondal, S.; Haider, J.B.; Xu, B.; Johir, M.A.H.; Karmakar, A.K.; Zhou, J.L.; Ahmed, M.B.; et al. Zeolite Synthesis from Low-Cost Materials and Environmental Applications: A Review. Environ. Adv. 2020, 2, 100019. [Google Scholar] [CrossRef]
- Sugano, Y.; Sahara, R.; Murakami, T.; Narushima, T.; Iguchi, Y.; Ouchi, C. Hydrothermal Synthesis of Zeolite a Using Blast Furnace Slag. ISIJ Int. 2005, 45, 937–945. [Google Scholar] [CrossRef]
- Johnson, E.B.G.; Arshad, S.E. Hydrothermally Synthesized Zeolites Based on Kaolinite: A Review. Appl. Clay Sci. 2014, 97–98, 215–221. [Google Scholar] [CrossRef]
- Yao, G.; Lei, J.; Zhang, X.; Sun, Z.; Zheng, S. One-Step Hydrothermal Synthesis of Zeolite X Powder from Natural Low-Grade Diatomite. Materials 2018, 11, 906. [Google Scholar] [CrossRef]
- Wajima, T.; Yoshizuka, K.; Hirai, T.; Ikegami, Y. Synthesis of Zeolite X from Waste Sandstone Cake Using Alkali Fusion Method. Mater. Trans. 2008, 49, 612–618. [Google Scholar] [CrossRef]
- Ayele, L.; Pérez-Pariente, J.; Chebude, Y.; Díaz, I. Conventional versus Alkali Fusion Synthesis of Zeolite A from Low Grade Kaolin. Appl. Clay Sci. 2016, 132–133, 485–490. [Google Scholar] [CrossRef]
- Wajima, T. Synthesis of Zeolite from Blast Furnace Slag Using Alkali Fusion with Addition of EDTA. Adv. Mater. Res. 2014, 1044–1045, 124–127. [Google Scholar] [CrossRef]
- Tsujiguchi, M.; Kobashi, T.; Oki, M.; Utsumi, Y.; Kakimori, N.; Nakahira, A. Synthesis and Characterization of Zeolite A from Crushed Particles of Aluminoborosilicate Glass Used in LCD Panels. J. Asian Ceram. Soc. 2014, 2, 27–32. [Google Scholar] [CrossRef]
- Tsujiguchi, M.; Kobashi, T.; Utsumi, Y.; Kakimori, N.; Nakahira, A. Synthesis of Zeolite a from Aluminoborosilicate Glass Used in Glass Substrates of Liquid Crystal Display Panels and Evaluation of Its Cation Exchange Capacity. J. Am. Ceram. Soc. 2014, 97, 114–119. [Google Scholar] [CrossRef]
- Wu, Y.; Ren, X.; Wang, J. Facile Synthesis and Morphology Control of Zeolite MCM-22 via a Two-Step Sol-Gel Route with Tetraethyl Orthosilicate as Silica Source. Mater. Chem. Phys. 2009, 113, 773–779. [Google Scholar] [CrossRef]
- Le, T.; Wang, Q.; Pan, B.; Ravindra, A.V.; Ju, S.; Peng, J. Process Regulation of Microwave Intensified Synthesis of Y-Type Zeolite. Microporous Mesoporous Mater. 2019, 284, 476–485. [Google Scholar] [CrossRef]
- Ou, X.; Xu, S.; Warnett, J.M.; Holmes, S.M.; Zaheer, A.; Garforth, A.A.; Williams, M.A.; Jiao, Y.; Fan, X. Creating Hierarchies Promptly: Microwave-Accelerated Synthesis of ZSM-5 Zeolites on Macrocellular Silicon Carbide (SiC) Foams. Chem. Eng. J. 2017, 312, 1–9. [Google Scholar] [CrossRef]
- Meng, X.; Xiao, F.S. Green Routes for Synthesis of Zeolites. Chem. Rev. 2014, 114, 1521–1543. [Google Scholar] [CrossRef]
- Khalil, U.; Muraza, O. Microwave-Assisted Hydrothermal Synthesis of Mordenite Zeolite: Optimization of Synthesis Parameters. Microporous Mesoporous Mater. 2016, 232, 211–217. [Google Scholar] [CrossRef]
- Shoppert, A.A.; Loginova, I.V.; Chaikin, L.I.; Rogozhnikov, D.A. Alkali Fusion-Leaching Method For Comprehensive Processing Of Fly Ash. KnE Mater. Sci. 2017, 2, 89. [Google Scholar] [CrossRef]
- Yoldi, M.; Fuentes-Ordoñez, E.G.; Korili, S.A.; Gil, A. Zeolite Synthesis from Industrial Wastes. Microporous Mesoporous Mater. 2019, 287, 183–191. [Google Scholar] [CrossRef]
- Wang, M.; Yang, J.; Ma, H.; Shen, J.; Li, J.; Guo, F. Extraction of Aluminum Hydroxide from Coal Fly Ash by Pre-Desilication and Calcination Methods. Adv. Mater. Res. 2012, 396–398, 706–710. [Google Scholar] [CrossRef]
- Yang, J.; Sun, H.; Peng, T.; Zeng, L.; Chao, L. Separation of Alumina from Aluminum-Rich Coal Fly Ash Using NaOH Molten Salt Calcination and Hydrochemical Process. Clean Technol. Environ. Policy 2022, 24, 1507–1519. [Google Scholar] [CrossRef]
- Ghasemi, Z.; Sourinejad, I.; Kazemian, H.; Hadavifar, M.; Rohani, S.; Younesi, H. Kinetics and Thermodynamic Studies of Cr(VI) Adsorption Using Environmental Friendly Multifunctional Zeolites Synthesized from Coal Fly Ash under Mild Conditions. Chem. Eng. Commun. 2020, 207, 808–825. [Google Scholar] [CrossRef]
- Hammed, A.K.; Dewayanto, N.; Du, D.; Ab Rahim, M.H.; Nordin, M.R. Novel Modified ZSM-5 as an Efficient Adsorbent for Methylene Blue Removal. J. Environ. Chem. Eng. 2016, 4, 2607–2616. [Google Scholar] [CrossRef]
- Ji, Y.; Xu, F.; Wei, W.; Gao, H.; Zhang, K.; Zhang, G.; Xu, Y.; Zhang, P. Efficient and Fast Adsorption of Methylene Blue Dye onto a Nanosheet MFI Zeolite. J. Solid State Chem. 2021, 295, 121917. [Google Scholar] [CrossRef]
- Yuan, W.; Yuan, P.; Liu, D.; Yu, W.; Laipan, M.; Deng, L.; Chen, F. In Situ Hydrothermal Synthesis of a Novel Hierarchically Porous TS-1/Modified-Diatomite Composite for Methylene Blue (MB) Removal by the Synergistic Effect of Adsorption and Photocatalysis. J. Colloid Interface Sci. 2016, 462, 191–199. [Google Scholar] [CrossRef]
- Visa, M. Synthesis and Characterization of New Zeolite Materials Obtained from Fly Ash for Heavy Metals Removal in Advanced Wastewater Treatment. Powder Technol. 2016, 294, 338–347. [Google Scholar] [CrossRef]
- Chen, D.; Hu, X.; Shi, L.; Cui, Q.; Wang, H.; Yao, H. Synthesis and Characterization of Zeolite X from Lithium Slag. Appl. Clay Sci. 2012, 59–60, 148–151. [Google Scholar] [CrossRef]
- Belviso, C. State-of-the-Art Applications of Fly Ash from Coal and Biomass: A Focus on Zeolite Synthesis Processes and Issues. Prog. Energy Combust. Sci. 2018, 65, 109–135. [Google Scholar] [CrossRef]
- Anuwattana, R.; Khummongkol, P. Conventional Hydrothermal Synthesis of Na-A Zeolite from Cupola Slag and Aluminum Sludge. J. Hazard. Mater. 2009, 166, 227–232. [Google Scholar] [CrossRef]
- Kuwahara, Y.; Ohmichi, T.; Kamegawa, T.; Mori, K.; Yamashita, H. A Novel Synthetic Route to Hydroxyapatite-Zeolite Composite Material from Steel Slag: Investigation of Synthesis Mechanism and Evaluation of Physicochemical Properties. J. Mater. Chem. 2009, 19, 7263–7272. [Google Scholar] [CrossRef]
- Kuwahara, Y.; Ohmichi, T.; Kamegawa, T.; Mori, K.; Yamashita, H. A Novel Conversion Process for Waste Slag: Synthesis of a Hydrotalcite-like Compound and Zeolite from Blast Furnace Slag and Evaluation of Adsorption Capacities. J. Mater. Chem. 2010, 20, 5052–5062. [Google Scholar] [CrossRef]
- Ibrahim, A.H.; Lyu, X.; ElDeeb, A.B. Synthesized Zeolite Based on Egyptian Boiler Ash Residue and Kaolin for the Effective Removal of Heavy Metal Ions from Industrial Wastewater. Nanomaterials 2023, 13, 1091. [Google Scholar] [CrossRef] [PubMed]
- Wang, P.; Cao, J.; Zhang, Y.; Sun, Q. Controllable Preparation of Cubic Zeolite A and Application of Langmuir Model in Carbon Dioxide Adsorption. Nanomaterials 2021, 11, 3375. [Google Scholar] [CrossRef] [PubMed]
- Bai, S.X.; Zhou, L.M.; Chang, Z.B.; Zhang, C.; Chu, M. Synthesis of Na-X Zeolite from Longkou Oil Shale Ash by Alkaline Fusion Hydrothermal Method. Carbon Resour. Convers. 2018, 1, 245–250. [Google Scholar] [CrossRef]
- Mamedova, G.A. Hydrothermal Synthesis of Natrolite-Type Zeolite in the Natural Halloysite-Obsidian System. Glas. Phys. Chem. 2014, 40, 380–383. [Google Scholar] [CrossRef]
- Mamedova, G.A.; Kamseu, E.; Beleuk à Moungam, L.M.; Cannio, M.; Billong, N.; Chaysuwan, D.; Melo, U.C.; Leonelli, C. Synthesis of Zeolite with a Gmelinite Structure in the Dolomite-Halloysite-Obsidian System. J. Clean. Prod. 2016, 42, 518–521. [Google Scholar] [CrossRef]
- Kamseu, E.; Beleuk à Moungam, L.M.; Cannio, M.; Billong, N.; Chaysuwan, D.; Melo, U.C.; Leonelli, C. Substitution of Sodium Silicate with Rice Husk Ash-NaOH Solution in Metakaolin Based Geopolymer Cement Concerning Reduction in Global Warming. J. Clean. Prod. 2017, 142, 3050–3060. [Google Scholar] [CrossRef]
- Alam, M.M.; Hossain, M.A.; Hossain, M.D.; Johir, M.A.H.; Hossen, J.; Rahman, M.S.; Zhou, J.L.; Hasan, A.T.M.K.; Karmakar, A.K.; Ahmed, M.B. The Potentiality of Rice Husk-Derived Activated Carbon: From Synthesis to Application. Processes 2020, 8, 203. [Google Scholar] [CrossRef]
- Taylor, J.H.; Elmes, V.K.; Hurt, A.P.; Coleman, N.J. Synthesis of Feldspathoids and Zeolite K–F from Waste Amber Container Glass. Mater. Chem. Phys. 2020, 246, 122805. [Google Scholar] [CrossRef]
- Mun, S.P.; Ahn, B.J. Chemical Conversion of Paper Sludge Incineration Ash into Synthetic Zeolite. J. Ind. Eng. Chem. 2001, 7, 292–298. [Google Scholar]
- Wajima, T.; Ikegami, Y. Zeolite Synthesis from Paper Sludge Ash via Acid Leaching. Chem. Eng. Commun. 2008, 195, 305–315. [Google Scholar] [CrossRef]
- Tavasoli, M.; Kazemian, H.; Sadjadi, S.; Tamizifar, M. Synthesis and Characterization of Zeolite Nay Using Kaolin with Different Synthesis Methods. Clays Clay Miner. 2014, 62, 508–518. [Google Scholar] [CrossRef]
- Amoni, B.d.C.; de Freitas, A.D.L.; Loiola, A.R.; Soares, J.B.; Soares, S.d.A. A Method for NaA Zeolite Synthesis from Coal Fly Ash and Its Application in Warm Mix Asphalt. Road Mater. Pavement Des. 2019, 20, S558–S567. [Google Scholar] [CrossRef]
- Lin, G.; Zhuang, Q.; Cui, Q.; Wang, H.; Yao, H. Synthesis and Adsorption Property of Zeolite FAU/LTA from Lithium Slag with Utilization of Mother Liquid. Chin. J. Chem. Eng. 2015, 23, 1768–1773. [Google Scholar] [CrossRef]
- Zhang, C.; Li, S. Utilization of Iron Ore Tailing for the Synthesis of Zeolite A by Hydrothermal Method. J. Mater. Cycles Waste Manag. 2018, 20, 1605–1614. [Google Scholar] [CrossRef]
- Poudel, M.B.; Awasthi, G.P.; Kim, H.J. Novel Insight into the Adsorption of Cr(VI) and Pb(II) Ions by MOF Derived Co-Al Layered Double Hydroxide @hematite Nanorods on 3D Porous Carbon Nanofiber Network. Chem. Eng. J. 2021, 417, 129312. [Google Scholar] [CrossRef]
- Kandel, D.R.; Kim, H.J.; Lim, J.M.; Poudel, M.B.; Cho, M.; Kim, H.W.; Oh, B.T.; Nah, C.; Lee, S.H.; Dahal, B.; et al. Cold Plasma-Assisted Regeneration of Biochar for Dye Adsorption. Chemosphere 2022, 309, 136638. [Google Scholar] [CrossRef]
- WHO (World Health Organization). Guidelines for the Safe Use of Wastewater, Excreta and Greywater. In Wastewater Use in Agriculture; World Health Organization: Geneva, Switzerland, 2006; Volume 2. [Google Scholar]
- Shawabkeh, R.; Al-Harahsheh, A.; Hami, M.; Khlaifat, A. Conversion of Oil Shale Ash into Zeolite for Cadmium and Lead Removal from Wastewater. Fuel 2004, 83, 981–985. [Google Scholar] [CrossRef]
- Hamadi, A.; Nabih, K. Synthesis of Zeolites Materials Using Fly Ash and Oil Shale Ash and Their Applications in Removing Heavy Metals from Aqueous Solutions. J. Chem. 2018, 2018, 6207910. [Google Scholar] [CrossRef]
- Qiu, R.; Cheng, F.; Huang, H. Removal of Cd2+ from Aqueous Solution Using Hydrothermally Modified Circulating Fluidized Bed Fly Ash Resulting from Coal Gangue Power Plant. J. Clean. Prod. 2018, 172, 1918–1927. [Google Scholar] [CrossRef]
- Huang, X.; Zhao, H.; Hu, X.; Liu, F.; Wang, L.; Zhao, X.; Gao, P.; Ji, P. Optimization of Preparation Technology for Modified Coal Fly Ash and Its Adsorption Properties for Cd2+. J. Hazard. Mater. 2020, 392, 122461. [Google Scholar] [CrossRef] [PubMed]
- Jha, V.K.; Nagae, M.; Matsuda, M.; Miyake, M. Zeolite Formation from Coal Fly Ash and Heavy Metal Ion Removal Characteristics of Thus-Obtained Zeolite X in Multi-Metal Systems. J. Environ. Manag. 2009, 90, 2507–2514. [Google Scholar] [CrossRef] [PubMed]
- Bao, W.; Zou, H.; Gan, S.; Xu, X.; Ji, G.; Zheng, K. Adsorption of Heavy Metal Ions from Aqueous Solutions by Zeolite Based on Oil Shale Ash: Kinetic and Equilibrium Studies. Chem. Res. Chin. Univ. 2013, 29, 126–131. [Google Scholar] [CrossRef]
- Setthaya, N.; Pimraksa, K.; Damrongwiriyanupap, N.; Panias, D.; Mekrattanachai, P.; Chindawong, C. Modified Zeolite from Metakaolin and Fly Ash as Efficient Adsorbent for Cationic Methylene Blue Dye Removal. Chem. Eng. Commun. 2022, 210, 1178–1194. [Google Scholar] [CrossRef]
- Javadian, H.; Ghorbani, F.; Tayebi, H.A.; Asl, S.H. Study of the Adsorption of Cd (II) from Aqueous Solution Using Zeolite-Based Geopolymer, Synthesized from Coal Fly Ash; Kinetic, Isotherm and Thermodynamic Studies. Arab. J. Chem. 2015, 8, 837–849. [Google Scholar] [CrossRef]
- Fernandes Machado, N.R.C.; Miotto, D.M.M. Synthesis of Na-A and -X Zeolites from Oil Shale Ash. Fuel 2005, 84, 2289–2294. [Google Scholar] [CrossRef]
- Yu, J.; Yang, Y.; Chen, W.; Xu, D.; Guo, H.; Li, K.; Liu, H. The Synthesis and Application of Zeolitic Material from Fly Ash by One-Pot Method at Low Temperature. Green Energy Environ. 2016, 1, 166–171. [Google Scholar] [CrossRef]
- Chen, Y.; Xu, T.; Xie, C.; Han, H.; Zhao, F.; Zhang, J.; Song, H.; Wang, B. Pure Zeolite Na-P and Na-X Prepared from Coal Fly Ash under the Effect of Steric Hindrance. J. Chem. Technol. Biotechnol. 2016, 91, 2018–2025. [Google Scholar] [CrossRef]
- Al-Zboon, K.; Al-Harahsheh, M.S.; Hani, F.B. Fly Ash-Based Geopolymer for Pb Removal from Aqueous Solution. J. Hazard. Mater. 2011, 188, 414–421. [Google Scholar] [CrossRef]
- Visa, M.; Isac, L.; Duta, A. Fly Ash Adsorbents for Multi-Cation Wastewater Treatment. Appl. Surf. Sci. 2012, 258, 6345–6352. [Google Scholar] [CrossRef]
- Shyam, R.; Puri, J.K.; Kaur, H.; Amutha, R.; Kapila, A. Single and Binary Adsorption of Heavy Metals on Fly Ash Samples from Aqueous Solution. J. Mol. Liq. 2013, 178, 31–36. [Google Scholar] [CrossRef]
- Adamczuk, A.; Kołodyńska, D. Equilibrium, Thermodynamic and Kinetic Studies on Removal of Chromium, Copper, Zinc and Arsenic from Aqueous Solutions onto Fly Ash Coated by Chitosan. Chem. Eng. J. 2015, 274, 200–212. [Google Scholar] [CrossRef]
- Mostafa Hosseini Asl, S.; Ghadi, A.; Sharifzadeh Baei, M.; Javadian, H.; Maghsudi, M.; Kazemian, H. Porous Catalysts Fabricated from Coal Fly Ash as Cost-Effective Alternatives for Industrial Applications: A Review. Fuel 2018, 217, 320–342. [Google Scholar] [CrossRef]
- Asl, S.M.H.; Javadian, H.; Khavarpour, M.; Belviso, C.; Taghavi, M.; Maghsudi, M. Porous Adsorbents Derived from Coal Fly Ash as Cost-Effective and Environmentally-Friendly Sources of Aluminosilicate for Sequestration of Aqueous and Gaseous Pollutants: A Review. J. Clean. Prod. 2019, 208, 1131–1147. [Google Scholar] [CrossRef]
- Wang, H.; Wang, X.; Xu, Z.; Zhang, M. Synthetic Zeolite from Coal Bottom Ash and Its Application in Cadmium and Nickel Removal from Acidic Wastewater. Desalin. Water Treat. 2016, 57, 26089–26100. [Google Scholar] [CrossRef]
- Visa, M.; Duta, A. TiO2/Fly Ash Novel Substrate for Simultaneous Removal of Heavy Metals and Surfactants. Chem. Eng. J. 2013, 223, 860–868. [Google Scholar] [CrossRef]
- Itskos, G.; Koutsianos, A.; Koukouzas, N.; Vasilatos, C. Zeolite Development from Fly Ash and Utilization in Lignite Mine-Water Treatment. Int. J. Miner. Process. 2015, 139, 43–50. [Google Scholar] [CrossRef]
- Hui, K.S.; Hui, K.N.; Lee, S.K. A Novel and Green Approach to Produce Nano- Porous Materials Zeolite A and MCM-41 from Coal Fly Ash and Their Applications in Environmental Protection. Int. J. Chem. Biol. Eng. 2009, 3, 165–175. [Google Scholar]
- Asl, S.H.; Ahmadi, M.; Ghiasvand, M.; Tardast, A.; Katal, R. Artificial Neural Network (ANN) Approach for Modeling of Cr(VI) Adsorption from Aqueous Solution by Zeolite Prepared from Raw Fly Ash (ZFA). J. Ind. Eng. Chem. 2013, 19, 1044–1055. [Google Scholar] [CrossRef]
- Asl, S.M.H.; Masomi, M.; Hosseini, M.; Javadian, H.; Ruiz, M.; Sastre, A.M. Synthesis of Hydrous Iron Oxide/Aluminum Hydroxide Composite Loaded on Coal Fly Ash as an Effective Mesoporous and Low-Cost Sorbent for Cr(VI) Sorption: Fuzzy Logic Modeling. Process Saf. Environ. Prot. 2017, 107, 153–167. [Google Scholar] [CrossRef]
- Zhou, Q.; Yan, C.; Luo, W. Polypyrrole Coated Secondary Fly Ash-Iron Composites: Novel Floatable Magnetic Adsorbents for the Removal of Chromium (VI) from Wastewater. Mater. Des. 2016, 92, 701–709. [Google Scholar] [CrossRef]
- Xiao, M.; Hu, X.; Gong, Y.; Gao, D.; Zhang, P.; Liu, Q.; Liu, Y.; Wang, M. Solid Transformation Synthesis of Zeolites from Fly Ash. RSC Adv. 2015, 5, 100743–100749. [Google Scholar] [CrossRef]
- Wang, W.X.; Qiao, Y.; Li, T.; Liu, S.; Zhou, J.; Yao, H.; Yang, H.; Xu, M. Improved Removal of Cr(VI) from Aqueous Solution Using Zeolite Synthesized from Coal Fly Ash via Mechano-Chemical Treatment. Asia-Pac. J. Chem. Eng. 2017, 12, 259–267. [Google Scholar] [CrossRef]
- Wen, Y.; Tang, Z.; Chen, Y.; Gu, Y. Adsorption of Cr(VI) from Aqueous Solutions Using Chitosan-Coated Fly Ash Composite as Biosorbent. Chem. Eng. J. 2011, 175, 110–116. [Google Scholar] [CrossRef]
- Pizarro, J.; Castillo, X.; Jara, S.; Ortiz, C.; Navarro, P.; Cid, H.; Rioseco, H.; Barros, D.; Belzile, N. Adsorption of Cu2+ on Coal Fly Ash Modified with Functionalized Mesoporous Silica. Fuel 2015, 156, 96–102. [Google Scholar] [CrossRef]
- Duan, P.; Yan, C.; Zhou, W.; Ren, D. Development of Fly Ash and Iron Ore Tailing Based Porous Geopolymer for Removal of Cu(II) from Wastewater. Ceram. Int. 2016, 42, 13507–13518. [Google Scholar] [CrossRef]
- Al-Harahsheh, M.S.; Al Zboon, K.; Al-Makhadmeh, L.; Hararah, M.; Mahasneh, M. Fly Ash Based Geopolymer for Heavy Metal Removal: A Case Study on Copper Removal. J. Environ. Chem. Eng. 2015, 3, 1669–1677. [Google Scholar] [CrossRef]
- Wu, X.W.; Ma, H.W.; Zhang, L.T.; Wang, F.J. Adsorption Properties and Mechanism of Mesoporous Adsorbents Prepared with Fly Ash for Removal of Cu(II) in Aqueous Solution. Appl. Surf. Sci. 2012, 261, 902–907. [Google Scholar] [CrossRef]
- Joshi, M.K.; Pant, H.R.; Liao, N.; Kim, J.H.; Kim, H.J.; Park, C.H.; Kim, C.S. In-Situ Deposition of Silver-Iron Oxide Nanoparticles on the Surface of Fly Ash for Water Purification. J. Colloid Interface Sci. 2015, 453, 159–168. [Google Scholar] [CrossRef]
- Cardoso, A.M.; Paprocki, A.; Ferret, L.S.; Azevedo, C.M.; Pires, M. Synthesis of Zeolite Na-P1 under Mild Conditions Using Brazilian Coal Fly Ash and Its Application in Wastewater Treatment. Fuel 2015, 139, 59–67. [Google Scholar] [CrossRef]
- Attari, M.; Bukhari, S.S.; Kazemian, H.; Rohani, S. A Low-Cost Adsorbent from Coal Fly Ash for Mercury Removal from Industrial Wastewater. J. Environ. Chem. Eng. 2017, 5, 391–399. [Google Scholar] [CrossRef]
- Tauanov, Z.; Shah, D.; Itskos, G.; Inglezakis, V. Optimized Production of Coal Fly Ash Derived Synthetic Zeolites for Mercury Removal from Wastewater. IOP Conf. Ser. Mater. Sci. Eng. 2017, 230, 012044. [Google Scholar] [CrossRef]
- Liu, M.; Hou, L.A.; Xi, B.; Zhao, Y.; Xia, X. Synthesis, Characterization, and Mercury Adsorption Properties of Hybrid Mesoporous Aluminosilicate Sieve Prepared with Fly Ash. Appl. Surf. Sci. 2013, 273, 706–716. [Google Scholar] [CrossRef] [PubMed]
- Belviso, C.; Cavalcante, F.; Di Gennaro, S.; Lettino, A.; Palma, A.; Ragone, P.; Fiore, S. Removal of Mn from Aqueous Solution Using Fly Ash and Its Hydrothermal Synthetic Zeolite. J. Environ. Manag. 2014, 137, 16–22. [Google Scholar] [CrossRef]
- He, K.; Chen, Y.; Tang, Z.; Hu, Y. Removal of Heavy Metal Ions from Aqueous Solution by Zeolite Synthesized from Fly Ash. Environ. Sci. Pollut. Res. 2016, 23, 2778–2788. [Google Scholar] [CrossRef]
- Koukouzas, N.; Vasilatos, C.; Itskos, G.; Mitsis, I.; Moutsatsou, A. Removal of Heavy Metals from Wastewater Using CFB-Coal Fly Ash Zeolitic Materials. J. Hazard. Mater. 2010, 173, 581–588. [Google Scholar] [CrossRef]
- Đolić Maja, K.M.; Đorđe, V.; Veličković, Z.R.-O.V.; Vladimir, P.; Marinković, A. The Removal of Zn2+, Pb2+, and As(V) Ions by Lime Activated Fly Ash and Valorization of the Exhausted Adsorbent. Waste Manag. 2018, 78, 366–378. [Google Scholar] [CrossRef]
- Visa, M.; Andronic, L.; Enesca, A. Behavior of the New Composites Obtained from Fly Ash and Titanium Dioxide in Removing of the Pollutants from Wastewater. Appl. Surf. Sci. 2016, 388, 359–369. [Google Scholar] [CrossRef]
- Cardoso, A.M.; Horn, M.B.; Ferret, L.S.; Azevedo, C.M.; Pires, M. Integrated Synthesis of Zeolites 4A and Na-P1 Using Coal Fly Ash for Application in the Formulation of Detergents and Swine Wastewater Treatment. J. Hazard. Mater. 2015, 287, 69–77. [Google Scholar] [CrossRef]
- He, H.; Xu, S.; Han, R.; Wang, Q. Nutrient Sequestration from Wastewater by Using Zeolite Na-P1 Synthesized from Coal Fly Ash. Environ. Technol. 2017, 38, 1022–1029. [Google Scholar] [CrossRef]
- Wang, Z.; Fan, Y.; Li, Y.; Qu, F.; Wu, D.; Kong, H. Synthesis of Zeolite/Hydrous Lanthanum Oxide Composite from Coal Fly Ash for Efficient Phosphate Removal from Lake Water. Microporous Mesoporous Mater. 2016, 222, 226–234. [Google Scholar] [CrossRef]
- Chen, X.Y.; Wendell, K.; Zhu, J.; Li, J.L.; Yu, X.; Zhang, Z. Synthesis of Nano-Zeolite from Coal Fly Ash and Its Potential for Nutrient Sequestration from Anaerobically Digested Swine Wastewater. Bioresour. Technol. 2012, 110, 79–85. [Google Scholar] [CrossRef] [PubMed]
Disclaimer/Publisher’s Note: The statements, opinions and data contained in all publications are solely those of the individual author(s) and contributor(s) and not of MDPI and/or the editor(s). MDPI and/or the editor(s) disclaim responsibility for any injury to people or property resulting from any ideas, methods, instructions or products referred to in the content. |
© 2025 by the authors. Licensee MDPI, Basel, Switzerland. This article is an open access article distributed under the terms and conditions of the Creative Commons Attribution (CC BY) license (https://creativecommons.org/licenses/by/4.0/).

























