Differences in the Quality, Yield, and Soil Microecology of Ginseng in Different Planting Environments
Abstract
1. Introduction
2. Materials and Methods
2.1. Overview of the Study Area
2.2. Quadrat Setup and Sample Collection
2.3. Determination of Understory Ginseng Yield
2.4. Determination of Ginsenoside Content of Understory Ginseng
2.5. Soil Chemical Analysis
2.6. The Biolog-ECO Plate Inoculation and Analyses
2.6.1. Preparation of Soil Bacterial Suspension
2.6.2. Methods for the Determination of Functional Metabolism of Soil Microbial Communities
2.6.3. Result Calculation and Data Analysis
2.7. Soil DNA Extraction and High-Throughput Sequencing
2.8. Statistical Analysis
3. Results
3.1. Differences in Quality and Growth of Ginseng
3.2. Differences in Soil Chemical Properties and Enzyme Activities
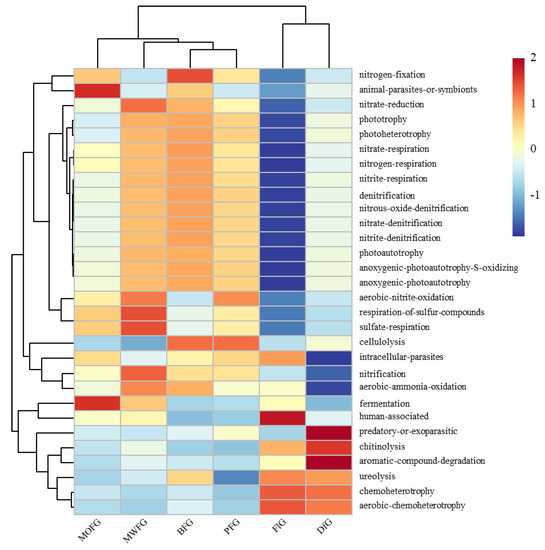
3.3. Analysis of the Soil Bacterial Carbon Source Use
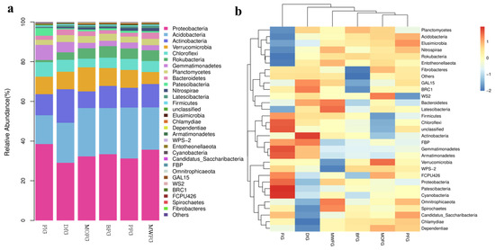
3.4. Analysis of Soil Bacterial Diversity
4. Discussion
4.1. Effects of Forest Type and Cultivation Methods on the Quality and Yield of Ginseng
4.2. Differences in the Soil Chemical Properties and Enzyme Activity of Forest Types and Cultivation Methods
4.3. Differences of Soil Bacteria in the Forest Types and Cultivation Methods
4.4. Quality of Ginseng Is Related to Soil Microecology
5. Conclusions
Supplementary Materials
Author Contributions
Funding
Data Availability Statement
Conflicts of Interest
References
- Peng, X.J.; Hao, M.Q.; Zhao, Y.C.; Cai, Y.; Chen, X.Y.; Chen, H.Y.; Zhang, Y.; Dong, L.; Liu, X.L.; Ding, C.B.; et al. Red ginseng has stronger anti-aging effects compared to ginseng possibly due to its regulation of oxidative stress and the gut microbiota. Phytomedicine 2021, 93, 153772. [Google Scholar] [CrossRef] [PubMed]
- Choi, J.H.; Jang, M.; Kim, E.-J.; Lee, M.J.; Park, K.S.; Kim, S.-H.; In, J.-G.; Kwak, Y.-S.; Park, D.-H.; Cho, S.-S.; et al. Korean Red Ginseng alleviates dehydroepiandrosterone-induced polycystic ovarian syndrome in rats via its antiinflammatory and antioxidant activities. J. Ginseng Res. 2020, 44, 790–798. [Google Scholar] [CrossRef]
- Yang, Y.; Wang, H.; Zhang, M.; Shi, M.X.; Yang, C.L.; Ni, Q.; Wang, Q.; Li, J.; Wang, X.M.; Zhang, C.; et al. Safety and antifatigue effect of Korean Red Ginseng capsule: A randomized, double-blind and placebo-controlled clinical trial. J. Ginseng Res. 2022, 46, 543–549. [Google Scholar] [CrossRef]
- Liu, H.B.; Lu, X.Y.; Hu, Y.; Fan, X.H. Chemical constituents of Panax ginseng and Panax notoginseng explain why they differ in therapeutic efficacy. Pharmacol. Res. 2020, 161, 105263. [Google Scholar] [CrossRef]
- Fang, X.; Wang, H.; Zhao, L.; Wang, M.; Sun, M. Diversity and structure of the rhizosphere microbial communities of wild and cultivated ginseng. BMC Microbiol. 2022, 22, 2. [Google Scholar] [CrossRef]
- Zhang, J.X.; Zhou, D.P.; Yuan, X.Q.; Xu, Y.H.; Chen, C.B.; Zhao, L. Soil microbiome and metabolome analysis reveals beneficial effects of ginseng-celandine rotation on the rhizosphere soil of ginseng-used fields. Rhizosphere-Neth 2022, 23, 100559. [Google Scholar] [CrossRef]
- Wu, J.-J.; Yang, Y.; Wan, Y.; Xia, J.; Xu, J.-F.; Zhang, L.; Liu, D.; Chen, L.; Tang, F.; Ao, H.; et al. New insights into the role and mechanisms of ginsenoside Rg1 in the management of Alzheimer’s disease. Biomed. Pharmacother. 2022, 152, 113207. [Google Scholar] [CrossRef]
- Sun, X.; Cheng, Y. Role of ginsenoside Rh2 in tumor therapy and tumor microenvironment immunomodulation. Biomed. Pharmacother. 2022, 156, 113912. [Google Scholar] [CrossRef]
- Zhu, L.L.; Xu, L.; Huang, Y.; Xie, C.X.; Dou, D.Q.; Xu, J. Correlations between ecological factors and the chemical compositions of mountainous forest cultivated ginseng. J. Food Compos. Anal. 2022, 114, 104867. [Google Scholar] [CrossRef]
- Xiao, C.; Yang, L.; Zhang, L.; Liu, C.; Han, M. Effects of cultivation ages and modes on microbial diversity in the rhizosphere soil of Panax ginseng. J. Ginseng. Res. 2016, 40, 28–37. [Google Scholar] [CrossRef]
- Dong, L.L.; Xu, J.; Li, Y.; Fang, H.L.; Niu, W.H.; Li, X.W.; Zhang, Y.J.; Ding, W.L.; Chen, S.L. Manipulation of microbial community in the rhizosphere alleviates the replanting issues in Panax ginseng. Soil Biol. Biochem. 2018, 125, 64–74. [Google Scholar] [CrossRef]
- Jang, S.-W.; Bin Sadiq, N.; Hamayun, M.; Jung, J.; Lee, T.; Yang, J.S.; Lee, B.; Kim, H.Y. Silicon foliage spraying improves growth characteristics, morphological traits, and root quality of Panax ginseng CAMey. Ind. Crop. Prod. 2020, 156, 112848. [Google Scholar] [CrossRef]
- Zuppinger-Dingley, D.; Schmid, B.; Petermann, J.S.; Yadav, V.; De Deyn, G.B.; Flynn, D.F.B. Selection for niche differentiation in plant communities increases biodiversity effects. Nature 2014, 515, 108–111. [Google Scholar] [CrossRef]
- Popescu, D.I.; Lengyel, E.; Apostolescu, F.G.; Soare, L.C.; Botoran, O.R.; Sutan, N.A. Volatile Compounds and Antioxidant and Antifungal Activity of Bud and Needle Extracts from Three Populations of Pinus mugo Turra Growing in Romania. Horticulturae 2022, 8, 952. [Google Scholar] [CrossRef]
- Sun, H.; Wang, Q.-X.; Liu, N.; Li, L.; Zhang, C.-G.; Liu, Z.-B.; Zhang, Y.-Y. Effects of different leaf litters on the physicochemical properties and bacterial communities in Panax ginseng-growing soil. Appl. Soil Ecol. 2017, 111, 17–24. [Google Scholar] [CrossRef]
- Sun, H.; Wang, Q.X.; Zhang, L.L.; Liu, N.; Liu, Z.B.; Lv, L.; Shao, C.; Guan, Y.M.; Ma, L.; Li, M.J.; et al. Distinct leaf litter drive the fungal communities in Panax ginseng-growing soil. Ecol. Indic. 2019, 104, 184–194. [Google Scholar] [CrossRef]
- Shala, A.Y.; Gururani, M.A. Phytochemical Properties and Diverse Beneficial Roles of Eucalyptus globulus Labill.: A Review. Horticulturae 2021, 7, 450. [Google Scholar] [CrossRef]
- Ruan, X.J. Effects of Four Factors such as Different Forest Types on the Accumulation of Ginsenosides and Amino Acids under the Forest. Master’ Thesis, Jilin Agricultural University, Changchun, China, 2019. [Google Scholar]
- Yeomans, J.C.; Bremner, J.M. A rapid and precise method for routine determination of organic carbon in soil. Commun. Soil Sci. Plant Anal. 1988, 19, 1467–1476. [Google Scholar] [CrossRef]
- Huang, S.H.; Fang, B.; Li, X.; He, S.S. Study on spatial heterogeneity of alkali-hydrolyzable nitrogen in paddy fields at the county scale. J. Ecol. Rural Environ. 2020, 36, 179–185. [Google Scholar] [CrossRef]
- Tang, J.Y.; Zhang, L.H.; Zhang, J.C.; Ren, L.H.; Zhou, Y.Y.; Zheng, Y.Y.; Luo, L.; Yang, Y.; Huang, H.L.; Chen, A.W. Physicochemical features, metal availability and enzyme activity in heavy metal-polluted soil remediated by biochar and compost. Sci. Total Environ. 2020, 701, 134751. [Google Scholar] [CrossRef]
- Papa, S.; Fusco, G.M.; Ciriello, M.; Formisano, L.; Woo, S.L.; De Pascale, S.; Rouphael, Y.; Carillo, P. Microbial and Non-Microbial Biostimulants as Innovative Tools to Increase Macro and Trace Element Mineral Composition of Tomato and Spinach. Horticulturae 2022, 8, 1157. [Google Scholar] [CrossRef]
- van Wyk, D.A.B.; Adeleke, R.; Rhode, O.H.J.; Bezuidenhout, C.C.; Mienie, C. Ecological guild and enzyme activities of rhizosphere soil microbial communities associated with Bt-maize cultivation under field conditions in North West Province of South Africa. J. Basic Microb. 2017, 57, 781–792. [Google Scholar] [CrossRef] [PubMed]
- Li, X.; Li, Y.Y.; An, S.S.; Zeng, Q.C. Effects of stem and leaf decomposition in typical herbs on soil enzyme activity and microbial diversity in the south Ningxia loess hilly region of Northwest China. J. Appl. Ecol. 2016, 27, 3182–3188. [Google Scholar]
- Tabatabai, M.A.; Bremner, J.M. Assay of urease activity in soils. Soil Biol. Biochem. 1972, 4, 479–487. [Google Scholar] [CrossRef]
- Sinha, A.K. Colorimetric assay of catalase. Anal. Biochem. 1972, 47, 389–394. [Google Scholar] [CrossRef]
- Zhang, Y.M.; Wang, X.C.C.; Cheng, Z.; Li, Y.Y.; Tang, J.L. Effects of additional fermented food wastes on nitrogen removal enhancement and sludge characteristics in a sequential batch reactor for wastewater treatment. Environ. Sci. Pollut. Res. 2016, 23, 12890–12899. [Google Scholar] [CrossRef]
- Louca, S.; Parfrey, L.W.; Doebeli, M. Decoupling function and taxonomy in the global ocean microbiome. Science 2016, 353, 1272–1277. [Google Scholar] [CrossRef]
- Wolinska, A.; Galazka, A.; Kuzniar, A.; Goraj, W.; Jastrzebska, N.; Grzadziel, J.; Stepniewska, Z. Catabolic Fingerprinting and Diversity of Bacteria in Mollic Gleysol Contaminated with Petroleum Substances. Appl. Sci. 2018, 8, 1970. [Google Scholar] [CrossRef]
- Zhu, L.L.; Xu, L.; Dou, D.Q.; Huang, L.Q. The distinct of chemical profiles of mountainous forest cultivated ginseng and garden ginseng based on ginsenosides and oligosaccharides. J. Food. Compos. Anal. 2021, 104, 104165. [Google Scholar] [CrossRef]
- Yamashita, M.; Ootsuka, C.; Kubota, H.; Adachi, S.; Yamaguchi, T.; Murata, K.; Yamamoto, T.; Ueda, T.; Ookawa, T.; Hirasawa, T. Alleles of high-yielding indica rice that improve root hydraulic conductance also increase flag leaf photosynthesis, biomass, and grain production of japonica rice in the paddy field. Field Crop. Res. 2022, 289, 108725. [Google Scholar] [CrossRef]
- Gaju, O.; DeSilva, J.; Carvalho, P.; Hawkesford, M.J.; Griffiths, S.; Greenland, A.; Foulkes, M.J. Leaf photosynthesis and associations with grain yield, biomass and nitrogen-use efficiency in landraces, synthetic-derived lines and cultivars in wheat. Field Crop. Res. 2016, 193, 1–15. [Google Scholar] [CrossRef]
- Carmo-Silva, E.; Andralojc, P.J.; Scales, J.C.; Driever, S.M.; Mead, A.; Lawson, T.; Raines, C.A.; Parry, M.A.J. Phenotyping of field-grown wheat in the UK highlights contribution of light response of photosynthesis and flag leaf longevity to grain yield. J. Exp. Bot. 2017, 68, 3473–3486. [Google Scholar] [CrossRef] [PubMed]
- Liu, S.; Wang, Z.Y.; Niu, J.F.; Dang, K.K.; Zhang, S.K.; Wang, S.Q.; Wang, Z.Z. Changes in physicochemical properties, enzymatic activities, and the microbial community of soil significantly influence the continuous cropping of Panax quinquefolius L. (American ginseng). Plant Soil 2021, 463, 427–446. [Google Scholar] [CrossRef]
- Kim, C.; Choo, G.C.; Cho, H.S.; Lim, J.T. Soil properties of cultivation sites for mountain-cultivated ginseng at local level. J. Ginseng Res. 2015, 39, 76–80. [Google Scholar] [CrossRef] [PubMed]
- Matsumoto, S.; Doi, H.; Kasuga, J. Changes over the Years in Soil Chemical Properties Associated with the Cultivation of Ginseng (Panax ginseng Meyer) on Andosol Soil. Agriculture 2022, 12, 1223. [Google Scholar] [CrossRef]
- Zhang, J.G.; Fan, S.H.; Qin, J.; Dai, J.C.; Zhao, F.J.; Gao, L.Q.; Lian, X.H.; Shang, W.J.; Xu, X.M.; Hu, X.P. Changes in the Microbiome in the Soil of an American Ginseng Continuous Plantation. Front. Plant Sci. 2020, 11, 572199. [Google Scholar] [CrossRef]
- Trasar-Cepeda, C.; Leiros, M.C.; Gil-Sotres, F. Hydrolytic enzyme activities in agricultural and forest soils. Some implications for their use as indicators of soil quality. Soil Biol. Biochem. 2008, 40, 2146–2155. [Google Scholar] [CrossRef]
- Stursova, M.; Baldrian, P. Effects of soil properties and management on the activity of soil organic matter transforming enzymes and the quantification of soil-bound and free activity. Plant Soil 2011, 338, 99–110. [Google Scholar] [CrossRef]
- Kalendar, O.V.; Kostikova, V.A.; Kukushkina, T.A.; Erst, A.S.; Kuznetsov, A.A.; Kulikovskiy, M.S.; Vasilyeva, O.Y. Seasonal Development of Paeonia obovata and Paeonia oreogeton and Their Contents of Biologically Active and Reserve Substances in the Forest-Steppe Zone of Western Siberia. Horticulturae 2023, 9, 102. [Google Scholar] [CrossRef]
- Muller, D.B.; Vogel, C.; Bai, Y.; Vorholt, J.A. The Plant Microbiota: Systems-Level Insights and Perspectives. Annu. Rev. Genet. 2016, 50, 211–234. [Google Scholar] [CrossRef]
- Wang, X.J.; Cao, B.; Zou, J.; Xu, A.Y.; Feng, X.R. Intercropping Gramineae Herbage in Semiarid Jujube Cultivar ‘LingwuChangzao’ (Ziziphus jujuba Mill. cv. LingwuChangzao) Orchard Improves Productivity, Plant Nutritional Quality, and Soil Quality. Horticulturae 2022, 8, 834. [Google Scholar] [CrossRef]
- Ge, Z.; Du, H.; Gao, Y.; Qiu, W. Analysis on Metabolic Functions of Stored Rice Microbial Communities by BIOLOG ECO Microplates. Front Microbiol. 2018, 9, 1375. [Google Scholar] [CrossRef]
- Koner, S.; Chen, J.-S.; Hsu, B.-M.; Rathod, J.; Huang, S.-W.; Chien, H.-Y.; Hussain, B.; Chan, M.W.Y. Depth-resolved microbial diversity and functional profiles of trichloroethylene-contaminated soils for Biolog EcoPlate-based biostimulation strategy. J. Hazard. Mater. 2022, 424, 127266. [Google Scholar] [CrossRef]
- Xu, H.-Q.; Zhang, J.-E.; Ouyang, Y.; Lin, L.; Quan, G.-M.; Zhao, B.-L.; Yu, J.-Y. Effects of simulated acid rain on microbial characteristics in a lateritic red soil. Environ. Sci. Pollut. Res. Int. 2015, 22, 18260–18266. [Google Scholar] [CrossRef]
- Stemmer, M.; Watzinger, A.; Blochberger, K.; Haberhauer, G.; Gerzabek, M.H. Linking dynamics of soil microbial phospholipid fatty acids to carbon mineralization in a C-13 natural abundance experiment: Impact of heavy metals and acid rain. Soil Biol. Biochem. 2007, 39, 3177–3186. [Google Scholar] [CrossRef]
- Stefanowicz, A. The biolog plates technique as a tool in ecological studies of microbial communities. Pol. J. Environ. Stud. 2006, 15, 669–676. [Google Scholar]
- Calbrix, R.; Laval, K.; Barray, S. Analysis of the potential functional diversity of the bacterial community in soil: A reproducible procedure using sole-carbon-source utilization profiles. Eur. J. Soil Biol. 2005, 41, 11–20. [Google Scholar] [CrossRef]
- Ying, Y.X.; Ding, W.L.; Li, Y. Characterization of Soil Bacterial Communities in Rhizospheric and Nonrhizospheric Soil of Panax ginseng. Biochem. Genet. 2012, 50, 848–859. [Google Scholar] [CrossRef]
- Kim, H.S.; Lee, S.H.; Jo, H.Y.; Finneran, K.T.; Kwon, M.J. Diversity and composition of soil Acidobacteria and Proteobacteria communities as a bacterial indicator of past land-use change from forest to farmland. Sci. Total Environ. 2021, 797, 148944. [Google Scholar] [CrossRef]
- Jones, R.T.; Robeson, M.S.; Lauber, C.L.; Hamady, M.; Knight, R.; Fierer, N. A comprehensive survey of soil acidobacterial diversity using pyrosequencing and clone library analyses. ISME J. 2009, 3, 442–453. [Google Scholar] [CrossRef]
- Rousk, J.; Baath, E.; Brookes, P.C.; Lauber, C.L.; Lozupone, C.; Caporaso, J.G.; Knight, R.; Fierer, N. Soil bacterial and fungal communities across a pH gradient in an arable soil. ISME J. 2010, 4, 1340–1351. [Google Scholar] [CrossRef] [PubMed]
- Sun, Y.; Li, H. Data mining for evaluating the ecological compensation, static and dynamic benefits of returning farmland to forest. Environ. Res. 2021, 201, 111524. [Google Scholar] [CrossRef] [PubMed]
- Jin, Q.; Zhang, Y.Y.; Ma, Y.Y.; Sun, H.; Guan, Y.M.; Liu, Z.B.; Ye, Q.; Zhang, Y.; Shao, C.; Mu, P.; et al. The composition and function of the soil microbial community and its driving factors before and after cultivation of Panax ginseng in farmland of different ages. Ecol. Indic. 2022, 145, 109748. [Google Scholar] [CrossRef]
- Xue, X.L.; Zhang, X.H.; Yu, J.P.; Kong, L.Y.; Wang, Z.S.; Xi, G.S. Effect of heavy metal stress on ginsenoside content. Chin. Med. Mater. 2018, 41, 2511–2515. [Google Scholar] [CrossRef]
- Semenov, M.V.; Krasnov, G.S.; Semenov, V.M.; Ksenofontova, N.; Zinyakova, N.B.; van Bruggen, A.H.C. Does fresh farmyard manure introduce surviving microbes into soil or activate soil-borne microbiota? J. Environ. Manag. 2021, 294, 113018. [Google Scholar] [CrossRef]
- Li, M.; Pommier, T.; Yin, Y.; Wang, J.N.; Gu, S.H.; Jousset, A.; Keuskamp, J.; Wang, H.G.; Wei, Z.; Xu, Y.C.; et al. Indirect reduction of Ralstonia solanacearum via pathogen helper inhibition. ISME J. 2022, 16, 868–875. [Google Scholar] [CrossRef]
- Xian, W.D.; Zhang, X.T.; Li, W.J. Research status and prospect of Curvularia viridis. J. Microb. 2020, 60, 1801–1820. [Google Scholar] [CrossRef]
- Yang, L.L.; Yang, L.; Lan, Y.M.; Zhao, Y.; Han, M.; Yang, L.M. Exogenous abscisic acid reduces saikosaponin accumulation by inhibiting saikosaponin synthesis pathway gene expression under drought stress in Bupleurum chinense DC. Ind. Crops Prod. 2020, 154, 112686. [Google Scholar] [CrossRef]






| Rg1 (%) | Re (%) | Rf (%) | Rg2 (%) | Rc (%) | |
| MOFG | 0.1598 ± 0.0351 a | 0.3046 ± 0.0275 a | 0.1347 ± 0.0166 a | 0.0367 ± 0.0063 ab | 0.3279 ± 0.0596 a |
| BFG | 0.1189 ± 0.0176 b | 0.2613 ± 0.0338 abc | 0.0961 ± 0.017 bc | 0.0288 ± 0.0066 bc | 0.2694 ± 0.0341 ab |
| MWFG | 0.0906 ± 0.0161 b | 0.2472 ± 0.0396 bc | 0.0841 ± 0.0103 c | 0.0308 ± 0.0040 abc | 0.2109 ± 0.0253 b |
| PFG | 0.0852 ± 0.0142 b | 0.2518 ± 0.0046 bc | 0.0705 ± 0.0092 c | 0.0261 ± 0.0015 c | 0.2117 ± 0.0271 b |
| DfG | 0.0993 ± 0.0137 b | 0.2392 ± 0.0172 d | 0.0916 ± 0.0084 c | 0.0173 ± 0.0028 d | 0.2101 ± 0.0283 b |
| FlG | 0.0609 ± 0.0085 c | 0.2603 ± 0.0219 d | 0.0544 ± 0.0096 d | 0.0147 ± 0.0019 d | 0.1229 ± 0.0155 c |
| Rb1 (%) | Rb2 (%) | Rb3 (%) | Rd (%) | TS (%) | |
| MOFG | 0.5464 ± 0.0968 a | 0.5434 ± 0.0431 a | 0.0318 ± 0.0067 a | 0.0667 ± 0.0087 a | 2.1520 ± 0.0554 a |
| BFG | 0.3908 ± 0.0553 b | 0.3437 ± 0.0404 b | 0.0185 ± 0.0036 b | 0.0515 ± 0.0076 b | 1.5790 ± 0.2007 b |
| MWFG | 0.3659 ± 0.0418 c | 0.2126 ± 0.0503 c | 0.0163 ± 0.0032 b | 0.0464 ± 0.0039 b | 1.3048 ± 0.2018 bc |
| PFG | 0.2878 ± 0.0333 cd | 0.2177 ± 0.0137 d | 0.0120 ± 0.0018 b | 0.0334 ± 0.0027 cd | 1.1962 ± 0.0955 c |
| DfG | 0.4271 ± 0.0472 b | 0.3205 ± 0.0273 b | 0.0152 ± 0.0025 b | 0.0191 ± 0.0018 e | 1.3394 ± 0.1725 bc |
| FlG | 0.2318 ± 0.0326 d | 0.1195 ± 0.0244 d | 0.0148 ± 0.0031 b | 0.0226 ± 0.0042 de | 0.8019 ± 0.0834 d |
| Output (g·m−2) | Stem Length (cm) | Stem Thickness (cm) | Root Length (cm) | Root Thickness (cm) | Fresh Root Weight (g) | |
|---|---|---|---|---|---|---|
| MOFG | 31.25 ± 7.38 a | 23.63 ± 9.6 bc | 0.34 ± 0.07 b | 6.57 ± 2.54 a | 1.19 ± 0.23 ab | 6.63 ± 1.64 a |
| BFG | 14.62 ± 3.82 b | 19.51 ± 7.35 c | 0.24 ± 0.08 c | 6.56 ± 2.43 a | 0.95 ± 0.31 b | 2.55 ± 1.77 b |
| MWFG | 27.13 ± 4.72 a | 28.51 ± 6.13 ab | 0.35 ± 0.09 b | 6.72 ± 3.4 a | 1.21 ± 0.29 a | 6.21 ± 2.45 a |
| PFG | 26.16 ± 6.01 a | 33.06 ± 5.66 a | 0.45 ± 0.11 a | 7.95 ± 2.11 a | 1.34 ± 0.26 a | 6.49 ± 3.55 a |
Disclaimer/Publisher’s Note: The statements, opinions and data contained in all publications are solely those of the individual author(s) and contributor(s) and not of MDPI and/or the editor(s). MDPI and/or the editor(s) disclaim responsibility for any injury to people or property resulting from any ideas, methods, instructions or products referred to in the content. |
© 2023 by the authors. Licensee MDPI, Basel, Switzerland. This article is an open access article distributed under the terms and conditions of the Creative Commons Attribution (CC BY) license (https://creativecommons.org/licenses/by/4.0/).
Share and Cite
Lan, Y.; Zhang, M.; Han, M.; Yang, L. Differences in the Quality, Yield, and Soil Microecology of Ginseng in Different Planting Environments. Horticulturae 2023, 9, 520. https://doi.org/10.3390/horticulturae9040520
Lan Y, Zhang M, Han M, Yang L. Differences in the Quality, Yield, and Soil Microecology of Ginseng in Different Planting Environments. Horticulturae. 2023; 9(4):520. https://doi.org/10.3390/horticulturae9040520
Chicago/Turabian StyleLan, Yiming, Meng Zhang, Mei Han, and Limin Yang. 2023. "Differences in the Quality, Yield, and Soil Microecology of Ginseng in Different Planting Environments" Horticulturae 9, no. 4: 520. https://doi.org/10.3390/horticulturae9040520
APA StyleLan, Y., Zhang, M., Han, M., & Yang, L. (2023). Differences in the Quality, Yield, and Soil Microecology of Ginseng in Different Planting Environments. Horticulturae, 9(4), 520. https://doi.org/10.3390/horticulturae9040520

