Pectin-Degrading Enzymes during Soursop (Annona muricata L.) Fruit Ripening: A Bioinformatics Approach
Abstract
1. Introduction
2. Materials and Methods
2.1. Gene Identification and Phylogenetic Analysis
2.2. Differential Expression Analysis
2.3. Mapping to the Cherimoya (Annona cherimola) Genome
2.4. Functional Enrichment Analysis
2.5. Gene Co-Expression Networks
3. Results
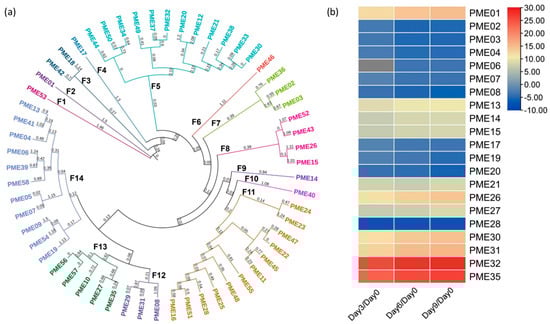
3.1. Phylogenetic and Gene Differential Expression Analysis
3.2. Mapping into the Cherimoya Genome
3.3. Functional Enrichment Analysis
3.4. Gene Co-Expression Network
4. Discussion
4.1. PME and PMEis
4.2. PG
4.3. PL
5. Conclusions
Supplementary Materials
Author Contributions
Funding
Data Availability Statement
Acknowledgments
Conflicts of Interest
References
- Servicio de Información Agroalimentaria y Pesquera (SIAP). Available online: https//nube.siap.gob.mx/cierreagricola/ (accessed on 15 August 2023).
- Nayak, A.; Hegde, K. A comprehensive review on the miracle nature of Annona muricata. J. Pharm. Sci. 2021, 11, 1–18. [Google Scholar] [CrossRef]
- Dos Santos, R.S.; Arge, L.W.; Costa, S.I.; Machado, N.D.; de Mello-Farias, P.C.; Rombaldi, C.V.; de Oliveira, A.C. Genetic regulation and the impact of omics in fruit ripening. Plant Omics 2015, 8, 78–88. [Google Scholar]
- Omboki, R.B.; Wu, W.; Xie, X.; Mamadou, G. Ripening genetics of the tomato fruit. Int. J. Agric. Crop Sci. 2015, 8, 567–572. [Google Scholar]
- Zhang, Q.; Pu, T.; Wang, Y.; Bai, Y.; Suo, Y.; Fu, J. Genome-wide identification and expression analysis of the PME and PMEi gene families in Diospyros kaki: A bioinformatics study. Horticulture 2022, 8, 1159. [Google Scholar] [CrossRef]
- Philippe, F.; Pelloux, J.; Rayon, C. Plant pectin acetylesterase structure and function: New insights from bioinformatic analysis. BMC Genom. 2017, 18, 456. [Google Scholar] [CrossRef] [PubMed]
- Shin, Y.; Chan, A.; Jung, M.; Lee, Y. Recent advances in understanding the roles of pectin as an active participant in plant signaling networks. Plants 2021, 10, 1712. [Google Scholar] [CrossRef]
- Wen, B.; Zhang, F.; Wu, X.; Li, H. Characterization of the tomato (Solanum lycopersicum) pectin methylesterase: Evolution, activity of isoforms and expression during fruit ripening. Front. Plant Sci. 2020, 11, 238. [Google Scholar] [CrossRef]
- Huang, W.; Chen, M.; Zhao, T.; Han, F.; Zhang, Q.; Liu, X.; Jiang, C.; Zhong, C. Genome-wide identification and expression analysis of polygalacturonase gene family in kiwifruit (Actinidia chinensis) during fruit softening. Plants 2020, 9, 327. [Google Scholar] [CrossRef] [PubMed]
- Al Hinai, T.Z.S.; Vreeburg, C.L.M.; Murray, L.; Sadler, I.H.; Fry, S.C. Fruit softening: Evidence for pectate lyase action in vivo in date (Phoenix dactylifera) and rosaceous fruit cell walls. Ann. Bot. 2021, 128, 511–525. [Google Scholar] [CrossRef]
- Wormit, A.; Björn, U. The multifaceted role of pectin methylesterase inhibitors (PMEIs). Int. J. Mol. Sci. 2018, 19, 2878. [Google Scholar] [CrossRef]
- Bolívar-Fernández, N.; Saucedo-Veloz, C.; Solís-Pereira, S.; Sauri-Duch, E. Maduración de frutos de saramuyo (Annona squamosa L.) desarrollados en Yucatán, México. Agrociencia 2009, 43, 133–141. [Google Scholar]
- Liu, W.; Zhang, J.; Jiao, C.; Yin, X.; Fei, Z.; Wu, Q.; Chen, K. Transcriptome analysis provides insights into the regulation of metabolic processes during postharvest cold storage of loquat (Eriobotrya japonica) fruit. Fruit Hortic. Res. 2019, 6, 49. [Google Scholar] [CrossRef] [PubMed]
- Liu, H.; Weijin, L.; Tao, Z.; Jundi, Z.; Jinxiang, L.; Changchung, Y.; Kaidong, L. Comparative transcriptomic analysis of Split and non-split atemoya (Annona cherimola Mill. × Annona squamosa L.) fruit to identify potential genes involved in the fruit splitting process. Sci. Direct 2019, 248, 216–224. [Google Scholar] [CrossRef]
- Palomino-Hermosillo, Y.A.; Berumen-Varela, G.; Ochoa-Jiménez, V.A.; Balois-Morales, R.; Jiménez-Zurita, J.O.; Bautista-Rosales, P.U.; Martínez-González, M.E.; López-Guzmán, G.G.; Cortés-Cruz, M.A.; Guzmán, L.F. Transcriptome analysis of soursop (Annona muricata L.) fruit under postharvest storage identifies genes families involved in ripening. Plants 2022, 11, 1798. [Google Scholar] [CrossRef] [PubMed]
- Ochoa-Jiménez, V.A.; Balois-Morales, R.; López-Guzmán, G.G.; Jiménez-Zurita, J.O.; Felipe-Guzmán, L.; Berumen-Varela, G. Changes in quality and gene transcript levels of soursop (Annona muricata L.) fruits during ripening. Mex. J. Biotechnol. 2023, 8, 1–16. [Google Scholar] [CrossRef]
- Tamura, K.; Stecher, G.; Kumar, S. MEGA11: Molecular evolutionary genetics analysis version 11. Mol. Biol. Evol. 2021, 38, 3022–3027. [Google Scholar] [CrossRef]
- Nguyen, L.T.; Schmidt, H.A. IQ-TREE: A fast effective stochastic algorithm for estimating maximum-likelihood phylogenies. Mol. Biol. Evol. 2015, 32, 268–274. [Google Scholar] [CrossRef]
- Letunic, I.; Bork, P. Interactive tree of life (iTOL) v4: Recent updates and new developments. Nucleic Acids Res. 2019, 47, 256–259. [Google Scholar] [CrossRef]
- Love, M.I.; Huber, W.; Anders, S. Moderated estimation of fold change and dispersion for RNA-seq data with DESeq2. Genome Biol. 2014, 15, 550. [Google Scholar] [CrossRef]
- Chen, C.; Chen, H.; Zhang, Y.; Thomas, H.R.; Frank, M.H.; He, Y.; Xia, R. TBtools: An integrative toolkit developed for interactive analysis of big biological data. Mol. Plant 2020, 13, 1194–1202. [Google Scholar] [CrossRef]
- Talavera, A.; Fernández-Pozo, N.; Matas, A.J.; Hormaza, J.I.; Bombarely, A. Genomics in neglected and underutilized fruits crops: A chromosome-scale genome sequence of cherimoya (Annona cherimola). Plants People Planet 2023, 5, 408–423. [Google Scholar] [CrossRef]
- Götz, S.; García-Gómez, J.M.; Terol, J.; Williams, T.D.; Nagaraj, S.H.; Nueda, M.J.; Robles, M.; Talón, M.; Dopazo, J.; Conesa, A. High-throughput functional annotation and data mining with the Blast2GO suite. Nucleics Acids Res. 2008, 36, 3421–3435. [Google Scholar] [CrossRef]
- Louvet, R.; Cavel, E.; Gutiérrez, L.; Guénin, S.; Roge, D.; Gillet, F.; Guerineau, F.; Pelloux, J. Comprehensive expression profiling of the pectin methylesterase gene family during silique development in Arabidopsis thaliana. Planta 2006, 224, 782–791. [Google Scholar] [CrossRef] [PubMed]
- Wang, L.; Gao, Y.; Wang, S.; Zhang, Q.; Yang, S. Genome-wide identification of PME genes, evolution and expression analyses in soybean (Glycine max L.). BMC Plant Biol. 2021, 21, 578. [Google Scholar] [CrossRef]
- Li, Z.X.; Wu, L.M.; Wang, C.; Wang, Y.; He, L.G.; Wang, Z.J.; Ma, X.F.; Bai, F.X.; Feng, G.Z.; Liu, J.H. Characterization of pectin methylesterase gene family and its possible role in juice sac granulation in navel orange (Citrus sinensis Obsbeck). BMC Genome 2022, 23, 185. [Google Scholar] [CrossRef]
- Tang, G.; Chen, G.; Ke, J.; Wang, J.; Zhang, D.; Liu, D.; Huang, J.; Zeng, S.; Liao, M.; Wei, X.; et al. The Annona montana genome reveals the development and flavor formation in mountain soursop fruit. Ornam. Plant Res. 2023, 3, 14. [Google Scholar] [CrossRef]
- Verma, C.; Mani-Tiwari, A.M.; Mishra, S. Biochemical and molecular characterization of cell wall degrading enzyme, pectin methylesterase versus banana ripening: An overview. Asian J. Biotechnol. 2017, 9, 1–23. [Google Scholar] [CrossRef]
- Müller, K.; Levesque, T.G.; Fernandes, A.; Wormit, A.; Bartels, S.; Usadel, B.; Kermode, A. Overexpression of a pectin methylesterase inhibitors in Arabidopsis thaliana leads to altered growth morphology of the stem and defective organ separation. Plant Signal. Behav. 2013, 8, e26464. [Google Scholar] [CrossRef]
- Zhu, X.; Tang, C.; Li, Q.H.; Qiao, X.; Li, X.; Cai, Y.L.; Wang, P.; Sun, Y.Y.; Zhang, H.; Zhang, S.L. Characterization of the pectin methylesterase inhibitor gene family in Rosaceae and role of PbrPMEI23/39/41 in methylesterified pectin distribution in pear pollen tube. Planta 2021, 253, 118. [Google Scholar] [CrossRef]
- Lionetti, V.; Raiola, A.; Mattei, B.; Bellincampi, D. The grapevine VvPMEI1 gene encodes a novel functional pectin methylesterase inhibitor associated to grape berry development. PLoS ONE 2015, 10, e0133810. [Google Scholar] [CrossRef]
- Martínez-González, M.E.; Balois-Morales, R.; Alia-Tejacal, I.; Cortes-Cruz, M.A.; Palomino-Hermosillo, Y.A.; López-Guzmán, G. Postharvest fruits: Maturation, softening and transcriptional control. Rev. Mex. Cienc. Agríc. 2017, 8, 4089–4101. [Google Scholar] [CrossRef][Green Version]
- Desphande, A.B.; Anamika, K.; Jha, V.; Chidley, H.G.; Oak, P.S.; Kadoo, N.Y.; Pujari, K.H.; Giri, A.P.; Gupta, V.S. Transcriptional transitions in Alphonso mango (Mangifera indica L.) during fruit development and ripening explain its distinct aroma and shelf-life characteristics. Sci. Rep. 2017, 7, 8711. [Google Scholar] [CrossRef]
- Zhai, Z.; Feng, G.; Wang, Y.; Sun, Y.; Peng, X.; Xiao, Y.; Zhang, X.; Jiao, J.; Wang, W.; Du, B.; et al. Genome-wide identification of xyloglucan endotransglucosylasa/hydrolase (XHT) and polygalacturonase (PG) genes and characterization of their role in fruit softening of sweet cherry. Int. J. Mol. Sci. 2021, 22, 12331. [Google Scholar] [CrossRef] [PubMed]
- Lu, L.; Hou, Q.; Wang, L.; Zhang, T.; Zhao, W.; Yan, T.; Zhao, L.; Li, J.; Wan, X. Genome-wide identification and characterization of polygalacturonase gene family in maize (Zea mays L.). Int. J. Mol. Sci. 2021, 22, 10722. [Google Scholar] [CrossRef] [PubMed]
- Wang, D.; Yeats, T.H.; Uluisik, S.; Rose, J.K.; Seymour, G.B. Fruit softening: Revisiting the role of pectin. Trends Plant Sci. 2018, 23, 302–310. [Google Scholar] [CrossRef] [PubMed]
- Jiménez-Zurita, J.O.; Balois-Morales, R.; López-Guzmán, G.G.; Palomino-Hermosillo, Y.A.; Bautista-Rosales, P.U. Guanay-1, Guanay-2 y Guanay-3: Nuevas variedades de guanábana para Nayarit. Rev. Mex. Cienc. Agríc. 2023, 14, 641–646. [Google Scholar] [CrossRef]









| GO ID | GO Annotation | Corrected p-Value |
|---|---|---|
| GO:0042545 | Cell wall modification | 9.77 × 10−39 |
| GO:0071555 | Cell wall organization | 9.65 × 10−37 |
| GO:0071554 | Cell wall organization or biogenesis | 7.18 × 10−34 |
| GO:0005975 | Carbohydrate metabolic process | 2.64 × 10−11 |
| GO:0004857 | Enzyme inhibitor activity | 3.19 × 10−23 |
| GO:0030234 | Enzyme regulator activity | 3.24 × 10−18 |
| GO:0004650 | Polygalacturonase activity | 7.75 × 10−38 |
| GO:0030599 | Pectinesterase activity | 2.63 × 10−39 |
| GO:0030312 | External encapsulating structure | 3.78 × 10−37 |
| GO:0005618 | Cell wall | 9.77 × 10−39 |
| Biological process | |
| Cell wall organization or biogenesis GO:0071554 | PME02, PME03, PME32, PME31, PME08, PME30, PME35, PME28, PME07, PME06, PME21, PMEi17, PME04, and PMEi05 |
| Cell wall organization GO:0071555 | |
| Cell wall organization or biogenesis GO:0071554 | PME02, PME03, PME32, PME31, PME08, PME30, PME35, PME28, PME07, PME14, PME17, PME19, PME15, PME26, PME27, PME13, PME20, and PME01 |
| Molecular function | |
| Carbohydrate metabolic process GO:0005975 | PG52, PG48, PG44, PG38, PG19, PG02, PG23, PG22, PG39, PG30, PG31, PG16, PG27, PG33, PG28, PG15, PG23, PG35, PG32, PG34, PG20, PG21, and PG51 |
| Enzyme inhibitor activity GO:0004857 | PMEi01, PMEi13, PMEi32, PMEi38, PMEi39, PMEi17, PMEi14, PMEi22, PME28, PMEi06, PME19, PMEi04, PMEi03, PMEi29, PMEi05, and PMEi21 |
| Enzyme regulator activity GO:0030234 | PMEi01, PMEi13, PMEi32, PMEi29, PMEi17, PMEi05, and PMEi21 |
| Polygalacturonase activity GO:0004650 | PG52, PG44, PG38, PG19, PG02, PG23, PG22, PG39, PG30, PG31, PG16, PG27, PG33, PG28, PG15, PG26, PG35, PG32, PG34, PG20, PG21, PG51 |
| Pectinesterase activity GO:0030599 | PME02, PME03, PME32, PME31, PME08, PME30, PME35, PME28, PME07, PME14, PME17, PME19, PME15, PME26, PME27, PME13, PME20, PME01, PME06, PME21, PMEi17, and PME04 |
| Cellular component | |
| External encapsulating structure GO:0030312 | PME02, PME03, PME32, PME31, PME08, PME30, PME35, PME28, PME07, PME14, PME17, PME19, PME15, PME26, PME27, PME13, PME20, PME01, PME06, PME21, PMEi17, PME04, and PMEi05 |
| Cell wall GO:0005618 | |
Disclaimer/Publisher’s Note: The statements, opinions and data contained in all publications are solely those of the individual author(s) and contributor(s) and not of MDPI and/or the editor(s). MDPI and/or the editor(s) disclaim responsibility for any injury to people or property resulting from any ideas, methods, instructions or products referred to in the content. |
© 2023 by the authors. Licensee MDPI, Basel, Switzerland. This article is an open access article distributed under the terms and conditions of the Creative Commons Attribution (CC BY) license (https://creativecommons.org/licenses/by/4.0/).
Share and Cite
Díaz-Rincón, L.A.; Balois-Morales, R.; Bautista-Rosales, P.U.; Ochoa-Jiménez, V.A.; Bello-Lara, J.E.; Berumen-Varela, G. Pectin-Degrading Enzymes during Soursop (Annona muricata L.) Fruit Ripening: A Bioinformatics Approach. Horticulturae 2023, 9, 1150. https://doi.org/10.3390/horticulturae9101150
Díaz-Rincón LA, Balois-Morales R, Bautista-Rosales PU, Ochoa-Jiménez VA, Bello-Lara JE, Berumen-Varela G. Pectin-Degrading Enzymes during Soursop (Annona muricata L.) Fruit Ripening: A Bioinformatics Approach. Horticulturae. 2023; 9(10):1150. https://doi.org/10.3390/horticulturae9101150
Chicago/Turabian StyleDíaz-Rincón, Lilia Aurora, Rosendo Balois-Morales, Pedro Ulises Bautista-Rosales, Verónica Alhelí Ochoa-Jiménez, Juan Esteban Bello-Lara, and Guillermo Berumen-Varela. 2023. "Pectin-Degrading Enzymes during Soursop (Annona muricata L.) Fruit Ripening: A Bioinformatics Approach" Horticulturae 9, no. 10: 1150. https://doi.org/10.3390/horticulturae9101150
APA StyleDíaz-Rincón, L. A., Balois-Morales, R., Bautista-Rosales, P. U., Ochoa-Jiménez, V. A., Bello-Lara, J. E., & Berumen-Varela, G. (2023). Pectin-Degrading Enzymes during Soursop (Annona muricata L.) Fruit Ripening: A Bioinformatics Approach. Horticulturae, 9(10), 1150. https://doi.org/10.3390/horticulturae9101150

