Adaptalight: An Inexpensive PAR Sensor System for Daylight Harvesting in a Micro Indoor Smart Hydroponic System
Abstract
:1. Introduction
2. Materials and Methods
2.1. Adaptalight System Design
2.2. Adaptalight IoT Architecture
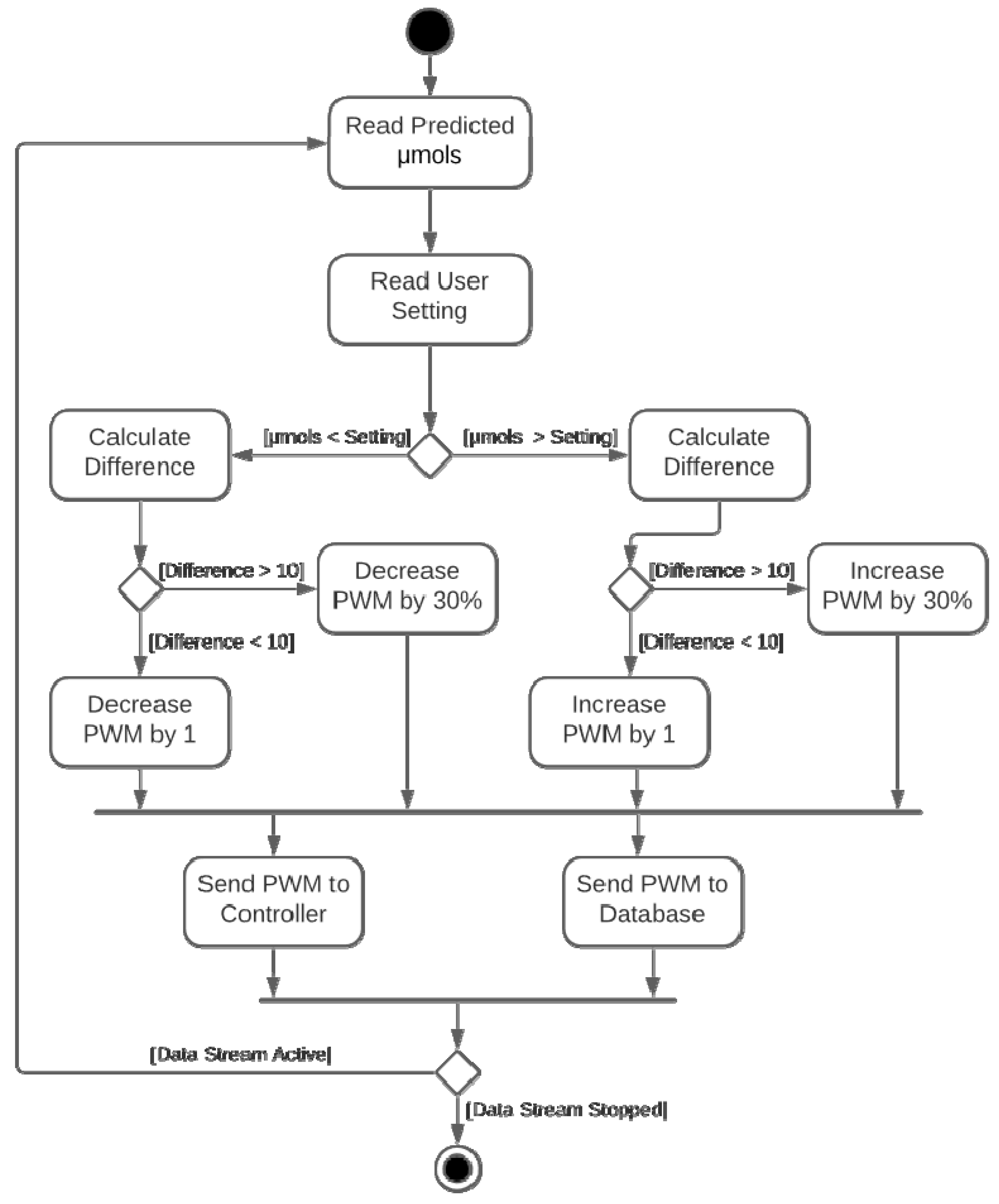
2.3. Adaptalight Software System Design
2.4. Sensor Evaluation
2.4.1. Evaluating TCS34725 Sensor
2.4.2. Evaluating AS7265x Sensor
2.5. Adaptalight Experiment Methodology
3. Results
3.1. Sensor Results
3.2. Plant Growth Results
3.3. Power Consumption Results
4. Discussion
5. Conclusions
Author Contributions
Funding
Institutional Review Board Statement
Informed Consent Statement
Conflicts of Interest
Appendix A
| Phase-One Deployed Linear Models | ||
|---|---|---|
| Ambient Light | LED Light | |
| Goodness of fit | R2 = 88.7 MSE = 56.945 | R2 = 99.8 MSE = 22.78 |
| Intercept | 0.579 | 0.417 |
| 410 nm | −1.87 | 0.833 |
| 435 nm | 1.925 | −0.015 |
| 460 nm | −0.918 | 0.008 |
| 485 nm | 2.053 | −0.037 |
| 510 nm | −1.32 | 0.064 |
| 535 nm | −0.378 | −0.070 |
| 560 nm | 0.528 | 0.033 |
| 585 nm | −1.984 | −0.036 |
| 610 nm | 0.319 | 0.009 |
| 645 nm | 0.814 | 0.008 |
| 680 nm | 0.143 | 0.069 |
| 705 nm | 0.987 | −0.235 |
| 730 nm | −0.943 | 0.135 |
| 760 nm | 3.159 | −0.060 |
| 810 nm | −3.653 | −0.657 |
| 860 nm | 0.105 | 0.721 |
| 900 nm | 0.524 | −0.446 |
| 940 nm | 2.234 | −0.244 |
Appendix B

Appendix C
| (I) Chamber | (J) Chamber | Mean Difference (I–J) | Std. Error | Sig. | Lower Bound | Upper Bound |
|---|---|---|---|---|---|---|
| P1-Ambient-Control | P1-LED Treatment | −91.40 | 7.96 | 0.00 | −112.83 | −69.98 |
| P2-Ambient + LED-Treatment | −89.24 | 7.96 | 0.00 | −110.66 | −67.81 | |
| P2-LED-Control | −88.62 | 7.96 | 0.00 | −110.04 | −67.19 | |
| P1-LED Treatment | P1-Ambient-Control | 91.40 | 7.96 | 0.00 | 69.98 | 112.83 |
| P2-Ambient + LED-Treatment | 2.17 | 7.96 | 0.99 | −19.26 | 23.59 | |
| P2-LED-Control | 2.79 | 7.96 | 0.99 | −18.64 | 24.21 | |
| P2-Ambient + LED-Treatment | P1-Ambient-Control | 89.24 | 7.96 | 0.00 | 67.81 | 110.66 |
| P1-LED Treatment | −2.17 | 7.96 | 0.99 | −23.59 | 19.26 | |
| P2-LED-Control | 0.62 | 7.96 | 1.00 | −20.81 | 22.05 | |
| P2-LED-Control | P1-Ambient-Control | 88.62 | 7.96 | 0.00 | 67.19 | 110.04 |
| P1-LED Treatment | −2.79 | 7.96 | 0.99 | −24.21 | 18.64 | |
| P2-Ambient + LED-Treatment | −0.62 | 7.96 | 1.00 | −22.05 | 20.81 | |
| Phases One and Two Dry Weight ANOVA Tukey Post hoc HSD | ||||||
| (I) Chamber | (J) Chamber | Mean Difference (I–J) | Std. Error | Sig. | Lower Bound | Upper Bound |
| P1-Ambient-Control | P1-LED Treatment | −4.47 | 0.28 | 0.000 | −5.23 | −3.70 |
| P2-Ambient + LED-Treatment | −3.04 | 0.28 | 0.000 | −3.80 | −2.27 | |
| P2-LED-Control | −3.01 | 0.28 | 0.000 | −3.77 | −2.24 | |
| P1-LED Treatment | P1-Ambient-Control | 4.47 | 0.28 | 0.000 | 3.70 | 5.23 |
| P2-Ambient + LED-Treatment | 1.43 | 0.28 | 0.000 | 0.66 | 2.20 | |
| P2-LED-Control | 1.46 | 0.28 | 0.000 | 0.69 | 2.23 | |
| P2-Ambient + LED-Treatment | P1-Ambient-Control | 3.04 | 0.28 | 0.000 | 2.27 | 3.80 |
| P1-LED Treatment | −1.43 | 0.28 | 0.000 | −2.20 | −0.66 | |
| P2-LED-Control | 0.03 | 0.28 | 1.000 | −0.74 | 0.80 | |
| P2-LED-Control | P1-Ambient-Control | 3.01 | 0.28 | 0.000 | 2.24 | 3.77 |
| P1-LED Treatment | −1.46 | 0.28 | 0.000 | −2.23 | −0.69 | |
| P2-Ambient + LED-Treatment | −0.03 | 0.28 | 1.000 | −0.80 | 0.74 | |
Appendix D
| AS7265x Model 4 Linear Model Coefficients | |
|---|---|
| Intercept | −1.101 |
| 410 nm | 0.647 |
| 435 nm | −0.044 |
| 460 nm | −0.146 |
| 485 nm | 0.074 |
| 510 nm | 0.384 |
| 535 nm | −0.385 |
| 560 nm | 0.472 |
| 585 nm | −0.282 |
| 610 nm | 0.067 |
| 645 nm | −0.182 |
| 680 nm | 0.003 |
| 705 nm | 0.602 |
| 730 nm | −0.093 |
| 760 nm | −0.737 |
| 810 nm | 0.542 |
| 860 nm | 0.770 |
| 900 nm | 0.091 |
| 940 nm | −2.785 |
References
- United Nations Global Issues Overview. Available online: https://www.un.org/en/sections/issues-depth/global-issues-overview/index.html (accessed on 16 August 2020).
- Knorr, D.; Khoo, C.S.H.; Augustin, M.A. Food for an Urban Planet: Challenges and Research Opportunities. Front. Nutr. 2018, 4, 73. [Google Scholar] [CrossRef]
- Food and Agriculture Organization of the United Nations. The Future of Food and Agriculture: Trends and Challenges; FAO: Rome, Italy, 2017; ISBN 9789251095515. [Google Scholar]
- Dongyu, Q. Senior Officials Sound Alarm over Food Insecurity, Warning of Potentially ‘Biblical’ Famine, in Briefings to Security Council. Available online: https://www.un.org/press/en/2020/sc14164.doc.htm (accessed on 20 January 2022).
- Katz, H. Crisis gardening: Addressing barriers to home gardening during the COVID-19 pandemic. Austrailan Food Netw. Melb. Aust. 2020, 1–47. Available online: https://sustain.org.au/media/blog/Crisis-Gardening-Addressing-Barriers-to-Home-Gardening-during-the-COVID-19-Pandemic.-.pdf (accessed on 20 January 2022).
- Lal, R. Home gardening and urban agriculture for advancing food and nutritional security in response to the COVID-19 pandemic. Food Secur. 2020, 12, 871–876. [Google Scholar] [CrossRef]
- Nicola, S.; Ferrante, A.; Cocetta, G.; Bulgari, R.; Nicoletto, C.; Sambo, P.; Ertani, A. Food Supply and Urban Gardening in the Time of COVID-19. Bull. UASVM Hortic. 2020, 77, 141. [Google Scholar] [CrossRef]
- Mullins, L.; Charlebois, S.; Finch, E.; Music, J. Home food gardening in Canada in response to the COVID-19 pandemic. Sustainability 2021, 13, 3056. [Google Scholar] [CrossRef]
- Pulighe, G.; Lupia, F. Food First: COVID-19 Outbreak and Cities Lockdown a Booster for a Wider Vision on Urban Agriculture. Sustainability 2020, 12, 5012. [Google Scholar] [CrossRef]
- Stevens, J.D.; Shaikh, T. MicroCEA: Developing a Personal Urban Smart Farming Device. In Proceedings of the 2018 2nd International Conference on Smart Grid and Smart Cities (ICSGSC), Kuala Lumpur, Malaysia, 12–14 August 2018. [Google Scholar]
- Harper, C.; Siller, M. OpenAG: A Globally Distributed Network of Food Computing. IEEE Pervasive Comput. 2015, 14, 24–27. [Google Scholar] [CrossRef]
- AeroGrow Interanational Inc. Bounty Basic. Available online: https://www.aerogarden.com/aerogarden-bounty-basic.html (accessed on 26 July 2020).
- Bhuiyan, R.; van Iersel, M.W. Only Extreme Fluctuations in Light Levels Reduce Lettuce Growth Under Sole Source Lighting. Front. Plant Sci. 2021, 12, 24. [Google Scholar] [CrossRef]
- Arcel, M.M.; Lin, X.; Huang, J.; Wu, J.; Zheng, S. The application of LED illumination and intelligent control in plant factory, a new direction for modern agriculture: A Review. J. Phys. Conf. Ser. 2021, 1732, 012178. [Google Scholar] [CrossRef]
- Silvertown, J. A new dawn for citizen science Jonathan. Trends Ecol. Evol. 2009, 24, 467–471. [Google Scholar] [CrossRef]
- Ferreira, A.J.D.; Guilherme, R.I.M.M.; Ferreira, C.S.S.; de Oliveira, M.d.F.M.L. Urban agriculture, a tool towards more resilient urban communities? Curr. Opin. Environ. Sci. Health 2018, 5, 93–97. [Google Scholar] [CrossRef]
- Edmondson, J.L.; Blevins, R.S.; Cunningham, H.; Dobson, M.C.; Leake, J.R.; Grafius, D.R. Grow your own food security? Integrating science and citizen science to estimate the contribution of own growing to UK food production. Plants People Planet 2019, 1, 93–97. [Google Scholar] [CrossRef]
- Pollard, G.; Roetman, P.; Ward, J. The case for citizen science in urban agriculture research. Future Food J. Food Agric. Soc. 2017, 5, 9–20. [Google Scholar]
- Ryan, S.F.; Adamson, N.L.; Aktipis, A.; Andersen, L.K.; Austin, R.; Barnes, L.; Beasley, M.R.; Bedell, K.D.; Briggs, S.; Chapman, B.; et al. The role of citizen science in addressing grand challenges in food and agriculture research. Proc. R. Soc. B Biol. Sci. 2018, 285, 20181977. [Google Scholar] [CrossRef]
- Lopez-Novoa, U.; Morgan, J.; Jones, K.; Rana, O.; Edwards, T.; Grigoletto, F. Enabling citizen science in rural environments with IoT and mobile technologies. CEUR Workshop Proc. 2019, 2530, 50–56. [Google Scholar]
- Woodward, F.I. Instruments for the Measurement of Photosynthetically Active Radiation and Red, Far-Red and Blue Light. J. Appl. Ecol. 1983, 20, 103. [Google Scholar] [CrossRef]
- Fielder, P.; Comeau, P. Construction and Testing of an Inexpensive PAR Sensor: Peter Fielder and Phil Comeau; Crown Publications: Victoria, BC, Canada, 2000; pp. 1–32.
- Barnard, H.R.; Findley, M.C.; Csavina, J. PARduino: A simple and inexpensive device for logging photosynthetically active radiation. Tree Physiol. 2014, 34, 640–645. [Google Scholar] [CrossRef]
- Kuhlgert, S.; Austic, G.; Zegarac, R.; Osei-Bonsu, I.; Hoh, D.; Chilvers, M.I.; Roth, M.G.; Bi, K.; TerAvest, D.; Weebadde, P.; et al. MultispeQ Beta: A tool for large-scale plant phenotyping connected to the open PhotosynQ network. R. Soc. Open Sci. 2016, 3, 160592. [Google Scholar] [CrossRef] [Green Version]
- Caya, M.V.C.; Alcantara, J.T.; Carlos, J.S.; Cereno, S.S.B. Photosynthetically Active Radiation (PAR) Sensor Using an Array of Light Sensors with the Integration of Data Logging for Agricultural Application. In Proceedings of the 2018 3rd International Conference on Computer and Communication Systems (ICCCS), Nagoya, Japan, 27–30 April 2018; pp. 431–435. [Google Scholar] [CrossRef]
- Kutschera, A.; Lamb, J.J. Light Meter for Measuring Photosynthetically Active Radiation. Am. J. Plant Sci. 2018, 9, 2420–2428. [Google Scholar] [CrossRef] [Green Version]
- Adhiwibawa, M.A.; Kurniawan, J.M. Simple Photometer Development For Educational Purposes in Natural Pigment Analysis. Indones. J. Nat. Pigment. 2020, 2, 17. [Google Scholar] [CrossRef]
- Leon-Salas, W.D.; Rajendran, J.; Vizcardo, M.A.; Postigo-Malaga, M. Measuring Photosynthetically Active Radiation with a Multi-Channel Integrated Spectral Sensor. In Proceedings of the 2021 IEEE International Symposium on Circuits and Systems (ISCAS), Daegu, Korea, 22–28 May 2021; pp. 1–5. [Google Scholar] [CrossRef]
- Nedbal, J.; Gao, L.; Suhling, K. Bottom-illuminated orbital shaker for microalgae cultivation. HardwareX 2020, 8, e00143. [Google Scholar] [CrossRef] [PubMed]
- Lork, C.; Cubillas, M.; Kiat Ng, B.K.; Yuen, C.; Tan, M. Minimizing Electricity Cost through Smart Lighting Control for Indoor Plant Factories. In Proceedings of the IECON 2020 the 46th Annual Conference of the IEEE Industrial Electronics Society, Singapore, 18–21 October 2020; pp. 297–302. [Google Scholar] [CrossRef]
- Johnson, A.J.; Meyerson, E.; de la Parra, J.; Savas, T.; Miikkulainen, R.; Harper, C. Flavor-Cyber-Agriculture: Optimization of plant metabolites in an open-source control environment through surrogate modeling. PLoS ONE 2019, 14, e0213918. [Google Scholar] [CrossRef] [PubMed] [Green Version]
- Thimijan, R.; Heins, R. Photometric, radiometric, and quantum light units of measure: A review of procedures for interconversion. HortScience 1983, 18, 818–822. [Google Scholar]
- Jiang, J.; Moallem, M.; Zheng, Y. An intelligent iot-enabled lighting system for energy-efficient crop production. J. Daylighting 2021, 8, 86–99. [Google Scholar] [CrossRef]
- Mohagheghi, A.; Moallem, M. Intelligent Spectrum Controlled Supplemental Lighting for Daylight Harvesting. IEEE Trans. Ind. Inform. 2021, 17, 3263–3272. [Google Scholar] [CrossRef]
- Chang, C.-W.; David, A.L.; Maurice, J.M.; Charles, R.H. Near-Infrared Reflectance Spectroscopy–Principal Components RegressionAnalyses of Soil Properties. Soil Sci. Soc. Am. J. 2001, 65, 480–490. [Google Scholar] [CrossRef] [Green Version]
- Attarchi, S.; Moallem, M. Set-point control of LED luminaires for daylight harvesting. In Proceedings of the 2017 5th International Conference on Control, Instrumentation, and Automation (ICCIA), Shiraz, Iran, 21–23 November 2017; pp. 244–248. [Google Scholar] [CrossRef]
- González-Amarillo, C.A.; Cárdenas-García, C.L.; Caicedo-Muñoz, J.A.; Mendoza-Moreno, M.A. Smart Lumini: A Smart Lighting System for Academic Environments Using IOT-Based Open-Source Hardware. Rev. Fac. Ing. 2020, 29, e11060. [Google Scholar] [CrossRef]
- Ryer, A. Light Measurement Handbook, 2nd ed.; International Light: Newburyport, MA, USA, 1997; ISBN 0-9658356-9-3. [Google Scholar]
- Peffers, K.; Tuunanen, T.; Rothenberger, M.A.; Chatterjee, S. A design science research methodology for information systems research. J. Manag. Inf. Syst. 2007, 24, 45–77. [Google Scholar] [CrossRef]
- Adamson, H.P.; Kruglak, I.T. Adaptive Photosynthetically Active Radiation (PAR) Sensor with Daylight Integral (DLI) Control System Incorporating Lumen Maintenance. U.S. Patent 16/384,573, 24 October 2019. [Google Scholar]
- Wojciechowska, R.; Dugosz-Grochowska, O.; Koton, A.; Zupnik, M. Effects of LED supplemental lighting on yield and some quality parameters of lamb’s lettuce grown in two winter cycles. Sci. Hortic. 2015, 187, 80–86. [Google Scholar] [CrossRef]
- Hang, T.; Lu, N.; Takagaki, M.; Mao, H. Leaf area model based on thermal effectiveness and photosynthetically active radiation in lettuce grown in mini-plant factories under different light cycles. Sci. Hortic. 2019, 252, 113–120. [Google Scholar] [CrossRef]
- Loconsole, D.; Cocetta, G.; Santoro, P.; Ferrante, A. Optimization of LED lighting and quality evaluation of Romaine lettuce grown in an innovative indoor cultivation system. Sustainability 2019, 11, 841. [Google Scholar] [CrossRef] [Green Version]
- Palmer, S.; van Iersel, M.W. Increasing growth of lettuce and mizuna under sole-source LED lighting using longer photoperiods with the same daily light integral. Agronomy 2020, 10, 1659. [Google Scholar] [CrossRef]
- Brechner, M.; Both, A.; Cornell CEA Staff. Hydroponic Lettuce Handbook; Cornell University: Ithaca, NY, USA, 1996. [Google Scholar]
- Kozai, T.; Niu, G.; Takagaki, M. Plant Factory: An Indoor Vertical Farming System for Efficient Quality Food Production, 2nd ed.; Academic Press: Cambridge, MA, USA, 2019; ISBN 9780128017753. [Google Scholar]
- Zhang, X.; He, D.; Niu, G.; Yan, Z.; Song, J. Effects of environment lighting on the growth, photosynthesis, and quality of hydroponic lettuce in a plant factory. Int. J. Agric. Biol. Eng. 2018, 11, 33–40. [Google Scholar] [CrossRef]
- Paz, M.; Fisher, P.R.; Gómez, C. Minimum Light Requirements for Indoor Gardening of Lettuce. Urban Agric. Reg. Food Syst. 2019, 4, 1–10. [Google Scholar] [CrossRef] [Green Version]
- Dangol, R.; Kruisselbrink, T.; Rosemann, A. Effect of window glazing on colour quality of transmitted daylight. J. Daylighting 2017, 4, 37–47. [Google Scholar] [CrossRef] [Green Version]

















| Sensor | Studies | Low-Cost PAR Meter | Adaptive Lighting |
|---|---|---|---|
| VTB8440BH | Caya et al., 2018 | x | |
| TCS34715FN | Kuhlgert et al., 2016 Kutschera and Lamb, 2018 | x | |
| ISL29125 | Lork et al., 2020 | x | x |
| AS7265x | Leon-Salas et al., 2021 | x | |
| TCS34725 | Jiang et al., 2021 Mohagheghi and Moallem, 2021 | x | x |
| Model 1 Values | Model 2 Values | Model 3 Values | |
|---|---|---|---|
| Observations | 11,446 | 71,701 | 105 |
| DF | 10,297 | 64,526 | 100 |
| R2 | 0.994 | 0.953 | 0.975 |
| MSE | 14.86 | 300.17 | 256.98 |
| Model 4 410 to 940 nm | Model 5 410 to 705 nm | |
|---|---|---|
| Observations | 30,517 | 30,517 |
| DF | 30,504 | 30,504 |
| R2 | 0.996 | 0.994 |
| MSE | 39.829 | 58.289 |
| Experiment Phase | Chamber | Tray | Fresh Weight (grams) | Dry Weight (grams) |
|---|---|---|---|---|
| Phase One | LED | LEDA | 593.17 | 28.50 |
| LEDB | 325.50 | 17.68 | ||
| Total LED Tray Weight | 918.65 | 46.1875 | ||
| Ambient | AmbA | 4.10 | 0.13 | |
| AmbB | 0.52 | 0.016 | ||
| Total Amb Tray Weight | 4.62 | 0.14 | ||
| Phase Two | Treatment | TreA | 535.2 | 17.35 |
| TreB | 355.6 | 12.85 | ||
| Total Tre Tray Weight | 890.8 | 30.2 | ||
| Control | ConA | 498.5 | 16.25 | |
| ConB | 398.5 | 14.25 | ||
| Total Con Tray Weight | 897 | 30.5 |
| Experiment Phase | Chamber | Yield Measure Type | Mean (grams) | Std Deviation |
|---|---|---|---|---|
| Phase One | LED | Fresh | 91.86 | 28.21 |
| Dry | 4.48 | 1.15 | ||
| Ambient | Fresh | 0.46 | 0.50 | |
| Dry | 0.01 | 0.01 | ||
| Phase Two | Treatment | Fresh | 89.70 | 10.54 |
| Dry | 3.05 | 0.21 | ||
| Control | Fresh | 89.08 | 18.93 | |
| Dry | 3.02 | 0.47 |
Publisher’s Note: MDPI stays neutral with regard to jurisdictional claims in published maps and institutional affiliations. |
© 2022 by the authors. Licensee MDPI, Basel, Switzerland. This article is an open access article distributed under the terms and conditions of the Creative Commons Attribution (CC BY) license (https://creativecommons.org/licenses/by/4.0/).
Share and Cite
D Stevens, J.; Murray, D.; Diepeveen, D.; Toohey, D. Adaptalight: An Inexpensive PAR Sensor System for Daylight Harvesting in a Micro Indoor Smart Hydroponic System. Horticulturae 2022, 8, 105. https://doi.org/10.3390/horticulturae8020105
D Stevens J, Murray D, Diepeveen D, Toohey D. Adaptalight: An Inexpensive PAR Sensor System for Daylight Harvesting in a Micro Indoor Smart Hydroponic System. Horticulturae. 2022; 8(2):105. https://doi.org/10.3390/horticulturae8020105
Chicago/Turabian StyleD Stevens, Joseph, David Murray, Dean Diepeveen, and Danny Toohey. 2022. "Adaptalight: An Inexpensive PAR Sensor System for Daylight Harvesting in a Micro Indoor Smart Hydroponic System" Horticulturae 8, no. 2: 105. https://doi.org/10.3390/horticulturae8020105
APA StyleD Stevens, J., Murray, D., Diepeveen, D., & Toohey, D. (2022). Adaptalight: An Inexpensive PAR Sensor System for Daylight Harvesting in a Micro Indoor Smart Hydroponic System. Horticulturae, 8(2), 105. https://doi.org/10.3390/horticulturae8020105

