Microbiome Characterization after Aerobic Digestate Reactivation of Anaerobically Digested Sewage Sludge
Abstract
1. Introduction
2. Materials and Methods
2.1. PEGAKA-Process and Sampling
2.2. DNA Extraction and Quantification
2.3. Amplification and Sequencing of the 16S rRNA Gene
2.4. Bioinformatic and Statistical Analysis
3. Results and Discussion
3.1. Chemical Process Parameters of the PEGABB-Reactor
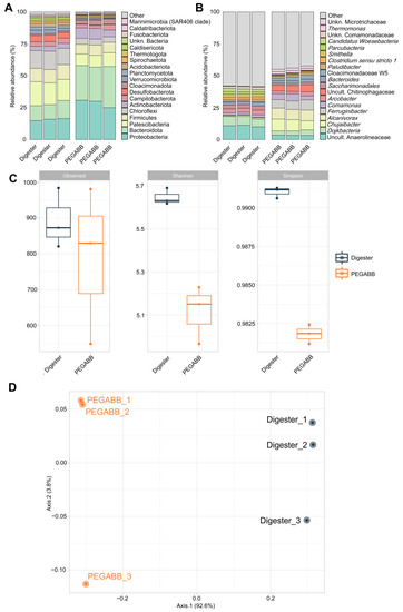
3.2. Taxonomic Profiles and Microbial Diversity
3.3. Methanogenic Archaea
3.4. Ammonium Oxidation
3.5. Anammox Bacteria
3.6. Formation of NO and N2O
3.7. Profitability of the PEGAKA System
4. Conclusions
Supplementary Materials
Author Contributions
Funding
Institutional Review Board Statement
Informed Consent Statement
Data Availability Statement
Acknowledgments
Conflicts of Interest
References
- Sikosana, M.L.; Sikhwivhilu, K.; Moutloali, R.; Madyira, D.M. Municipal wastewater treatment technologies: A review. Procedia Manuf. 2019, 35, 1018–1024. [Google Scholar] [CrossRef]
- McCunney, R.J. Health effects of work at waste water treatment plants: A review of the literature with guidelines for medical surveillance. Am. J. Ind. Med. 1986, 9, 271–279. [Google Scholar] [CrossRef]
- Adepu, N.; Kermanshachi, S.; Safapour, E.; Pamidimukkala, A. Challenges and risks in resilience management of water and wastewater infrastructure. In Construction Research Congress 2022; Jazizadeh, F., Shealy, T., Garvin, M.J., Eds.; ASCE Press: Reston, VA, USA, 2022. [Google Scholar] [CrossRef]
- Ranjit, P.; Jhansi, V.; Reddy, K.V. Conventional wastewater treatment processes. In Advances in the Domain of Environmental Biotechnology; Maddela, N.R., García Cruzatty, L.C., Chakraborty, S., Eds.; Environmental and Microbial Biotechnology; Springer: Singapore, 2021. [Google Scholar] [CrossRef]
- Rivier, P.A.; Havranek, I.; Coutris, C.; Norli, H.R.; Joner, E.J. Transfer of organic pollutants from sewage sludge to earthworms and barley under field conditions. Chemosphere 2019, 222, 954–960. [Google Scholar] [CrossRef]
- Wolny-Koładka, K.; Malinowski, M.; Zdaniewicz, M. Energy-related and microbiological evaluation of the effects of bulking agents on the brewery hot trub biodrying. Food Bioprod. Process. 2021, 127, 398–407. [Google Scholar] [CrossRef]
- López-González, J.A.; Estrella-González, M.J.; Lerma-Moliz, R.; Jurado, M.M.; Suárez-Estrella, F.; López, M.J. Industrial Composting of Sewage Sludge: Study of the Bacteriome, Sanitation, and Antibiotic-Resistant Strains. Front. Microbiol. 2021, 12, 784071. [Google Scholar] [CrossRef]
- Gebreeyessus, G.D.; Jenicek, P. Thermophilic versus Mesophilic Anaerobic Digestion of Sewage Sludge: A Comparative Review. Bioengineering 2016, 3, 15. [Google Scholar] [CrossRef]
- Malinowski, M.; Famielec, S.; Wolny-Koładka, K.; Sikora, J.; Gliniak, M.; Baran, D.; Sobol, Z.; Salamon, J. Impact of digestate addition on the biostabilization of undersized fraction from municipal solid waste. Sci. Total Environ. 2021, 770, 145375. [Google Scholar] [CrossRef]
- Zhen, G.; Lu, X.; Kato, H.; Zhao, Y.; Li, Y.Y. Overview of pretreatment strategies for enhancing sewage sludge disintegration and subsequent anaerobic digestion: Current advances, full-scale application and future perspectives. Renew. Sust. Energ. Rev. 2017, 69, 559–577. [Google Scholar] [CrossRef]
- Botheju, D.; Bakke, R. Oxygen Effects in Anaerobic Digestion—A Review. Open Waste Manag. J. 2011, 411, 1–19. [Google Scholar] [CrossRef]
- Guimarães de Oliveira, M.; Marques Mourão, J.M.; Marques de Oliveira, A.K.; Bezerra dos Santos, A.; Lopes Pereira, E. Microaerophilic treatment enhanced organic matter removal and methane production rates during swine wastewater treatment: A long-term engineering evaluation. Renew. Energ. 2021, 180, 691–699. [Google Scholar] [CrossRef]
- Wolny-Koładka, K.; Malinowski, M.; Żukowski, W. Impact of Calcium Oxide on Hygienization and Self-Heating Prevention of Biologically Contaminated Polymer Materials. Materials 2020, 13, 4012. [Google Scholar] [CrossRef] [PubMed]
- Song, C.; Li, W.; Cai, F.; Liu, G.; Chen, C. Anaerobic and Microaerobic Pretreatment for Improving Methane Production from Paper Waste in Anaerobic Digestion. Front. Microbiol. 2021, 12, 688290. [Google Scholar] [CrossRef] [PubMed]
- Barati Rashvanlou, R.; Rezaee, A.; Farzadkia, M.; Gholami, M.; Kermani, M. Effect of micro-aerobic process on improvement of anaerobic digestion sewage sludge treatment: Flow cytometry and ATP assessment. RSC Adv. 2020, 10, 35717–35728. [Google Scholar] [CrossRef] [PubMed]
- Albert, A. Verfahren zum Betreiben einer Biogasanlage (Process for Operating a Biogas Plant). DE 10 2015 118 988 B4, 24 May 2018. [Google Scholar]
- Kaleß, M. Kohlenstoffausschleusung zur Verbesserung der Energieeffizienz Kommunaler Kläranlagen. Gewässerschutz, Wasser, Abwasser; RWTH Aachen University: Aachen, Germany, 2018; p. 248. ISBN 978-3-938996-54-6. [Google Scholar]
- Heitkamp, K.; Latorre-Pérez, A.; Nefigmann, S.; Gimeno-Valero, H.; Vilanova, C.; Jahmad, E.; Abendroth, C. Monitoring of seven industrial anaerobic digesters supplied with biochar. Biotechnol. Biofuels 2021, 14, 185. [Google Scholar] [CrossRef] [PubMed]
- Satari, L.; Guillén, A.; Vidal-Verdú, À.; Porcar, M. The Wasted Chewing Gum Bacteriome. Sci. Rep. 2020, 10, 16846. [Google Scholar] [CrossRef]
- Bolyen, E.; Rideout, J.R.; Dillon, M.R.; Bokulich, N.A.; Abnet, C.C.; Al-Ghalith, G.A.; Alexander, H.; Alm, E.J.; Arumugam, M.; Asnicar, F.; et al. QIIME 2: Reproducible, interactive, scalable, and extensible microbiome data science. Nat. Biotechnol. 2019, 37, 852–857. [Google Scholar] [CrossRef]
- Quast, C.; Pruesse, E.; Yilmaz, P.; Gerken, J.; Schweer, T.; Yarza, P.; Peplies, J.; Glöckner, F.O. The SILVA Ribosomal RNA Gene Database Project: Improved Data Processing and Web-Based Tools. Nucleic Acids Res. 2013, 41, D590–D596. [Google Scholar] [CrossRef]
- Mcmurdie, P.; Holmes, S. Phyloseq: An R Package for Reproducible Interactive Analysis and Graphics of Microbiome Census Data. PLoS ONE 2013, 8, e61217. [Google Scholar] [CrossRef]
- Oksanen, J.; Blanchet, F.G.; Kindt, R.; Legendre, P.; O’hara, R.B.; Simpson, G.L.; Solymos, P.; Stevens, M.H.; Wagner, H. Vegan: Community Ecology Package. R Package Version 1.17-4. 2010. Available online: http://CRAN.R-project.org/package=vegan (accessed on 25 November 2022).
- Love, M.I.; Huber, W.; Anders, S. Moderated estimation of fold change and dispersion for RNA-seq data with DESeq2. Genome Biology 2014, 15, 550. [Google Scholar] [CrossRef]
- Bellucci, M.; Ofiteru, I.D.; Graham, D.W.; Head, I.M.; Curtis, T.P. Low-dissolved-oxygen nitrifying systems exploit ammonia-oxidizing bacteria with unusually high yields. Appl. Environ. Microbiol. 2011, 77, 7787–7796. [Google Scholar] [CrossRef]
- De Celis, M.; Belda, I.; Ortiz-Álvarez, R.; Arregui, L.; Marquina, D.; Serrano, S.; Santos, A. Tuning up Microbiome Analysis to Monitor WWTPs’ Biological Reactors Functioning. Sci. Rep. 2020, 10, 4079. [Google Scholar] [CrossRef] [PubMed]
- Yan, W.; Wang, N.; Wie, D.; Liang, C.; Chen, X.; Liu, L.; Shi, J. Bacterial Community Compositions and Nitrogen Metabolism Function in a Cattle Farm Wastewater Treatment Plant Revealed by Illumina High-Throughput Sequencing. Environ. Sci. Pollut. Res. Int. 2021, 28, 40895–40907. [Google Scholar] [CrossRef] [PubMed]
- Sundberg, C.; Al-Soud, W.A.; Larsson, A.; Alm, E.; Yekta, S.S.; Svensson, B.H.; Sørensen, S.J.; Karlsson, A. 454 pyrosequencing analyses of bacterial and archaeal richness in 21 full-scale biogas digesters. FEMS Microbiol. Ecol. 2013, 85, 612–626. [Google Scholar] [CrossRef] [PubMed]
- Hao, D.C.; Wang, L.; Gao, W.; Xie, H.; Bao, X.; Jia, Z.; Wang, L. Disentangling Effects of Moisture/gas Regimes on Microbial Community, Network Configuration and Nitrogen Turnover of Black Soil. Eurasian Soil Sci. 2021, 54, 42–61. [Google Scholar] [CrossRef]
- Kalniņš, M.; Bērziņš, A.; Gudrā, D.; Megnis, K.; Fridmanis, D.; Danilko, P.; Muter, O. Selective enrichment of heterotrophic nitrifiers Alcaligenaceae and Alcanivorax spp. from industrial wastewaters. AIMS Microbiol. 2020, 6, 32. [Google Scholar] [CrossRef]
- Li, D.; Li, W.; Zhang, D.; Zhang, K.; Lv, L.; Zhang, G. Performance and mechanism of modified biological nutrient removal process in treating low carbon-to-nitrogen ratio wastewater. Bioresour. Technol. 2023, 367, 128254. [Google Scholar] [CrossRef]
- Wu, L.; Shen, M.; Li, J.; Huang, S.; Li, Z.; Yan, Z.; Peng, Y. Cooperation between partial-nitrification, complete ammonia oxidation (comammox), and anaerobic ammonia oxidation (anammox) in sludge digestion liquid for nitrogen removal. Environ. Pollut. 2019, 254, 112965. [Google Scholar] [CrossRef]
- Hassan, M.; Essam, T.; Mira, A.; Megahed, S. Biomonitoring detoxification efficiency of an algal-bacterial microcosm system for treatment of coking wastewater: Harmonization between Chlorella vulgaris microalgae and wastewater microbiome. Sci. Total Environ. 2019, 677, 120–130. [Google Scholar] [CrossRef]
- Vela, A.I.; Collins, M.D.; Lawson, P.A.; García, N.; Domínguez, L.; Fernández-Garayzábal, J.F. Uruburuella suis gen. nov., sp. nov., isolated from clinical specimens of pigs. Int. J. Syst. Evol. Microbiol. 2005, 55 Pt 2, 643–647. [Google Scholar] [CrossRef]
- Raja, M.; Krishna Ghosh, A.R. Laribacter hongkongensis: An Emerging Pathogen of Infectious Diarrhea. Folia Microbiol. 2014, 59, 341–347. [Google Scholar] [CrossRef]
- Qin, S.; Xiao, W.; Zhou, C.; Pu, Q.; Deng, X.; Lan, L.; Liang, H.; Song, X.; Wu, M. Pseudomonas aeruginosa: Pathogenesis, Virulence Factors, Antibiotic Resistance, Interaction with Host, Technology Advances and Emerging Therapeutics. Signal Transduct. Target. Ther. 2022, 7, 199. [Google Scholar] [CrossRef] [PubMed]
- Iwu, C.D.; Ekundayo, T.C.; Okoh, A.I. A Systematic Analysis of Research on Arcobacter: Public Health Implications from a Food–Environment Interphase Perspective. Foods 2021, 10, 1673. [Google Scholar] [CrossRef]
- Ramees, T.P.; Dhama, K.; Karthik, K.; Rathore, R.S.; Kumar, A.; Saminathan, M.; Tiwari, R.; Malik, Y.S.; Singh, R.K. Arcobacter: An emerging food-borne zoonotic pathogen, its public health concerns and advances in diagnosis and control—A comprehensive review. Vet. Q. 2017, 37, 136–161. [Google Scholar] [CrossRef] [PubMed]
- Krzyściak, W.; Pluskwa, K.K.; Jurczak, A.; Kościelniak, D. The pathogenicity of the Streptococcus genus. Eur. J. Clin. Microbiol. Infect. Dis. 2013, 32, 1361–1376. [Google Scholar] [CrossRef] [PubMed]
- Wolny-Koładka, K.; Dagmara, M.; Aleksandra, S.; Klaudia, P.; Zbigniew, W. Bio-Based Synthesis of Silver Nanoparticles from Waste Agricultural Biomass and Its Antimicrobial Activity. Processes 2022, 10, 389. [Google Scholar] [CrossRef]
- Lin, C.; Cheruiyot, N.K.; Bui, X.T.; Ngo, H.H. Composting and its application in bioremediation of organic contaminants. Bioengineered 2022, 13, 1073–1089. [Google Scholar] [CrossRef]
- Lyu, Z.; Lu, Y. Metabolic shift at the class level sheds light on adaptation of methanogens to oxidative environments. ISME J. 2018, 12, 411–423. [Google Scholar] [CrossRef]
- Hayatsu, M.; Katsuyama, C.; Tago, K. Overview of recent researches on nitrifying microorganisms in soil. J. Soil Sci. Plant Nutr. 2021, 67, 619–632. [Google Scholar] [CrossRef]
- You, J.; Das, A.; Dolan, E.M.; Hu, Z. Ammonia-oxidizing archaea involved in nitrogen removal. Water Res. 2009, 43, 1801–1809. [Google Scholar] [CrossRef]
- Stein, L. Insights into the physiology of ammonia-oxidizing microorganisms. Curr. Opin. Chem. Biol. 2018, 49, 9–15. [Google Scholar] [CrossRef]
- Al-Ajeel, S.; Spasov, E.; Sauder, L.A.; McKnight, M.M.; Neufeld, J.D. Ammonia-oxidizing archaea and complete ammonia-oxidizing Nitrospira in water treatment systems. Water Res. X 2022, 15, 100131. [Google Scholar] [CrossRef] [PubMed]
- Gao, D.; Wang, X.; Liang, H.; Wie, Q.; Dou, Y.; Li, L. Anaerobic ammonia oxidizing bacteria: Ecological distribution, metabolism, and microbial interactions. Front. Environ. Sci. Eng. 2018, 12, 10. [Google Scholar] [CrossRef]
- Wrage-Mönning, N.; Horn, M.A.; Well, R.; Müller, C.; Velthof, G.; Oenema, O. The role of nitrifier denitrification in the production of nitrous oxide revisited. Soil Biol. Biochem. 2018, 123, A3–A16. [Google Scholar] [CrossRef]
- Wrage-Mönning, N.; Velthof, G.L.; van Beusichem, M.L.; Oenema, O. Role of nitrifier denitrification in the production of nitrous oxide. Soil Biol. Biochem. 2001, 33, 1723–1732. [Google Scholar] [CrossRef]
- Wunderlin, P.; Mohn, J.; Joss, A.; Emmenegger, L.; Siegrist, H. Mechanisms of N2O production in biological wastewater treatment under nitrifying and denitrifying conditions. Water Res. 2012, 46, 1027–1037. [Google Scholar] [CrossRef] [PubMed]
- Arp, D.J.; Stein, L.Y. Metabolism of Inorganic N Compounds by Ammonia-Oxidizing Bacteria. Crit. Rev. Biochem. Mol. 2003, 38, 471–495. [Google Scholar] [CrossRef]
- Daims, H.; Lücker, S.; Wagner, M. A New Perspective on Microbes Formerly Known as Nitrite-Oxidizing Bacteria. Trends Microbiol. 2016, 24, 699–712. [Google Scholar] [CrossRef]
- Lu, H.; Chandran, K.; Stensel, D. Microbial ecology of denitrification in biological wastewater treatment. Water Res. 2014, 64, 237–254. [Google Scholar] [CrossRef]
- Liu, L.C.; Wu, G. The effects of carbon dioxide, methane and nitrous oxide emission taxes: An empirical study in China. J. Clean Prod. 2016, 142, 1044–1054. [Google Scholar] [CrossRef]
- Paust, T.; Albert, A. Eine energieautarke oder energiepositive Kläranlage schon ab 10.000 EW. gwf Wasser + Abwasser, 8 January 2023; 12. [Google Scholar]




Disclaimer/Publisher’s Note: The statements, opinions and data contained in all publications are solely those of the individual author(s) and contributor(s) and not of MDPI and/or the editor(s). MDPI and/or the editor(s) disclaim responsibility for any injury to people or property resulting from any ideas, methods, instructions or products referred to in the content. |
© 2023 by the authors. Licensee MDPI, Basel, Switzerland. This article is an open access article distributed under the terms and conditions of the Creative Commons Attribution (CC BY) license (https://creativecommons.org/licenses/by/4.0/).
Share and Cite
Otto, P.; Alipoursarbani, M.; Torrent, D.; Latorre-Pérez, A.; Paust, T.; Albert, A.; Abendroth, C. Microbiome Characterization after Aerobic Digestate Reactivation of Anaerobically Digested Sewage Sludge. Fermentation 2023, 9, 471. https://doi.org/10.3390/fermentation9050471
Otto P, Alipoursarbani M, Torrent D, Latorre-Pérez A, Paust T, Albert A, Abendroth C. Microbiome Characterization after Aerobic Digestate Reactivation of Anaerobically Digested Sewage Sludge. Fermentation. 2023; 9(5):471. https://doi.org/10.3390/fermentation9050471
Chicago/Turabian StyleOtto, Pascal, Mozhdeh Alipoursarbani, Daniel Torrent, Adriel Latorre-Pérez, Thomas Paust, Alfred Albert, and Christian Abendroth. 2023. "Microbiome Characterization after Aerobic Digestate Reactivation of Anaerobically Digested Sewage Sludge" Fermentation 9, no. 5: 471. https://doi.org/10.3390/fermentation9050471
APA StyleOtto, P., Alipoursarbani, M., Torrent, D., Latorre-Pérez, A., Paust, T., Albert, A., & Abendroth, C. (2023). Microbiome Characterization after Aerobic Digestate Reactivation of Anaerobically Digested Sewage Sludge. Fermentation, 9(5), 471. https://doi.org/10.3390/fermentation9050471

