Microbiota Succession and Chemical Composition Involved in Lactic Acid Bacteria-Fermented Pickles
Abstract
1. Introduction
2. Materials and Methods
2.1. Bacterial Strain, Medium and Culture Conditions
2.2. Preparation of Fermented Pickles and Sampling
2.3. Determination of pH, the Content of Total Acid, Reducing Sugar, Nitrite and Organic Acids
2.4. Analysis of Volatile Organic Compounds (VOCs) via GC-IMS
2.5. DNA Extraction and PCR Amplification of 16S rRNA Sequence in the Pickles
2.6. Sensory Analysis
2.7. Statistical Analysis
3. Results
3.1. The pH and the Content of Total Acid and Organic Acid in the Pickles
3.1.1. The pH and the Content of Total Acid
3.1.2. The Organic Acid in the Pickles
3.2. Content of Reducing Sugar in the Pickles
3.3. Nitrite Concentration in the Pickles
3.4. VOCs Analysis in the Pickles
3.4.1. Sequencing Information Statistics and α Diversity Analysis
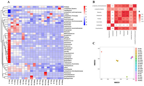
3.4.2. Bacterial Communities of Pickle Samples
3.4.3. Correlation Analysis of Microbial Community and Chemical Composition
3.4.4. Correlation Analysis of Microbial Community and VOCs
3.5. Sensory Evaluation
4. Discussion
5. Conclusions
Author Contributions
Funding
Institutional Review Board Statement
Informed Consent Statement
Data Availability Statement
Conflicts of Interest
Appendix A
| Sample | Shannon | Chao | Ace | Simpson |
|---|---|---|---|---|
| N—1 day | 2.03 | 90.00 | 94.65 | 0.19 |
| N—7 day | 1.51 | 114.22 | 160.94 | 0.38 |
| N—14 day | 1.71 | 129.35 | 133.62 | 0.30 |
| N—21 day | 1.73 | 110.55 | 113.90 | 0.29 |
| N—28 day | 1.60 | 100.05 | 103.07 | 0.35 |
| R5—1 day | 1.04 | 125.06 | 130.06 | 0.51 |
| R5—7 day | 0.61 | 127.47 | 138.82 | 0.77 |
| R5—14 day | 0.80 | 131.71 | 126.28 | 0.68 |
| R5—21 day | 0.31 | 116.20 | 119.99 | 0.91 |
| R5—28 day | 0.48 | 107.50 | 112.36 | 0.84 |
| R8—1 day | 0.62 | 99.50 | 106.27 | 0.78 |
| R8—7 day | 0.48 | 106.00 | 110.77 | 0.84 |
| R8—14 day | 0.44 | 103.25 | 109.60 | 0.86 |
| R8—21 day | 0.43 | 118.55 | 123.05 | 0.86 |
| R8—28 day | 0.75 | 109.89 | 123.66 | 0.70 |
| M—1 day | 0.22 | 107.65 | 109.52 | 0.94 |
| M—7 day | 0.70 | 113.11 | 117.22 | 0.74 |
| M—14 day | 0.42 | 112.07 | 115.03 | 0.86 |
| M—21 day | 0.43 | 125.05 | 138.59 | 0.83 |
| M—28 day | 0.29 | 137.58 | 164.31 | 0.91 |
References
- Behera, S.S.; El Sheikha, A.F.; Hammami, R.; Kumar, A. Traditionally fermented pickles: How the microbial diversity associated with their nutritional and health benefits? J. Funct. Foods 2020, 70, 103971. [Google Scholar] [CrossRef]
- Ji, F.D.; Ji, B.P.; Li, B.O.; Lu, F.E.I. Effect of Fermentation on Nitrate, Nitrite and Organic Acid Contents in Traditional Pickled Chinese Cabbage. J. Food Process. Preserv. 2009, 33, 175–186. [Google Scholar] [CrossRef]
- Tamilselvi, M.; Sivakumar, V.; Abdul Jaffar Ali, H.; Thilaga, R. Preparation of pickle from Herdmania pallida, simple ascidian. World J. Dairy Food Sci. 2010, 5, 88–92. [Google Scholar]
- Zheng, X.F.; Yang, Z.Q.; Zhang, H.; Jin, W.X.; Xu, C.W.; Gao, L.; Rao, S.Q.; Jiao, X.A. Isolation of virulent phages infecting dominant mesophilic aerobic bacteria in cucumber pickle fermentation. Food Microbiol. 2020, 86, 103330. [Google Scholar] [CrossRef] [PubMed]
- Perez-Diaz, I.M.; Hayes, J.S.; Medina, E.; Webber, A.M.; Butz, N.; Dickey, A.N.; Lu, Z.; Azcarate-Peril, M.A. Assessment of the non-lactic acid bacteria microbiota in fresh cucumbers and commercially fermented cucumber pickles brined with 6% NaCl. Food Microbiol. 2019, 77, 10–20. [Google Scholar] [CrossRef]
- Li, W.T.; Che, Z.M.; Xing, Y.G.; Li, M.Y.; Xiang, W.L.; Tang, J.; Zhu, S.H. Effect of Different Fermentation Conditions on the Nitrite Concentration of Carrot-Pickles Fermented by Lactobacillus Preparation. Adv. Mater. Res. 2011, 338, 782–785. [Google Scholar] [CrossRef]
- Fadda, S.; López, C.; Vignolo, G. Role of lactic acid bacteria during meat conditioning and fermentation: Peptides generated as sensorial and hygienic biomarkers. Meat Sci. 2010, 86, 66–79. [Google Scholar] [CrossRef]
- Demarigny, Y. Fermented food products made with vegetable materials from tropical and warm countries: Microbial and technological considerations. Int. J. Food Sci. Technol. 2012, 47, 2469–2476. [Google Scholar] [CrossRef]
- Lin, X.N.; Xia, Y.J.; Wang, G.Q.; Yang, Y.J.; Xiong, Z.Q.; Lv, F.; Zhou, W.; Ai, L.Z. Lactic Acid Bacteria With Antioxidant Activities Alleviating Oxidized Oil Induced Hepatic Injury in Mice. Front. Microbiol. 2018, 9, 2684. [Google Scholar] [CrossRef]
- Costabile, A.; Buttarazzi, I.; Kolida, S.; Quercia, S.; Baldini, J.; Swann, J.R.; Brigidi, P.; Gibson, G.R. An in vivo assessment of the cholesterol-lowering efficacy of Lactobacillus plantarum ECGC 13110402 in normal to mildly hypercholesterolaemic adults. PLoS ONE 2017, 12, e0187964. [Google Scholar] [CrossRef]
- Yan, F.; Cao, H.; Cover, T.L.; Whitehead, R.; Washington, M.K.; Polk, D.B. Soluble proteins produced by probiotic bacteria regulate intestinal epithelial cell survival and growth. Gastroenterology 2007, 132, 562–575. [Google Scholar] [CrossRef] [PubMed]
- Yun, S.I.; Park, H.O.; Kang, J.H. Effect of Lactobacillus gasseri BNR17 on blood glucose levels and body weight in a mouse model of type 2 diabetes. J. Appl. Microbiol. 2009, 107, 1681–1686. [Google Scholar] [CrossRef] [PubMed]
- Liang, S.; Wang, T.; Hu, X.; Luo, J.; Li, W.; Wu, X.; Duan, Y.; Jin, F. Administration of Lactobacillus helveticus NS8 improves behavioral, cognitive, and biochemical aberrations caused by chronic restraint stress. Neuroscience 2015, 310, 561–577. [Google Scholar] [CrossRef] [PubMed]
- Kandasamy, S.; Kavitake, D.; Shetty, P.H. Lactic Acid Bacteria and Yeasts as Starter Cultures for Fermented Foods and Their Role in Commercialization of Fermented Foods. In Innovations in Technologies for Fermented Food and Beverage Industries; Springer: Berlin/Heidelberg, Germany, 2018; pp. 25–52. [Google Scholar]
- Wang, X.H.; Ren, H.Y.; Liu, D.Y.; Zhu, W.Y.; Wang, W. Effects of inoculating Lactobacillus sakei starter cultures on the microbiological quality and nitrite depletion of Chinese fermented sausages. Food Control 2013, 32, 591–596. [Google Scholar] [CrossRef]
- Chen, X.; Li, J.; Zhou, T.; Li, J.; Yang, J.; Chen, W.; Xiong, Y.L. Two efficient nitrite-reducing Lactobacillus strains isolated from traditional fermented pork (Nanx Wudl) as competitive starter cultures for Chinese fermented dry sausage. Meat Sci. 2016, 121, 302–309. [Google Scholar] [CrossRef]
- Fei, Y.T.; Liu, D.M.; Luo, T.H.; Chen, G.; Wu, H.; Li, L.; Yu, Y.G. Molecular characterization of Lactobacillus plantarum DMDL 9010, a strain with efficient nitrite degradation capacity. PLoS ONE 2014, 9, e113792. [Google Scholar] [CrossRef]
- Li, D.; Zhang, J.; Song, S.; Feng, L.; Luo, Y. Influence of heat processing on the volatile organic compounds and microbial diversity of salted and vacuum-packaged silver carp (Hypophthalmichthys molitrix) fillets during storage. Food Microbiol. 2018, 72, 73–81. [Google Scholar] [CrossRef]
- Liu, Y.; Chen, H.; Chen, W.; Zhong, Q.; Zhang, G.; Chen, W. Beneficial effects of tomato juice fermented by Lactobacillus plantarum and Lactobacillus casei: Antioxidation, antimicrobial effect, and volatile profiles. Molecules 2018, 23, 2366. [Google Scholar] [CrossRef]
- Markkinen, N.; Laaksonen, O.; Yang, B. Impact of malolactic fermentation with Lactobacillus plantarum on volatile compounds of sea buckthorn juice. Eur. Food Res. Technol. 2021, 247, 719–736. [Google Scholar] [CrossRef]
- Hernández-Hernández, O.; Muthaiyan, A.; Moreno, F.J.; Montilla, A.; Sanz, M.L.; Ricke, S. Effect of prebiotic carbohydrates on the growth and tolerance of Lactobacillus. Food microbiol. 2012, 30, 355–361. [Google Scholar] [CrossRef]
- Zalán, Z.; Hudáček, J.; Štětina, J.; Chumchalová, J.; Halász, A. Production of organic acids by Lactobacillus strains in three different media. Eur. Food Res. Technol. 2010, 230, 395–404. [Google Scholar] [CrossRef]
- Wu, Z.; Zhuang, B.; Weng, P.; Zhang, X. Fermentation Quality Characteristics and Flavor Formation Changes During the Process of Pickled Wax Gourd in Eastern Zhejiang. Int. J. Food Prop. 2015, 19, 409–419. [Google Scholar] [CrossRef]
- Kim, M.K.; Lee, M.A.; Lee, K.G. Determination of compositional quality and volatile flavor characteristics of radish-based Kimchi suitable for Chinese consumers and its correlation to consumer acceptability. Food Sci. Biotechnol. 2018, 27, 1265–1273. [Google Scholar] [CrossRef]
- Liu, L.; She, X.; Chen, X.; Qian, Y.; Tao, Y.; Li, Y.; Guo, S.; Xiang, W.; Liu, G.; Rao, Y. Microbiota Succession and Chemical Composition Involved in the Radish Fermentation Process in Different Containers. Front. Microbiol. 2020, 11, 445. [Google Scholar] [CrossRef] [PubMed]
- Filannino, P.; Cardinali, G.; Rizzello, C.G.; Buchin, S.; De Angelis, M.; Gobbetti, M.; Di Cagno, R. Metabolic responses of Lactobacillus plantarum strains during fermentation and storage of vegetable and fruit juices. Appl. Environ. Microbiol. 2014, 80, 2206–2215. [Google Scholar] [CrossRef]
- Xia, Y.; Liu, X.; Wang, G.; Zhang, H.; Xiong, Z.; Sun, Y.; Ai, L. Characterization and selection of Lactobacillus brevis starter for nitrite degradation of Chinese pickle. Food Control 2017, 78, 126–131. [Google Scholar] [CrossRef]
- Chen, Y.; Wu, C.; Xu, W.; Lu, Z.; Fu, R.; He, X.; Ma, Z.; Zhang, H. Evaluation of degradation capability of nitrite and biogenic amines of lactic acid bacteria isolated from pickles and potential in sausage fermentation. J. Food Process. Preserv. 2021, 46, e16141. [Google Scholar] [CrossRef]
- Rao, Y.; Qian, Y.; Tao, Y.; She, X.; Li, Y.; Chen, X.; Guo, S.; Xiang, W.; Liu, L.; Du, H.; et al. Characterization of the microbial communities and their correlations with chemical profiles in assorted vegetable Sichuan pickles. Food Control 2020, 113, 107174. [Google Scholar] [CrossRef]
- Zhou, M.; Zheng, X.; Zhu, H.; Li, L.; Zhang, L.; Liu, M.; Liu, Z.; Peng, M.; Wang, C.; Li, Q.; et al. Effect of Lactobacillus plantarum enriched with organic/inorganic selenium on the quality and microbial communities of fermented pickles. Food Chem. 2021, 365, 130495. [Google Scholar] [CrossRef] [PubMed]
- He, Z.; Chen, H.; Wang, X.; Lin, X.; Ji, C.; Li, S.; Liang, H. Effects of different temperatures on bacterial diversity and volatile flavor compounds during the fermentation of suancai, a traditional fermented vegetable food from northeastern China. LWT 2020, 118, 108773. [Google Scholar] [CrossRef]
- Lee, J.J.; Choi, Y.J.; Lee, M.J.; Park, S.J.; Oh, S.J.; Yun, Y.R.; Min, S.G.; Seo, H.Y.; Park, S.H.; Lee, M.A. Effects of combining two lactic acid bacteria as a starter culture on model kimchi fermentation. Food Res. Int. 2020, 136, 109591. [Google Scholar] [CrossRef]
- Choi, Y.J.; Yong, S.; Lee, M.J.; Park, S.J.; Yun, Y.R.; Park, S.H.; Lee, M.A. Changes in volatile and non-volatile compounds of model kimchi through fermentation by lactic acid bacteria. LWT 2019, 105, 118–126. [Google Scholar] [CrossRef]
- Landaud, S.; Helinck, S.; Bonnarme, P. Formation of volatile sulfur compounds and metabolism of methionine and other sulfur compounds in fermented food. Appl. Microbiol. Biotechnol. 2008, 77, 1191–1205. [Google Scholar] [CrossRef] [PubMed]
- Maggi, F.; Barboni, L.; Papa, F.; Caprioli, G.; Ricciutelli, M.; Sagratini, G.; Vittori, S. A forgotten vegetable (Smyrnium olusatrum L., Apiaceae) as a rich source of isofuranodiene. Food Chem. 2012, 135, 2852–2862. [Google Scholar] [CrossRef]
- Xiang, W.L.; Zhang, N.D.; Lu, Y.; Zhao, Q.H.; Xu, Q.; Rao, Y.; Liu, L.; Zhang, Q. Effect of Weissella cibaria co-inoculation on the quality of Sichuan Pickle fermented by Lactobacillus plantarum. LWT 2020, 121, 108975. [Google Scholar] [CrossRef]
- An, F.; Sun, H.; Wu, J.; Zhao, C.; Li, T.; Huang, H.; Fang, Q.; Mu, E.; Wu, R. Investigating the core microbiota and its influencing factors in traditional Chinese pickles. Food Res. Int. 2021, 147, 110543. [Google Scholar] [CrossRef] [PubMed]
- Liu, X.; Kuda, T.; Takahashi, H.; Kimura, B. Bacterial and fungal microbiota of spontaneously fermented Chinese products, Rubing milk cake and Yan-cai vegetable pickles. Food Microbiol. 2018, 72, 106–111. [Google Scholar] [CrossRef] [PubMed]
- Farouk, A.; Abd El Mageed, M.; Shaaban, H. Influence of appropriate starter cultures on the sensory qualities and volatiles of fermented broccoli and onion pickles. Egypt. J. Chem. 2022, 65, 93–101. [Google Scholar]
- Rao, Y.; Qian, Y.; Tao, Y.; She, X.; Li, Y.; Che, Z.; Li, H.; Liu, L. Influence of oxygen exposure on fermentation process and sensory qualities of Sichuan pickle (paocai). RSC Adv. 2019, 9, 38520–38530. [Google Scholar] [CrossRef]
- Rao, Y.; Tao, Y.; Chen, X.; She, X.; Qian, Y.; Li, Y.; Du, Y.; Xiang, W.; Li, H.; Liu, L. The characteristics and correlation of the microbial communities and flavors in traditionally pickled radishes. LWT 2020, 118, 108804. [Google Scholar] [CrossRef]










Disclaimer/Publisher’s Note: The statements, opinions and data contained in all publications are solely those of the individual author(s) and contributor(s) and not of MDPI and/or the editor(s). MDPI and/or the editor(s) disclaim responsibility for any injury to people or property resulting from any ideas, methods, instructions or products referred to in the content. |
© 2023 by the authors. Licensee MDPI, Basel, Switzerland. This article is an open access article distributed under the terms and conditions of the Creative Commons Attribution (CC BY) license (https://creativecommons.org/licenses/by/4.0/).
Share and Cite
Lin, X.; Bakyrbay, S.; Liu, L.; Tang, X.; Liu, Y. Microbiota Succession and Chemical Composition Involved in Lactic Acid Bacteria-Fermented Pickles. Fermentation 2023, 9, 330. https://doi.org/10.3390/fermentation9040330
Lin X, Bakyrbay S, Liu L, Tang X, Liu Y. Microbiota Succession and Chemical Composition Involved in Lactic Acid Bacteria-Fermented Pickles. Fermentation. 2023; 9(4):330. https://doi.org/10.3390/fermentation9040330
Chicago/Turabian StyleLin, Xiangna, Shalkyt Bakyrbay, Lingxiao Liu, Xiaojuan Tang, and Yunguo Liu. 2023. "Microbiota Succession and Chemical Composition Involved in Lactic Acid Bacteria-Fermented Pickles" Fermentation 9, no. 4: 330. https://doi.org/10.3390/fermentation9040330
APA StyleLin, X., Bakyrbay, S., Liu, L., Tang, X., & Liu, Y. (2023). Microbiota Succession and Chemical Composition Involved in Lactic Acid Bacteria-Fermented Pickles. Fermentation, 9(4), 330. https://doi.org/10.3390/fermentation9040330
