You are currently viewing a new version of our website. To view the old version click .
Fermentation
  • Article
  • Open Access

22 April 2025

Effects of Soybean Meal Fermented by Lactobacillus plantarum NX69 on Growth Performance and Intestinal Health of Nursery Pigs

,
,
,
,
and
Institute of Animal Husbandry and Veterinary Medicine, Fujian Academy of Agricultural Sciences, Fuzhou 350013, China
*
Author to whom correspondence should be addressed.
This article belongs to the Special Issue 10th Anniversary of Fermentation: Feature Papers in Section "Probiotic Strains and Fermentation"

Abstract

The Intestinal system of nursery pigs is not fully matured and is easily disturbed by dietary composition and nutritional content. Probiotic-fermented feed has emerged as a beneficial dietary form for nursery pigs and is widely utilized in the livestock and poultry industries. However, there are limited reports regarding the effects of Lactobacillus plantarum-fermented feed on intestinal health and growth performance in nursery pigs. In this study, we investigated the effect of Lactobacillus plantarum NX69-fermented soybean by multi-omics approaches on intestinal health and growth performance in nursery pigs. The results demonstrated that NX69-fermented soybean meal increased small intestinal villus height, the villus height-to-crypt depth ratio (V/C), and the number of goblet cells per unit length. Additionally, it enhanced the mRNA of intestinal mucosal barrier factors ZO-1, Occludin, and Claudin in nursery pigs. Further research revealed that NX69-fermented soybean meal increased the diversity of the intestinal microbiota structure, elevated the abundance of core microbiota such as Alloprevotella, Prevotellaceae, and Megasphaera in the cecum, and increased the abundance of genera such as Megasphaera, Faecalibacterium, and Ruminococcus, which are known to produce short-chain fatty acids (SCFAs) in the cecum. Correlation analysis indicated that the core microbiota were positively correlated with intestinal physical barriers, including villus length and the V/C ratio, as well as with the mRNA level of intestinal mucosal barrier factors ZO-1, Occludin, and Claudin. Furthermore, they were positively correlated with differential metabolites such as Ginkgetin, Formiminoglutamic acid, Naringenin, and Hydroxyisocaproic acid. These findings suggest that NX69-fermented soybean meal can enhance the intestinal mucosal barrier in nursery pigs by increasing the abundance of core microbiota that produce SCFAs and then promoting intestinal health and improving growth performance, indicating promising application prospects.

1. Introduction

The intestinal systems of nursery pigs are in a critical stage of growth and development, making this period the most vital in pig farming [1]. External variables, such as environment and feed, have a significant effect on intestinal development and can easily lead to stress responses in nursery pigs, including intestinal dysfunction, diarrhea, and growth retardation [2]. Diet during this stage plays a positive role in promoting intestinal health and growth and proper development of nursery pigs [3]. In recent years, to reduce stress during the transition phase (switching from highly digestible sow milk to plant-based solid diets, living environment, and social hierarchy lead to the most stressful period for nursery pigs), maintain intestinal flora balance, promote the development of the intestinal and immune systems, and enhance growth performance, the development of novel and efficient ecological feed additives has become an important research focus in feed science both domestically and internationally.
Probiotics, commonly used as feed and pharmaceutical additives, are well-known for their benefits, among which lactic acid bacteria (LAB) are one of the most widely applied probiotics. LAB possesses advantages such as regulating the animal intestinal microecological environment, inhibiting the proliferation of harmful bacteria, and down-regulating the pH value of the digestive tract, playing a positive role in disease prevention and improving livestock and poultry growth performance [4]. Previous studies have shown that feeding piglets lactobacilli can significantly increase villus height and the villus-to-crypt ratio (V/C), thus expanding the contact area between the intestinal surface and nutrients and microorganisms and enhancing nutrient absorption [5]. Lactobacillus plantarum (LP), a type of lactobacillus commonly found in plant fermentation raw materials, is added as a prebiotic in health products [6]. Furthermore, L. plantarum naturally exists in animal saliva and the gastrointestinal tract, possessing the ability to regulate microbial balance, enhance immune function, promote the absorption of nutrients, and alleviate lactose intolerance [7].
In recent years, the role of fermented feed in animal growth performance and health has received increasing attention. LAB can improve feed utilization and nutritional level to a certain extent, thus enhancing growth performance [8]. Simultaneously, it can boost animal growth performance and reduce farming costs by enhancing immune function and improving the intestinal ecological environment [9]. LP is commonly used for feed fermentation due to its ability to produce a large amount of lactic acid, lower the pH value of feed, reduce the attachment of pathogenic bacteria, inhibit the growth of pathogens such as Escherichia coli and Salmonella [10], and prevent the occurrence of intestinal diseases [11]. Furthermore, the use of LP fermented feed plays an extremely important role in regulating the intestinal microecological balance and promoting animal health [12,13].
Previous research in our center has shown that LP NX69 possesses strong antibacterial activity in vitro and biological characteristics such as bile salt and acid tolerance, which can effectively inhibit the proliferation of harmful bacteria and improve the intestinal environment. Although there are numerous studies reporting on the improvement of growth performance in piglets through the addition of probiotic fermented feed, there are relatively few reports on the mechanism of the application effects of LP fermented feed in nursery pigs. Therefore, this study aims to explore the mechanism of different concentrations of NX69-fermented soybean meal on intestinal health and growth performance in nursery pigs, providing a theoretical basis for the efficient farming of nursery pigs.

2. Materials and Methods

2.1. Strain and Animal Trial Design and Feeding Management

The NX69 strain used in this study was isolated from Ningxia and preserved in our laboratory. The activated bacterial liquid of NX69 (1.2 × 108 CFU/mL) was inoculated into the pretreated fermentation medium at an inoculation amount of 1% and 3%, respectively. It was stirred thoroughly to ensure that the bacterial liquid was fully mixed with the materials. Then, the fermentation was carried out under a constant temperature condition of 35 °C for 3 days. After the fermentation was completed, the fermented soybean meal was placed in a low-temperature drying oven at 40–60 °C for drying treatment to reduce the moisture content to 10–12%. Ingredients and nutrient composition of the experimental diets are presented in Table 1.
Table 1. Ingredients and nutrient composition of the experimental diets.
This experiment employed a single-factor design, selecting 60 nursery pigs with an average body weight of approximately 12 kg, half male and half female, which were randomly divided into three groups (n = 20 each): C1 as the control group fed a basal diet (Table 1), T2 fed a basal diet containing 1% NX69-fermented soybean meal, and T3 fed a basal diet containing 3% NX69-fermented soybean meal. The basal diet was formulated according to the Nutrient Requirements of Swine (NRC, 2012 [14]). The experimental period lasted for 30 days.
During the trial, the pigs had access to clean drinking water and were housed in pens with free access to feed. The feeding management strictly adhered to epidemic prevention regulations. The initial and final weights of the nursery pigs were recorded, and feed intake during the experimental period was monitored. At the end of the experiment, three pigs from each group (totaling nine pigs) were randomly selected for slaughter and sampling, collecting fecal samples, intestinal contents, and intestinal tissue samples.

2.2. Sample Collection

Fecal samples from the nursery pigs were collected and stored at −80 °C for following use. After the experiment, three pigs from each group (totaling nine pigs) were randomly selected for slaughter. Following dissection, cecal contents were transferred to sterile 15 mL centrifuge tubes and stored at −80 °C for testing. Two segments of duodenum, cecum, and colon tissues were collected: one segment was gently rinsed with PBS and placed in a 4% paraformaldehyde solution for preparation of intestinal tissue sections; the other segment was transferred to a sterile 15 mL centrifuge tube and stored at −80 °C for future testing. All animal experiments were conducted in accordance with the requirements of the Animal Ethics Committee of the Fujian Academy of Agricultural Sciences Institute of Animal Husbandry and Veterinary Medicine (MTLLSC 2024-001).

2.3. Measurement of Growth Performance Indicators

Growth performance indicators were measured on a pen basis. The daily feed allowance and leftover amount were recorded to calculate the average daily feed intake (ADFI) for each group of nursery pigs during the experimental period. The initial and final weights of the growing finishing pigs in each pen were recorded to calculate the average daily gain (ADG) for each group during the experimental period. After the experiment, the feed conversion ratio (FCR) for each group of nursery pigs during the experimental period was calculated.

2.4. Measurement of Intestinal Tissue Structure and Morphology in Nursery Pigs

The AB-PAS (Alcian Blue–Periodic Acid–Schiff Staining) staining method was used to determine the morphological structure of the intestinal tissue of nursery pigs. The nursery pig intestinal tissue was fixed in 4% paraformaldehyde for 24 h and embedded in paraffin for sectioning. The paraffin-embedded tissue was cut into 4–6 μm-thick slices and mounted on glass slides. Next, the slides were deparaffinized in xylene for 10 min twice and rehydrated through a graded series of ethanol (70–100%) and rinsed with distilled water. The slices were immersed in an Immerse Alcian blue solution (pH 2.5) for 20–30 min and rinsed with distilled water. The slices were treated with periodic acid solution for 10–15 min, washed with distilled water, and immersed in Schiff’s reagent for 15–20 min, rinsed with sodium metabisulfite solution three times, each for 2–3 min, and then washed with distilled water. The slices were stained with hematoxylin solution for 1–2 min, rinsed with distilled water, differentiated in 1% hydrochloric acid–ethanol for a few seconds, and washed with tap water for 10–15 min to blue the nuclei. Finally, the slices were dehydrated through a graded series of ethanol (70–100%), cleared in xylene, and mounted with neutral gum. The sections were examined under a panoramic slice scanner (3DHISTECH, Budapest, Hungary) for image acquisition and analysis.
At the same time, the hematoxylin and eosin (HE) staining method was used to determine the morphological structure of the intestinal tissues of nursery pigs. For paraffin section dewaxing of nursery pig intestines, sections were sequentially placed in an eco-friendly dewaxing solution I for 20 min, eco-friendly dewaxing solution II for 20 min, anhydrous ethanol I for 5 min, anhydrous ethanol II for 5 min, 75% alcohol for 5 min, and finally rinsed with water. Frozen sections were thawed and fixed by taking them out from the −20 °C freezer to restore to room temperature, followed by fixation with tissue fixative for 15 min and rinsing with running water. The sections were then treated with high-definition constant staining pretreatment solution for 1 min. After that, they were stained with hematoxylin for 3–5 min, differentiated with water, rinsed again with water, followed by bluing with a bluing solution, and finally rinsed with running water. Subsequently, the sections were dehydrated with 95% alcohol for 1 min and stained in eosin solution for 15 s. Dehydration and mounting were performed by sequentially placing the sections in anhydrous ethanol I for 2 min, anhydrous ethanol II for 2 min, anhydrous ethanol III for 2 min, n-butanol I for 2 min, n-butanol II for 2 min, xylene I for 2 min, and xylene II for 2 min for transparency. Finally, they were mounted with neutral balsam. The sections were examined under a panoramic slice scanner (3DHISTECH, Hungary) for image acquisition and analysis.

2.5. RT-qPCR Detection of mRNA Expression of Cecal Mucosal Barrier Factors in Nursery Pigs

Total cellular RNA was extracted following the instructions of the Servicebio RNA extraction reagent kit (Wuhan Servicebio Technology Co., Ltd., Wuhan, China), and cDNA was synthesized according to the Hifair® AdvanceFast 1st Strand cDNA Synthesis Kit (Yeasen Biotechnology (Shanghai) Co., Ltd., Shanghai, China) instructions. The primer sequences and reaction system for qPCR are detailed in Tables S1 and S2. The prepared samples were placed in the Roche LightCycler 96 qPCR instrument for reaction. Finally, GAPDH was used as the internal reference gene to analyze the relative expression levels of each gene.

2.6. Extraction of Total Microbial DNA from Cecal Contents of Nursery Pigs

The E.Z.N.A.® Stool DNA Kit (Omega Bio-tek, Norcross, GA, USA) was used for the extraction of microbial DNA from cecal contents. Ultra-pure water was utilized throughout the DNA extraction process to eliminate the possibility of false-positive PCR results. Primers were used, and the sequences were amplified according to the PCR reaction system and PCR reaction conditions. The PCR products were confirmed by 2% agarose gel electrophoresis.

2.7. 16S rDNA Amplicon Sequencing of Cecal Microbiota in Nursery Pigs

First, collect cecal contents from healthy nursery pigs under aseptic conditions and store them at −80 °C. Then, extract DNA using a commercial kit and check its quality. Next, amplify the V3–V4 regions of the 16S rDNA gene by PCR with specific primers and barcodes. Purify and quantify the PCR products. Construct the sequencing library by pooling the purified products and check its quality. Perform Illumina MiSeq sequencing with a 2 × 250 bp paired-end mode. Finally, process the raw data by removing low-quality reads, assemble and cluster the sequences into OTUs, annotate the OTUs using reference databases, and conduct diversity analysis. LefSe integrates statistical significance (p-value) with biological relevance (LDA score) to prioritize biomarkers meeting predefined thresholds (e.g., p < 0.05, LDA > 2) and visually displays hierarchical classifications and group differences through cladograms or bar plots.

2.8. Measurement of Cecal Metabolites in Nursery Pigs

For the measurement of cecal metabolites in nursery pigs, 25 mg of sample was accurately weighed into an Eppendorf (EP) tube at a low temperature. Homogenization beads were added, followed by 500 μL of extraction solution (methanol: acetonitrile: water = 2:2:1 (V/V)). The mixture was vortexed for 30 s to ensure homogeneous mixing. It was then subjected to homogenization in a homogenizer at 35 Hz for 4 min and transferred to an ice water bath for ultrasonic treatment for 5 min. This step was repeated three times. After standing at −40 °C for 1 h, the sample was centrifuged at 4 °C and 12,000 rpm (centrifugal force: 13,800× g, radius: 8.6 cm) for 15 min. The supernatant was collected and transferred to a sample vial for instrument detection. Additionally, an equal volume of supernatant from all samples was mixed to prepare a quality control (QC) sample for instrument detection.
For the analysis of polar metabolites, a Vanquish (Thermo Fisher Scientific, Waltham, MA, USA) ultra-high-performance liquid chromatography (UHPLC) system was used. Chromatographic separation of target compounds was achieved using a Waters ACQUITYUPLC BEHAmide column (Waters Corporation, Milford, MA, USA) (2.1 mm × 50 mm, 1.7 μm). The mobile phase A was aqueous, containing 25 mmol/L ammonium acetate and 25 mmol/L ammonia water, while mobile phase B was acetonitrile. The sample tray temperature was maintained at 4 °C, and the injection volume was 2 μL. The Orbitrap Exploris 120 mass spectrometer (Thermo Fisher Scientific, Waltham, MA, USA) was operated under the control of Xcalibur software (version 4.4, Thermo) to acquire both primary and secondary mass spectrometry data.

2.9. Correlation Analysis Using Linkbio’s Correlation Clustering Heatmap

To assess the relationship between two matrices, we utilized the correlation clustering heatmap analysis tool provided by Linkbio (https://www.omicstudio.cn/tool) (accessed on 16 November 2024). The Spearman rank correlation method was employed to convert the original values of the variables into ranks. Subsequently, the correlation coefficients between these ranks were calculated. The results were then overlaid onto a correlation heatmap to generate a combined heatmap illustrating the correlations between variables across different omics datasets.

2.10. Statistical Analysis

In this study, SPSS 25 and GraphPad Prism 10.4.0 software were used to perform one-way ANOVA on the experimental data for single-factor variance analysis and plotting. Significance levels were indicated as follows: * for p < 0.05 (significant difference), ** for p < 0.01 (highly significant difference), and *** for p < 0.001 (extremely significant difference). Diversity indices were calculated after normalization to the same random sequences. Feature abundances were then normalized based on the relative abundances of each sample according to the SILVA (release 132) classifier. All these indices in the samples were calculated using QIIME2 (2024.10). Sequence alignment was performed using ncbi-blast (2.2.24+), and each representative sequence was annotated with feature sequences using the SILVA (138.1) database. Raw metabolite data were converted to mzXML format using ProteoWizard (3.0.7414) software and subjected to metabolite identification using a custom-written R package (4.4.2) with the BiotreeDB (V3.0) database. Subsequently, visual analysis was conducted using an independently developed R package.

3. Results

3.1. Effect of NX69 Fermented Soybean Meal on Growth Performance of Nursery Pigs

The growth performance of nursery pigs fed with different concentrations of NX69 fermented soybean meal is presented in Table 2. The results indicated that, within the same feeding period, the average daily gain (ADG) of nursery pigs in both T2 and T3 groups, which were fed diets containing NX69 fermented soybean meal, was significantly higher than that of the control group (C1) (p < 0.05). Additionally, the average daily feed intake (ADFI) of nursery pigs in the T2 group was significantly lower than that of the control group (p < 0.05). Furthermore, the feed conversion ratio (FCR) of nursery pigs in both T2 and T3 groups was significantly lower than that of the control group (p < 0.05). These results suggest that NX69 fermented soybean meal can improve the growth performance of nursery pigs.
Table 2. Growth performance of nursery pigs.

3.2. Effect of NX69 Fermented Soybean Meal on Intestinal Tissue Morphology of Nursery Pigs

The results of HE staining showed that the intestinal mucosal morphology of the T2 and T3 groups was relatively intact, with neatly arranged intestinal villi and shallow crypts with clear boundaries. Compared with the control group (C1), the height of small intestinal villi in both T2 and T3 groups was significantly increased, and the villi height of the small intestine increased by 34% in the T2 group and 40% in the T3 group (Villus height (mm), C1:0.50 ± 0.06, T2:0.76 ± 0.11, T3:0.84 ± 0.17, p < 0.05). The depth of the small intestine recess was significantly decreased by 25% in the T3 group (Crypt depth (mm), C1:0.62 ± 0.06, T2:0.58 ± 0.05, T3:0.46 ± 0.03, p < 0.05). The ratio of villus height to crypt depth (V/C) in both groups was significantly increased. The V/C ratio in the T2 group increased by 37%, and the V/C ratio in the T3 group increased by 56%. (Villus height/Crypt depth, C1:0.82 ± 0.15, T2:1.32 ± 0.21, T3:1.89 ± 0.40, p < 0.05) (Table 3 and Figure 1b–d). AB-PAS staining of cecal sections revealed a significant increase in the number of goblet cells per unit length of cecum (p < 0.05), along with an increase in the length of intestinal glandular epithelium and the positive area percentage of goblet cells (Figure 1a,e,g). The experiment demonstrated that 1% and 3% NX69 fermented soybean meal can significantly increase intestinal villus height and the number of goblet cells, thereby improving intestinal absorption, promoting intestinal nutrient absorption, and enhancing growth performance to accelerate growth rate.
Table 3. The villus height, crypt depth, and V/C ratio of the duodenum in nursery pigs.
Figure 1. Effect of NX 69 fermented soybean meal on the intestinal tissue morphology of nursery pigs. (a) Intestinal AB-PAS staining section of the pig; (b) intestinal villi height; (c) intestinal crypt depth; (d) ratio of villi height to crypt depth; (e) number of goblet cells per unit length (PCS/mm); (f) positive area percentage (%); and (g) intestinal gland epithelial length (mm). Tightly connected genes in the pig cecum: (h) Claudin, (i) MUC-II, (j) Occludin, and (k): ZO-1).(“*”: p-value ≤ 0.05, “**”: p-value ≤ 0.01, “***”: p-value ≤ 0.001, ”ns”: p-value ≥ 0.05).

3.3. Effect of NX69 Fermented Soybean Meal on mRNA Expression of Intestinal Mucosal Factors in Pigs

The impact of NX69 fermented soybean meal on the cecal mucosal barrier and transporter proteins in nursery pigs was evaluated through qPCR analysis. The results, as depicted in Figure 1h–k, revealed that compared to the control group, the T2 and T3 groups exhibited significantly elevated mRNA expression levels of the tight junction genes Occludin and Claudin. Additionally, the T3 group showed a significant increase in ZO-1 mRNA expression (p < 0.05). In contrast, the MUC-II expression in the T2 group decreased notably compared to the control group, while the T3 group displayed a slight upward trend, although the difference was not statistically significant.

3.4. Impact of NX69 Fermented Soybean Meal on Cecal Microbiota Abundance in Nursery Pigs

Alpha diversity analysis indicated that the values for various indices in the T2 and T3 groups were higher than those in the control group (Table 4). Specifically, the observed_otus count (Count of Observed Operational Taxonomic Units), Chao1 index, and Shannon index in the T2 and T3 groups increased significantly (Figure 2a–c) (p < 0.05), suggesting that the microbial richness and species diversity in these groups were greater than those in the control group.
Table 4. Alpha diversity index of each sample.
Figure 2. The α and β diversities of intestinal microbiota in nursery pigs. The alpha diversity of intestinal microbiota with (a) observed_otus, (b) Chao, and (c) Shannon. The Beta diversity of intestinal microbiota with (d) Principal Coordinates Analysis, (e) Nonmetric Multidimensional Scaling, and (f) UPGMA hierarchical cluster analysis. (“*”: p-value ≤ 0.05).
The results of Beta diversity analysis showed that the points representing the three groups of samples in the PCoA plot were loosely distributed without any overlapping. Similarly, in the NMDS plot, the points representing each group were spaced far apart, and the branching distances between groups in the clustering tree were long (Figure 2d,f). These findings indicate that there were significant differences in the bacterial community structures among the three groups of samples.

3.5. Effect of NX69 Fermented Soybean Meal on the Cecal Microbiota of Pigs

At the phylum level, Firmicutes, Bacteroidota, Actinobacteriota, Proteobacteria, Verrucomicrobiota, and Desulfobacterota were the major bacterial phyla identified among the groups, with Firmicutes being the most dominant phylum, accounting for over 75% relative abundance in each segment. Differences in relative abundance were observed among the groups. Specifically, NX69 fermented soybean meal significantly decreased the abundance of Firmicutes in the cecum of nursery pigs. Compared with the control group, the difference in the group treated with 3% NX69 is close to 10%, and there was an increase in the abundance of Bacteroidota in the cecum of nursery pigs. Compared with the control group, the abundance of Bacteroidetes in the NX69 treatment group increased by 3 to 4 times. The ratio of Firmicutes to Bacteroidetes decreased significantly (p < 0.05) (Figure 3a,b).
Figure 3. Intestinal microbiota compositions at the phylum and genus levels for each treatment. Changes in intestinal microbiota composition at the phylum level (a) stacked bar chart, (b) differentiated bacterial phylum; changes in intestinal microbiota composition at the genus level, (c) stacked bar chart, (d) differentiated bacterial genus; analysis of LDA effect size, (e) Cladogram, (f) LDA score), and (g) identification of the core gut microbiota in nursery pigs, p < 0.05. (“*”: p-value ≤ 0.05, “**”: p-value ≤ 0.01, “***”: p-value ≤ 0.001, “ns”: p-value ≥ 0.05).
At the genus level, the main bacterial genera among the groups included Lactobacillus, Clostridium_sensu_stricto_1, HT002, Agathobacter, Prevotella_9, and Megasphaera. Compared to the control group, the abundance of Lactobacillus and HT002 genera significantly decreased (10~20%), while the abundance of Megasphaera significantly increased (5%) in the T2 group. Similarly, in the T3 group, the abundance of Lactobacillus and HT002 (both lactic acid bacteria genera) significantly decreased (10~20%), while the abundance of Prevotella and Megasphaera significantly increased (5~8%) (p < 0.05). No significant changes were observed in the abundance of other genera (Figure 3c,d).
LefSe analysis was conducted to showcase the differences in microbiota among different treatment groups. As shown in Figure 3e,f, significant alterations in the microbial community were observed. In the C1 group, the differential strains were mainly concentrated in 13 taxa, including d__Bacteria, g__HT002, s__HT002_unclassified, c__Bacilli, and f__Lactobacillaceae. In the T2 group, the differential strains were mainly concentrated in five taxa, including o__Veillonellales_Selenomonadales, s__Anaerovibrio_unclassified, g__Anaerovibrio, g__UCG_005, and s__UCG_005_unclassified. In the T3 group, the differential strains were mainly concentrated in six taxa, including g__Prevotella_9, f__Prevotellaceae, c__Bacteroidia, p__Bacteroidota, and o__Bacteroidales. These results indicate that compared to the control group, the cecal microbiota structure of nursery pigs fed with NX69 fermented soybean meal exhibited differential changes.

3.6. Identification of Core Gut Microbiota in Nursery Pigs

The dominant species among the three groups at the phylum level included p_Firmicutes, p_Bacteroidota, p__Actinobacteriota, p__Proteobacteria, p__Verrucomicrobiota, and p_Desulfobacterota. At the genus level, the core microbiota comprised Lactobacillus, Clostridium_sensu_stricto, HT002 (a lactic acid bacteria genus), g_Agathobacter, g_Prevotella, and Megasphaera. Additionally, Alloprevotella was also identified as a core genus in this study (Figure 3g).

3.7. Effect of NX69 Fermented Soybean Meal on Cecal Metabolites in Nursery Pigs

By integrating the results of univariate and multivariate statistical analyses, differential metabolites were screened based on a significance level of p < 0.05 in Student’s t-test and a Variable Importance in the Projection (VIP) value greater than 1 from the first principal component of the OPLS-DA model. A Venn diagram revealed that there were 3573 common differential metabolites among the three groups (Figure 4a). Comparison of the upregulated and downregulated differential metabolites among the groups showed that there were 2089 differential metabolites between the C1 and T2 groups, with 1791 upregulated and 298 downregulated metabolites. Among the upregulated metabolites, notable examples included Ginkgo biloba flavone, 2-methylcitric acid, and valylvaline, while the downregulated metabolites included 1-myristoyl-sn-glycero-3-phosphoethanolamine, taurocholic acid, and sebacic acid. Between the C1 and T3 groups, there were 1231 differential metabolites, with 400 upregulated and 831 downregulated metabolites. Notably, significantly upregulated metabolites in this comparison included 2-aminoisobutyric acid, L-pyroglutamic acid, and L-hydroorotic acid, while significantly downregulated metabolites included glycylglycine, cholicacid, and glycyrrhetic acid (Figure 4b,c).
Figure 4. Effect of NX 69 fermented soybean meal on cecum metabolites in nursery pigs. (a) Venn diagram of differential metabolites; (b,c) differential metabolite volcano plot; and (d,e) differential metabolite enrichment analysis.
Based on KEGG database analysis of the related pathways of differentially expressed genes (DEGs), from the perspective of pathway enrichment analysis, the differential metabolites of the three groups were significantly enriched in the metabolic pathways, biosynthesis of cofactors, ABC transporters, biosynthesis of amino acids, and protein digestion and absorption signaling pathways (Figure 4d,e). These findings provide insights into the metabolic changes induced by NX69 fermented soybean meal in the cecum of nursery pigs.

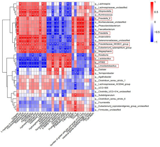
3.8. Correlation Analysis Between Differential Metabolites and Differential Bacterial Genera

A Spearman correlation hierarchical clustering analysis was conducted to explore the correlation between core gut microbiota and intestinal mucosal barrier function, as well as differential metabolites, by considering factors such as differential bacterial genera, common differential metabolites among groups, and mRNA expression levels of intestinal mucosal factors. The results indicated that the abundances of intestinal beneficial microorganisms at the genus level, including Alloprevotella, Prevotellaceae, and Megasphaera, were significantly increased. These core gut microbiota showed a positive correlation with the mRNA expression levels of ZO-1, Occludin, and Claudin. An increase in the abundance of these core gut microbiota led to a significant elevation in the expression levels of ZO-1, Occludin, and Claudin.
Simultaneously, these core gut microbiota were positively correlated with significantly upregulated differential metabolites, such as Ginkgetin, Formiminoglutamic acid, Naringenin, and Hydroxyisocaproic acid, which possess anti-inflammatory and antioxidant properties. Importantly, these upregulated differential metabolites were also positively correlated with bacterial genera that produce SCFAs, including Megasphaera, Faecalibacterium, and Ruminococcus (Figure 5).
Figure 5. Correlation analysis hierarchical clustering heat map. The horizontal axis includes 12 significantly upregulated differential metabolites, 10 significantly downregulated differential metabolites, the mRNA expression level of intestinal mucosal factors, the number of goblet cells, as well as the villus height and crypt depth of the intestine. The vertical axis represents the differential bacterial genera. Filtering threshold: FC > 2, p < 0.05, VIP > 1.0. (“*”: p-value ≤ 0.05, “**”: p-value ≤ 0.01).
The analysis results suggested that NX69 fermented soybean meal can increase the abundance of core gut microbiota, thereby enhancing the intestinal mucosal barrier function of nursery pigs. Additionally, this fermented soybean meal can increase metabolites with anti-inflammatory and antioxidant effects and promote the further increase in bacterial genera that produce SCFAs. SCFAs themselves play important roles in enhancing intestinal barrier function and regulating intestinal microbiota. In conclusion, NX69 fermented soybean meal can regulate the gut microbiota of nursery pigs, improve the intestinal environment, and subsequently enhance their growth performance.

4. Discussion

Nursery pigs represent a crucial stage in pig production, as their various systems are still underdeveloped and highly susceptible to external conditions. In particular, their intestinal system is readily influenced by dietary composition and nutrient content, potentially impeding their growth and development [15]. Previous studies have shown that feeding fermented feed to nursery pigs can enhance nutrient absorption rates, improve intestinal health, and reduce the incidence of diarrhea [16]. The present study found that NX69 fermented soybean meal exerts positive effects on the intestinal health and growth performance of nursery pigs. Specifically, it increases the mRNA levels of the cecal mucosal barrier proteins ZO-1, Occludin, and Claudin in nursery pigs, while also augmenting duodenal villus height, decreasing crypt depth, and increasing the number of goblet cells. Furthermore, NX69 fermented soybean meal enhances the abundance and diversity of cecal microbiota in nursery pigs, regulates intestinal microbial balance, increases metabolites with anti-inflammatory and antioxidant properties, and promotes the proliferation of bacterial genera that produce SCFAs, thereby improving the intestinal environment and enhancing growth performance.
The intestinal mucosal epithelial barrier serves as the first line of defense against the invasion of pathogenic microorganisms and toxic substances [17]. ZO-1, Occludin, and Claudin are crucial protein molecules that constitute intercellular tight junctions and play vital roles in maintaining cell polarity and tight junction barrier function [18]. Tight junction proteins (TJs) form the intestinal mucosal barrier and alter intestinal wall permeability [19]. ZO-1, also known as a tight junction protein, is encoded on the cell tight junction protein located on the cell plasma membrane surface, and the encoded protein may participate in signal transduction at cell–cell interfaces [20]. Studies have shown that changes in the expression levels of ZO-1 in intestinal tissue can affect intestinal mucosal barrier function [21]. After supplementing the diet of 28-day-old nursery pigs with Lactobacillus plantarum, the mRNA levels of Occludin and Claudin in their intestines significantly increased, substantially reducing diarrhea caused by Escherichia coli [22]. These studies indicate that the intestinal tight junction proteins ZO-1, Occludin, and Claudin are closely related to intestinal barrier function. The results of the present study also found that the mRNA expression levels of cecal mucosal barrier factors (ZO-1, Occludin, and Claudin) were significantly elevated in nursery pigs fed NX69 fermented soybean meal, thereby enhancing their intestinal mucosal barrier function.
Improper feeding during the nursery pig stage can adversely affect intestinal health, leading to conditions such as villus atrophy, crypt hyperplasia, increased intestinal permeability, and intestinal inflammation [23]. Small intestinal villi are crucial structures for nutrient absorption in the intestine, and an increase in villus height implies an expansion of the intestinal absorption area, thereby enhancing nutrient intake. The ratio of villus height to crypt depth (V/C) is an important indicator for assessing intestinal digestion and absorption function [24]. Goblet cells in the intestine secrete mucus that adheres to the epithelial surface, providing protection to the intestinal mucosa [25]. Studies have shown that Lactobacillus reuteri can significantly increase ileal villus height and the villus-to-crypt ratio in weaned piglets [26]. Additionally, LP can improve intestinal health in nursery pigs by increasing small intestinal villus height [27]. In the present study, NX69 fermented soybean meal significantly increased small intestinal villus height, decreased crypt depth, increased the V/C ratio, and elevated the number of goblet cells per unit, indicating that NX69 fermented soybean meal effectively enhances nutrient absorption rates and growth performance in nursery pigs. Compared with Lactobacillus plantarum ZG-7 previously studied in our laboratory, NX69 has a stronger impact on the villus height and crypt depth, and it can better improve the nutrient absorption rate in the gastrointestinal tract of nursery pigs, which is of great practical significance for pig farming.
Alpha diversity indices are important tools for describing and comparing biodiversity, reflecting the number of species within a community and their relative abundances [28]. An abundant and diverse intestinal microbiota contributes to improved intestinal digestive capacity, optimizes intestinal structure, and accelerates metabolic processes, thereby effectively promoting growth and development [29]. Studies have demonstrated that the addition of fermented soybean meal to the diets of nursery pigs results in significant increases in diversity indices such as Simpson, Shannon, and Chao, enhancing the richness of the intestinal microbiota in nursery pigs [16]. Numerous studies have shown that probiotics have the ability to improve intestinal microbiota abundance. In the alpha diversity analysis of this study, it was found that the Chao and Shannon indices of the cecal microbiota in nursery pigs fed NX69 fermented soybean meal were significantly increased, indicating that NX69 fermented soybean meal can enhance the abundance and diversity of the intestinal microbiota.
Within the intestinal microbiota of nursery pigs, the Bacteroidetes phylum possesses carbohydrate-active enzymes capable of degrading complex polysaccharides such as cellulose and hemicellulose [30,31]. Plant-based ingredients in the diets of nursery pigs contain substantial fiber components, and an increase in the number of Bacteroidetes bacteria can aid in the breakdown of these fibers, converting them into simple sugars that can be absorbed and utilized by nursery pigs. This transformation renders otherwise indigestible substances more easily assimilated, thereby enhancing feed utilization efficiency [32]. On the other hand, Bacteroidetes participates in protein and fat metabolism, producing enzymes that decompose proteins and fats in feed into smaller molecules such as amino acids and fatty acids, making them more readily absorbed across the intestinal wall. This process provides nursery pigs with more abundant nutrition during the nursery phase, contributing to their rapid and healthy growth [33]. In the present study, nursery pigs fed NX69 fermented soybean meal exhibited a decrease in the abundance of the Firmicutes phylum and an increase in the abundance of the Bacteroidetes phylum at the phylum level, further indicating that feeding NX69 fermented soybean meal to nursery pigs promotes nutrient absorption efficiency and accelerates growth rates.
Prevotella, the most abundant microorganism within the Bacteroidetes phylum, possesses strong hemicellulose-degrading capabilities and is crucial for the degradation of plant non-fiber polysaccharides and proteins [34]. Studies have found that the abundance of Prevotella may be related to dietary patterns. As piglets transition from a maternal diet to a corn/soybean meal-based diet, the relative abundance of Prevotella significantly increases, suggesting that the intestinal microbiota coevolves with diet [35,36]. Megasphaera, another genus, is involved in the synthesis of SCFAs, the regulation of intestinal microbiota balance, and the improvement of the intestinal environment and immune function. Bacteria of the Megasphaera genus can produce large amounts of SCFAs such as acetic acid, propionic acid, and butyric acid in the intestine [36]. SCFAs are important energy sources for intestinal cells and can regulate the intestinal pH, stabilizing the intestinal environment [37]. They provide energy for intestinal mucosal cells, promoting their growth and proliferation, while also aiding in maintaining the integrity of the intestinal mucosa. In this study, at the genus level, the abundances of Prevotella and Megasphaera in cecal microbiota were significantly increased, indicating that NX69 fermented soybean meal can regulate intestinal microbiota balance and improve the intestinal environment.
Key species occupy a unique position within microbial communities, and their extinction can bring about significant changes to community structure and function [38]. The key species in this study include beneficial microorganisms such as Lactobacillus, HT002, Megasphaera, Prevotella_9, and Alloprevotella, which have the ability to produce butyrate, peptides, and other anti-inflammatory substances. At the genus level of cecal microbiota in nursery pigs fed NX69 fermented soybean meal, the abundances of Megasphaera, Prevotella_9, and Alloprevotella were significantly increased. Correlation analysis revealed that these core gut microbiota were positively correlated with the mRNA levels of ZO-1, Occludin, and Claudin, indicating that an increase in the abundance of these core gut microbiota promotes an elevation in the mRNA levels of ZO-1, Occludin, and Claudin. ZO-1, Occludin, and Claudin, as components of the intestinal mucosal barrier, play a role in defending against the invasion of pathogenic microorganisms and toxic substances. This study further demonstrates that NX69 fermented soybean meal enhances the mucosal barrier function of nursery pigs, enabling them to better resist the invasion of pathogenic microorganisms and toxic substances.
Lactobacillus plantarum NX69, as a probiotic, may produce a variety of bioactive molecules, including short-chain fatty acids (SCFAs), organic acids, bacteriocins, exopolysaccharides (EPS), enzymes, etc. SCFAs possess functions such as enhancing intestinal barrier function and regulating intestinal microbiota. Studies have shown that SCFAs can improve intestinal barrier function in the ileal digesta of weaned piglets and inhibit the activity of Escherichia coli [39]. Other research has proven that SCFAs contribute to maintaining intestinal barrier integrity, thereby preventing pathogens, toxins, or food proteins from entering the bloodstream. Additionally, SCFAs exhibit beneficial immune system effects in the intestinal mucosa [40]. In this study, the core gut microbiota Alloprevotella, Prevotellaceae, and Megasphaera were positively correlated with significantly upregulated differential metabolites such as Ginkgetin, Formiminoglutamic acid, Naringenin, and Hydroxyisocaproic acid. Among these metabolites, Ginkgetin has antitumor, anti-inflammatory, neuroprotective, and antifungal effects; Formiminoglutamic acid, which belongs to the histidine metabolism pathway, has regulatory and protective functions in the gastrointestinal tract; and Naringenin and Hydroxyisocaproic acid exhibit antibacterial, anti-inflammatory, antioxidant, and free radical scavenging properties. Meanwhile, these upregulated differential metabolites were positively correlated with bacterial genera that produce SCFAs, such as Megasphaera, Faecalibacterium, and Ruminococcus. An increase in these differential metabolites promotes an increase in the bacterial genera that produce SCFAs. The decrease in the abundance of Lactobacillus and HT002 may be due to interspecific competition, where an increase in the richness of other beneficial bacteria leads to a reduction in the abundance of Lactobacillus. This study shows that NX69 fermented soybean meal can increase the abundance of core gut microbiota, thereby increasing metabolites with anti-inflammatory and antioxidant functions and promoting an increase in the abundance of bacterial genera that produce SCFAs. In conclusion, it is demonstrated that the NX69 fermented soybean meal can promote the production of short-chain fatty acids (SCFAs), which further inhibits the acid-intolerant harmful bacteria in the gastrointestinal tract of nursery pigs, regulates the balance of intestinal microbiota, adjusts the metabolic pathways of the microbial community, enhances the intestinal absorption of nutrients, and improves the growth performance of nursery pigs.
In the future, the use of Lactobacillus plantarum NX69 fermented soybean meal in nursery pig breeding needs to be further conducted in vivo to evaluate its long-term feeding effect to ensure the safety, effectiveness, and sustainability of the application in nursery pig breeding.

5. Conclusions

NX69 fermented soybean meal can elevate the mRNA levels of proteins related to the intestinal mucosal barrier in nursery pigs, thereby strengthening their intestinal mucosal barrier. Additionally, it increases the height of small intestinal villi, decreases crypt depth, and enhances the villus-to-crypt (V/C) ratio, which expands the contact area between the intestinal surface and nutrients as well as microbiota, facilitating nutrient absorption. Furthermore, NX69 fermented soybean meal increases the structural diversity of the host intestinal microbiota, enhances the abundance of beneficial core gut microbiota that produce SCFAs, and upregulates the secretion of anti-inflammatory and antioxidant metabolites in the cecum of nursery pigs. Consequently, this leads to an improvement in the intestinal environment of nursery pigs and enhances their growth performance. Therefore, NX69 fermented soybean meal emerges as an effective measure for improving the production performance of nursery pigs, playing a positive role in enhancing the production efficiency of the pig farming industry. In the future, we will further study and explore the potential mechanisms of Lactobacillus plantarum NX69, and we hope to develop it into a feed additive for application in pig farming.

Supplementary Materials

The following supporting information can be downloaded at: https://www.mdpi.com/article/10.3390/fermentation11050235/s1, Table S1: Primer sequences. Table S2: qPCR reaction system.

Author Contributions

M.Z. and Z.L., conceptualized the project and wrote the paper; M.Z. and Z.L., performed experiments; Y.M. and H.W., analyzed date; Z.L., writing–review and editing; F.L., S.P. and M.Z., interpreted results of experiments; Z.L., project administration and drafted the manuscript. All authors have read and agreed to the published version of the manuscript.

Funding

This research was funded by the Fujian Provincial Competitive Public Welfare Project (2023R1076), Key Scientific and Technological Project of the Fujian Academy of Agricultural Sciences (KJZD202404), 2022 “Tianshan Talents” Training Program of the Xinjiang Uygur Autonomous Region—Young Top Science and Technology Talents Project (2022TSYCJC0022).

Institutional Review Board Statement

The animal care and use protocol was approved by the Institutional Animal Care and Use Committee at the Institute of Animal Husbandry and Veterinary Medicine of the Fujian Academy of Agricultural Sciences (202307FJ015). Date of ethical permission: 13 July 2023.

Data Availability Statement

The raw data supporting the conclusions of this article will be made available by the authors on request.

Acknowledgments

We thank all of the members of the laboratory for their support and constructive comments, and all authors included in this section have consented to the acknowledgement.

Conflicts of Interest

The authors declare no conflicts of interest.

References

  1. Castillo Zuniga, J.; Fresno Rueda, A.M.; Samuel, R.S.; St-Pierre, B.; Levesque, C.L. Impact of Lactobacillus- and Bifidobacterium-Based Direct-Fed Microbials on the Performance, Intestinal Morphology, and Fecal Bacterial Populations of Nursery Pigs. Microorganisms 2024, 12, 1786. [Google Scholar] [CrossRef]
  2. Yu, J.; Zuo, B.; Li, Q.; Zhao, F.; Wang, J.; Huang, W.; Sun, Z.; Chen, Y.; Schmitz-Esser, S. Dietary supplementation with Lactiplantibacillus plantarum P-8 improves the growth performance and gut microbiota of weaned piglets. Microbiol. Spectr. 2024, 12, e0234522. [Google Scholar] [CrossRef]
  3. Campbell, J.M.; Crenshaw, J.D.; Polo, J. The biological stress of early weaned piglets. J. Anim. Sci. Biotechnol. 2013, 4, 19. [Google Scholar] [CrossRef]
  4. Wang, S.; Yao, B.; Gao, H.; Zang, J.; Tao, S.; Zhang, S.; Huang, S.; He, B.; Wang, J. Combined supplementation of Lactobacillus fermentum and Pediococcus acidilactici promoted growth performance, alleviated inflammation, and modulated intestinal microbiota in weaned pigs. BMC Vet. Res. 2019, 15, 239. [Google Scholar] [CrossRef]
  5. Zhaxi, Y.; Meng, X.; Wang, W.; Wang, L.; He, Z.; Zhang, X.; Pu, W. Duan-Nai-An, A Yeast Probiotic, Improves Intestinal Mucosa Integrity and Immune Function in Weaned Piglets. Sci. Rep. 2020, 10, 4556. [Google Scholar] [CrossRef] [PubMed]
  6. Seddik, H.A.; Bendali, F.; Gancel, F.; Fliss, I.; Spano, G.; Drider, D. Lactobacillus plantarum and Its Probiotic and Food Potentialities. Probiotics Antimicrob. Proteins 2017, 9, 111–122. [Google Scholar] [CrossRef] [PubMed]
  7. Cui, Y.; Wang, M.; Zheng, Y.; Miao, K.; Qu, X. The Carbohydrate Metabolism of Lactiplantibacillus plantarum. Int. J. Mol. Sci. 2021, 22, 13452. [Google Scholar] [CrossRef] [PubMed]
  8. Missotten, J.A.M.; Michiels, J.; Ovyn, A.; De Smet, S.; Dierick, N.A. Fermented liquid feed for pigs. Arch. Anim. Nutr. 2010, 64, 437–466. [Google Scholar] [CrossRef]
  9. Pereira, W.A.; Franco, S.M.; Reis, I.L.; Mendonça, C.M.N.; Piazentin, A.C.M.; Azevedo, P.O.S.; Tse, M.L.P.; De Martinis, E.C.P.; Gierus, M.; Oliveira, R.P.S. Beneficial effects of probiotics on the pig production cycle: An overview of clinical impacts and performance. Vet. Microbiol. 2022, 269, 109431. [Google Scholar] [CrossRef]
  10. Wang, X.; Hu, Y.; Zhu, X.; Cai, L.; Farooq, M.Z.; Yan, X. Bacteroides-derived isovaleric acid enhances mucosal immunity by facilitating intestinal IgA response in broilers. J. Anim. Sci. Biotechnology. 2023, 14, 4. [Google Scholar] [CrossRef]
  11. Chen, J.; Mou, L.; Wang, L.; Wu, G.; Dai, X.; Chen, Q.; Zhang, J.; Luo, X.; Xu, F.; Zhang, M.; et al. Mixed Bacillus subtilis and Lactiplantibacillus plantarum-fermented feed improves gut microbiota and immunity of Bamei piglet. Front. Microbiol. 2024, 15, 1442373. [Google Scholar] [CrossRef] [PubMed]
  12. Su, W.; Gong, T.; Jiang, Z.; Lu, Z.; Wang, Y. The Role of Probiotics in Alleviating Postweaning Diarrhea in Piglets From the Perspective of Intestinal Barriers. Front. Cell. Infect. Microbiol. 2022, 12, 883107. [Google Scholar] [CrossRef]
  13. Zhou, H.; Wang, C.; Ye, J.; Chen, H.; Tao, R. Effects of dietary supplementation of fermented Ginkgo biloba L. residues on growth performance, nutrient digestibility, serum biochemical parameters and immune function in weaned piglets. Anim. Sci. J. 2015, 86, 790–799. [Google Scholar] [CrossRef]
  14. National Research Council. Nutrient Requirements of Swine, 11th ed.; The National Academies Press: Washington, DC, USA, 2012. [Google Scholar] [CrossRef]
  15. Chen, J.; Li, Y.; Yu, B.; Chen, D.; Mao, X.; Zheng, P.; Luo, J.; He, J. Dietary chlorogenic acid improves growth performance of weaned pigs through maintaining antioxidant capacity and intestinal digestion and absorption function. J. Anim. Sci. 2018, 96, 1108–1118. [Google Scholar] [CrossRef] [PubMed]
  16. Yang, Y.; Yan, G.; Meng, X.; Wang, X.; Zhao, Z.; Zhou, S.; Li, G.; Zhang, Q.; Wei, X. Effects of Lactobacillus plantarum and Pediococcus acidilactici co-fermented feed on growth performance and gut microbiota of nursery pigs. Front. Vet. Sci. 2022, 9, 1076906. [Google Scholar] [CrossRef] [PubMed]
  17. Yang, K.M.; Jiang, Z.Y.; Zheng, C.T.; Wang, L.; Yang, X.F. Effect of Lactobacillus plantarum on diarrhea and intestinal barrier function of young piglets challenged with enterotoxigenic Escherichia coli K881. J. Anim. Sci. 2014, 92, 1496–1503. [Google Scholar] [CrossRef]
  18. Kuo, W.; Odenwald, M.A.; Turner, J.R.; Zuo, L. Tight junction proteins occludin and ZO-1 as regulators of epithelial proliferation and survival. Ann. N. Y. Acad. Sci. 2022, 1514, 21–33. [Google Scholar] [CrossRef]
  19. Tian, Y.; Zhang, D.; Nakamura, M. Biological Clock and Inflammatory Bowel Disease Review: From the Standpoint of the Intestinal Barrier. Gastroenterol. Res. Pract. 2022, 2022, 2939921. [Google Scholar] [CrossRef]
  20. Zuo, L.; Kuo, W.-T.; Turner, J.R. Tight Junctions as Targets and Effectors of Mucosal Immune Homeostasis. Cell. Mol. Gastroenterol. Hepatol. 2020, 10, 327–340. [Google Scholar] [CrossRef]
  21. Saito, A.C.; Endo, C.; Fukazawa, Y.; Higashi, T.; Chiba, H. Effects of TAMP family on the tight junction strand network and barrier function in epithelial cells. Ann. N. Y. Acad. Sci. 2022, 1517, 234–250. [Google Scholar] [CrossRef]
  22. Liang, C.; Fu, R.; Chen, D.; Tian, G.; He, J.; Zheng, P.; Mao, X.; Yu, B. Effects of mixed fibres and essential oils blend on growth performance and intestinal barrier function of piglets challenged with enterotoxigenic Escherichia coli K88. J. Anim. Physiol. Anim. Nutr. 2023, 107, 1356–1367. [Google Scholar] [CrossRef] [PubMed]
  23. Wei, X.; Bottoms, K.A.; Stein, H.H.; Blavi, L.; Bradley, C.L.; Bergstrom, J.; Knapp, J.; Story, R.; Maxwell, C.; Tsai, T.; et al. Dietary Organic Acids Modulate Gut Microbiota and Improve Growth Performance of Nursery Pigs. Microorganisms 2021, 9, 110. [Google Scholar] [CrossRef]
  24. Xu, B.; Fu, J.; Zhu, L.; Li, Z.; Jin, M.; Wang, Y. Overall assessment of antibiotic substitutes for pigs: A set of meta-analyses. J. Anim. Sci. Biotechnol. 2021, 12, 3. [Google Scholar] [CrossRef]
  25. Gustafsson, J.K.; Johansson, M.E.V. The role of goblet cells and mucus in intestinal homeostasis. Nat. Rev. Gastroenterol. Hepatol. 2022, 19, 785–803. [Google Scholar] [CrossRef] [PubMed]
  26. Yi, H.; Wang, L.; Xiong, Y.; Wen, X.; Wang, Z.; Yang, X.; Gao, K.; Jiang, Z. Effects of Lactobacillus reuteri LR1 on the growth performance, intestinal morphology, and intestinal barrier function in weaned pigs. J. Anim. Sci. 2018, 96, 2342–2351. [Google Scholar] [CrossRef] [PubMed]
  27. Pupa, P.; Apiwatsiri, P.; Sirichokchatchawan, W.; Pirarat, N.; Maison, T.; Koontanatechanon, A.; Prapasarakul, N. Use of Lactobacillus plantarum (strains 22F and 25F) and Pediococcus acidilactici (strain 72N) as replacements for antibiotic-growth promotants in pigs. Sci. Rep. 2021, 11, 12028. [Google Scholar] [CrossRef]
  28. Finn, D.R. A metagenomic alpha-diversity index for microbial functional biodiversity. FEMS Microbiol. Ecol. 2024, 100, fiae019. [Google Scholar] [CrossRef]
  29. Lee, A.; Le Bon, M.; Connerton, I.F.; Mellits, K.H. Common colonic community indicators of the suckling pig microbiota where diversity and abundance correlate with performance. FEMS Microbiol. Ecol. 2022, 98, fiac048. [Google Scholar] [CrossRef]
  30. Wu, D.-T.; Yuan, Q.; Guo, H.; Fu, Y.; Li, F.; Wang, S.-P.; Gan, R.-Y. Dynamic changes of structural characteristics of snow chrysanthemum polysaccharides during in vitro digestion and fecal fermentation and related impacts on gut microbiota. Food Res. Int. 2021, 141, 109888. [Google Scholar] [CrossRef]
  31. Lapébie, P.; Lombard, V.; Drula, E.; Terrapon, N.; Henrissat, B. Bacteroidetes use thousands of enzyme combinations to break down glycans. Nat. Commun. 2019, 10, 2043. [Google Scholar] [CrossRef]
  32. Price, K.L.; Totty, H.R.; Lee, H.B.; Utt, M.D.; Fitzner, G.E.; Yoon, I.; Ponder, M.A.; Escobar, J. Use of Saccharomyces cerevisiae fermentation product on growth performance and microbiota of weaned pigs during Salmonella infection1. J. Anim. Sci. 2010, 88, 3896–3908. [Google Scholar] [CrossRef] [PubMed]
  33. Li, S.; Zheng, J.; Deng, K.; Chen, L.; Zhao, X.L.; Jiang, X.M.; Fang, Z.F.; Che, L.Q.; Xu, S.Y.; Feng, B.; et al. Supplementation with organic acids showing different effects on growth performance, gut morphology and microbiota of weaned pigs fed with highly or less digestible diets. J. Anim. Sci. 2018, 96, 3302–3318. [Google Scholar] [CrossRef]
  34. Liang, J.; Kou, S.; Chen, C.; Raza, S.H.A.; Wang, S.; Ma, X.; Zhang, W.-J.; Nie, C. Effects of Clostridium butyricum on growth performance, metabonomics and intestinal microbial differences of weaned piglets. BMC Microbiol. 2021, 21, 85. [Google Scholar] [CrossRef]
  35. Wei, X.; Tsai, T.; Howe, S.; Zhao, J. Weaning Induced Gut Dysfunction and Nutritional Interventions in Nursery Pigs: A Partial Review. Animals 2021, 11, 1279. [Google Scholar] [CrossRef]
  36. Chen, T.; Long, W.; Zhang, C.; Liu, S.; Zhao, L.; Hamaker, B.R. Fiber-utilizing capacity varies in Prevotella- versus Bacteroides dominated gut microbiota. Sci. Rep. 2017, 7, 2594. [Google Scholar] [CrossRef] [PubMed]
  37. Xie, M.; Chen, G.; Wan, P.; Dai, Z.; Hu, B.; Chen, L.; Ou, S.; Zeng, X.; Sun, Y. Modulating Effects of Dicaffeoylquinic Acids from Ilex kudingcha on Intestinal Microecology In Vitro. J. Agric. Food Chem. 2017, 65, 10185–10196. [Google Scholar] [CrossRef]
  38. Tudela, H.; Claus, S.P.; Saleh, M. Next Generation Microbiome Research: Identification of Keystone Species in the Metabolic Regulation of Host-Gut Microbiota Interplay. Front. Cell Dev. Biol. 2021, 9, 719072. [Google Scholar] [CrossRef] [PubMed]
  39. Brestoff, J.R.; Artis, D. Commensal bacteria at the interface of host metabolism and the immune system. Nat. Immunol. 2013, 14, 676–684. [Google Scholar] [CrossRef]
  40. Furusawa, Y.; Obata, Y.; Fukuda, S.; Endo, T.A.; Nakato, G.; Takahashi, D.; Nakanishi, Y.; Uetake, C.; Kato, K.; Kato, T.; et al. Commensal microbe-derived butyrate induces the differentiation of colonic regulatory T cells. Nature 2013, 504, 446–450. [Google Scholar] [CrossRef]
Disclaimer/Publisher’s Note: The statements, opinions and data contained in all publications are solely those of the individual author(s) and contributor(s) and not of MDPI and/or the editor(s). MDPI and/or the editor(s) disclaim responsibility for any injury to people or property resulting from any ideas, methods, instructions or products referred to in the content.

Article Metrics

Citations

Article Access Statistics

Multiple requests from the same IP address are counted as one view.