Abstract
An tea is highly valued for its unique post-fermentation process, which enriches its flavor and aroma. In this study, the digestion and fermentation characteristics of An tea polysaccharides (ATPSs) were investigated in vitro. The results indicated that the molecular weight and sugar content of ATPSs remained unchanged during simulated saliva, gastric, and small intestinal digestion but were reduced during fermentation, suggesting that ATPSs could pass the digestive system and be metabolized by the gut microbiota. Notably, ATPSs modulated the gut microbiota, reducing pathogenic bacteria such as Desulfovibrio and Escherichia, while enhancing beneficial genera like Lactobacillus, Bifidobacterium, and Prevotella, alongside an increase in short-chain fatty acids (SCFAs). In vivo experiments on C57BL/6J mice demonstrated that ATPSs promoted the levels of Lactobacillus and Bifidobacterium. These findings suggest that ATPSs could serve as a potential prebiotic to improve human health by modulating the gut microbiota.
1. Introduction
Tea, derived from the leaves and buds of Camellia sinensis L., is celebrated worldwide as one of the most beloved beverages [1,2]. It is renowned not only for its distinctive flavor but also for its extensive health benefits. The antioxidant, anticancer, and anti-inflammatory properties of tea, as well as its capacity to modulate immune responses and reduce levels of blood sugar and lipids, have been widely reported [3,4,5,6]. In China, tea is classified into six main types, including green, white, yellow, oolong, black, and dark teas, each characterized by unique processing techniques [7]. Among these, dark tea, a unique post-fermented variety produced through microbial fermentation, exhibits a distinctive flavor and a range of health benefits. Notably, the health-promoting effects of dark teas such as Fuzhuan brick tea, ripened Pu-erh tea, and Liupao tea are increasingly considered, which could be considered one potential homology of medicine and food [8]. An tea (AT) from Qimen County, Anhui Province, China is particularly prized for its unique post-fermentation process that enriches its flavor and aroma, making it highly esteemed in tea culture [9,10]. To date, there have been no reported studies on the bioactivities of AT.
The gut microbiota is critical for human health, having profound connections with physiological, nutritional, metabolic, and immune functions [11]. Imbalances in the gut microbiota, known as dysbiosis, are linked to various diseases, including metabolic syndrome, cardiovascular diseases, autism, diabetes, and inflammatory bowel disease [12,13]. Thus, the concept of modulating the gut microbiota as a new therapeutic target for enhancing human health and preventing diseases has emerged as a potentially viable approach. Humans lack the carbohydrase enzymes necessary to digest non-starch polysaccharides, making them indigestible in the stomach and small intestine [14]. The indigestible polysaccharides can safely reach the large intestine, where they serve as primary energy sources for the gut microbiota and play a crucial role in maintaining intestinal health. On the other hand, these polysaccharides can be broken down by gut microbes into short-chain fatty acids (SCFAs) such as acetate, propionate, and butyrate [7,15]. These SCFAs are instrumental in regulating epithelial cell proliferation, maintaining the epithelial barrier, modulating immune responses, and mitigating inflammatory bowel diseases and tumors [16,17]. Thus, natural plant polysaccharides are increasingly recognized as effective prebiotics, especially for their beneficial interactions with the gut microbiota, marking a significant advancement in nutritional health. Therefore, continued exploration of dietary polysaccharides for improving host health remains critically important.
Polysaccharides, the key chemical components in tea, are large molecules composed of at least ten monosaccharide units connected by glycosidic bonds, which are essential for their wide-ranging biological activities [18,19]. Tea polysaccharides (TPSs) have diverse applications in biotechnology, health supplements, the food industry, and cosmetics, due to their broad spectrum of biological functions [20,21]. Recent research has further highlighted the role of TPSs in reducing blood glucose and cholesterol levels, as well as their anti-inflammatory effects, emphasizing their potential in functional foods [22,23,24]. Specifically, increasing evidence suggests that TPSs can also act as effective prebiotics [25]. For example, TPSs have been shown to significantly alleviate fluoride-induced colitis in rats by modulating the gut microbiota and enhancing butyric acid absorption [22]. Likewise, significant associations have been observed between the administration of Fuzhuan brick tea polysaccharides and the reduced relative abundances of Erysipelotrichaceae, Coriobacteriaceae, and Streptococcaceae, which correlate with the development of metabolic syndrome [26].
It has been reported that tea processing techniques may affect the composition and structure of TPS conjugates [27]. AT, a special type of dark tea, may develop its unique polysaccharide structure during its traditional fermentation process, creating a demand for in-depth research into the structural characteristics and biological functions of An tea polysaccharides (ATPSs). However, research on ATPSs remains limited, especially regarding the relationship between the prebiotic activity of ATPSs and their detailed chemical structure. In this work, the digestion and fermentation behaviors of ATPSs were investigated through in vitro simulated digestion and fecal fermentation experiments. Moreover, the effect of ATPSs on the gut microbiota was further demonstrated by mice experiments in vivo.
2. Materials and Methods
2.1. Materials and Chemicals
AT was sourced from the Sun Yishun Tea Factory located in Anhui, China. A variety of monosaccharide standards, including ribose, fucoidan, galactose, glucose, galacturonic acid, glucuronic acid, arabinose, xylose, rhamnose, and mannose, as well as L-cysteine hydrochloride and 3-methyl-1-phenyl-2-pyrazoline-5-one (Catalog #: PB16062), were purchased from Macklin Inc. (Shanghai, China). Bile salts and digestive enzymes, including gastric lipase, pepsin, and pancreatin, were obtained from Shanghai Yuan Ye Biotechnology Co., Ltd. (Shanghai, China). Peptone (Catalog #: LP0042B) was sourced from Oxoid (Thermo Fisher Scientific, Waltham, MA, USA). Yeast extract (Catalog #: Y8020) was procured from Beijing Solarbio Science & Technology Co., Ltd. (Beijing, China). All other chemical reagents used in this study were of analytical grade and were acquired from Sinopharm Chemical Reagent Co., Ltd. (Shanghai, China).
2.2. Preparation of ATPSs
ATPSs were extracted and isolated from AT according to our previous method [28]. Initially, 100 g of AT was subjected to three rounds of extraction with 1000 mL of 85% ethanol solution at 70 °C for 8 h, to remove small molecules such as polyphenols and pigments. Following extraction, the tea residue was air-dried until it reached a constant weight. Subsequent extractions were performed three times using distilled water (1:10, w/v) at 90 °C, with each extraction lasting 3 h. The combined aqueous extracts were then centrifuged to separate the supernatant. Three times the volume of 95% ethanol (v/v) was added to the supernatant to precipitate the target compounds, and the mixture was stored overnight at 4 °C. The resultant precipitate was redissolved in distilled water, and proteins were removed using the Sevag method [29]. The solution underwent repeated precipitation with ethanol (95%, v/v) at a 1:3 ratio to remove the remaining polyphenols and pigments. The final precipitate was dissolved in distilled water and dialyzed against deionized water for 48 h using a dialysis bag. Post-dialysis, the solution was concentrated and lyophilized to yield the ATPS sample.
2.3. Artificial Saliva, Gastric, and Small Intestinal Digestion
Saliva digestion in vitro was carried out according to the reported method with minor modifications [30]. Artificial saliva was prepared containing NaCl (0.12 g/L), KCl (0.15 g/L), mucin (1.0 g/L), and α-amylase (2.0 g/L). ATPSs were dissolved in the artificial saliva at a concentration of 1.0 mg/mL and incubated in a shaking water bath at 37 °C. Samples were collected for analysis at 0, 10, and 30 min during digestion.
Simulated gastric digestion was evaluated according to the previous method with slight modifications [31]. In 200 mL of distilled water, 0.62 g NaCl, 0.22 g KCl, 0.05 g CaCl2, and 0.12 g NaHCO3 were dissolved, and the pH was adjusted to 2 using 0.1 M HCl to prepare gastric electrolytes. To 100 mL of gastric electrolytes, 1 mL of CH3COONa (1 M, pH = 5), 23.6 mg of pepsin, and 25 mg of gastric lipase were added, and the pH was adjusted to 2 using 0.1 M HCl to obtain artificial gastric fluid. A total of 8 mL of the artificial gastric fluid was mixed with 8 mL ATPS solution (8 mg/mL) and agitated in a water bath shaker at 37 °C. Samples were taken at 0, 0.5, 1, 2, 4, and 6 h, and each sample was boiled for 5 min to deactivate the enzymes.
Simulated small intestine digestion was carried out according to the previous work with slight modifications [32]. Small intestinal electrolytes were prepared by dissolving 0.54 g NaCl, 0.065 g KCl, and 0.033 g CaCl2 in 100 mL of distilled water, with the pH adjusted to 7.0 using 0.1 M NaOH. Subsequently, 50 mL of this electrolyte solution was mixed with 6.5 mg of pancreatin, 200 mL of a 4% (w/w) bile salt solution, and 50 mL of a 7% (w/w) pancreatin solution, and the pH was further adjusted to 7.5. The mixture was stirred with a magnetic stirrer at room temperature and then centrifuged to prepare the simulated small intestinal fluid. A total of 3 mL of this fluid was mixed with 10 mL of the previously digested gastric fluid and incubated at 37 °C in a water bath shaker. Samples were collected for analysis at 0, 0.5, 1, 2, 4, and 6 h during digestion.
2.4. Simulated Large Intestinal Digestion (Fermentation Characteristics)
The fermentation of ATPSs in vitro was carried out according to the previous work [18]. Briefly, a basal nutrient medium was prepared by adding 1.0 g of peptone, 2.0 g of yeast extract, 0.05 g of NaCl, 0.02 g each of K2HPO4 and KH2PO4, 0.005 g each of MgSO4 and CaCl2, 1.0 g of NaHCO3, 0.01 g of hemoglobin, 0.23 g of L-cysteine hydrochloride, 0.25 g of bile salts, 0.5 g of rifamycin, 1.0 mL of Tween 80, and 5 µL of vitamin K1 to 500 mL of distilled water. The pH was adjusted to 7.0 using a 0.1 M HCl solution. Healthy rat fecal samples were mixed with sterilized modified physiological saline (0.5 g/L L-cysteine hydrochloride and 9.0 g/L NaCl) to obtain a 10% (w/v) fecal suspension. The suspension was centrifuged at 300 rpm for 5 min at 4 °C, and the supernatant was used for further experiments. A total of 1.0 mL of this fecal slurry was added to 9.0 mL of the basal nutrient medium containing 100.0 mg of ATPSs and incubated at 37 °C in an incubator to initiate the simulated large intestinal digestion. The basal medium without ATPSs and medium containing 100 mg of inulin served as a BLANK and positive control, respectively. Samples were collected at 0, 6, 12, and 24 h for further analysis.
2.5. Determination of Total Sugars, Uronic Acids, Proteins, Polyphenols, and Reducing Sugars
The total sugar content in ATPSs and the percentage of residual carbohydrates were quantified using the phenol–sulfuric acid method, with glucose serving as the standard [33]. The protein level in ATPSs was measured through the Coomassie Brilliant Blue method, using bovine serum albumin as the reference [34]. Polyphenol content was evaluated with the Folin–Ciocalteu method, with gallic acid as the calibration standard [35]. Uronic acids were analyzed using the m-hydroxy diphenyl method, calibrated with galacturonic acid [36]. The levels of reducing sugars (CR) before and after digestion were determined by the 3,5-Dinitrosalicylic acid (DNS) method [37]. The pH values at 0, 6, 12, and 24 h of fermentation were detected using a pH meter.
2.6. Molecular Weights Determination
The molecular weights of the ATPSs were determined using high-performance gel permeation chromatography (HPGPC). This analysis was performed on a Waters 2414 high-performance liquid chromatography system, equipped with a TSK TSKG4000PWXL (6.0 mm × 400 mm, Tokyo, Japan) and a refractive index detector (Waters, Milford, MA, USA). The column temperature was consistently maintained at 35 °C, and deionized water was used as the mobile phase at a flow rate of 0.5 mL/min.
2.7. The Effects of ATPSs on the Health of Normal Mice
All procedures involving animals were conducted in strict accordance with the guidelines from the National Research Council’s Guide for the Care and Use of Laboratory Animals. To further investigate whether ATPSs can alter the gut microbiota in vivo, specific pathogen-free (SPF) C57BL/6J mice, aged 8 weeks, were obtained from Jiangsu Huachuang Xinuo Pharmaceutical Technology Co., Ltd. (Taizhou, Jiangsu, China). These mice were maintained in a controlled environment at 24 ± 1 °C, with 55 ± 15% relative humidity, and a 12 h light/dark cycle. They had ad libitum access to water and standard chow, the composition of which is detailed in Table S1. Based on previous similar research conducted in our laboratory and relevant literature reports on polysaccharides [38,39,40], we ultimately determined that an ATPS dosage of 400 mg/kg is effective in demonstrating the impact of polysaccharides on the gut microbiota. After a 7-day acclimatization period, the mice were randomly allocated into two groups of five: a control group (NC) receiving distilled water, and a treatment group (ATPS) receiving water supplemented with 400 mg/kg of ATPSs for four weeks. The water was refreshed every three days. Throughout the experiment, the body weight, food, and water intake were systematically recorded. Finally, the blood samples were then collected directly from the heart using a 1 mL syringe through cardiac puncture. These samples were centrifuged at 3000 rpm for 15 min to separate the serum for biochemical analysis. Key tissues such as the liver, kidneys, epididymal and perirenal fat, and colon were harvested, photographed, and weighed to assess the impact of ATPSs on the health of the mice. Sections of epididymal fat and the terminal part of the colon were fixed in 4% paraformaldehyde for histological examination, while the remaining colon tissue was immediately frozen in liquid nitrogen and preserved at −80 °C for future qRT-PCR tests. All animal-related procedures were approved by the Ethics Committee of Anhui Agricultural University (Approval No. AHAU2023028).
2.8. Oral Glucose Tolerance Test (OGTT) Analysis
On the final day of the experiment, after a 12 h fasting period, the mice were orally administered a glucose solution at a dosage of 3 g/kg. Blood glucose levels were measured at intervals of 0, 15, 30, 60, 90, and 120 min post-administration using a glucometer. The fasting blood glucose (FBG) level was recorded at the 0 min mark. To assess the glucose tolerance of the mice, the area under the curve (AUC) for the blood glucose levels was calculated.
2.9. Quantification of Serum Cytokines
The levels of tumor necrosis factor α (TNF-α), interleukin 1β (IL-1β), interleukin 6 (IL-6), and lipopolysaccharides (LPSs) in serum were measured using enzyme-linked immunosorbent assay (ELISA) kits supplied by the Nanjing Jiancheng Bioengineering Institute (Nanjing, Jiangsu, China).
2.10. Gene Expression Determination in Mouse Colon
Total RNA was extracted from mouse colon tissues weighing 10–20 mg using the FastPure Cell/Tissue Total RNA Isolation Kit (Vazyme Biotech Co., Ltd., Nanjing, Jiangsu, China). Tissues were homogenized in lysis buffer and subsequently centrifuged at 12,000 rpm at 4 °C for 5 min. The resulting supernatant was transferred to a gDNA Eraser Spin Column and centrifuged at the same speed for 1 min. The filtrate was mixed with an equal volume of 70% ethanol and applied to an RNA Spin Column. After multiple washes, DNase I was used to remove any genomic DNA. Following a final wash, RNA was eluted with RNase-free water. The RNA concentration and purity were assessed using a NanoDrop 2000 spectrophotometer (Thermo Fisher Scientific, Waltham, MA, USA). For reverse transcription, RNA samples were adjusted to 500 ng/8 µL, combined with 2 µL of 5 × PrimeScript PT Master Mix (Perfect Real Time), and briefly centrifuged. The reverse transcription conditions were set at 37 °C for 15 min, followed by 85 °C for 5 s, with samples then stored at 4 °C. Quantitative PCR (qPCR) was conducted using SYBR Green, employing the 2−ΔΔCt method for data analysis. The qPCR mixture consisted of 1 µL of primer, 4 µL of cDNA, and 5 µL of 2× SYBR Green Master Mix. The amplification protocol began with an initial hold at 50 °C for 2 min, 95 °C for 10 min, followed by 40 cycles of 95 °C for 15 s for denaturation and 60 °C for 1 min for annealing/extension. GAPDH served as the internal reference gene. The analyzed target genes included IL-1β, IL-6, TNF-α, Muc-2, Occludin, ZO-1, and Claudin-1. The primer sequences are provided in Supplementary Table S2.
2.11. Histological Assessment
Epididymal adipose tissue and colon samples were first washed with saline and then fixed in a 4% paraformaldehyde solution. Following fixation, the tissues underwent a sequential dehydration process using increasing concentrations of ethanol: 30%, 50%, 70%, 90%, 95%, and 100%. After dehydration, the samples were embedded in paraffin. Sections were stained with hematoxylin and eosin (H&E) at room temperature and subsequently examined under a light microscope to assess pathological changes in the colon and adipose tissue. The size of the adipocytes was quantified using the ImageJ (version win64) software.
2.12. Determinations of SCFAs and Lactic Acid
The concentrations of acetic acid, propionic acid, n/i-butanoic acid, and n/i-valeric acid were analyzed using a gas chromatography (GC) system, following protocols established in our previous research [41]. For fecal samples, a solution was prepared by mixing the sample with distilled water at a 1:5 ratio, followed by centrifugation at 12,000× g for 5 min. Subsequently, 400 µL of a 0.3 mg/mL solution of 2-ethylbutyric acid (used as the internal standard) in 0.2 M HCl was added to 400 µL of the sample or standard solution. This mixture was then centrifuged at 8800× g for 5 min, and 1 µL of the supernatant was injected into a GC system (6890 N, Agilent Technologies, Palo Alto, CA, USA) equipped with an HP-INNOWAX column (30 m × 0.25 mm × 0.25 µm, Agilent). The GC analysis utilized an HP-INNOWAX column, with nitrogen serving as the carrier gas at a flow rate of 19 mL/min. The flow rates of air, hydrogen, and makeup nitrogen were set at 260, 30, and 30 mL/min, respectively. The column temperature program was initiated at 100 °C for 1 min, followed by a temperature increase to 180 °C at a rate of 5 °C/min over 16 min, with a final hold at 180 °C for 4 min. The concentration of lactic acid in the fermentation solution was quantified using a commercially available assay kit provided by the Nanjing Jiancheng Bioengineering Institute (Nanjing, Jiangsu, China).
2.13. Analysis of the Gut Microbiota
Total DNA was extracted from 24 h fermented and mouse fecal samples using the FastDNA® SPIN Kit (Catalog No. 6560-200, MP Biomedicals, Santa Ana, CA, USA). The PCR amplification targeted the V3 and V4 variable regions of the bacterial 16S rDNA gene using barcode-specific primers. The primer sequences used, specifically designed to precisely amplify the V3-V4 regions, were as follows: forward primer = Illumina Adapter Sequence 1 + CCTACGGGNGGCWGCAG; and reverse primer = Illumina Adapter Sequence 2 + GACTACHVGGGTATCTAATCC. Sequencing was conducted by Genesky Biotechnologies Inc. (Shanghai, China) on an Illumina NovaSeq 6000 platform. The sequencing data were subjected to comprehensive analysis which included quality assessment of reads, identification, and analysis of Amplicon Sequence Variants (ASVs). Alpha diversity was evaluated using metrics such as observed ASVs, Chao1, ACE, Shannon, and Simpson indices. Beta diversity was assessed through Principal Components Analysis (PCA) and Principal Coordinates Analysis (PCoA), utilizing Bray–Curtis dissimilarity at the ASV level. Community phylogenetic analysis was conducted using PICRUSt2, which predicted the functional capacity of the gut microbiome, focusing on pathways from the Kyoto Encyclopedia of Genes and Genomes (KEGG) and Clusters of Orthologous Groups of Proteins (COG).
2.14. Data Analysis
Experiments were performed in triplicate, with results presented as mean ± standard deviation (SD). Statistical analyses were conducted using SPSS Statistics 26 (IBM). One-way ANOVA followed by Tukey’s post-hoc test assessed intergroup significance, while unpaired two-tailed t-tests evaluated differences between two groups. Statistical significance was set at p < 0.05. For gut microbiota sequence data, QIIME2 was employed to analyze α-diversity and β-diversity. The R software package (version 3.5.0) was utilized for data visualization.
3. Results
3.1. Chemical Properties of ATPSs
As shown in Table 1, the yield of ATPSs is approximately 1%, with a polysaccharide content of 58.67% ± 0.50%, excluding protein content. The polyphenol content is about 6.00% ± 0.2%, and the uronic acid content is roughly 18.83% ± 1.24%. The molecular weight of ATPSs, determined using deionized water as the mobile phase, was found to be 617.9 kDa.
Table 1.
Chemical composition of ATPSs.
3.2. Digestion Characteristics of ATPSs In Vitro
Polysaccharides generally resist digestion and can traverse the salivary, gastric, and small intestinal fluids undigested, arriving at the colon directly. The degradation behavior of ATPSs in the upper digestive tract, however, remains elusive, prompting an investigation into their digestion characteristics across saliva, gastric juice, and small intestinal fluid. As depicted in Supplementary Figure S1A–D, both the retention time and molecular weight of ATPSs remained largely unchanged during the digestion processes in saliva, simulated gastric juice, and small intestinal fluid. This suggests that ATPSs may not undergo degradation in the upper digestive tract.
Further analysis was conducted on the reducing sugar content and total sugar content, as shown in Supplementary Table S3. Throughout the digestion phases in the oral cavity, stomach, and small intestine, there were no significant changes in the reducing sugar content, suggesting that the glycosidic bonds remained intact. Collectively, our findings suggest that ATPSs are not digested in simulated saliva, gastric juice, and small intestinal fluid, allowing them to reach the colon intact. This behavior aligns with that of other tea polysaccharides, such as those from Fuzhuan brick tea [30] and Taiping Houkui tea polysaccharides [42], which are also not degraded in the upper digestive tract.
3.3. Fermentation Characteristics of ATPSs In Vitro
As previously mentioned, ATPSs are not significantly degraded in the upper digestive tract, allowing them to reach the colon intact. Once there, the gut microbiota may metabolize them, producing metabolites that are more bioactive and easier to absorb than the original compounds. It is well-documented that most indigestible polysaccharides can act as carbon sources for specific gut microbes. These microbes secrete hydrolase enzymes that break down glycosidic bonds, releasing reducing sugars from the polysaccharides [43]. Consequently, the consumption of reducing sugars and total sugars during fermentation can indicate the metabolism and utilization of polysaccharides by the gut microbiota. During simulated colonic fermentation, as illustrated in Figure 1C,D, the reducing sugar content of ATPSs decreased from 0.93 mg/mL to 0.459 mg/mL, a reduction of 50.65%, and the total sugar content dropped from 3.659 mg/mL to 2.171 mg/mL, a decrease of 40.69%. These results confirm that ATPSs are metabolized during in vitro fermentation. Additionally, Figure 1B shows that with prolonged fermentation time, the response values of polysaccharide components gradually decline, and their retention times exhibit a delayed trend, indicating that ATPSs are progressively degraded and utilized by gut microbiota. This molecular fragmentation generates smaller segments, thereby reducing the molecular weight and providing nutrients for specific microorganisms in the gut, which in turn supports microbial proliferation [43].
Figure 1.
Changes in ATPSs during in vitro fermentation, including pH (A), HPGPC chromatogram of ATPSs (B), contents of reducing sugars (C), and total sugar (D) in fermentation. Significant differences are indicated by distinct letters (p < 0.05).
The pH value serves as a critical metric for monitoring polysaccharide fermentation. During this process, polysaccharides are metabolized by the gut microbiota, producing SCFAs and other metabolites that lower the pH of the fermentation broth. To illustrate this, pH variations during fermentation in different experimental groups were analyzed. As depicted in Figure 1A, the pH in the ATPS group decreased significantly from 7.15 to 5.63 within the first 24 h of fermentation (p < 0.05). Throughout the fermentation period, pH levels in the ATPS group remained consistently lower than those in the BLANK group at every measured time point (p < 0.05), suggesting an enhanced production of acidic metabolites. This pattern mirrors findings in aloe polysaccharides, where the pH dropped from 6.7 to 5.15 during fermentation [44]. Our results align with these observations, indicating that ATPSs may play a beneficial role in maintaining an acidic gut environment, which could promote gut health.
To elucidate the cause of the observed decrease in pH, the concentration of SCFAs was measured. SCFAs, which are metabolites generated by the gut microbiota from carbohydrate metabolism, serve as vital energy sources for intestinal epithelial cells and are instrumental in maintaining colonic integrity and function [45]. As detailed in Table 2, the total SCFA concentration in the ATPS group rose from 6.1 mM to 40.88 mM within 24 h of fermentation, whereas in the BLANK group, it increased from 6.24 mM to 18.81 mM. This represents a 2.17-fold increase in the ATPS group, a rate comparable to that observed in the INULIN group. Additionally, after 24 h of fermentation, the ATPS fermentation broth exhibited significant increases in acetic acid and propionic acid levels. Acetic acid, a critical SCFA in the gut, can traverse the blood–brain barrier and modulate appetite through central homeostatic mechanisms. Propionic acid has been shown to decrease food intake, enhance tissue insulin sensitivity, and inhibit cholesterol synthesis, thereby playing a crucial role in maintaining gut environmental homeostasis [7]. Previous studies support these findings. For instance, mint polysaccharides have been shown to be metabolized by microbes to boost levels of acetic and propionic acids [46], while oyster mushroom polysaccharides have been found to increase acetic, propionic, and butyric acids in vitro [47].
Table 2.
Changes in concentrations of SCFAs produced at different time points during fecal fermentation.
3.4. Effects of ATPSs on Gut Microbiota Composition In Vitro
Recent studies have emphasized the pivotal role of the gut microbiota in linking diet and health, particularly highlighting how dietary polysaccharides can modulate microbial composition and confer health benefits [48]. In our research, we explored the effects of ATPSs on the gut microbiota through 16S rDNA amplicon sequencing. As shown in Supplementary Figure S2A,B, our findings demonstrate that both the rarefaction and Shannon indices plateaued for each sample group, confirming the reliability of our sequencing efforts. Further analysis, including PCA and clustering (Supplementary Figure S2C,D), identified distinct microbial clustering patterns among the sample groups, signifying notable differences in gut microbiota composition in response to different carbon sources. Additional assessments of species richness and diversity, using ACE, Chao1, and Shannon indices (Supplementary Figure S3A–C), indicated higher species richness in the BLANK group compared to the ATPS and INULIN groups. However, the similarity in Shannon indices between the ATPS and INULIN groups suggests comparable effects on gut microbiota alpha diversity, further supporting the prebiotic potential of ATPS. Overall, our results affirm the capability of ATPS to influence gut microbiota composition and diversity, mirroring the impact of established prebiotics like inulin. These insights extend our understanding of how dietary polysaccharides can modulate the gut microbiota and underscore their potential health implications.
Different dietary polysaccharides have unique impacts on the composition of the gut microbiota. To explore these effects, the microbial structures at both the phylum and genus levels were analyzed. At the phylum level, the groups predominantly consisted of Firmicutes, Proteobacteria, Bacteroidetes, and Actinobacteria (Figure 2A). Relative to the BLANK group, both the ATPS and INULIN groups exhibited a significant increase in the relative abundance of Firmicutes and Actinobacteria, while they showed a reduction in Proteobacteria (Figure 2C–E). Notably, only the INULIN group significantly decreased the relative abundance of Bacteroidetes (Figure 2F). The microbial structures at the genus level are shown in Figure 2B. As depicted in Figure 2G–L, the INULIN group, in comparison to the BLANK group, had a markedly decreased relative abundance of pathogenic bacteria such as Desulfovibrio, Veillonella, and Escherichia, while having an enhanced prevalence of beneficial bacteria like Lactobacillus and Bifidobacterium. Similarly, in the ATPS group, there was a significant reduction in the relative abundance of Desulfovibrio and Escherichia, accompanied by an increase in Lactobacillus, Bifidobacterium, and Prevotella.
Figure 2.
Effect of ATPSs on the gut microbiota at the phylum and the genus level. Bacterial taxonomic profiling at the phylum (A) and the genus (B) level of the gut microbiota, showing the relative abundances of Firmicutes (C), Actinobacteria (D), Proteobacteria (E), Bacteroidetes (F), Desulfovibrio (G), Veillonella (H), Escherichia/Shigella (I), Lactobacillus (J), Bifidobacterium (K), and Prevotella (L). Significant differences are indicated by distinct letters (p < 0.05).
To identify key features of the gut microbiota, Linear Discriminant Analysis Effect Size (LEfSe) was utilized to detect taxa with significant differences in relative abundance across our experimental groups. As shown in Figure 3A,B, the analysis identified 43 distinct bacterial taxa (log10 LDA ≥ 4) (LDA, Linear Discriminant Analysis) among the BLANK, INULIN, and ATPS groups. In Figure 3B, the uniform yellow color represents species with no significant differences, while red, green, and blue respectively denote microbial taxa that play important roles in the ATPS, INULIN, and BLANK groups, illustrating the taxonomic relationships among the groups. Notably, the ATPS group was characterized by a predominance of Bifidobacterium, Prevotella, and Lactobacillus. These results suggest that ATPSs significantly influence the gut microbiome in vitro, promoting the growth of beneficial bacteria such as Bifidobacterium and Lactobacillus, while inhibiting harmful bacteria.
Figure 3.
The key gut microbiota in each group analyzed by LEfSe. Histogram of enriched taxa across groups with log10 LDA ≥ 4 (A), and LEfSe cladogram (B) with LDA scores ≥ 4.
3.5. ATPSs Modulated the Gut Microbiota and Promoted the Proliferation of Lactobacillus and Bifidobacterium In Vivo
The effect of ATPSs on the gut microbiota was further explored in vivo through short-term supplementation in healthy mice. Throughout the four-week intervention, all mice remained healthy and showed normal growth. Both the ATPS-treated and control (NC) groups displayed a time-dependent increase in body weight (Supplementary Figure S4A), with no significant weight differences between them, although the ATPS group tended to be slightly lighter than the control group. Additionally, short-term ATPS supplementation did not significantly alter the weights of major organs such as the liver, kidneys, epididymal fat, and perirenal fat (Supplementary Figure S5A,D). The OGTT revealed no significant differences between the ATPS and NC groups (Supplementary Figure S4B). Analysis of epididymal fat slices and adipocyte distribution confirmed that ATPSs do not promote obesity in mice (Supplementary Figure S5E–G). Furthermore, serum levels of inflammatory markers, including IL-6, IL-1β, TNF-α, and LPS showed no significant differences between both groups (Supplementary Figure S4C–F). H&E staining of colon tissues and gene expression related to inflammatory markers and intestinal barrier function, including ZO-1, Muc2, Occludin, Claudin-1, IL-6, IL-1β and TNF- α, also showed no significant differences (Supplementary Figures S4G and S5H). Similarly, the concentrations of various SCFAs in the cecal contents were not significantly different between groups (Supplementary Figure S5I). These findings indicate that short-term ATPS supplementation neither induces inflammation nor impairs intestinal function in mice.
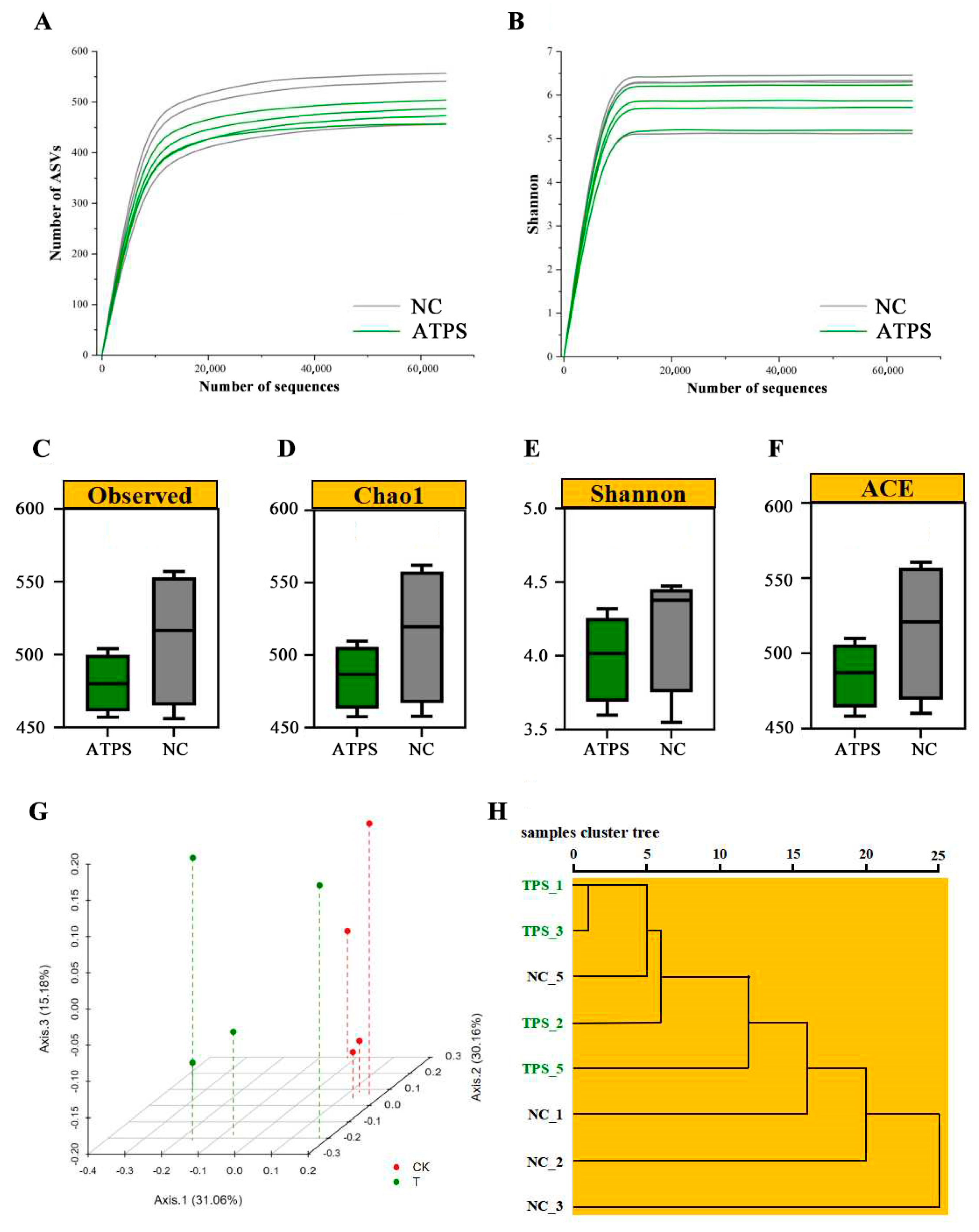
Given the promising probiotic potential of ATPSs observed in vitro, we extended our study to evaluate its regulatory effects on the gut microbiota of healthy mice in vivo. Rarefaction and Shannon diversity curves (Figure 4A,B) reached a plateau, indicating adequate sequencing depth and data volume. The alpha diversity of the mouse gut microbiome measured using the Observed, Chao1, Shannon, and ACE indices, showed no significant differences between the ATPS and control groups (Figure 4C–F), suggesting that ATPSs do not adversely affect the diversity or richness of the gut microbiota. Conversely, beta diversity assessments through PCoA and hierarchical clustering analysis revealed significant differences in the composition of the gut microbiota between the ATPS and NC groups (Figure 4G,H), indicating that ATPS treatment modifies the gut microbiome composition. Specifically, at the phylum level, the mouse gut microbiota predominantly comprised Firmicutes and Bacteroidetes (Figure 5A). At the genus level, ATPS treatment significantly increased the relative abundances of Lactobacillus and Bifidobacterium (Figure 5B–D). LEfSe analysis further highlighted 21 significant microbial distinctions between the groups (Figure 5E,F), with certain genera being more prevalent in either the ATPS or NC group. LEfSe analysis (Figure 5E,F) showed that there were 21 significant differences between the NC and ATPS groups (log10 LDA ≥ 2). At the genus level, g_Turicibacter, g_UCG_005, g_Anaerostipes, g_UBA1819, and g_Prevotellaceae_NK3B31_group were significantly enriched in the NC group. However, g_Lachnoclostridium, g_Rikenellaceae_RC9_gut_group, and g_Bifidobacterium were significantly enriched in the ATPS group.
Figure 4.
Alpha and beta diversity of the mice gut microbiota. Sample rarefaction curves (A), Shannon diversity curves (B), and effects of ATPSs on alpha diversity indices including Observed (C), Chao1 (D), Shannon (E), and ACE (F). PCoA based on the Bray–Curtis dissimilarity (G), and hierarchical clustering based on Euclidean distance (H). Statistical significance was assessed with independent sample t-tests.
Figure 5.
ATPSs modulated the gut microbiota of healthy mice in vivo. Bacterial taxonomic profiling of gut microbiota at the phylum (A) and genus levels (B), and the effect of ATPSs on the relative abundances of Bifidobacterium (C) and Lactobacillus (D). Distribution of LDA scores with log10 LDA ≥ 2 (E) and LEfSe analysis results (F), and the predicted functional profiling of the gut microbiomes via PICRUSt2 in KEGG pathways (G). Significance was assessed with independent sample t-tests (* p < 0.05).
PICRUSt2 was utilized to predict the impact of ATPSs on the functional modulation of the microbial community, focusing on the KEGG pathways. As illustrated in Figure 5G, significant changes were observed in five key KEGG functional modules within the gut microbiota of ATPS-treated mice. Notably, the lipid metabolism and the biodegradation and metabolism of xenobiotics were enriched in the ATPS-treated group. In contrast, the endocrine system, amino acid metabolism, and DNA transcription were diminished. These findings indicate that ATPS-induced alterations in gut microbiome composition may lead to significant functional shifts. Moreover, short-term administration of ATPSs did not elicit inflammatory responses in mice, confirming their safety and suggesting a positive safety profile. These results highlight the potential of ATPSs as a safe and effective prebiotic intervention.
4. Discussion
Natural polysaccharides, derived from plants, animals, and microorganisms, play a crucial role in food processing and pharmaceutical industries due to their effectiveness, low toxicity, antioxidant capabilities, and immunomodulatory and antitumor properties [49]. TPSs, recognized as significant bioactive components, have attracted considerable interest for their diverse health benefits. AT is a specific type of dark tea that undergoes aging post-processing; however, the bioactivity of ATPSs has been relatively understudied. A growing body of evidence has demonstrated that dietary polysaccharides can serve as an important resource for prebiotics, enhancing the health-promoting gut microbiota. Thus, the digestion and fermentation characteristics of ATPSs were investigated in this work; moreover, the effect of ATPSs on the gut microbiota was evaluated in vitro and in vivo.
Non-starch polysaccharides typically exhibit resistance to digestion in the stomach and upper gastrointestinal tract. Recent studies, however, reveal that certain polysaccharides can be hydrolyzed into smaller molecular fragments during simulated gastric and small intestinal digestion. For example, a significant increase in protein and phenolic content and a reduction in total sugars in Lycium barbarum polysaccharides during in vitro digestion were reported [50]. Similarly, polysaccharides from Nelumbo nucifera Gaertn. and Ziziphus Jujuba cv. Pozao also degrade into smaller fragments when subjected to intestinal fluids [51,52]. Our study demonstrated that ATPSs maintain stability in reducing sugars and total sugars content through various stages of digestion, including the oral, gastric, and small intestinal processes. Confirmatory HPLC analysis showed no significant changes in retention times or response values. These findings suggest that the glycosidic bonds within ATPSs are robust against enzymatic breakdowns during digestion, indicating that ATPSs are not absorbed in the gastrointestinal tract. This resistance to enzymatic degradation underscores the potential of ATPSs in the modulation of the gut microbiota.
In the colon, indigestible polysaccharides are hydrolyzed by a diverse gut microbiota, serving as a crucial energy source [43]. The present studies have shown that ATPSs reach the colon intact, where a significant reduction in reducing sugars and total sugars occurs within 24 h of fermentation, as indicated by HPLC, suggesting microbial degradation of these polysaccharides. Further analysis using 16S rDNA amplicon sequencing revealed that ATPSs significantly modulate the composition of the gut microbiota based on PCA and hierarchical clustering analysis. Moreover, both inulin and ATPSs enhance the relative abundance of beneficial phyla such as Firmicutes and Actinobacteria, while decreasing levels of Proteobacteria, which includes pathogens like Escherichia and is often associated with dysbiosis and various human diseases [53]. At the genus level, both inulin and ATPSs were found to reduce the prevalence of harmful bacteria such as Desulfovibrio and Escherichia, and increase populations of beneficial bacteria including Lactobacillus, Bifidobacterium, and Prevotella. Notably, Prevotella is associated with host health benefits such as improved glucose homeostasis and allergy prevention, and is considered a potential biomarker for dietary interventions [54]. Additionally, Lactobacillus, a group of Gram-positive microorganisms found in fermented foods and used as probiotics, produce metabolites including SCFAs, extracellular polysaccharides, and bacteriocins, which have demonstrated significant anticancer potential [7]. Bifidobacterium, renowned for its beneficial effects, can produce SCFAs and promote host health such as regulating glucose homeostasis and alleviating inflammation [55]. Moreover, Bifidobacterium may access glycans in the gut through mutualistic cross-feeding by hydrolyzing complex polysaccharides into simpler ones, which can then be utilized by other gut microbiota [56]. This research underscores the potential of ATPSs in modulating the gut microbiota and promoting gastrointestinal health.
The primary metabolic products of polysaccharide fermentation are SCFAs, notably acetate, propionate, butyrate, and valerate. These SCFAs are vital byproducts produced by the gut microbiota from the fermentation of indigestible fibers [15]. Recent studies suggest that dietary modifications or supplementation with natural polysaccharides can effectively boost SCFA production, thereby combating various diseases such as inflammatory bowel disease [57], obesity [58], and diabetes [59]. In this work, ATPSs significantly increased the levels of acetate, propionate, and total acids compared to the control group. Notably, after 24 h of fermentation, the acetate level in the ATPS group was 1.95 times higher than that in the INULIN group. Acetate, the most abundantly produced SCFA and synthesized by a variety of gut microbiota including Bacteroidetes and Firmicutes, not only serves as an energy source for intestinal epithelial cells but also activates anti-inflammatory pathways via G Protein-Coupled Receptor 43 (GPR43), enhancing gut barrier function and regulating systemic inflammatory responses [60]. Propionate is known to influence cholesterol synthesis in the liver, thereby regulating fatty acid metabolism and potentially aiding in the prevention of obesity and diabetes [61].
Given the significant role of the gut microbiota in host metabolism and the inherent limitations of in vitro experiments to fully replicate physiological conditions, our study further explored the regulatory effects of ATPSs on in vivo gut microbial composition. According to alpha diversity analysis, ATPS treatment did not alter the community richness of the gut microbiota in healthy mice but significantly changed the beta diversity of the microbial structure. At the phylum level, Firmicutes and Bacteroidetes, which dominated (over 95%), were not significantly impacted by ATPS treatment, indicating minimal disruption to gut homeostasis. Moreover, our findings revealed that ATPS administration in healthy mice significantly promoted the growth of Lactobacillus and Bifidobacterium at the genus level. Both Lactobacillus and Bifidobacterium exhibit various biological functions, particularly in maintaining normal metabolic states and preventing tissue damage caused by inflammation [62]. Bifidobacterium, known for its glycolytic capacity, is among the initial colonizers in mammalian bodies and plays a crucial role in protecting the intestinal mucosal barrier [56]. Our results indicate that ATPSs also act as a prebiotic in vivo, promoting Lactobacillus and Bifidobacterium, thereby demonstrating their safety and potential benefits for host health.
Predictive analysis using the KEGG pathways across various treatment groups indicated that ATPSs significantly enhance microbial community functions related to lipid metabolism, biodegradation, and the metabolism of xenobiotics. Improved lipid metabolism within the gut microbiota may facilitate a more efficient breakdown and utilization of fats, potentially regulating body weight and energy balance, and possibly aiding in the prevention or treatment of diseases associated with lipid metabolism disorders [63]. Furthermore, enhanced biodegradation pathways for xenobiotics suggest that the gut microbiota could more effectively decompose and eliminate harmful chemicals from food or the environment [64]. This could reduce the bioaccumulation of toxic substances in mice, thereby decreasing the risk of chronic diseases or cancer.
5. Conclusions
In conclusion, ATPSs were found to be stable during simulated saliva, gastric, and small intestinal digestion in vitro. Upon reaching the large intestine, ATPSs could be broken down and metabolized into SCFAs by the gut microbiota. In vitro studies showed that ATPSs could modulate the gut microbiota and increase the levels of probiotic bacteria such as Lactobacillus and Bifidobacterium. These effects were also demonstrated in vivo, promoting the growth of Lactobacillus and Bifidobacterium. These findings provide a scientific basis for the further development and application of ATPSs, highlighting their potential as prebiotics.
Supplementary Materials
The following supporting information can be downloaded at: https://www.mdpi.com/article/10.3390/fermentation11020097/s1, Table S1: Composition of the daily diet in the animal experiment; Table S2: Primer sequences used in the RT-qPCR experiment; Table S3: The contents of the reducing sugars and total sugars of ATPSs at different time points during oral saliva, stomach, and small intestine digestion; Figure S1: Effect of simulated digestion on the molecular weight of ATPSs; Figure S2: The effect of ATPSs on the structure of the gut microbiota; Figure S3: Effect of ATPSs on the alpha diversity of the gut microbiota; Figure S4: Short-term ATPS administration showed a limited effect on mice; Figure S5: Effect of short-term ATPS administration on organ indices and SCFA content in cecal contents.
Author Contributions
Writing—original draft, Y.S. and S.L.; investigation, Y.S., S.L., J.C., H.P., Y.L., F.B. and Z.X.; data curation, Y.S., S.L. and J.C.; writing—review and editing, C.P., H.C., D.L. and G.C.; conceptualization, C.P., H.C. and D.L.; supervision, D.L. and G.C.; project administration, G.C.; funding acquisition, G.C. All authors have read and agreed to the published version of the manuscript.
Funding
This research was funded by the Research Funds of the Joint Research Center for Food Nutrition and Health of IHM (2023SJY02), the earmarked fund for CARS (CARS-19), Anhui Province Excellent Research and Innovation Team (No. 2022AH010055), and the Stabilization Project of Talent Project of Anhui Agricultural University (rc352220).
Institutional Review Board Statement
The animal study protocol was approved by the Ethics Committee of Anhui Agricultural University (protocol code AHAU2023028, 21 September 2023).
Informed Consent Statement
Not applicable.
Data Availability Statement
The original contributions presented in the study are included in the article, further inquiries can be directed to the corresponding authors.
Conflicts of Interest
The authors declare no conflicts of interest.
References
- Peng, C.; Ren, Y.; Ye, Z.; Zhu, H.; Liu, X.; Chen, X.; Hou, R.; Granato, D.; Cai, H. A comparative UHPLC-Q/TOF-MS-based metabolomics approach coupled with machine learning algorithms to differentiate Keemun black teas from narrow-geographic origins. Food Res. Int. 2022, 158, 111512. [Google Scholar] [CrossRef]
- Weng, Y.; Chen, L.; Kun, J.; He, S.; Tong, H.; Chen, Y. The unique aroma of ripened Pu-erh tea, Liupao tea and Tietban tea: Associated post-fermentation condition and dominant microorganism with key aroma-active compound. Food Chem. 2025, 464, 141788. [Google Scholar] [CrossRef] [PubMed]
- Cheng, J.; Luo, M.; Zhou, D.-D.; Huang, S.; Xiong, R.; Wu, S.; Saimaiti, A.; Li, B.; Shang, A.; Tang, G.-Y.; et al. Effects of Several Tea-like Plants on Liver Injury Induced by Alcohol via Their Antioxidation, Anti-Inflammation, and Regulation of Gut Microbiota. Foods 2024, 13, 2521. [Google Scholar] [CrossRef] [PubMed]
- Cheng, J.; Huang, S.-Y.; Xiong, R.-G.; Wu, S.-X.; Yang, Z.-J.; Zhou, D.-D.; Saimaiti, A.; Zhao, C.-N.; Zhu, H.-L.; Li, H.-B. Vine tea kombucha ameliorates non-alcoholic fatty liver disease in high-fat diet fed mice via antioxidation, anti-inflammation and regulation of gut microbiota. Food Biosci. 2024, 62, 105400. [Google Scholar] [CrossRef]
- Deng, H.; Liu, J.; Xiao, Y.; Wu, J.-L.; Jiao, R. Possible Mechanisms of Dark Tea in Cancer Prevention and Management: A Comprehensive Review. Nutrients 2023, 15, 3903. [Google Scholar] [CrossRef]
- Mehrabi, M.; Amiri, M.; Razavi, R.; Najafi, A.; Hajian-Tilaki, A. Influence of varied processing methods on the antioxidant capacity, antibacterial activity, and bioavailability of Iranian black, oolong, and green leafy teas. Food Chem. 2025, 464, 141793. [Google Scholar] [CrossRef] [PubMed]
- Du, T.; Lei, A.; Zhang, N.; Zhu, C. The Beneficial Role of Probiotic Lactobacillus in Respiratory Diseases. Front. Immunol. 2022, 13, 908010. [Google Scholar] [CrossRef]
- Pan, H.; Le, M.; He, C.; Yang, C.S.; Ling, T. Dark tea: A popular beverage with possible medicinal application. Chin. Herb. Med. 2022, 15, 33–36. [Google Scholar] [CrossRef]
- Shen, S.; Wu, H.; Li, T.; Sun, H.; Wang, Y.; Ning, J. Formation of aroma characteristics driven by volatile components during long-term storage of An tea. Food Chem. 2023, 411, 135487. [Google Scholar] [CrossRef]
- Ren, Y.-F.; Ye, Z.-H.; Liu, X.-Q.; Xia, W.-J.; Yuan, Y.; Zhu, H.-Y.; Chen, X.-T.; Hou, R.-Y.; Cai, H.-M.; Li, D.-X.; et al. Surface-enhanced Raman spectroscopy-based metabolomics for the discrimination of Keemun black teas coupled with chemometrics. LWT-Food Sci. Technol. 2023, 181, 114742. [Google Scholar] [CrossRef]
- Muramatsu, M.K.; Winter, S.E. Nutrient acquisition strategies by gut microbes. Cell Host Microbe 2024, 32, 863–874. [Google Scholar] [CrossRef] [PubMed]
- Howard, E.J.; Lam, T.K.T.; Duca, F.A. The Gut Microbiome: Connecting Diet, Glucose Homeostasis, and Disease. Annu. Rev. Med. 2022, 73, 469–481. [Google Scholar] [CrossRef]
- Liu, P.; Liu, Z.; Wang, J.; Wang, J.; Gao, M.; Zhang, Y.; Yang, C.; Zhang, A.; Li, G.; Li, X.; et al. Immunoregulatory role of the gut microbiota in inflammatory depression. Nat. Commun. 2024, 15, 3003. [Google Scholar] [CrossRef] [PubMed]
- Wardman, J.F.; Bains, R.K.; Rahfeld, P.; Withers, S.G. Carbohydrate-active enzymes (CAZymes) in the gut microbiome. Nat. Rev. Microbiol. 2022, 20, 542–556. [Google Scholar] [CrossRef] [PubMed]
- Xue, H.; Liang, B.; Wang, Y.; Gao, H.; Fang, S.; Xie, K.; Tan, J. The regulatory effect of polysaccharides on the gut microbiota and their effect on human health: A review. Int. J. Biol. Macromol. 2024, 270, 132170. [Google Scholar] [CrossRef]
- Mann, E.R.; Lam, Y.K.; Uhlig, H.H. Short-chain fatty acids: Linking diet, the microbiome and immunity. Nat. Rev. Immunol. 2024, 24, 577–595. [Google Scholar] [CrossRef] [PubMed]
- Tian, B.; Huang, P.; Pan, Y.; Gu, H.; Yang, K.; Wei, Z.; Zhang, X. Tea Polyphenols Reduced Obesity by Modulating Gut Microbiota-SCFAs-Barrier and Inflammation in High-Fat Diet-Induced Mice. Mol. Nutr. Food Res. 2024, e2400685. [Google Scholar] [CrossRef] [PubMed]
- Shi, E.; Nie, M.; Wang, X.; Jing, H.; Feng, L.; Xu, Y.; Zhang, Z.; Zhang, G.; Li, D.; Dai, Z. Polysaccharides affect the utilization of β-carotene through gut microbiota investigated by in vitro and in vivo experiments. Food Res. Int. 2023, 174, 113592. [Google Scholar] [CrossRef] [PubMed]
- Li, S.; Peng, H.; Sun, Y.; Yang, J.; Wang, J.; Bai, F.; Peng, C.; Fang, S.; Cai, H.; Chen, G. Yeast β-glucan attenuates dextran sulfate sodium-induced colitis: Involvement of gut microbiota and short-chain fatty acids. Int. J. Biol. Macromol. 2024, 280, 135846. [Google Scholar] [CrossRef] [PubMed]
- Hu, T.; Wu, P.; Zhan, J.; Wang, W.; Shen, J.; Wang, M.; Ho, C.-T.; Li, S. Structure variety and its potential effects on biological activity of tea polysaccharides. Food Sci. Hum. Wellness 2022, 11, 587–597. [Google Scholar] [CrossRef]
- Wang, Q.; Yang, X.; Zhu, C.; Liu, G.; Sun, Y.; Qian, L. Advances in the Utilization of Tea Polysaccharides: Preparation, Physicochemical Properties, and Health Benefits. Polymers 2022, 14, 2775. [Google Scholar] [CrossRef] [PubMed]
- Zhao, C.; Chen, G.; Huang, Y.; Zhang, Y.; Li, S.; Jiang, Z.; Peng, H.; Wang, J.; Li, D.; Hou, R.; et al. Alleviation of fluoride-induced colitis by tea polysaccharides: Insights into the role of Limosilactobacillus vaginalis and butyric acid. J. Hazard. Mater. 2024, 476, 134858. [Google Scholar] [CrossRef] [PubMed]
- Wang, L.; Chi, E.-Z.; Zhao, X.-H. Valorization of cell wall polysaccharides extracted from Liubao brick tea residues: Chemical, structural, and hypoglycemic properties. J. Sci. Food Agric. 2024, 104, 6933–6946. [Google Scholar] [CrossRef] [PubMed]
- Liu, C.; Zeng, H.; Jiang, R.; Wang, K.; Ouyang, J.; Wen, S.; Peng, L.; Xu, H.; Huang, J.; Liu, Z. Effects of Mulberry Leaf Fu Tea on the Intestines and Intestinal Flora of Goto-Kakizaki Type 2 Diabetic Rats. Foods 2023, 12, 4006. [Google Scholar] [CrossRef] [PubMed]
- Miao, W.; Li, N.; Wu, J.-L. Food-polysaccharide utilization via in vitro fermentation: Microbiota, structure, and function. Curr. Opin. Food Sci. 2022, 48, 100911. [Google Scholar] [CrossRef]
- Chen, G.; Peng, Y.; Huang, Y.; Xie, M.; Dai, Z.; Cai, H.; Dong, W.; Xu, W.; Xie, Z.; Chen, D.; et al. Fluoride induced leaky gut and bloom of Erysipelatoclostridium ramosum mediate the exacerbation of obesity in high-fat-diet fed mice. J. Adv. Res. 2023, 50, 35–54. [Google Scholar] [CrossRef] [PubMed]
- Yang, X.; Li, A.; Li, D.; Guo, Y.; Sun, L. Applications of mixed polysaccharide-protein systems in fabricating multi-structures of binary food gels—A review. Trends Food Sci. Technol. 2021, 109, 197–210. [Google Scholar] [CrossRef]
- Chen, G.; Xie, M.; Wan, P.; Chen, D.; Dai, Z.; Ye, H.; Hu, B.; Zeng, X.; Liu, Z. Fuzhuan Brick Tea Polysaccharides Attenuate Metabolic Syndrome in High-Fat Diet Induced Mice in Association with Modulation in the Gut Microbiota. J. Agric. Food Chem. 2018, 66, 2783–2795. [Google Scholar] [CrossRef]
- Shi, L. Bioactivities, isolation and purification methods of polysaccharides from natural products: A review. Int. J. Biol. Macromol. 2016, 92, 37–48. [Google Scholar] [CrossRef]
- Chen, G.; Xie, M.; Wan, P.; Chen, D.; Ye, H.; Chen, L.; Zeng, X.; Liu, Z. Digestion under saliva, simulated gastric and small intestinal conditions and fermentation in vitro by human intestinal microbiota of polysaccharides from Fuzhuan brick tea. Food Chem. 2018, 244, 331–339. [Google Scholar] [CrossRef]
- Wang, H.; Chen, G.; Li, X.; Zheng, F.; Zeng, X. Yeast β-glucan, a potential prebiotic, showed a similar probiotic activity to inulin. Food Funct. 2020, 11, 10386–10396. [Google Scholar] [CrossRef] [PubMed]
- Chen, G.; Wang, M.; Zeng, Z.; Xie, M.; Xu, W.; Peng, Y.; Zhou, W.; Sun, Y.; Zeng, X.; Liu, Z. Fuzhuan brick tea polysaccharides serve as a promising candidate for remodeling the gut microbiota from colitis subjects in vitro: Fermentation characteristic and anti-inflammatory activity. Food Chem. 2022, 391, 133203. [Google Scholar] [CrossRef]
- Yue, F.; Zhang, J.; Xu, J.; Niu, T.; Lü, X.; Liu, M. Effects of monosaccharide composition on quantitative analysis of total sugar content by phenol-sulfuric acid method. Front. Nutr. 2022, 9, 9633. [Google Scholar] [CrossRef] [PubMed]
- Sedmak, J.J.; Grossberg, S.E. A rapid, sensitive, and versatile assay for protein using Coomassie brilliant blue G250. Anal. Biochem. 1977, 79, 544–552. [Google Scholar] [CrossRef] [PubMed]
- Singleton, V.L.; Orthofer, R.; Lamuela-Raventós, R.M. Analysis of total phenols and other oxidation substrates and antioxidants by means of folin-ciocalteu reagent. In Methods in Enzymology; Academic Press: Cambridge, MA, USA, 1999; pp. 152–178. [Google Scholar]
- Blumenkrantz, N.; Asboe-Hansen, G. New method for quantitative determination of uronic acids. Anal. Biochem. 1973, 54, 484–489. [Google Scholar] [CrossRef] [PubMed]
- Miller, G.L. Use of Dinitrosalicylic Acid Reagent for Determination of Reducing Sugar. Anal. Chem. 1959, 31, 426–428. [Google Scholar] [CrossRef]
- Hao, Y.; Wang, X.; Yuan, S.; Wang, Y.; Liao, X.; Zhong, M.; He, Q.; Shen, H.; Liao, W.; Shen, J. Flammulina velutipes polysaccharide improves C57BL/6 mice gut health through regulation of intestine microbial metabolic activity. Int. J. Biol. Macromol. 2021, 167, 1308–1318. [Google Scholar] [CrossRef] [PubMed]
- Khan, I.; Huang, G.; Li, X.; Leong, W.; Xia, W.; Hsiao, W.L.W. Mushroom polysaccharides from Ganoderma lucidum and Poria cocos reveal prebiotic functions. J. Funct. Foods 2018, 41, 191–201. [Google Scholar] [CrossRef]
- Liu, Q.; An, X.; Chen, Y.; Deng, Y.; Niu, H.; Ma, R.; Zhao, H.; Cao, W.; Wang, X.; Wang, M. Effects of Auricularia auricula Polysaccharides on Gut Microbiota and Metabolic Phenotype in Mice. Foods 2022, 11, 2700. [Google Scholar] [CrossRef] [PubMed]
- Yi, W.; Shi, J.; Zhou, W.; Wei, J.; Sun, Y.; Zeng, X.; Wang, W. In vitro fermentation of a purified fraction of polysaccharides from the root of Brassica rapa L. by human gut microbiota and its interaction with Bacteroides ovatus. Food Chem. 2025, 143109. [Google Scholar] [CrossRef]
- Liu, Y.; Lei, S.; Hou, R.; Li, D.; Wan, X.; Cai, H.; Chen, G. Tea polysaccharides from Taiping Houkui may serve as a potential candidate for regulation of lipid metabolism: Roles of gut microbiota and metabolite in vitro. J. Funct. Foods 2023, 102, 105469. [Google Scholar] [CrossRef]
- Zhang, D.; Liu, J.; Cheng, H.; Wang, H.; Tan, Y.; Feng, W.; Peng, C. Interactions between polysaccharides and gut microbiota: A metabolomic and microbial review. Food Res. Int. 2022, 160, 111653. [Google Scholar] [CrossRef]
- Liu, C.; Du, P.; Cheng, Y.; Guo, Y.; Hu, B.; Yao, W.; Zhu, X.; Qian, H. Study on fecal fermentation characteristics of aloe polysaccharides in vitro and their predictive modeling. Carbohydr. Polym. 2021, 256, 117571. [Google Scholar] [CrossRef]
- Tan, J.K.; Macia, L.; Mackay, C.R. Dietary fiber and SCFAs in the regulation of mucosal immunity. J. Allergy Clin. Immunol. 2023, 151, 361–370. [Google Scholar] [CrossRef] [PubMed]
- Fang, C.; Chen, G.; Kan, J. Characterization and in vitro simulated gastrointestinal digestion and fermentation of Mentha haplocalyx polysaccharide. Int. J. Biol. Macromol. 2022, 222, 360–372. [Google Scholar] [CrossRef] [PubMed]
- Gao, Y.; Guo, Q.; Zhang, K.; Wang, N.; Li, C.; Li, Z.; Zhang, A.; Wang, C. Polysaccharide from Pleurotus nebrodensis: Physicochemical, structural characterization and in vitro fermentation characteristics. Int. J. Biol. Macromol. 2020, 165, 1960–1969. [Google Scholar] [CrossRef] [PubMed]
- Wijesekara, T.; Huang, R.; Wong, I.N.; Xu, B. Insights into immunoregulatory effects of bioactive polysaccharides derived from seaweeds through gut microbiota. Food Biosci. 2024, 58, 103800. [Google Scholar] [CrossRef]
- Yuan, D.; Li, C.; Huang, Q.; Fu, X.; Dong, H. Current advances in the anti-inflammatory effects and mechanisms of natural polysaccharides. Crit. Rev. Food Sci. Nutr. 2023, 63, 5890–5910. [Google Scholar] [CrossRef]
- Zeng, W.; Chen, L.; Li, Y.; Ma, J.; Yang, R.; Ding, J.; Yang, J. The effect of in vitro digestion on the chemical and antioxidant properties of Lycium barbarum polysaccharides. Food Hydrocoll. 2023, 139, 108507. [Google Scholar] [CrossRef]
- Guan, X.; Feng, Y.; Jiang, Y.; Hu, Y.; Zhang, J.; Li, Z.; Song, C.; Li, F.; Hou, J.; Shen, T.; et al. Simulated digestion and in vitro fermentation of a polysaccharide from lotus (Nelumbo nucifera Gaertn.) root residue by the human gut microbiota. Food Res. Int. 2022, 155, 111074. [Google Scholar] [CrossRef] [PubMed]
- Han, X.; Zhou, Q.; Gao, Z.; Lin, X.; Zhou, K.; Cheng, X.; Chitrakar, B.; Chen, H.; Zhao, W. In vitro digestion and fecal fermentation behaviors of polysaccharides from Ziziphus Jujuba cv. Pozao and its interaction with human gut microbiota. Food Res. Int. 2022, 162, 112022. [Google Scholar] [CrossRef] [PubMed]
- Jiang, L.; Yang, W.; Jiang, X.; Yao, T.; Wang, L.; Yang, B. Virulence-related O islands in enterohemorrhagic Escherichia coli O157:H7. Gut Microbes 2021, 13, 1992237. [Google Scholar] [CrossRef] [PubMed]
- Gálvez, E.J.C.; Iljazovic, A.; Amend, L.; Lesker, T.R.; Renault, T.; Thiemann, S.; Hao, L.; Roy, U.; Gronow, A.; Charpentier, E.; et al. Distinct Polysaccharide Utilization Determines Interspecies Competition between Intestinal Prevotella spp. Cell Host Microbe 2020, 28, 838–852.e6. [Google Scholar] [CrossRef] [PubMed]
- Xiao, Y.; Zhai, Q.; Zhang, H.; Chen, W.; Hill, C. Gut Colonization Mechanisms of Lactobacillus and Bifidobacterium: An Argument for Personalized Designs. Annu. Rev. Food Sci. Technol. 2021, 12, 213–233. [Google Scholar] [CrossRef] [PubMed]
- Turroni, F.; Milani, C.; Duranti, S.; Mahony, J.; van Sinderen, D.; Ventura, M. Glycan Utilization and Cross-Feeding Activities by Bifidobacteria. Trends Microbiol. 2018, 26, 339–350. [Google Scholar] [CrossRef]
- Ouyang, Q.; Li, X.; Liang, Y.; Liu, R. Sea Buckthorn Polysaccharide Ameliorates Colitis. Nutrients 2024, 9, 1280. [Google Scholar] [CrossRef]
- Wu, Y.; Zhang, Y.; Huang, S.; Xie, W.; Huang, G.; Zou, Y.; Ye, Z.; Wei, T.; Lin, J.; Zheng, Q. Anti-obesity effects of the high molecular weight Cordyceps militaris polysaccharide CMP40 in high-fat diet mice. Food Biosci. 2024, 60, 104467. [Google Scholar] [CrossRef]
- Liu, T.; Zhao, M.; Zhang, Y.; Xu, R.; Fu, Z.; Jin, T.; Song, J.; Huang, Y.; Wang, M.; Zhao, C. Polysaccharides from Phellinus linteus attenuate type 2 diabetes mellitus in rats via modulation of gut microbiota and bile acid metabolism. Int. J. Biol. Macromol. 2024, 262, 130062. [Google Scholar] [CrossRef] [PubMed]
- Xu, M.; Jiang, Z.; Wang, C.; Li, N.; Bo, L.; Zha, Y.; Bian, J.; Zhang, Y.; Deng, X. Acetate attenuates inflammasome activation through GPR43-mediated Ca2+-dependent NLRP3 ubiquitination. Exp. Mol. Med. 2019, 51, 83. [Google Scholar]
- Rasouli-Saravani, A.; Jahankhani, K.; Moradi, S.; Gorgani, M.; Shafaghat, Z.; Mirsanei, Z.; Mehmandar, A.; Mirzaei, R. Role of microbiota short-chain fatty acids in the pathogenesis of autoimmune diseases. Biomed. Pharmacother. 2023, 162, 114620. [Google Scholar] [CrossRef]
- Samara, J.; Moossavi, S.; Alshaikh, B.; Ortega, V.A.; Pettersen, V.K.; Ferdous, T.; Hoops, S.L.; Soraisham, A.; Vayalumkal, J.; Dersch-Mills, D.; et al. Supplementation with a probiotic mixture accelerates gut microbiome maturation and reduces intestinal inflammation in extremely preterm infants. Cell Host Microbe 2022, 30, 696–711.e5. [Google Scholar] [CrossRef] [PubMed]
- Zhao, R.; Ji, Y.; Chen, X.; Ma, G.; Yao, H.; Li, J.; Hu, Q.; Zhao, L. Flammulina velutipes polysaccharides regulate lipid metabolism disorders in HFD-fed mice via bile acids metabolism. Int. J. Biol. Macromol. 2023, 253, 127308. [Google Scholar] [CrossRef] [PubMed]
- Ampatzoglou, A.; Gruszecka-Kosowska, A.; Aguilera-Gómez, M. Microbiota analysis for risk assessment of xenobiotics: Toxicomicrobiomics, incorporating the gut microbiome in the risk assessment of xenobiotics and identifying beneficial components for One Health. EFSA J. 2022, 20, e200915. [Google Scholar] [CrossRef]
Disclaimer/Publisher’s Note: The statements, opinions and data contained in all publications are solely those of the individual author(s) and contributor(s) and not of MDPI and/or the editor(s). MDPI and/or the editor(s) disclaim responsibility for any injury to people or property resulting from any ideas, methods, instructions or products referred to in the content. |
© 2025 by the authors. Licensee MDPI, Basel, Switzerland. This article is an open access article distributed under the terms and conditions of the Creative Commons Attribution (CC BY) license (https://creativecommons.org/licenses/by/4.0/).




