Effects of Thermal and Non-Thermal Sterilization Methods on the Phytocompounds, Flavor Profile, and Antioxidant Properties of High Acidity Mulberry Vinegar
Abstract
1. Introduction
2. Materials and Methods
2.1. Bacterial Strains, Chemicals and Reagents
2.2. Process Routes
2.2.1. Raw Material Pretreatment, Enzymatic Hydrolysis, Fermentation Processes
2.2.2. Sterilization Methods
2.3. Analytical Techniques
2.3.1. Methods for Determining Physicochemical Indices and Phytochemical Contents
2.3.2. Determination of Antioxidant Capacity: DPPH, ABTS, and FRAP
2.3.3. Phenolic Acid Content Determination Using HPLC UV-Detector
2.3.4. Volatile Substances Determination Using HS-SPME-GC/MS
2.4. Data Processing and Analysis
3. Results and Discussion
3.1. Influence of Sterilization Methods on the Physicochemical Properties of Mulberry Vinegar
3.1.1. Total Soluble Solids (TSS)
3.1.2. pH Stability
3.1.3. Total Acidity (TA)
3.1.4. Interrelationships of Physicochemical Parameters and Implications
3.2. Impact of Sterilization Methods on Phytochemical Content and Antioxidant Properties of Mulberry Vinegar
3.3. Phenolic Acids in Mulberry Fruit Vinegar: Impact of Sterilization Methods on Bioactive Compounds
3.4. Impact of Sterilization Methods on the Volatile Organic Compound Profile of Mulberry Fruit Vinegar
3.5. Multivariate Analysis
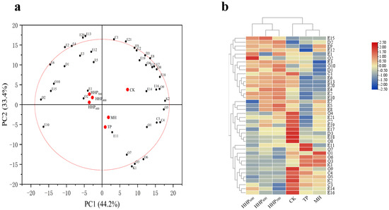
3.5.1. Analysis of Aromatic Profiles in Mulberry Vinegar: Insights from Principal Component Analysis (PCA) and Hierarchical Cluster Analysis (HCA)
3.5.2. Physicochemical, Phytochemical Contents, and Antioxidant Properties in Mulberry Fruit Vinegar: Insights from Principal Component Analysis
4. Conclusions
Supplementary Materials
Author Contributions
Funding
Institutional Review Board Statement
Informed Consent Statement
Data Availability Statement
Acknowledgments
Conflicts of Interest
Abbreviations
| HHP | High hydrostatic pressure |
| TSS | Total soluble solids |
| pH | Potential of hydrogen |
| TA | Total acidity |
| TAC | Total anthocyanin content |
| TPC | Total phenolic content |
| TFC | Total flavonoid content |
| VOCs | Volatile organic compounds |
References
- Xia, T.; Zhang, B.; Duan, W.; Zhang, J.; Wang, M. Nutrients and bioactive components from vinegar: A fermented and functional food. J. Funct. Foods 2020, 64, 103681. [Google Scholar] [CrossRef]
- Mota, J.O.; Vilela, A. Exploring Microbial Dynamics: The Interaction between Yeasts and Acetic Acid Bacteria in Port Wine Vinegar and Its Implications on Chemical Composition and Sensory Acceptance. Fermentation 2024, 10, 421. [Google Scholar] [CrossRef]
- Ezeora, K.C.; Setati, M.E.; Fawole, O.A.; Opara, U.L. Pomegranate Wine Production and Quality: A Comprehensive Review. Fermentation 2024, 10, 348. [Google Scholar] [CrossRef]
- Tokatlı Demirok, N.; Yıkmış, S. Optimization of Ultrasound Treatment for Watermelon Vinegar Using Response Surface Methodology: Antidiabetic—Antihypertensive Effects, Bioactive Compounds, and Minerals. Fermentation 2024, 10, 133. [Google Scholar] [CrossRef]
- Kim, S.H.; Jeong, W.S.; Kim, S.Y.; Yeo, S.H. Quality and Functional Characterization of Acetic Acid Bacteria Isolated from Farm-Produced Fruit Vinegars. Fermentation 2023, 9, 447. [Google Scholar] [CrossRef]
- Padureanu, C.; Badarau, C.L.; Maier, A.; Padureanu, V.; Lupu, M.I.; Canja, C.M.; Branescu, G.R.; Bujor, O.C.; Matei, F.; Poiana, M.A.; et al. Ultrasound Treatment Influence on Antioxidant Properties of Blueberry Vinegar. Fermentation 2023, 9, 600. [Google Scholar] [CrossRef]
- Tao, Y.; Wang, Y.; Yang, J.; Wang, Q.; Jiang, N.; Chu, D.T.; Han, Y.; Zhou, J. Chemical composition and sensory profiles of mulberry wines as fermented with different Saccharomyces cerevisiae strains. Int. J. Food Prop. 2017, 20, 2006–2021. [Google Scholar]
- Suh, H.J.; Noh, D.O.; Kang, C.S.; Kim, J.M.; Lee, S.W. Thermal kinetics of color degradation of mulberry fruit extract. Nahrung 2003, 47, 132–135. [Google Scholar] [CrossRef]
- Silva, V.; Mehrpour, G.; Soares, V.; Santo, D.; Nunes, P.; Quintas, C. Quality and biological properties of vinegar processed from non-valorized fruits in Southern Portugal. Future Foods 2024, 9, 100337. [Google Scholar] [CrossRef]
- Kara, M.; Assouguem, A.; Fadili, M.E.; Benmessaoud, S.; Alshawwa, S.Z.; Kamaly, O.A.; Saghrouchni, H.; Zerhouni, A.R.; Bahhou, J. Contribution to the Evaluation of Physicochemical Properties, Total Phenolic Content, Antioxidant Potential, and Antimicrobial Activity of Vinegar Commercialized in Morocco. Molecules 2022, 27, 770. [Google Scholar] [CrossRef] [PubMed]
- Alessandro, M.; Enrico, S.; Beatrice, F.; Rihab, D.; Debasis, M.; Claudia, E.; Paola, C.; Maddalena, D.G.; Marika, P. Solid-State Fermentation: Applications and Future Perspectives for Biostimulant and Biopesticides Production. Microorganisms 2023, 11, 1408. [Google Scholar] [CrossRef] [PubMed]
- Mascarin, G.M.; Golo, P.S.; de Souza Ribeiro Silva, C.; Muniz, E.R.; de Oliveira Franco, A.; Kobori, N.N.; Fernandes, É.K.K. Advances in submerged liquid fermentation and formulation of entomopathogenic fungi. Appl. Microbiol. Biot. 2024, 108, 451. [Google Scholar] [CrossRef] [PubMed]
- Xiaoman, Q.; Yao, Z.; Housheng, H. Classification of acetic acid bacteria and their acid resistant mechanism. Amb. Express 2021, 11, 29. [Google Scholar]
- Hojjatpanah, G.; Fazaeli, M.; Djomeh, Z.E. Effects of heating method and conditions on the quality attributes of black mulberry (Morus nigra) juice concentrate. Int. J. Food Sci. Technol. 2011, 46, 956–962. [Google Scholar] [CrossRef]
- Xiaoqiang, C.; Youlong, Z.; Yun, Z.; Yuxi, H.; Chengyan, W.; Ke, Z.; Chengtao, W.; Zhengqi, W. Effect of ultra-high pressure treatment on the characteristics of a tea polysaccharide conjugate aqueous solution. Ind. Crops Prod. 2021, 171, 113859. [Google Scholar]
- Marta, C.; Aneta, C.K.; Olga, W.; Marek, R.; Bieta, H.S.E.; Lech, A.; Dorota, P.; Tomasz, F.; Marcin, B.A.; Anna, F. Effect of high pressure processing on biogenic amines content in skin-packed beef during storage. LWT 2023, 175, 114483. [Google Scholar]
- Sardao, R.; Amaral, R.A.; Alexandre, E.M.; Saraiva, J.A.; Pintado, M. Effect of high-pressure processing to improve the safety and quality of an Quercus acorn beverage. LWT 2021, 149, 111858. [Google Scholar] [CrossRef]
- Yan, L.; Li, T.; Liu, C.; Zheng, L. Effects of high hydrostatic pressure and superfine grinding treatment on physicochemical/ functional properties of pear pomace and chemical composition of its soluble dietary fibre. LWT 2019, 107, 171–177. [Google Scholar] [CrossRef]
- GB/T 15038-2006; General Analysis Methods for Wine and Fruit Wine. China Standard Press: Beijing, China, 2006.
- Zhao, T.; Li, X.; Zhu, R.; Ma, Z.; Liu, L.; Wang, X.; Hu, X. Effect of natural fermentation on the structure and physicochemical properties of wheat starch. Carbohyd. Polym. 2019, 218, 163–169. [Google Scholar] [CrossRef]
- Gil, M.I.; Tomás-Barberán, F.A.; Hess-Pierce, B.; Holcroft, D.M.; Kader, A.A. Antioxidant activity of pomegranate juice and its relationship with phenolic composition and processing. J. Agric. Food Chem. 2000, 48, 4581–4589. [Google Scholar] [CrossRef]
- Ivanovic, J.; Dimitrijevic-Brankovic, S.; Misic, D.; Ristic, M.; Zizovic, I. Evaluation and improvement of antioxidant and antibacterial activities of supercritical extracts from clove buds. J. Funct. Foods 2013, 5, 416–423. [Google Scholar] [CrossRef]
- Tao, Y.; Sun, D.; Górecki, A.; Aszczak, W.B.; Lamparski, G.; Amarowicz, R.; Fornal, J.; Jeliński, T. A preliminary study about the influence of high hydrostatic pressure processing in parallel with oak chip maceration on the physicochemical and sensory properties of a young red wine. Food Chem. 2016, 194, 545–554. [Google Scholar] [CrossRef] [PubMed]
- Liu, X.; Zheng, C.; Luo, X.; Wang, X.; Jiang, H. Recent advances of collagen-based biomaterials: Multi-hierarchical structure, modification and biomedical applications. Mater. Sci. Eng. C 2019, 99, 1509–1522. [Google Scholar] [CrossRef]
- Dou, Z.M.; Chen, C.; Fu, X.; Liu, R.H. A dynamic view on the chemical composition and bioactive properties of mulberry fruit using an in vitro digestion and fermentation model. Food Funct. 2022, 13, 4142–4157. [Google Scholar] [CrossRef]
- Zhu, S.M.; Xu, M.L.; Ramaswamy, H.S.; Yang, M.Y.; Yu, Y. Effect of high pressure treatment on the aging characteristics of Chinese liquor as evaluated by electronic nose and chemical analysis. Sci. Rep. 2016, 6, 30273. [Google Scholar] [CrossRef] [PubMed]
- Tchabo, W.; Ma, Y.; Kwaw, E.; Zhang, H.; Li, X.; Afoakwah, N.A. Effects of Ultrasound, High Pressure, and Manosonication Processes on Phenolic Profile and Antioxidant Properties of a Sulfur Dioxide-Free Mulberry (Morus nigra) Wine. Food Bioprocess Technol. 2017, 10, 1210–1223. [Google Scholar] [CrossRef]
- Siddiqui, S.A.; Khan, S.; Bahmid, N.A.; Nagdalian, A.A.; Jafari, S.M.; Oz, R.C.M. Impact of high-pressure processing on the bioactive compounds of milk?- A comprehensive review. J. Food Sci. Technol. 2024, 61, 1632–1651. [Google Scholar] [CrossRef] [PubMed]
- Rekha, C.; Ramdass, P.G.; Kumar, S.A. High hydrostatic pressure technology in dairy processing: A review. J. Food Sci. Technol. 2011, 48, 260–268. [Google Scholar]
- Sanchari, C.; Utpal, R.; Runu, C. Artificial sweeteners—A review. J. Food Sci. Technol. 2014, 51, 611–621. [Google Scholar]
- Ahmad, I.; Martinez, J.M.L.; Sadiq, M.B. Impact of high-pressure processing on rheological, dispersive, and sensorial quality attributes of oat milk. J. Food Sci. Technol. 2024, 1–11. [Google Scholar] [CrossRef]
- Butz, P.; Fernández, A.; Koller, W.D.; Messens, W.; Tauscher, B. Effects of high pressure treatment on fermentation processes during ripening of Gouda cheese. High Press. Res. 2000, 19, 37–41. [Google Scholar] [CrossRef]
- Narpinder, S. Pulses: An overview. J. Food Sci. Technol. 2017, 54, 853–857. [Google Scholar]
- Asioli, D.; Aschemann-Witzel, J.; Caputo, V.; Vecchio, R.; Annunziata, A.; Næs, T.; Varela, P. Making sense of the “clean label” trends: A review of consumer food choice behavior and discussion of industry implications. Food Res. Int. 2017, 99, 58–71. [Google Scholar] [CrossRef] [PubMed]
- Fang, Y.; Xueqing, Y.; Yingjun, J. Optimized preparation, characterization, and antioxidant activity of chitooligosaccharide-glycine Maillard reaction products. J. Food Sci. Technol. 2018, 55, 712–720. [Google Scholar]
- Bello, E.F.T.; Martínez, G.G.; Ceberio, B.F.K.; Rodrigo, D.; López, A.M. High Pressure Treatment in Foods. Foods 2014, 3, 476–490. [Google Scholar] [CrossRef] [PubMed]
- Patiwit, L.; Anuchita, M.; Pheeraya, C. Thermal and pH degradation kinetics of anthocyanins in natural food colorant prepared from black rice bran. J. Food Sci. Technol. 2016, 53, 461–470. [Google Scholar]
- Zhang, L.; Zha, M.; Li, S.; Zong, W. Investigation on the effect of thermal sterilization versus non-thermal sterilization on the quality parameters of jujube juice fermented by Lactobacillus plantarum. J. Food Sci. Technol. 2022, 59, 3765–3774. [Google Scholar] [CrossRef]
- Arora, B.; Sethi, S.; Joshi, A.; Sagar, V.R.; Sharma, R.R. Antioxidant degradation kinetics in apples. J. Food Sci. Technol. 2018, 55, 1306–1313. [Google Scholar] [CrossRef]
- Saranya, S.; Pulissery, S.K.; Boregowda, S.K.; Jayachandran, L.E.; Pandey, H.; Abdullah, S. High pressure processing of jackfruit (Artocarpus heterophyllus L.) shreds: Quality prediction and response surface optimization. J. Food Sci. Technol. 2024, 1–12. [Google Scholar] [CrossRef]
- Al-Juhaimi, F.; Ghafoor, K.; Özcan, M.M.; Jahurul MH, A.; Babiker, E.E.; Jinap, S.; Sahena, F.; Sharifudin, M.S.; Zaidul, I.S.M. Effect of various food processing and handling methods on preservation of natural antioxidants in fruits and vegetables. J. Food Sci. Technol. 2018, 55, 3872–3880. [Google Scholar] [CrossRef] [PubMed]
- Liao, Y.; Kim, T.; Silva, J.L.; Hu, W.; Chen, B. Effects of roasting degrees on phenolic compounds and antioxidant activity in coffee beans from different geographic origins. Food Sci. Technol. 2022, 168, 113965. [Google Scholar] [CrossRef]
- Safwa, S.M.; Ahmed, T.; Talukder, S.; Sarkar, A.; Rana, M.R. Applications of non-thermal technologies in food processing Industries-A review. J. Agric. Food Res. 2024, 18, 100917. [Google Scholar] [CrossRef]
- Kumar, M.; Kaushik, D.; Shubham, S.; Kumar, A.; Kumar, V.; Oz, E.; Brennan, C.; Zeng, M.; Proestos, C.; Rc, K.A.; et al. Ferulic acid: Extraction, estimation, bioactivity and applications for human health and food. J. Sci. Food Agric. 2024. [Google Scholar] [CrossRef] [PubMed]
- Zhao, G.; Zhang, R.; Zhang, M. Effects of high hydrostatic pressure processing and subsequent storage on phenolic contents and antioxidant activity in fruit and vegetable products. Int. J. Food Sci. Technol. 2017, 52, 3–12. [Google Scholar] [CrossRef]
- Je, M.; Wiczkowski, W.A.; Zielińska, D.; Obrzewski, I.B.; Aszczak, W.B. The impact of high pressure processing on the phenolic profile, hydrophilic antioxidant and reducing capacity of purée obtained from commercial tomato varieties. Food Chem. 2018, 261, 201–209. [Google Scholar]
- Wang, F.; Du, B.; Cui, Z.; Xu, L.; Li, C. Effects of high hydrostatic pressure and thermal processing on bioactive compounds, antioxidant activity, and volatile profile of mulberry juice. Food Sci. Technol. Int. 2017, 23, 119–127. [Google Scholar] [CrossRef]
- Contador, R.; Cebrino, F.G.; Parra, J.G.; Lozano, M.; Ramírez, R. Effect of Hydrostatic High Pressure and Thermal Treatments on Two Types of Pumpkin Purée and Changes during Refrigerated Storage. J. Food Process. Preserv. 2014, 38, 704–712. [Google Scholar] [CrossRef]
- Feng, Y.; Liu, M.; Ouyang, Y.; Zhao, X.; Ju, Y.; Fang, Y. Comparative study of aromatic compounds in fruit wines from raspberry, strawberry, and mulberry in central Shaanxi area. Food Nutr. Res. 2015, 59, 29290. [Google Scholar] [CrossRef] [PubMed]
- Jiang, B.; Mantri, N.; Hu, Y.; Lu, J.; Jiang, W.; Lu, H. Evaluation of bioactive compounds of black mulberry juice after thermal, microwave, ultrasonic processing, and storage at different temperatures. Food Sci. Technol. Int. 2015, 21, 392–399. [Google Scholar] [CrossRef]


| Sterilization Method | TSS (%) | pH | TA (g/L) | TAC (mg C3G/L) | TPC (mg GAE/L) | TFC (mg RE/L) | DPPH (mmol TE/L) | ABTS (mmol TE/L) | FRAP (mmol AAE/L) |
|---|---|---|---|---|---|---|---|---|---|
| CK | 6.90 ± 0.10 a | 3.55 ± 0.01 a | 7.10 ± 0.46 a | 57.56 ± 2.58 a,b | 1023.63 ± 41.95 a | 830.60 ± 20.42 a | 7.14 ± 0.05 a | 12.83 ± 0.20 b | 11.71 ± 0.10 a |
| TP | 6.90 ± 0.10 a | 3.55 ± 0.01 a | 7.10 ± 0.05 a | 42.56 ± 1.07 c | 999.98 ± 33.45 a | 508.60 ± 78.25 c | 5.67 ± 0.18 b | 11.94 ± 0.12 c | 10.32 ± 0.31 c |
| MH | 6.90 ± 0.10 a | 3.54 ± 0.01 a | 6.40 ± 0.53 a,b | 32.40 ± 3.85 d | 869.87 ± 30.09 b | 675.60 ± 74.28 b | 3.73 ± 0.06 c | 11.31 ± 0.20 d | 9.83 ± 0.22 d |
| HHP400 | 6.80 ± 0.10 a | 3.55 ± 0.01 a | 6.40 ± 0.52 a,b | 52.17 ± 2.70 b | 998.93 ± 55.48 a | 737.60 ± 14.80 b | 7.17 ± 0.02 a | 12.21 ± 0.41 c | 11.10 ± 0.18 b |
| HHP500 | 6.90 ± 0.10 a | 3.53 ± 0.01 a | 5.00 ± 0.23 c | 58.22 ± 1.84 a | 1043.35 ± 46.79 a | 735.60 ± 21.63 b | 7.13 ± 0.02 a | 12.80 ± 0.10 b | 11.86 ± 0.17 a |
| HHP600 | 6.90 ± 0.10 a | 3.54 ± 0.01 a | 5.00 ± 0.64 c | 57.11 ± 0.58 a,b | 1020.75 ± 53.78 a | 897.60 ± 24.56 a | 7.11 ± 0.02 a | 13.49 ± 0.33 a | 11.99 ± 0.22 a |
| Phenolic Acid (mg/L) | CK | TP | MH | HHP400 | HHP500 | HHP600 |
|---|---|---|---|---|---|---|
| Chlorogenic acid | 2.55 ± 0.05 a | 1.50 ± 0.05 e | 1.78 ± 0.06 d | 2.12 ± 0.03 c | 2.20 ± 0.05 b | 2.05 ± 0.03 c |
| Ferulic acid | 1.68 ± 0.02 a | 1.52 ± 0.01 c | 1.50 ± 0.05 c | 1.61 ± 0.03 b | 1.61 ± 0.02 b | 1.59 ± 0.01 c |
| Mustard acid | 1.87 ± 0.01 a | 1.40 ± 0.01 f | 1.62 ± 0.01 e | 1.78 ± 0.01 c | 1.80 ± 0.01 b | 1.75 ± 0.01 d |
| P-coumaric acid | 2.81 ± 0.01 a | 1.90 ± 0.02 e | 2.22 ± 0.05 d | 2.60 ± 0.02 c | 2.70 ± 0.05 b | 2.63 ± 0.02 c |
| Caffeic acid | 18.09 ± 0.09 a | 10.59 ± 0.05 e | 12.60 ± 0.05 d | 14.85 ± 0.10 c | 15.65 ± 0.10 b | 14.93 ± 0.08 c |
| P-hydroxy benzoic acid | 13.22 ± 0.08 a | 11.37 ± 0.06 f | 11.70 ± 0.05 e | 12.40 ± 0.05 d | 12.67 ± 0.03 b | 12.50 ± 0.05 c |
| Protocatechuic acid | 13.71 ± 0.02 a | 10.45 ± 0.02 e | 11.84 ± 0.05 d | 12.30 ± 0.05 c | 12.52 ± 0.05 b | 12.34 ± 0.04 c |
| Clove acid | 13.19 ± 0.05 a | 10.46 ± 0.04 e | 11.50 ± 0.05 d | 12.50 ± 0.05 c | 12.61 ± 0.05 b | 12.43 ± 0.05 c |
| Gallic acid | 7.83 ± 0.06 a | 5.28 ± 0.02 f | 6.23 ± 0.01 e | 7.30 ± 0.05 c | 7.39 ± 0.01 b | 7.23 ± 0.01 d |
| Vanillic acid | 8.11 ± 0.02 a | 7.77 ± 0.01 d | 7.83 ± 0.01 c | 7.87 ± 0.02 b,c | 7.89 ± 0.03 b | 7.87 ± 0.03 b,c |
| Serial Number | Retention Time (min) | Compounds | Volatile Content (μg/L) | |||||
|---|---|---|---|---|---|---|---|---|
| CK | TP | MH | HHP400 | HHP500 | HHP600 | |||
| Esters | ||||||||
| E1 | 7.57 | Acetic acid methyl ester | 1034.29 ± 9.04 d | 1040.00 ± 8.73 c | 925.71 ± 7.46 e | 897.14 ± 6.35 f | 1114.29 ± 9.47 b | 1131.43 ± 9.48 a |
| E2 | 8.45 | Ethyl acetate | 1454.29 ± 9.34 d | 1085.00 ± 8.54 f | 1308.29 ± 9.14 e | 1698.29 ± 9.47 c | 1775.71 ± 10.3 a | 1732.57 ± 9.94 b |
| E3 | 9.78 | Ethyl propionate | 20.00 ± 0.14 d | 14.29 ± 0.14 e | n.d | 24.17 ± 0.54 a | 22.56 ± 0.37 b | 21.14 ± 0.69 c |
| E4 | 9.98 | Ethyl isobutyrate | 22.86 ± 0.53 b | 21.45 ± 0.34 c | 21.43 ± 0.25 c | 24.29 ± 0.18 a | 24.29 ± 0.23 a | 22.86 ± 0.19 b |
| E5 | 10.13 | Propyl acetate | 62.86 ± 0.54 c | 51.42 ± 0.44 d | 62.86 ± 0.52 c | 68.57 ± 0.26 b | 74.29 ± 0.31 a | 51.43 ± 0.37 d |
| E6 | 10.99 | Acetic acid isobutyl ester | 112.86 ± 1.14 d | 51.43 ± 1.34 f | 72.86 ± 1.55 e | 121.43 ± 1.93 b | 124.29 ± 1.98 a | 117.14 ± 1.54 c |
| E7 | 11.55 | Ethyl butyrate | 25.71 ± 0.34 a | 17.14 ± 0.26 b | 25.71 ± 0.25 a | 25.71 ± 0.19 a | 25.71 ± 0.24 a | 8.57 ± 0.15 c |
| E8 | 11.95 | Ethyl 2-methylbutyrate | 11.43 ± 0.12 c | n.d | 11.43 ± 0.14 c | 14.29 ± 0.17 b | 17.14 ± 0.14 a | n.d |
| E9 | 12.37 | Ethyl isovalerate | 22.86 ± 0.24 d | 17.14 ± 0.14 e | 40.00 ± 0.24 a | 35.71 ± 0.34 c | 40.63 ± 0.28 a | 38.95 ± 0.24 b |
| E10 | 13.70 | Isoamyl acetate | 1122.86 ± 6.24 d | 1000.00 ± 8.04 f | 1085.71 ± 7.24 e | 1234.29 ± 8.24 b | 1271.43 ± 8.84 a | 1208.57 ± 8.34 c |
| E11 | 16.06 | Acetic acid isobutyl ester | 8.57 ± 0.05 b | 22.86 ± 0.07 a | n.d | 8.57 ± 0.03 b | 8.57 ± 0.13 b | n.d |
| E12 | 16.50 | Ethyl hexanoate | 100.00 ± 1.04 c | 57.14 ± 0.94 d | 102.86 ± 1.13 b | 108.57 ± 1.04 a | 101.43 ± 1.24 b | 101.74 ± 1.25 b |
| E13 | 17.67 | Hexyl acetate | 5.71 ± 0.08 b | n.d | n.d | 5.71 ± 0.09 b | 6.84 ± 0.06 a | 5.03 ± 0.03 b |
| E14 | 18.94 | Ethyl lactate | 120.00 ± 1.15 a | 104.00 ± 1.06 c | 105.14 ± 1.25 c | 104.00 ± 1.24 c | 92.57 ± 0.94 d | 110.85 ± 1.15 b |
| E15 | 26.10 | Dimethyl succinate | 85.70 ± 1.25 a | 85.71 ± 1.32 a | 85.71 ± 1.04 a | 85.76 ± 1.12 a | 85.73 ± 1.26 a | 85.75 ± 1.24 a |
| E16 | 27.03 | Diethyl succinate | 220.10 ± 1.64 a | 160.00 ± 1.36 b | 151.43 ± 1.52 c | 137.14 ± 1.83 d | 125.71 ± 1.29 e | 162.85 ± 1.53 b |
| E17 | 27.23 | Ethyl benzoate | 68.57 ± 0.63 a | 45.71 ± 0.52 c | 51.43 ± 0.51 b | 51.43 ± 0.43 b | 51.42 ± 0.49 b | 40.00 ± 0.43 d |
| E18 | 28.39 | Jasmal | 38.57 ± 0.25 a | 25.71 ± 0.17 b | 25.71 ± 0.14 b | 24.29 ± 0.16 c | 24.28 ± 0.13 c | 22.85 ± 0.18 d |
| E19 | 29.57 | Methyl salicylate | 91.43 ± 0.95 a | 57.14 ± 0.63 f | 74.29 ± 0.83 c | 80.00 ± 0.98 b | 62.86 ± 0.75 e | 68.57 ± 0.66 d |
| E20 | 30.11 | Phenethyl acetate | 491.43 ± 4.36 d | 291.43 ± 4.63 f | 297.14 ± 4.69 e | 497.54 ± 4.66 c | 512.86 ± 4.89 a | 509.52 ± 4.80 b |
| E21 | 31.38 | Ethyl benzoate | 34.29 ± 0.32 a | n.d | 17.14 ± 0.21 c | 17.14 ± 0.23 c | 22.86 ± 0.29 b | 17.14 ± 0.25 c |
| 5154.28 ± 39.39 d | 4407.57 ± 38.67 e | 4464.85 ± 38.11 e | 5263.59 ± 36.86 c | 5595.46 ± 43.63 a | 5456.95 ± 42.46 b | |||
| Alcohols | ||||||||
| O1 | 9.25 | Ethyl alcohol | 1107.14 ± 6.64 b | 1055.71 ± 6.24 c | 1174.28 ± 6.82 a | 1045.71 ± 7.15 d | 1004.28 ± 6.38 e | 1005.71 ± 6.25 e |
| O2 | 12.71 | Isobutanol | 114.28 ± 1.24 b | 114.28 ± 1.04 b | 108.57 ± 1.02 c | 114.28 ± 1.16 b | 108.57 ± 1.20 c | 131.42 ± 1.21 a |
| O3 | 15.63 | Isoamyl | 1440.00 ± 6.72 c | 1548.85 ± 6.94 b | 1571.49 ± 7.03 a | 1371.42 ± 6.83 d | 1371.42 ± 6.63 d | 1372.85 ± 6.79 d |
| O4 | 19.13 | Hexyl alcohol | 22.85 ± 0.16 a | 20.00 ± 0.12 c | 21.42 ± 0.13 b | 20.15 ± 0.17 c | 21.42 ± 0.21 b | 20.57 ± 0.17 c |
| O5 | 21.55 | Heptanol | 16.19 ± 0.23 a | 14.28 ± 0.19 b | 14.28 ± 0.15 b | 12.38 ± 0.18 c | 12.53 ± 0.19 c | 11.42 ± 0.12 d |
| O6 | 22.43 | 2-Ethylene hexanol | 34.28 ± 0.27 c | 54.28 ± 0.34 a | 45.71 ± 0.45 b | 13.28 ± 0.39 d | n.d | 14.28 ± 0.32 d |
| O7 | 23.65 | Linalool | 34.28 ± 0.31 b | 57.14 ± 0.28 a | 28.57 ± 0.24 c | 29.37 ± 0.26 c | 17.14 ± 0.21 d | 27.13 ± 0.18 c |
| O8 | 25.73 | 4-Terpineol | 27.14 ± 0.23 a | 15.71 ± 0.18 c | 17.14 ± 0.15 b | 15.71 ± 0.21 c | 17.14 ± 0.17 b | 14.28 ± 0.14 d |
| O9 | 26.64 | Nonanol | 13.87 ± 0.12 a | 10.61 ± 0.15 b | 8.98 ± 0.09 c | 8.96 ± 0.11 c | 8.72 ± 0.12 c | 8.36 ± 0.13 c |
| O10 | 31.70 | Phenethyl alcohol | 503.85 ± 5.37 e | 534.28 ± 5.72 d | 482.14 ± 5.18 f | 548.57 ± 5.39 b | 564.28 ± 5.67 a | 542.85 ± 5.28 c |
| 3313.92 ± 21.92 c | 3425.18 ± 21.20 b | 3472.55 ± 21.26 a | 3179.73 ± 21.85 d | 3125.80 ± 20.78 e | 3148.98 ± 20.59 d,e | |||
| Acids | ||||||||
| C1 | 21.12 | Acetic acid | 4422.86 ± 10.48 a | 4088.57 ± 9.98 e | 4008.57 ± 9.68 f | 4291.43 ± 9.8 b7 | 4280.00 ± 9.62 c | 4208.53 ± 9.83 d |
| C2 | 24.32 | Isobutyric acid | 51.42 ± 0.58 a | 22.85 ± 0.24 e | 37.14 ± 0.38 c | 40.00 ± 0.43 b | 37.14 ± 0.35 c | 28.57 ± 0.28 d |
| C3 | 26.73 | Isovaleric acid | 15.71 ± 0.18 a | 14.29 ± 0.14 b | 13.43 ± 0.12 c | 11.43 ± 0.09 e | 10.00 ± 0.11 f | 12.85 ± 0.13 d |
| C4 | 30.23 | Caproic acid | 137.14 ± 1.21 a | 125.71 ± 1.15 b | 102.85 ± 1.21 c | 81.43 ± 0.84 d | 80.00 ± 0.81 d | 82.85 ± 0.92 d |
| 4627.14 ± 1.91 a | 4251.42 ± 3.50 e | 4162.00 ± 1.71 f | 4424.28 ± 1.36 b | 4407.14 ± 1.27 c | 4332.81 ± 1.33 d | |||
| Aldehydes | ||||||||
| D1 | 6.41 | Acetaldehyde | 1.14 ± 0.03 d | 1.13 ± 0.02 d | 0.71 ± 0.01 e | 1.23 ± 0.03 c | 1.58 ± 0.05 a | 1.49 ± 0.03 b |
| D2 | 9.04 | Isovaleraldehyde | 5.08 ± 0.08 f | 6.35 ± 0.05 e | 6.81 ± 0.03 d | 7.71 ± 0.06 b | 8.08 ± 0.05 a | 7.48 ± 0.06 c |
| D3 | 23.86 | Benzaldehyde | 3.57 ± 0.03 a | 2.14 ± 0.02 c | 2.00 ± 0.01 d | 2.43 ± 0.03 b | 2.43 ± 0.02 b | 2.14 ± 0.01 c |
| 9.79 ± 0.14 d | 9.63 ± 0.09 de | 9.52 ± 0.05 e | 11.37 ± 0.12 b | 12.09 ± 0.12 a | 11.11 ± 0.10 c | |||
| Ketones | ||||||||
| K1 | 10.06 | 2, 3-Butanedione | 62.86 ± 0.13 c | 83.00 ± 0.23 a | 80.63 ± 0.20 b | 54.71 ± 0.17 d | 55.71 ± 0.13 d | 52.86 ± 0.15 d |
| K2 | 17.77 | 3-Hydroxy-2-butanone | 115.71 ± 1.03 a | 95.71 ± 1.12 b | 95.00 ± 1.06 b | 84.43 ± 0.93 c | 82.14 ± 1.10 d | 80.71 ± 0.93 e |
| 178.57 ± 1.16 a | 178.71 ± 1.35 a | 175.63 ± 1.26 a | 139.14 ± 2.10 b | 137.85 ± 2.26 b | 133.57 ± 2.06 c | |||
| Parameters | TSS | pH | TA | TAC | TPC | TFC | DPPH | ABTS | FRAP |
|---|---|---|---|---|---|---|---|---|---|
| TSS | 1 | ||||||||
| pH | 0.55989 * | 1 | |||||||
| TA | 0.27163 | 0.77712 * | 1 | ||||||
| TAC | 0.11927 | 0.03839 | −0.32034 | 1 | |||||
| TPC | 0.46172 | 0.37455 | −0.02442 | 0.84167 * | 1 | ||||
| TFC | 0.21564 | 0.04139 | −0.37155 | 0.66163 * | 0.3665 | 1 | |||
| DPPH | −0.08873 | 0.05103 * | −0.28196 | 0.95283 * | 0.80063 * | 0.5312 * | 1 | ||
| ABTS | 0.28569 | 0.04666 | −0.39151 | 0.89892 * | 0.79366 * | 0.73907 * | 0.80675 * | 1 | |
| FRAP | 0.18685 | −0.03633 | −0.44045 | 0.96886 * | 0.79162 * | 0.76958 * | 0.88976 * | 0.94607 * | 1 |
Disclaimer/Publisher’s Note: The statements, opinions and data contained in all publications are solely those of the individual author(s) and contributor(s) and not of MDPI and/or the editor(s). MDPI and/or the editor(s) disclaim responsibility for any injury to people or property resulting from any ideas, methods, instructions or products referred to in the content. |
© 2025 by the authors. Licensee MDPI, Basel, Switzerland. This article is an open access article distributed under the terms and conditions of the Creative Commons Attribution (CC BY) license (https://creativecommons.org/licenses/by/4.0/).
Share and Cite
Xiong, Y.; Yang, M.; Ma, S.; Boasiako, T.A.; Aregbe, A.Y.; Ma, Y. Effects of Thermal and Non-Thermal Sterilization Methods on the Phytocompounds, Flavor Profile, and Antioxidant Properties of High Acidity Mulberry Vinegar. Fermentation 2025, 11, 65. https://doi.org/10.3390/fermentation11020065
Xiong Y, Yang M, Ma S, Boasiako TA, Aregbe AY, Ma Y. Effects of Thermal and Non-Thermal Sterilization Methods on the Phytocompounds, Flavor Profile, and Antioxidant Properties of High Acidity Mulberry Vinegar. Fermentation. 2025; 11(2):65. https://doi.org/10.3390/fermentation11020065
Chicago/Turabian StyleXiong, Yuqing, Mozi Yang, Shengmei Ma, Turkson Antwi Boasiako, Afusat Yinka Aregbe, and Yongkun Ma. 2025. "Effects of Thermal and Non-Thermal Sterilization Methods on the Phytocompounds, Flavor Profile, and Antioxidant Properties of High Acidity Mulberry Vinegar" Fermentation 11, no. 2: 65. https://doi.org/10.3390/fermentation11020065
APA StyleXiong, Y., Yang, M., Ma, S., Boasiako, T. A., Aregbe, A. Y., & Ma, Y. (2025). Effects of Thermal and Non-Thermal Sterilization Methods on the Phytocompounds, Flavor Profile, and Antioxidant Properties of High Acidity Mulberry Vinegar. Fermentation, 11(2), 65. https://doi.org/10.3390/fermentation11020065
