Next Article in Journal
Fermentation and Bioactivity Properties in Small Black Soybean (Seomoktae)-Enriched Fermented Soymilk
Previous Article in Journal
Future Horizons for Biomethane in the Context of the Energy Transition
 
 
Font Type:
Arial Georgia Verdana
Font Size:
Aa Aa Aa
Line Spacing:
Column Width:
Background:
Article

Continuous Lactic Acid Fermentation of Actual Food Waste Slurry: Effects of Reaction Temperature and Hydraulic Retention Time

Tsinghua Shenzhen International Graduate School, Tsinghua University, Shenzhen 518055, China
*
Author to whom correspondence should be addressed.
Fermentation 2025, 11(12), 654; https://doi.org/10.3390/fermentation11120654
Submission received: 7 October 2025 / Revised: 5 November 2025 / Accepted: 6 November 2025 / Published: 21 November 2025

Abstract

Food waste (FW) valorization via lactic acid (LA) fermentation is a promising approach, yet most studies rely on surrogate substrates, limiting industrial applicability. This study investigated continuous LA fermentation of actual FW slurry from a Shenzhen treatment plant, focusing on the effects of hydraulic retention time (HRT: 1.33, 2.0, 3.0 days) and temperature (25, 30, 35, 40 °C) under open-culture conditions. Results showed that hydraulic retention time (HRT) and temperature jointly regulated fermentation performance and microbial communities. Short HRT (1.33 days) caused system instability with fluctuating LA concentrations, while extending the HRT to 2 days enhanced stability, achieving LA concentrations exceeding 14,000 mg/L across all temperatures. Further increasing the HRT to 3 days reduced LA yield and acidification rate, accompanied by acetic/propionic acid accumulation, especially at higher temperatures. Temperature affected the system’s hydrolysis rate, with higher temperatures promoting the hydrolysis of cellulose and hemicellulose. Metagenomic analysis revealed that Lactobacillaceae dominated (>90% of bacteria). The phosphoketolase pathway was the most abundant LA-producing route, and temperature and HRT affected carbohydrate-active enzyme profiles. Balancing efficiency and cost, an HRT of 2 days at 30–35 °C is recommended for industrial LA fermentation of actual FW.

1. Introduction

Food waste (FW), a significant component of municipal solid waste (MSW), is generated at substantial and rising levels worldwide. According to estimates from the UN Food Waste Index 2024 [1], global FW rose from 931 million tonnes in 2019 to 1.05 billion tonnes in 2022, representing a compound annual growth rate of 4.1%. In the United States, based on data from the non-profit organization ReFED, per capita FW generation in 2022 was approximately 149 kg, amounting to a national total of 49.6 million tonnes [2]. In China, estimates from industry surveys and consulting agencies indicate that FW generation reached 125 million tonnes in 2020 and has continued to grow due to rapid urbanization and dietary transitions [3]. Owing to its high moisture and readily putrescible organic content, FW imposes significant operational and environmental burdens on municipal systems (e.g., odor, rapid biodegradation, leachate, and methane formation), underscoring the need for improved source reduction and valorization pathways [4].
A spectrum of FW management options has been implemented, including feed processing, anaerobic digestion (AD), composting, and incineration [5]. Among these, AD is widely adopted for its operational reliability and renewable energy recovery [6]. Nevertheless, AD typically necessitates long hydraulic retention times (HRTs), with values generally exceeding 20 days. Additionally, the microbial consortia driving AD are highly sensitive to environmental perturbations. For instance, the accumulation of free ammonia and volatile fatty acids (VFAs) can readily trigger process instability [7]. Anaerobic fermentation (AF) has emerged in recent years because it can steer carbon away from methanogenesis toward value-added metabolites in a short period [8].
By adjusting parameters (e.g., pH, temperature, and organic loading rate), AF can be directed to accumulate organic acids, alcohols, and biohydrogen under relatively short HRTs (2–5 days), thereby reducing reactor footprint and potential capital costs [9,10]. Within this acidogenic biorefinery, lactic acid (LA) has received special attention due to its roles in the chemical and feed industries, as well as a monomer for polylactic acid (PLA) [11]. The readily fermentable carbohydrates in FW, together with abundant amino nitrogen and B-vitamin cofactors, create favorable conditions for the growth of lactic acid bacteria (LAB) [12]. Accordingly, LA-oriented fermentation has become a promising route for FW valorization, with significant progress reported via targeted process control and reactor/mode design [13,14].
However, previous studies on FW fermentation have primarily relied on substrates sourced from institutional cafeterias or laboratory-simulated mixtures. Given the complexity of open mixed-culture systems, even modest differences in physicochemical properties can shift fermentation pathways and product spectra [15,16]. This may be attributed to variations in the contents of lipids, proteins, cellulose, and starch across different substrates, which affect microbial metabolic routes due to substrate-specific utilization preferences. Consequently, it may not be easy to extend results obtained using surrogate substrates to the actual feedstocks employed in industrial plants. It is crucial to conduct experiments using actual FW from treatment plants as the substrate. Nevertheless, research of this kind remains highly scarce. Notable exceptions include Bacillus coagulans-based L-LA production from the organic fraction of municipal solid waste (OFMSW) collected at MSW treatment facilities [17], thermophilic process optimization with OFMSW from solid-waste plants [18], and evaluations using slurries pretreated at biological waste treatment plants to assess pH-control strategies [19]. While these approaches, i.e., pure-strain operation, thermophilic conditions, and tight pH regulation, can enhance fermentation performance, their adoption in full-scale FW facilities is often constrained by chemical dosing, heat demand, mass-transfer limitations, and operating complexity. We posit that low HRT operation and temperature selection within ambient-to-mesophilic ranges constitute more practical and scalable levers for plant deployment. Nevertheless, the application of such simple and potentially industry-feasible parameters to control LA fermentation of real food waste remains largely underexplored and warrants further investigation.
Here, we used FW slurry collected from an operational treatment plant as the substrate in four bench-scale LA fermentation reactors to examine how two fundamental, easily implementable parameters—HRT and temperature—shape performance under open-culture conditions. We quantified acidification metrics and product distributions with actual FW slurry and applied shotgun metagenomics to resolve microbial community structure and functional potential. The study offers actionable guidance for translating LA-oriented FW fermentation to industrial practice.

2. Materials and Methods

2.1. Substrate and Inoculum

Experiments were conducted in an FW treatment facility in Shenzhen, China. The plant operates a conventional two-phase anaerobic digestion process, which is widely representative of current practice in China [20]. Pretreated FW slurry—free of oils, impurities, and macro-particulates—was collected daily and used as the fermentation substrate. Biogas slurry from a well-operated mesophilic anaerobic digestion tank served as the inoculum. The microbial community in the fermentation system originated either from the endogenous microbiota naturally present in the FW or from the microbial population contained in the inoculum. The physicochemical characteristics of the substrate are summarized in Table 1 as mean values with standard deviations. Due to variations in both the incoming raw materials and the plant’s operational conditions, the FW slurry composition fluctuated during the experimental period.

2.2. Reactor Set-Up and Operation

Fermentation experiments were carried out in four continuously stirred-tank reactors (CSTRs), each with a working volume of 6.0 L, and were operated at a constant stirring speed of 60 rpm. The reactors were maintained at precise temperatures of 25 °C, 30 °C, 35 °C, and 40 °C, respectively—a temperature range that balances microbial activity and energy consumption [21]. Temperature control was achieved via water jackets connected to a circulating water bath, with a control accuracy of ±1.0 °C. At the start of the experiment, each reactor was charged with 5800 mL of substrate and 200 mL of inoculum. Following a 2-day startup period without substrate feeding or effluent discharge, the reactors transitioned to semi-continuous operation. To minimize reactor size and operating costs in practical applications, a shorter HRT was employed, with the operation encompassing three sequential HRT phases: 1.33, 2.0, and 3.0 days. Steady-state conditions were defined as those in which the concentrations of major fermentation products exhibited relative standard deviations of less than 15% for at least 8 days. After reaching steady state, each HRT phase was maintained for a minimum of 12 days (equivalent to four times the longest HRT in the study) before proceeding to the next phase. During operation, an equal volume of fermentation broth was withdrawn daily and replaced with fresh feedstock. Effluent samples were collected every two days for subsequent analysis.
The hydrolysis and acidification rates were calculated using the following stoichiometric relationships to assess system performance:
Hydrolysis rate = (SCOD/TCOD) × 100%
Acidification rate = (CODp/TCOD) × 100%
where SCOD is the soluble chemical oxygen demand of fermentation effluent, TCOD is the total chemical oxygen demand of feedstock, and CODp is the sum of COD for the fermentation products, including LA, ethanol, acetic acid, propionic acid, and butyric acid.

2.3. Microbial Analysis

On the final day of each phase, fermentation broth samples were collected, rapidly frozen in liquid nitrogen, and stored in a liquid nitrogen tank to preserve sample integrity. The frozen samples were subsequently shipped to Majorbio Inc. (Shanghai, China) for DNA extraction and sequencing. Sample names indicate the operating temperature and HRT. For example, “D25-HRT1.33” refers to a sample obtained from the stable phase operated at 25 °C with an HRT of 1.33 days.
Microbial community DNA was extracted using the Soil RNA Extraction Kit (Majorbio, Shanghai, China) according to the manufacturer’s instructions. The concentration and purity of extracted DNA were determined using a TBS-380 fluorometer (YPH-Bio, Beijing, China) and a NanoDrop 2000 spectrophotometer (Thermo Scientific, Waltham, MA, USA), respectively. Paired-end DNA libraries were prepared using the NEXTFLEX® Rapid DNA-Seq kit (Bioo Scientific, Austin, TX, USA) and sequenced on the Illumina NovaSeq 6000 platform, generating 150 bp paired-end reads with a total yield exceeding 10 Gbp per sample.
Raw sequencing reads were processed with fastp (v0.24.0) to remove adapter sequences, low-quality reads (-q 30, -u 20), reads containing ambiguous bases (N > 5), and PCR duplicates, yielding high-quality clean reads for downstream analysis [22]. De novo assembly was performed with MEGAHIT (v1.2.9) using optimized k-mer parameters (k-min = 21, k-max = 141) [23], and contigs shorter than 500 bp were discarded. Taxonomic classification of the contigs was carried out using Kraken2 (v2.1.3) with the standard database [24], and clean reads were mapped back to the contigs to determine the taxonomic composition of the microbial community. All contigs ≥ 500 bp across samples were pooled and subjected to open reading frame (ORF) prediction using Prodigal (v2.6.3), with genes shorter than 300 bp removed [25]. Redundant sequences were clustered using CD-HIT (v4.8.1) at 97% nucleotide identity and 90% coverage thresholds [26], with the longest sequence in each cluster retained as the representative to construct a non-redundant gene catalog. Functional annotation was conducted via the BlastKOALA web server against the Kyoto Encyclopedia of Genes and Genomes (KEGG) database [27], while carbohydrate-active enzymes (CAZymes) were annotated using eggNOG-mapper (v2.1.12) against the eggNOG database [28]. Clean reads from each sample were then aligned to the non-redundant gene catalog using Bowtie2 (v2.5.4) [29], and gene abundances were calculated as mapped read counts normalized by gene length.

2.4. Other Analytical Procedures

TS and VS were determined gravimetrically by drying samples at 105 °C followed by incineration at 600 °C, respectively. TCOD and SCOD were measured using COD digestion vials (Hach, Loveland, CO, USA) and analyzed with a DR3900 spectrophotometer (Hach, USA). pH was measured using a digital pH meter (PHS-3C, INESA, Shanghai, China) equipped with a 501 pH electrode (INESA, China). For soluble parameter analyses, samples were centrifuged at 4000× g for 5 min, and the supernatant was filtered through a 0.45 µm membrane. The filtrate was then used to determine the concentrations of SCOD, ammonium, and fermentation products. Ethanol and volatile fatty acids (VFAs), including acetic, propionic, n-butyric, n-valeric, n-caproic, and n-heptanoic acids, were quantified using gas chromatography (GC-2014, Shimadzu, Kyoto, Japan) equipped with a DB-FFAP capillary column (30 m × 0.320 mm × 1.00 µm) and a flame ionization detector (FID). LA concentrations were determined using high-performance liquid chromatography (LC-2030C 3D Plus, Shimadzu, Japan) with an InertSustain® C18 column (5 µm, 25 cm × 4.6 mm) and ultraviolet detection at 206 nm. The mobile phase consisted of 85% 20 mmol/L KH2PO4 and 15% methanol, delivered at a flow rate of 0.7 mL/min.

2.5. Statistical Analysis and Figure Making

Statistical analyses were conducted in R (version 4.3.2; RStudio 2024.12.1) and Microsoft Excel. Correlations between process variables and microbial features were assessed using Spearman’s rank correlation, chosen because several variables departed from normality and monotonic (possibly non-linear) relationships were expected. We report Benjamini–Hochberg FDR–adjusted p-values; correlations were considered significant at adjusted p < 0.05, and noteworthy when |ρ| ≥ 0.60 (thresholds stated in figure legends). For two-group comparisons, normality was first evaluated with the Shapiro–Wilk test (α = 0.05). When normality was not rejected, Welch’s two-tailed t-test was used; otherwise the Mann–Whitney U test was applied. Principal component analysis and Venn diagrams were generated in OriginPro 2025. Microbe–environment–function association networks were constructed in Gephi 0.10 based on significant correlations. Other figures were prepared in OriginPro 2025 and Microsoft PowerPoint.

3. Results and Discussion

3.1. Fermentation Products Under Different Temperatures and HRTs

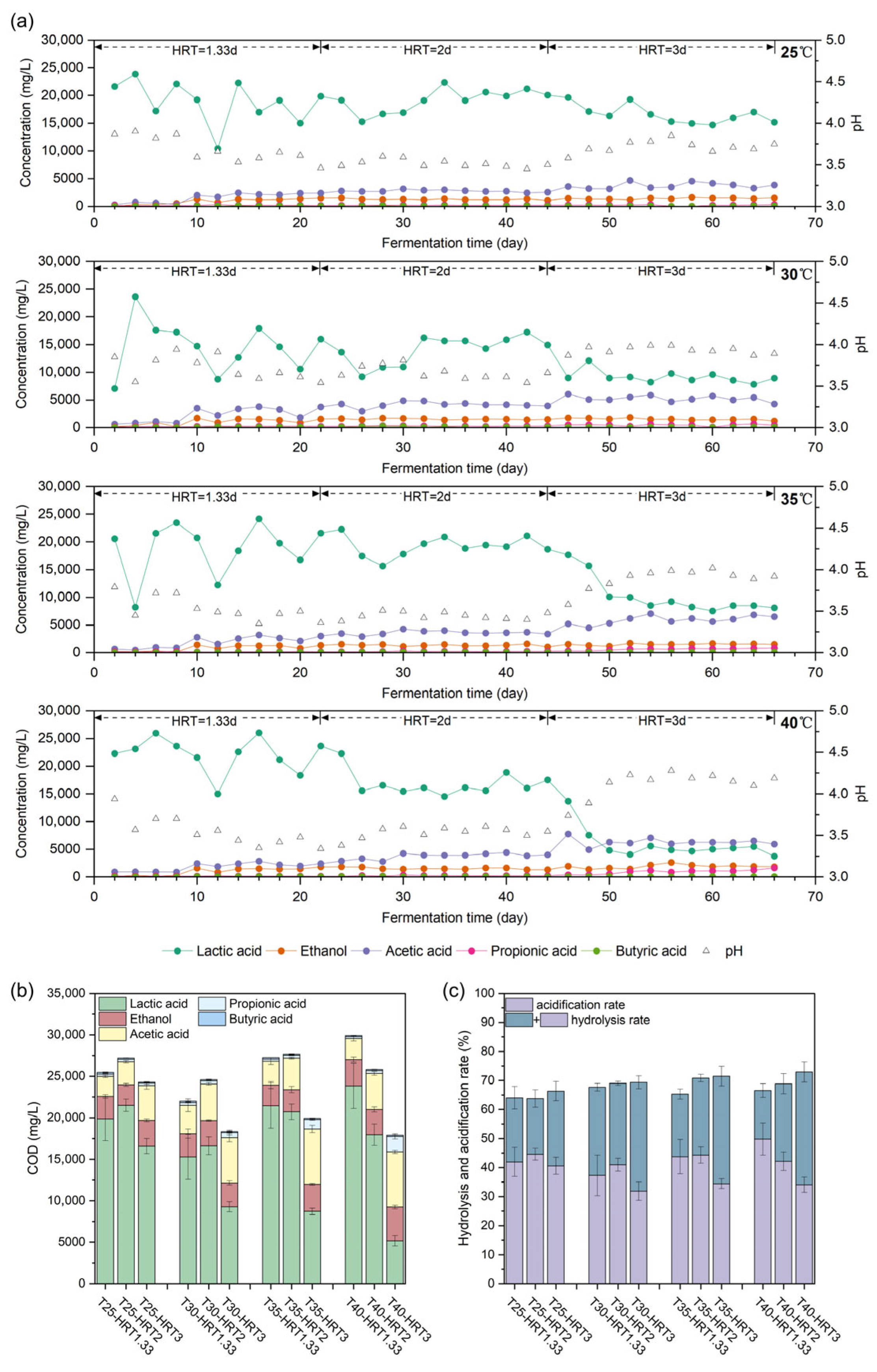
Four lab-scale reactors were operated for 66 days using actual FW slurry as the substrate, under controlled combinations of different temperatures and HRTs. Each reactor underwent three sequential fermentation phases with distinct HRT settings. Samples were collected every two days from all reactors to quantify the concentrations of organic acids and alcohols. The temporal profiles of these primary fermentation products throughout the experiment are shown in Figure 1a, while COD-based product distributions are presented in Figure 1b.
At an HRT of 1.33 days, all systems exhibited pronounced instability, and the reactor performance at different temperatures was relatively similar. After a short startup period of approximately two days, LA became the dominant product; however, LA concentrations fluctuated substantially in all reactors, with deviations exceeding ±3000 mg/L. This instability was mainly attributed to: (i) considerable variations in FW slurry composition caused by fluctuations in the incoming raw materials and operational conditions at the treatment facility, combined with the extremely short HRT, which made the system behave more like a fed-batch process than a truly semi-continuous one, thereby reducing buffering capacity and increasing sensitivity to feed variations; and (ii) the high dilution rate, which likely caused washout of a large portion of the microbial community during each feeding cycle, necessitating repeated re-establishment of community equilibrium. The stochastic nature of this re-equilibration process contributed to the observed day-to-day variation in fermentation performance, reflected in fluctuating product concentrations and pH values. After 8–10 days, acetic acid and ethanol began to appear alongside LA, presumably due to the adaptation and proliferation of microorganisms responsible for their production. Their yields remained relatively low, with average concentrations ranging from 2269 to 3204 mg/L for acetic acid and from 1190 to 1529 mg/L for ethanol, substantially lower than those of LA (14,342–22,363 mg/L). In all reactors, the pH remained below 3.65. Both the product spectrum and pH values were consistent with typical lactic acid-type fermentation [14].
Prolonging the HRT exerted a stabilizing effect on the fermentation system. When the HRT was increased to 2 days, all reactors gradually reached a stable operating state after a short adjustment period. Although lactic acid-type fermentation remained the dominant pathway with acetic acid and ethanol as by-products, the average coefficient of variation (standard deviation/mean) of these major products decreased markedly from 9.2–20.0% at an HRT of 1.33 days to 4.2–7.5% at an HRT of 2 days. During this phase, the pH in all reactors remained within a narrow range (3.40–3.60), indicating a stable acidic environment conducive to lactic acid-type fermentation. When the HRT was extended to 3 days, all reactors exhibited a gradual increase in pH, with values rising to approximately 3.65, 3.85, 3.92, and 4.16 at 25, 30, 35, and 40 °C, respectively. This pH rise was accompanied by a decline in LA concentration and an increase in acetic acid, with higher temperatures amplifying these shifts relative to the HRT of 2 days. Additionally, propionic acid began to accumulate in reactors operated at 30 °C or higher.
To further illustrate the effects of temperature and HRT on the fermentation product spectrum, COD-based product concentrations and their relative distributions at each phase were compared (Figure 1b). When the HRT was 2 days or less, all temperatures yielded similar product profiles: LA was the dominant metabolite with average concentration higher than 14,000 mg/L, followed by acetic acid and ethanol, while propionic and butyric acids remained low (100–300 mg/L and 0–100 mg/L, respectively). At an HRT of 3 days, temperature exerted a pronounced influence: higher temperatures led to a sharper decline in LA and greater increases in acetic and propionic acid concentrations. Spearman’s correlation analysis confirmed a negative association between average LA concentration and HRT (ρ = −0.68, p < 0.05), and positive associations with acetic acid (ρ = 0.83, p < 0.01) and propionic acid (ρ = 0.74, p < 0.01). The magnitude of these shifts increased with temperature; for instance, at 40 °C, LA dropped from 16,842 ± 1211 mg/L (HRT = 2 days) to 4832 ± 600 mg/L (HRT = 3 days), whereas at 25 °C, the decrease was from 20,174 ± 700 mg/L to 15,556 ± 850 mg/L.

3.2. Hydrolysis Rate and Acidification Rate

During acidogenic fermentation, complex solid substrates are first depolymerized by extracellular enzymes into soluble organic compounds, which are subsequently converted into fermentation products by acidogenic microorganisms such as LAB and other fermentative taxa. Therefore, the hydrolysis rate and acidification rate are critical indicators, reflecting the degree of substrate solubilization and its subsequent transformation into target metabolites. These two parameters, expressed on a COD basis, were quantified under different conditions, and the results are presented in Figure 1c.
The average hydrolysis rate showed a significant positive correlation with both fermentation temperature (ρ = 0.821, p < 0.01) and HRT (ρ = 0.852, p < 0.01). Consistent with previous findings, within the ambient-to-mesophilic temperature range relevant to this study (25–40 °C), elevated temperatures enhanced the solubilization of solid substrates [30,31]. This enhancement can be attributed to the enrichment of hydrolytic microorganisms and to the acceleration of enzymatic reaction kinetics at higher temperatures. Likewise, longer HRTs allowed substrates to remain in the reactor for extended periods, facilitating more complete interactions with hydrolases and thus improving hydrolysis efficiency. Consequently, when the operating conditions shifted from 25 °C and an HRT of 1.33 days to 40 °C and 3 days, the hydrolysis rate increased markedly from 64.0 ± 3.9% to 72.9 ± 3.4%. Notably, the hydrolysis rate exceeded 60% under all tested conditions, surpassing values reported in comparable FW fermentation studies [32]. This relatively high efficiency is likely attributable, at least in part, to the pretreatment step applied to the feedstock, which removed a portion of the particulate solids, thereby lowering the initial TCOD and increasing the apparent hydrolysis rate compared with systems fed with untreated FW.
The acidification rate fluctuated markedly at an HRT of 1.33 days, reflecting the instability of the fermentation system under these operating conditions. Increasing the HRT to 2 days stabilized the fermentation process, resulting in more consistent acidification performance. However, further extending the HRT to 3 days did not enhance acidification; on the contrary, a statistically significant decrease (t-test, p < 0.05) was observed across all temperatures compared with HRT = 2 days. This decline may be attributed to the diversion of part of the soluble substrate toward secondary metabolic pathways or to the further conversion of lactic and acetic acids into other, as yet undetected, metabolites under prolonged retention conditions.

3.3. Microbial Community

Metagenomic sequencing was conducted on samples collected during the steady-state phase of each fermentation condition. Taxonomic classification revealed that over 99% of assigned reads belonged to the bacterial domain, with the family Lactobacillaceae dominating and accounting for approximately 90% of total bacterial reads. Figure 2 presents the microbial composition at both genus and species levels.
At the genus level, Lactobacillus and Limosilactobacillus were predominant across all samples, together comprising more than 88% of the bacterial community. Both are typical LAB that ferment carbohydrates anaerobically into LA [33], forming the microbial foundation for lactic acid-type fermentation under all tested conditions. Notably, higher temperatures and longer HRTs promoted the enrichment of Bifidobacterium (Spearman’s ρ > 0.764, p < 0.05), whose relative abundance reached 2.42%, 2.96%, and 6.36% in samples D30-HRT3, D35-HRT3, and D40-HRT3, respectively. This enrichment may also have been influenced by the relatively higher pH observed during these fermentation phases, as Bifidobacterium species have been reported to proliferate optimally at a pH of around 4.0 [14].
At the species level, 2664 microbial species were identified, with 21 species exhibiting relative abundances above 0.5% in at least one sample (Figure 2b). Alpha diversity analysis indicated that HRT was significantly associated with richness indices (Chao1, ACE), whereas temperature correlated significantly with the Shannon diversity index, which is strongly influenced by community evenness (Figure 3a). These findings suggest that extended HRTs favor the proliferation of slow-growing taxa, increasing richness, whereas higher temperatures in the range of 25–40 °C enhance evenness by supporting a broader range of fermentative microorganisms. Principal component analysis further demonstrated that temperature exerted a stronger influence on community structure than HRT, grouping samples into three clusters—(i) 25 °C, (ii) 30 °C and 35 °C, and (iii) 40 °C (Figure 3b)—and the communities at 30 °C and 35 °C are more similar to each other than to those at 25 °C or 40 °C. Furthermore, the shared and unique taxa among temperature conditions were further examined using Venn diagram analysis (Figure 3c). The results showed that 79 species were shared across all temperature conditions, representing 98.79 ± 0.78% of the total community, thereby constituting a core microbiome. While the number of unique species increased with temperature (from 1 at 25 °C to 35 at 40 °C), their relative abundances remained low (<0.5%), reinforcing the conclusion that temperature primarily shapes evenness rather than richness.
Beyond diversity indices, clear temperature-driven species turnover was observed. At 25 °C, Lactobacillus amylovorus and Lactobacillus panis co-dominated, with comparable relative abundances (24.49–39.08%). At 30–35 °C, L. amylovorus became predominant as L. panis declined, whereas at 40 °C, Lactobacillus amylolyticus replaced L. amylovorus as the dominant species. Both L. amylolyticus and L. amylovorus are commonly associated with lactic acid-type fermentation of FW, with the former exhibiting superior thermotolerance, making it a frequent dominant species under high-temperature conditions [14]. In addition to temperature effects, HRT exerted further selective pressure: Limosilactobacillus frumenti consistently showed lower abundance at an HRT of 3 days than at shorter HRTs across all temperatures (t-test, p < 0.01).
To elucidate the relationships among the relative abundances of microbial species, operational conditions (temperature, HRT), and process performance (hydrolysis rate, acidification rate, LA concentration), a microbe–environment–function association network was constructed using Spearman’s correlations for species with relative abundance ≥ 0.1% (Figure 3d). In total, 53 species exhibited significant associations with one another or with environmental/functional variables. Although L. amylovorus and L. amylolyticus were highly abundant—and even dominant in fermentations above 30 °C—their degree values were only 4 (excluding nodes representing operational conditions and process performance), indicating limited network connectivity. This suggests that despite their numerical dominance, these taxa exert relatively weak influence on/by other community members. Such taxa can be regarded as numerically dominant producers that occupy ecological niches primarily through massive proliferation, yet contribute little to overall network cohesion, potentially making them more susceptible to environmental fluctuations. In contrast, L. panis, another high-abundance species, exhibited a degree of 10, suggesting a potentially more central role in maintaining network structure and functional stability. Lactiplantibacillus plantarum displayed the highest degree (18) and was thus identified as a hub species. Despite its relatively low abundance (0.20–0.96% in all samples), this taxon serves as a bridging node connecting multiple species or functional groups, thereby playing a key role in sustaining overall community stability.
Regarding operational parameters, temperature was positively correlated with Limosilactobacillus fermentum, Limosilactobacillus pontis, and Limosilactobacillus oris, but negatively correlated with Fructilactobacillus sanfranciscensis and Lactiplantibacillus pentosus. HRT was negatively correlated with Acetobacter pasteurianus and L. frumenti, yet positively correlated with several Bifidobacterium species. These patterns potentially reflect differences in optimal growth temperature and intrinsic growth rate for these species. Functionally, the hydrolysis rate was positively correlated with multiple Bifidobacterium species as well as with Limosilactobacillus portuensis and Limosilactobacillus reuteri. In contrast, the acidification rate exhibited limited associations, showing significant negative correlations only with Bifidobacterium sp. ESL0732 and Bifidobacterium thermophilum. There is no evidence that these species produce alternative metabolites capable of directly reducing the acidification rate, suggesting that potential product diversion mechanisms warrant further investigation. LA production correlated negatively with Bifidobacterium species, likely reflecting their intrinsically lower LA yields compared with other LAB.

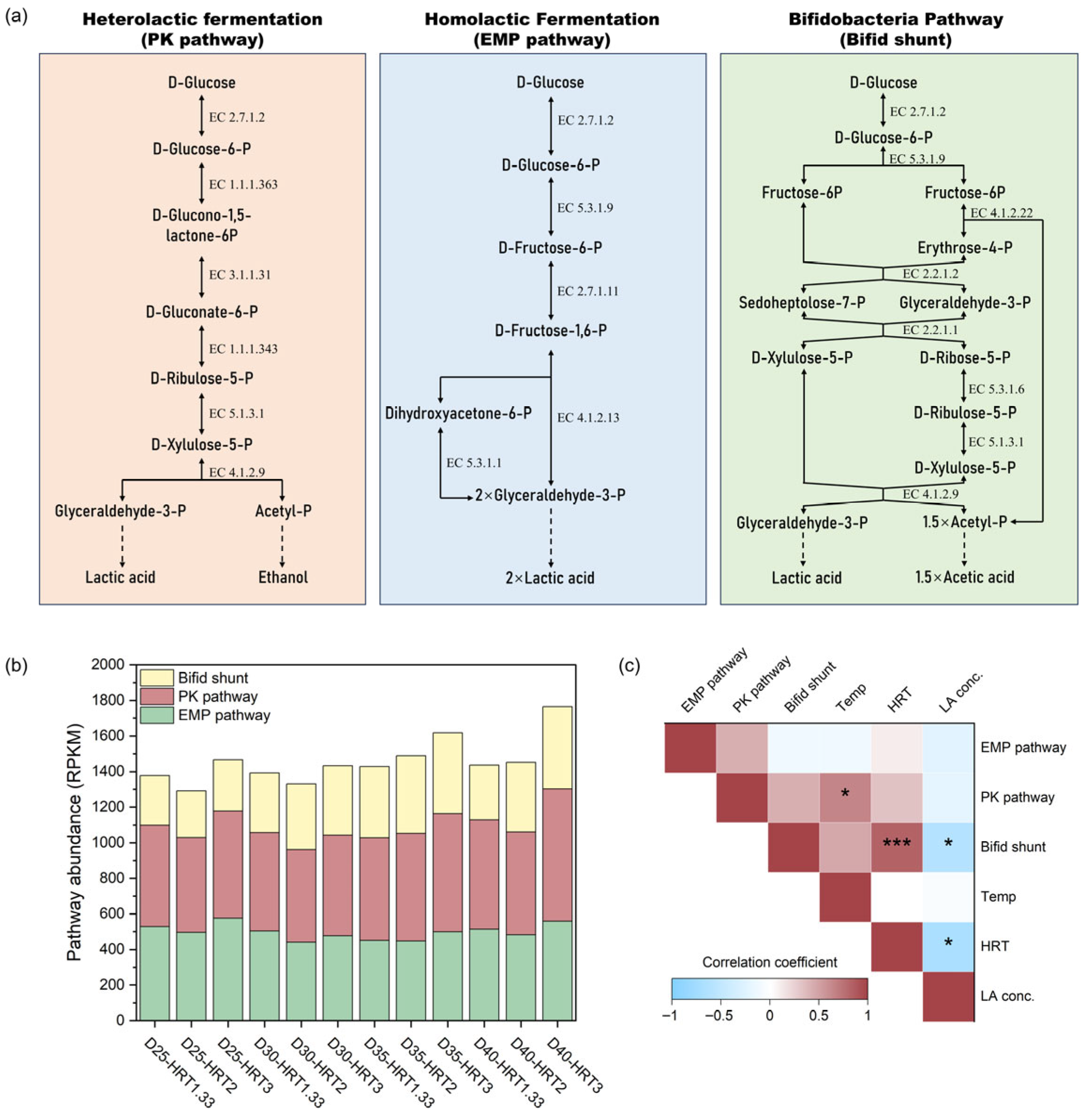
3.4. Lactic Acid Production Pathway

Carbohydrates, lipids, and proteins constitute the major organic components of FW. During fermentation, hydrolytic and acidogenic microorganisms primarily metabolize carbohydrates to organic acids and alcohols [34]. Taking glucose—the most typical carbohydrate—as an example, microorganisms convert it to LA via three main pathways: homolactic fermentation, heterolactic fermentation, and the Bifidobacteria pathway. Figure 4a illustrates these three metabolic routes. In homolactic fermentation, homofermentative LAB metabolize hexose through the glycolytic (Embden–Meyerhof–Parnas, EMP) pathway to generate pyruvate, which is subsequently reduced to LA by lactate dehydrogenase (EC 1.1.1.27). Stoichiometrically, 1 mol of glucose yields 2 mol of LA [35]. In heterolactic fermentation, heterofermentative LAB metabolize glucose via the phosphoketolase (PK) pathway (EC 4.1.2.9) to produce equimolar amounts of LA, ethanol, and CO2 (1 mol each per mol of glucose) [35]. The Bifidobacterium pathway involves the “bifid shunt” (fructose-6-phosphate phosphoketolase pathway), in which Bifidobacterium spp. utilize fructose-6-phosphate phosphoketolase (F6PPK, EC 4.1.2.22) as a key enzyme. Here, 1 mol of hexose is converted into 1 mol of LA and 1.5 mol of acetate, a yield profile distinct from the other two pathways [36].
Using metagenomic data, we estimated the potential distribution of glucose into the three LA-producing pathways under different fermentation conditions. Pathway abundance was calculated as the geometric mean of the relative abundances (RPKM) of key enzymes (annotated in Figure 4a) involved in the conversion process from glucose to glyceraldehyde-3-phosphate, the precursor of LA (Figure 4b). It is important to note that because this estimate is derived from metagenomic data, it represents the functional potential rather than the actual metabolic flux of each pathway.
In most samples, the combined abundances of the three pathways ranged from 1291 to 1489 RPKM, with higher values in D35-HRT3 (1618 RPKM) and D40-HRT3 (1765 RPKM). Across all samples, the PK pathway was most abundant (39.0–42.9% of total), followed by the EMP pathway (30.1–39.2%) and the bifid shunt (19.7–29.3%).
Figure 4c illustrates correlations between pathway abundances and fermentation parameters. Temperature was positively correlated with the PK pathway (ρ = 0.64, p = 0.02), suggesting that elevated temperature enhances the potential for heterolactic fermentation, consistent with the higher relative abundances of heterofermentative species such as Limosilactobacillus fermentum and Limosilactobacillus pontis (see Section 3.3) [37]. Given that heterolactic fermentation also produces ethanol, this association aligns with the observed temperature-dependent increase in ethanol concentration (ρ = 0.71, p = 0.01). HRT correlated positively with the abundance of the bifid shunt, likely due to the enrichment of Bifidobacterium spp. under longer HRT conditions (Figure 3d). At 40 °C with an HRT of 3 days, the bifid shunt reached its highest abundance (462 RPKM), coinciding with the highest acetic acid concentration observed in the experiment. Moreover, the abundance of the bifid shunt was negatively correlated with LA concentration (ρ = −0.60, p = 0.04). Notably, LA concentration in the effluent showed no significant correlation with the total abundance of LA-producing pathways. For instance, the highest total abundance observed at 40 °C with an HRT of 3 days corresponded to the lowest LA concentration. This suggests that substrate competition or further LA conversion may limit accumulation—a hypothesis that warrants further investigation.

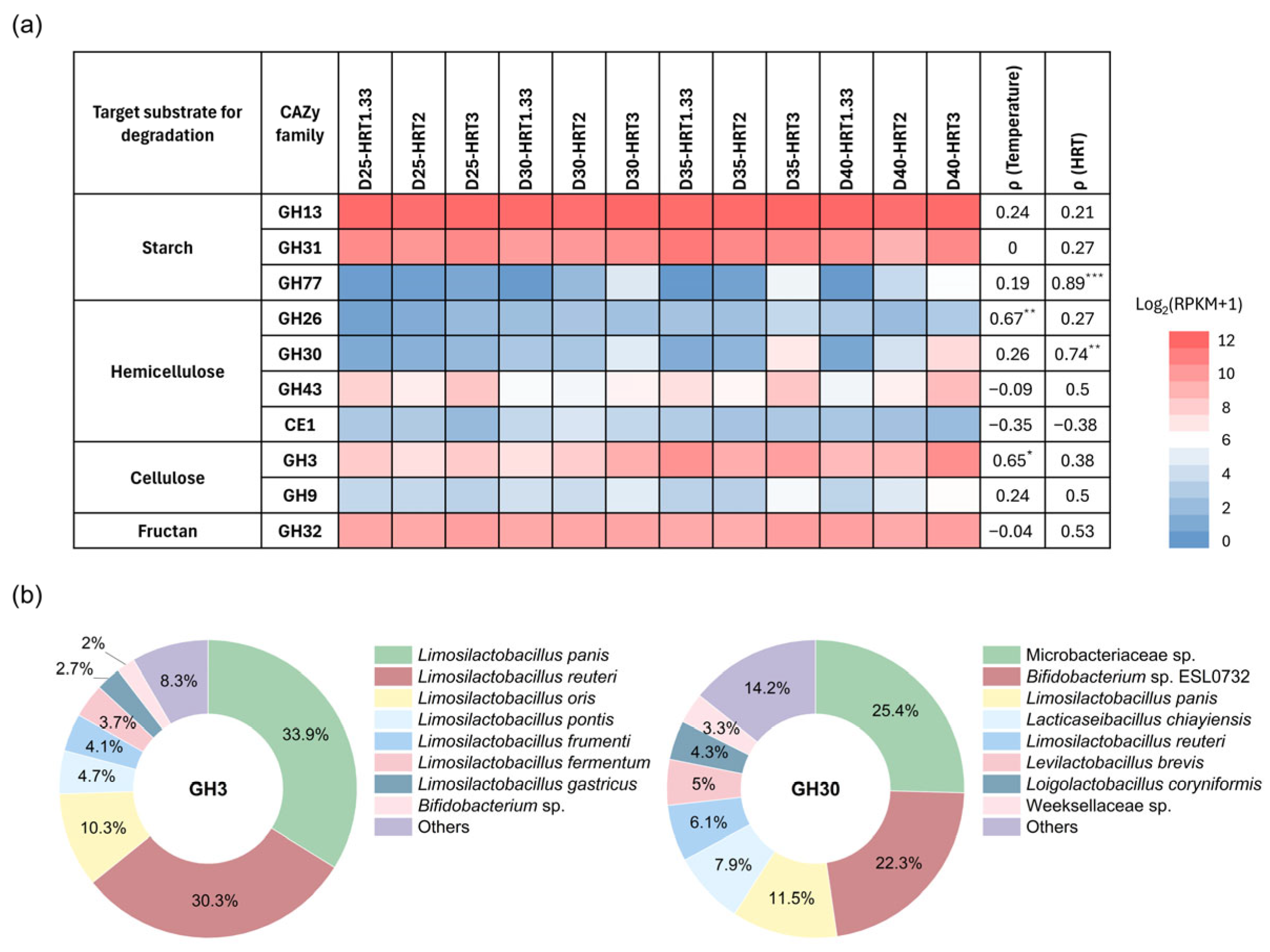
3.5. Carbohydrate Depolymerization and Utilization

Fermentation systems generally rely primarily on carbohydrate hydrolysis to supply substrates for microbial metabolism. However, the rates at which microorganisms hydrolyze different carbohydrates—such as starch, cellulose, and hemicellulose—vary considerably. To evaluate the microbial potential for degrading various carbohydrates under different fermentation conditions, the metagenomic data were annotated against the CAZy database, which catalogs key enzyme families involved in carbohydrate metabolism.
Typical CAZymes involved in the hydrolysis of various carbohydrates were summarized, and their abundances in each sample are presented in a heatmap (Figure 5a). CAZymes associated with starch hydrolysis (GH13, GH31) exhibited markedly higher abundances in all samples than those linked to cellulose and hemicellulose hydrolysis. This pattern indicates that starch is the primary hydrolyzed and utilized substrate during acidogenic fermentation, whereas cellulose and hemicellulose undergo limited degradation due to their recalcitrant structural properties, consistent with previous studies [33]. Notably, GH32, an enzyme family with transfructosylation activity, also showed relatively high abundance, suggesting a substantial potential for fructan hydrolysis. Fructan, an oligo- or polysaccharide composed of fructose units, serves as an important energy reserve and contributes to stress tolerance in certain plants. Bulbous roots of Allium and Asteraceae plants are particularly rich in fructan; for example, garlic contains up to 45 g per 100 g dry weight [38]. Although fructan has often been overlooked in previous studies of FW fermentation, the present results suggest that it may constitute an important substrate for lactic acid-type fermentation under a broad range of temperature and HRT conditions.
Correlation analysis revealed that the abundances of GH26 and GH3 (cellulose-associated members) were significantly positively correlated with temperature, while GH77 (starch-associated) and GH30 (hemicellulose-associated) were significantly positively correlated with HRT. These trends suggest that higher temperatures may enhance the potential for cellulose and hemicellulose hydrolysis, whereas longer HRT may increase the potential for starch and hemicellulose degradation. Such shifts could partly explain the observed increases in overall hydrolysis rates under elevated temperature or extended HRT (see Section 3.2).
To further elucidate the microbial basis for the differential abundances of GH3 and GH30, we performed taxonomic assignment of their genes and mapped reads back to these targets to quantify the contributions of individual microbial taxa (Figure 5b). For GH3, although L. panis and L. reuteri were the two largest contributors, their relative abundances were not significantly correlated with temperature. In contrast, L. oris, L. pontis, and L. fermentum—together contributing 19.1% to GH3—were positively correlated with temperature (Figure 3d), suggesting that their enrichment at higher temperatures may contribute to enhanced cellulose hydrolysis. For GH30, the main contributors were Microbacteriaceae sp., Bifidobacterium sp. ESL0732, and L. panis. Among these, Bifidobacterium sp. ESL0732 (contributing 22.3%) showed a significant positive correlation with HRT (Figure 3d), suggesting that its enrichment under longer HRT conditions may enhance the hydrolysis capability of the system for hemicellulose.

3.6. Practical Implications for Industrial Applications

In practical FW treatment, achieving processing objectives at the lowest possible cost is a priority. Shorter HRTs reduce reactor volume requirements, thereby lowering capital investment and footprint, while lower operating temperatures minimize heating demand and associated operating costs. Findings from this study demonstrate that LAB have the ability to proliferate rapidly and convert substrates to LA at high rates. Even at an HRT as short as 1.33 days—corresponding to daily replacement of 75% of the reactor’s effective volume—lactic acid-type fermentation was achieved. However, excessively short HRTs resulted in system instability, as reflected by substantial fluctuations in LA concentrations in the effluent. Increasing the HRT to 2 days markedly enhanced process stability and modestly improved the hydrolysis rate, making it the optimal choice for industrial application. Under this HRT, stable and efficient LA fermentation was achieved across all tested temperatures. Nonetheless, the high animal-derived lipid content of FW posed operational challenges at lower temperatures. In our experiments, coagulated lipids were observed to adhere to reactor walls at 25 °C, potentially clogging pipelines and impeding mass transfer. Therefore, slightly higher temperatures offer greater operational reliability. Taking into account operating costs, capital investment, and fermentation performance, an HRT of 2 days combined with a temperature of 30–35 °C is recommended for industrial-scale application.
This study also yielded findings that diverge from previous reports. Earlier work using canteen FW or synthetic FW typically indicated that longer HRTs promote more complete fermentation and higher LA accumulation without pH control [16,39]. In contrast, our results showed that increasing the HRT to 3 days led to a reduction in both LA yield and acidification rate. This may be attributed to a greater role of the bifid shunt pathway in LA production under extended HRTs, or to potential re-conversion of LA into other metabolites. These results highlight the complexity of open mixed-culture fermentation systems and underscore the necessity of substrate-specific process optimization.
Despite the considerable potential of LA production from FW, this technological route remains some distance from commercial viability. One of the primary barriers to industrial application lies in the downstream separation and recovery of LA. Due to the highly heterogeneous nature of FW—which is rich in lipids, proteins, and other interfering substances—traditional separation methods such as calcium salt precipitation often result in low product purity and poor recovery efficiency, rendering them unsuitable for this substrate [40]. Therefore, the development of novel LA separation and purification strategies tailored to the unique characteristics of FW is expected to be a key focus of future research.

4. Conclusions

Using real plant FW slurry, we demonstrate that HRT and temperature jointly govern LA-type fermentation and the underlying community. Short HRT (<2 d) leads to biomass washout and pronounced effluent LA fluctuations. Lengthening HRT improves process stability and strengthens microbial hydrolysis of starch and hemicellulose, thereby increasing overall hydrolysis efficiency; however, it concurrently enriches the bifid shunt and elevates other by-products, resulting in a reduction in LA yield. Across 25–40 °C, temperature effects are secondary—stable LA production is achievable even at 25 °C. Higher temperatures enhance phosphoketolase-based metabolism and accelerate polysaccharide hydrolysis, but at the cost of additional energy input. Balancing performance, energy demand, and operability, we recommend an HRT of ~2 d at 30–35 °C as a practical setpoint for industrial deployment, maintaining LA selectivity, limiting reactor volume, and avoiding acetate-oriented shifts at longer HRTs.

Author Contributions

Conceptualization, H.L.; methodology, L.Y.; validation, L.Y.; formal analysis, L.Y. and H.L.; investigation, L.Y., C.Z. and C.S.; resources, L.Y. and H.L.; data curation, L.Y., C.Z. and C.S.; writing—original draft, L.Y. and C.Z.; writing—review and editing, L.Y. and H.L.; visualization, L.Y. and C.S.; supervision, H.L.; project administration, H.L.; funding acquisition, L.Y. All authors have read and agreed to the published version of the manuscript.

Funding

This research was funded by the Stable Support Program for Higher Education Institutions in Shenzhen (WDZC20231129120526001).

Institutional Review Board Statement

Not applicable.

Informed Consent Statement

Not applicable.

Data Availability Statement

The raw data supporting the conclusions of this article will be made available by the authors on request.

Conflicts of Interest

The authors declare no conflict of interest.

References

  1. United Nations Environment Programme. Food Waste Index Report 2024. Available online: https://www.unep.org/resources/publication/food-waste-index-report-2024 (accessed on 5 October 2025).
  2. Kakadellis, S.; Mao, S.; Harwood, A.; Spang, E.S. State-level policies alone are insufficient to meet the federal food waste reduction goal in the United States. Nat. Food 2025, 6, 196–204. [Google Scholar] [CrossRef]
  3. Wang, Y.; Fang, J.; Lü, F.; Zhang, H.; He, P. Food waste anaerobic digestion plants: Underestimated air pollutants and control strategy. Sci. Total Environ. 2023, 903, 166143. [Google Scholar] [CrossRef]
  4. Tang, J.; Yang, H.; Pu, Y.; Hu, Y.; Huang, J.; Jin, N.; He, X.; Wang, X.C. Caproic acid production from food waste using indigenous microbiota: Performance and mechanisms. Bioresour. Technol. 2023, 387, 129687. [Google Scholar] [CrossRef]
  5. Chen, L.; He, Z.; Yang, L.; Wang, L.; Li, Y.; Chen, T.; Li, H. Optimal utilization of solid residue from phase-separation pretreatment before food waste anaerobic digestion. J. Clean. Prod. 2022, 372, 133795. [Google Scholar] [CrossRef]
  6. Jin, C.; Sun, S.; Yang, D.; Sheng, W.; Ma, Y.; He, W.; Li, G. Anaerobic digestion: An alternative resource treatment option for food waste in China. Sci. Total Environ. 2021, 779, 146397. [Google Scholar] [CrossRef]
  7. Kumar, D.J.P.; Mishra, R.K.; Chinnam, S.; Binnal, P.; Dwivedi, N. A comprehensive study on anaerobic digestion of organic solid waste: A review on configurations, operating parameters, techno-economic analysis and current trends. Biotechnol. Notes 2024, 5, 33–49. [Google Scholar] [CrossRef]
  8. Wang, Q.; Li, H.; Feng, K.; Liu, J. Oriented Fermentation of Food Waste towards High-Value Products: A Review. Energies 2020, 13, 5638. [Google Scholar] [CrossRef]
  9. Chatterjee, B.; Mazumder, D. A critical review of the advances in valorizing agro-industrial wastes through mixed culture fermentation. J. Environ. Chem. Eng. 2024, 12, 111838. [Google Scholar] [CrossRef]
  10. Zhou, M.; Yan, B.; Wong, J.W.C.; Zhang, Y. Enhanced volatile fatty acids production from anaerobic fermentation of food waste: A mini-review focusing on acidogenic metabolic pathways. Bioresour. Technol. 2018, 248, 68–78. [Google Scholar] [CrossRef] [PubMed]
  11. López-Gómez, J.P.; Alexandri, M.; Schneider, R.; Venus, J. A review on the current developments in continuous lactic acid fermentations and case studies utilising inexpensive raw materials. Process Biochem. 2019, 79, 1–10. [Google Scholar] [CrossRef]
  12. Georganas, A.; Giamouri, E.; Pappas, A.C.; Papadomichelakis, G.; Galliou, F.; Manios, T.; Tsiplakou, E.; Fegeros, K.; Zervas, G. Bioactive Compounds in Food Waste: A Review on the Transformation of Food Waste to Animal Feed. Foods 2020, 9, 291. [Google Scholar] [CrossRef]
  13. Song, L.; Yang, D.; Liu, R.; Liu, S.; Dai, L.; Dai, X. Microbial production of lactic acid from food waste: Latest advances, limits, and perspectives. Bioresour. Technol. 2022, 345, 126052. [Google Scholar] [CrossRef] [PubMed]
  14. Yang, L.; Chen, L.; Li, H.; Deng, Z.; Liu, J. Lactic acid production from mesophilic and thermophilic fermentation of food waste at different pH. J. Environ. Manag. 2021, 304, 114312. [Google Scholar] [CrossRef]
  15. Garcia-Aguirre, J.; Aymerich, E.; González-Mtnez de Goñi, J.; Esteban-Gutiérrez, M. Selective VFA production potential from organic waste streams: Assessing temperature and pH influence. Bioresour. Technol. 2017, 244, 1081–1088. [Google Scholar] [CrossRef] [PubMed]
  16. Pau, S.; Tan, L.C.; Arriaga, S.; Lens, P.N.L. Lactic acid fermentation of food waste at acidic conditions in a semicontinuous system: Effect of HRT and OLR changes. Biomass Convers. Biorefin. 2024, 14, 10979–10994. [Google Scholar] [CrossRef]
  17. López-Gómez, J.P.; Alexandri, M.; Schneider, R.; Latorre-Sánchez, M.; Coll Lozano, C.; Venus, J. Organic fraction of municipal solid waste for the production of L-lactic acid with high optical purity. J. Clean. Prod. 2020, 247, 119165. [Google Scholar] [CrossRef]
  18. Martău, G.-A.; Unger, P.; Schneider, R.; Venus, J.; Vodnar, D.C.; López-Gómez, J.P. Integration of Solid State and Submerged Fermentations for the Valorization of Organic Municipal Solid Waste. J. Fungi 2021, 7, 766. [Google Scholar] [CrossRef]
  19. Probst, M.; Walde, J.; Pümpel, T.; Wagner, A.O.; Schneider, I.; Insam, H. Lactic acid fermentation within a cascading approach for biowaste treatment. Appl. Microbiol. Biotechnol. 2015, 99, 3029–3040. [Google Scholar] [CrossRef]
  20. Zhao, C.; Yang, L.; Chen, Z.; Wu, C.; Deng, Z.; Li, H. Material flow analysis of an upgraded anaerobic digestion treatment plant with separated utilization of carbon and nitrogen of food waste. Bioresour. Technol. 2024, 406, 131005. [Google Scholar] [CrossRef]
  21. Tang, J.; Wang, X.; Hu, Y.; Zhang, Y.; Li, Y. Lactic acid fermentation from food waste with indigenous microbiota: Effects of pH, temperature and high OLR. Waste Manag. 2016, 52, 278–285. [Google Scholar] [CrossRef]
  22. Chen, S. Ultrafast one-pass FASTQ data preprocessing, quality control, and deduplication using fastp. iMeta 2023, 2, e107. [Google Scholar] [CrossRef] [PubMed]
  23. Li, D.; Luo, R.; Liu, C.-M.; Leung, C.-M.; Ting, H.-F.; Sadakane, K.; Yamashita, H.; Lam, T.-W. MEGAHIT v1.0: A fast and scalable metagenome assembler driven by advanced methodologies and community practices. Methods 2016, 102, 3–11. [Google Scholar] [CrossRef]
  24. Wood, D.E.; Lu, J.; Langmead, B. Improved metagenomic analysis with Kraken 2. Genome Biol. 2019, 20, 257. [Google Scholar] [CrossRef]
  25. Hyatt, D.; Chen, G.; LoCascio, P.F.; Larimer, F.W.; Hauser, L.J. Prodigal: Prokaryotic gene recognition and translation initiation site identification. BMC Bioinform. 2021, 11, 119. [Google Scholar] [CrossRef] [PubMed]
  26. Li, W.; Godzik, A. Cd-hit: A fast program for clustering and comparing large sets of protein or nucleotide sequences. Bioinformatics 2006, 22, 1658–1689. [Google Scholar] [CrossRef]
  27. Kanehisa, M.; Sato, Y.; Morishima, K. BlastKOALA and GhostKOALA: KEGG Tools for Functional Characterization of Genome and Metagenome Sequences. J. Mol. Biol. 2016, 428, 726–731. [Google Scholar] [CrossRef]
  28. Cantalapiedra, C.P.C.; Hernández-Plaza, A.; Letunic, I.; Bork, P.; Huerta-Cepas, J. eggNOG-mapper v2: Functional annotation, orthology assignments, and domain prediction at the metagenomic scale. Mol. Biol. Evol. 2021, 38, 5825–5829. [Google Scholar] [CrossRef]
  29. Langmead, B.; Wilks, C.; Antonescu, V.; Charles, R. Scaling read aligners to hundreds of threads on general-purpose processors. Bioinformatics 2019, 35, 421–432. [Google Scholar] [CrossRef]
  30. Komemoto, K.; Lim, Y.G.; Nagao, N.; Onoue, Y.; Niwa, C.; Toda, T. Effect of temperature on VFA’s and biogas production in anaerobic solubilization of food waste. Waste Manag. 2009, 29, 2950–2955. [Google Scholar] [CrossRef] [PubMed]
  31. Jiang, J.; Zhang, Y.; Li, K.; Wang, Q.; Gong, C.; Li, M. Volatile fatty acids production from food waste: Effects of pH, temperature, and organic loading rate. Bioresour. Technol. 2013, 143, 525–530. [Google Scholar] [CrossRef]
  32. Pu, Y.; Tang, J.; Wang, X.C.; Hu, Y.; Huang, J.; Pan, S.; Li, Y. Enhancing nitrogen removal from wastewater in sequencing batch reactors (SBRs) using additional carbon source produced from food waste acidogenic fermentation at different temperatures. Environ. Sci. Pollut. Res. Int. 2019, 26, 34645–34657. [Google Scholar] [CrossRef]
  33. Yang, L.; Chen, L.; Zhao, C.; Li, H.; Cai, J.; Deng, Z.; Liu, M. Biogas slurry recirculation regulates food waste fermentation: Effects and mechanisms. J. Environ. Manag. 2023, 347, 119101. [Google Scholar] [CrossRef]
  34. Strazzera, G.; Battista, F.; Garcia, N.H.; Frison, N.; Bolzonella, D. Volatile fatty acids production from food wastes for biorefinery platforms: A review. J. Environ. Manag. 2018, 226, 278–288. [Google Scholar] [CrossRef]
  35. Wang, Y.; Wu, J.; Lv, M.; Shao, Z.; Hungwe, M.; Wang, J.; Bai, X.; Xie, J.; Wang, Y.; Geng, W. Metabolism Characteristics of Lactic Acid Bacteria and the Expanding Applications in Food Industry. Front. Bioeng. Biotechnol. 2021, 9, 612285. [Google Scholar] [CrossRef]
  36. Pokusaeva, K.; Fitzgerald, G.F.; van Sinderen, D. Carbohydrate metabolism in Bifidobacteria. Genes Nutr. 2011, 6, 285–306. [Google Scholar] [CrossRef]
  37. Holzapfel, W.H.; Wood, B.J. (Eds.) Lactic Acid Bacteria: Biodiversity and Taxonomy; Wiley-Blackwell: Hoboken, NJ, USA, 2014; ISBN 978-1-4443-3383-1. [Google Scholar]
  38. Muir, J.G.; Shepherd, S.J.; Rosella, O.; Rose, R.; Barrett, J.S.; Gibson, P.R. Fructan and free fructose content of common Australian vegetables and fruit. J. Agric. Food Chem. 2007, 55, 6619–6627. [Google Scholar] [CrossRef]
  39. Zheng, J.; Gao, M.; Wang, Q.; Wang, J.; Sun, X.; Chang, Q.; Tashiro, Y. Enhancement of l-lactic acid production via synergism in open co-fermentation of Sophora flavescens residues and food waste. Bioresour. Technol. 2017, 225, 159–164. [Google Scholar] [CrossRef] [PubMed]
  40. Kumar, A.; Thakur, A.; Panesar, P.S. Lactic acid and its separation and purification techniques: A review. Rev. Environ. Sci Bio/Technol. 2019, 18, 823–853. [Google Scholar] [CrossRef]
Figure 1. Fermentation performance of the semi-continuous experiment. (a) Temporal variations in primary fermentation products during the experimental period. (b) COD-based distribution of fermentation products under different conditions. (c) Hydrolysis and acidification rates under different fermentation conditions.
Figure 1. Fermentation performance of the semi-continuous experiment. (a) Temporal variations in primary fermentation products during the experimental period. (b) COD-based distribution of fermentation products under different conditions. (c) Hydrolysis and acidification rates under different fermentation conditions.
Fermentation 11 00654 g001
Figure 2. Genus-level (a) and species-level (b) microbial community composition during steady-state fermentation under different conditions.
Figure 2. Genus-level (a) and species-level (b) microbial community composition during steady-state fermentation under different conditions.
Fermentation 11 00654 g002
Figure 3. Species-level microbial diversity and community structure, and their correlations with operational conditions and fermentation performance. (a) Spearman’s correlations between alpha diversity indices and fermentation parameters (* p  <  0.05); (b) Principal component analysis of microbial composition samples under different experimental conditions; (c) Venn diagram showing the shared and unique microbial species across temperature groups; (d) Microbe–environment–function association network based on Spearman’s correlations (ρ > 0.8, p < 0.05) for species with relative abundance ≥ 0.1%. Operational conditions include hydraulic retention time (HRT) and temperature (Temp), and process performance metrics include hydrolysis rate (HR), acidification rate (AR), and lactic acid (LA) concentration. Red edges indicate negative correlations, green edges indicate positive correlations, and edge thickness is proportional to the absolute correlation coefficient. Gray nodes represent operational conditions and process performance variables, nodes of other colors indicate microbial families, and node size reflects the maximum relative abundance of each species across samples.
Figure 3. Species-level microbial diversity and community structure, and their correlations with operational conditions and fermentation performance. (a) Spearman’s correlations between alpha diversity indices and fermentation parameters (* p  <  0.05); (b) Principal component analysis of microbial composition samples under different experimental conditions; (c) Venn diagram showing the shared and unique microbial species across temperature groups; (d) Microbe–environment–function association network based on Spearman’s correlations (ρ > 0.8, p < 0.05) for species with relative abundance ≥ 0.1%. Operational conditions include hydraulic retention time (HRT) and temperature (Temp), and process performance metrics include hydrolysis rate (HR), acidification rate (AR), and lactic acid (LA) concentration. Red edges indicate negative correlations, green edges indicate positive correlations, and edge thickness is proportional to the absolute correlation coefficient. Gray nodes represent operational conditions and process performance variables, nodes of other colors indicate microbial families, and node size reflects the maximum relative abundance of each species across samples.
Fermentation 11 00654 g003
Figure 4. Schematic representation of the three primary LA–producing pathways, with key enzymes for each step annotated according to the KEGG database (a); abundances of LA-producing pathways in each sample, calculated as the geometric mean of the relative abundances (RPKM) of the corresponding key enzymes (b); and a heatmap of Spearman’s correlation coefficients between LA-producing pathway abundances and fermentation parameters (* p  <  0.05, *** p  <  0.001) (c).
Figure 4. Schematic representation of the three primary LA–producing pathways, with key enzymes for each step annotated according to the KEGG database (a); abundances of LA-producing pathways in each sample, calculated as the geometric mean of the relative abundances (RPKM) of the corresponding key enzymes (b); and a heatmap of Spearman’s correlation coefficients between LA-producing pathway abundances and fermentation parameters (* p  <  0.05, *** p  <  0.001) (c).
Fermentation 11 00654 g004
Figure 5. Heatmap showing the abundances of genes encoding typical CAZymes involved in the hydrolysis of carbohydrates—including starch, hemicellulose, cellulose, and fructan—along with their Spearman’s correlation coefficients with temperature and HRT shown on the right (* p < 0.05, ** p < 0.01, *** p < 0.001) (a). Microbial contributors to genes encoding GH3 and GH30 (b).
Figure 5. Heatmap showing the abundances of genes encoding typical CAZymes involved in the hydrolysis of carbohydrates—including starch, hemicellulose, cellulose, and fructan—along with their Spearman’s correlation coefficients with temperature and HRT shown on the right (* p < 0.05, ** p < 0.01, *** p < 0.001) (a). Microbial contributors to genes encoding GH3 and GH30 (b).
Fermentation 11 00654 g005
Table 1. Characteristics of FW slurry. The physicochemical properties of the FW slurry were measured every 7 days throughout the experimental period.
Table 1. Characteristics of FW slurry. The physicochemical properties of the FW slurry were measured every 7 days throughout the experimental period.
ItemValues
Total solids (TS, %)8.1 ± 0.4
Volatile solids (VS, %)6.9 ± 0.3
Soluble chemical oxygen demand (SCOD, g/L)86.3 ± 6.5
Total chemical oxygen demand (TCOD, g/L)138.1 ± 11.7
pH4.7 ± 0.3
Carbohydrates (g/L)66.4 ± 5.8
Protein (g/L)13.2 ± 4.5
Lipid (g/L)2.8 ± 0.8
Disclaimer/Publisher’s Note: The statements, opinions and data contained in all publications are solely those of the individual author(s) and contributor(s) and not of MDPI and/or the editor(s). MDPI and/or the editor(s) disclaim responsibility for any injury to people or property resulting from any ideas, methods, instructions or products referred to in the content.

Share and Cite

MDPI and ACS Style

Yang, L.; Zhao, C.; Sun, C.; Li, H. Continuous Lactic Acid Fermentation of Actual Food Waste Slurry: Effects of Reaction Temperature and Hydraulic Retention Time. Fermentation 2025, 11, 654. https://doi.org/10.3390/fermentation11120654

AMA Style

Yang L, Zhao C, Sun C, Li H. Continuous Lactic Acid Fermentation of Actual Food Waste Slurry: Effects of Reaction Temperature and Hydraulic Retention Time. Fermentation. 2025; 11(12):654. https://doi.org/10.3390/fermentation11120654

Chicago/Turabian Style

Yang, Luxin, Chuyun Zhao, Caiping Sun, and Huan Li. 2025. "Continuous Lactic Acid Fermentation of Actual Food Waste Slurry: Effects of Reaction Temperature and Hydraulic Retention Time" Fermentation 11, no. 12: 654. https://doi.org/10.3390/fermentation11120654

APA Style

Yang, L., Zhao, C., Sun, C., & Li, H. (2025). Continuous Lactic Acid Fermentation of Actual Food Waste Slurry: Effects of Reaction Temperature and Hydraulic Retention Time. Fermentation, 11(12), 654. https://doi.org/10.3390/fermentation11120654

Note that from the first issue of 2016, this journal uses article numbers instead of page numbers. See further details here.

Article Metrics

Back to TopTop