Abstract
The present work highlights the advances of integrated starch and bioethanol production as an attractive industrial solution for complex wheat exploitation to value-added products focusing on increased profitability. Bioethanol is conventionally produced by dry-milling wheat grain and fermenting sugars obtained by the hydrolysis of starch, while unused nonfermentable kernel compounds remain in stillage as effluents. On the other hand, the wet-milling of wheat flour enables complex wheat processing for the simultaneous production of starch, gluten, and fiber. The intermediates of industrial wheat starch production are A-starch milk, containing mainly large starch granules (diameter > 10 μm), and B-starch milk, containing mainly small starch granules (diameter < 10 μm). The present study investigates different starch hydrolysis procedures using commercial amylase for bioethanol production from A-starch and B-starch milk by batch fermentation using distillers’ yeast Saccharomyces cerevisiae Thermosacc®. Cold hydrolysis with simultaneous liquefaction and saccharification at 65 °C, a pH of 4.5, and a duration of 60 min was the most efficient and energy-saving pretreatment reaching a high conversion rate of starch to ethanol of 93% for both of the investigated substrates. A process design and cost model of bioethanol production from A-starch and B-starch milk was developed using the SuperPro Designer® v.11 (Intelligen Inc., Scotch Plains, NJ, USA) software.
1. Introduction
Bioethanol is one of the most prospective renewable modern biofuels worldwide [1,2]. The global world annual production of bioethanol in 2021 was 27.290 million gallons, while it reached a maximum of 29.330 million gallons in 2019 [3]. Besides its application as an environmentally friendly replacement for fossil fuels, there is a remarkable application of ethanol in the production of food and beverages, pharmaceuticals, household products (paints, detergents, inks, and coatings), and cosmetics and beauty products [4]. Bioethanol refers to ethyl alcohol produced from carbohydrates-containing feedstocks of biological origin by alcoholic fermentation using yeast, most commonly by Saccharomyces cerevisiae. Currently, 99% of the global bioethanol supply is first-generation (1G) bioethanol produced from feedstocks containing starch (corn, wheat, barley, grain sorghum, potato, sweet potato, cassava, Jerusalem artichoke, etc.) or sugar (sugar cane or sugar beet juices and molasses). Although significant scientific research efforts are being made towards the development of bioethanol production from different cheap lignocellulosic materials, the industrial-scale production of second-generation (2G) bioethanol is still not sufficiently established due to energy efficiency and techno-economic limitations [2,5]. Nowadays, about 60% of global bioethanol is produced from corn, 25% from sugar cane, 3% from wheat, 2% from molasses, and the rest from other grains, cassava, and sugar beets [6]. The type and price of feedstocks contribute 40–75% of the total ethanol cost, hence representing crucial factors influencing bioethanol production cost and economy. Wheat grains are one of the most convenient renewable conventional starch-containing raw materials for bioethanol production. Ethanol is produced from wheat primarily in Canada, European countries, and China [1,2]. However, the limited supply of wheat and other cereals can cause competition between its use in bioethanol and food production.
Wheat is the second most-produced cereal grain worldwide behind maize, with a forecast production of nearly 800.2 (MMT) million metric tons in 2023 [7], of which about 20% was from the European Union (EU) [1]. The Republic of Serbia has a developed agricultural production sector, with a quantity of available arable land per capita above the European average. Nearly 70% of arable land in the country is planted with cereals, with extensive wheat production, particularly in the north region, in the autonomous province of Vojvodina. Bioethanol in the Republic of Serbia is produced mainly from corn (50%) and sugar beet molasses (50%). The quantity of domestically produced bioethanol is insufficient to fulfill the country’s ethanol needs for food, beverages, medical, and pharmaceutical purposes [8]. Thus, a new biorefinery capacity is necessary to produce enough food-grade, pharmaceutical-grade, and fuel-grade bioethanol primarily for domestic needs. The Republic of Serbia is dedicated to further sustainable energy development according to the Energy Development Strategy (Energy Sector Development Strategy of the Republic of Serbia, 2021) [9] to meet the requirements of the European Renewable Energy Directive (Directive EU 2018/2001) [10] and achieve an overall share of energy from renewable sources of 32% by 2030. Therefore, integrating a well-established bioethanol production process in the existing industrial processing of wheat to starch with a complex exploitation of its constituents to value-added products is an attractive option for the current development of energy efficiency and regional economy.
Currently, nearly 90% of plants producing bioethanol from cereals use dry-milling due to the lower capital and operating costs and the need for a smaller floor space [1]. In conventional industrial bioethanol production from wheat, the entire grain kernel is processed by a dry-mill and then suspended in water to liberate the starch [11,12]. The mash is further treated with a combination of heat and amylase (usually commercial alpha-amylase and glucoamylase) for enzymatical starch hydrolysis into fermentable sugar, which is converted into ethanol by alcoholic fermentation using S. cerevisiae [12]. In this process, starch is used for ethanol production, while a majority of other wheat constituents such as the wheat gluten protein, the bran, and the germ, which collectively account for about 30% of the kernel mass, are not utilized. These components, along with yeast cells and other non-volatile compounds of fermented mash, remain as a by-product after distillation and are discharged in the form of a thin stillage, or wet grains with solubles (DWGS). Thin stillage, containing about 10–30% solids, is then processed by centrifugation, evaporation, and drying, incurring significant energy consumption to produce dry-distiller’s grain with solubles (DDGS) containing over 90% of dry matter, which is mainly used as a protein-rich feed for ruminants [8,12].
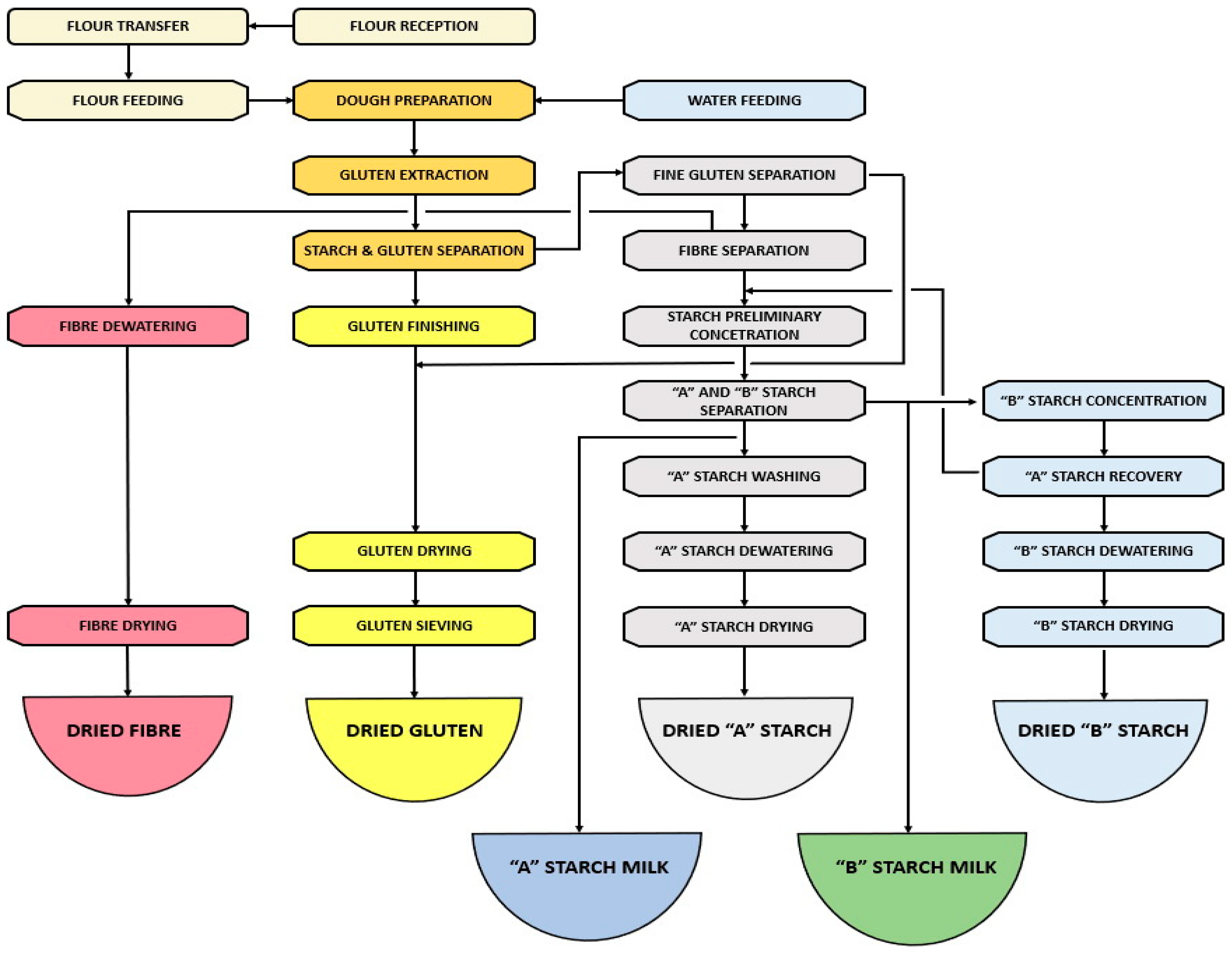
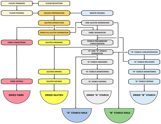
The wet-milling of wheat is a more versatile process that can provide improved exploitation of all kernel constituents. About 6% of global wheat production is used for the wet-milling of wheat flour to produce starch and protein gluten. The usual practice is to first dry-mill the wheat kernels to separate the bran and germ from the kernel endosperm, which is then ground into flour [13,14]. Wheat fiber constituents such as cellulose, hemicellulose, lignin, and other non-starch polysaccharides located in the hull or bran of kernels cannot easily be hydrolyzed to fermentable sugar, unlike starch. Therefore, in the traditional ethanol production process, these components do not contribute to ethanol yield or fermentation efficiency. In contrast, fiber compounds increase the viscosity of grain mashes and restrict the contact of enzymes with starch granules, limiting hydrolysis. Also, hull and bran contain a certain amount of fermentation inhibitors such as phenolic or color compounds. Hence, the decortication of grains is one way to improve starch hydrolysis and ethanol yield and reduce operation costs. Moreover, the removed fiber can be used as dietary fiber in food or feed production and also as feedstock for cellulosic ethanol production (2G) [1]. Further, the wet-milling of wheat flour is applied in the production of high-value products such as starch and gluten [13,14]. Approximately half of the produced wheat starch is used for the food industry, in products such as confectionery, drinks, or processed food, while the rest is used for nonfood industries, such as in the production of paper and board, organic chemicals, pharmaceuticals, enzymes, plastics, glues, other chemicals [15]. Starch is deposited in the endosperm of wheat kernels as discrete semicrystalline aggregates known as starch granules, comprising 54–72% of the wheat dry weight. There are three distinct types of wheat granules: large lenticular A-type granules (diameter 10–50 μm), small spherical B-type granules (diameter 5–10 μm), and C-type granules (diameter < 5 μm) [13,16,17]. In the wet-milling of wheat flour, two main products are obtained, namely, purified vital gluten and starch. About 80–85% of wheat flour protein is recovered in the vital gluten fraction, commonly used for food or biopolymer and edible film production. The remaining milky suspension of starch is concentrated and separated into two fractions: A-starch milk and B-starch milk [12,13,14]. About 75–85% of the wheat starch weight is recovered as the prime A-starch fraction, 5–10% is obtained as the second-grade B-starch fraction, while there is a small amount (<3%) of C-starch granules. A-starch is widely used for food production, such as in bakery products, noodles, pasta, confectionery, batters and breading, breakfast cereals, ice cream toppings, retorted soups, gravies, vitamins, and flavors [13,14]. Industrially produced B-starch consists of small and damaged granules. B-starch has a higher content of proteins, lipids, and pentosans and a higher affinity for water at room temperature than A-starch. Hence, B-starch is of lower quality and value for application in food production than A-starch, and it is usually used as cattle feed, a milk replacer in calf feeds, a core binder in the foundry industry and in corrugated boards, or as a substrate for bioethanol production [15]. If bioethanol is produced only for food and pharmaceuticals, as it is in the Republic of Serbia, the coproduction of starch and/or bioethanol by wet-milling is a complex wheat processing for producing a wide range of food products. Therefore, the utilization of A-starch milk and B-starch milk as intermediates in starch production for the production of bioethanol and/or yeast biomass (Figure 1) represents an attractive option for wheat starch factories to increase flexibility and respond to market conditions depending on current starch and bioethanol prices, with the final goal to enhance profitability. However, potential bioethanol production for fuel application may cause food competency.
Figure 1.
The co-production of starch and bioethanol by wet-milling wheat processing.
In general, the efficiency of ethanol production from starch-containing feedstocks is dependent on the physical and chemical composition of feedstocks and the efficiency of the main processing stages, including starch hydrolysis, ethanol fermentation, and ethanol recovery techniques such as distillation, rectification, and absolutization [2]. Normal wheat starch is a homopolymer of D-glucose composed of about 25% linear (amylose) and 75% branched (amylopectin) chains. Amylose is a linear homoglycan consisting of 200–6000 α-(1,4)-linked glucose residues, while a small fraction of the amylose molecules is lightly branched (0.2–0.8% of linkages) by α-(1,6) linkages. Amylopectin is a large, branched, chain molecule consisting of 2000 to 3,000,000 glucose units linked by both α-(1,4) and α-(1,6)-glycosidic bonds [13,18]. For bioethanol production, starch is enzymatically hydrolyzed by breaking down these chains using α-amylase and glucoamylase, which can convert 100% of starch to glucose [1]. Glucose is then converted into bioethanol by yeasts [2]. The choice of the hydrolysis–fermentation strategy influences ethanol production, affecting ethanol concentration, yields, and productivity, which has the most significant effect on the economic performance of the entire production process [5]. Due to the differences in the chemical composition and structural characteristics of the starch granule, the hydrolysis process may differ significantly among A-starch and B-starch milk, thus facing different technical challenges in finding the most convenient temperature regime, pH, and duration. Therefore, it is crucial to perform the most efficient procedure for starch hydrolysis as a prerequisite to obtain high fermentation efficiency, ethanol yield, and productivity.
This work investigates the main parameters, potential, challenges, and technical advances of the enzymatic starch hydrolysis process in bioethanol production from A-starch milk and B-starch milk as intermediates from the industrial wet-milling processing of wheat flour to gluten and starch. In this work, five different procedures of starch hydrolysis using a suitable combination of commercial α-amylase and glucoamylase enzymes were experimentally investigated as a pretreatment of A-starch milk and B-starch milk for bioethanol production by the distillers’ strain of Saccharomyces cerevisiae Thermosacc. Based on the experimental results, a new conceptual design of bioethanol production is proposed in this paper, using the most convenient wheat starch milk hydrolysis procedure to achieve major advances for the potential integration of starch and bioethanol production. The present work offers a novel approach to complex wheat processing by wet-milling for the coproduction of different products including dried fibre, gluten, A-starch, B-starch, bioethanol, yeast biomass, carbon dioxide, and fusel alcohols.
2. Materials and Methods
2.1. Substrates for Fermentation
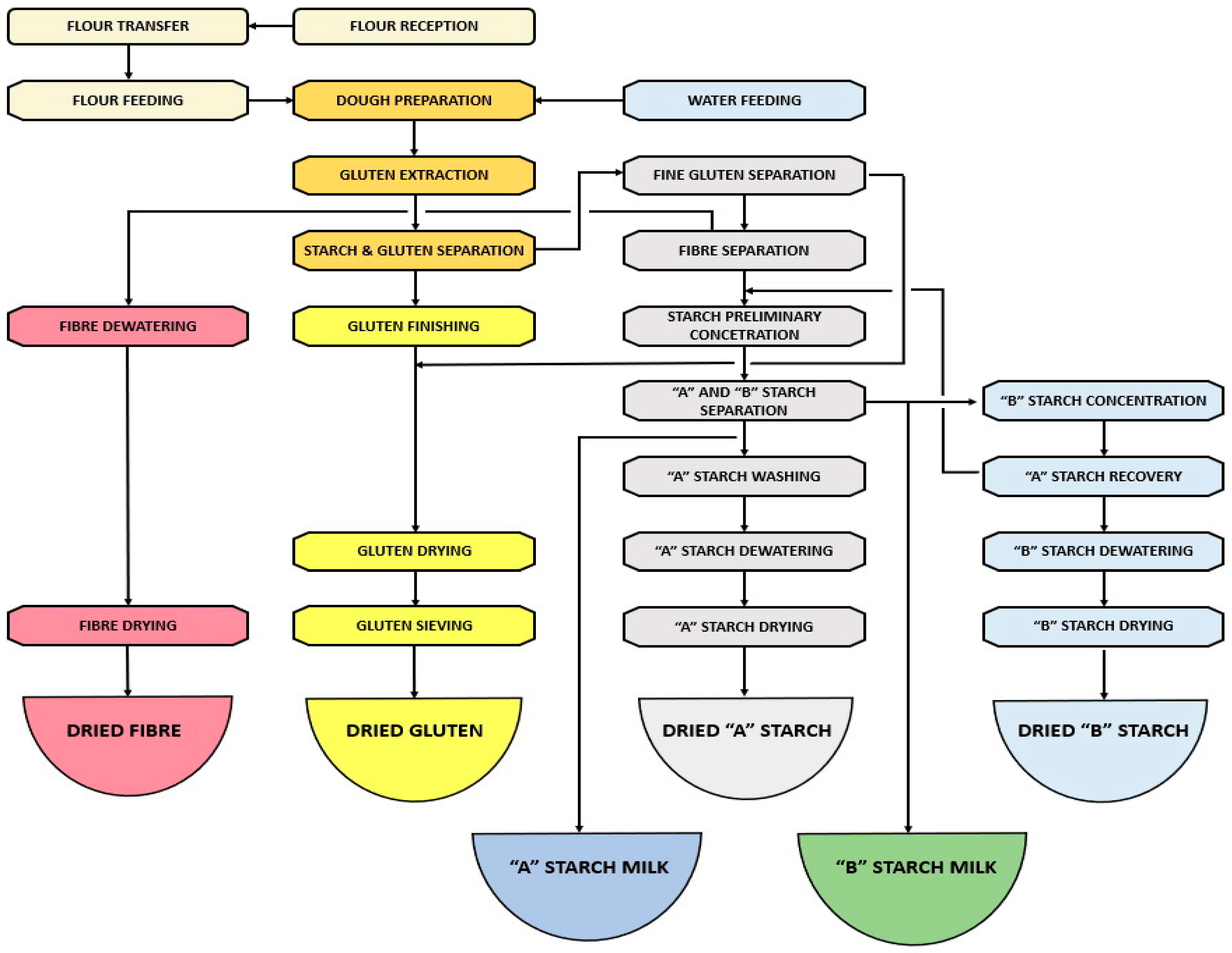
A-starch milk and B-starch milk from industrial wet-milling wheat processing (Figure 2) were kindly provided by a domestic starch factory and used as a fermentation substrate.
Figure 2.
Process flow diagram of industrial starch and gluten production by wet-milling wheat flour.
Starch milk characterization including the determination of dry mass, starch, free amino nitrogen (FAN), total N, crude protein (N × 5.7), free lipids, and ash content of starch milk samples was carried out following standard AOAC methods [19]. Starch milk pH and the total dissolved solids content (TDS) were measured using a laboratory multi-parameter analyzer (Consort C863, Turnhout, Belgum). A rotational viscometer (REOTEST 2 VEB MLV Prufgerate-Verk, Mendingen, SitzFreitel) with the double-gap coaxial cylinder sensor system spindle N was used to determine the apparent viscosity of the starch milk samples. The apparent viscosity (ηa, mPa·s) was calculated as ηa = K⋯Dn−1, where K (Pa·sn) is the consistency factor, n is the flow behavior index, and D is a shear rate of 100 1/s.
2.2. Scanning Electronic Microscopy (SEM)
Scanning electron microscopy was used to assess the shape, size, and distribution of starch granules of A-starch milk and B-starch milk. The wheat starch milk samples were dried at 50 °C up to the constant weight in a laboratory drying oven. The morphological examination of starch granules was performed at the University Centre for Electron Microscopy in Novi Sad on a JEOL JSM 6460 LV (JEOL, Tokyo, Japan) scanning electron microscope (SEM). The dried samples were placed on two-sided carbon sticking tape and coated with gold with the BAL-TEC SCD 005 SPUTTER COATER. Coating at 30 mA lasted 90 s, at a distance of 50 mm. The photographs were taken in high-vacuum conditions with the SEM operating at 20 kV.
2.3. Enzymes
The amylolytic enzymes used for starch hydrolysis are produced by DuPont™ Danisco®. The enzyme samples were handled and stored according to the manufacturer’s recommendations.
Amylex® 5T (Gennencor Bio-Products Co., Ltd. 102 Mei Li Road, Wuxi New District, Wuxi, China) is a liquid enzyme product containing a heat-stable alpha-amylase (1,4-alpha-D-glucan glucano-hydrolase) derived from Bacillus licheniformis, with an enzyme activity of 13775 AAU/g (α-amylase units per g). This amylase was used for the liquefaction of wheat starch, since it enables starch hydrolysis in the appropriate temperature range of 65 °C (40% of relative activity)-80 °C (100% of relative activity) and a pH range of 4.5 (80% of relative activity)-7.0 (100% relative activity).
Diazyme® 4X (Genencor International BV; Komvest 43 8000 Brugge, Belgium) is a liquid product containing glucoamylase (1,4-alpha-D-glucan glucohydrolase) obtained from Aspergillus niger, with an activity of min. 570 GAU/g (glucoamylase units per g). This amylase was used for the saccharification of gelatinized starch and dextrin into glucose. This enzyme’s optimal temperature (over 95% of relative activity) is 65–70 °C, while its optimal pH is 4.5.
2.4. Starch Hydrolysis Procedures and Media Preparation
Starch hydrolysis of 200 mL of starch milk (A and B) was performed by the addition of 0.05 mL of each enzyme in laboratory glasses in a water bath, with constant mixing in triple experiments for each procedure. One probe was used for the iodine test to follow starch hydrolysis in 5-min time intervals during hydrolysis. In this study, five different hydrolysis procedures (Figure 3) were applied to investigate the most convenient pretreatment conditions for ethanol production. All five procedures included the use of the same dose of the mentioned enzymes. These procedures differed in the applied temperature ranges and pH values as well as in the exposure time to the given conditions.
Figure 3.
Applied procedures of wheat starch hydrolysis for bioethanol production.
As shown in Figure 3, the following procedures were used for both the A-starch milk and B-starch milk samples:
- Procedure 1 (P1) includes two-step enzymatic hydrolysis with a separated liquefaction process followed by saccharification under optimal conditions according to the enzyme producer’s recommendation. Firstly, the pH of the starch milk samples was set to 7.0 by the addition of 1 M NaOH. Alpha-amylase was added to the starch suspension at room temperature and heated up to 80 °C. After 60 min at 80 °C, the gelatinized and liquefied mash samples were cooled to 70 °C, the pH was set to 4.5 by adding 1M H2SO4, and then glucoamylase was added to promote saccharification at this temperature for 30 min.
- Procedure 2 (P2) was similar to P1 with a difference only in the initial pH, which was set to 4.5 by the addition of 1M NaOH to investigate the efficiency of hydrolysis with the saving of chemicals (NaOH and H2SO4) for pH adjustment, while the temperature regime was the same as that in P1.
- Procedure 3 (P3) also involved separated liquefaction and saccharification, both at a pH of 4.5 for chemical savings and at 70 °C for energy savings during heating and cooling, with a process duration of 60 min and 30 min, respectively.
- Procedure 4 (P4) involved simultaneous liquefaction and saccharification by adding both enzymes at room temperature in starch milk that had been previously adjusted to a pH of 4.5. The mash was heated to 70 °C and kept for 60 min to enable starch hydrolysis with chemical savings for pH adjustment, energy savings for heating, and a shortage of exposure time. With this procedure, the possibility of saving time for starch hydrolysis compared to the first three procedures (P1, P2, and P3) was tested.
- Procedure 5 (P5) was the same as procedure 4 but with maximal chemicals, energy, and time savings, with simultaneous liquefaction and saccharification at 65 °C, which represents the lowest optimal temperature for both of the applied enzymes and a high-enough temperature for the gelatinization and hydrolysis of wheat starch. This procedure was implemented to investigate the possibility and efficiency of a process with the lowest hydrolysis temperature, the lowest pH, and a maximally reduced time of starch hydrolysis in ethanol production to potentially reduce investments in energy, chemicals, and procedure times.
After hydrolysis, the samples were cooled to 35 °C for alcoholic fermentation and supplemented by the addition of 1 mL of 10% (m/v) (NH4)2HPO4 solution to obtain free amino nitrogen content of 300 mg/L.
2.5. Microorganism and Inoculum Preparation
High-performance active dry yeast for fuel ethanol and beverage alcohol production, Saccharomyces cerevisiae Thermosacc® Dry by Lallemand Biofuels & Distilled Spirits, Fermentis, Lesaffre, was used as a producing microorganism. The optimal temperature range for ethanol fermentation by this yeast is 34–37 °C, and the optimal pH range is 3.5–4.5. This yeast was used for fermentation at a pH of 4.5, which is also the optimal pH for DIAZYME® 4X glucoamylase, enabling fermentation with chemical savings for pH adjustment. Moreover, this yeast tolerates high sugar and alcohol concentrations in fermentation media and can achieve alcohol concentrations of more than 20% by volume (16% by weight). It was diluted with prewarmed tap water (35 °C) to obtain a ratio of 10 g per 100 mL and incubated with gentle stirring (shaking frequency 60 rpm, shaking diameter 30 mm) for 20 min at 30 °C in a thermostat on a rotary shaker (GFL, Germany, Type 3015). An aliquot of this yeast suspension was used for the inoculation of hydrolyzed starch milk samples according to the producers’ recommendation (0.36 kg dry yeast/1000 L).
2.6. Ethanol Fermentation
Fermentation was carried out in 500 mL Erlernmeyer flasks by transferring samples of prepared media and adding an aliquot of yeast suspension for inoculation. To provide anaerobic conditions, the flasks were closed with fermentation plugs to allow the release of the CO2 produced during fermentation. Fermentation was conducted under static conditions at 35 °C in a thermostat. The fermentation dynamics were monitored by measuring the weight of the produced CO2 in appropriate time intervals. Further, the fermented mash was distilled, and the ethanol content of the distillate was determined based on the density of the ethanol distillate at 20 °C using a pycnometer [19]. The experiments were conducted in triplicates. For the determination of residual sugar content, the samples of thin stillage obtained after distillation were hydrolyzed in 33% HCl at 100 °C for 10 min and neutralized with a NaOH solution, and the residual sugar content was determined using 3,5-dinitro salicylic acid (DNS method) [20].
2.7. Fermentation Parameters
The ethanol yield per raw material (P, mL/kg), the ethanol yield per dry mass of raw material (Pdm, mL/kg), and the ethanol yield per starch (Ps, mL/kg) were calculated based on the obtained ethanol concentration in the distillate per mass of substrate. Fermented starch (g/100 g) was calculated theoretically based on the obtained ethanol concentration and fermentation stoichiometry. The utilization of starch milk (U, %), the dry mass (Udm, %), and the starch utilization (Us, %) for ethanol production were calculated as the mass content of fermented starch in each of them, respectively. The average hourly CO2 production rate (dCO2/dt, g/Lh) was calculated as the mass of CO2 produced per one L of starch milk divided by the fermentation time.
2.8. Statistical Analysis
The results were tested via a one-way analysis of variance (ANOVA) using the software Microsoft Office Excel Profesional Plus 2016 for Windows. The differences between the data collected from triplicate experiments were considered statistically significant at a probability level of 5% (p = 0.05) or lower, while the error bars in the presented graphs refer to 95% confidence intervals.
2.9. Process Overview and Design
To assess the influence of different procedures for starch milk hydrolysis on economic parameters, the ethanol production process was modeled using the software SuperPro Designer® v11.0 (Intelligen Inc., Freehold, NJ, USA), a tool that is widely used to simulate bioprocesses. The base for this study was the upstream part of the process of transforming starch milk into a bioethanol plant that has a capacity of 1000.00 kg/h of starch milk. All the available and calculated data from the experimental sample were incorporated into the model, while the rest were left as referent values already present in the software. The information missing but necessary for the successful calculation of mass and energy balances was taken from data from the literature on a similar process model. Based on this, the program provided an economic analysis that took into account both the material and energy needs for such a production facility and the costs associated with these.
3. Results and Discussion
3.1. Quality and Characteristics of Wheat Starch Milk
The chemical composition, especially that of starch, protein, free amino nitrogen (FAN), ash, and lipid content, and physical characteristics, such as starch granule size, amylose/amylopectin ratio, and protein structure, of starchy raw materials are crucial inherent factors influencing the profitability of bioethanol production from starchy feedstocks [1,2]. Therefore, the physicochemical quality parameters of A-starch milk and B-starch milk are analyzed and summarized in Table 1.
Table 1.
Physicochemical quality parameters of A-starch milk and B-starch milk.
The relatively low content of dry matter (Table 1) in A-starch milk (22.1%) and B-starch milk (8.6%) and, consequently, the high content of water in A-starch milk (77.9%) and B-starch milk (91.4%) enable the preparation of fermentation media without a previous need for dilution. In conventional cereal grain processing, including wheat, whole kernels are dry-milled and mashed with about 300 L water per 100 kg of grain [21], while, for bioethanol production from A-starch milk and B-starch milk, there is no need to add water for media preparation. Hence, differently from the conventionally used dry-milling processing of cereal grains, the application of A-starch milk and B-starch milk as substrates enables significant savings in terms of mechanical energy for cereal milling as well as the water and energy used for mash mixing during media preparation. On the other hand, the long-term storage of A-starch milk and B-starch milk is not feasible since their high content of water implies microbiological instability. Moreover, fast starch precipitation requires constant starch milk mixing if this resource is not used within a short time frame. Due to the significantly higher dry matter content, apparent viscosity is significantly higher for A-starch milk (28.4 mPa·s) than for B-starch milk (14.3 mPa·s), implying that more energy for mixing is needed for A-starch milk than B-starch milk to prevent starch precipitation. Therefore, synchronized starch and bioethanol production in factories built at a distance as short as possible is a feasible scenario if A-starch milk and B-starch milk can be used for bioethanol production during the course of one day. Another option to avoid starch precipitation and overcome viscosity problems during transport and storage is instant enzymatic hydrolysis in the starch factory and the transport of the obtained sugar solution to the biorefinery. However, the high risk of microbial contamination of the sugar solutions also disables long-term storage. Therefore, the integrated and synchronized production of starch and bioethanol in the same wheat-processing factory would be an ideal scenario for reducing transport costs and overcoming storage problems and the risk of microbial contamination.
The measured initial pH values (Table 1) for A-starch milk (3.82) and B-starch milk (3.52) in our experiment were below the optimal range for AMYLEX® 5T. According to the enzyme producer’s data, a pH of 7 is the optimal pH for this alpha-amylase (100% relative activity), and its activity reduces significantly with the pH lowering to a pH of 4.5 (about 80% of relative activity) and a pH of 4.0 (35% of relative activity). Hence, both substrates needed to be alkalized for each of the investigated hydrolysis procedures. For procedure P1, the pH was adjusted to 7.0, and the volume of the used 1 M NaOH was 2.50 mL/100 g and 3.97 mL/100 g for A-starch milk and B-starch milk, respectively. In procedures P2–P5, the pH was adjusted to a pH of 4.5 using 0.79 mL/100 g and 2.23 mL/100 g of 1M NaOH for A-starch and B-starch milk, respectively. It becomes clear then that more significant base savings are obtained for the pH adjustment of A-starch starch milk compared to B-starch milk. It is also apparent that in P2–P5, significant savings of 1.71 mL 1M NaOH per 100 g and 1.74 mL 1M NaOH per 100 g for A-starch milk and B-starch milk were achieved in comparison to P1, respectively. Moreover, in P1, after 60 min of liquefaction, the mash was cooled to 70 °C for glucoamylase addition, and the pH was adjusted to a pH of 4.5 by the addition of 2.68 mL/100 g and 3.15 mL/100 g of 1M H2SO4 for A-starch milk and B-starch milk, respectively. Hence, in P1, the application of A-starch milk enables significant acid savings compared to B-starch milk. In contrast to P1, in P2–P5 the addition of H2SO4 was unnecessary, enabling significant savings of this chemical. By observing the utilization of chemicals for pH adjustment (base and acid), it may be concluded that A-starch milk has a lower content of buffering compounds, such as mineral salts and proteins, than B-starch milk.
Starch is the most significant component of wheat for bioethanol production since it is hydrolyzed to fermentable carbohydrates, which are further converted to ethanol by fermentation using S. cerevisiae. If hydrolyzed efficiently, the starch content in the feedstock positively correlates with the final ethanol yield [1,2]. Based on starch content (Table 1), it was found that A-starch milk contained almost threefold higher amounts of starch (19.4%) than B-starch milk (6.7%), implying that, potentially, A-starch milk can give more fermentable sugars, and, therefore, higher ethanol concentrations in the fermented media can be achieved. Also, the dry matter of A-starch milk (88.1%) is richer in starch than that of B-starch milk (78.1%). The content of all non-starch components in the dry matter of A and B-starch milk is only about 12% and 22%, respectively. Depending on the wheat variety, the starch content in the dry matter of wheat kernels varies in the range of 61–70% [22]. This implies that the dry matter of A-starch milk and B-starch milk has a higher potential for bioethanol production than the dry matter of wheat kernels. Moreover, the lower content of non-starch components in the dry matter of A-starch milk and B-starch milk than in wheat grain’s dry matter implies that the stillage remaining after distillation will be significantly less polluted, providing significant cost savings in wastewater treatments. On the other hand, some non-starch components such as amino nitrogen, phosphorus, mineral ions, and vitamins represent specific nutrients and support S. cerevisiae growth, cell viability, and fermentation performance [23].
The ash content of the A-starch milk and B-starch milk in our experiment (Table 1) was 0.11% and 0.10%, respectively, and did not differ significantly. These results were in correlation with the results of the total dissolved solids (TDS) content, which was 437 mg/L for A- and 423 mg/L for B-starch milk. Although the ash and TDS content was similar in A and B-starch milk, the dry matter of A-starch milk contained significantly less ash (0.52%) than B-starch milk (1.15%).
Both of the investigated starch milk samples (A and B) contained a similar content of total N of about 0.14% (Table 1). In general, it is widely accepted to use factor 5.7 to multiply the N-content of wheat products to calculate the crude protein content [14], which, consequently, did not differ between both of our investigated substrates and was about 0.8%. However, the dry matter of B-starch milk contained nearly twice as much N and crude protein (1.21% and 6.92%) than A-starch milk (0.62% and 3.55%). It is also important to point out that the use of starch milk enables one to avoid the problem of intense foaming during fermentation, which is present when whole-grain wheat flour is used. Namely, if wheat with a high amount of raw protein (more than 13%) is used, its mashes tend to foam, requiring the use of an antifoam agent [22]. The calculated crude protein content includes all nitrogen compounds, while S. cerevisiae can directly metabolize amino acids and peptides but not proteins due to its low protease activity. Hence, free amino nitrogen (FAN) content is a better indicator of the quality of raw materials for ethanol fermentation than crude protein content. An increase in FAN content in the fermentation system accelerates S. cerevisiae growth, improves fermentation efficiency, reduces the fermentation time, and improves the stress tolerance of yeast to ethanol. Furthermore, nitrogen also reduces the formation of aliphatic higher alcohols and hydrogen sulfide [23]. Also, during mashing/cooking, parts of proteins are released in the form of free amino acids and peptides, improving the FAN content. Generally, a FAN content of at least 150 mg/L is required for normal fermentation. The supplementation of nitrogen sources is usually applied through the addition of ammonia salts, yeast extract, spent brewer’s yeast, or hydrolyzed soybean residues [1]. The FAN content of the examined A-starch milk and B-starch milk was 99.0 mg/L and 77.3 mg/L, respectively. To ensure the efficient fermentation of A-starch milk and B-starch milk, in this work, substrates needed to be supplemented to provide enough nitrogen and phosphorus for yeast nutrition.
The content of lipids (Table 1) in B-starch milk (0.39%) and in its dry matter (0.42%) is slightly higher than in A-starch milk (0.37%) and in its dry matter (0.40%), respectively. It is well known that small starch granules have a higher lipid content distributed on the granule’s surface, forming an amylose–lipid complex [1]. A slightly higher lipid content in B-starch milk may be expected since it contains higher amounts of small B and C granules than A-starch milk.
3.2. Microstructure and Particle Size of Starch Samples
The morphological structure of the dried samples of A-starch milk and B-starch milk was analyzed by taking SEM images to provide visual descriptions of starch granules’ size, shape, and distribution. According to the SEM micrographs, it was clear that the A-starch milk (Figure 4a) contained a high amount of spherical or disk-shaped A granules with diameters over 10 μm, while a small amount of B (3–10 μm) and C granules were also observed. The B-starch milk (Figure 4b) contained mainly smaller (B and C) granules with diameters below 10 μm, while granules of slightly larger dimensions could be observed sporadically. The B-granules displayed a spherical shape, with diameters of about 5–10 μm, while C-granules with a diameter < 5 μm displayed a spherical and irregular shape.
Figure 4.
Scanning electron micrographs (SEM) images (×1000) of A-starch milk (a) and B-starch milk (b).
3.3. Hydrolysis of Wheat Starch Milk
Starch hydrolysis for bioethanol production occurs in three main phases: gelatinization, liquefaction, and saccharification. During gelatinization, starch granules absorb water and are disrupted, resulting in gelatinization and the loss of granular organization, forming a viscous suspension. Liquefaction is the process of partial hydrolysis of gelatinized starch to oligosaccharides, such as maltodextrins, at high temperatures by thermostable α-amylase involving a reduction in starch mash viscosity. Saccharification to glucose is conducted by glucoamylase [24]. In bioethanol production, starchy materials are liquefied according to the conditions provided by the enzyme producer. The catalytic efficiency and stability of commercial alpha-amylase and, thus, the liquefaction process are dependent on the quality of the specific substrate. To investigate the effect of temperature and pH value on the duration of starch liquefaction, the iodine test was performed. In this test, when a few drops of potassium iodide solution are placed on a starch sample, the amylose in the starch forms helices in which iodine molecules assemble, forming a dark blue–black color complex. When starch is hydrolyzed into smaller carbohydrate units, this blue–black color is not formed, and a color change does not occur [25]. Therefore, this test was performed to indicate the time needed for the completion of hydrolysis in each procedure. The results are presented in Table 2.
Table 2.
Duration of liquefaction of wheat starch (A-starch milk with an average granule diameter of 10–30 μm; B-starch milk with an average granule diameter of 2–10 μm) at different maximal gelatinization temperatures (Tmax) by α-amylase Amylex® 5T and glucoamylase Diazyme® 4X.
The results of the iodine test (Table 2) unequivocally showed that the hydrolysis of starch in B-starch milk in all the tested procedures was much faster than in A-starch milk. This may have been caused by the difference in the initial starch content in A-starch milk and B-starch milk and different granule size distributions. Such a large difference in hydrolysis time may be explained by the difference in the swelling ability of A-starch and B-starch granules. Namely, the higher the surface area/volume ratio of the granules, the higher their potential to absorb water and, thus, to be enzymatically hydrolyzed. A small starch granule has higher water affinity and swelling power and, hence, better susceptibility to enzymes than large granules, due to the less ordered arrangement of its polysaccharide chains and its higher surface-to-volume ratio, thus having a higher hydrolysis rate and a lower hydrolysis duration [24]. From these results, it can also be noticed that, although the content of lipids in B-starch milk was slightly higher than in A-starch milk, it did not affect the swelling power of the starch granules.
From an energy-saving standpoint, a low temperature of starch gelatinization is a favorable characteristic in feedstock to efficiently process the grain for bioethanol production. In contrast to corn, which requires a liquefying temperature of 80–85 °C, wheat starch may be liquefied at 65 °C [22]. Different temperatures for starch liquefaction were investigated in our experiment to examine the possibility of maximal savings in energy and chemicals for the hydrolysis of A-starch milk and B-starch milk. In the P1 and P2 procedures, liquefaction was performed at 80 °C, which is an optimal liquefying temperature for alpha-amylase Amylex® 5T (100% relative activity). Hence, starch hydrolysis in both A-starch milk and B-starch milk was the fastest at 80 °C. Also, there was no significant difference in the hydrolysis time between P1 and P2, confirming that both A-starch milk and B-starch milk liquefaction may be conducted at a pH of 4.5 (P2) instead of 7.0 (P1), enabling significant hydroxide and acid savings for pH adjustment, as stated previously.
In P3, liquefaction was performed at a pH of 4.5 and a temperature of 70 °C (60% relative activity of Amylex ® 5T). In P3, for B-starch milk, liquefaction was prolonged by only 15 min in comparison to P1 and P2. Hence, the energy savings for B-starch milk heating in P3 are quite justified. However, the iodine test for A-starch milk in P3 was starch-positive for 300 min, even after the addition of glucoamylase and yeast inoculation, implying that, in this procedure, liquefaction and saccharification occurred simultaneously to ethanol fermentation.
In P4 and P5, both enzymes were added at a pH of 4.5 for simultaneous liquefaction and saccharification, which occurred at 70 °C and 65 °C, with only 60 min of exposure before yeast inoculation, respectively. In P4 and P5, there was no additional 30 min rest for saccharification, unlike in P1, P2, and P3. The time needed for starch liquefaction in A-starch milk was 300 min and 330 min, while, in B-starch milk, it was 15 min and 20 min for P4 and P5, respectively. Comparing the iodine test results for P3 and P4, it can be concluded that the simultaneous addition of both enzymes did not affect the duration of liquefaction. However, by lowering the temperature of the mash from 70 °C (P4) to 65 °C (P5), the liquefaction of A-starch milk and B-starch milk was prolonged by 30 min and 5 min, respectively.
In general, by comparing the applied procedures, it may be concluded that it is possible to hydrolyze starch from both types of wheat starch milk at a pH of 4.5, with significant chemical savings, within the same duration of hydrolysis. Lowering the liquefaction temperature in the range of 80 °C to 65 °C led to a prolonged duration of hydrolysis. The A-starch milk liquefaction process in P3, P4, and P5 finished during the fermentation stage, implying that starch hydrolysis is performed at temperatures below its gelatinization temperature and may be considered as “cold hydrolysis”. Hence, in these three procedures (P3, P4, and P5) for A-starch milk, liquefaction and saccharification occurred simultaneously to ethanol fermentation by yeast.
3.4. Fermentation Kinetics
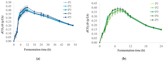
Theoretically, 0.511 g of ethanol and 0.489 g of CO2 are produced by the alcoholic fermentation of 1 g of glucose. Hence, fermentation kinetics may be investigated either by the determination of the amount of utilized sugar in the fermentation medium, produced ethanol, or released CO2. In this work, fermentation kinetics was investigated by measuring the mass of released CO2 by measuring the fermentation system’s weight loss. This is not a precise quantitative measure of produced CO2 because a certain amount of CO2 remains in the fermented media. The release of CO2 from the fermentation system is also dependent on the mixing of media, while, in this work, the experiments were conducted without mixing. However, since experimental conditions were the same for both substrates, this parameter was used to compare the fermentation processes for different pretreatment procedures. For a precise fermentation kinetics analysis, further research should be dedicated to following ethanol content, glucose, and biomass and scaling up the investigated media volume in laboratory bioreactors with media mixing.
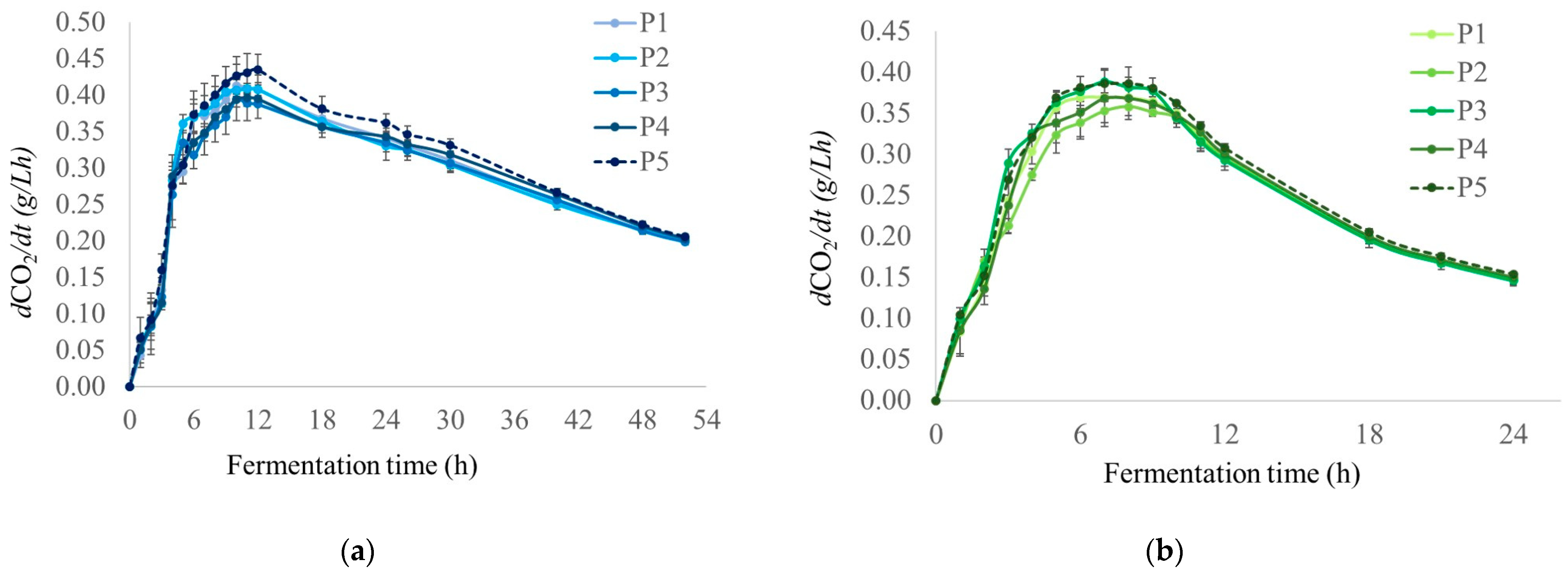
The time profiles of CO2 production are presented in Figure 5. As can be observed from the registered graphs, regardless of the applied hydrolysis procedure, the duration of the fermentation of A-starch milk and B-starch milk was 48 h and 12 h, respectively. Taking into account the retention of CO2 in the fermentation system, it may be assumed that the actual fermentation was even faster for both substrates. As expected, due to a significantly higher initial sugar concentration, the duration of fermentation and the amount of produced CO2 were much higher for A-starch milk than B-starch milk.
Figure 5.
Time profiles of CO2 production for A-starch milk (a) and B-starch milk (b).
By observing the average hourly CO2 production rate (dCO2/dt) during fermentation (Figure 6), it may be noticed that the yeast cells were most productive during the first 9 h of fermentation for both substrates, regardless of the applied hydrolysis procedures. In general, the productivities of the yeast cells were quite similar for both of the investigated substrates. The highest average hourly CO2 production rates of 0.44 ± 0.02 g CO2/Lh and 0.39 ± 0.3 g CO2/Lh were obtained after hydrolysis following procedure 5 (P5) for A-starch milk and B-starch milk, respectively. These results imply that both of the investigated substrates were equally convenient environments for yeast cells during ethanol fermentation.
Figure 6.
Average hourly CO2 production rate (dCO2/dt) during the fermentation of A-starch milk (a) and B-starch milk (b).
3.5. Fermentation Parameters
The residual sugar content Sr in the thin stillage was found to be less than 0.2% in all the investigated samples, implying that, regardless of the substrate’s nature or the applied hydrolysis procedure, the yeast utilized almost completely the sugar present in the substrate. The obtained ethanol content (E), the ethanol yield per starch milk (P), the ethanol yield per dry mass of raw material (Pdm), and the ethanol yield per starch (PS) are presented in Figure 7.
Figure 7.
Ethanol content (E), ethanol yield per substrate (P), ethanol yield per dry mass of substrate (Pdm), and ethanol yield per starch (PS) obtained for A-starch milk (a) and B-starch milk (b).
When comparing the values of the achieved ethanol content (E) and ethanol yield (P) for each substrate, it becomes clear that, regardless of the applied hydrolysis procedure, the values of these parameters for A-starch milk (Figure 7a) were more than twice as high as those for B-starch milk (Figure 7b), as a consequence of A-starch milk’s significantly higher initial starch content. Thus, from a bioethanol production point of view, A-starch milk is a much more convenient raw material than B-starch milk. For A-starch milk, the lowest ethanol content of about 12.7% v/v and an ethanol yield of 9.7 g/100 g were obtained after hydrolysis procedures P1 and P2, without a significant difference. Next, there was an increase in the ethanol content and ethanol yield for P3 to 12.93% v/v and 9.88 g/100 g and for P4 to 13.26% v/v and 10.14 g/100 g, respectively. Finally, the maximal ethanol content and yield of 13.31% v/v and 10.17 g/100 g were achieved for P5. In conventional ethanol production, substrates containing 180–220 g/L total sugars are fermented by S. cerevisiae to achieve an ethanol concentration of 10–14% (v/v) [26]. Thus, the ethanol content of about 13% v/v observed for A-starch milk was similar to conventional grain-based ethanol. The maximum ethanol concentration that S. cerevisiae Thermosacc can produce under batch conditions is 20% (v/v). Accordingly, it was likely that, in the applied conditions, ethanol stress did not exist since the observed ethanol content was lower than 13.31% (v/v). The ethanol yield per dry mass (Pdm) of A-starch milk (42.98–45.02 g/100 g) was significantly higher than for B-starch milk (41.16–42.31 g/100 g), for each of the applied procedures. These results imply that the dry mass of A-starch milk is more suitable for bioethanol production than the dry mass of B-starch milk primarily because of its higher starch content. This is supported by the results regarding the ethanol yield per starch (Ps). Namely, for P1, P2, and P3, the obtained Ps were lower for A-starch milk (49.99 g/100 g, 50.02 g/100 g, and 50.87 g/100 g) than for B-starch milk (52.75 g/100 g, 51.32 g/100 g, and 52.42 g/100 g). On the other hand, there was no significant difference in the ethanol yield per starch (Ps) obtained for P4 and P5 between A-starch milk (52.19 g/100 g and 52.36 g/100 g) and B-starch milk (52.34 g/100 g and 52.63 g/g).
3.6. Substrates’ Utilization
The results of the utilization of starch milk (U), dry matter (Udm), and starch (Us) for ethanol production represent the mass content of fermentable starch in the total starch, dry matter, and starch milk, respectively. These parameters are presented in Figure 8.
Figure 8.
Utilization of the substrate (U), utilization of the dry matter of the substrate (Udm), and utilization of the starch (Us) for ethanol production obtained for A-starch milk (a) and B-starch milk (b).
As shown in Figure 8, the higher values of utilization (U) of A-starch milk (17.1–17.9%) than B-starch milk (6.2–6.4%) are a consequence of the higher starch content in A-starch milk than in B-starch milk. The utilization of the dry matter (Udm) of A-starch milk for ethanol production ranged from 75.7% for P1 and P2 to 79.3 for P5, while, for B-starch milk, it was significantly lower and ranged from 72.47% for P2 to 74.50% for P1. Such a significant difference in the Udm values for these two substrates is a consequence of the higher starch content in the dry matter of A-starch milk than in B-starch milk. From the results of starch utilization to ethanol (Us), it may be noticed that a maximum of about 92% of starch from A-starch milk was converted to ethanol after hydrolysis by P4 and P5, without a significant difference between these two procedures, while the lowest utilization of starch of about 88% was obtained by P1 and P2. The values of Us obtained for B-starch milk ranged from about 90% to nearly 93%, without a significant difference between the applied hydrolysis procedures. Comparing the Us values achieved for both substrates, it was found that there was no statistical difference between the conversion of starch from A-starch milk and B-starch milk obtained by P4 and P5. Hence, from a cost and energy savings point of view, it may be concluded that P5 was the most efficient procedure for wheat starch conversion to ethanol either from A-starch milk or B-starch milk. Also, these results suggest that, although wheat starch granule size affected the duration of hydrolysis, it did not affect the final hydrolysis and fermentation efficiency and, consequently, starch utilization for ethanol production. It is well known that, during fermentation, in addition to ethanol and CO2, a small amount of glucose is used for the biosynthesis of yeast cells and is also converted to various by-products such as glycerol, higher alcohols, and organic acids. Hence, the industrial ethanol yield can be as high as 90–93% of the theoretical yield [27]. The obtained wheat starch utilization for ethanol production of nearly 93% obtained by P5 for both A-starch milk and B-starch milk may be considered very high and, at the same time, represents the percentage amount of obtained ethanol yield to theoretical yield.
3.7. General Considerations
Based on the obtained fermentation parameters, it may be concluded that hydrolysis by P5 was the most efficient pretreatment for ethanol production, enabling obvious chemical and energy savings, while P1 and P2 were significantly less efficient for A-starch milk. Using a higher amount of base and acids for pH adjustment in P1 involves the formation of higher concentrations of salts that contribute to an increase in osmotic pressure in the fermentation medium, which may negatively affect the metabolism of yeast. In addition, high temperatures during hydrolysis in P1 may cause side reactions such as Maillard reactions, producing some inhibitory components (caramel, melanoidin, etc.) for yeast. These nonenzymatic browning reactions occur between reducing sugars such as glucose and fructose in the presence of heat and principally free amino acids and peptides (usually from proteins) when heated [28]. In general, starch milk contains a significantly lower content of proteins and amino acids than whole-wheat kernels, leading to the conclusion that there is a lower possibility for Maillard reactions in this fermentation substrate after wet-milling than after the dry-milling of wheat. Moreover, as explained by Li et al. [1], energy consumption for heating and cooling down during the dry-milling process (liquefaction at 80–90 °C, saccharification at 65 °C, and fermentation at 35 °C) accounts for 30–40% of the total energy input in bioethanol production. In contrast, the non-cook concept for starch processing by “cold hydrolysis’’ at a sub-gelatinization temperature offers advantages in lower capital and operational costs (41–51%) and higher overall ethanol yields due to the absence of cross-reactions (e.g., Maillard) [24]. In contrast to A-starch milk, the ethanol content (4.48–4.61% v/v) and yield (3.54–3.63 g/100 g) obtained for B-starch milk were similar for all the investigated hydrolysis procedures. Namely, this may be explained by the fact that, in this substrate, starch hydrolysis was completed before yeast inoculation, providing the same initial sugar concentration in the fermentation media regardless of the applied procedure. Moreover, the initial free amino nitrogen and glucose content in hydrolyzed B-starch milk was significantly lower than in A-starch milk, meaning that there is a significantly lower possibility for the formation of inhibitory content resulting from Millard reaction products in P1 and P2. Achievement of the highest possible ethanol concentration in the fermentation broth is a crucial requirement for the economical distillation process, which is one of the most energy-intensive steps. An ethanol concentration of 4% (w/v) is the minimal requirement for an economically feasible distillation process [29]. In this contest, from an energy savings point of view, A-starch milk can be considered a much more economically profitable substrate than B-starch milk.
In general, procedure 5 (P5) was found to be the most appropriate pretreatment, achieving a very high and similar utilization of starch for both of the investigated substrates. By observing all the fermentation parameters, it was found that A-starch milk is a significantly better raw material for bioethanol production than B-starch milk, primarily due to its higher starch content. However, taking into account the lower market price and faster and easier starch hydrolysis of B-starch milk compared to A-starch milk, due to the former’s smaller starch granules, B-starch milk is a more convenient substrate for bioethanol production. The starch content of starch in B-starch milk could be enhanced through the dewatering process, which is the next step in the starch production process. Also, mixing B-starch milk with other feedstocks containing a higher starch content, including A-starch milk, can be an option for increasing the overall ethanol yield and productivity. Hence, to achieve the most efficient process and the zero-waste goal, the investigation of bioethanol production from mixtures of A- and B-starch milk in different ratios will be the focus of our future research.
3.8. Process Model
In this work, the low energy input for the highly efficient production of bioethanol from wheat starch milk was obtained thanks to the appropriate choice of the hydrolysis–fermentation strategy, which affected ethanol concentration, yield, and productivity. However, the economic performance of the entire production process still needs to be assessed. Hence, the experimental results, together with the literature data, were incorporated into the process model. The chosen mode of operation for this plant was continuous, working 24 h per day, for 330 days (7920 h) per year, where the remaining 35 days were reserved for maintenance days [30]. The considered model envisaged the ethanol plant to be part of a wheat starch production facility to reduce the transportation and storage costs and make the entire complex (biorefinery) more adaptable to changes in the market, i.e., produce either starch or ethanol depending on what is more profitable at the time [31]. Also, this model considered only the upstream (hydrolysis and fermentation) part of the entire process of ethanol production. Thus, the research conducted in this study may provide estimates only for ethanol production.
Figure 9 shows a simplified flow diagram of the upstream process of ethanol production variations in terms of different pretreatment procedures.
Figure 9.
Simplified process flow diagram of the upstream process variations in ethanol production from wheat starch milk.
The base for this simulation was a plant capacity of 1000.00 kg/h wheat starch milk, A or B type, according to the compositional data from Table 1. This capacity was mostly determined by the starch milk generation capacity of the domestic wheat starch factory from which the samples were taken as well as from examining previously published data on bioethanol simulation models, where the range of the inlet raw material was mostly in the range 1000.00–5000.00 kg/h. Choo et al. [32] used the same plant capacity of 1000.00 kg cassava per hour for their base case; Cihak [33] used 1875.00 kg of wheat meal per hour; and Sanni et al. [34] examined different sources (cassava, maize, sweet potato, and sorghum) with different utilization rates (350.00–5500.00 kg/h). Data on the quantities of all the other raw materials (chemicals: sodium hydroxide, sulfuric acid, and diammonium hydrogen phosphate; enzymes: alpha-amylase and glucoamylase; and producing strain: yeast) were utilized from our experiments. All the equipment sizing was carried out by the software according to these input data.
For the different situations (procedures) defined, the input streams of raw materials, the equipment required, the operating conditions, and the product yield were adjusted to suit the experimental results. This is why P1 had two separate tanks for liquefaction and saccharification. Meanwhile, P2 and P3 were missing the sulfuric acid input stream, as there was no change in the pH value between the two pretreatment tanks. Hence, they were grouped in Figure 9. Procedures P4 and P5 were also together, in one group, because they utilized only one vessel in which both liquefaction and saccharification took place. Still, this unit performed at different temperatures in P4 and P5, as was the case for the liquefaction tank for P2 and P3. The stoichiometry of the reactions taking place in the equipment for the liquefaction, saccharification, and fermentation processes was based on the mass balance generated from the quantities of monitored components in the laboratory experiments [35]. The fermentation times were also taken from our experiments: 48 and 12 h for A- and B-starch milk, respectively. The model’s operating conditions were used by the simulation tool (SuperPro Designer) to calculate the energy demands of the examined processes, which included the electricity and steam consumption of each piece of equipment listed. All these data made it possible for the simulator to quantify the feedstock and utility requirements, the most significant and influential of which are presented in Table 3.
Table 3.
Raw material and utility demands for upstream process variations in ethanol production from wheat starch milk (* DAHP—diammonium hydrogen phosphate).
As it can be seen from Table 3, the sodium hydroxide annual quantity is drastically lower for P2–P5 compared to P1 for both starch milks due to the difference in the pH value that needs to be reached at the beginning of the process (4.5 and 7.0, respectively). Also, the need for sulfuric acid drops to zero for P2–P5 because the initial pH value (4.5) is the same throughout the process, as mentioned earlier. However, it can be noticed that a lot more pH-regulating chemicals are needed for B-starch milk to reach the desired value. The remaining raw materials (DAHP, alpha-amylase, glucoamylase, and yeast) have constant values for all the examined procedures in Table 3 since their quantities are not affected by the change in the pretreatment procedure.
As a result of the simulation, the quantity of ethanol that could be obtained annually did not vary significantly, just as in our laboratory experiments. For A-starch milk, this parameter was in the range of 794–832 thousand kg/year, while, for B-starch milk, it was 280–288 thousand kg/year. Therefore, only a deeper insight into the process could provide information about which procedure is the best option to choose.
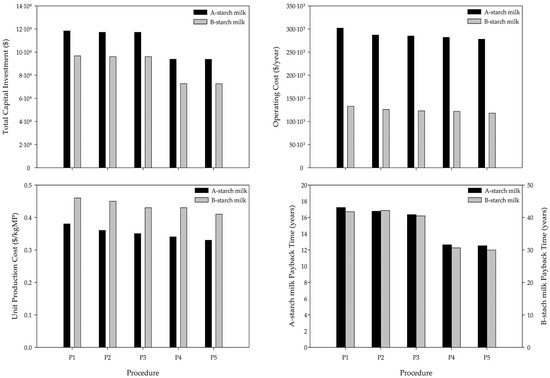
3.9. Economic Analysis
The variable operating costs are a function of the plant size, which results in higher chemical costs for larger biorefineries. The total variable costs, including the costs for feedstocks, chemicals, make-up water, and waste disposal, as well as the total fixed operating costs, consisting of labor, maintenance, and insurance costs, both make up the total operating expenses [5]. This is why only the variable costs were examined when defining the operating costs in this economic analysis. The capital cost calculations and assumptions for cost parameters were extracted from Sanni et al. (2022) [34], while the prices for purchasing raw materials, such as NaOH (0.412 USD/kg), H2SO4 (0.059 USD/kg), and (NH4)2HPO4 (0.67 USD/kg), were taken from ChemAnalyst [36] for the European market in the last quarter of 2023; the alpha-amylase (3 USD/kg), glucoamylase (4.5 USD/kg), and yeast (5 USD/kg) prices were taken from Sanni et al. [34]; the prices of utilities, such as electricity (0.1 USD/kWh), steam (12 USD/MT), and cooling water (0.4 USD/MT), were taken from the Statistical Office of the Republic of Serbia [37] for the last quarter of 2023; and the selling price of ethanol (1.24 USD/L) was taken from the Global Petrol Prices [38].
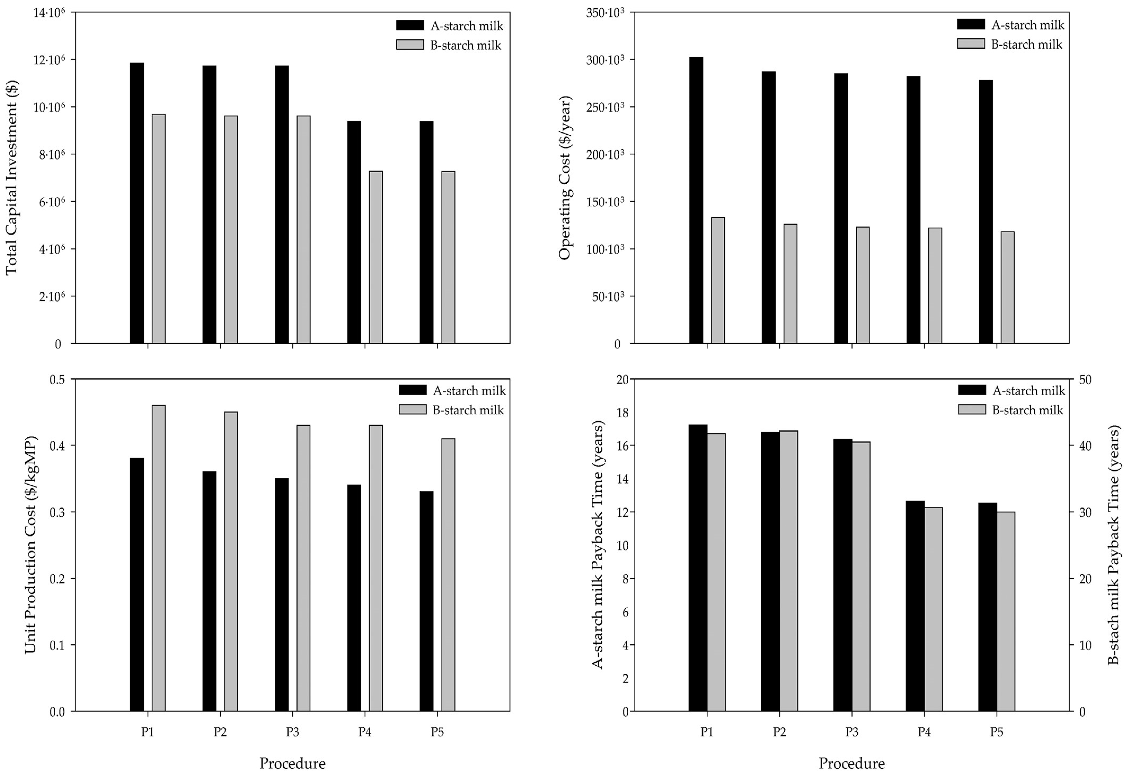
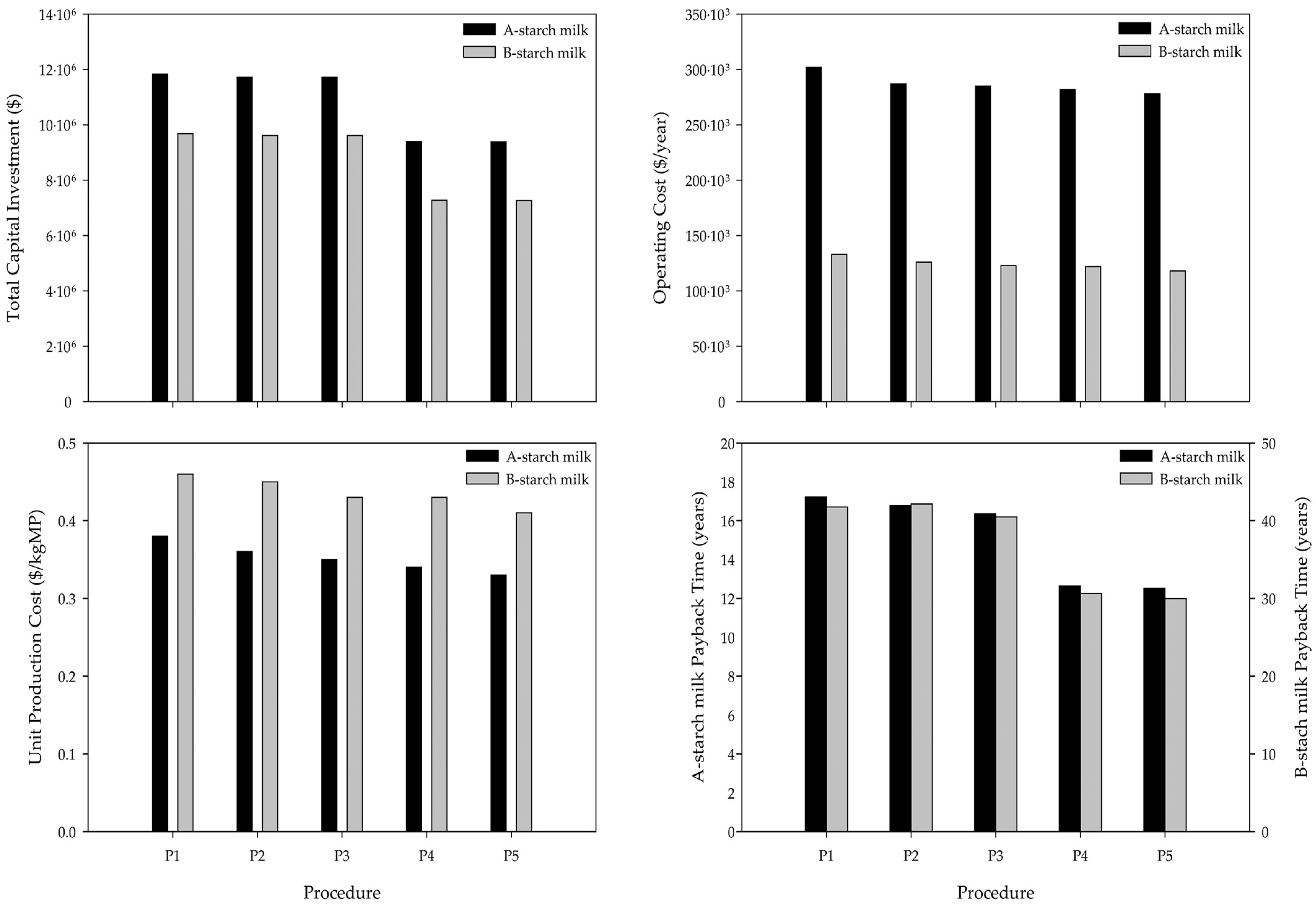
During our economic analysis, the focus was on capital costs (total capital investment—TCI), operating costs (OC), revenue (REV), unit production cost (UPC), and payback time (PBT). These values were automatically calculated by SuperPro Designer in an executive summary based on all the previously input data, and the results are presented in Figure 10. However, significant changes in annual revenue were not noticed as a consequence of similar yearly ethanol yields, which were mentioned in Section 3.5. Thus, these data are not presented in Figure 10, as they did not influence the economic feasibility in terms of examining which pretreatment procedure is the best one. The values ranged from 1,219,000 to 1,277,000 USD per year for A-starch milk and from 430,000 to 442,000 USD per year for B-starch milk.
Figure 10.
Economic indices as a function of different pretreatment procedures of wheat starch milk for ethanol production: total capital investment, operating cost, unit production cost, and payback time. Black bar: A-starch milk; gray bar: B-starch milk.
All the remaining four parameters showed different changes for different procedures. Namely, the TCI did not change noticeably between P1, P2, and P3 as well as between P4 and P5. However, the difference between TCI for P1–P3 and P4–P5 was significant, due to leaving out one piece of equipment and combining liquefaction and saccharification in one tank. Also, the TCI was lower for B-starch milk compared to A-starch milk, due to a smaller retention time in the fermentation unit (12 h compared to 48 h), leading to a smaller volume of the vessel and, thus, smaller equipment purchase costs.
A similar pattern can be observed for OC and UPC, i.e., P1 had higher values than P2–P5, while procedures 2–5 had nearly the same costs, indicating that the initial pH value of 7.0 has a high influence on these economic terms. In other words, using more chemicals to reach the desired pH value for liquefaction and subsequently lowering it to 4.5 for saccharification is just a waste of resources and finances. It is important to mention that both parameters in our analysis were in favor of A-starch milk.
Finally, PBT had three plateaus. The first was for P1, where the numbers were the highest. The second one was for P2 and P3, with somewhat lower values which are, however, very close to each other. And the third one was for P4 and P5, which presented the lowest values. The obtained values were a result of the combined effect of the previous three. Even though P5 for A-starch milk had the best PBT parameter, its value was around 13 years, while the optimal and attractive value for stakeholders is between (or below) 5 and 7 years [32]. However, this was a satisfactory result for the moment, since this was only the initial part of our laboratory experiments, in which additional optimizations need to be investigated (concerning media composition, enzyme loading, etc.) and the downstream part of the process needs to be further developed and optimized in terms of biomass recycling and reusage (lowering raw material costs), stillage valorization as a by-product (increasing the revenue), etc. [31].
Compared to other previously published results [30,32,33,34,35,39] on modeling bioethanol production plants using starchy feedstocks, TCI, OC, and UPC were lower in our study due to the fact that only the upstream part of the process was modeled. The REV was also lower because starch milk as a by-product has a lot less starch compared to wheat as a starting material or any other starchy feedstock, meaning that less bioethanol is being produced. As a consequence, the PBT was higher because of the lower yearly income. However, the potential of this process with its possible future upgrades (as mentioned above) will make it competitive with the others.
An additional analysis showed that the shares of utilities and raw material expenses in OC for A-starch milk were 87.97% and 12.03% for P1, respectively, while, for P2–P5, they were around 88.55% and 11.45%, respectively. However, for B-starch milk, it was a bit different, i.e., the raw material purchase costs had higher shares in OC than those for A-starch milk, ranging from 71.17% and 28.83% for utilities and raw materials in P1, respectively, and around 72.35% and 27.65% for P2–P5, respectively. This increase in raw materials’ costs could be the result of the higher quantities of chemicals needed to obtain the desired pH value for B-starch milk. The increase in utility costs compared to feedstock costs in OC for both A- and B-starch milk between P1 and P2–P5 was due to the absence of sulfuric acid in these processes for lowering the pH value before saccharification.
Another confirmation of the importance of pH chemical quantities was obtained from the raw materials cost breakdown, which is presented in Figure 11. From Figure 11, it can be concluded that, for both A- and B-starch milk, biomass (yeast) has a major role, followed by the two enzymes (glucoamylase and alpha-amylase), which is in favor of the previously mentioned optimization of the enzyme loading and downstream processes in future works and model updates. For P2–P5, the share of H2SO4 is zero, again because there is no need to adjust the pH value after liquefaction. As a consequence of this, all other feedstock shares are higher compared to P1, except for NaOH, because the pH that needs to be obtained is lower (4.5, not 7.0).
Figure 11.
Raw materials’ cost breakdown for ethanol production from wheat starch milk: black bar, P1; and gray bar, P2–5.
Based on the obtained modeling results, it can be concluded that the two main factors affecting the feasibility of this process are the chemicals required for pH correction and the fermentation time, which directly influence the bioreactor size and, thus, the capital costs. Also, A-starch milk has numerous advantages over B-starch milk: a lower chemical usage, lower operating and unit production costs, a lower project payback time, and, ultimately, a higher ethanol yield.
Finally, an analysis of the economies of scale was been performed only for P5 (as the most promising one) in order to see how the plant starch milk utilization capacity (from 1000.00 to 30,000.00 kg/h) affected the payback time, and the results are presented in Figure 12. As it can be seen from Figure 12, just by doubling the plant capacity (2000 kg/h) for A-starch milk, the PBT goes below 8 years, while, for B-starch milk, this can only be achieved for a plant capacity above 5000 kg/h. The lowest and constant value of the PBT regardless of a further increase in plant capacity for A-starch milk is reached at 5000 kg/h, while, for B-starch milk, this value is at 20,000 kg/h. This was expected, again, due to the higher starch content and lower chemicals’ usage for A-starch milk compared to B-starch milk. However, the base case model of 1.000 kg/h of starch milk was developed based on the capacity of the local starch production facility, as the model was intended for being integrated into said facility. Increasing the bioethanol plant capacity would mean finding additional raw materials to satisfy the production needs. Hence, further experiments should be directed towards improving the entire process, i.e., the downstream part of the process and not just the upstream.
Figure 12.
Bioethanol plant payback time as a function of its starch milk utilization capacity: black circle, A-starch milk; and black rectangle, B-starch milk.
4. Conclusions
Although bioethanol production from dry-milled wheat has been widely explored, the complex wet-milling processing of wheat into valuable products such as gluten, starch, bioethanol, and/or yeast biomass remains to be investigated as an attractive option for responding to the challenge of reducing the production cost of bioethanol whilst satisfying market requirements. A-starch milk and B-starch milk as intermediates in industrial wet-milling wheat processing were confirmed in our research to be excellent raw materials for bioethanol production, while the gluten process can be sold as a valuable product. The different temperatures and pH regime hydrolysis procedures of starch influenced ethanol production, affecting the final ethanol concentration, yields, and productivity and, hence, economic performance. Based on the presented data, cold hydrolysis with simultaneous liquefaction and saccharification at 65 °C, a pH of 4.5, and a duration of 60 min has been shown to be the most efficient and most chemical- and energy-saving pretreatment of A-starch milk and B-starch milk. It has been found that ethanol yield is primarily dependent on the starch content of these substrates, while an achieved starch utilization of 93% was similar for both substrates in our experiment. Hydrolysis was easier and faster for B-starch milk than for A-starch milk due to the difference in starch content and granule size and distribution. Further investigations should be focused on scaling up the process, the optimization of cold hydrolysis, and the fermentation of mixtures of A-starch milk and B-starch milk in different ratios as substrates to obtain high ethanol concentrations in fermented media and, consequently, the highest energy savings for bioethanol distillation, with the final goal of enhancing the overall process’ productivity and economy. Also, to accelerate fermentation, the enrichment of media with certain yeast nutrients, including vitamins and mineral compounds, remains to be investigated. The proposed concept of wet-milling wheat-based bioethanol production has the potential to provide a comprehensive utilization of wheat for the production of more value-added coproducts, which would respond to market conditions and reduce the cost of bioethanol production, making it economically competitive with fossil fuels. Starch milk obtained by the complex wet-milling processing of wheat is an excellent raw material for bioethanol production, offering savings in the water needed for the process, the mechanical energy required for mixing, the chemicals employed in the pH adjustment of the fermentation media, the energy spent for heating during starch hydrolysis, antifoam agents, and the energy utilized for distillation, along with the possibility of yeast biomass recirculation and its valorization as a by-product.
Author Contributions
Conceptualization, V.V., D.V. and B.B.; methodology, V.V., D.V. and B.B.; formal analysis, A.K., V.V., D.V. and B.B; investigation, A.K.; resources, A.K., Z.Š. and Ž.Š.; data curation, A.K., V.V. and D.V.; writing—original draft preparation, V.V., D.V. and B.B.; writing—review and editing, V.V., D.V., B.B., Z.Š., S.D. and Ž.Š.; visualization, V.V. and D.V.; supervision, V.V., Z.Š. and S.D.; and project administration, V.V. All authors have read and agreed to the published version of the manuscript.
Funding
This research was funded by the Ministry of Science, Technological Development and Innovation of the Republic of Serbia, with grant number 451-03-47/2023-01/200134, and 451-03-65/2024-03/200134.
Institutional Review Board Statement
Not applicable.
Informed Consent Statement
Not applicable.
Data Availability Statement
Data are contained within the article.
Acknowledgments
We thank the biorefinery Vinex-Etil Lukićevo D.O.O. for the donation of enzymes and producing microorganisms.
Conflicts of Interest
The authors declare no conflicts of interest. The authors declare that there are no personal circumstances or interests that may be perceived as inappropriately influencing the representation or interpretation of the reported research results. The funders had no role in the design of the study, in the collection, analysis, or interpretation of the data, in the writing of the manuscript, or in the decision to publish the results.
References
- Li, J.; Zhao, T.; Xu, Y.; Wu, X.; Bean, S.R.; Wang, D. Fuel ethanol production from starchy grain and other crops: An overview on feedstocks, affecting factors, and technical advances. Renew. Energy 2022, 188, 223–239. [Google Scholar] [CrossRef]
- Bušić, M.; Marđetko, N.; Kundas, S.; Morzak, G.; Belskaya, H.; Ivančić, Š.; Komes, D.; Novak, S.; Šantek, B. Bioethanol Production from Renewable Raw Materials and Its Separation and Purification: A Review. Food Technol. Biotechnol. 2018, 56, 289–311. [Google Scholar] [CrossRef] [PubMed]
- RFA (Renewable Fuels Association). Annual World Fuel Ethanol Production. 2021. Available online: https://ethanolrfa.org/markets-and-statistics/annual-ethanol-production (accessed on 11 January 2022).
- Hans, M.; Lugani, Y.; Chandel, A.K.; Rai, R.; Kumar, S. Production of first- and second-generation ethanol for use in alcohol-based hand sanitizers and disinfectants in India. Biomass Convers. Biorefin. 2023, 13, 7423–7440. [Google Scholar] [CrossRef]
- Moonsamy, T.A.; Mandegari, M.; Farzad, S.; Görgens, J.F. A new insight into integrated first and second-generation bioethanol production from sugarcane. Ind. Crops Prod. 2022, 188, 115675. [Google Scholar] [CrossRef]
- Hoang, T.-D.; Nghiem, N. Recent Developments and Current Status of Commercial Production of Fuel Ethanol. Fermentation 2021, 7, 314. [Google Scholar] [CrossRef]
- USDA Agricultural Statistics. US Department of Agriculture, Wheat Outlook: June 2023, WHS-23f, 2023 USDA, Economic Research Service. Available online: https://www.ers.usda.gov/webdocs/outlooks/106713/whs-23f.pdf?v=901.4 (accessed on 13 June 2023).
- Mojović, L.; Pejin, D.; Rakin, M.; Pejin, J.; Nikolić, S.; Đukić-Vuković, A. How to improve the economy of bioethanol production in Serbia. Renew. Sustain. Energy Rev. 2012, 16, 6040–6047. [Google Scholar] [CrossRef]
- Energy Sector Development Strategy of the Republic of Serbia until 2025 with Projections until 2030, Official Gazette of RS, No. 101/2015, Belgrade. 2015. Available online: https://www.pravno-informacioni-sistem.rs/SlGlasnikPortal/eli/rep/sgrs/skupstina/ostalo/2015/101/1/r (accessed on 29 December 2021).
- Directive (Eu) 2018/2001 of the European Parliament and of the Council, Official Journal of the European Union. 2018. Available online: https://eur-lex.europa.eu/eli/dir/2018/2001/oj (accessed on 29 December 2021).
- Wang, R.; Ji, Y.; Melikoglu, M.; Koutinas, A.; Webb, C. Optimization of Innovative Ethanol Production from Wheat by Response Surface Methodology. Process Saf. Environ. Prot. 2007, 85, 404–412. [Google Scholar] [CrossRef]
- Koutinas, A.A.; Lin, C.; Du, C.; Webb, C. Whole-crop biorefinery. In Sustainable Bioenergy Production; Wang, L., Ed.; CRC Press: Boca Raton, FL, USA, 2014; pp. 502–513. [Google Scholar] [CrossRef]
- Maningat, C.C.; Seib, P.A.; Bassi, S.D.; Woo, K.S.; Lasater, G.D. Chapter 10—Wheat Starch: Production, Properties, Modification and Use. In Starch, 3rd ed.; BeMiller, J., Whistler, R., Eds.; Food Science and Technology; Academic Press: Cambridge, MA, USA, 2009; pp. 441–510. [Google Scholar] [CrossRef]
- Sayaslan, A. Wet-milling of wheat flour: Industrial processes and small-scale test methods. LWT Food Sci. Technol. 2004, 37, 499–515. [Google Scholar] [CrossRef]
- Šárka, E.; Kruliš, Z.; Kotek, J.; Růžek, L.; Korbářová, A.; Bubník, Z.; Růžková, M. Application of wheat B-starch in biodegradable plastic materials. Czech J. Food Sci. 2011, 29, 232–242. [Google Scholar] [CrossRef]
- Kumar, R.; Kumar, A.; Sharma, N.K.; Kaur, N.; Chunduri, V.; Chawla, M.; Sharma, S.; Singh, K.; Garg, M. Soft and Hard Textured Wheat Differ in Starch Properties as Indicated by Trimodal Distribution, Morphology, Thermal and Crystalline Properties. PLoS ONE 2016, 11, e0147622. [Google Scholar] [CrossRef] [PubMed]
- Zeng, J.; Li, G.; Gao, H.; Ru, Z. Comparison of A and B Starch Granules from Three Wheat Varieties. Molecules 2011, 16, 10570–10591. [Google Scholar] [CrossRef] [PubMed]
- Zhang, Y.; Guo, Q.; Feng, N.; Wang, J.; Wang, S.; He, Z. Characterization of A- and B-type starch granules in Chinese wheat cultivars. J. Integr. Agric. 2016, 15, 2203–2214. [Google Scholar] [CrossRef]
- AOAC. AOAC (2000) Official Methods of Analysis, 17th ed.; Official Methods: 920.04, 942.06, 945.37, 969.35, 969.37, 969.36, 977.08, 996.01; AOAC: Gaithersburg, MD, USA.
- Miller, G.L. Use of dinitrosalycilic acid for determining reducing sugar. Anal. Chem. 1959, 31, 426–428. [Google Scholar] [CrossRef]
- Senn, T.; Pieper, J.H. Classical Methods. In The Biotechnology of Ethanol, 2nd ed.; Roehr, M., Ed.; Whiley-VCJ Verlag GmbH: Weinheim, Germany, 2001; pp. 7–86. [Google Scholar] [CrossRef]
- Pejin, D.; Mojović, L.; Vučurović, V.; Pejin, J.; Denčić, S.; Rakin, M. Fermentation of wheat and triticale hydrolysates: A comparative study. Fuel 2009, 88, 1625–1628. [Google Scholar] [CrossRef]
- Peralta-Contreras, M.; Chuck-Hernandez, C.; Perez-Carrillo, E.; Bando-Carranza, G.; Vera-Garcia, M.; Gaxiola-Cuevas, N.; Tamayo-Limon, R.; Cardenas-Torres, F.; Serna-Saldivar, S.O. Fate of free amino nitrogen during liquefaction and yeast fermentation of maize and sorghums differing in endosperm texture. Food Bioprod. Process. 2013, 91, 46–53. [Google Scholar] [CrossRef]
- Cinelli, B.A.; Castilho, L.R.; Freire, D.M.G.; Castro, A.M. A brief review on the emerging technology of ethanol production by cold hydrolysis of raw starch. Fuel 2015, 150, 721–729. [Google Scholar] [CrossRef]
- Xiao, Z.; Storm, R.; Tsang, A.A. quantitative starch–iodine method for measuring alpha-amylase and glucoamylase activities. Anal. Chem. 2006, 351, 146–148. [Google Scholar] [CrossRef] [PubMed]
- Tao, X.; Zheng, D.; Liu, T.; Wang, P.; Zhao, W.; Zhu, M.; Jiang, X.; Zhao, Y.; Wu, X. A novel strategy to construct yeast Saccharomyces cerevisiae strains for very high gravity fermentation. PLoS ONE 2012, 7, e31235. [Google Scholar] [CrossRef]
- Nie, S.; Huang, J.; Hu, J.; Zhang, Y.; Wang, S.; Li, C.; Marcone, M.; Xie, M. Effect of pH, temperature and heating time on the formation of furan in sugar–glycine model systems. Food Sci. Hum. Wellness 2013, 2, 87–92. [Google Scholar] [CrossRef]
- Bai, F.W.; Anderson, W.A.; Moo-Young, M. Ethanol fermentation technologies from sugar and starch feedstocks. Biotechnol. Adv. 2008, 26, 89–105. [Google Scholar] [CrossRef]
- Koppram, R.; Olsson, L. Combined substrate, enzyme and yeast feed in simultaneous saccharification and fermentation allow bioethanol production from pretreated spruce biomass at high solids loadings. Biotechnol. Biofuels 2014, 7, 54. [Google Scholar] [CrossRef] [PubMed]
- Ferrari, M.D.; Guigou, M.; Lareo, C. Energy consumption evaluation of fuel bioethanol production form sweet potato. Bioresour. Technol. 2013, 136, 377–384. [Google Scholar] [CrossRef] [PubMed]
- Vučurović, D.; Dodić, S.; Popov, S.; Dodić, J.; Grahovac, J. Process model and economic analysis of ethanol production from sugar beet raw juice as part of the cleaner production concept. Bioresour. Technol. 2012, 104, 367–372. [Google Scholar] [CrossRef]
- Choo, B.C.; Ismail, K.S.; Ma’Radzi, A.H. Scaling-up and techno-economics of ethanol production from cassava starch via separate hydrolysis and fermentation. In IOP Conference Series: Earth and Environmental Science; IOP Publishing: Bristol, UK, 2021; Volume 765, p. 012004. [Google Scholar] [CrossRef]
- Cihak, M. Modeling and Simulation of Bioethanol Production in Aspen Plus; Technical Report; CRC Press: Pardubice, Czechia, 2016. [Google Scholar] [CrossRef]
- Sanni, A.; Olawale, A.S.; Sani, Y.M.; Kheawhom, S. Sustainability analysis of bioethanol production from grain and tuber starchy feedstock. Sci. Rep. 2022, 12, 20971. [Google Scholar] [CrossRef]
- Achinas, S.; Leenders, N.; Krooneman, J.; Euverink, G.J.W. Feasibiilty Assessment of a Bioethanol Plant in the Northern Netherlands. Appl. Sci. 2019, 9, 4586. [Google Scholar] [CrossRef]
- ChemAnalyst. Available online: https://www.chemanalyst.com/ (accessed on 20 February 2024).
- Statistical Office of the Republic of Serbia. Available online: https://www.stat.gov.rs/en-us/ (accessed on 20 February 2024).
- Global Petrol Prices. Available online: https://www.globalpetrolprices.com/ethanol_prices/ (accessed on 20 February 2024).
- Hanif, M.; Mahlica, T.M.I.; Aditiya, H.B.; Chong, W.T.; Nasruddin. Techno-economic and environmental assessment of bioethanol production from high starch and root yield Sri Kanji 1 cassava in Malaysia. Energy Rep. 2016, 2, 246–253. [Google Scholar] [CrossRef]
Disclaimer/Publisher’s Note: The statements, opinions and data contained in all publications are solely those of the individual author(s) and contributor(s) and not of MDPI and/or the editor(s). MDPI and/or the editor(s) disclaim responsibility for any injury to people or property resulting from any ideas, methods, instructions or products referred to in the content. |
© 2024 by the authors. Licensee MDPI, Basel, Switzerland. This article is an open access article distributed under the terms and conditions of the Creative Commons Attribution (CC BY) license (https://creativecommons.org/licenses/by/4.0/).











