Anti-Inflammatory and Osteogenic Effects of Vitamin K from Sargassum fulvellum Fermented by Lactococcus lactis KCCM12759P and Leuconostoc mesenteroides KCCM12756P
Abstract
1. Introduction
2. Materials and Methods
2.1. Preparation of S. fulvellum Extract and Fermentation
2.2. VitK Analysis
2.3. Antioxidant Analysis
2.4. Cell Culture and Differentiation
2.5. Cell Viability
2.6. Nitric Oxide (NO) Determination
2.7. Alkaline Phosphatase (ALP) Assay
2.8. Osteoblast Mineralization Staining
2.9. Immunoblot Analysis
2.10. Ethics Statement
2.11. Construction of an OVX Animal Model
2.12. Micro-CT Analysis
2.13. Plasma Biochemical Marker Analysis
2.14. Statistical Analysis
3. Results and Discussion
3.1. VitK Identification in Sf and SfLlLm and the Antioxidant Effect
3.2. Inflammatory Effect in LPS-Induced Raw264.7 Cells
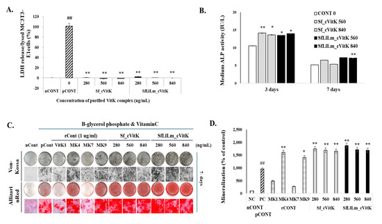
3.3. Effects of Osteogenic Activation and Mineralization in MC3T3-E1 Cells
3.4. Effects of Sf and SfLlLm in OVX Mice
4. Conclusions
Author Contributions
Funding
Institutional Review Board Statement
Informed Consent Statement
Data Availability Statement
Conflicts of Interest
References
- Liu, J.; Luthuli, S.; Wu, Q.; Wu, M.; Choi, J.I.; Tong, H. Pharmaceutical and nutraceutical potential applications of Sargassum fulvellum. BioMed Res. Int. 2020, 2020, 2417410. [Google Scholar] [CrossRef] [PubMed]
- Wang, Y.; Liu, L.; Jin, Z.; Zhang, D. Microbial cell factories for green production of vitamins. Front. Bioeng. Biotechnol. 2021, 9, 661562. [Google Scholar] [CrossRef]
- Croft, M.T.; Warren, M.J.; Smith, A.G. Algae need their vitamins. Eukaryot Cell 2006, 5, 1175–1183. [Google Scholar] [CrossRef] [PubMed]
- Ren, L.; Peng, C.; Hu, X.; Han, Y.; Huang, H. Microbial production of vitamin K2: Current status and future prospects. Biotechnol. Adv. 2020, 39, 107453. [Google Scholar] [CrossRef] [PubMed]
- Akbari, S.; Rasouli-Ghahroudi, A.A. Vitamin K and bone metabolism: A review of the latest evidence in preclinical studies. BioMed Res. Int. 2018, 2018, 4629383. [Google Scholar] [CrossRef] [PubMed]
- Mahdinia, E.; Demirci, A.; Berenjian, A. Utilization of glucose-based medium and optimization of Bacillus subtilis natto growth parameters for vitamin K (menaquinone-7) production in biofilm reactors. Biocatal. Agric. Biotechnol. 2018, 13, 219–224. [Google Scholar] [CrossRef]
- Chollet, M.; Guggisberg, D.; Portmann, R.; Risse, M.-C.; Walther, B. Determination of menaquinone production by Lactococcus spp. and propionibacteria in cheese. Int. Dairy J. 2017, 75, 1–9. [Google Scholar] [CrossRef]
- Hojo, K.; Watanabe, R.; Mori, T.; Taketomo, N. Quantitative measurement of tetrahydromenaquinone-9 in cheese fermented by propionibacteria. J. Dairy Sci. 2007, 90, 4078–4083. [Google Scholar] [CrossRef]
- Booth, S.L. Roles for vitamin K beyond coagulation. Annu. Rev. Nutr. 2009, 29, 89–110. [Google Scholar] [CrossRef] [PubMed]
- Ferland, G. Vitamin K and the nervous system: An overview of its actions. Adv. Nutr. 2012, 3, 204–212. [Google Scholar] [CrossRef]
- Shiraki, M.; Tsugawa, N.; Okano, T. Recent advances in vitamin K-dependent Gla-containing proteins and vitamin K nutrition. Osteoporos Sarcopenia 2015, 1, 22–38. [Google Scholar] [CrossRef]
- Willems, B.A.; Vermeer, C.; Reutelingsperger, C.P.; Schurgers, L.J. The realm of vitamin K dependent proteins: Shifting from coagulation toward calcification. Mol. Nutr. Food Res. 2014, 58, 1620–1635. [Google Scholar] [CrossRef] [PubMed]
- Villa, J.K.D.; Diaz, M.A.N.; Pizziolo, V.R.; Martino, H.S. Effect of vitamin K in bone metabolism and vascular calcification: A review of mechanisms of action and evidences. Crit. Rev. Food Sci. Nutr. 2017, 57, 3959–3970. [Google Scholar] [CrossRef]
- Capozzi, A.; Scambia, G.; Lello, S. Calcium, vitamin D, vitamin K2, and magnesium supplementation and skeletal health. Maturitas 2020, 140, 55–63. [Google Scholar] [CrossRef]
- Wegmann, U.; O’Connell-Motherway, M.; Zomer, A.; Buist, G.; Shearman, C.; Canchaya, C.; Ventura, M.; Goesmann, A.; Gasson, M.J.; Kuipers, O.P.; et al. Complete genome sequence of the prototype lactic acid bacterium Lactococcus lactis subsp. cremoris MG1363. J. Bacteriol. 2007, 189, 3256–3270. [Google Scholar] [CrossRef]
- Watthanasakphuban, N.; Virginia, L.J.; Haltrich, D.; Peterbauer, C. Analysis and reconstitution of the menaquinone biosynthesis pathway in Lactiplantibacillus plantarum and Lentilactibacillus buchneri. Microorganisms 2021, 9, 1476. [Google Scholar] [CrossRef] [PubMed]
- Lee, S.H.; Hong, S.M.; Sung, M.J. Inhibitory effect of fermented spanish extract on inorganic phosphate-induced vascular calcification in ex vivo aortic rings. J. Korean Soc. Food Cult. 2022, 37, 248–255. [Google Scholar] [CrossRef]
- Narla, R.R.; Ott, S.M. Bones and the sex hormones. Kidney Int. 2018, 94, 239–242. [Google Scholar] [CrossRef] [PubMed]
- Cheng, C.H.; Chen, L.R.; Chen, K.H. Osteoporosis due to hormone imbalance: An overview of the effects of estrogen deficiency and glucocorticoid overuse on bone turnover. Int. J. Mol. Sci. 2022, 23, 1376. [Google Scholar] [CrossRef]
- Arboleya, L.; Castañeda, S. Osteoinmu nología: El estudio de la relación entre el sistema inmune y el tejido óseo. Reumatol. Clin. 2013, 9, 303–315. [Google Scholar] [CrossRef]
- Castañeda, S.; Garcés-Puentes, M.V.; Bernad Pineda, M. Pathophysiology of osteoporosis in chronic inflammatory joint diseases. Rev. Osteoporos. Metab. Miner. 2021, 13, 32–38. [Google Scholar] [CrossRef]
- Manoury, E.; Jourdon, K.; Boyaval, P.; Fourcassié, P. Quantitative measurement of vitamin K2 (menaquinones) in various fermented dairy products using a reliable high-performance liquid chromatography method. J. Dairy Sci. 2013, 96, 1335–1346. [Google Scholar] [CrossRef] [PubMed]
- Sim, Y.J.; Seo, H.J.; Kim, D.; Lee, S.H.; Kwon, J.H.; Kwun, I.S.; Jung, C.; Kim, J.I.; Lim, J.H.; Kim, D.K. The effect of apple-derived nanovesicles on the osteoblastogenesis of osteoblastic MC3T3-E1 cells. J. Med. Food 2023, 26, 49–58. [Google Scholar] [CrossRef] [PubMed]
- Hwang, J.H.; Park, Y.S.; Kim, H.S.; Kim, D.; Lee, S.H.; Lee, C.H.; Lee, S.H.; Kim, J.E.; Lee, S.; Kim, H.M. Yam-derived exosome-like nanovesicles stimulate osteoblast formation and prevent osteoporosis in mice. JCR 2023, 355, 184–198. [Google Scholar] [CrossRef]
- Morishita, T.; Tamura, N.; Makino, T.; Kudo, S. Production of menaquinones by lactic acid bacteria. J. Dairy Sci. 1999, 82, 1897–1903. [Google Scholar] [CrossRef]
- Kimball, J.S.; Johnson, J.P.; Carlson, D.A. Oxidative stress and osteoporosis. J. Bone Joint Surg. 2021, 103, 1451–1461. [Google Scholar] [CrossRef]
- Yamaguchi, M.; Weitzmann, M.N. Vitamin K2 stimulates osteoblastogenesis and suppresses osteoclastogenesis by suppressing NF-kappaB activation. Int. J. Mol. Med. 2011, 27, 3–14. [Google Scholar] [CrossRef]
- Hara, K.; Akiyama, Y.; Nakamura, T.; Murota, S.; Morita, I. The inhibitory effect of vitamin K2 (menatetrenone) on bone resorption may be related to its side chain. Bone 1995, 16, 179–184. [Google Scholar] [CrossRef]
- Beck, G.R., Jr.; Zerler, B.; Moran, E. Phosphate is a specific signal for induction of osteopontin gene expression. Proc. Natl. Acad. Sci. USA 2000, 97, 8352–8357. [Google Scholar] [CrossRef]
- Nizet, A.; Cavalier, E.; Stenvinkel, P.; Haarhaus, M.; Magnusson, P. Bone alkaline phosphatase: An important biomarker in chronic kidney disease–mineral and bone disorder. Clin. Chim. Acta 2020, 501, 198–206. [Google Scholar] [CrossRef]
- Bernar, A.; Gebetsberger, J.V.; Bauer, M.; Streif, W.; Schirmer, M. Optimization of the alizarin red S assay by enhancing mineralization of osteoblasts. Int. J. Mol. Sci. 2022, 24, 723. [Google Scholar] [CrossRef] [PubMed]
- Zhang, Y.L.; Yin, J.H.; Ding, H.; Zhang, W.; Zhang, C.Q.; Gao, Y.S. Protective effect of VK2 on glucocorticoid-treated MC3T3-E1 cells. Int. J. Mol. Med. 2017, 39, 160–166. [Google Scholar] [CrossRef] [PubMed]
- Ornoy, A.; Giron, S.; Aner, R.; Goldstein, M.; Boyan, B.D.; Schwartz, Z. Gender dependent effects of testosterone and 17β-estradiol on bone growth and modelling in young mice. Bone Min. 1994, 24, 43–58. [Google Scholar] [CrossRef] [PubMed]
- Hong, S.; Cha, K.H.; Park, J.H.; Jung, D.S.; Choi, J.H.; Yoo, G.; Nho, C.W. Cinnamic acid suppresses bone loss via induction of osteoblast differentiation with alteration of gut microbiota. J. Nutr. Biochem. 2022, 101, 108900. [Google Scholar] [CrossRef]
- Raisz, L.G. Pathogenesis of osteoporosis: Concepts, conflicts, and prospects. J. Clin. Investig. 2005, 115, 3318–3325. [Google Scholar] [CrossRef]
- Kim, M.; Na, W.; Sohn, C. Vitamin K1 (phylloquinone) and K2 (menaquinone-4) supplementation improves bone formation in a high-fat diet-induced obese mice. J. Clin. Biochem. Nutr. 2013, 53, 108–113. [Google Scholar] [CrossRef] [PubMed][Green Version]
- Clarke, B. Normal bone anatomy and physiology. Clin. J. Am. Soc. Nephrol. 2008, 3, 131–139. [Google Scholar] [CrossRef]
- Guglielmi, G.; Muscarella, S.; Bazzocchi, A. Integrated imaging approach to osteoporosis: State-of-the-art review and update. Radiographics 2011, 31, 1343–1364. [Google Scholar] [CrossRef]
- Amarasekara, D.S.; Yun, H.; Kim, S.; Lee, N.; Kim, H.; Rho, J. Regulation of osteoclast differentiation by cytokine networks. Immune Netw. 2018, 18, e8. [Google Scholar] [CrossRef]





Disclaimer/Publisher’s Note: The statements, opinions and data contained in all publications are solely those of the individual author(s) and contributor(s) and not of MDPI and/or the editor(s). MDPI and/or the editor(s) disclaim responsibility for any injury to people or property resulting from any ideas, methods, instructions or products referred to in the content. |
© 2024 by the authors. Licensee MDPI, Basel, Switzerland. This article is an open access article distributed under the terms and conditions of the Creative Commons Attribution (CC BY) license (https://creativecommons.org/licenses/by/4.0/).
Share and Cite
Sim, Y.; Jo, H.-S.; Kim, C.-G.; Cho, Y.-E.; Yang, J.; Hong, S.-M. Anti-Inflammatory and Osteogenic Effects of Vitamin K from Sargassum fulvellum Fermented by Lactococcus lactis KCCM12759P and Leuconostoc mesenteroides KCCM12756P. Fermentation 2024, 10, 569. https://doi.org/10.3390/fermentation10110569
Sim Y, Jo H-S, Kim C-G, Cho Y-E, Yang J, Hong S-M. Anti-Inflammatory and Osteogenic Effects of Vitamin K from Sargassum fulvellum Fermented by Lactococcus lactis KCCM12759P and Leuconostoc mesenteroides KCCM12756P. Fermentation. 2024; 10(11):569. https://doi.org/10.3390/fermentation10110569
Chicago/Turabian StyleSim, Yejin, Hyun-Sol Jo, Choong-Gon Kim, Young-Eun Cho, Jungwoo Yang, and Sun-Mee Hong. 2024. "Anti-Inflammatory and Osteogenic Effects of Vitamin K from Sargassum fulvellum Fermented by Lactococcus lactis KCCM12759P and Leuconostoc mesenteroides KCCM12756P" Fermentation 10, no. 11: 569. https://doi.org/10.3390/fermentation10110569
APA StyleSim, Y., Jo, H.-S., Kim, C.-G., Cho, Y.-E., Yang, J., & Hong, S.-M. (2024). Anti-Inflammatory and Osteogenic Effects of Vitamin K from Sargassum fulvellum Fermented by Lactococcus lactis KCCM12759P and Leuconostoc mesenteroides KCCM12756P. Fermentation, 10(11), 569. https://doi.org/10.3390/fermentation10110569

