Effects of Wilting and Exogenous Lactic Acid Bacteria on the Fermentation Quality and Microbial Community of Plantago lanceolata Silage
Abstract
1. Introduction
2. Materials and Methods
2.1. Test Materials
2.2. Experimental Design
2.3. Silage Preparation
2.4. Analysis of the PS Samples
2.4.1. Determination of the Chemical Composition of the PS Samples
2.4.2. Determination of the Fermentation Characteristics of the PS Samples
2.4.3. Determination of the Bacterial Community of the PS Samples
2.5. Statistical Analysis
3. Results and Discussion
3.1. Chemical Composition and Fermentation Characteristics of the PS Samples
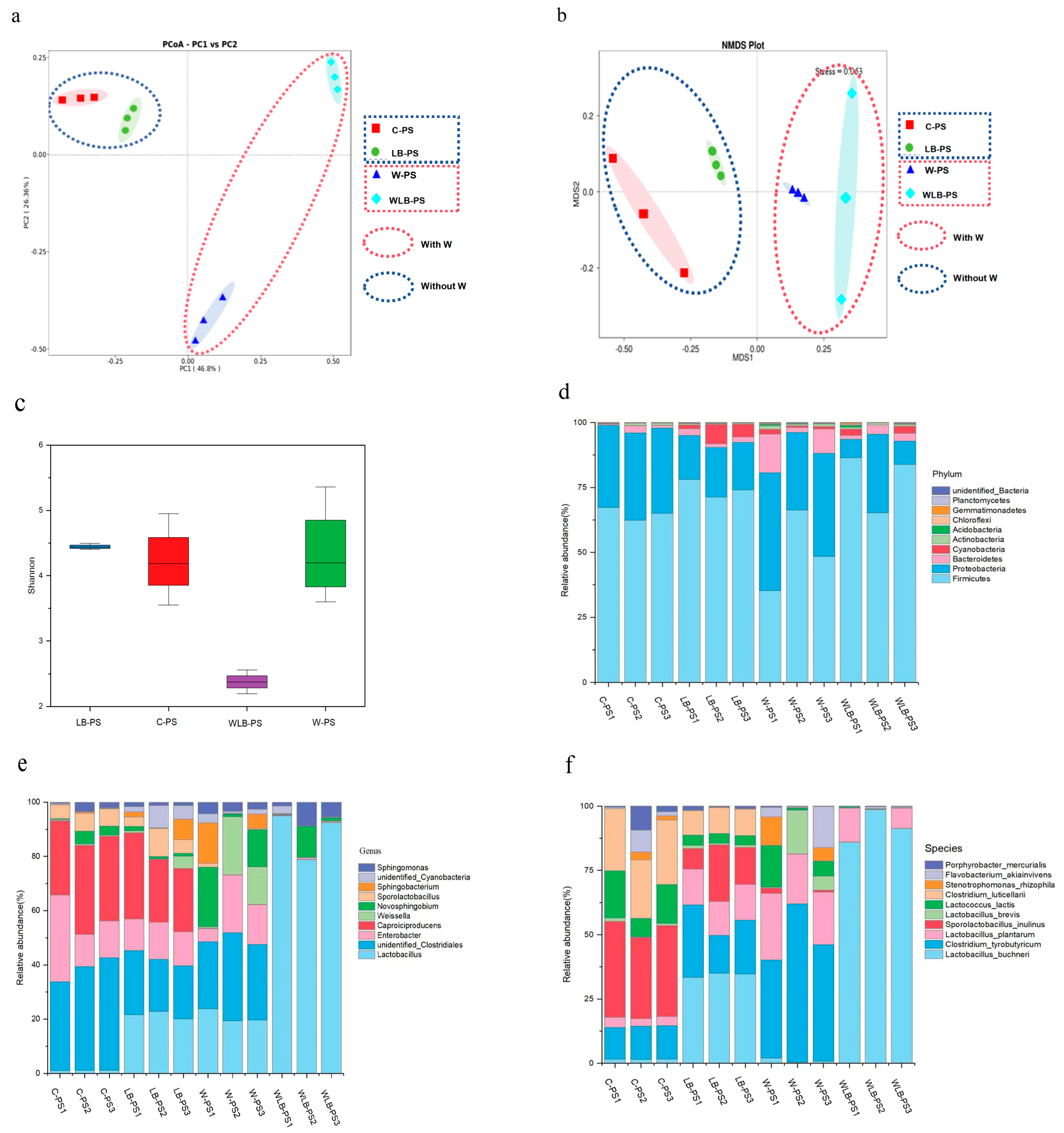
3.2. Bacterial Community of the PS Samples
3.3. Interspecific Correlation Analysis of the Dominant Bacteria and Correlation Analysis of Fermentation Characteristics
3.4. Functional Prediction of the Dominant Bacteria in the PS Sample
4. Conclusions
Author Contributions
Funding
Institutional Review Board Statement
Informed Consent Statement
Data Availability Statement
Acknowledgments
Conflicts of Interest
References
- Khan, M. Recent biosensors for detection of antibiotics in animal derived food. Crit. Rev. Anal. Chem. 2022, 52, 780–790. [Google Scholar] [CrossRef] [PubMed]
- Ben, Y.J.; Fu, C.X.; Hu, M.; Liu, L.; Wang, M.H.; Zheng, C.M. Human health risk assessment of antibiotic resistance associated with antibiotic residues in the environment: A review. Environ. Res. 2019, 169, 483–493. [Google Scholar] [CrossRef] [PubMed]
- Pol, M.; Schmidtke, K.; Lewandowska, S. Plantago lanceolata—An overview of its agronomically and healing valuable features. Open Agric. 2021, 6, 479–488. [Google Scholar] [CrossRef]
- Cid, M.S.; Brizuela, M.A.; Mendiburu, A. Seedling establishment and forage accumulation of ‘Ceres Tonic’ plantain in pure stands and in grass mixtures. Chil. J. Agric. Res. 2011, 71, 370–375. [Google Scholar] [CrossRef]
- Kara, K.; Yilmaz, S.; Gerçekaslan, E.K.; Özkaya, S. Performance, digestibility and meat quality from lambs fed diets with plantago lanceolata, Italian ryegrass or sainfoin herbages. J. Anim. Physiol. Anim. Nutr. 2024, 275, 105294. [Google Scholar] [CrossRef]
- Mangwe, C.M.; Bryant, H.R.; Beck, R.M.; Fleming, E.A.; Gregorini, P. Grazed chicory, plantain or ryegrass—White clover alters milk yield and fatty acid composition of late-lactating dairy cows. Anim. Prod. Sci. 2020, 60, 107–113. [Google Scholar] [CrossRef]
- Pommerrenig, B.; Papini-Terzi, F.S.; Sauer, N. Differential regulation of sorbitol and sucrose loading into the phloem of Plantago major in response to salt stress. Plant Physiol. 2007, 144, 1029–1038. [Google Scholar] [CrossRef]
- Judson, H.G.; Fraser, P.M.; Peterson, M.E.; Edwards, G.R. Specific genotypes of plantain (Plantago lanceolata) vary in their impact on sheep urine volume and nitrification in the urine patch. J. N. Z. Grassl. 2018, 80, 125–128. [Google Scholar] [CrossRef]
- Driehuis, F. Silage and the safety and quality of dairy foods: A review. Agric. Food Sci. 2013, 22, 16–34. [Google Scholar] [CrossRef]
- Broderick, G.A.; Walgenbach, R.P.; Sterrenburing, E. Performance of lactating dairy cows fed alfalfa or red clover silage as the sole forage. Dairy Sci. 2000, 83, 1543–1551. [Google Scholar] [CrossRef]
- Li, R.R.; Zheng, M.H.; Cui, X.Y.; Wang, Y.; Xu, C.C. Screening of fine lactic acid bacteria and its effect on fermentation quality of alfalfa silage. Chin. J. Grassl. Sci. 2021, 43, 69–75. [Google Scholar]
- Mceniry, J.; Forristal, P.D.; Okiely, P. Factors influencing the conservation characteristics of baled and precision-chop grass silages. Ir. J. Agric. Food Res. 2011, 50, 175–188. [Google Scholar]
- Cigari, F.; Hashemzadeh, H.M.; Ghorbani, G.R.; Taghizade, A.; Sadegi, K.; Mohammadzadeh, H.; Yari, M.; Mirzayee, M. Effect of inoculants on fermentation and nutritive value of unwilted and wilted Lucerne silage. Proc. Br. Soc. Anim. Sci. 2009, 2009, 164. [Google Scholar] [CrossRef]
- Guo, L.N.; Yao, D.D.; Li, D.X.; Lin, Y.L.; Bureenok, S.; Ni, K.K.; Yang, F.Y. Effects of lactic acid bacteria isolated from rumen fluid and feces of dairy cows on fermentation quality, microbial community, and in vitro digestibility of alfalfa silage. Front. Microbiol. 2019, 10, 2998. [Google Scholar] [CrossRef]
- Wang, Y.; Zhou, H.Z.; Gao, Y.; Wang, N.W.; Liu, H.; Yang, F.Y.; Ni, K.K. Ensiling vine tea (Ampelopsis grossedentata) residue with Lactobacillus plantarum inoculant as an animal unconventional fodder. J. Integr. Agric. 2023, 22, 1172–1183. [Google Scholar] [CrossRef]
- Zhang, J.W.; Liu, Y.C.; Wang, Z.J.; Bao, J.; Zhao, M.; Si, Q.; Sun, P.B.; Ge, G.T.; Jia, Y.S. Effects of different types of LAB on dynamic fermentation quality and microbial community of native grass silage during Anaerobic Fermentation and Aerobic Exposure. Microorganisms 2023, 11, 513. [Google Scholar] [CrossRef]
- Duru, A.A.; Sarihan, O.E.; Bulduk, I. Determanation of ensiling of ensiling possibilities of Plantago lanceolata L. Int. J. Agric. For. Life Sci. 2018, 1, 36–43. [Google Scholar]
- Bariroh, N.R.; Bryant, R.; Black, A. Effect of maturity and storage duration on plantain (Plantago lanceolata) silage quality. E3S Web Conf. 2021, 306, 01039. [Google Scholar] [CrossRef]
- Kara, K.; Yilmaz, S.; Önel, E.S.; Özbilgin, A. Effects of plantago species herbage and silage on; in vitro; ruminal fermentation and microbiome. Ital. J. Anim. Sci. 2022, 21, 1569–1583. [Google Scholar] [CrossRef]
- Official Methods of Analysis; Association of Official Analytical Chemists: Arlington, VA, USA, 1990.
- Van Soest, P.J.; Robertson, J.B.; Lewis, B.A. Methodsfordietaryfiber, neutral detergent fiber, and nonstarch polysaccharides in relation to animal nutrition. J. Dairy Sci. 1991, 74, 3583–3597. [Google Scholar] [CrossRef]
- Owens, V.N.; Albrecht, K.A.; Muck, R.E.; Duke, S.H. Protein degradation and fermentation characteristics of red clover and alfalfa silage harvested with varying levels of total nonstructural carbohydrates. Crop Sci. 1999, 39, 1873–1880. [Google Scholar] [CrossRef]
- Jiang, W.Q.; Yang, T.H.; Hou, F.J. Multiple mowing improves the yield and nutritional quality of Plantago lanceolata on the Loess Plateau. Pratacultural Sci. 2021, 38, 251–260. [Google Scholar]
- Dunière, L.; Sindou, J.; Chaucheyras-Durand, F.; Chevallier, I. Silage processing and strategies to prevent persistence of undesirable microorganisms. Anim. Feed Sci. Technol. 2013, 182, 1–15. [Google Scholar] [CrossRef]
- Liu, Y.H.; Wang, Y.J.; Zhang, L.L.; Liu, L.; Cai, T.; Chang, C.; Sa, D.W.; Yin, Q.; Jiang, X.W.; Li, Y.Y.; et al. The effect of Lactobacillus planturum YQM48 inoculation on the quality and microbial community structure of alfalfa silage cultured in Saline-alkali soil. Fermentation 2023, 9, 511. [Google Scholar] [CrossRef]
- Sun, Y.; Sun, Q.L.; Tang, Y.M.; Li, Q.Y.; Tian, C.J.; Sun, H.X. Integrated microbiology and metabolomic analysis reveal the improvement of rice straw silage quality by inoculation of Lactobacillus brevis. Biotechnol. Biofuels Bioprod. 2023, 16, 184. [Google Scholar] [CrossRef]
- Carvalho, B.F.; Sales, G.F.C.; Schwan, R.F.; Ávila, C.L.S. Criteria for lactic acid bacteria screening to enhance silage quality. J. Appl. Microbiol. 2020, 130, 341–355. [Google Scholar] [CrossRef]
- Liu, C.; Zhao, G.Q.; Wei, S.N.; Kim, H.J.; Li, Y.F.; Kim, J.G. Changes in fermentation pattern and quality of Italian ryegrass (Lolium multiflorum Lam.) silage according to wilting and inoculant treatments. Asian-Australas. J. Anim. Sci. 2020, 34, 48–55. [Google Scholar]
- Fu, W.L.; Hu, K.M. Overview of alfalfa silage and its key point control. China Dairy 2022, 12, 21–26. [Google Scholar]
- Avila, C.L.S.; Carvalho, B.F. Silage fermentation-updates focusing on the performance of micro-organisms. J. Appl. Microbiol. 2020, 128, 966–984. [Google Scholar] [CrossRef]
- Yang, F.Y.; Wang, Y.P.; Zhao, S.S.; Feng, C.S.; Fan, X.M. Dynamics of the Fermentation Products, Residual Non-structural Carbohydrates, and Bacterial Communities of Wilted and Non-wilted Alfalfa Silage with and without Lactobacillus plantarum Inoculation. Front. Microbiol. 2022, 12, 824229. [Google Scholar] [CrossRef]
- Li, P.; Zhao, W.J.; Yan, L.J.; Chen, L.Y.; Chen, Y.L.; Gou, W.L.; You, M.H.; Cheng, Q.M.; Chen, C. Inclusion of abandoned rhubarb stalk enhanced anaerobic fermentation of alfalfa on the Qinghai Tibetan Plateau Bioresour. Bioresour. Technol. 2022, 347, 126347. [Google Scholar] [CrossRef] [PubMed]
- Wang, Y.; Chen, X.Y.; Wang, C.; He, L.W.; Zhou, W.; Yang, F.Y.; Zhang, Q. The bacterial community and fermentation quality of mulberry (Morus alba) leaf silage with or without Lactobacillus casei and sucrose. Bioresour. Technol. 2019, 293, 122059. [Google Scholar] [CrossRef] [PubMed]
- Ali, N.; Wang, S.R.; Zhao, J.; Dong, Z.H.; Li, J.F.; Nazar, M.; Shao, T. Microbial diversity and fermentation profile of red clover silage inoculated with reconstituted indigenous and exogenous epiphytic microbiota. Bioresour. Technol. 2020, 314, 123606. [Google Scholar] [CrossRef] [PubMed]
- Wang, X.L.; Song, J.M.; Liu, Z.H.; Zhang, G.N.; Zhang, Y.G. Fermentation quality and microbial community of corn stover or rice straw silage mixed with soybean curd residue. Animals 2022, 12, 919. [Google Scholar] [CrossRef]
- Zhu, Y.C.; Xiong, H.M.; Wen, Z.Y.; Tian, H.C.; Chen, Y.T.; Wu, L.F.; Guo, Y.Q.; Sun, B.L. Effects of different concentrations of Lactobacillus plantarum and Bacillus licheniformis on silage quality, in vitro fermentation and microbial community of hybrid Pennisetum. Animals 2022, 12, 1752. [Google Scholar] [CrossRef]
- Raio, A.; Brilli, F.; Neri, L.; Baraldi, R.; Orlando, F.; Pugliesi, C.; Chen, X.Y.L.; Baccelli, I. Stenotrophomonas rhizophila Ep2.2 inhibits growth of Botrytis cinerea through the emission of volatile organic compounds, restricts leaf infection and primes defense genes. Front. Plant Sci. 2023, 14, 1235669. [Google Scholar] [CrossRef]
- Jia, T.T.; Yun, Y.; Yu, Z. Propionic Acid and Sodium Benzoate Affected Biogenic Amine Formation, Microbial Community, and Quality of Oat Silage. Front. Microbiol. 2021, 12, 750920. [Google Scholar] [CrossRef]
- Borreani, G.; Tabacco, E.; Schmidt, R.J.; Holmes, B.J.; Muck, R.E. Silage review: Factors affecting dry matter and quality losses in silages. J. Dairy Sci. 2018, 101, 3952–3979. [Google Scholar] [CrossRef]
- Blajman, J.E.; Signorini, M.L.; Vinderola, G.; Lingua, M.S.; Romero, L.A.; Páez, R.B.; Casas, C.I.; Bergamini, C.V.; Giménez, P.; Gaggiotti, M.C. Impact of native spray-dried lactic acid bacteria, packing density and wilting time on fermentation characteristics of experimental maize and lucerne silages. Grass Forage Sci. 2022, 1, 66–78. [Google Scholar] [CrossRef]
- Li, R.R.; Hu, M.; Wu, Y.Q.; Xu, C.C. Structure and function analysis of Clostridium microflora in alfalfa silage based on metagenome. Chin. J. Grassl. Sci. 2023, 45, 115–120. [Google Scholar] [CrossRef]
- Muck, R.E. Silage microbiology and its control through additives. Rev. Bras. De Zootec. 2010, 39, 183–191. [Google Scholar] [CrossRef]
- Wu, B.; Ai, J.J.; Li, T.Y.; Qin, W.Z.; Hu, Z.F.; Siqin, T.Y.; Wu, T.; Wang, C.; Niu, H.X. Fermentation quality, aerobic stability, and microbiome structure and function of Caragana korshinskii silage inoculated with/without Lactobacillus rhamnosus or Lactobacillus buchneri. Front. Sustain. Food Syst. 2023, 7, 1255936. [Google Scholar] [CrossRef]
- Li, M.Y.; Fan, X.Y.; Cheng, Q.M.; Chen, Y.L.; Long, J.H.; Lei, Y.; Li, P.; Chen, C. Effect of Amomum villosum essential oil as an additive on the chemical composition, fermentation quality, and bacterial community of paper mulberry silage. Front. Microbiol. 2022, 13, 951958. [Google Scholar] [CrossRef] [PubMed]
- Xu, D.H.; Li, M.Y.; Wang, Y.H.; Long, J.H.; Fan, X.Y.; Lei, Y.; Li, P.; Cheng, Q.M.; Chen, Y.L.; Chen, C. Study on the effect of additives on microbial diversity, predicted functional profiles, and fermentation quality of Broussonetia papyrifera and Pennisetum sinese mixed ensilage in the karst region. Lett. Appl. Microbiol. 2023, 76, 39. [Google Scholar] [CrossRef]
- Huang, T.T.; Wu, Z.Y.; Zuang, W.X. Effects of garlic addition on bacterial communities and the conversions of nitrate and nitrite in a simulated pickle fermentation system. Food Control 2020, 113, 107215. [Google Scholar] [CrossRef]
- Spoelstra, S.F. Nitrate in Silage. Grass Forage Sci. 1985, 40, 1–11. [Google Scholar] [CrossRef]
- Kreske, A.C.; Bjornsdottir, K.; Breidt, F.; Hassan, H. Effects of pH, dissolved oxygen, and ionic strength on the survival of Escherichia coli O157:H7 in Organic Acid Solutions. J. Food Prot. 2008, 71, 2404–2409. [Google Scholar] [CrossRef]
- Kanehisa, M.; Goto, S. KEGG: Kyoto Encyclopedia of Genes and Genomes. Nucleic Acids Res. 2000, 28, 27–30. [Google Scholar] [CrossRef]
- Davidson, A.L.; Dassa, E.; Orelle, C.; Chen, J. Structure, function, and evolution of bacterial ATP-binding cassette systems. Microbiol. Mol. Biol. Rev. 2008, 72, 317–364. [Google Scholar] [CrossRef]
- Turan, B.N.; Chormey, S.D.; Büyükpınar, Ç.; Engin, G.O.; Bakirdere, S. Quorum sensing: Little talks for an effective bacterial coordination. Trends Anal. Chem. 2017, 9, 11. [Google Scholar] [CrossRef]
- Alessandro, P.; Cristina, L.; Enrica, P. Proteomics as a tool for studying energy metabolism in lactic acid bacteria. Mol. Biosyst. 2010, 6, 1419–1430. [Google Scholar]
- Xu, D.M.; Wang, N.; Rinne, M.; Ke, W.C.; Weinberg, Z.G.; Da, M.; Bai, J.; Zhang, Y.X.; Li, F.H.; Guo, X.S. The bacterial community and metabolome dynamics and their interactions modulate fermentation process of whole crop corn silage prepared with or without inoculants. Microb. Biotechnol. 2020, 2, 561–576. [Google Scholar] [CrossRef] [PubMed]





| Items | Data |
|---|---|
| Dry matter, % Fresh weight | 24.89 ± 1.24 |
| Crude ash, %DM | 12.15 ± 0.43 |
| Crude protein, %DM | 16.19 ± 0.19 |
| Water Soluble Carbohydrate, %DM | 12.23 ± 2.61 |
| Crude fat, %DM | 1.96 ± 0.02 |
| Neutral detergent fiber, %DM | 52.80 ± 0.49 |
| Acid detergent fiber, %DM | 32.19 ± 0.77 |
| Items | C-PS | LB-PS | W-PS | WLB-PS |
|---|---|---|---|---|
| Chemical composition | ||||
| Dry matter, % Fresh weight | 22.95 ± 0.43 c | 23.31 ± 1.18 c | 34.29 ± 0.77 a | 28.07 ± 1.11 b |
| Crude protein, %DM | 16.52 ± 0.33 ab | 17.29 ± 0.33 a | 16.02 ± 0.25 b | 17.06 ± 0.93 ab |
| Crude fat, %DM | 3.55 ± 0.03 a | 2.99 ± 0.15 b | 2.35 ± 0.35 c | 2.53 ± 0.04 c |
| Crude ash, %DM | 18.54 ± 0.73 b | 19.93 ± 0.06 a | 16.73 ± 0.71 c | 15.49 ± 0.79 d |
| Neutral detergent fiber, %DM | 60.88 ± 2.04 a | 59.40 ± 0.70 a | 55.93 ± 1.81 b | 56.17 ± 1.33 b |
| Acid detergent fiber, %DM | 32.39 ± 1.47 a | 32.59 ± 1.66 a | 31.83 ± 0.50 a | 31.29 ± 1.28 a |
| Water Soluble Carbohydrate, %DM | 2.47 ± 0.83 b | 2.24 ± 1.00 b | 10.21 ± 4.10 a | 10.68 ± 3.38 a |
| Fermentative characteristics | ||||
| pH | 5.05 ± 0.02 a | 4.99 ± 0.02 a | 4.56 ± 0.11 b | 4.27 ± 0.02 c |
| Lactic acid, %DM | 6.47 ± 0.18 c | 7.23 ± 0.82 bc | 7.42 ± 0.30 b | 8.49 ± 0.33 a |
| Acetic acid, %DM | 5.31 ± 0.75 b | 6.42 ± 0.39 a | 4.46 ± 0.08 b | 5.20 ± 0.39 b |
| Propionic acid, %DM | 1.87 ± 0.11 a | 1.70 ± 0.21 a | 1.38 ± 0.07 b | 1.69 ± 0.08 a |
| Butyric acid, %DM | 0.03 b | 0.02 ± 0.01 b | 0.05 ± 0.01 a | ND |
Disclaimer/Publisher’s Note: The statements, opinions and data contained in all publications are solely those of the individual author(s) and contributor(s) and not of MDPI and/or the editor(s). MDPI and/or the editor(s) disclaim responsibility for any injury to people or property resulting from any ideas, methods, instructions or products referred to in the content. |
© 2024 by the authors. Licensee MDPI, Basel, Switzerland. This article is an open access article distributed under the terms and conditions of the Creative Commons Attribution (CC BY) license (https://creativecommons.org/licenses/by/4.0/).
Share and Cite
Tang, Y.; Dou, Q.; Luo, B.; Zhao, L.; Wang, P.; Yang, X.; Xi, Y. Effects of Wilting and Exogenous Lactic Acid Bacteria on the Fermentation Quality and Microbial Community of Plantago lanceolata Silage. Fermentation 2024, 10, 536. https://doi.org/10.3390/fermentation10110536
Tang Y, Dou Q, Luo B, Zhao L, Wang P, Yang X, Xi Y. Effects of Wilting and Exogenous Lactic Acid Bacteria on the Fermentation Quality and Microbial Community of Plantago lanceolata Silage. Fermentation. 2024; 10(11):536. https://doi.org/10.3390/fermentation10110536
Chicago/Turabian StyleTang, Yanhua, Qing Dou, Bin Luo, Lili Zhao, Puchang Wang, Xuedong Yang, and Yi Xi. 2024. "Effects of Wilting and Exogenous Lactic Acid Bacteria on the Fermentation Quality and Microbial Community of Plantago lanceolata Silage" Fermentation 10, no. 11: 536. https://doi.org/10.3390/fermentation10110536
APA StyleTang, Y., Dou, Q., Luo, B., Zhao, L., Wang, P., Yang, X., & Xi, Y. (2024). Effects of Wilting and Exogenous Lactic Acid Bacteria on the Fermentation Quality and Microbial Community of Plantago lanceolata Silage. Fermentation, 10(11), 536. https://doi.org/10.3390/fermentation10110536

