A Structured Approach for the Mitigation of Natural Methane Emissions—Lessons Learned from Anthropogenic Emissions
Abstract
1. Introduction
2. Barriers for Natural Methane Emissions Mitigation
2.1. Differences between Anthropogenic and Natural Methane Emissions
2.2. Deficits in the Current Framework
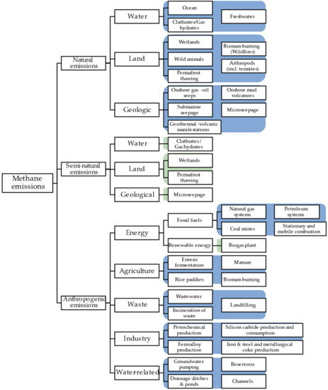
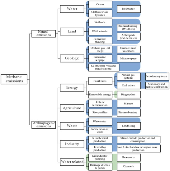
2.2.1. Overlooked Emissions and Inconsistencies in Emission Categorization
2.2.2. Definitions of Point and Non-Point Source Emissions
2.3. Technological Barriers
2.4. Economic Challenges
2.5. Environmental Damages Caused by Tempering with Natural Methane Emissions
2.6. Summary of the Identified Problems
3. Options to Strengthen the Field of Natural Methane Emission Reduction
3.1. Integrating Newly Identified Methane Sources into Common Categorization Frameworks
3.2. Reducing the Uncertainty of Global Emission Inventories
3.3. Mitigation of Natural Methane Emissions without Negatively Impacting Natural Ecosystems
3.4. Support from a Common Framework, Definitions and Terms
3.4.1. Differentiation into Natural, Anthropogenic and Semi-Natural Emissions
3.4.2. A Definition for “Point Source” and “Non-Point Source”
- A point source (PS) generates point source emissions and consists of a single or multiple, identifiable sources of pollution, which are so physically confined and stationary that the installation of a stationary capture system is justified.
- A non-point source (NPS), also called diffuse or area source, generates diffuse or non-point source emissions, which are distributed over a wide area and result from numerous small and/or distributed sources. Due to the large emission area and the possible non-stationary character of the emission sources, a simple stationary capture system cannot be installed.
3.5. New Mitigation Strategies for Natural Methane Emissions
- Pre-generation mitigation refers to mitigating a substance through interfering in the generating processes resulting in the partial or the full prevention of the substance being generated.
- In-situ mitigation is the act of mitigating a not yet emitted but present substance near the temporal and geographic point of generation, thus partly or fully preventing the emission.
- Post-emission mitigation means removing an already emitted substance from the atmosphere. A local post-emission mitigation strategy revolves around mitigating the emitted substance near the geographical emission hotspot, where the substance concentration is relatively high, whereas a source-independent post-emission mitigation strategy reduces the emitted substance unrelated to the source using atmospheric concentrations.
3.5.1. Pre-Generation Mitigation
3.5.2. In-Situ Mitigation
3.5.3. Post-Emission Mitigation
3.6. Future Research in Mitigation of Natural Methane Emissions
3.7. Promoting the Mid-Term Relevance of Methane Reductions
3.8. Stimulate Researchers to Work on Natural Methane Emission Reduction
4. Conclusions
5. Outlook
Supplementary Materials
Author Contributions
Funding
Acknowledgments
Conflicts of Interest
References
- UNEP. Climate Change 2007. The Physical Science Basis; Contribution of Working Group I to the Fourth Assessment Report of the Intergovernmental Panel on Climate, Change, 1st ed.; Solomon, S., Ed.; UNEP: New York, NY, USA, 2007; ISBN 9780521880091. [Google Scholar]
- NOAA ESRL. The NOAA Annual Greenhouse Gas Index (AGGI). Available online: https://www.esrl.noaa.gov/gmd/aggi/aggi.html (accessed on 2 August 2019).
- IPCC. Climate Change 2013. The Physical Science Basis; Working Group I Contribution to the Fifth Assessment Report of the Intergovernmental Panel on Climate Change (IPCC); Stocker, T., Ed.; Cambridge University Press: New York, NY, USA, 2014; ISBN 9781107661820. [Google Scholar]
- Muntean, M.; Guittardi, D.; Schaaf, E.; Crippa, M.; Solazzo, E.; Olivier, J.G.J.; Vignati, E. Fossil CO2 Emissions of All World Countries. 2018. Available online: http://publications.jrc.ec.europa.eu/repository/bitstream/JRC113738/kjna29433enn.pdf (accessed on 16 October 2019).
- Rosenbaum, R.K.; Hauschild, M.Z.; Boulay, A.M.; Fantke, P.; Laurent, A.; Núñez, M.; Vieira, M. Life cycle impact assessment. In Life Cycle Assessment: Theory and Practice; Hauschild, M.Z., Rosenbaum, R.K., Olsen, S.I., Eds.; Springer International Publishing: Cham, Switzerland, 2018; pp. 167–270. ISBN 978-3-319-56475-3. [Google Scholar]
- Nisbet, E.G.; Manning, M.R.; Dlugokencky, E.J.; Fisher, R.E.; Lowry, D.; Michel, S.E.; Myhre, C.L.; Platt, S.M.; Allen, G.; Bousquet, P.; et al. Very strong atmospheric methane growth in the four years 2014–2017: Implications for the Paris Agreement. Glob. Biogeochem. Cycles 2019. [Google Scholar] [CrossRef]
- Umweltbundesamt. Atmosphärische Treibhausgas-Konzentrationen. Available online: https://www.umweltbundesamt.de/daten/klima/atmosphaerische-treibhausgas-konzentrationen (accessed on 13 June 2019).
- NOAA ESRL. Trends in Atmospheric Methane. Available online: https://www.esrl.noaa.gov/gmd/ccgg/trends_ch4/ (accessed on 13 June 2019).
- Ghosh, A.; Patra, P.K.; Ishijima, K.; Umezawa, T.; Ito, A.; Etheridge, D.M.; Sugawara, S.; Kawamura, K.; Miller, J.B.; Dlugokencky, E.J.; et al. Variations in global methane sources and sinks during 1910–2010. Atmos. Chem. Phys. 2015, 15, 2595–2612. [Google Scholar] [CrossRef]
- Turner, A.J.; Frankenberg, C.; Kort, E.A. Interpreting contemporary trends in atmospheric methane. Proc. Natl. Acad. Sci. USA 2019, 116, 2805–2813. [Google Scholar] [CrossRef]
- Etiope, G.; Ciotoli, G.; Schwietzke, S.; Schoell, M. Gridded maps of geological methane emissions and their isotopic signature. Earth Syst. Sci. Data 2019, 11, 1–22. [Google Scholar] [CrossRef]
- Kirschke, S.; Bousquet, P.; Ciais, P.; Saunois, M.; Canadell, J.G.; Dlugokencky, E.J.; Bergamaschi, P.; Bergmann, D.; Blake, D.R.; Bruhwiler, L.; et al. Three decades of global methane sources and sinks. Nat. Geosci. 2013, 6, 813. [Google Scholar] [CrossRef]
- Saunois, M.; Bousquet, P.; Poulter, B.; Peregon, A.; Ciais, P.; Canadell, J.G.; Dlugokencky, E.J.; Etiope, G.; Bastviken, D.; Houweling, S.; et al. The global methane budget 2000–2012. Earth Syst. Sci. Data 2016, 8, 697–751. [Google Scholar] [CrossRef]
- Weber, T.; Wiseman, N.A.; Kock, A. Global ocean methane emissions dominated by shallow coastal waters. Nat. Commun. 2019, 10, 4584. [Google Scholar] [CrossRef] [PubMed]
- Schimel, J. Playing scales in the methane cycle: From microbial ecology to the globe. Proc. Natl. Acad. Sci. USA 2004, 101, 12400–12401. [Google Scholar] [CrossRef]
- Pieprzyk, B.; Hilje, P.R. Influence of methane emissions on the GHG emissions of fossil fuels. Biofuels Bioprod. Bioref. 2019, 13, 535–551. [Google Scholar] [CrossRef]
- Denisov, S.N.; Eliseev, A.V.; Mokhov, I.I. Contribution of Natural and Anthropogenic Emissions of CO2 and CH4 to the Atmosphere from the Territory of Russia to Global Climate Changes in the Twenty-first Century. Dokl. Earth Sci. 2019, 488, 1066–1071. [Google Scholar] [CrossRef]
- Schneider von Deimling, T.; Grosse, G.; Strauss, J.; Schirrmeister, L.; Morgenstern, A.; Schaphoff, S.; Meinshausen, M.; Boike, J. Observation-based modelling of permafrost carbon fluxes with accounting for deep carbon deposits and thermokarst activity. Biogeosciences 2015, 12, 3469–3488. [Google Scholar] [CrossRef]
- Liu, L.; Wang, D.; Chen, S.; Yu, Z.; Xu, Y.; Li, Y.; Ge, Z.; Chen, Z. Methane emissions from estuarine coastal wetlands: Implications for global change effect. Soil Sci. Soc. Am. J. 2019, 83, 1368. [Google Scholar] [CrossRef]
- IPCC. AR5 Scenario Database (v1.02). Available online: https://tntcat.iiasa.ac.at/AR5DB/ (accessed on 24 June 2019).
- Pierrehumbert, R. There is no Plan B for dealing with the climate crisis. Bull. At. Sci. 2019, 75, 215–221. [Google Scholar] [CrossRef]
- UNEP. The Emissions Gap Report 2019; United Nations Environment Programme: Nairobi, Kenya, 2019; ISBN 978-92-807-3766-0. [Google Scholar]
- Cheewaphongphan, P.; Chatani, S.; Saigusa, N. Exploring gaps between bottom-up and top-down emission estimates based on uncertainties in multiple emission inventories: A case study on CH4 emissions in China. Sustainability 2019, 11, 2054. [Google Scholar] [CrossRef]
- Christensen, T.R.; Arora, V.K.; Gauss, M.; Höglund-Isaksson, L.; Parmentier, F.J.W. Tracing the climate signal: Mitigation of anthropogenic methane emissions can outweigh a large Arctic natural emission increase. Sci. Rep. 2019, 9, 1146. [Google Scholar] [CrossRef] [PubMed]
- Karakurt, I.; Aydin, G.; Aydiner, K. Sources and mitigation of methane emissions by sectors: A critical review. Renew. Energy 2012, 39, 40–48. [Google Scholar] [CrossRef]
- U.S. EPA. Inventory of U.S. Greenhouse Gas Emissions and Sinks: 1990–2015. 2017. Available online: https://www.epa.gov/sites/production/files/2017-02/documents/2017_complete_report.pdf (accessed on 1 April 2019).
- IPCC. 2006 IPCC Guidelines for National Greenhouse Gas Inventories; Eggleston, H.S., Ed.; Institute for Global Environmental Strategies: Hayama, Japan, 2006; ISBN 4-88788-032-4. [Google Scholar]
- U.S. EPA. Methane and Nitrous Oxide Emissions from Natural Sources; United States Environmental Protection Agency: Washington, DC, USA, 2010.
- Etiope, G.; Schwietzke, S.; Helmig, D.; Palmer, P. Global geological methane emissions: An update of top-down and bottom-up estimates. Elem. Sci. Anth. 2019, 7. [Google Scholar] [CrossRef]
- Tyler, S.C. 13 C/12 C ratios in atmospheric methane and some of its sources. In Stable Isotopes in Ecological Research; Springer: Berlin, Germany, 1989; pp. 395–409. [Google Scholar]
- Coffin, R.; Mueller, J. Carbon isotope forensics for methane source identification. Remediation 2020, 30, 55–62. [Google Scholar] [CrossRef]
- Lassey, K.R.; Allan, W.; Fletcher, S.E.M. Seasonal inter-relationships in atmospheric methane and companion δ 13 C values: Effects of sinks and sources. Tellus B Chem. Phys. Meteorol. 2011, 63, 287–301. [Google Scholar] [CrossRef]
- Turner, A.J.; Frankenberg, C.; Wennberg, P.O.; Jacob, D.J. Ambiguity in the causes for decadal trends in atmospheric methane and hydroxyl. Proc. Natl. Acad. Sci. USA 2017, 114, 5367–5372. [Google Scholar] [CrossRef]
- Godwin, H. Half-life of Radiocarbon. Nature 1962, 195, 984. [Google Scholar] [CrossRef]
- Hmiel, B.; Petrenko, V.V.; Dyonisius, M.N.; Buizert, C.; Smith, A.M.; Place, P.F.; Harth, C.; Beaudette, R.; Hua, Q.; Yang, B.; et al. Preindustrial 14CH4 indicates greater anthropogenic fossil CH4 emissions. Nature 2020, 578, 409–412. [Google Scholar] [CrossRef]
- Lassey, K.R.; Etheridge, D.M.; Lowe, D.C.; Smith, A.M.; Ferretti, D.F. Centennial evolution of the atmospheric methane budget: What do the carbon isotopes tell us? Atmos. Chem. Phys. 2007, 7, 2119–2139. [Google Scholar] [CrossRef]
- Sherwood, O.A.; Schwietzke, S.; Arling, V.A.; Etiope, G. Global inventory of gas geochemistry data from fossil fuel, microbial and burning sources, version 2017. Earth Syst. Sci. Data 2017, 9, 639–656. [Google Scholar] [CrossRef]
- Saunois, M.; Stavert, A.R.; Poulter, B.; Bousquet, P.; Canadell, J.G.; Jackson, R.B.; Raymond, P.A.; Dlugokencky, E.J.; Houweling, S.; Patra, P.K.; et al. The Global Methane Budget: 2000–2017. Earth Syst. Sci. Data 2019. [Google Scholar] [CrossRef]
- Kuo, J. Technological options for reducing Non-CO2 GHG emissions. In Handbook of Climate Change Mitigation; Chen, W.Y., Seiner, J., Suzuki, T., Lackner, M., Eds.; Springer: New York, NY, USA, 2012; pp. 1781–1819. ISBN 978-1-4419-7991-9. [Google Scholar]
- Fox, T.A.; Barchyn, T.E.; Risk, D.; Ravikumar, A.P.; Hugenholtz, C.H. A review of close-range and screening technologies for mitigating fugitive methane emissions in upstream oil and gas. Environ. Res. Lett. 2019, 14, 53002. [Google Scholar] [CrossRef]
- Cottle, D.J.; Nolan, J.V.; Wiedemann, S.G. Ruminant enteric methane mitigation: A review. Anim. Prod. Sci. 2011, 51, 491. [Google Scholar] [CrossRef]
- Misra, A.K.; Verma, M. Modeling the impact of mitigation options on methane abatement from rice fields. Mitig. Adapt. Strateg. Glob. Chang. 2014, 19, 927–945. [Google Scholar] [CrossRef]
- Global Methane Initiative. Ideas for Participation in the Global Methane Challenge. Available online: https://www.globalmethane.org/challenge/documents/GMC_Ideas.pdf (accessed on 9 April 2019).
- U.S. EPA. Greenhouse Gas Inventory Guidance—Direct Emissions from Mobile Combustion Sources. 2016. Available online: https://www.epa.gov/sites/production/files/2016-03/documents/mobileemissions_3_2016.pdf (accessed on 2 May 2019).
- Barthe, P.; Chaugny, M.; Roudier, S.; Sancho, L.D. Best Available Techniques (BAT) Reference Document for the Refining of Mineral Oil and Gas; European Commission: Brussel, Belgium, 2015. [Google Scholar]
- Remus, R. Best Available Techniques (BAT) Reference Document for Iron and Steel Production. Industrial Emissions Directive 2010/75/EU (Integrated Pollution Prevention and Control); Publications Office of the European Union: Luxembourg, 2013; ISBN 9789279264764. [Google Scholar]
- Janardanan, R.; Maksyutov, S.; Tsuruta, A.; Wang, F.; Tiwari, Y.K.; Valsala, V.; Ito, A.; Yoshida, Y.; Kaiser, J.W.; Janssens-Maenhout, G.; et al. Country-scale analysis of methane emissions with a high-resolution inverse model using gosat and surface observations. Remote Sens. 2020, 12, 375. [Google Scholar] [CrossRef]
- Ortiz-Llorente, M.J.; Alvarez-Cobelas, M. Comparison of biogenic methane emissions from unmanaged estuaries, lakes, oceans, rivers and wetlands. Atmos. Environ. 2012, 59, 328–337. [Google Scholar] [CrossRef]
- Eakins, B.W.; Sharman, G.F. Volumes of the World’s Oceans from ETOPO1. Available online: https://www.ngdc.noaa.gov/mgg/global/etopo1_ocean_volumes.html (accessed on 11 December 2019).
- Downing, J. Global abundance and size distribution of streams and rivers. IW 2012, 2, 229–236. [Google Scholar] [CrossRef]
- Messager, M.L.; Lehner, B.; Grill, G.; Nedeva, I.; Schmitt, O. Estimating the volume and age of water stored in global lakes using a geo-statistical approach: Estimating the volume and age of water stored in global lakes using a geo-statistical approach. Nat. Commun. 2016, 7, 13603. [Google Scholar] [CrossRef] [PubMed]
- Blais, A.M.; Lorrain, S.; Tremblay, A. Greenhouse gas fluxes (CO2, CH4 and N2O) in forests and wetlands of boreal, temperate and tropical regions. In Greenhouse Gas Emissions—Fluxes and Processes: Hydroelectric Reservoirs and Natural Environments; Tremblay, A., Ed.; Springer: Berlin/Heidelberg, Germany, 2005; pp. 87–127. ISBN 978-3-540-23455-5. [Google Scholar]
- Ellis, E.C.; Klein Goldewijk, K.; Siebert, S.; Lightman, D.; Ramankutty, N. Anthropogenic transformation of the biomes, 1700 to 2000. Glob. Ecol. Biogeogr. 2010, 19. [Google Scholar] [CrossRef]
- Wassmann, R.; Neue, H.U.; Alberto, M.C.; Lantin, R.S.; Bueno, C.; Llenaresas, D.; Arah, J.R.; Papen, H.; Seiler, W.; Rennenberg, H. Fluxes and pools of methane in wetland rice soils with varying organic inputs. Environ. Monit. Assess. 1996, 42, 163–173. [Google Scholar] [CrossRef]
- Statista. World Rice Acreage from 2010 to 2017 (In Million Hectares). Available online: https://www.statista.com/statistics/271969/world-rice-acreage-since-2008/ (accessed on 27 March 2020).
- St. Louis, V.; Kelly, C.A.; Duchemin, E.; Rudd, J.W.M.; Rosenberg, D.M. Reservoir surfaces as sources of greenhouse gases to the atmosphere: A global estimate. BioScience 2000, 50, 766. [Google Scholar] [CrossRef]
- Deemer, B.R.; Harrison, J.A.; Li, S.; Beaulieu, J.J.; DelSontro, T.; Barros, N.; Bezerra-Neto, J.F.; Powers, S.M.; dos Santos, M.A.; Vonk, J.A. Greenhouse gas emissions from reservoir water surfaces: A new global synthesis. BioScience 2016, 66, 949–964. [Google Scholar] [CrossRef]
- Lehner, B.; Reidy Liermann, C.; Revenga, C.; Vorosmarty, C.; Fekete, B.; Crouzet, P.; Doll, P.; Endejan, M.; Frenken, K.; Magome, J.; et al. Global Reservoir and Dam Database, Version 1 (GRanDv1): Reservoirs, Revision 01; NASA: Washington, DC, USA, 2011.
- Kulongoski, J.T.; McMahon, P.B. Methane emissions from groundwater pumping in the USA. npj Clim. Atmos. Sci. 2019, 2, 2225. [Google Scholar] [CrossRef]
- Schrier-Uijl, A.P.; Veraart, A.J.; Leffelaar, P.A.; Berendse, F.; Veenendaal, E.M. Release of CO2 and CH4 from lakes and drainage ditches in temperate wetlands. Biogeochemistry 2011, 102, 265–279. [Google Scholar] [CrossRef]
- Aguilera, E.; Vila-Traver, J.; Deemer, B.R.; Infante-Amate, J.; Guzmán, G.I.; González de Molina, M. Methane emissions from artificial waterbodies dominate the carbon footprint of irrigation: A study of transitions in the food-energy-water-climate nexus (Spain, 1900–2014). Environ. Sci. Technol. 2019, 53, 5091–5101. [Google Scholar] [CrossRef]
- Webb, J.R.; Leavitt, P.R.; Simpson, G.L.; Baulch, H.M.; Haig, H.A.; Hodder, K.R.; Finlay, K. Regulation of carbon dioxide and methane in small agricultural reservoirs: Optimizing potential for greenhouse gas uptake. Biogeosciences 2019, 16, 4211–4227. [Google Scholar] [CrossRef]
- Lamarche-Gagnon, G.; Wadham, J.L.; Lollar, B.S.; Arndt, S.; Fietzek, P.; Beaton, A.D.; Tedstone, A.J.; Telling, J.; Bagshaw, E.A.; Hawkings, J.R.; et al. Greenland melt drives continuous export of methane from the ice-sheet bed. Nature 2019, 565, 73–77. [Google Scholar] [CrossRef] [PubMed]
- United Nations. Glossary of Environment Statistics; Sudies in Methods Series F, No. 67. 1997. Available online: https://unstats.un.org/unsd/publication/seriesf/seriesf_67e.pdf (accessed on 26 March 2019).
- Amtsblatt der Europäischen Union. VERORDNUNG (EG) Nr. 166/2006. Off. J. Eur. Union 2006, 15, 212–228. [Google Scholar]
- IPCC. Revised 1996 Guidelines for National Greenhouse Gas Inventories: Reporting Instructions—Glossary; IPCC: Geneva, Switzerland, 1996. [Google Scholar]
- California Air Resources Board. Glossary. Available online: https://ww2.arb.ca.gov/about/glossary?f%5B0%5D=name%3AF#search_anchor (accessed on 8 April 2019).
- Benyahia, F. Proceedings of the 2nd Annual Gas Processing Symposium; Qatar, 10–14 January 2010; Elsevier Professional: Amsterdam, Netherlands, 2010; ISBN 978-0-444-53588-7. [Google Scholar]
- U.S. EPA. Methods for Estimating Fugitive Air Emissions of Radionuclides from Diffuse Sources at Doe Facilities. 2004. Available online: https://www.epa.gov/sites/production/files/2015-05/documents/final_report_9_04.pdf (accessed on 8 April 2019).
- U.S. EPA. Point and Nonpoint Sources of Water Pollution. Available online: https://www.epa.vic.gov.au/your-environment/water/protecting-victorias-waters/point-and-nonpoint-sources-of-water-pollution (accessed on 8 April 2019).
- Barnes, L.; Beckstead, G.; Beauregard, D.; Betterton, B.; Brochi, P.; Forbes, R.; Fredlund, A.; Hochhauser, M.; Huntley, R. EIIP Volume II: CH 1 Introduction to Stationary Point Source Emission Inventory Development; EPA: Washington, DC, USA, 2001. [Google Scholar]
- Mareddy, A.R.; Shah, A. Environmental Impact Assessment. Theory and Practice; Elsevier Science: Saint Louis, MO, USA, 2017; ISBN 9780128111390. [Google Scholar]
- Stolaroff, J.K.; Bhattacharyya, S.; Smith, C.A.; Bourcier, W.L.; Cameron-Smith, P.J.; Aines, R.D. Review of methane mitigation technologies with application to rapid release of methane from the Arctic. Environ. Sci. Technol. 2012, 46, 6455–6469. [Google Scholar] [CrossRef] [PubMed]
- Kim, J.; Maiti, A.; Lin, L.C.; Stolaroff, J.K.; Smit, B.; Aines, R.D. New materials for methane capture from dilute and medium-concentration sources. Nat. Commun. 2013, 4, 1694. [Google Scholar] [CrossRef]
- Chen, X.; Li, Y.; Pan, X.; Cortie, D.; Huang, X.; Yi, Z. Photocatalytic oxidation of methane over silver decorated zinc oxide nanocatalysts. Nat. Commun. 2016, 7, 12273. [Google Scholar] [CrossRef]
- IPCC. Climate Change 2014. Mitigation of Climate Change Working Group III Contribution to the Fifth Assessment Report of the Intergovernmental Panel on Climate Change (IPCC); Edenhofer, O., Ed.; Cambridge University Press: New York, NY, USA, 2014; ISBN 1107654815. [Google Scholar]
- Jiang, X.; Mira, D.; Cluff, D.L. The combustion mitigation of methane as a non-CO2 greenhouse gas. Prog. Energy Combust. Sci. 2018, 66, 176–199. [Google Scholar] [CrossRef]
- He, L.; Fan, Y.; Bellettre, J.; Yue, J.; Luo, L. A review on catalytic methane combustion at low temperatures: Catalysts, mechanisms, reaction conditions and reactor designs. Renew. Sustain. Energy Rev. 2020, 119, 109589. [Google Scholar] [CrossRef]
- Girard, M.; Ramirez, A.A.; Buelna, G.; Heitz, M. Biofiltration of methane at low concentrations representative of the piggery industry—Influence of the methane and nitrogen concentrations. Chem. Eng. J. 2011, 168, 151–158. [Google Scholar] [CrossRef]
- Yoon, S.; Carey, J.N.; Semrau, J.D. Feasibility of atmospheric methane removal using methanotrophic biotrickling filters. Appl. Microbiol. Biotechnol. 2009, 83, 949–956. [Google Scholar] [CrossRef]
- Chang, M.; Zhao, Y.; Liu, D.; Yang, J.; Li, J.; Zhong, C. Methane-trapping metal–organic frameworks with an aliphatic ligand for efficient CH 4 /N 2 separation. Sustain. Energy Fuels 2020, 4, 138–142. [Google Scholar] [CrossRef]
- Bridgham, S.D.; Cadillo-Quiroz, H.; Keller, J.K.; Zhuang, Q. Methane emissions from wetlands: Biogeochemical, microbial, and modeling perspectives from local to global scales. Glob. Chang. Biol. 2013, 19, 1325–1346. [Google Scholar] [CrossRef] [PubMed]
- IEA. Policies Database. Available online: https://www.iea.org/policies?topic=Methane&page=1 (accessed on 3 March 2020).
- Comes, T.; Doll, C.; Fröhling, M.; Hiete, M.; Ilsen, R.; Krail, M. Challenges for national clean air policy. Okologisches Wirtsch. 2010, 25. [Google Scholar] [CrossRef]
- European Commission. 100 Radical Innovation Breakthroughs for the Future; European Commission: Brussel, Belgium, 2019. [Google Scholar]
- Yang, H.; Tang, J.; Zhang, C.; Dai, Y.; Zhou, C.; Xu, P.; Perry, D.C.; Chen, X. Enhanced carbon uptake and reduced methane emissions in a newly restored wetland. J. Geophys. Res. Biogeosci. 2020. [Google Scholar] [CrossRef]
- UN General Assembly. Transforming our World: The 2030 Agenda for Sustainable Development. 2015. Available online: https://www.refworld.org/docid/57b6e3e44.html (accessed on 21 January 2020).
- Lockley, A. Comment on “Review of methane mitigation technologies with application to rapid release of methane from the Arctic”. Environ. Sci. Technol. 2012, 46, 13552–13553, Author Reply 13554. [Google Scholar] [CrossRef]
- Yusuf, R.O.; Noor, Z.Z.; Abba, A.H.; Hassan, M.A.A.; Din, M.F.M. Methane emission by sectors: A comprehensive review of emission sources and mitigation methods. Renew. Sustain. Energy Rev. 2012, 16, 5059–5070. [Google Scholar] [CrossRef]
- Hellstedt, C.; Cerruto, J.; Nilsson, M.; McCann, M. Nordic Initiatives to Abate Methane Emissions. A Cathalogue of Best Pratices; Nordic Council of Ministers: Copenhagen, Denmark, 2014; ISBN 978-92-893-3775-5. [Google Scholar]
- Baldé, H.; VanderZaag, A.C.; Burtt, S.D.; Wagner-Riddle, C.; Crolla, A.; Desjardins, R.L.; MacDonald, D.J. Methane emissions from digestate at an agricultural biogas plant. Bioresour. Technol. 2016, 216, 914–922. [Google Scholar] [CrossRef]
- Flesch, T.K.; Desjardins, R.L.; Worth, D. Fugitive methane emissions from an agricultural biodigester. Biomass Bioenergy 2011, 35, 3927–3935. [Google Scholar] [CrossRef]
- Fredenslund, A.M.; Hinge, J.; Holmgren, M.A.; Rasmussen, S.G.; Scheutz, C. On-site and ground-based remote sensing measurements of methane emissions from four biogas plants: A comparison study. Bioresour. Technol. 2018, 270, 88–95. [Google Scholar] [CrossRef]
- Groth, A.; Maurer, C.; Reiser, M.; Kranert, M. Determination of methane emission rates on a biogas plant using data from laser absorption spectrometry. Bioresour. Technol. 2015, 178, 359–361. [Google Scholar] [CrossRef]
- Hrad, M.; Piringer, M.; Huber-Humer, M. Determining methane emissions from biogas plants--Operational and meteorological aspects. Bioresour. Technol. 2015, 191, 234–243. [Google Scholar] [CrossRef]
- Reinelt, T.; Delre, A.; Westerkamp, T.; Holmgren, M.A.; Liebetrau, J.; Scheutz, C. Comparative use of different emission measurement approaches to determine methane emissions from a biogas plant. Waste Manag. 2017, 68, 173–185. [Google Scholar] [CrossRef] [PubMed]
- Riris, H.; Numata, K.; Wu, S.; Fahey, M.; Gonzalez, B.; Sun, X.; Mao, J.; Rodriguez, M. The challenges of measuring methane from space with a lidar. In Proceedings of the International Conference on Space Optics—ICSO 2018, Chania, Greece, 9–12 October 2018; Karafolas, N., Sodnik, Z., Cugny, B., Eds.; SPIE: Bellingham, WA, USA, 2018; p. 78, ISBN 9781510630772. [Google Scholar]
- Howarth, R.W. Ideas and perspectives: Is shale gas a major driver of recent increase in global atmospheric methane? Biogeosciences 2019, 16, 3033–3046. [Google Scholar] [CrossRef]
- Schaefer, H.; Mikaloff Fletcher, S.E.; Veidt, C.; Lassey, K.R.; Brailsford, G.W.; Bromley, T.M.; Dlugokencky, E.J.; Michel, S.E.; Miller, J.B.; Levin, I.; et al. A 21st-century shift from fossil-fuel to biogenic methane emissions indicated by 13CH4. Science 2016, 352, 80–84. [Google Scholar] [CrossRef] [PubMed]
- Xueref-Remy, I.; Zazzeri, G.; Bréon, F.M.; Vogel, F.; Ciais, P.; Lowry, D.; Nisbet, E.G. Anthropogenic methane plume detection from point sources in the Paris megacity area and characterization of their δ13C signature. Atmos. Environ. 2020, 222, 117055. [Google Scholar] [CrossRef]
- Germain, S.; Durak, B.; Gains, D.; Jervis, D.; McKeever, J.; Sloan, J.J. Quantifying industrial methane emissions from space with the GHGSat-D Satellite. In Proceedings of the American Geophysical Union, Fall Meeting 2017, New Orleans, LA, USA, 11–15 December 2017. A43N–08. [Google Scholar]
- Varon, D.J.; Jacob, D.J.; McKeever, J.; Jervis, D.; Durak, B.O.A.; Xia, Y.; Huang, Y. Quantifying methane point sources from fine-scale (GHGSat) satellite observations of atmospheric methane plumes. Atmos. Meas. Tech. Discuss. 2018, 11, 5673–5686. [Google Scholar] [CrossRef]
- Benmergui, J.S.; Wofsy, S.C.; Gautam, R.; Hamburg, S. MethaneSAT: A learning satellite for detecting and quantifying methane sources. In Proceedings of the American Geophysical Union, Fall Meeting 2018, New Washington, DC, USA, 10–14 December 2018. A43R–3442. [Google Scholar]
- Wofsy, S.C.; Hamburg, S. MethaneSAT—A new observing platform for high resolution measurements of methane and carbon dioxide. In Proceedings of the American Geophysical Union, Fall Meeting 2019, San Francisco, CA, USA, 9–13 December 2019. [Google Scholar]
- Langerock, B.; Sha, M.K.; Lambert, J.C.; Lorente, A.; Landgraf, J. TROPOMI Level 2 Methane Total Column. Available online: http://mpc-vdaf.tropomi.eu/index.php/methane (accessed on 12 December 2019).
- MethaneSAT. Available online: https://www.methanesat.org/fit-with-other-missions/ (accessed on 28 January 2020).
- Elder, C.D.; Thompson, D.R.; Thorpe, A.K.; Hanke, P.; Walter Anthony, K.M.; Miller, C.E. Airborne mapping reveals emergent power law of arctic methane emissions. Geophys. Res. Lett. 2020, 47. [Google Scholar] [CrossRef]
- Beer, C.; Zimov, N.; Olofsson, J.; Porada, P.; Zimov, S. Protection of Permafrost Soils from Thawing by Increasing Herbivore Density. Sci. Rep. 2020, 10, 405. [Google Scholar] [CrossRef]
- Hilger, H.; Humer, M. Biotic landfill cover treatments for mitigating methane emissions. Environ. Monit. Assess. 2003, 84, 71–84. [Google Scholar] [CrossRef]
- U.S. EPA. U.S. Surface Mines Emissions Assessment; EPA: Washington, DC, USA, 2005.
- Su, S.; Beath, A.; Guo, H.; Mallett, C. An assessment of mine methane mitigation and utilisation technologies. Prog. Energy Combust. Sci. 2005, 31, 123–170. [Google Scholar] [CrossRef]
- Farquharson, L.M.; Romanovsky, V.E.; Cable, W.L.; Walker, D.A.; Kokelj, S.; Nicolsky, D. Climate change drives widespread and rapid thermokarst development in very cold permafrost in the Canadian High Arctic. Geophys. Res. Lett. 2019. [Google Scholar] [CrossRef]
- Geng, M.S.; Christensen, J.H.; Christensen, T.R. Potential future methane emission hot spots in Greenland. Environ. Res. Lett. 2019, 14, 35001. [Google Scholar] [CrossRef]
- Knoblauch, C.; Beer, C.; Liebner, S.; Grigoriev, M.N.; Pfeiffer, E.M. Methane production as key to the greenhouse gas budget of thawing permafrost. Nat. Clim. Chang. 2018, 8, 309. [Google Scholar] [CrossRef]
- Ruppel, C.D.; Kessler, J.D. The interaction of climate change and methane hydrates. Rev. Geophys. 2017, 55, 126–168. [Google Scholar] [CrossRef]
- O’Connor, F.M.; Boucher, O.; Gedney, N.; Jones, C.D.; Folberth, G.A.; Coppell, R.; Friedlingstein, P.; Collins, W.J.; Chappellaz, J.; Ridley, J.; et al. Possible role of wetlands, permafrost, and methane hydrates in the methane cycle under future climate change: A review. Rev. Geophys. 2010, 48, L09502. [Google Scholar] [CrossRef]
- Klusman, R.W. Rate measurements and detection of gas microseepage to the atmosphere from an enhanced oil recovery/sequestration project, Rangely, Colorado, USA. Appl. Geochem. 2003, 18, 1825–1838. [Google Scholar] [CrossRef]
- Etiope, G. Natural Gas Seepage: The Earth’s Hydrocarbon Degassing; Springer: Cham, Switzerland, 2015; ISBN 9783319146003. [Google Scholar]
- United States Government. U.S. Code Title 33 Chapter 26 Subchapter V Section 1362 Definitions; United States Government Publishing Office: Washington, DC, USA, 2014.
- Cheremisinoff, N.P.; Rosenfeld, P.E. Chapter 4—Air pollution from wood treatment. In Best Practices in the Wood and Paper Industries, 1st ed.; Cheremisinoff, N.P., Rosenfeld, P., Eds.; Elsevier: Amsterdam, Netherlands, 2010; pp. 83–124. ISBN 978-0-08-096446-1. [Google Scholar]
- Bureau of Air Quality. Proposed State Implementation Plan Revision: Maintenance Plan and Comprehensive Inventory Pennsylvania Portion of the Philadelphia-Wilmington, PA-NJ-DE Nonattainment Area 1997 and 2006 Fine Particulate Matter National Ambient Air Quality Standards. Commonw. Pa. 2014, 44, 2739–2836. [Google Scholar]
- Walter, K.M.; Smith, L.C.; Chapin, F.S. Methane bubbling from northern lakes: Present and future contributions to the global methane budget. Philos. Trans. A Math. Phys. Eng. Sci. 2007, 365, 1657–1676. [Google Scholar] [CrossRef]
- Whalen, S.C.; Reeburgh, W.S.; Kizer, K.S. Methane consumption and emission by Taiga. Global Biogeochem. Cycles 1991, 5, 261–273. [Google Scholar] [CrossRef]
- Kumar, V.; Sachdev, S.; Kumar, S. A study on methane emissions and its mitigation strategies in present scenario. SJSMS 2017, 8. [Google Scholar] [CrossRef]
- Cusworth, D.H.; Jacob, D.J.; Varon, D.J.; Chan Miller, C.; Liu, X.; Chance, K.; Thorpe, A.K.; Duren, R.M.; Miller, C.E.; Thompson, D.R.; et al. Potential of next-generation imaging spectrometers to detect and quantify methane point sources from space. Atmos. Meas. Tech. 2019, 12, 5655–5668. [Google Scholar] [CrossRef]
- Lavoie, T.N.; Shepson, P.B.; Cambaliza, M.O.L.; Stirm, B.H.; Karion, A.; Sweeney, C.; Yacovitch, T.I.; Herndon, S.C.; Lan, X.; Lyon, D. Aircraft-Based Measurements of Point Source Methane Emissions in the Barnett Shale Basin. Environ. Sci. Technol. 2015, 49, 7904–7913. [Google Scholar] [CrossRef] [PubMed]
- Duren, R.M.; Thorpe, A.K.; Foster, K.T.; Rafiq, T.; Hopkins, F.M.; Yadav, V.; Bue, B.D.; Thompson, D.R.; Conley, S.; Colombi, N.K.; et al. California’s methane super-emitters. Nature 2019, 575, 180–184. [Google Scholar] [CrossRef] [PubMed]
- Suh, Y.J.; Rousseaux, P. An LCA of alternative wastewater sludge treatment scenarios. Resour. Conserv. Recycl. 2002, 35, 191–200. [Google Scholar] [CrossRef]
- McGinn, S.M.; Flesch, T.K.; Coates, T.W.; Charmley, E.; Chen, D.; Bai, M.; Bishop-Hurley, G. Evaluating dispersion modeling options to estimate methane emissions from grazing beef cattle. J. Environ. Qual. 2015, 44, 97–102. [Google Scholar] [CrossRef] [PubMed]
- Pratt, C.; Redding, M.; Hill, J.; Shilton, A.; Chung, M.; Guieysse, B. Good science for improving policy: Greenhouse gas emissions from agricultural manures. Anim. Prod. Sci. 2015, 55, 691. [Google Scholar] [CrossRef]
- McGinn, S.M. Measuring greenhouse gas emissions from point sources in agriculture. Can. J. Soil. Sci. 2006, 86, 355–371. [Google Scholar] [CrossRef]
- Rumburg, B.; Mount, G.H.; Yonge, D.; Lamb, B.; Westberg, H.; Neger, M.; Filipy, J.; Kincaid, R.; Johnson, K. Measurements and modeling of atmospheric flux of ammonia from an anaerobic dairy waste lagoon. Atmos. Environ. 2008, 42, 3380–3393. [Google Scholar] [CrossRef]
- Majumder, R.; Livesley, S.J.; Gregory, D.; Arndt, S.K. Biosolid stockpiles are a significant point source for greenhouse gas emissions. J. Environ. Manag. 2014, 143, 34–43. [Google Scholar] [CrossRef] [PubMed]
- Foster-Wittig, T.A.; Thoma, E.D.; Albertson, J.D. Estimation of point source fugitive emission rates from a single sensor time series: A conditionally-sampled Gaussian plume reconstruction. Atmos. Environ. 2015, 115, 101–109. [Google Scholar] [CrossRef]
- Aronica, S.; Bonanno, A.; Piazza, V.; Pignato, L.; Trapani, S. Estimation of biogas produced by the landfill of Palermo, applying a Gaussian model. Waste Manag. 2009, 29, 233–239. [Google Scholar] [CrossRef]
- Sánchez, C.; De La Fuente, M.D.M.; Narros, A.; Del Peso, I.; Rodríguez, E. Comparison of modeling with empirical calculation of diffuse and fugitive methane emissions in a Spanish landfill. J. Air Waste Manag. Assoc. 2019, 69, 362–372. [Google Scholar] [CrossRef] [PubMed]
- Kanniche, M.; Gros-Bonnivard, R.; Jaud, P.; Valle-Marcos, J.; Amann, J.M.; Bouallou, C. Pre-combustion, post-combustion and oxy-combustion in thermal power plant for CO2 capture. Appl. Therm. Eng. 2010, 30, 53–62. [Google Scholar] [CrossRef]
- Wilberforce, T.; Baroutaji, A.; Soudan, B.; Al-Alami, A.H.; Olabi, A.G. Outlook of carbon capture technology and challenges. Sci. Total Environ. 2019, 657, 56–72. [Google Scholar] [CrossRef] [PubMed]
- Bui, M.; Adjiman, C.S.; Bardow, A.; Anthony, E.J.; Boston, A.; Brown, S.; Fennell, P.S.; Fuss, S.; Galindo, A.; Hackett, L.A.; et al. Carbon capture and storage (CCS): The way forward. Energy Environ. Sci. 2018, 11, 1062–1176. [Google Scholar] [CrossRef]
- Oliveira Junior, E.S.; Temmink, R.J.M.; Buhler, B.F.; Souza, R.M.; Resende, N.; Spanings, T.; Muniz, C.C.; Lamers, L.P.M.; Kosten, S. Benthivorous fish bioturbation reduces methane emissions, but increases total greenhouse gas emissions. Freshw. Biol. 2019, 64, 197–207. [Google Scholar] [CrossRef]
- Grainger, C.; Beauchemin, K.A. Can enteric methane emissions from ruminants be lowered without lowering their production? Anim. Feed Sci. Technol. 2011, 166–167, 308–320. [Google Scholar] [CrossRef]
- Lou, X.F.; Nair, J. The impact of landfilling and composting on greenhouse gas emissions—A review. Bioresour. Technol. 2009, 100, 3792–3798. [Google Scholar] [CrossRef]
- Su, S.; Chen, H.; Teakle, P.; Xue, S. Characteristics of coal mine ventilation air flows. J. Environ. Manag. 2008, 86, 44–62. [Google Scholar] [CrossRef]
- Monai, M.; Montini, T.; Gorte, R.J.; Fornasiero, P. Catalytic Oxidation of Methane: Pd and Beyond. Eur. J. Inorg. Chem. 2018, 2018, 2884–2893. [Google Scholar] [CrossRef]
- Saunois, M.; Jackson, R.B.; Bousquet, P.; Poulter, B.; Canadell, J.G. The growing role of methane in anthropogenic climate change. Environ. Res. Lett. 2016, 11, 120207. [Google Scholar] [CrossRef]
- Bates, J. A strategy for reducing methane emissions. In Air Pollution in the 21st Century: Priority Issues and Policy, 1st ed.; Schneider, T., Ed.; Elsevier Textbooks: Amsterdam, Netherlands, 1999; pp. 245–264. ISBN 9780444827999. [Google Scholar]
- Lebrero, R.; Chandran, K. Biological conversion and revalorization of waste methane streams. Crit. Rev. Environ. Sci. Technol. 2017, 47, 2133–2157. [Google Scholar] [CrossRef]
- Tian, X.; Huang, S.; Wang, L.; Li, L.; Lou, Z.; Huang, S.; Zhou, Z. Mitigation of low methane content landfill gas through visible-near-infrared photocatalysis over Y2O3:Er 3+/Graphene/TiO2. Appl. Surf. Sci. 2018, 456, 854–860. [Google Scholar] [CrossRef]
- Li, Z.; Pan, X.; Yi, Z. Photocatalytic oxidation of methane over CuO-decorated ZnO nanocatalysts. J. Mater. Chem. A 2019, 7, 469–475. [Google Scholar] [CrossRef]
- Zhu, X.; Liang, X.; Wang, P.; Dai, Y.; Huang, B. Porous Ag-ZnO microspheres as efficient photocatalyst for methane and ethylene oxidation: Insight into the role of Ag particles. Appl. Surf. Sci. 2018, 456, 493–500. [Google Scholar] [CrossRef]
- Zhang, X.; Xia, J.; Pu, J.; Cai, C.; Tyson, G.W.; Yuan, Z.; Hu, S. Biochar-mediated anaerobic oxidation of methane. Environ. Sci. Technol. 2019, 53, 6660–6668. [Google Scholar] [CrossRef]
- Lackner, K.S. Practical constraints on atmospheric methane removal. Nat. Sustain. 2020. [Google Scholar] [CrossRef]
- House, K.Z.; Baclig, A.C.; Ranjan, M.; van Nierop, E.A.; Wilcox, J.; Herzog, H.J. Economic and energetic analysis of capturing CO2 from ambient air. Proc. Natl. Acad. Sci. USA 2011, 108, 20428–20433. [Google Scholar] [CrossRef]
- Carbon Tax Center. Where Carbon is Taxed. Available online: https://www.carbontax.org/where-carbon-is-taxed/ (accessed on 25 March 2020).
- Jackson, R.B.; Solomon, E.I.; Canadell, J.G.; Cargnello, M.; Field, C.B. Methane removal and atmospheric restoration. Nat. Sustain. 2019, 2, 436. [Google Scholar] [CrossRef]
- Logan, B.E.; Hamelers, B.; Rozendal, R.; Schröder, U.; Keller, J.; Freguia, S.; Aelterman, P.; Verstraete, W.; Rabaey, K. Microbial Fuel Cells: Methodology and Technology. Environ. Sci. Technol. 2006, 40, 5181–5192. [Google Scholar] [CrossRef]
- Rizzo, A.; Boano, F.; Revelli, R.; Ridolfi, L. Can microbial fuel cells be an effective mitigation strategy for methane emissions from paddy fields? Ecol. Eng. 2013, 60, 167–171. [Google Scholar] [CrossRef]
- Yu, L.; Yang, Z.; He, Q.; Zeng, R.J.; Bai, Y.; Zhou, S. Novel Gas Diffusion Cloth Bioanodes for High-Performance Methane-Powered Microbial Fuel Cells. Environ. Sci. Technol. 2019, 53, 530–538. [Google Scholar] [CrossRef] [PubMed]
- Gunasekera, S.S.; Hettiaratchi, J.P.; Bartholameuz, E.M.; Farrokhzadeh, H.; Irvine, E. A comparative evaluation of the performance of full-scale high-rate methane biofilter (HMBF) systems and flow-through laboratory columns. Environ. Sci. Pollut. Res. Int. 2018, 25, 35845–35854. [Google Scholar] [CrossRef] [PubMed]
- La, H.; Hettiaratchi, J.P.A.; Achari, G.; Dunfield, P.F. Biofiltration of methane. Bioresour. Technol. 2018, 268, 759–772. [Google Scholar] [CrossRef]
- IPCC. Climate Change 2014. Synthesis Report; Pachauri, R.K., Mayer, L., Eds.; Intergovernmental Panel on Climate Change: Geneva, Switzerland, 2015; ISBN 9291691437. [Google Scholar]
- Rosen, R.A.; Guenther, E. The economics of mitigating climate change: What can we know? Technol. Forecast. Soc. Chang. 2015, 91, 93–106. [Google Scholar] [CrossRef]








| Title | Measured Methane Flux | Global Flow | Global Area | Calculated Globally Averaged Methane Flux per Emission Source Category (Own Calculations Based on Global Flow and Global Area Data, See Columns to the Left) | ||
|---|---|---|---|---|---|---|
| In g m−2 year−1 | In Tg year−1 | In km−2 | In g m−2 year−1 | |||
| Natural emissions | Water | Ocean | 0.00026–0.095 [48] | 6–12 [14] | 361,900,000 [49] | 0.03 |
| Freshwater | Lakes Average: 64.3 [48] | 159 (117–212) [13] | Streams and rivers: 573,500 [50] | 49.0 | ||
| River Average: 465.3 [48] | Natural Lakes: 2,670,000 [51] | |||||
| Land | Wetlands | Tropical wetlands: 25.9 [52] | 145 (100–183) [38] | 8,400,000 [38] | 17.2 | |
| Northern peatlands: 12.4 [52] | ||||||
| Geological | Mud volcano | 9.6 [38] | 680 ± 40 [11] | 14,117 | ||
| Microseepage | Onshore: 24 [38] | 13,118,900 [11] | 2.6 (in total) | |||
| Submarine: 9.6 [38] | ||||||
| Anthropogenic emissions | Agriculture | Enteric fermentation | 111 (106–116) [38] | 41,258,202 [53] | 2.7 | |
| Rice paddies | Plot receiving low organic input: 11 [54] | 30 (25–38) [38] | 1,635,000 [55] | 18.3 | ||
| Plot receiving high organic input: >36.5 [54] | ||||||
| Water-related | Reservoirs | 7.3–547.5 Average: 109.5 [56] | 17.7 [57] | 305,723 [58] | 57.9 | |
| Country | Total Flux in g m−2 year−1 | Natural Flux in g m−2 year−1 | Anthropogenic Flux in g m−2 year−1 |
|---|---|---|---|
| Canada | 1.64 | 1.22 | 0.42 |
| Russia | 2.64 | 0.77 | 1.87 |
| China | 5.42 | 0.66 | 4.76 |
| United States | 5.66 | 2.63 | 3.03 |
| Brazil | 6.60 | 4.67 | 1.94 |
| India | 11.10 | 3.74 | 7.36 |
| Bangladesh | 75.22 | 39.98 | 35.24 |
|
|
|
|
|
|
|
|
|
|
|
|
|
|
|
|
|
|
| Point Source | Non-Point Source | |||
|---|---|---|---|---|
| Natural Emissions | Water | Ocean | ||
| Freshwater | ebullition [122] | |||
| Clathrates/Gas hydrates | ||||
| Land | Wetlands | bogs and fens in the taiga [123] | ||
| Biomass burn (wildfires) | ||||
| Wild animals | ||||
| Arthropods (incl. termites) | ||||
| Permafrost thawing | ||||
| Geological | Gas-oil seepage | [11] | ||
| Mud volcano | [11] | |||
| Gas-bearing springs | [11] | |||
| Microseepage | [11] | |||
| Geothermal manifestations | [11] | |||
| Anthropogenic Emissions | Energy | Natural gas systems | [124,125,126,127] | microseepage |
| Petroleum systems | [124,125,127] | microseepage | ||
| Coal mines | [124,125] | surface coal mines | ||
| Stationary and mobile combustion (incl. biomass) | stationary combustion | mobile combustion [128] | ||
| Biogas plant | ||||
| Agriculture | Enteric fermentation | [129] when confined [125] | [124,127,129] | |
| Manure | when collected [127,130,131] | [124,132] when uncollected [130] | ||
| when confined [125] | ||||
| Rice paddies | [124,127] | |||
| Biomass burn | [124] | |||
| Waste | Wastewater | [124,125,127] biosolids [133] | [124,134] | |
| Incineration of waste | ||||
| Landfilling | [125,126,127,135] | [124,128,134,136] | ||
| Industry | Petrochemical production | |||
| Ferroalloy production | ||||
| Silicon carbide production and consumption | ||||
| Iron and steel and metallurgical coke production | ||||
| Water-related | Groundwater pumping | |||
| Reservoirs | ||||
| Drainage ditches and ponds | ||||
| Channels |
© 2020 by the authors. Licensee MDPI, Basel, Switzerland. This article is an open access article distributed under the terms and conditions of the Creative Commons Attribution (CC BY) license (http://creativecommons.org/licenses/by/4.0/).
Share and Cite
Johannisson, J.; Hiete, M. A Structured Approach for the Mitigation of Natural Methane Emissions—Lessons Learned from Anthropogenic Emissions. C 2020, 6, 24. https://doi.org/10.3390/c6020024
Johannisson J, Hiete M. A Structured Approach for the Mitigation of Natural Methane Emissions—Lessons Learned from Anthropogenic Emissions. C. 2020; 6(2):24. https://doi.org/10.3390/c6020024
Chicago/Turabian StyleJohannisson, Jonas, and Michael Hiete. 2020. "A Structured Approach for the Mitigation of Natural Methane Emissions—Lessons Learned from Anthropogenic Emissions" C 6, no. 2: 24. https://doi.org/10.3390/c6020024
APA StyleJohannisson, J., & Hiete, M. (2020). A Structured Approach for the Mitigation of Natural Methane Emissions—Lessons Learned from Anthropogenic Emissions. C, 6(2), 24. https://doi.org/10.3390/c6020024

