Bromodomain and Extra-Terminal Family Proteins BRD2, BRD3, and BRD4 Contribute to H19-Dependent Transcriptional Regulation of Cell Adhesion Molecules, Modulating Metastatic Dissemination Program in Prostate Cancer
Abstract
1. Introduction
2. Results
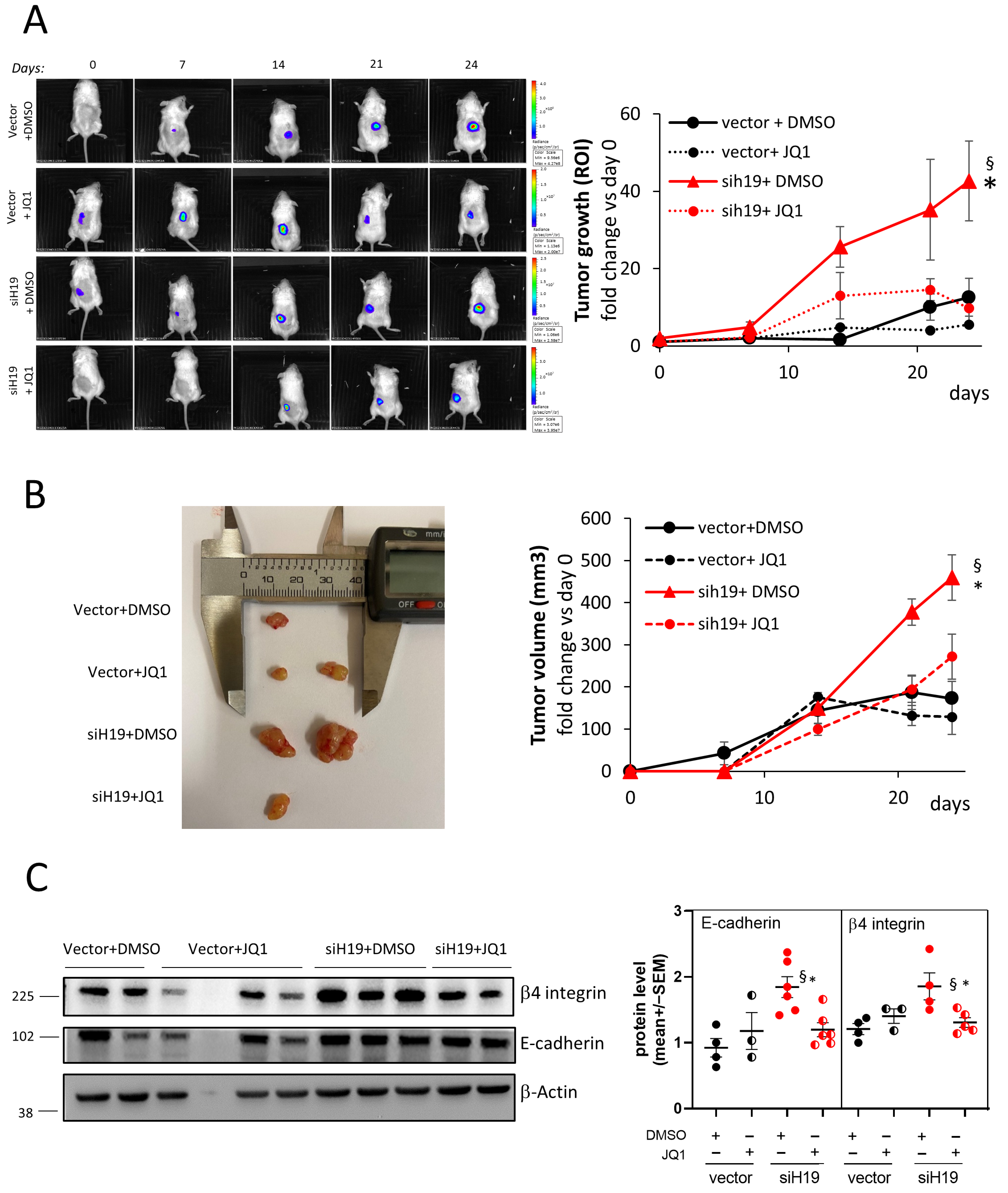
2.1. BET Family Proteins BRD2, BRD3 and BRD4 Are Involved in Regulation of H19/Cell Adhesion Molecules Circuitry
2.2. E-Cadherin and β4 Integrin Are Direct Target Genes of the BET Family Members
2.3. BRD3 and BRD4 Bind CDH1 and ITGB4 Regulatory Regions in Organotypic Slice Cultures (OSCs)
3. Materials and Methods
3.1. Antibody
3.2. Cell Cultures and Treatment
3.3. RNA Extraction, cDNA Preparation, and Real-Time PCR
3.4. Protein Extraction and Western Blotting
3.5. Cell Proliferation Assay
3.6. Chromatin Immunoprecipitation (ChIP)
3.7. RNA-Chromatin Immunoprecipitation (RNA-ChIP)
3.8. Subcutaneous Murine Xenograft Model
3.9. Organotypic Slice Cultures (OSCs)
3.10. Statistical Analysis
4. Discussion
5. Study Limitation
Supplementary Materials
Author Contributions
Funding
Institutional Review Board Statement
Informed Consent Statement
Data Availability Statement
Acknowledgments
Conflicts of Interest
References
- Siegel, R.L.; Miller, K.D.; Fuchs, H.E.; Jemal, A. Cancer Statistics, 2022. CA Cancer J. Clin. 2022, 72, 7–33. [Google Scholar] [CrossRef] [PubMed]
- Bray, F.; Laversanne, M.; Sung, H.; Ferlay, J.; Siegel, R.L.; Soerjomataram, I.; Jemal, A. Global Cancer Statistics 2022: GLOBOCAN Estimates of Incidence and Mortality Worldwide for 36 Cancers in 185 Countries. CA Cancer J. Clin. 2024, 74, 229–263. [Google Scholar] [CrossRef] [PubMed]
- Desai, M.M.; Cacciamani, G.E.; Gill, K.; Zhang, J.; Liu, L.; Abreu, A.; Gill, I.S. Trends in Incidence of Metastatic Prostate Cancer in the US. JAMA Netw Open 2022, 5, e222246. [Google Scholar] [CrossRef] [PubMed]
- Manna, F.L.; Karkampouna, S.; Zoni, E.; Menna, M.D.; Hensel, J.; Thalmann, G.N.; Julio, M.K. Metastases in Prostate Cancer. Cold Spring Harb. Perspect. Med. 2019, 9, a033688. [Google Scholar] [CrossRef]
- Lusby, R.; Dunne, P.; Tiwari, V.K. Tumour Invasion and Dissemination. Biochem. Soc. Trans. 2022, 50, 1245–1257. [Google Scholar] [CrossRef]
- Cheung, K.J.; Ewald, A.J. A Collective Route to Metastasis: Seeding by Tumor Cell Clusters. Science 2016, 352, 167–169. [Google Scholar] [CrossRef]
- Harryman, W.L.; Marr, K.D.; Hernandez-Cortes, D.; Nagle, R.B.; Garcia, J.G.N.; Cress, A.E. Cohesive Cancer Invasion of the Biophysical Barrier of Smooth Muscle. Cancer Metastasis Rev. 2021, 40, 205–219. [Google Scholar] [CrossRef]
- Harryman, W.L.; Hinton, J.P.; Rubenstein, C.P.; Singh, P.; Nagle, R.B.; Parker, S.J.; Knudsen, B.S.; Cress, A.E. The Cohesive Metastasis Phenotype in Human Prostate Cancer. Biochim. Biophys. Acta 2016, 1866, 221–231. [Google Scholar] [CrossRef]
- Wang, N.; Wu, R.; Tang, D.; Kang, R. The BET Family in Immunity and Disease. Signal Transduct. Target Ther. 2021, 6, 23. [Google Scholar] [CrossRef]
- Wahi, A.; Manchanda, N.; Jain, P.; Jadhav, H.R. Targeting the Epigenetic Reader “BET” as a Therapeutic Strategy for Cancer. Bioorg. Chem. 2023, 140, 106833. [Google Scholar] [CrossRef]
- Delmore, J.E.; Issa, G.C.; Lemieux, M.E.; Rahl, P.B.; Shi, J.; Jacobs, H.M.; Kastritis, E.; Gilpatrick, T.; Paranal, R.M.; Qi, J.; et al. BET Bromodomain Inhibition as a Therapeutic Strategy to Target C-Myc. Cell 2011, 146, 904–917. [Google Scholar] [CrossRef] [PubMed]
- Kregel, S.; Malik, R.; Asangani, I.A.; Wilder-Romans, K.; Rajendiran, T.; Xiao, L.; Vo, J.N.; Soni, T.; Cieslik, M.; Fernadez-Salas, E.; et al. Functional and Mechanistic Interrogation of BET Bromodomain Degraders for the Treatment of Metastatic Castration-Resistant Prostate Cancer. Clin. Cancer Res. 2019, 25, 4038–4048. [Google Scholar] [CrossRef] [PubMed]
- Peter, B.; Eisenwort, G.; Sadovnik, I.; Bauer, K.; Willmann, M.; Rülicke, T.; Berger, D.; Stefanzl, G.; Greiner, G.; Hoermann, G.; et al. BRD4 Degradation Blocks Expression of MYC and Multiple Forms of Stem Cell Resistance in Ph+ Chronic Myeloid Leukemia. Am. J. Hematol. 2022, 97, 1215–1225. [Google Scholar] [CrossRef] [PubMed]
- Filippakopoulos, P.; Qi, J.; Picaud, S.; Shen, Y.; Smith, W.B.; Fedorov, O.; Morse, E.M.; Keates, T.; Hickman, T.T.; Felletar, I.; et al. Selective Inhibition of BET Bromodomains. Nature 2010, 468, 1067–1073. [Google Scholar] [CrossRef]
- To, K.K.W.; Xing, E.; Larue, R.C.; Li, P.-K. BET Bromodomain Inhibitors: Novel Design Strategies and Therapeutic Applications. Molecules 2023, 28, 3043. [Google Scholar] [CrossRef]
- Gold, S.; Shilatifard, A. Therapeutic Targeting of BET Bromodomain and Other Epigenetic Acetylrecognition Domain-Containing Factors. Curr. Opin. Genet. Dev. 2024, 86, 102181. [Google Scholar] [CrossRef] [PubMed]
- Asangani, I.A.; Dommeti, V.L.; Wang, X.; Malik, R.; Cieslik, M.; Yang, R.; Escara-Wilke, J.; Wilder-Romans, K.; Dhanireddy, S.; Engelke, C.; et al. Therapeutic Targeting of BET Bromodomain Proteins in Castration-Resistant Prostate Cancer. Nature 2014, 510, 278–282. [Google Scholar] [CrossRef]
- Asangani, I.A.; Wilder-Romans, K.; Dommeti, V.L.; Krishnamurthy, P.M.; Apel, I.J.; Escara-Wilke, J.; Plymate, S.R.; Navone, N.M.; Wang, S.; Feng, F.Y.; et al. BET Bromodomain Inhibitors Enhance Efficacy and Disrupt Resistance to AR Antagonists in the Treatment of Prostate Cancer. Mol. Cancer Res. 2016, 14, 324–331. [Google Scholar] [CrossRef]
- Nagarajan, S.; Benito, E.; Fischer, A.; Johnsen, S.A. H4K12ac Is Regulated by Estrogen Receptor-Alpha and Is Associated with BRD4 Function and Inducible Transcription. Oncotarget 2015, 6, 7305–7317. [Google Scholar] [CrossRef]
- Welti, J.; Sharp, A.; Yuan, W.; Dolling, D.; Nava Rodrigues, D.; Figueiredo, I.; Gil, V.; Neeb, A.; Clarke, M.; Seed, G.; et al. Targeting Bromodomain and Extra-Terminal (BET) Family Proteins in Castration-Resistant Prostate Cancer (CRPC). Clin. Cancer Res. 2018, 24, 3149–3162. [Google Scholar] [CrossRef] [PubMed]
- Coleman, D.J.; Gao, L.; Schwartzman, J.; Korkola, J.E.; Sampson, D.; Derrick, D.S.; Urrutia, J.; Balter, A.; Burchard, J.; King, C.J.; et al. Maintenance of MYC Expression Promotes de Novo Resistance to BET Bromodomain Inhibition in Castration-Resistant Prostate Cancer. Sci. Rep. 2019, 9, 3823. [Google Scholar] [CrossRef] [PubMed]
- Wyce, A.; Degenhardt, Y.; Bai, Y.; Le, B.; Korenchuk, S.; Crouthamel, M.-C.; McHugh, C.; Vessella, R.; Creasy, C.; Tummino, P.; et al. Inhibition of BET Bromodomain Proteins as a Therapeutic Approach in Prostate Cancer. Oncotarget 2013, 4, 2419–2429. [Google Scholar] [CrossRef] [PubMed]
- Choo, N.; Keerthikumar, S.; Ramm, S.; Ashikari, D.; Teng, L.; Niranjan, B.; Hedwards, S.; Porter, L.H.; Goode, D.L.; Simpson, K.J.; et al. Co-Targeting BET, CBP, and P300 Inhibits Neuroendocrine Signalling in Androgen Receptor-Null Prostate Cancer. J. Pathol. 2024, 263, 242–256. [Google Scholar] [CrossRef] [PubMed]
- Liao, J.; Chen, B.; Zhu, Z.; Du, C.; Gao, S.; Zhao, G.; Zhao, P.; Wang, Y.; Wang, A.; Schwartz, Z.; et al. Long Noncoding RNA (lncRNA) H19: An Essential Developmental Regulator with Expanding Roles in Cancer, Stem Cell Differentiation, and Metabolic Diseases. Genes Dis. 2023, 10, 1351–1366. [Google Scholar] [CrossRef]
- Zhang, L.; Zhou, Y.; Huang, T.; Cheng, A.S.L.; Yu, J.; Kang, W.; To, K.F. The Interplay of LncRNA-H19 and Its Binding Partners in Physiological Process and Gastric Carcinogenesis. Int. J. Mol. Sci. 2017, 18, 450. [Google Scholar] [CrossRef]
- Ghasemian, M.; Zehtabi, M.; Dari, M.A.G.; Pour, F.K.; Tabesh, G.A.; Moramezi, F.; Jafari, R.M.; Barati, M.; Uddin, S.; Farzaneh, M. The Emerging Roles of Long Non-Coding RNA (lncRNA) H19 in Gynecologic Cancers. BMC Cancer 2024, 24, 4. [Google Scholar] [CrossRef]
- Zichittella, C.; Loria, M.; Celesia, A.; Di Liberto, D.; Corrado, C.; Alessandro, R.; Emanuele, S.; Conigliaro, A. Long Non-Coding RNA H19 Enhances the pro-Apoptotic Activity of ITF2357 (a Histone Deacetylase Inhibitor) in Colorectal Cancer Cells. Front. Pharmacol 2023, 14, 1275833. [Google Scholar] [CrossRef]
- Nanni, S.; Benvenuti, V.; Grasselli, A.; Priolo, C.; Aiello, A.; Mattiussi, S.; Colussi, C.; Lirangi, V.; Illi, B.; D’Eletto, M.; et al. Endothelial NOS, Estrogen Receptor Beta, and HIFs Cooperate in the Activation of a Prognostic Transcriptional Pattern in Aggressive Human Prostate Cancer. J. Clin. Investig. 2009, 119, 1093–1108. [Google Scholar] [CrossRef]
- Bacci, L.; Aiello, A.; Ripoli, C.; Loria, R.; Pugliese, D.; Pierconti, F.; Rotili, D.; Strigari, L.; Pinto, F.; Bassi, P.F.; et al. H19-Dependent Transcriptional Regulation of Β3 and Β4 Integrins Upon Estrogen and Hypoxia Favors Metastatic Potential in Prostate Cancer. Int. J. Mol. Sci. 2019, 20, 4012. [Google Scholar] [CrossRef]
- Pecci, V.; Troisi, F.; Aiello, A.; De Martino, S.; Carlino, A.; Fiorentino, V.; Ripoli, C.; Rotili, D.; Pierconti, F.; Martini, M.; et al. Targeting of H19/Cell Adhesion Molecules Circuitry by GSK-J4 Epidrug Inhibits Metastatic Progression in Prostate Cancer. Cancer Cell Int. 2024, 24, 56. [Google Scholar] [CrossRef]
- Singh, N.; Ramnarine, V.R.; Song, J.H.; Pandey, R.; Padi, S.K.R.; Nouri, M.; Olive, V.; Kobelev, M.; Okumura, K.; McCarthy, D.; et al. The Long Noncoding RNA H19 Regulates Tumor Plasticity in Neuroendocrine Prostate Cancer. Nat. Commun. 2021, 12, 7349. [Google Scholar] [CrossRef] [PubMed]
- Skrypek, N.; Goossens, S.; De Smedt, E.; Vandamme, N.; Berx, G. Epithelial-to-Mesenchymal Transition: Epigenetic Reprogramming Driving Cellular Plasticity. Trends Genet. 2017, 33, 943–959. [Google Scholar] [CrossRef] [PubMed]
- Pang, Q.Y.; Chiu, Y.-C.; Huang, R.Y.-J. Regulating Epithelial-Mesenchymal Plasticity from 3D Genome Organization. Commun. Biol. 2024, 7, 750. [Google Scholar] [CrossRef] [PubMed]
- Pecci, V.; Pierconti, F.; Carlino, A.; Pinto, F.; Gradilone, U.; De Martino, S.; Rotili, D.; Grassi, C.; Pontecorvi, A.; Gaetano, C.; et al. Prognostic Impact of H19/Cell Adhesion Molecules Circuitry on Prostate Cancer Biopsy. Biomedicines 2024, 12, 2322. [Google Scholar] [CrossRef]
- Martin, L.J.; Koegl, M.; Bader, G.; Cockcroft, X.-L.; Fedorov, O.; Fiegen, D.; Gerstberger, T.; Hofmann, M.H.; Hohmann, A.F.; Kessler, D.; et al. Structure-Based Design of an in Vivo Active Selective BRD9 Inhibitor. J. Med. Chem. 2016, 59, 4462–4475. [Google Scholar] [CrossRef]
- Jiang, F.; Hu, Q.; Zhang, Z.; Li, H.; Li, H.; Zhang, D.; Li, H.; Ma, Y.; Xu, J.; Chen, H.; et al. Discovery of Benzo[Cd]Indol-2(1H)-Ones and Pyrrolo [4,3,2-de]Quinolin-2(1H)-Ones as Bromodomain and Extra-Terminal Domain (BET) Inhibitors with Selectivity for the First Bromodomain with Potential High Efficiency against Acute Gouty Arthritis. J. Med. Chem. 2019, 62, 11080–11107. [Google Scholar] [CrossRef]
- Lee, J.-E.; Park, Y.-K.; Park, S.; Jang, Y.; Waring, N.; Dey, A.; Ozato, K.; Lai, B.; Peng, W.; Ge, K. Brd4 Binds to Active Enhancers to Control Cell Identity Gene Induction in Adipogenesis and Myogenesis. Nat. Commun. 2017, 8, 2217. [Google Scholar] [CrossRef]
- Raisner, R.; Kharbanda, S.; Jin, L.; Jeng, E.; Chan, E.; Merchant, M.; Haverty, P.M.; Bainer, R.; Cheung, T.; Arnott, D.; et al. Enhancer Activity Requires CBP/P300 Bromodomain-Dependent Histone H3K27 Acetylation. Cell Rep. 2018, 24, 1722–1729. [Google Scholar] [CrossRef]
- Jung, M.; Philpott, M.; Müller, S.; Schulze, J.; Badock, V.; Eberspächer, U.; Moosmayer, D.; Bader, B.; Schmees, N.; Fernández-Montalván, A.; et al. Affinity Map of Bromodomain Protein 4 (BRD4) Interactions with the Histone H4 Tail and the Small Molecule Inhibitor JQ1*. J. Biol. Chem. 2014, 289, 9304–9319. [Google Scholar] [CrossRef]
- Choi, S.K.; Hong, S.H.; Kim, H.S.; Shin, C.Y.; Nam, S.W.; Choi, W.S.; Han, J.-W.; You, J.S. JQ1, an Inhibitor of the Epigenetic Reader BRD4, Suppresses the Bidirectional MYC-AP4 Axis via Multiple Mechanisms. Oncol. Rep. 2016, 35, 1186–1194. [Google Scholar] [CrossRef]
- Tian, C.-Q.; Chen, L.; Chen, H.-D.; Huan, X.-J.; Hu, J.-P.; Shen, J.-K.; Xiong, B.; Wang, Y.-Q.; Miao, Z.-H. Inhibition of the BET Family Reduces Its New Target Gene IDO1 Expression and the Production of L-Kynurenine. Cell Death Dis. 2019, 10, 557. [Google Scholar] [CrossRef] [PubMed]
- Pistoni, M.; Rossi, T.; Donati, B.; Torricelli, F.; Polano, M.; Ciarrocchi, A. Long Noncoding RNA NEAT1 Acts as a Molecular Switch for BRD4 Transcriptional Activity and Mediates Repression of BRD4/WDR5 Target Genes. Mol. Cancer Res. 2021, 19, 799–811. [Google Scholar] [CrossRef] [PubMed]
- Daneshvar, K.; Ardehali, M.B.; Klein, I.A.; Hsieh, F.-K.; Kratkiewicz, A.J.; Mahpour, A.; Cancelliere, S.O.L.; Zhou, C.; Cook, B.M.; Li, W.; et al. lncRNA DIGIT and BRD3 Protein Form Phase-Separated Condensates to Regulate Endoderm Differentiation. Nat. Cell Biol. 2020, 22, 1211–1222. [Google Scholar] [CrossRef] [PubMed]
- Nanni, S.; Aiello, A.; Salis, C.; Re, A.; Cencioni, C.; Bacci, L.; Pierconti, F.; Pinto, F.; Ripoli, C.; Ostano, P.; et al. Metabolic Reprogramming by Malat1 Depletion in Prostate Cancer. Cancers 2020, 13, 15. [Google Scholar] [CrossRef]
- Vaira, V.; Fedele, G.; Pyne, S.; Fasoli, E.; Zadra, G.; Bailey, D.; Snyder, E.; Faversani, A.; Coggi, G.; Flavin, R.; et al. Preclinical Model of Organotypic Culture for Pharmacodynamic Profiling of Human Tumors. Proc. Natl. Acad. Sci. USA 2010, 107, 8352–8356. [Google Scholar] [CrossRef]
- Coudé, M.-M.; Braun, T.; Berrou, J.; Dupont, M.; Bertrand, S.; Masse, A.; Raffoux, E.; Itzykson, R.; Delord, M.; Riveiro, M.E.; et al. BET Inhibitor OTX015 Targets BRD2 and BRD4 and Decreases C-MYC in Acute Leukemia Cells. Oncotarget 2015, 6, 17698–17712. [Google Scholar] [CrossRef]
- Winter, G.E.; Mayer, A.; Buckley, D.L.; Erb, M.A.; Roderick, J.E.; Vittori, S.; Reyes, J.M.; di Iulio, J.; Souza, A.; Ott, C.J.; et al. BET Bromodomain Proteins Function as Master Transcription Elongation Factors Independent of CDK9 Recruitment. Mol. Cell 2017, 67, 5–18.e19. [Google Scholar] [CrossRef]
- Livak, K.J.; Schmittgen, T.D. Analysis of Relative Gene Expression Data Using Real-Time Quantitative PCR and the 2−ΔΔCT Method. Methods 2001, 25, 402–408. [Google Scholar] [CrossRef]
- Schneider, C.A.; Rasband, W.S.; Eliceiri, K.W. NIH Image to ImageJ: 25 Years of Image Analysis. Nat. Methods 2012, 9, 671–675. [Google Scholar] [CrossRef] [PubMed]
- Incucyte S3 Live Cell Analysis Instrument. Available online: https://www.sartorius.com/en/products/live-cell-imaging-analysis/live-cell-analysis-instruments/s3-live-cell-analysis-instrument (accessed on 31 March 2025).
- Re, A.; Aiello, A.; Nanni, S.; Grasselli, A.; Benvenuti, V.; Pantisano, V.; Strigari, L.; Colussi, C.; Ciccone, S.; Mazzetti, A.P.; et al. Silencing of GSTP1, a Prostate Cancer Prognostic Gene, by the Estrogen Receptor-β and Endothelial Nitric Oxide Synthase Complex. Mol. Endocrinol. 2011, 25, 2003–2016. [Google Scholar] [CrossRef] [PubMed]
- Aiello, A.; Bacci, L.; Re, A.; Ripoli, C.; Pierconti, F.; Pinto, F.; Masetti, R.; Grassi, C.; Gaetano, C.; Bassi, P.F.; et al. MALAT1 and HOTAIR Long Non-Coding RNAs Play Opposite Role in Estrogen-Mediated Transcriptional Regulation in Prostate Cancer Cells. Sci. Rep. 2016, 6, 38414. [Google Scholar] [CrossRef] [PubMed]
- GraphPad Prism 10 User Guide—How to Cite GraphPad Prism. Available online: https://www.graphpad.com/guides/prism/latest/user-guide/citing_graphpad_prism.htm (accessed on 31 March 2025).
- Zhang, Y.; Xu, B.; Shi, J.; Li, J.; Lu, X.; Xu, L.; Yang, H.; Hamad, N.; Wang, C.; Napier, D.; et al. BRD4 Modulates Vulnerability of Triple-Negative Breast Cancer to Targeting of Integrin-Dependent Signaling Pathways. Cell. Oncol. 2020, 43, 1049–1066. [Google Scholar] [CrossRef] [PubMed]
- Zhang, Y.; Cheng, K.; Xu, B.; Shi, J.; Qiang, J.; Shi, S.; Yi, Y.; Li, H.; Jin, T.; Guo, R.; et al. Epigenetic Input Dictates the Threshold of Targeting of the Integrin-Dependent Pathway in Non-Small Cell Lung Cancer. Front. Cell Dev. Biol. 2020, 8, 652. [Google Scholar] [CrossRef] [PubMed]
- Wang, L.; Wu, X.; Wang, R.; Yang, C.; Li, Z.; Wang, C.; Zhang, F.; Yang, P. BRD4 Inhibition Suppresses Cell Growth, Migration and Invasion of Salivary Adenoid Cystic Carcinoma. Biol. Res. 2017, 50, 19. [Google Scholar] [CrossRef]
- Wang, L.; Liu, K.; Jeng, W.; Chiang, C.; Chai, C.; Chiou, S.; Huang, M.; Yokoyama, K.K.; Wang, S.; Huang, S.; et al. PCAF-mediated Acetylation of ISX Recruits BRD4 to Promote Epithelial-mesenchymal Transition. EMBO Rep. 2020, 21, e48795. [Google Scholar] [CrossRef]
- Chang, H.; Liu, Y.; Xue, M.; Liu, H.; Du, S.; Zhang, L.; Wang, P. Synergistic Action of Master Transcription Factors Controls Epithelial-to-Mesenchymal Transition. Nucleic Acids Res. 2016, 44, 2514–2527. [Google Scholar] [CrossRef]
- Yang, W.-Q.; Liang, R.; Gao, M.-Q.; Liu, Y.-Z.; Qi, B.; Zhao, B.-S. Inhibition of Bromodomain-Containing Protein 4 Enhances the Migration of Esophageal Squamous Cell Carcinoma Cells by Inducing Cell Autophagy. World J. Gastrointest. Oncol. 2022, 14, 2340–2352. [Google Scholar] [CrossRef]
- Andrieu, G.P.; Denis, G.V. BET Proteins Exhibit Transcriptional and Functional Opposition in the Epithelial-to-Mesenchymal Transition. Mol. Cancer Res. 2018, 16, 580–586. [Google Scholar] [CrossRef]
- Devaiah, B.N.; Singh, A.K.; Mu, J.; Chen, Q.; Meerzaman, D.; Singer, D.S. Phosphorylation by JNK Switches BRD4 Functions. Mol. Cell 2024, 84, 4282–4296.e7. [Google Scholar] [CrossRef]
- Wang, L.; Xu, M.; Kao, C.-Y.; Tsai, S.Y.; Tsai, M.-J. Small Molecule JQ1 Promotes Prostate Cancer Invasion via BET-Independent Inactivation of FOXA1. J. Clin. Invest. 2020, 130, 1782–1792. [Google Scholar] [CrossRef] [PubMed]







| PCa Patients | AGE | PSA | Pathologic Gleason Score | Pathologic Stage | Recurrence | Time of Recurrence After Surgery (Months) |
|---|---|---|---|---|---|---|
| OSC 54 | 69 | 2.4 | 7 (3 + 4) | pT3a pNx pMx | yes | 11 |
| OSC55 | 75 | 7.1 | 7 (3 + 4) | pT3a pN0 pMx | yes | 4 |
| OSC 57 | 80 | 15.2 | 9 (4 + 5) | pT3b pN0 pMx | yes | 3 |
| OSC 58 | 76 | 6,7 | 7 (3 + 4) | pT3a pN1 pMx | yes | 6 |
| OSC 61 | 76 | 6.1 | 7 (3 + 4) | pT3b pNx pMx | - | - |
| OSC 62 | 65 | 7.6 | 7 (4 + 3) | pT2c PNx pMx | yes | 23 |
| OSC 63 | 70 | 8 | 7 (3 + 4) | pT2c pNx pMx | - | |
| OSC 64 | 65 | 13 | 7 (3 + 4) | pT3a pN0 pMx | yes | 13 |
| OSC 67 | 69 | 9 | 7 (3 + 4) | pT2c pN0 pMx | - | - |
| OSC 70 | 64 | 6.7 | 7 (3 + 4) | pT2c pNx pMx | - | - |
| OSC 71 | 71 | 4.8 | 7 (3 + 4) | pT2c pN0 pMx | - | - |
| OSC 74 | 69 | 3.9 | 7 (3 + 4) | pT2c pNx pMx | - | - |
| OSC 75 | 78 | 17 | 7 (4 + 3) | pT3a pNx pMx | yes | 8 |
| OSC 76 | 74 | 7 | 7 (4 + 3) | pT2c pN0 pMx | - | - |
| OSC 88 | 72 | 9.8 | 7 (3 + 4) | pT2c pNx pMx | - | - |
| OSC 94 | 68 | 3.6 | 7 (3 + 4) | pT2c pNx pMx | yes | 5 |
| OSC 95 | 61 | 5.4 | 7 (4 + 3) | pT2c pN0 pMx | - | - |
| OSC 98 | 65 | 11 | 7 (3 + 4) | pT3a pNx pMx | - | - |
| OSC 105 | 63 | 21 | 7 (3 + 4) | pT2c pN0 pMx | - | - |
| OSC 110 | 65 | 10 | 7 (4 + 3) | pT3b pNx pMx | - | - |
| OSC 112 | 75 | 23 | 9 (4 + 5) | pT3a pNx pMx | - | - |
| OSC 114 | 60 | 11 | 7 (4 + 3) | pT3a pN1,pMx | yes | 3 |
Disclaimer/Publisher’s Note: The statements, opinions and data contained in all publications are solely those of the individual author(s) and contributor(s) and not of MDPI and/or the editor(s). MDPI and/or the editor(s) disclaim responsibility for any injury to people or property resulting from any ideas, methods, instructions or products referred to in the content. |
© 2025 by the authors. Licensee MDPI, Basel, Switzerland. This article is an open access article distributed under the terms and conditions of the Creative Commons Attribution (CC BY) license (https://creativecommons.org/licenses/by/4.0/).
Share and Cite
Pecci, V.; Borsa, M.; Aiello, A.; De Martino, S.; Cis, L.; Ripoli, C.; Rotili, D.; Pierconti, F.; Pinto, F.; Grassi, C.; et al. Bromodomain and Extra-Terminal Family Proteins BRD2, BRD3, and BRD4 Contribute to H19-Dependent Transcriptional Regulation of Cell Adhesion Molecules, Modulating Metastatic Dissemination Program in Prostate Cancer. Non-Coding RNA 2025, 11, 33. https://doi.org/10.3390/ncrna11030033
Pecci V, Borsa M, Aiello A, De Martino S, Cis L, Ripoli C, Rotili D, Pierconti F, Pinto F, Grassi C, et al. Bromodomain and Extra-Terminal Family Proteins BRD2, BRD3, and BRD4 Contribute to H19-Dependent Transcriptional Regulation of Cell Adhesion Molecules, Modulating Metastatic Dissemination Program in Prostate Cancer. Non-Coding RNA. 2025; 11(3):33. https://doi.org/10.3390/ncrna11030033
Chicago/Turabian StylePecci, Valeria, Melissa Borsa, Aurora Aiello, Sara De Martino, Luca Cis, Cristian Ripoli, Dante Rotili, Francesco Pierconti, Francesco Pinto, Claudio Grassi, and et al. 2025. "Bromodomain and Extra-Terminal Family Proteins BRD2, BRD3, and BRD4 Contribute to H19-Dependent Transcriptional Regulation of Cell Adhesion Molecules, Modulating Metastatic Dissemination Program in Prostate Cancer" Non-Coding RNA 11, no. 3: 33. https://doi.org/10.3390/ncrna11030033
APA StylePecci, V., Borsa, M., Aiello, A., De Martino, S., Cis, L., Ripoli, C., Rotili, D., Pierconti, F., Pinto, F., Grassi, C., Gaetano, C., Farsetti, A., & Nanni, S. (2025). Bromodomain and Extra-Terminal Family Proteins BRD2, BRD3, and BRD4 Contribute to H19-Dependent Transcriptional Regulation of Cell Adhesion Molecules, Modulating Metastatic Dissemination Program in Prostate Cancer. Non-Coding RNA, 11(3), 33. https://doi.org/10.3390/ncrna11030033

