Abstract
Widely used for modeling biological fluids flows—in particular, blood vessel flows—a Casson flow is studied in a symmetric channel for which the aspect ratio enables one to use the lubrication approximation. Two flow driving conditions are prescribed: inlet–outlet pressure difference and peristaltic oscillations of the vessel walls. In both cases, starting from mass and momentum balance and using lubrication approximation, we investigate the conditions to be imposed on the driving mechanisms so that the inner plug does not come in touch with the walls. The study of the peristaltic flow is of great importance in view of its applications in physiology (including microcirculation applications).
1. Introduction
During the past several decades, slurries, pastes, rude oil, drilling mud, mineral slurries, suspensions, paint, and materials such as meat extract, frequently encountered in industrial problems, have received increasing attention. The rheological behavior of these materials is usually considered to be viscoplastic, i.e., showing a critical value of stress below which the material does not flow. Such a critical value is usually referred to as yield stress. Viscoplastic materials are also called Bingham plastics, after Bingham [1], who was the first to describe several types of paint in this way in 1919. The models used for these materials included also the Herschel–Bulkley model [2], the Casson model [3] and the Heinz–Casson model [4]. A detailed review of viscoplastic fluids can be found in articles by Bird, Dai and Yarusso [5], Mitsoulis [6], Huilgol [7], and Frigaard and Nouar [8].
All of these models have various practical applications. The Herschel–Bulkley models are used for muds, foams, ceramics, and slurries. The Casson model is widely used to model blood flow [9,10], as it describes blood flow in low shear regions quite well since it captures the nonlinear dependence of viscosity on shear rate. Indeed, the Casson fluid undergoes no deformation until the shear stress is below the critical threshold; above such a threshold, it displays a shear thinning behavior. Merrill et al. [11] found that at shear rates in the range 0.1–1.0 s−1, the Casson constitutive equation fitted the experimental data well. However, we remark that the existence of a yield stress for blood and its use as a material parameter is currently still a controversial issue due to the sensitivity of yield stress measurements in connection to factors that are hardly controllable.
Most of the efforts in the theoretical analyses concern the extent and the shape of yielded/unyielded regions, which are the main feature of viscoplastic materials. A possible approach is the one introduced in [12,13], where the equation of motion of the unyielded part is written in an integral form. According to this method, originally developed by Safronchik [14], the unyielded region is treated as a rigid body of variable mass whose dynamics is governed by the cardinal equations. We remark that the yield surface can be determined using other methods, such as the ones illustrated in [8,15,16,17].
In this paper, we focus on the Casson model and analyze the flow in a symmetric channel with “small” aspect ratio so that the lubrication approximation can be safely used. Lubrication approximation is widely used in a large variety of contexts (see e.g., [18,19,20,21,22]). In particular, the geometrical setting of our study is similar to that studied in [21], where a similar problem is treated for a Newtonian fluid. We analyze the dynamics considering two conditions driving the flow: prescribed inlet–outlet pressure difference and peristalic motion. The case of prescribed inlet discharge has already been analyzed in [23]. We also investigate the conditions ensuring that the inner plug does not come in touch with the walls. Peristaltic flow (for which walls are set in motion by a traveling velocity profile) is studied because of their great importance in understating artery and vein physiology [9,10]. The peristaltic motion of Carreau and Casson nanofluid under the action of a magnetic field and in nonisothermal conditions has been investigated in [24]. The magnetohydrodynamic flow was analyzed in [25], and the dynamics in nanochannels were analyzed in [26,27].
The main aim of this paper is to formulate a sound mathematical model for the motion of a Casson fluid in a vessel with small aspect ratio. As remarked, these flows characterize several applications that span from physiology to geology. Actually, the novelty of this paper is the rigorous application of the momentum equation to the unyielded phase. In the viscoplastic theory, the inner core is in fact a rigid body whose stress cannot be determined. Therefore, in order to get a reliable model, one has to correctly describe its motion equation. This is the key point of our approach. Indeed, the mathematical problem we have obtained is well posed, and this allows us to obtain useful information on the flow. The manuscript is organized as follows. In Section 2, we introduce the mathematical model. The dimensionless form is obtained in Section 3. The asymptotic expansions and the corresponding numerical results are given in Section 5. Finally, the peristaltic flow is investigated in Section 6. Finally, we underline that the study on the peristaltic motion of a Casson fluid can have repercussions in the medical field—in particular, in hemorheology.
2. Mathematical Model
We write the Cauchy stress tensor as , where is its deviatoric traceless part. The constitutive equation for a Casson fluid is given by
where
with velocity field and where
We investigate the 2D flow in a channel such as the one depicted in Figure 1. The x axis coincides with the channel symmetry line and are the channel walls.
Figure 1.
Flow in a symmetric channel with curved walls. The yielded region and the unyielded one are separated by a sharp interface . In this schematic drawing, the channel width is exaggerated for visualization purposes. We are indeed within the framework of lubrication theory such that the channel aspect ratio , defined by (10), i.e., the ratio between the typical channel width H and the channel length L, is small. Then, following the standard asymptotic analysis techniques, we look for a solution in which the main problem variables are expressed as power series of . By equating the terms with the same power of , we obtain a sequence of problems to the various approximation orders. In this study, we limit our analysis to the leading order, namely to the terms.
The velocity field is given by
and that the fluid is incompressible, i.e., (isochoric or volume preserving flow). We assume that the yielded part of the flow and the unyielded part are separated by the sharp interfaces , which actually are two free boundaries since their evolution is unknown. Because of symmetry, we may confine our analysis only to the upper part of the channel.
The motion of the unyielded region (schematically depicted in Figure 2)
obeys to the momentum equation that we write in an integral form (see [28])
where is the normal to pointing outward. In the yielded region , the governing equations of the system
where body forces have been neglected.
Figure 2.
The unyielded domain . Note that may vary on time.
We remark that Equation (2) is nothing but the first cordinal equation for the rigid core. Because of symmetry, no rotations occur and so (2) is sufficient to determine the translation of the unyielded region.
In the unyielded part, because of symmetry, the motion is a pure translation and the velocity is given by
To write (2) componentwise, we look at Figure 2 where the boundary has been divided into four components
The stress tensor is given by
on the surfaces and , the only nonzero components of the applied stress are the normal ones, namely
which implies that no torque is applied to the rigid core. Under these hypotheses, setting , and recalling
we find that (5) is automatically fulfilled, while (4) becomes
Since depends only on the t variable, integrating by parts, we find
which is the motion equation of the unyielded phase.
To conclude the formulation of the model, we specify the boundary conditions, which are
The problem given by (3), (6)–(8) is very complex, even in a simple 2D setting. Analytical solutions can be found when the aspect ratio of the channel is sufficiently small. Indeed, in that case, we can make use of the lubrication approximation to determine a semianalytical solution.
Actually, the main difficulty in solving system (3), (6)–(8) lies in tracking the evolution of , where the constitutive equation exhibits a “singularity”. Indeed, from (1), we extrapolate the following relation between the norms and , namely
which is a graph exhibiting a singularity in . A typical way to bypass this difficulty is generally to smooth the constitutive relationship (see [6,29,30] for more details). The positive point of the smoothing methods is their simple implementation in numerical solvers. For example, many commercially CFD codes include inner regularization routines, which smooth the viscosity. However, the issue of the convergence of the yield surface determined using a smoothed constitutive model toward the one of the exact model is far to be settled down. Indeed, to prove that the regularized yield surface converges to the one obtained, solving the exact model requires a uniform convergence results which, at least in the authors’ knowledge, has not yet been obtained.
3. Nondimensional Formulation
We rescale the system as
where L is the length of the channel, , and
is the aspect ratio. We also introduce the dimensionless half-discharge as
With this scaling, we get
where
is the Bingham number and where
4. Leading Order Approximation
Let us now focus on the leading order approximation. In practice, we simplify the model retaining only those terms that do not contain . This is the so-called lubrication approximation. Dropping the tildes to keep the notation as light as possible, we have
where
The yield condition is given by
Recalling that in the upper yielded part , we find
so that (16) rewrites as
which, by virtue of (17), gives
Assuming that the pressure drop , we expect so that in the yielded phase. Integrating (20) between y and h and exploiting (7), we find
Setting
we may rewrite u as
which, after some algebra, gives
Evaluating (22) on , we find
where we recall that does not depend on x. Rearranging (22) and (23), we find
so that we can easily check that and , i.e., (7) and (8) are fulfilled.
We now exploit the constraint of incompressibility . Recalling the conditions , we find
As a consequence,
i.e.,
which we may write also as
Recalling the definition (11), we easily realize that
and since does not depend on x, (26) is equivalent to , i.e., the nondimensional discharge is the same at every cross-section x of the channel. Inserting (23) into (25), we find
Integrating the above in y, after some algebra, we find
where is the core velocity given by (23) and where we assume that Q, given by (27), is positive. Introducing the quantity
we rewrite the (29) as
Next, the integral equation for the unyielded phase (15)1 that can be rewritten as
Finally, from (23), we observe that
The above is due to the fact that cannot depend on x.
In conclusion, the problem to be solved is the following
to which we must add the boundary conditions and if the pressure difference is prescribed, or, alternatively, Q and (actually, in place of , we can prescribe ). The unknowns are: in the first case and in the second case. The problem is thus formally closed. However, the solution technique varies according to the mechanisms that drive the flow. The case in which the inlet discharge is prescribed has been analyzed in [23]. Here, we focus on the case in which the boundary conditions are and , i.e., prescribed inlet–outlet pressure.
5. Solution to System (33) when the Pressure Difference Is Prescribed
We assume that the pressure drop , given, i.e., recalling (21)
In particular, we stipulate , and , and introduce the new function
with ℓ given by (30). We remark that .
Computing the derivative in (40), we find
where Q and are unknown at this stage. So, setting (unknown parameter), and recalling (39), (41), we obtain the following Cauchy problem
where z is given by (35) and is some initial guess (which, at this stage, plays the role of an unknown parameter as K). Solving (42), we find , and . To determine K and , we impose the second boundary , i.e., , and (36)2, namely
The yield surface follows from (35), i.e.
Therefore, system (43) rewrites
which in turn entails
and
with N and D given by (37). Next, exploiting (44), we obtain the classical relation
We remark that our model converges to the classical results when the channel walls are flat.
5.1. Simulations
To solve problem (43) coupled with (46) we start considering and given by (47), i.e., the parameters corresponding to the flat channel . We then consider a generic wall profile , and set up an iterative minimum-finding scheme. We proceed by determining a grid around the values and and, after having selected a pair in the grid, we solve the Cauchy problem (42), obtaining the pair and compute
We then repeat the procedure for all grid values and for each pair we compute the norm
We stop the procedure when we reach a pair , whose corresponding is smaller than a prescribed tolerance. Once have been determined, is given by (44).
Figure 3 displays the results of numerical simulations when , , and .
Figure 3.
Simulations for , with , for various values of . We note the physical consistence of the results obtained, i.e., the width of the inner core increases as decreases. Moreover, the simulation highlights a well-known phenomenon already highlighted [12]: the monotony of is opposite to the one of .
5.2. Approximate Solution
In this section, we illustrate a technique to find an approximate solution to (33) when the pressure difference is prescribed and peculiar conditions on the data are fulfilled. We recall the generalized form of the binomial Newton formula
where, given and , is the generalized binomial coefficient
So, assuming
we exploit (48) in (22),
where the third order terms have been neglected. Proceeding similarly in (23), we obtain
Then, neglecting the higher order terms, the velocity field u inside the channel can be rewritten as
where we remind that . We remark that the approximate expression (52) fulfills the no-slip condition.
Let us now rewrite Equation (25) as follows
After some algebra and using (50) and (51), we obtain
where is an unknown at this stage. To determine , we exploit Equations (54) and (32), namely
Imposing the boundary conditions for the pressure, i.e., , and , we get this explicit expression for
which, plugged in (54), gives
At this point, we are in position to determine . We take (51), which, recalling (30), can be rewritten as
and differentiate it with respect to x
Now, exploiting the (54), we obtain the following boundary value problem based on an integrodifferential equation
Remark 1.
As already stated, the approximation is meaningful when (49) is fulfilled, i.e., .
Considering, for simplicity, , and, exploiting (55), we have . Hence,
At the same time, in order to prevent the flow come to a stop, i.e., . Hence, the approximation above developed is expected to hold true when
To solve the problem (56), we set up an iterative procedure. As first guess, we consider the linear function , and use (55), to give the first guess of the yield surface. The solution at the , , step is obtained solving this boundary value problem
and the corresponding yield surface is obtained by (55). We stop the procedure when becomes smaller than a prescribed tolerance.
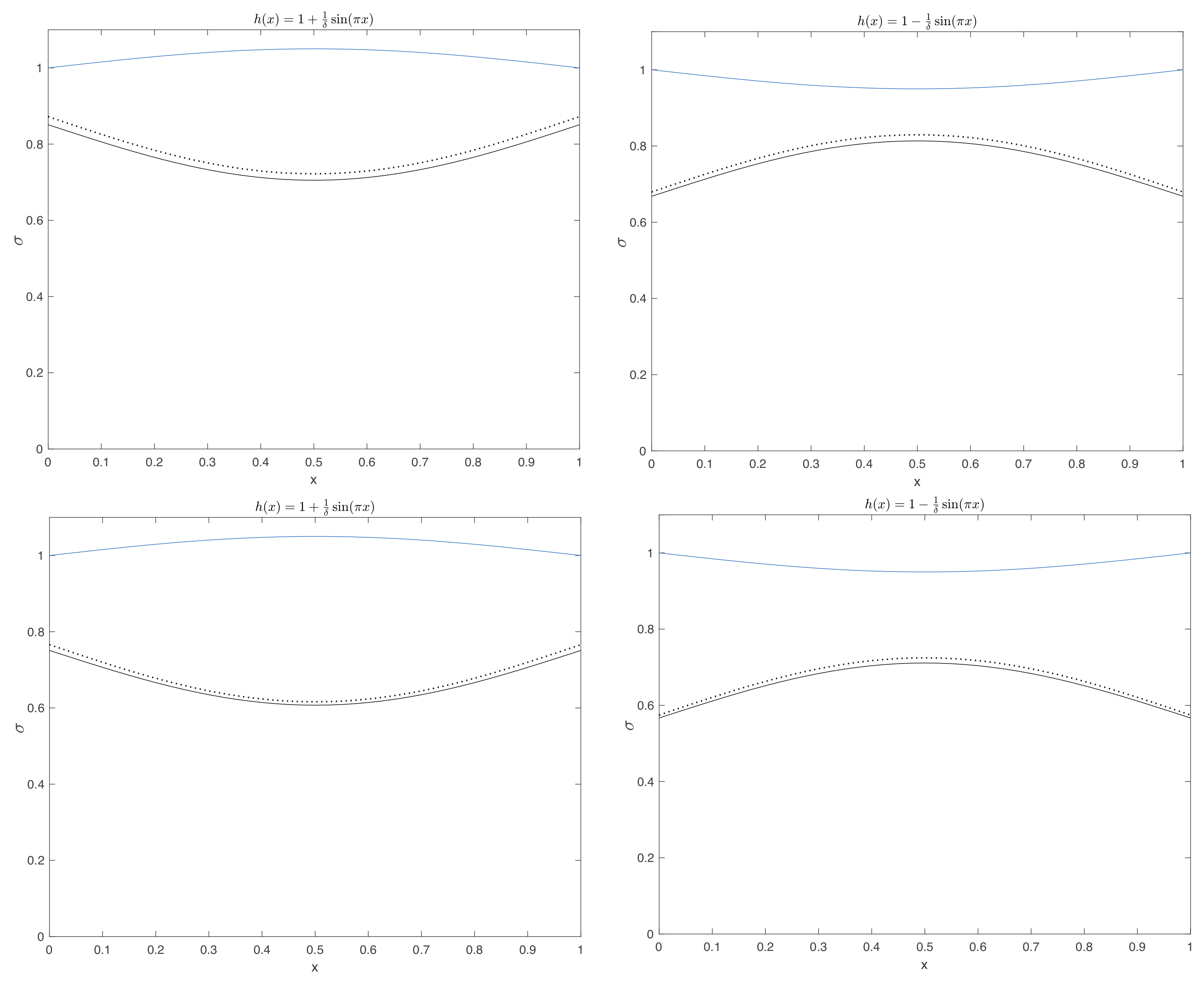
Figure 4 displays the yield surface when the wall profile is , with , for various values of
Figure 4.
Plots of the approximate yield surface when , for three values of , namely , , and , fulfilling (57).
The approximation here developed holds true for . So, to validate the procedure, we have to verify if is fulfilled. Figure 5 shows the plot of for the three cases displayed in Figure 4.
Figure 5.
Plots of for the cases in Figure 4.
In the right panel of Figure 5, we notice that the condition under which the approximation is valid is not satisfied at the inlet and outlet.
In Figure 6, we report the comparison between given by (44) and obtained by the approximate model (55), (56). Figure 7 displays again the comparison between given by (44) and the approximated one, i.e., given by (55), (56), but now , i.e., out of the range of validity of the approximate model. Figure 8 shows the comparison between obtained solving (42), (43) and solving (56) when , and . Looking at Figure 7, one realizes that the two interfaces are quite similar, as in Figure 6, where . On the other hand, the pressure profiles, displayed in Figure 8, are monotonously decreasing but show a different behavior, although we are in the range of the approximate model.
Figure 8.
Comparisons between given by (44), continuous curve, and given by the approximate model (56), dotted curve, for , . On the left side, the wall profile is ; on the right side, it is —in both cases, with . We remark that the two profiles are different. However for the dynamics purpose, the important quantity is the pressure gradient and not the pressure.
5.3. Comparison with the Pressure Driven Bingham Flow in a Channel
Problem (56) is similar to the one governing the Bingham flow in a channel, namely (see [12], Equation (39))
with the yield surface given by (see again [12], Equation (34))
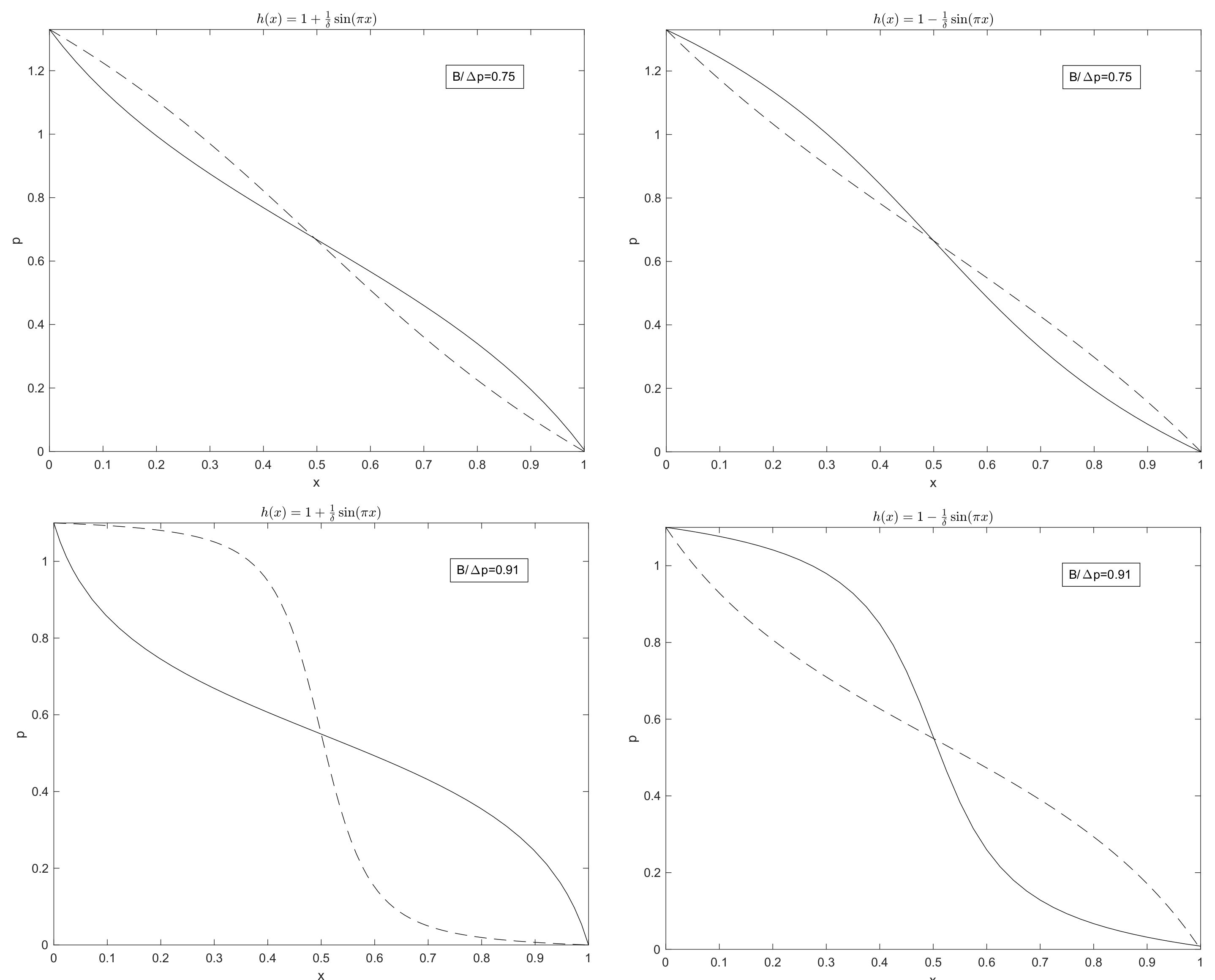
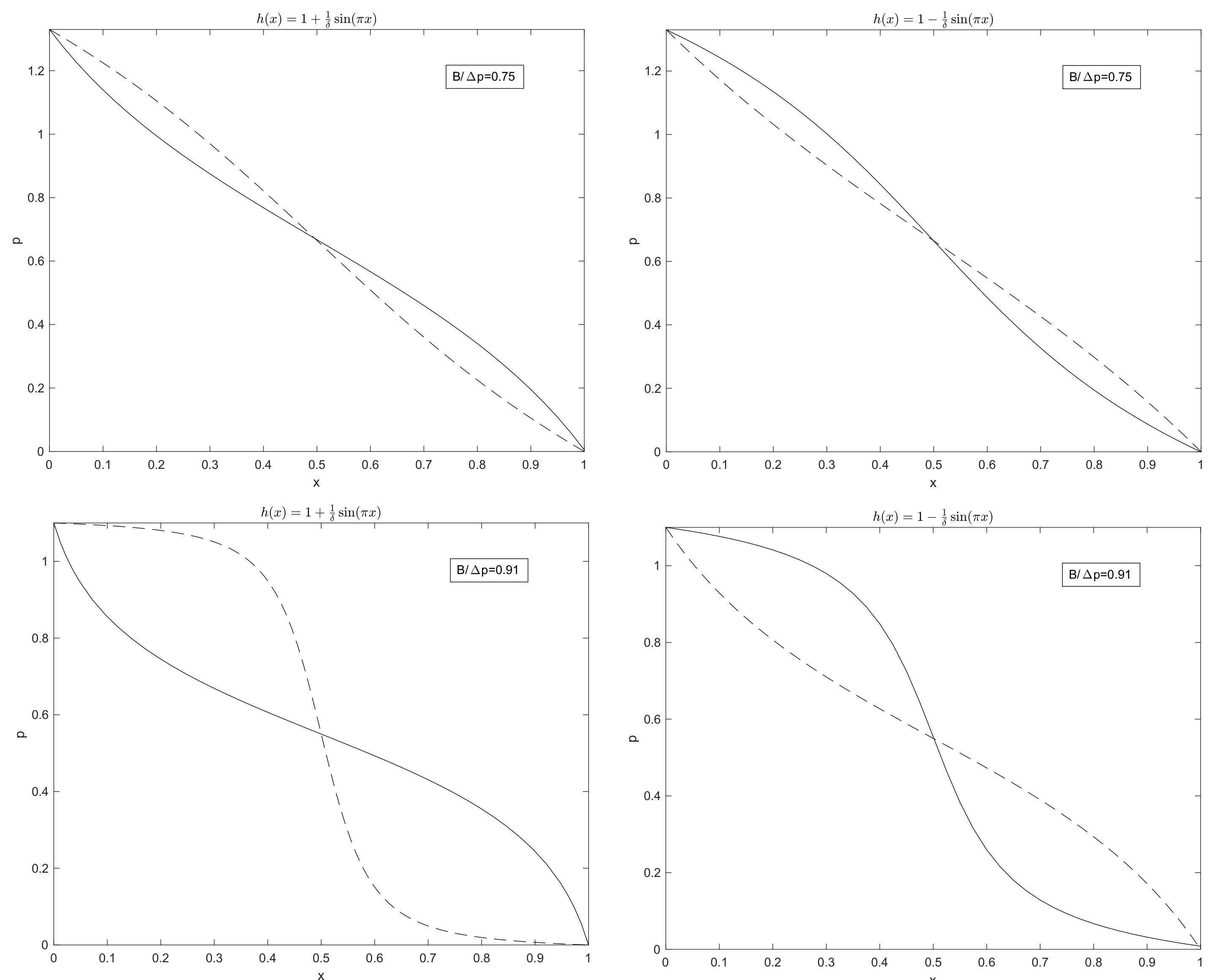
In Figure 9, we report the yield surface given by (59), i.e., the Bingham yield surface, and obtained solving (42) and (43), i.e., the Casson yield surface. We have considered three cases, , 0.5 and 0.86.
Figure 9.
Comparisons between given by (43) and (44), i.e., Casson model, continuous curve, and given by model (58) and (59), Bingham model, dotted curve. We observe that the Bingham yield surface is close to the Casson yield surface when is “small”. The two surfaces highlight once more the fundamental feature of viscoplastic flow, i.e., the anti-monotony with respect to the vessel wall.
The plots show that the two models give rise to similar curves when and 0.5. If , the difference between the two curves is much more evident. We remark that, when , left panels, the largest difference occurs in the central region. On the contrary, when , right panels, the largest difference occurs in the external regions.
6. Peristaltic Flow
We now consider the case where the duct walls move as traveling waves, i.e., the peristaltic flow. We indeed assume that
that is a sinusoidal profile whose wave length and speed are equal to 1. Next, the boundary conditions of adhesion on , i.e., (7), change and become
Recalling (27) and following the same approach of Section 4, we have that
which yields
or, because of (60),
from which we conclude that does not depend on x. Now, assuming that the inlet discharge , we have
where . Proceeding as in Section 5.2, we insert (52) in (27) and obtain
Now, setting
rearranging (61) yields
with still unknown at this stage. To determine the unknowns , we exploit (32)2 and (61), obtaining this system
To solve this problem, we exploit (52)1 and (62) to determine as a function of . We thus have
where we choose the negative solution according to our assumption about . Now, we put (64) in (63)1, getting
with .
Simulations
To solve Equation (65), we have to impose some conditions on the integrand function. We require
which, setting , we rewrite as
So, rearranging (65), we get
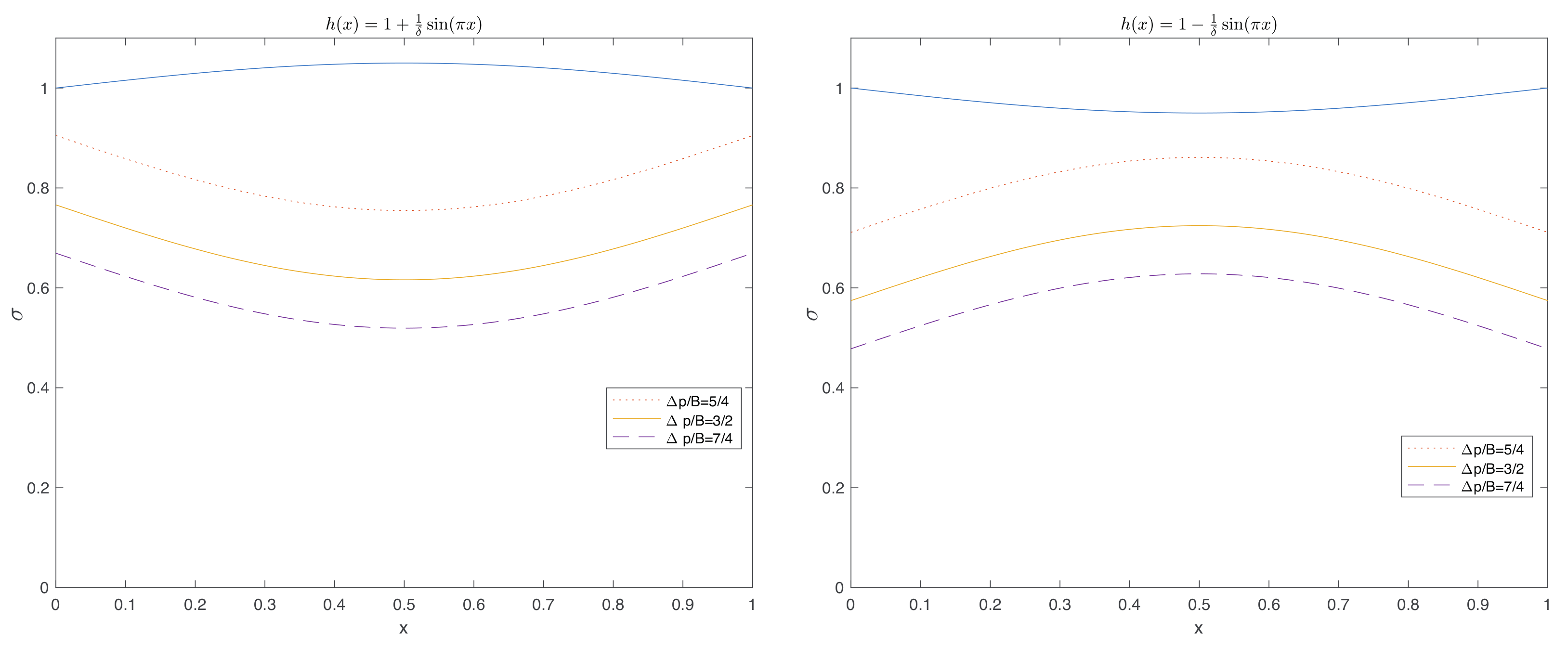
So, dividing the time interval in n steps, we solve numerically (66) at any time step. The results of simulations are displayed in Figure 10 and Figure 11.
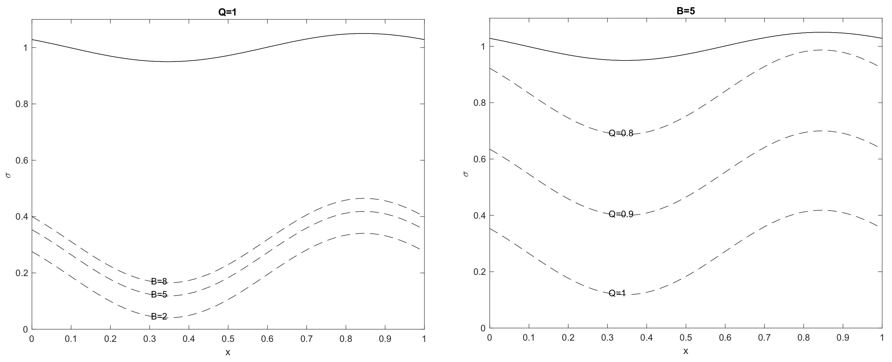
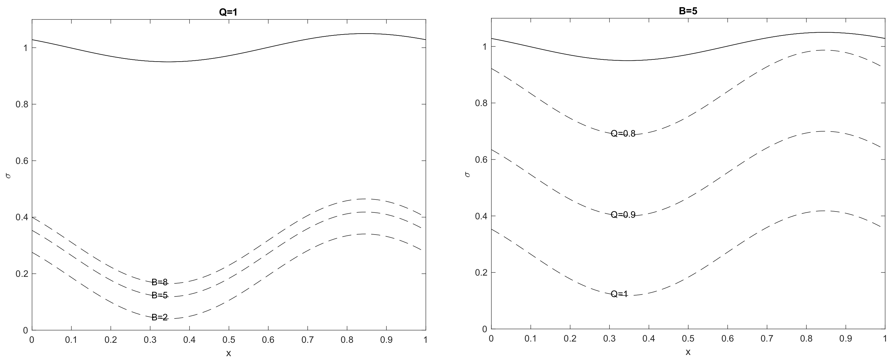
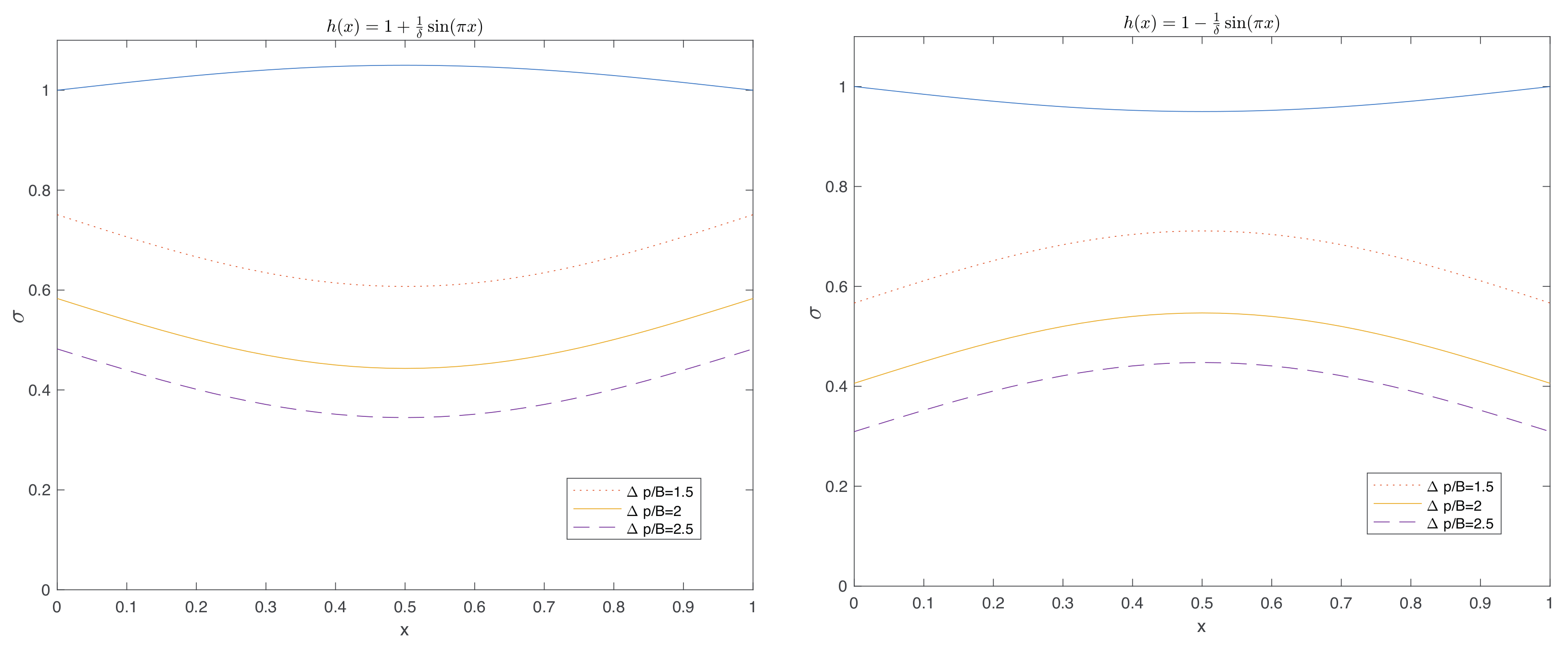
Figure 10.
Yield surface against the wall profile at five different times. , and .
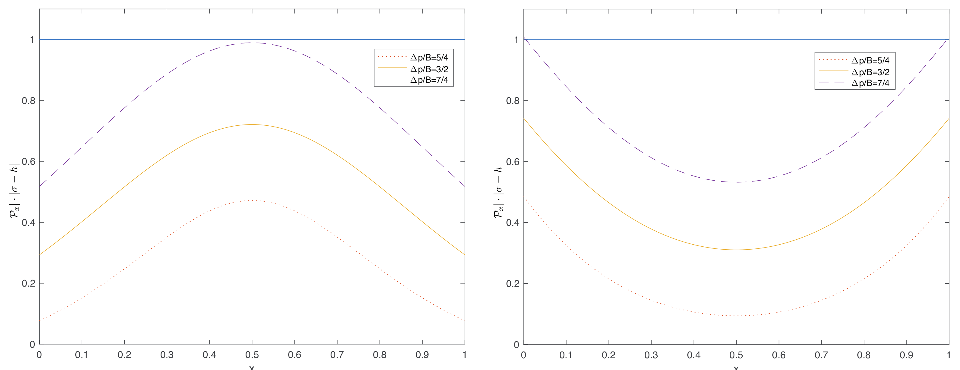
Figure 11.
Yield surface varying the parameters Q and B. On the left panel, while B varies. On the right panel, B is kept constant while Q varies. In both cases, we set .
7. Conclusions
In this paper, we have presented a mathematical model for a Casson flow in a symmetrical channel of varying amplitude whose walls can move over time as a traveling wave. The formulation of the fluid dynamics problem is obtained by imposing the mass and momentum balance. The latter, written for the central rigid core, results in an integral equation. We have thus determined an explicit expression for the velocity field and for the yield surface (which, being unknown, is a free boundary). The problem has been solved in two cases: (i) the driving force of the flow is the pressure difference applied between inlet and outlet; (ii) the inlet flow rate is imposed and the walls of the channel are animated by a traveling wave (peristaltic flow). Numerical simulations of the peristaltic flow have shown that as the Bingham number increases, and as the flow rate decreases, the yield surface tends to occupy the entire channel. Although an exhaustive parametric analysis has not been performed, the simulations carried out seem to show how the yield surface and channel walls oscillate in phase. This result (although not definitive) may have an important practical repercussion. Indeed, since oscillates in phase with h, it is unlikely that the two surfaces touch and the flow stops. This fact, absent in the Bingham flows, could justify, if confirmed by further studies, the vasomotor action at the microcirculation level.
Regarding the analysis of the dynamics driven by the pressure gradient , a comparison was made between the Bingham and the Casson flow. The results obtained seem to show a certain sensitivity to the parameter. Specifically, the two yield surfaces are similar when . As soon as tends to 0.9, the two surfaces detach significantly. In any case, we have found a well-known characteristic of viscoplastic flows in channels of variable amplitude: the yield surface and the channel wall have opposite monotonicity, that is, the plug shrinks (or widens) as the width of the channel increases (or decreases).
Author Contributions
Conceptualization, S.G., L.I.P., L.F. and A.F.; methodology, S.G., L.I.P., L.F. and A.F.; software, S.G.; formal analysis, L.F., A.F.; investigation, S.G., L.I.P., L.F. and A.F.; writing—original draft preparation, S.G., L.I.P., L.F. and A.F.; writing—review and editing, S.G., L.F. and A.F. All authors have read and agreed to the published version of the manuscript.
Funding
This work was funded in part by the Fondazione Cassa di Risparmio Firenze, “Bando Ricerca Scientifica e Tecnologica 2020”, progetto “Uso di Equazioni Implicite per Descrivere il Comportamento di Materiali Soggetti ad Elevate Pressioni”. L.I. Palade cordially acknowledges his thankfulness to DR CNRS Marie-Christine Baietto, Dean for Scientific Affairs at INSA-Lyon, for help with securing financial support for this work. Funding was provided via a research grant awarded to him. S. Guadagni received additional support from INdAM (Italy).
Informed Consent Statement
Informed consent was obtained from all subjects involved in the study.
Data Availability Statement
The data presented in this study.
Conflicts of Interest
The authors declare no conflict of interest.
References
- Bingham, E.C. Fluidity and Plasticity; McGraw-Hill: New York, NY, USA, 1922. [Google Scholar]
- Herschel, W.H.; Bulkley, R. Konsistenzmessungen von gummi-benzollosungen. Kolloid-Zeitschrift 1926, 39, 291–300. [Google Scholar] [CrossRef]
- Casson, N. Rheology of Disperse Systems; Mill, C.C., Ed.; Pergamon Press: Oxford, UK, 1959. [Google Scholar]
- Fincke, A. Beitrage zur Losung Rheologischer Probleme in Der Schokoladentechnologie. Ph.D. Thesis, TH Karlsruhe, Karlsruhe, Germany, 1961. [Google Scholar]
- Bird, R.B.; Dai, G.C.; Yarusso, B.J. The rheology and flow of viscoplastic materials. Rev. Chem. Eng. 1983, 1, 1–70. [Google Scholar] [CrossRef]
- Mitsoulis, E. Flows of viscoplastic materials: Models and computations. Rheol. Rev. 2007, 135, 135–178. [Google Scholar]
- Huilgol, R.R. Fluid Mechanics of Viscoplasticity; Springer: Berlin/Heidelberg, Germany, 2015. [Google Scholar]
- Frigaard, I.A.; Nouar, C. On the usage of viscosity regularization methods for visco-plastic fluid flow computation. J. Non-Newton. Fluid Mech. 2005, 127, 1–26. [Google Scholar] [CrossRef]
- Farina, A.; Fasano, A.; Rosso, F. Mathematical models for some aspects of blood microcirculation. Symmetry 2021, 13, 1020. [Google Scholar] [CrossRef]
- Fasano, A.; Sequeira, A. Hemomath: The Mathematics of Blood; Springer: Berlin/Heidelberg, Germany, 2017. [Google Scholar]
- Merrill, E.W.; Margetts, W.G.; Cokelet, G.C.; Gilliland, E.R. The Casson Equation and Rheology of the Blood near Shear Zero. In Proceedings Fourth International Congress on Rheology; Copley, A.L., Ed.; Interscience: New York, NY, USA, 1965; Part 4; pp. 135–143. [Google Scholar]
- Fusi, L.; Farina, A.; Rosso, F.; Roscani, S. Pressure driven lubrication flow of a Bingham fluid in a channel: A novel approach. J. Non-Newton. Fluid Mech. 2015, 221, 66–75. [Google Scholar] [CrossRef]
- Fusi, L.; Farina, A.; Rosso, F. Planar squeeze flow of a Bingham fluid. J. Non-Newton. Fluid Mech. 2015, 225, 1–9. [Google Scholar] [CrossRef]
- Safronchik, A.I. Nonstationary flow of a visco-plastic material between parallel walls. J. Appl. Math. Mech. 1959, 23, 1314–1327. [Google Scholar] [CrossRef]
- Muravleva, L. Squeeze plane flow of viscoplastic bingham material. J. Non-Newton. Fluid Mech. 2015, 220, 148–161. [Google Scholar] [CrossRef]
- Muravleva, L. Axisymmetric squeeze flow of a Casson medium. J. Non-Newton. Fluid Mech. 2019, 267, 35–50. [Google Scholar] [CrossRef]
- Putz, A.; Frigaard, I.A.; Martinez, D.M. On the lubrication paradox and the use of regularization methods for lubrication flows. J. Non-Newton. Fluid Mech. 2009, 163, 62–77. [Google Scholar] [CrossRef]
- Argyriadi, K.; Vlachogiannis, M.; Bontozoglou, V. Experimental study of inclined film flow along periodic corrugations: The effect of wall steepness. Phys. Fluids 2006, 18, 012102. [Google Scholar] [CrossRef]
- Blyth, M.G.; Pozrikidis, C. Film flow down an inclined plane over a three-dimensional obstacle. Phys. Fluids 2006, 18, 052104. [Google Scholar] [CrossRef]
- Hayes, M.; O’Brien, S.B.G.; Lammers, J.H. Green’s function for steady flow over a small two-dimensional topography. Phys. Fluids 2000, 12, 2845–2858. [Google Scholar] [CrossRef]
- Marner, F.; Gaskell, P.H.; Scholle, M. A complex-valued first integral of Navier-Stokes equations: Unsteady Couette flow in a corrugated channel system. J. Math. Phys. 2017, 58, 043102. [Google Scholar] [CrossRef]
- Scholle, M.; Gaskell, P.H.; Marner, F. A Potential Field Description for Gravity-Driven Film Flow over Piece-Wise Planar Topography. Fluids 2019, 4, 82. [Google Scholar] [CrossRef]
- Fusi, L. Lubrication flow of a generalized Casson fluid with pressure-dependent rheological parameters. J. Non-Newton. Fluid Mech. 2019, 274, 104199. [Google Scholar] [CrossRef]
- Reddy, M.G.; Kumara, B.C.P.; Makinde, O.D. Cross Diffusion Impacts on Hydromagnetic Radiative Peristaltic Carreau-Casson Nanofluids Flow in an Irregular Channel. Defect Diffus. Forum 2017, 377, 62–83. [Google Scholar] [CrossRef]
- Charakopoulos, A.; Karakasidis, T.; Sarris, I. Analysis of magnetohydrodynamic channel flow through complex network analysis. Chaos 2021, 31, 043123. [Google Scholar] [CrossRef]
- Sofos, F.; Karakasidis, T.; Spetsiotis, D. Molecular dynamics simulations of ion separation in nano-channel water flows using an electric field. Mol. Simul. 2019, 45, 1395–1402. [Google Scholar] [CrossRef]
- Song, L.; Huo, X.; Zhang, L.; Xie, Y.; Yang, M. Fast estimation on the pressure of detonation products of cyclotetramethylene tetranitramine through molecular dynamics simulations. Int. J. Mod. Phys. B 2021, 35, 2150106. [Google Scholar] [CrossRef]
- Farina, A.; Fusi, L. Viscoplastic fluids: Mathematical modeling and applications. In Non-Newtonian Fluid Mechanics and Complex Flows; C.I.M.E. Summer School, Levico Terme, 2016, Lecture Notes in Mathematics 2212; Farina, A., Mikelic, A., Rosso, F., Eds.; Springer: Berlin/Heidelberg, Germany, 2018; pp. 229–298. [Google Scholar]
- Bercovier, M.; Engelman, M. A finite-element method for incompressible non-Newtonian flows. J. Comput. Phys. 1980, 36, 313–326. [Google Scholar] [CrossRef]
- Papanastasiou, T.C. Flow of materials with yield. J. Rheol. 1987, 31, 385–404. [Google Scholar] [CrossRef]
Publisher’s Note: MDPI stays neutral with regard to jurisdictional claims in published maps and institutional affiliations. |
© 2021 by the authors. Licensee MDPI, Basel, Switzerland. This article is an open access article distributed under the terms and conditions of the Creative Commons Attribution (CC BY) license (https://creativecommons.org/licenses/by/4.0/).










