Genipin-Crosslinked Gelatin Hydrogels with Controlled Molecular Weight: A Strategy to Balance Processability and Performance
Abstract
1. Introduction
2. Results and Discussion
2.1. LMWG Synthesis and Characterization
2.2. Hydrogel Synthesis and Morphology
2.3. Swelling Ratio and Degradation Studies and Mechanical Property Measurements
2.4. Rheology
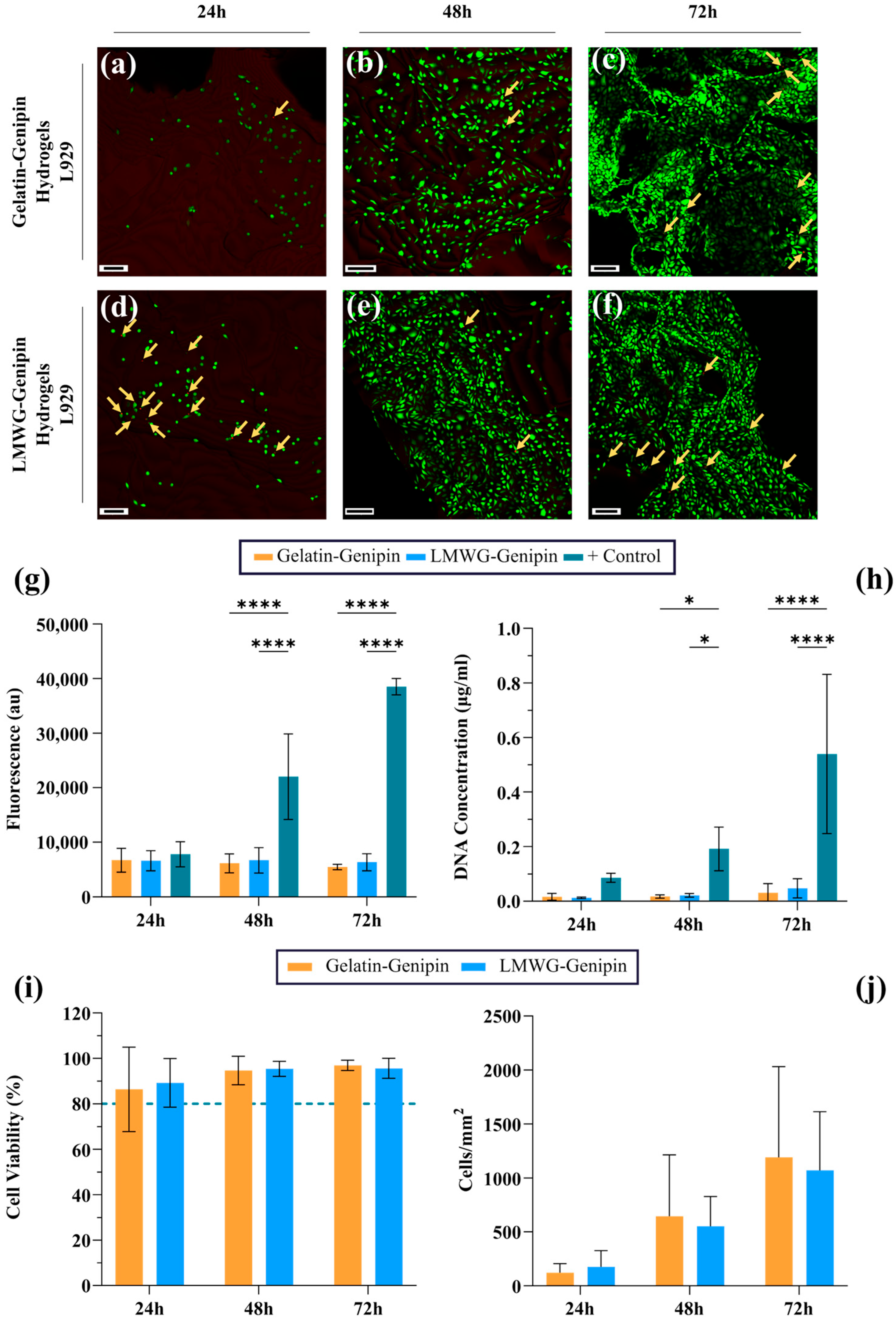
2.5. Cell Culture on the Hydrogels
3. Conclusions
4. Materials and Methods
4.1. Materials
4.2. Synthesis of LMWG
4.3. Molecular Weight Measurements by Electrophoresis
4.4. Ɛ-Amino Groups Quantification by TNBS Assay
4.5. Synthesis of Gelatin-Genipin Hydrogels
4.6. Synthesis of LMWG-Genipin Hydrogels
4.7. Swelling and Degradation Studies
4.8. Mechanical Properties
4.9. Rheology
4.10. Hydrogel Morphology Characterization by Scanning Electron Microscopy (SEM)
4.11. Hydrogel Preparation for Cell Culture
4.12. Mouse L929 Fibroblast Culture and Seeding on Hydrogels
4.13. Metabolic Activity and DNA Quantification Assays
4.14. Cell Viability Quantification by Live/Dead Assay
4.15. Cell Morphology Characterization by SEM
4.16. Confocal Imaging of Cell Morphology
4.17. Statistical Analysis
Author Contributions
Funding
Institutional Review Board Statement
Informed Consent Statement
Data Availability Statement
Acknowledgments
Conflicts of Interest
Abbreviations
| LMWG | Low-molecular-weight gelatin |
| 3D | Three-dimensional |
| ECM | Extracellular matrix |
| TGF | Transforming growth factor |
| DMA | Dynamic mechanical analysis |
| ASN | Asparagine |
| GLY | Glycine |
| ξ | Mesh size |
| E | Elastic modulus |
| G’ | Storage modulus |
| G” | Loss modulus |
| PBS | Phosphate-buffered saline |
| PDMS | Polydimethylsiloxane |
| DMSO | Dimethyl sulfoxide |
| Na2CO3 | Sodium carbonate |
| SDS | Sodium dodecyl sulfate |
| NaHCO3 | Sodium bicarbonate |
| HCl | Hydrochloric acid |
| DAPI | 4,6-diamino-2-phenylindole |
| APS | Ammonium persulphate |
| TEMED | Tetramethyl ethylenediamine |
| BSA | Bovine serum albumin |
| TNBS | 2,4,6-trinitrobenzanesulfonic acid |
| HMDS | Hexamethyldisilane |
| TCI | Tokyo Chemical Industry |
| FBS | Fetal bovine serum |
| DMEM | Dulbecco’s modified eagle medium |
| SDS-PAGE | Sodium dodecyl sulfate- polyacrylamide gel electrophoresis |
| SEM | Scanning electron microscopy |
| PES | polystyrene sulfonate |
| BSC | Biosafety cabinet |
| ANOVA | Analysis of variance |
Appendix A
| Hydrogel Temperature | LVR G’ (Pa) | LVR Strain (%) | Comparison | p-Value LVR G’ | p-Value LVR Strain |
|---|---|---|---|---|---|
| Gelatin-genipin 25 °C | 4150.08 ± 356.74 | 12.26 ± 4.36 | Gelatin-genipin 25 °C/Gelatin-genipin 37 °C | 0.5310 | 0.5872 |
| LMWG-genipin 25 °C | 2663.38 ± 1069.71 | 31.30 ± 10.53 | LMWG-genipin 25 °C/LMWG-genipin 37 °C | 0.3362 | 0.8321 |
| Gelatin-genipin 37 °C | 3492.28 ± 959.86 | 6.52 ± 1.97 | Gelatin-genipin 25 °C/LMWG-genipin 25 °C | 0.0267 | 0.00217 |
| LMWG-genipin 37 °C | 3492.32 ± 754.63 | 27.50 ± 10.42 | Gelatin-genipin 37 °C/LMWG-genipin 37 °C | 0.99995 | 0.0008 |
| Hydrogel Temperature | Gelation Time (min) | Comparison | p-Value Gelation Time |
|---|---|---|---|
| Gelatin-genipin 25 °C | 4.03 ± 0.49 | Gelatin-genipin 25 °C/Gelatin-genipin 37 °C | 0.0092 |
| LMWG-genipin 25 °C | 59.33 ± 6.37 | LMWG-genipin 25 °C/LMWG-genipin 37 °C | 0.0016 |
| Gelatin-genipin 37 °C | 25.53 ± 1.36 | Gelatin-genipin 25 °C/LMWG-genipin 25 °C | 2.4821 × 10−8 |
| LMWG-genipin 37 °C | 76.70 ± 16.81 | Gelatin-genipin 37 °C/LMWG-genipin 37 °C | 2.28551 × 10−5 |




References
- Ozbolat, I.T.; Hospodiuk, M. Current Advances and Future Perspectives in Extrusion-Based Bioprinting. Biomaterials 2016, 76, 321–343. [Google Scholar] [CrossRef]
- Donderwinkel, I.; Van Hest, J.C.M.; Cameron, N.R. Bio-Inks for 3D Bioprinting: Recent Advances and Future Prospects. Polym. Chem. 2017, 8, 4451–4471. [Google Scholar] [CrossRef]
- Hoffman, A.S. Hydrogels for Biomedical Applications. Adv. Drug Deliv. Rev. 2012, 64, 18–23. [Google Scholar] [CrossRef]
- Hu, W.; Wang, Z.; Xiao, Y.; Zhang, S.; Wang, J. Advances in Crosslinking Strategies of Biomedical Hydrogels. Biomater. Sci. 2019, 7, 843–855. [Google Scholar] [CrossRef] [PubMed]
- Patel, A.; Mequanint, K. Hydrogel Biomaterials. In Biomedical Engineering-Frontiers and Challenges; InTech: London, UK, 2011. [Google Scholar] [CrossRef]
- Wagermaier, W.; Fratzl, P. Collagen. In Polymer Science: A Comprehensive Reference, 10 Volume Set; Elsevier: Amsterdam, The Netherlands, 2012; Volume 9, pp. 35–55. ISBN 9780080878621. [Google Scholar]
- Poursamar, S.A.; Lehner, A.N.; Azami, M.; Ebrahimi-Barough, S.; Samadikuchaksaraei, A.; Antunes, A.P.M. The Effects of Crosslinkers on Physical, Mechanical, and Cytotoxic Properties of Gelatin Sponge Prepared via in-Situ Gas Foaming Method as a Tissue Engineering Scaffold. Mater. Sci. Eng. C 2016, 63, 1–9. [Google Scholar] [CrossRef] [PubMed]
- Sung, H.W.; Huang, R.N.; Huang, L.L.; Tsai, C.C. In Vitro Evaluation of Cytotoxicity of a Naturally Occurring Cross-Linking Reagent for Biological Tissue Fixation. J. Biomater. Sci. Polym. Ed. 1999, 10, 63–78. [Google Scholar] [CrossRef] [PubMed]
- Butler, M.F.; Ng, Y.F.; Pudney, P.D.A. Mechanism and Kinetics of the Crosslinking Reaction between Biopolymers Containing Primary Amine Groups and Genipin. J. Polym. Sci. A Polym. Chem. 2003, 41, 3941–3953. [Google Scholar] [CrossRef]
- Perez-Puyana, V.; Alonso-González, M.; Rubio-Valle, J.F.; Guerrero, A.; Romero, A. Use of Genipin to Crosslink Collagen and Chitosan-Based Biomaterials. In Proceedings of the 24th International Congress on Project Management and Engineering, Alcoy, Spain, 7–10 July 2020; pp. 656–665. [Google Scholar]
- Sung, H.W.; Huang, R.N.; Huang, L.L.H.; Tsai, C.C.; Chiu, C.T. Feasibility Study of a Natural Crosslinking Reagent for Biological Tissue Fixation. J. Biomed. Mater. Res. 1998, 42, 560–567. [Google Scholar] [CrossRef]
- Oustadi, F.; Imani, R.; Haghbin Nazarpak, M.; Sharifi, A.M. Genipin-Crosslinked Gelatin Hydrogel Incorporated with PLLA-Nanocylinders as a Bone Scaffold: Synthesis, Characterization, and Mechanical Properties Evaluation. Polym. Adv. Technol. 2020, 31, 1783–1792. [Google Scholar] [CrossRef]
- Lien, S.M.; Li, W.T.; Huang, T.J. Genipin-Crosslinked Gelatin Scaffolds for Articular Cartilage Tissue Engineering with a Novel Crosslinking Method. Mater. Sci. Eng. C 2008, 28, 36–43. [Google Scholar] [CrossRef]
- Yu, Y.; Xu, S.; Li, S.; Pan, H. Genipin-Cross-Linked Hydrogels Based on Biomaterials for Drug Delivery: A Review. Biomater. Sci. 2021, 9, 1583–1597. [Google Scholar] [CrossRef]
- Song, F.; Zhang, L.M.; Yang, C.; Yan, L. Genipin-Crosslinked Casein Hydrogels for Controlled Drug Delivery. Int. J. Pharm. 2009, 373, 41–47. [Google Scholar] [CrossRef]
- Haug, I.J.; Draget, K.I. Gelatin. In Handbook of Hydrocolloids, 2nd ed.; Phillips, G.O., Williams, P.A., Eds.; Woodhead Publishing: Cambridge, UK, 2009; pp. 142–163. ISBN 9781845695873. [Google Scholar]
- Abhishek, C.; Richa, V.; Srikanth, E.; Lokesh, B.; Santosh, K.; Suresh, K.; Saheem, A.; Ramendra, P.P. Gelatin Biopolymer: A Journey from Micro to Nano. J. Pharm. Res. 2014, 8, 1387–1397. [Google Scholar]
- Gelatin Manufacturers Institute of America (GMIA). Gelatin Handbook; Gelatin Manufacturers Institute of America: McLean, VA, USA, 2012. [Google Scholar]
- Khan, H.; Shukla, R.N.; Bajpai, A.K. Genipin-Modified Gelatin Nanocarriers as Swelling Controlled Drug Delivery System for in Vitro Release of Cytarabine. Mater. Sci. Eng. C 2016, 61, 457–465. [Google Scholar] [CrossRef] [PubMed]
- Rose, J.B.; Pacelli, S.; El Haj, A.J.; Dua, H.S.; Hopkinson, A.; White, L.J.; Rose, F.R.A.J. Gelatin-Based Materials in Ocular Tissue Engineering. Materials 2014, 7, 3106–3135. [Google Scholar] [CrossRef] [PubMed]
- Kirchmajer, D.M.; Watson, C.A.; Ranson, M.; Panhuis, M. In Het Gelapin, a Degradable Genipin Cross-Linked Gelatin Hydrogel. RSC Adv. 2013, 3, 1073–1081. [Google Scholar] [CrossRef]
- Thakur, G.; Mitra, A.; Rousseau, D.; Basak, A.; Sarkar, S.; Pal, K. Crosslinking of Gelatin-Based Drug Carriers by Genipin Induces Changes in Drug Kinetic Profiles in Vitro. J. Mater. Sci. Mater. Med. 2011, 22, 115–123. [Google Scholar] [CrossRef] [PubMed]
- Kudva, A.K.; Dikina, A.D.; Luyten, F.P.; Alsberg, E.; Patterson, J. Gelatin Microspheres Releasing Transforming Growth Factor Drive in Vitro Chondrogenesis of Human Periosteum Derived Cells in Micromass Culture. Acta Biomater. 2019, 90, 287–299. [Google Scholar] [CrossRef]
- Piluso, S.; Weigel, T.; Lendlein, A.; Neffe, A.T. Synthesis and Characterization of Gelatin Fragments Obtained by Controlled Degradation. Macromol. Symp. 2011, 309–310, 199–204. [Google Scholar] [CrossRef]
- Piluso, S.; Skvortsov, G.; Altunbek, M.; Afghah, F.; Khani, N.; Koç, B.; Patterson, J. 3D Bioprinting of Molecularly Engineered PEG-Based Hydrogels Utilizing Gelatin Fragments. Biofabrication 2021, 13, 045008. [Google Scholar] [CrossRef]
- Tokareva, M.I.; Ivantsova, M.N.; Mironov, M.A. Heterocycles of Natural Origin as Non-Toxic Reagents for Cross-Linking of Proteins and Polysaccharides. Chem. Heterocycl. Compd. 2017, 53, 21–35. [Google Scholar] [CrossRef]
- Matsiko, A.; Gleeson, J.P.; O’Brien, F.J. Scaffold Mean Pore Size Influences Mesenchymal Stem Cell Chondrogenic Differentiation and Matrix Deposition. Tissue Eng. Part A 2015, 21, 486–497. [Google Scholar] [CrossRef]
- Mukasheva, F.; Adilova, L.; Dyussenbinov, A.; Yernaimanova, B.; Abilev, M.; Akilbekova, D. Optimizing Scaffold Pore Size for Tissue Engineering: Insights across Various Tissue Types. Front. Bioeng. Biotechnol. 2024, 12, 1444986. [Google Scholar] [CrossRef]
- Koç Demir, A.; Elçin, A.E.; Elçin, Y.M. Strontium-Modified Chitosan/Montmorillonite Composites as Bone Tissue Engineering Scaffold. Mater. Sci. Eng. C 2018, 89, 8–14. [Google Scholar] [CrossRef] [PubMed]
- Zhang, Z.; Feng, Y.; Wang, L.; Liu, D.; Qin, C.; Shi, Y. A Review of Preparation Methods of Porous Skin Tissue Engineering Scaffolds. Mater. Today Commun. 2022, 32, 104109. [Google Scholar] [CrossRef]
- Kang, H.W.; Tabata, Y.; Ikada, Y. Effect of Porous Structure on the Degradation of Freeze-Dried Gelatin Hydrogels. J. Bioact. Compat. Polym. 1999, 14, 331–343. [Google Scholar] [CrossRef]
- Liu, T.; Zhang, Y.; Sun, M.; Jin, M.; Xia, W.; Yang, H.; Wang, T. Effect of Freezing Process on the Microstructure of Gelatin Methacryloyl Hydrogels. Front. Bioeng. Biotechnol. 2021, 9, 810155. [Google Scholar] [CrossRef]
- Wang, W.; Narain, R.; Zeng, H. Hydrogels. In Polymer Science and Nanotechnology: Fundamentals and Applications 2020; Elsevier: Amsterdam, The Netherlands; pp. 203–244.
- Amsden, B.G. Hydrogel Mesh Size and Its Impact on Predictions of Mathematical Models of the Solute Diffusion Coefficient. Macromolecules 2022, 55, 8399–8408. [Google Scholar] [CrossRef]
- Cui, L.; Jia, J.; Guo, Y.; Liu, Y.; Zhu, P. Preparation and Characterization of IPN Hydrogels Composed of Chitosan and Gelatin Cross-Linked by Genipin. Carbohydr. Polym. 2014, 99, 31–38. [Google Scholar] [CrossRef]
- Feng, W.; Wang, Z. Tailoring the Swelling-Shrinkable Behavior of Hydrogels for Biomedical Applications. Adv. Sci. 2023, 10, 2303326. [Google Scholar] [CrossRef]
- Ng, W.C.; Lokanathan, Y.; Fauzi, M.B.; Baki, M.M.; Zainuddin, A.A.; Phang, S.J.; Azman, M. In Vitro Evaluation of Genipin-Crosslinked Gelatin Hydrogels for Vocal Fold Injection. Sci. Rep. 2023, 13, 5128. [Google Scholar] [CrossRef] [PubMed]
- White, E.S. Lung Extracellular Matrix and Fibroblast Function. Ann. Am. Thorac. Soc. 2015, 12 (Suppl. S1), S30–S33. [Google Scholar]
- Rizwan, M.; Peh, G.S.L.; Ang, H.P.; Lwin, N.C.; Adnan, K.; Mehta, J.S.; Tan, W.S.; Yim, E.K.F. Sequentially-Crosslinked Bioactive Hydrogels as Nano-Patterned Substrates with Customizable Stiffness and Degradation for Corneal Tissue Engineering Applications. Biomaterials 2017, 120, 139–154. [Google Scholar] [CrossRef]
- Gu, S.; Wang, Z.; Dong, J.; Bao, Z.; Zeng, M.; He, Z.; Chen, Q.; Chen, J. Effect of Molecular Weight and Distribution of Bovine Bone Gelatin on the Cross-Linking Gelation Induced by Transglutaminase. Int. J. Biol. Macromol. 2025, 294, 139306. [Google Scholar] [CrossRef]
- Hellio-Serughetti, D.; Djabourov, M. Gelatin Hydrogels Cross-Linked with Bisvinyl Sulfonemethyl. 2. The Physical and Chemical Networks. Langmuir 2006, 22, 8516–8522. [Google Scholar] [CrossRef]
- Zhao, Y.; Li, Y.; Mao, S.; Sun, W.; Yao, R. The Influence of Printing Parameters on Cell Survival Rate and Printability in Microextrusion-Based 3D Cell Printing Technology. Biofabrication 2015, 7, 045002. [Google Scholar] [CrossRef]
- Gao, Q.; Kim, B.S.; Gao, G. Advanced Strategies for 3D Bioprinting of Tissue and Organ Analogs Using Alginate Hydrogel Bioinks. Mar. Drugs 2021, 19, 708. [Google Scholar] [CrossRef]
- Tolabi, H.; Haghbin Nazarpak, M.; Solouk, A.; Shokrollahi, M. 3D Printing of Genipin Crosslinked Alginate/Gelatin Ink for Tissue Engineering Application. Int. J. Biol. Macromol. 2025, 329, 147839. [Google Scholar] [CrossRef]
- Yao, C.H.; Liu, B.S.; Hsu, S.H.; Chen, Y.S.; Tsai, C.C. Biocompatibility and Biodegradation of a Bone Composite Containing Tricalcium Phosphate and Genipin Crosslinked Gelatin. J. Biomed. Mater. Res. A 2004, 69, 709–717. [Google Scholar] [CrossRef] [PubMed]
- Gattazzo, F.; De Maria, C.; Rimessi, A.; Donà, S.; Braghetta, P.; Pinton, P.; Vozzi, G.; Bonaldo, P. Gelatin–Genipin-Based Biomaterials for Skeletal Muscle Tissue Engineering. J. Biomed. Mater. Res. B Appl. Biomater. 2018, 106, 2763–2777. [Google Scholar] [CrossRef] [PubMed]
- Dubruel, P.; Unger, R.; Van Vlierberghe, S.; Cnudde, V.; Jacobs, P.J.S.; Schacht, E.; Kirkpatrick, C.J. Porous Gelatin Hydrogels: 2. In Vitro Cell Interaction Study. Biomacromolecules 2007, 8, 338–344. [Google Scholar] [CrossRef] [PubMed]
- Lau, T.T.; Wang, C.; Png, S.W.; Su, K.; Wang, D.A. Genipin-Crosslinked Microcarriers Mediating Hepatocellular Aggregates Formation and Functionalities. J. Biomed. Mater. Res. A 2011, 96A, 204–211. [Google Scholar] [CrossRef]
- Rao, Z.; Dong, Y.; Liu, J.; Zheng, X.; Pei, Y.; Tang, K. Genipin-Crosslinked Gelatin-Based Composite Hydrogels Reinforced with Amino-Functionalized Microfibrillated Cellulose. Int. J. Biol. Macromol. 2022, 222, 3155–3167. [Google Scholar] [CrossRef]
- Solon, J.; Levental, I.; Sengupta, K.; Georges, P.C.; Janmey, P.A. Fibroblast Adaptation and Stiffness Matching to Soft Elastic Substrates. Biophys. J. 2007, 93, 4453–4461. [Google Scholar] [CrossRef]
- Tiskratok, W.; Yamada, M.; Watanabe, J.; Pengyu, Q.; Kimura, T.; Egusa, H. Mechanoregulation of Osteoclastogenesis-Inducing Potentials of Fibrosarcoma Cell Line by Substrate Stiffness. Int. J. Mol. Sci. 2023, 24, 8959. [Google Scholar] [CrossRef] [PubMed]
- Wan-Chiew, N.; Baki, M.M.; Lokanathan, Y.; Fauzi, M.B.; Azman, M. Genipin Cross-Linked Gelatin Hydrogel for Encapsulating Wharton Jelly Mesenchymal Stem Cells and Basic Fibroblast Growth Factor Delivery in Vocal Fold Regeneration. Front. Cell Dev. Biol. 2024, 12, 1489901. [Google Scholar] [CrossRef] [PubMed]
- Sun, W.; Incitti, T.; Migliaresi, C.; Quattrone, A.; Casarosa, S.; Motta, A. Genipin-Crosslinked Gelatin–Silk Fibroin Hydrogels for Modulating the Behaviour of Pluripotent Cells. J. Tissue Eng. Regen. Med. 2016, 10, 876–887. [Google Scholar] [CrossRef] [PubMed]
- Taghdi, M.H.; Al-Masawa, M.E.; Muttiah, B.; Fauzi, M.B.; Law, J.X.; Zainuddin, A.A.; Lokanathan, Y. Three-Dimensional Bioprinted Gelatin—Genipin Hydrogels Enriched with HUCMSC-Derived Small Extracellular Vesicles for Regenerative Wound Dressings. Polymers 2025, 17, 1163. [Google Scholar] [CrossRef]
- Zuidema, J.M.; Rivet, C.J.; Gilbert, R.J.; Morrison, F.A. A Protocol for Rheological Characterization of Hydrogels for Tissue Engineering Strategies. J. Biomed. Mater. Res. B Appl. Biomater. 2014, 102, 1063–1073. [Google Scholar] [CrossRef] [PubMed]










| Hydrogel Temperature | Maximum Stress (Pa) | Strain (%) | E (kPa) |
|---|---|---|---|
| Gelatin-genipin 25 °C | 21,789.67 ± 6635.42 | 43.07 ± 7.14 | 24.41 ± 5.55 |
| LMWG-genipin 25 °C | 22,813.75 ± 6210.80 | 57.41 ± 4.81 | 6.94 ± 3.26 |
| p-value | 0.78817 | 0.00221 | 3.62484 × 10−5 |
| Properties | Gelatin-Genipin 6wt%–1wt% | LMWG-Genipin 6wt%–1wt% |
|---|---|---|
| Pore Diameter (μm) | 31.57 ± 7.26 | 69.96 ± 24.19 |
| Maximum Swelling (%) | 200.30 ± 35.21 | 318.35 ± 17.78 |
| Maximum Strength (kPa) | 21,789.67 ± 6635.42 | 22,813.75 ± 6210.80 |
| Maximum Strain (%) | 43.07 ± 7.14 | 57.41 ± 4.81 |
| Elastic Modulus (kPa) | 24.41 ± 5.55 | 6.94 ± 3.26 |
| Gelation Time (min) | 25.53 ± 1.36 | 76.70 ± 16.81 |
| Cell viability at 72 h (%) | 96.90 ± 2.25 | 95.6 ± 4.41 |
| Hydrogel | Parameter | Amplitude Sweep | Frequency Sweep | Gelation Time |
|---|---|---|---|---|
| Gelatin-genipin 6wt%–1wt% | T (°C) | 37 | 37 | 37 |
| Strain (%) | 1–1000 | 5 | 5 | |
| Frequency (rad/s) | 10 | 0.1–100 | 10 | |
| Gelatin-genipin 6wt%–1wt% | T (°C) | 25 | 25 | 25 |
| Strain (%) | 1–1000 | 5 | 5 | |
| Frequency (rad/s)data | 10 | 0.1–100 | 10 | |
| LMWG-genipin 6wt%–1wt% | T (°C) | 37 | 37 | 37 |
| Strain (%) | 1–1000 | 2 | 2 | |
| Frequency (rad/s) | 10 | 0.1–100 | 10 | |
| LMWG-genipin 6wt%–1wt% | T (°C) | 25 | 25 | 25 |
| Strain (%) | 1–1000 | 2 | 2 | |
| Frequency (rad/s)data | 10 | 0.1–100 | 10 |
Disclaimer/Publisher’s Note: The statements, opinions and data contained in all publications are solely those of the individual author(s) and contributor(s) and not of MDPI and/or the editor(s). MDPI and/or the editor(s) disclaim responsibility for any injury to people or property resulting from any ideas, methods, instructions or products referred to in the content. |
© 2025 by the authors. Licensee MDPI, Basel, Switzerland. This article is an open access article distributed under the terms and conditions of the Creative Commons Attribution (CC BY) license (https://creativecommons.org/licenses/by/4.0/).
Share and Cite
Castro-María, Á.; Fernández-Blázquez, J.P.; Patterson, J. Genipin-Crosslinked Gelatin Hydrogels with Controlled Molecular Weight: A Strategy to Balance Processability and Performance. Gels 2025, 11, 980. https://doi.org/10.3390/gels11120980
Castro-María Á, Fernández-Blázquez JP, Patterson J. Genipin-Crosslinked Gelatin Hydrogels with Controlled Molecular Weight: A Strategy to Balance Processability and Performance. Gels. 2025; 11(12):980. https://doi.org/10.3390/gels11120980
Chicago/Turabian StyleCastro-María, Ángela, Juan P. Fernández-Blázquez, and Jennifer Patterson. 2025. "Genipin-Crosslinked Gelatin Hydrogels with Controlled Molecular Weight: A Strategy to Balance Processability and Performance" Gels 11, no. 12: 980. https://doi.org/10.3390/gels11120980
APA StyleCastro-María, Á., Fernández-Blázquez, J. P., & Patterson, J. (2025). Genipin-Crosslinked Gelatin Hydrogels with Controlled Molecular Weight: A Strategy to Balance Processability and Performance. Gels, 11(12), 980. https://doi.org/10.3390/gels11120980

