Formulation and Characterisation of an Edible Functional Elderflower Extract Gel for Upper Respiratory Tract Soothing
Abstract
1. Introduction
2. Results and Discussion
2.1. Antioxidant Properties and Phytochemical Profile of the Extract
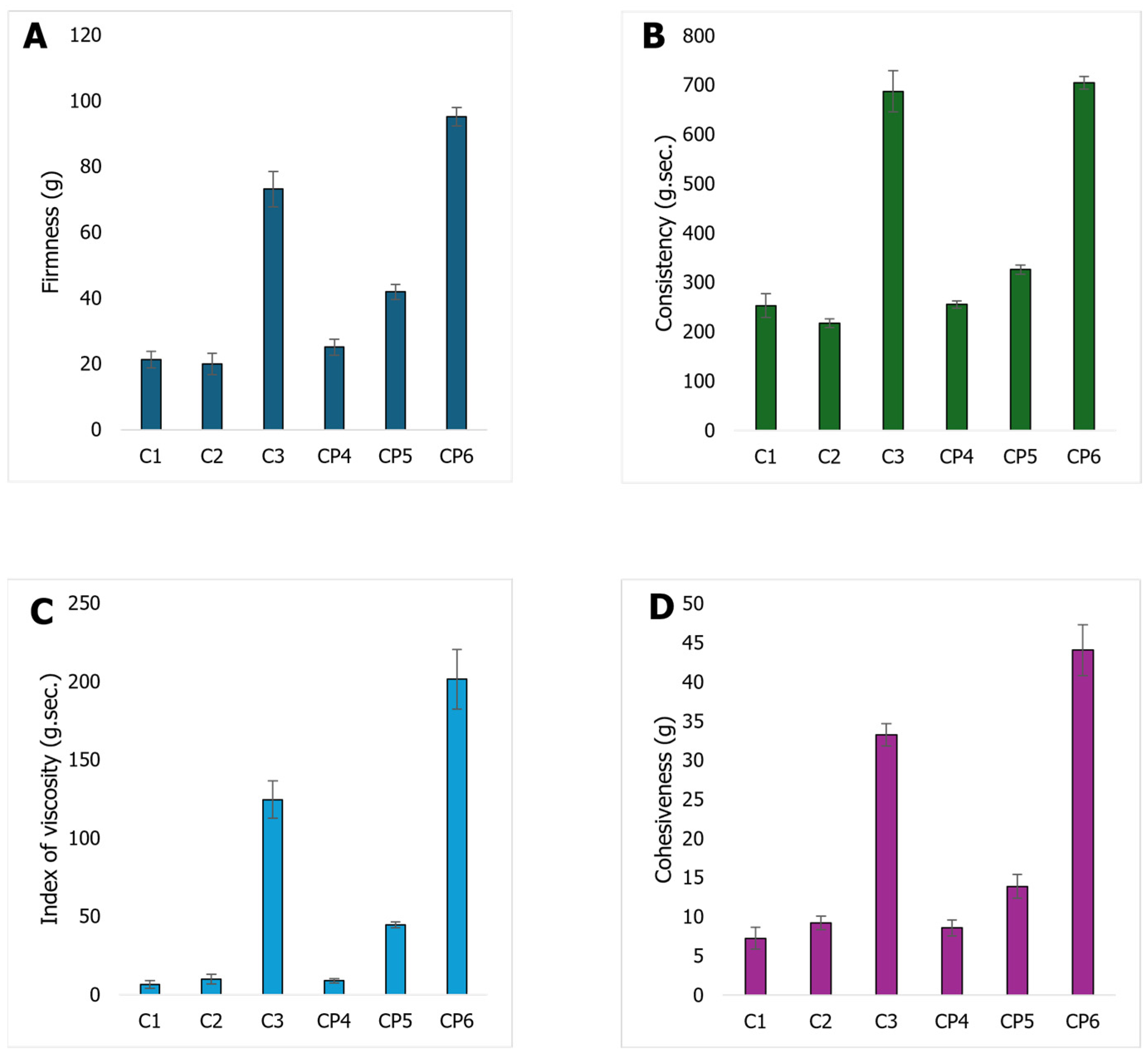
2.2. Results of Gel Preparation and Texture Analysis
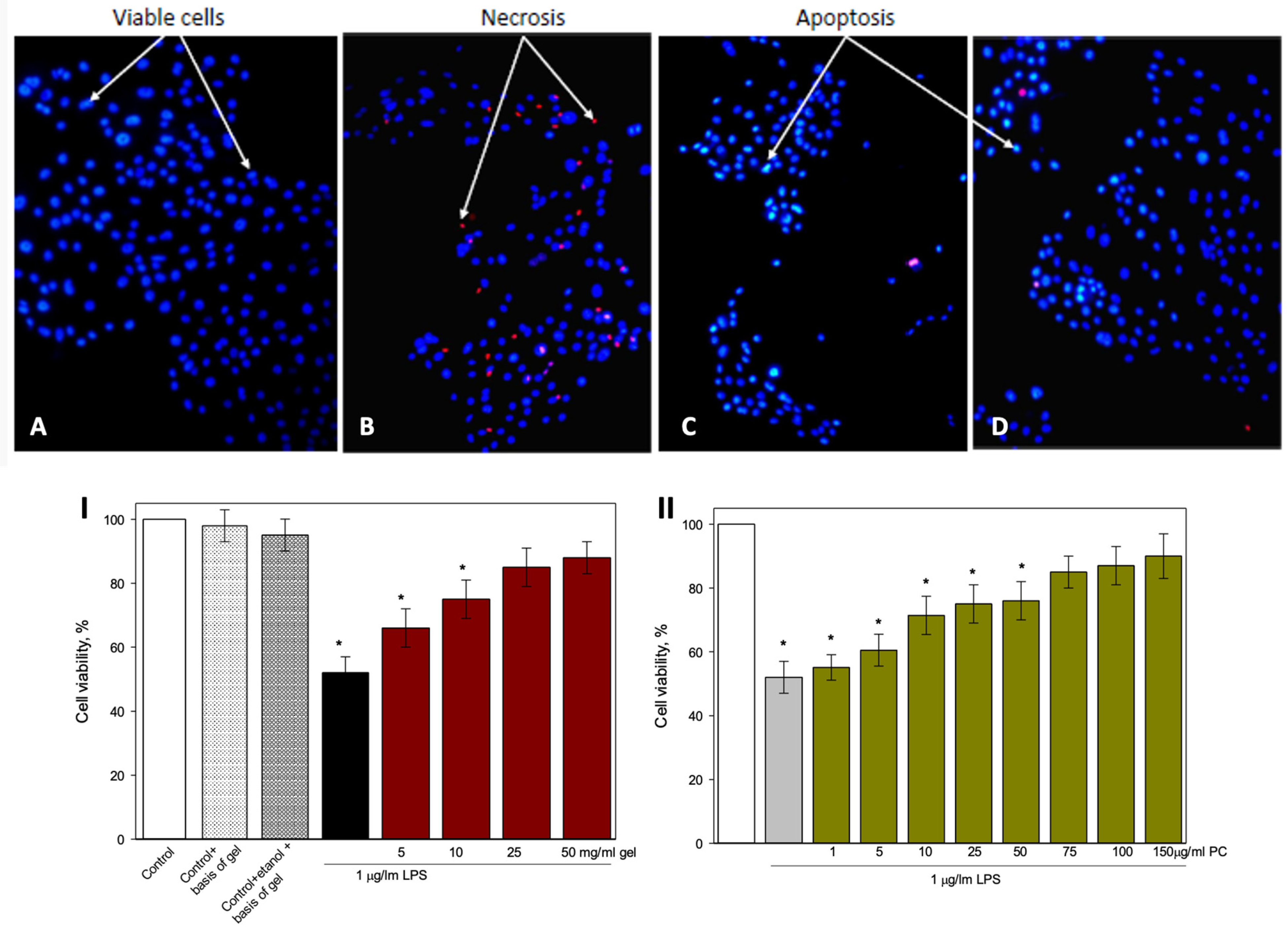
2.3. Effect of LPS, Gel Formulation, and Elderflower Extract on the Viability of HBEC-3
3. Conclusions
4. Materials and Methods
4.1. Plant Material and Reagents
4.2. Preparation of a Hydroethanolic Elderflower Extract via Percolation
4.3. Analysis of the Chemical Composition
4.3.1. Total Phenolic Compound (TPC) Analysis
4.3.2. High-Performance Liquid Chromatography with Photodiode Array Detection (HPLC–PDA) Analysis
4.4. Antioxidant Activity of the Elderflower Extract
4.4.1. Ferric Reducing Antioxidant Power (FRAP) Assay
4.4.2. ABTS Radical Scavenging Activity Assay
4.4.3. DPPH Radical Scavenging Activity Assay
4.5. Production of the Experimental Gel Formulations
4.6. Analysis of the Gels
4.6.1. Gel’s pH and Stability
4.6.2. Texture Analysis of Gels
4.7. Cell Line and Cell Culture
4.8. Evaluation of Cell Viability
4.9. Statistical Analysis
Author Contributions
Funding
Institutional Review Board Statement
Informed Consent Statement
Data Availability Statement
Acknowledgments
Conflicts of Interest
Abbreviations
| FRAP | Ferric Reducing Antioxidant Power |
| TPC | Total Phenolic Compound |
| LPS | Lipopolysaccharide |
| HPLC–PDA | High-Performance Liquid Chromatography with Photodiode Array Detection |
| HBEC-3 | Human Bronchial Epithelial Cells |
References
- Corrado, G.; Basile, B.; Mataffo, A.; Yousefi, S.; Salami, S.A.; Perrone, A.; Martinelli, F. Cultivation, Phytochemistry, Health Claims, and Genetic Diversity of Sambucus Nigra, a Versatile Plant with Many Beneficial Properties. Horticulturae 2023, 9, 488. [Google Scholar] [CrossRef]
- Waswa, E.N.; Mutinda, E.S.; Mkala, E.M.; Katumo, D.M.; Oulo, M.A.; Odago, W.O.; Amenu, S.G.; Ding, S.-X.; Hu, G.-W. Understanding the Taxonomic Complexes and Species Delimitation within Sambucus L. (Viburnaceae). Diversity 2022, 14, 906. [Google Scholar] [CrossRef]
- Wieland, L.S.; Piechotta, V.; Feinberg, T.; Ludeman, E.; Hutton, B.; Kanji, S.; Seely, D.; Garritty, C. Elderberry for Prevention and Treatment of Viral Respiratory Illnesses: A Systematic Review. BMC Complement. Med. Ther. 2021, 21, 112. [Google Scholar] [CrossRef]
- Torabian, G.; Valtchev, P.; Adil, Q.; Dehghani, F. Anti-Influenza Activity of Elderberry (Sambucus nigra). J. Funct. Foods 2019, 54, 353–360. [Google Scholar] [CrossRef]
- European Medicines Agency (EMA). Assessment Report on Sambucus Nigra L., Flos (Elder Flower); European Medicines Agency (EMA): Amsterdam, The Netherlands, 2018. [Google Scholar]
- Nawirska-Olszańska, A.; Kolniak-Ostek, J.; Zubaidi, M.A.; Maksimowski, D.; Brandova, P.; Oziembłowski, M. Elderflowers (Sambuci flos L.): A Potential Source of Health-Promoting Components. Foods 2024, 13, 2560. [Google Scholar] [CrossRef] [PubMed]
- Mikulic-Petkovsek, M.; Samoticha, J.; Eler, K.; Stampar, F.; Veberic, R. Traditional Elderflower Beverages: A Rich Source of Phenolic Compounds with High Antioxidant Activity. J. Agric. Food Chem. 2015, 63, 1477–1487. [Google Scholar] [CrossRef] [PubMed]
- Guo, Y.; Pratap Singh, A. Emerging Strategies for Enhancing Buccal and Sublingual Administration of Nutraceuticals and Pharamaceuticals. J. Drug Deliv. Sci. Technol. 2019, 52, 440–451. [Google Scholar] [CrossRef]
- Machado, M.; Costa, E.M.A.d.; Silva, S. Soft Gels in Food Systems: Recent Advances, Applications, and Technological Innovations. Gels 2025, 11, 667. [Google Scholar] [CrossRef]
- Kawee-ai, A. Advancing Gel Systems with Natural Extracts: Antioxidant, Antimicrobial Applications, and Sustainable Innovations. Gels 2025, 11, 125. [Google Scholar] [CrossRef]
- Vivek, K.; Mishra, S.; Pradhan, R.C.; Nagarajan, M.; Kumar, P.K.; Singh, S.S.; Manvi, D.; Gowda, N.N. A Comprehensive Review on Microencapsulation of Probiotics: Technology, Carriers and Current Trends. Appl. Food Res. 2023, 3, 100248. [Google Scholar] [CrossRef]
- Crişan, D.; Frumuzachi, O.; Babotă, M.; Gavrilaş, L.; Ranga, F.; Mocan, A.; Vodnar, D.C.; Crişan, G. Phytochemical Variability and Bioactive Potential of Sambucus nigra L. Flower Extracts: A Comparative Study across Four Ecological Regions from Romania. Ind. Crops Prod. 2025, 236, 121948. [Google Scholar] [CrossRef]
- Ferreira, S.S.; Silva, A.M.; Nunes, F.M. Sambucus nigra L. Fruits and Flowers: Chemical Composition and Related Bioactivities. Food Rev. Int. 2022, 38, 1237–1265. [Google Scholar] [CrossRef]
- González, R.; Ballester, I.; López-Posadas, R.; Suárez, M.D.; Zarzuelo, A.; Martínez-Augustin, O.; Medina, F.S.d. Effects of Flavonoids and Other Polyphenols on Inflammation. Crit. Rev. Food Sci. Nutr. 2011, 51, 331–362. [Google Scholar] [CrossRef] [PubMed]
- García-Mediavilla, V.; Crespo, I.; Collado, P.S.; Esteller, A.; Sánchez-Campos, S.; Tuñón, M.J.; González-Gallego, J. The Anti-Inflammatory Flavones Quercetin and Kaempferol Cause Inhibition of Inducible Nitric Oxide Synthase, Cyclooxygenase-2 and Reactive C-Protein, and down-Regulation of the Nuclear Factor KappaB Pathway in Chang Liver Cells. Eur. J. Pharmacol. 2007, 557, 221–229. [Google Scholar] [CrossRef]
- Aghababaei, F.; Hadidi, M. Recent Advances in Potential Health Benefits of Quercetin. Pharmaceuticals 2023, 16, 1020. [Google Scholar] [CrossRef] [PubMed]
- Naveed, M.; Hejazi, V.; Abbas, M.; Kamboh, A.A.; Khan, G.J.; Shumzaid, M.; Ahmad, F.; Babazadeh, D.; FangFang, X.; Modarresi-Ghazani, F.; et al. Chlorogenic Acid (CGA): A Pharmacological Review and Call for Further Research. Biomed. Pharmacother. 2018, 97, 67–74. [Google Scholar] [CrossRef]
- Sharma, S.; Ali, A.; Ali, J.; Sahni, J.K.; Baboota, S. Rutin: Therapeutic Potential and Recent Advances in Drug Delivery. Expert Opin. Investig. Drugs 2013, 22, 1063–1079. [Google Scholar] [CrossRef]
- Boots, A.W.; Haenen, G.R.M.M.; Bast, A. Health Effects of Quercetin: From Antioxidant to Nutraceutical. Eur. J. Pharmacol. 2008, 585, 325–337. [Google Scholar] [CrossRef]
- Furdak, P.; Kut, K.; Bartosz, G.; Sadowska-Bartosz, I. Comparison of Various Assays of Antioxidant Activity/Capacity: Limited Significance of Redox Potentials of Oxidants/Indicators. Int. J. Mol. Sci. 2025, 26, 7069. [Google Scholar] [CrossRef]
- Munteanu, I.G.; Apetrei, C. Analytical Methods Used in Determining Antioxidant Activity: A Review. Int. J. Mol. Sci. 2021, 22, 3380. [Google Scholar] [CrossRef]
- Kowalczyk, D.; Skrzypek, T.; Basiura-Cembala, M.; Łupina, K.; Mężyńska, M. The Effect of Potassium Sorbate on the Physicochemical Properties of Edible Films Based on Pullulan, Gelatin and Their Blends. Food Hydrocoll. 2020, 105, 105837. [Google Scholar] [CrossRef]
- Attebäck, M.; Hedin, B.; Mattsson, S. Formulation Optimization of Extemporaneous Oral Liquids Containing Naloxone and Propranolol for Pediatric Use. Sci. Pharm. 2022, 90, 15. [Google Scholar] [CrossRef]
- Naidoo, L.S.; Onwubu, S.C.; Murugan, N.; Singh, S. Examining the Effect of Exposure Time on the Erosive Potential of Sour Candy. S. Afr. Dent. J. 2021, 76, 72–77. [Google Scholar] [CrossRef]
- Vojvodić Cebin, A.; Bunić, M.; Mandura Jarić, A.; Šeremet, D.; Komes, D. Physicochemical and Sensory Stability Evaluation of Gummy Candies Fortified with Mountain Germander Extract and Prebiotics. Polymers 2024, 16, 259. [Google Scholar] [CrossRef] [PubMed]
- Harper, R.A.; Shelton, R.M.; James, J.D.; Salvati, E.; Besnard, C.; Korsunsky, A.M.; Landini, G. Acid-Induced Demineralisation of Human Enamel as a Function of Time and PH Observed Using X-Ray and Polarised Light Imaging. Acta Biomater. 2021, 120, 240–248. [Google Scholar] [CrossRef] [PubMed]
- Qiao, D.; Li, Y.; Luo, M.; Ye, F.; Lin, L.; Jiang, F.; Zhao, G.; Zhang, B.; Xie, F. Konjac Glucomannan/Xanthan Synergistic Interaction Gel: Effect of the Fine Structure of Xanthan on Enthalpy Driven Assembly Behavior and Gel Strength. Food Hydrocoll. 2024, 155, 110227. [Google Scholar] [CrossRef]
- Günter, E.; Popeyko, O.; Vityazev, F.; Zueva, N.; Velskaya, I.; Popov, S. Effect of Carrot Callus Cells on the Mechanical, Rheological, and Sensory Properties of Hydrogels Based on Xanthan and Konjac Gums. Gels 2024, 10, 771. [Google Scholar] [CrossRef] [PubMed]
- Le Bourvellec, C.; Renard, C.M.G.C. Interactions between Polyphenols and Macromolecules: Quantification Methods and Mechanisms. Crit. Rev. Food Sci. Nutr. 2012, 52, 213–248. [Google Scholar] [CrossRef]
- Jakobek, L. Interactions of Polyphenols with Carbohydrates, Lipids and Proteins. Food Chem. 2015, 175, 556–567. [Google Scholar] [CrossRef]
- Morris, E.R.; Nishinari, K.; Rinaudo, M. Gelation of Gellan—A Review. Food Hydrocoll. 2012, 28, 373–411. [Google Scholar] [CrossRef]
- Kastner, H.; Einhorn-Stoll, U.; Fatouros, A.; Drusch, S. Impact of Sodium Ions on Material Properties, Gelation and Storage Stability of Citrus Pectin. Food Hydrocoll. 2020, 104, 105750. [Google Scholar] [CrossRef]
- Zamora-Mendoza, L.; Vispo, S.N.; De Lima, L.; Mora, J.R.; Machado, A.; Alexis, F. Hydrogel for the Controlled Delivery of Bioactive Components from Extracts of Eupatorium glutinosum Lam. Leaves. Molecules 2023, 28, 1591. [Google Scholar] [CrossRef]
- Ferreira, S.S.; Martins-Gomes, C.; Nunes, F.M.; Silva, A.M. Elderberry (Sambucus nigra L.) Extracts Promote Anti-Inflammatory and Cellular Antioxidant Activity. Food Chem. X 2022, 15, 100437. [Google Scholar] [CrossRef]
- Laurutis, A.; Liobikas, J.; Stanciauskaite, M.; Marksa, M.; Ramanauskiene, K.; Majiene, D. Comparison of the Formulation, Stability and Biological Effects of Hydrophilic Extracts from Black Elder Flowers (Sambucus nigra L.). Pharmaceutics 2022, 14, 2831. [Google Scholar] [CrossRef]
- Raby, K.L.; Michaeloudes, C.; Tonkin, J.; Chung, K.F.; Bhavsar, P.K. Mechanisms of Airway Epithelial Injury and Abnormal Repair in Asthma and COPD. Front. Immunol. 2023, 14, 1201658. [Google Scholar] [CrossRef]
- Lester, S.A.; Abdelwahab, S.H.; Randell, S.H.; Kelada, S.N.P. Culture Media Influences Primary Human Bronchial Epithelial Cell Morphology, Differentiation Status, and Transcriptional Response to Ozone Exposure. Toxicol. Sci. 2025, 207, 31–36. [Google Scholar] [CrossRef]
- Kaisani, A.; Delgado, O.; Fasciani, G.; Kim, S.B.; Wright, W.E.; Minna, J.D.; Shay, J.W. Branching Morphogenesis of Immortalized Human Bronchial Epithelial Cells in Three-Dimensional Culture. Differentiation 2014, 87, 119–126. [Google Scholar] [CrossRef]
- Wójciak, M.; Ziemlewska, A.; Zagórska-Dziok, M.; Nizioł-Łukaszewska, Z.; Szczepanek, D.; Oniszczuk, T.; Sowa, I. Anti-Inflammatory and Protective Effects of Water Extract and Bioferment from Sambucus Nigra Fruit in LPS-Induced Human Skin Fibroblasts. Int. J. Mol. Sci. 2023, 24, 10286. [Google Scholar] [CrossRef] [PubMed]
- León-Campos, M.I.; Usme-Duque, L.K.; Oyervides-Guajardo, V.G.; Gomez-Galicia, D.S.; Medina-Morales, M.A.; Flores-Guía, T.E.; Cano-Salazar, L.F.; Cabrera-Munguia, D.A.; Claudio-Rizo, J.A. Nature in a Gel: Harnessing Plant Extracts in Hydrogels for a Greener Biotechnology. Mediterr. J. Basic Appl. Sci. 2025, 9, 180–203. [Google Scholar] [CrossRef]
- Oprita, E.I.; Iosageanu, A.; Craciunescu, O. Natural Polymeric Hydrogels Encapsulating Small Molecules for Diabetic Wound Healing. Gels 2023, 9, 867. [Google Scholar] [CrossRef]
- Shaikh, R.; Raj Singh, T.; Garland, M.; Woolfson, A.; Donnelly, R. Mucoadhesive Drug Delivery Systems. J. Pharm. Bioallied Sci. 2011, 3, 89. [Google Scholar] [CrossRef]
- Yeruva, T.; Yang, S.; Doski, S.; Duncan, G.A. Hydrogels for Mucosal Drug Delivery. ACS Appl. Bio Mater. 2023, 6, 1684–1700. [Google Scholar] [CrossRef]
- Liu, B.; Chen, K. Advances in Hydrogel-Based Drug Delivery Systems. Gels 2024, 10, 262. [Google Scholar] [CrossRef] [PubMed]
- Liu, L.; Wu, D.; Tu, H.; Cao, M.; Li, M.; Peng, L.; Yang, J. Applications of Hydrogels in Drug Delivery for Oral and Maxillofacial Diseases. Gels 2023, 9, 146. [Google Scholar] [CrossRef] [PubMed]
- Dongwen, L.; Dapeng, M.; Jiazhi, Y.; Xiaoguang, L. Hydrogels in Oral Disease Management: A Review of Innovations in Drug Delivery and Tissue Regeneration. Med. Sci. Monit. 2025, 31, e946122. [Google Scholar] [CrossRef] [PubMed]
- Irshad, M.; Zafaryab, M.; Singh, M.; Rizvi, M.M.A. Comparative Analysis of the Antioxidant Activity of Cassia Fistula Extracts. Int. J. Med. Chem. 2012, 2012, 157125. [Google Scholar] [CrossRef]




| Sample | TPC, mg GAE/g | FRAP, mg Fe(II)/g | ABTS, mg TE/g | DPPH, mg TE/g |
|---|---|---|---|---|
| Extract | 197.746 ± 10.538 | 52.81 ± 2.93 | 28.389 ± 0.835 | 1.181 ± 0.015 mg/g |
| No. | Compound | µg/mL | No | Compound | µg/mL |
|---|---|---|---|---|---|
| 1 | Chlorogenic acid | 3768.16 | 7 | 3,5-di-caffeoylquinic acid | 451.46 |
| 2 | Rutin | 3127.24 | 8 | Astragalin | 434.70 |
| 3 | Isoquercitrin | 634.25 | 9 | 4-O-caffeoylquinic acid | 374.63 |
| 4 | 3,4-di-caffeoylquinic acid | 577.07 | 10 | 4,5-di-caffeoylquinic acid | 192.29 |
| 5 | Nicotiflorin | 574.37 | 11 | Quercetin | 108.65 |
| 6 | Neochlorogenic acid | 490.12 | 12 | Protocatechuic acid | 47.40 |
| Sample | Firmness (g) | Consistency (g·sec) | Cohesiveness (g) | Index of Viscosity (g·sec) | pH Value |
|---|---|---|---|---|---|
| CP6 + extract | 78.34 ± 4.49 | 743.67 ± 14.21 | 14.04 ± 3.44 | 54.31 ± 22.82 | 4.46 ± 0.15 |
| Ingredients | Gel Base Composition, g | Gel Base Composition with Preservative, g | Gel with Extract, g | ||||
|---|---|---|---|---|---|---|---|
| C1 | C2 | C3 | CP4 | CP5 | CP6 | G | |
| Xanthan gum | 0.5 | 0 | 0.25 | 0.5 | 0 | 0.25 | 0.25 |
| Glucomannan | 0 | 0.5 | 0.25 | 0 | 0.5 | 0.25 | 0.25 |
| Vit. C 10% solution | 5.0 | 5.0 | 5.0 | 5.0 | 5.0 | 5.0 | 5.0 |
| Extract | - | - | - | - | - | - | 5.0 |
| Stevia 1% solution | 1.0 | 2.0 | 2.0 | 2.0 | 2.0 | 2.0 | 2.0 |
| Glycerol | 1.0 | 1.0 | 1.0 | 2.0 | 2.0 | 2.0 | 2.0 |
| Purified water | 87.5 | 86.5 | 86.5 | 78.0 | 78.0 | 78.0 | 78.0 |
| Ethanol 50% | 5.0 | 5.0 | 5.0 | 5.0 | 5.0 | 5.0 | - |
| Potassium sorbate 1% solution | - | - | - | 7.5 | 7.5 | 7.5 | 7.5 |
Disclaimer/Publisher’s Note: The statements, opinions and data contained in all publications are solely those of the individual author(s) and contributor(s) and not of MDPI and/or the editor(s). MDPI and/or the editor(s) disclaim responsibility for any injury to people or property resulting from any ideas, methods, instructions or products referred to in the content. |
© 2026 by the authors. Licensee MDPI, Basel, Switzerland. This article is an open access article distributed under the terms and conditions of the Creative Commons Attribution (CC BY) license.
Share and Cite
Kazlauskaite, J.A.; Majiene, D.; Kasparaviciene, G.; Raudone, L.; Matulyte, I. Formulation and Characterisation of an Edible Functional Elderflower Extract Gel for Upper Respiratory Tract Soothing. Gels 2026, 12, 272. https://doi.org/10.3390/gels12040272
Kazlauskaite JA, Majiene D, Kasparaviciene G, Raudone L, Matulyte I. Formulation and Characterisation of an Edible Functional Elderflower Extract Gel for Upper Respiratory Tract Soothing. Gels. 2026; 12(4):272. https://doi.org/10.3390/gels12040272
Chicago/Turabian StyleKazlauskaite, Jurga Andreja, Daiva Majiene, Giedre Kasparaviciene, Lina Raudone, and Inga Matulyte. 2026. "Formulation and Characterisation of an Edible Functional Elderflower Extract Gel for Upper Respiratory Tract Soothing" Gels 12, no. 4: 272. https://doi.org/10.3390/gels12040272
APA StyleKazlauskaite, J. A., Majiene, D., Kasparaviciene, G., Raudone, L., & Matulyte, I. (2026). Formulation and Characterisation of an Edible Functional Elderflower Extract Gel for Upper Respiratory Tract Soothing. Gels, 12(4), 272. https://doi.org/10.3390/gels12040272

