A Natural Moisture Gradient Affects Soil Fungal Communities on the South Shore of Hulun Lake, Inner Mongolia, China
Abstract
1. Introduction
2. Materials and Methods
2.1. Study Site
2.2. Field Sampling and Lab Analysis
2.3. DNA Extraction, Polymerase Chain Reaction (PCR) Amplification, Sequencing Analysis and ASV Generation
2.4. Data Analysis
3. Results
3.1. Environmental Factors under a Natural Moisture Gradient
3.2. Phylogenetic Distribution of the Dominant Fungal Taxa under a Natural Moisture Gradient
3.3. Soil Fungal Relative Abundance and Diversity under a Natural Moisture Gradient
3.4. Fungal Community Composition and Structure under a Natural Moisture Gradient
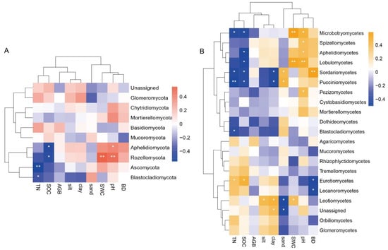
3.5. Drivers of Fungal Community Composition
4. Discussion
4.1. Environmental Factors under a Natural Moisture Gradient in Grassland Ecosystems on the South Shore of Hulun Lake
4.2. Fungal Community Diversity under a Natural Moisture Gradient in Grassland Ecosystems on the South Shore of Hulun Lake
4.3. Fungal Community Composition under a Natural Moisture Gradient in Grassland Ecosystems on the South Shore of Hulun Lake
4.4. Major Drivers of Fungal Community in Grassland Ecosystems on the South Shore of Hulun Lake
5. Conclusions
Supplementary Materials
Author Contributions
Funding
Institutional Review Board Statement
Informed Consent Statement
Data Availability Statement
Acknowledgments
Conflicts of Interest
References
- Wu, L.-S.; Feng, S.; Nie, Y.-Y.; Zhou, J.-H.; Yang, Z.-R.; Zhang, J. Soil cellulase activity and fungal community responses to wetland degradation in the Zoige Plateau, China. J. Mt. Sci. 2015, 12, 471–482. [Google Scholar] [CrossRef]
- Chen, X.; Li, Q.; Chen, D.; He, F.; Huo, L.; Zhao, L.; Xiao, C. Reasonable management of perennial planting grassland contributes to positive succession of soil microbial community in Sanjiangyuan of Qinghai-Tibetan Plateau, China. J. Plant Ecol. 2021, 15, 359–371. [Google Scholar] [CrossRef]
- Andreote, F.D.; e Silva, M.d.C.P. Microbial communities associated with plants: Learning from nature to apply it in agriculture. Curr. Opin. Microbiol. 2017, 37, 29–34. [Google Scholar] [CrossRef] [PubMed]
- Huang, L.; Bai, J.; Wen, X.; Zhang, G.; Zhang, C.; Cui, B.; Liu, X. Microbial resistance and resilience in response to environmental changes under the higher intensity of human activities than global average level. Glob. Chang. Biol. 2020, 26, 2377–2389. [Google Scholar] [CrossRef] [PubMed]
- Hu, Y.; Veresoglou, S.D.; Tedersoo, L.; Xu, T.; Ge, T.; Liu, L.; Chen, Y.; Hao, Z.; Su, Y.; Rillig, M.C.; et al. Contrasting latitudinal diversity and co-occurrence patterns of soil fungi and plants in forest ecosystems. Soil Biol. Biochem. 2019, 131, 100–110. [Google Scholar] [CrossRef]
- Wang, H.; He, Z.; Lu, Z.; Zhou, J.; Van Nostrand, J.D.; Xu, X.; Zhang, Z. Genetic Linkage of Soil Carbon Pools and Microbial Functions in Subtropical Freshwater Wetlands in Response to Experimental Warming. Appl. Environ. Microbiol. 2012, 78, 7652–7661. [Google Scholar] [CrossRef]
- Gao, Y.; Liu, L.; Zhu, P.; Yang, S.; Guo, W.; Yu, X. Patterns and Dynamics of the Soil Microbial Community with Gradual Vegetation Succession in the Yellow River Delta, China. Wetlands 2021, 41, 1–11. [Google Scholar] [CrossRef]
- Wu, Y.; Xu, N.; Wang, H.; Li, J.; Zhong, H.; Dong, H.; Zeng, Z.; Zong, C. Variations in the diversity of the soil microbial com-munity and structure under various categories of degraded wetland in Sanjiang Plain, northeastern China. Land Degrad. Dev. 2021, 32, 2143–2156. [Google Scholar] [CrossRef]
- Cao, H.; Gao, G.; Ding, G.; Zhang, Y.; Zhao, Y.; Ren, Y.; Chen, Y.; Guo, M. Community Structure and Diversity of Soil Fungi in Four Habitats in Hulun Buir Sandy Land. Sci. Silvae Sin. 2019, 55, 118–127. [Google Scholar]
- Bell-Dereske, L.; Gao, X.; Masiello, C.A.; Sinsabaugh, R.L.; Emery, S.M.; Rudgers, J.A. Plant–fungal symbiosis affects litter decomposition during primary succession. Oikos 2016, 126, 801–811. [Google Scholar] [CrossRef]
- Porcel, R.; Ruiz-Lozano, J.M. Arbuscular mycorrhizal influence on leaf water potential, solute accumulation, and oxidative stress in soybean plants subjected to drought stress. J. Exp. Bot. 2004, 55, 1743–1750. [Google Scholar] [CrossRef] [PubMed]
- Graham, J.H. What do root pathogens see in mycorrhizas? New Phytol. 2001, 149, 357–359. [Google Scholar] [CrossRef] [PubMed]
- Makhalanyane, T.; Valverde, A.; Gunnigle, E.; Frossard, A.; Ramond, J.-B.; Cowan, D.A. Microbial ecology of hot desert edaphic systems. FEMS Microbiol. Rev. 2015, 39, 203–221. [Google Scholar] [CrossRef] [PubMed]
- Zhu, Y.-Z.; Li, Y.-Y.; Han, J.-G.; Yao, H.-Y. Effects of changes in water status on soil microbes and their response mechanism: A review. J. Appl. Ecol. 2019, 30, 4323–4332. [Google Scholar]
- Kaiser, M.; Kleber, M.; Berhe, A.A. How air-drying and rewetting modify soil organic matter characteristics: An assessment to improve data interpretation and inference. Soil Biol. Biochem. 2014, 80, 324–340. [Google Scholar] [CrossRef]
- Li, H.; Yao, T.; Gao, Y.; Zhang, J.; Ma, Y.; Lu, X.; Yang, X.; Zhang, H.; Xia, D. Relationship between soil fungal community and soil environmental factors in degraded alpine grassland. Acta Microbiol. Sin. 2019, 59, 678–688. [Google Scholar]
- Liu, H.; Zhang, H.; Qi, J.; Yang, D. Effects of Nitrogen Deposition on Soil fungi Community Structure in Stipa BaicalensisSteppe. Acta Agrestia Sinica 2019, 27, 63–70. [Google Scholar]
- Sarula; Yang, H.; Tai, J.; Gao, J.; Li, Y. Effect of straw maturing agents on fungal diversity in soil with different textures under returned straw conditions. Chin. J. Eco-Agric. 2020, 28, 1061–1071. [Google Scholar]
- Yu, Y.; Zheng, L.; Zhou, Y.J.; Sang, W.G.; Zhao, J.N.; Liu, L.; Li, C.; Xiao, C.W. Changes in soil microbial community structure and function following degradation in a temperate grassland. J. Plant Ecol. 2021, 14, 384–397. [Google Scholar] [CrossRef]
- Manzoni, S.; Schimel, J.P.; Porporato, A. Responses of soil microbial communities to water stress: Results from a meta-analysis. Ecology 2012, 93, 930–938. [Google Scholar] [CrossRef]
- Lu, M.; Tian, K.; Sun, X.; Ren, Y.; Wang, H.; Peng, S. Variation of Soil Fungal Community Characteristics of Typical Wetland in Napahai between Dry Wet Seasons under Different Waterlogging Conditions. Sci. Silvae Sin. 2018, 54, 98–109. [Google Scholar]
- Kaisermann, A.; Maron, P.; Beaumelle, L.; Lata, J. Fungal communities are more sensitive indicators to non-extreme soil moisture variations than bacterial communities. Appl. Soil Ecol. 2015, 86, 158–164. [Google Scholar] [CrossRef]
- Moon, J.B.; Wardrop, D.H.; Bruns, M.A.V.; Miller, R.M.; Naithani, K.J. Land-use and land-cover effects on soil microbial community abundance and composition in headwater riparian wetlands. Soil Biol. Biochem. 2016, 97, 215–233. [Google Scholar] [CrossRef]
- Smith, G.R.; Peay, K.G. Multiple distinct, scale-dependent links between fungi and decomposition. Ecol. Lett. 2021, 24, 1352–1362. [Google Scholar] [CrossRef]
- Ramey, T.L.; Prescott, C.E.; Richardson, J.S. Influence of moisture, nutrients, and distance from stream on early-stage mass loss of western red cedar leaf litter in headwater riparian forests. Can. J. For. Res. 2020, 50, 1–8. [Google Scholar] [CrossRef]
- Naseem, H.; Bano, A. Role of plant growth-promoting rhizobacteria and their exopolysaccharide in drought tolerance of maize. J. Plant Interactions 2014, 9, 689–701. [Google Scholar] [CrossRef]
- Li, S.; Chen, J.; Xiang, J.; Pan, Y.; Huang, Z.; Wu, Y. Water level changes of Hulun Lake in Inner Mongolia derived from Jason satellite data. J. Vis. Commun. Image Represent. 2019, 58, 565–575. [Google Scholar] [CrossRef]
- Zhao, H.Y.; Wu, L.J.; Hao, W.J. Influences of climate change to ecological and environmental evolvement in the Hulun Lake wetland and its surrounding areas. Acta Ecol. Sinica 2008, 28, 1064–1071. [Google Scholar]
- Shang, Y.; Wu, X.; Wang, X.; Wei, Q.; Ma, S.; Sun, G.; Zhang, H.; Wang, L.; Dou, H.; Zhang, H. Factors affecting seasonal variation of microbial community structure in Hulun Lake, China. Sci. Total. Environ. 2021, 805, 150294. [Google Scholar] [CrossRef]
- Zhang, N.; Wu, L.; Liu, S.; Dou, H.; Li, J. The characteristics of climate change and its influence on water area of Hulun lake. J. Arid. Land Resour. Environ. 2015, 29, 192–197. [Google Scholar]
- Ihrmark, K.; Bödeker, I.T.M.; Cruz-Martinez, K.; Friberg, H.; Kubartova, A.; Schenck, J.; Strid, Y.; Stenlid, J.; Brandström-Durling, M.; Clemmensen, K.E.; et al. New primers to amplify the fungal ITS2 region—Evaluation by 454-sequencing of artificial and natural communities. FEMS Microbiol. Ecol. 2012, 82, 666–677. [Google Scholar] [CrossRef]
- Edgar, R.C. SINTAX: A simple non-Bayesian taxonomy classifier for 16S and ITS sequences. biorXiv 2016. biorXiv:074161. [Google Scholar] [CrossRef]
- Kõljalg, U.; Nilsson, R.H.; Abarenkov, K.; Tedersoo, L.; Taylor, A.F.S.; Bahram, M.; Bates, S.T.; Bruns, T.D.; Bengtsson-Palme, J.; Callaghan, T.M.; et al. Towards a unified paradigm for sequence-based identification of fungi. Mol. Ecol. 2013, 22, 5271–5277. [Google Scholar] [CrossRef] [PubMed]
- Liu, Y.X.; Qin, Y.; Chen, T.; Lu, M.; Qian, X.; Guo, X.; Bai, Y. A practical guide to amplicon and metagenomic analysis of mi-crobiome data. Protein Cell 2021, 12, 315–330. [Google Scholar] [CrossRef]
- Murgia, M.; Fiamma, M.; Barac, A.; Deligios, M.; Mazzarello, V.; Paglietti, B.; Cappuccinelli, P.; Al-Qahtani, A.; Squartini, A.; Rubino, S.; et al. Biodiversity of fungi in hot desert sands. Microbiologyopen 2018, 8, e00595. [Google Scholar] [CrossRef]
- Zeng, J.; Guo, T.W.; Bao, X.G.; Wang, Z.; Sun, J.H. Effections of soil organic carbon and soil inorganic carbon under long-term fertilization. Soil Fertil. Sci. China 2008, 11–14. [Google Scholar]
- Zhang, P.; Xiao, P.; Yao, W.; Liu, G.; Sun, W. Profile distribution of soil moisture response to precipitation on the Pisha sandstone hillslopes of China. Sci. Rep. 2020, 10, 9136. [Google Scholar] [CrossRef]
- Wang, H.; Guo, S.; Huang, M.; Thorsten, L.H.; Wei, J. Ascomycota has a faster evolutionary rate and higher species diversity than Basidiomycota. Sci. China Life Sci. 2010, 53, 1163–1169. [Google Scholar] [CrossRef]
- Zhao, Q.; Xie, J.; Gao, Y.; Zhang, W.; Wang, J.; Chen, G. The distribution pattern of soil fungal community in coastal wetlands with different hydrologic conditions in the Yellow River Estuary. Acta Sci. Circumstantiae 2022, 42, 95–103. [Google Scholar]
- Nawaz, A.; Purahong, W.; Lehmann, R.; Herrmann, M.; Totsche, K.U.; Küsel, K.; Wubet, T.; Buscot, F. First insights into the living groundwater mycobiome of the terrestrial biogeosphere. Water Res. 2018, 145, 50–61. [Google Scholar] [CrossRef]
- Sterflinger, K.; Tesei, D.; Zakharova, K. Fungi in hot and cold deserts with particular reference to microcolonial fungi. Fungal Ecol. 2012, 5, 453–462. [Google Scholar] [CrossRef]
- Li, M.; Zhang, K.; Yan, Z.; Liu, L.; Kang, E.; Kang, X. Soil Water Content Shapes Microbial Community Along Gradients of Wetland Degradation on the Tibetan Plateau. Front. Microbiol. 2022, 13, 824267. [Google Scholar] [CrossRef] [PubMed]
- Horton, D.J.; Theis, K.R.; Uzarski, D.G.; Learman, D.R. Microbial community structure and microbial networks correspond to nutrient gradients within coastal wetlands of the Laurentian Great Lakes. FEMS Microbiol. Ecol. 2019, 95, fiz033. [Google Scholar] [CrossRef]
- Ma, Y.; Li, J.; Wu, J.; Kong, Z.; Feinstein, L.M.; Ding, X.; Ge, G.; Wu, L. Bacterial and Fungal Community Composition and Functional Activity Associated with Lake Wetland Water Level Gradients. Sci. Rep. 2018, 8, 760. [Google Scholar] [CrossRef]
- Huettel, M.; Ziebis, W.; Forster, S. Flow-induced uptake of particulate matter in permeable sediments. Limnol. Oceanogr. 1996, 41, 309–322. [Google Scholar] [CrossRef]
- Mentzer, J.L.; Goodman, R.M.; Balser, T.C. Microbial response over time to hydrologic and fertilization treatments in a simulated wet prairie. Plant Soil 2006, 284, 85–100. [Google Scholar] [CrossRef]
- Wang, S.; Wang, X.; Han, X.; Deng, Y. Higher precipitation strengthens the microbial interactions in semi-arid grassland soils. Glob. Ecol. Biogeogr. 2018, 27, 570–580. [Google Scholar] [CrossRef]
- Mazzilli, S.R.; Kemanian, A.R.; Ernst, O.R.; Jackson, R.B.; Piñeiro, G. Greater humification of belowground than aboveground biomass carbon into particulate soil organic matter in no-till corn and soybean crops. Soil Biol. Biochem. 2015, 85, 22–30. [Google Scholar] [CrossRef]
- Xiao, R.; Guo, Y.; Zhang, M.; Pan, W.; Wang, J.J. Stronger network connectivity with lower diversity of soil fungal community was presented in coastal marshes after sixteen years of freshwater restoration. Sci. Total. Environ. 2020, 744, 140623. [Google Scholar] [CrossRef]
- Wang, Y.; Jiang, A.; Guo, D. Response of soil fungal community structure to halophytic vegetation succession in the Yellow River Delta. Acta Sci. Circumstantiae 2016, 36, 4146–4152. [Google Scholar]
- Xiao, Y.; Huang, Z.-G.; Wu, H.-T.; Lü, X.-G. Soil Microorganism Characteristics and Soil Nutrients of Different Wetlands in Sanjinag Plain, Northeast China. Huanjing kexue 2015, 36, 1842–1848. [Google Scholar]
- Yuan, Y.; Li, Y.; Mou, Z.; Kuang, L.; Wu, W.; Zhang, J.; Wang, F.; Hui, D.; Peñuelas, J.; Sardans, J.; et al. Phosphorus addition decreases microbial residual contribution to soil organic carbon pool in a tropical coastal forest. Glob. Chang. Biol. 2020, 27, 454–466. [Google Scholar] [CrossRef]
- Horn, S.; Hempel, S.; Verbruggen, E.; Rillig, M.C.; Caruso, T. Linking the Community Structure of Arbuscular Mycorrhizal Fungi and Plants: A Story of Interdependence? ISME J. 2017, 11, 1400–1411. [Google Scholar] [CrossRef]
- Hempel, S. Passengers and drivers of arbuscular mycorrhizal fungal communities at different scales. New Phytol. 2018, 220, 952–953. [Google Scholar] [CrossRef] [PubMed]
- Yang, T.; Adams, J.M.; Shi, Y.; He, J.; Jing, X.; Chen, L.; Tedersoo, L.; Chu, H. Soil fungal diversity in natural grasslands of the Tibetan Plateau: Associations with plant diversity and productivity. New Phytol. 2017, 215, 756–765. [Google Scholar] [CrossRef]
- Lei, X.; Shen, Y.; Zhao, J.; Huang, J.; Wang, H.; Yu, Y.; Xiao, C. Root Exudates Mediate the Processes of Soil Organic Carbon Input and Efflux. Plants 2023, 12, 630. [Google Scholar] [CrossRef] [PubMed]
- Wang, J.; Meng, Z.; Wang, R.; Tian, C.; Wang, X.; Chen, K.; Wang, Z.; Hu, T.; Chen, W. Soil Fungal Richness Regulates Positive Aboveground Plant Richness-Productivity Relationships in Alpine Steppe at Local Scale. Acta Agrestia Sin. 2020, 28, 1498–1507. [Google Scholar]
- Cao, C.Y.; Li, H.; Zhu, L.H.; De, M.; Fu, Y.; Gao, F.F. Effects of Artificial Sand-Fixation Communities on Soil Nutrients and Biological Properties in Horqin Sandy Land. J. Soil Water Conserv. 2007, 21, 168–171. [Google Scholar]
- Anderson, T.-H.; Domsch, K. Application of eco-physiological quotients (qCO2 and qD) on microbial biomasses from soils of different cropping histories. Soil Biol. Biochem. 1990, 22, 251–255. [Google Scholar] [CrossRef]
- Li, J.; Wang, J.; Liu, Y.; Zou, F.; Ma, Y.; Wu, L. Effect of water level elevation on soil microbial metabolic function of wetlands case study of Bang lake. Resour. Environ. Yangtze Basin 2017, 26, 730–737. [Google Scholar]
- Zhang, S.; Huang, Y.; Ni, Y.; Zhong, Q. Effects of artificial forest and grass on soil fungal community at southern Ningxia Mountain. China Environ. Sci. 2018, 38, 1449–1458. [Google Scholar]






| Group | Longitude (°E) | Latitude (°N) | Ellipsoid Height (m) |
|---|---|---|---|
| HW-1 | 117.2738889 | 48.58972222 | 481.29 |
| HW-2 | 117.2872222 | 48.58166667 | 493.26 |
| HW-3 | 117.2955556 | 48.57222222 | 509.89 |
| MW-1 | 117.2855556 | 48.56194444 | 505.17 |
| MW-2 | 117.2763889 | 48.54444444 | 511.63 |
| MW-3 | 117.2680556 | 48.52027778 | 562.77 |
| LW-1 | 117.2597222 | 48.49972222 | 545.77 |
| LW-2 | 117.2541667 | 48.47055556 | 547.94 |
| LW-3 | 117.2527778 | 48.465 | 544.57 |
| Environmental Factors | HW | MW | LW |
|---|---|---|---|
| Soil water content (%) | 4.80 ± 1.18 a | 2.17 ± 0.09 b | 1.85 ± 0.14 b |
| Silt | 0.05 ± 0.03 a | 0.31 ± 0.46 a | 0.04 ± 0.03 a |
| Clay | 2.43 ± 0.70 b | 4.08 ± 0.43 a | 3.18 ± 0.25 ab |
| Sand | 97.52 ± 0.72 a | 95.61 ± 0.56 b | 96.78 ± 0.27 ab |
| pH | 7.63 ± 0.20 a | 7.10 ± 0.11 a | 7.35 ± 0.36 a |
| Bulk density (g cm−3) | 1.27 ± 0.02 a | 1.23 ± 0.02 a | 1.27 ± 0.03 a |
| Total nitrogen (mg g−1) | 0.51 ± 0.14 b | 1.13 ± 0.13 a | 0.96 ± 0.13 a |
| Soil organic carbon (mg g−1) | 4.05 ± 1.20 b | 8.16 ± 0.61 a | 7.12 ± 0.72 a |
| Aboveground biomass (g m−2) | 87.72 ± 17.72 a | 122.01 ± 10.07 a | 120.96 ± 4.86 a |
| Phylum | HW | MW | LW |
|---|---|---|---|
| Ascomycota | 80.14 ± 3.46 a | 67.76 ± 7.03 a | 70.89 ± 3.78 a |
| Unassigned | 13.22 ± 2.96 a | 12.96 ± 2.50 a | 13.91 ± 2.06 a |
| Basidiomycota | 5.45 ± 1.7 a | 16.07 ± 8.15 a | 14.44 ± 4.73 a |
| Others | 1.19 ± 0.38 a | 3.19 ± 1.33 a | 0.75 ± 0.09 a |
| Class | HW | MW | LW |
|---|---|---|---|
| Sordariomycetes | 33.01 ± 5.48 a | 28.24 ± 3.31 a | 25.03 ± 2.80 a |
| Unassigned | 19.56 ± 3.73 a | 17.90 ± 2.48 a | 20.90 ± 2.82 a |
| Dothideomycetes | 26.32 ± 3.97 a | 14.07 ± 2.93 b | 20.87 ± 3.18 ab |
| Agaricomycetes | 4.71 ± 1.77 a | 15.97 ± 8.16 a | 14.39 ± 4.74 a |
| Eurotiomycetes | 6.29 ± 2.36 a | 11.98 ± 2.34 a | 10.83 ± 3.93 a |
| Leotiomycetes | 4.14 ± 1.73 a | 7.24 ± 4.81 a | 4.55 ± 2.11 a |
| Pezizomycetes | 3.32 ± 1.51 a | 0.66 ± 0.32 a | 1.84 ± 1.26 a |
| Others | 2.62 ± 0.76 a | 3.94 ± 0.30 a | 1.60 ± 0.30 a |
Disclaimer/Publisher’s Note: The statements, opinions and data contained in all publications are solely those of the individual author(s) and contributor(s) and not of MDPI and/or the editor(s). MDPI and/or the editor(s) disclaim responsibility for any injury to people or property resulting from any ideas, methods, instructions or products referred to in the content. |
© 2023 by the authors. Licensee MDPI, Basel, Switzerland. This article is an open access article distributed under the terms and conditions of the Creative Commons Attribution (CC BY) license (https://creativecommons.org/licenses/by/4.0/).
Share and Cite
Chen, X.; Wang, Y.; Wang, Y.; Zhang, Y.; Shen, Y.; He, X.; Xiao, C. A Natural Moisture Gradient Affects Soil Fungal Communities on the South Shore of Hulun Lake, Inner Mongolia, China. J. Fungi 2023, 9, 549. https://doi.org/10.3390/jof9050549
Chen X, Wang Y, Wang Y, Zhang Y, Shen Y, He X, Xiao C. A Natural Moisture Gradient Affects Soil Fungal Communities on the South Shore of Hulun Lake, Inner Mongolia, China. Journal of Fungi. 2023; 9(5):549. https://doi.org/10.3390/jof9050549
Chicago/Turabian StyleChen, Xin, Yujue Wang, Yao Wang, Yushu Zhang, Yuting Shen, Xiaojia He, and Chunwang Xiao. 2023. "A Natural Moisture Gradient Affects Soil Fungal Communities on the South Shore of Hulun Lake, Inner Mongolia, China" Journal of Fungi 9, no. 5: 549. https://doi.org/10.3390/jof9050549
APA StyleChen, X., Wang, Y., Wang, Y., Zhang, Y., Shen, Y., He, X., & Xiao, C. (2023). A Natural Moisture Gradient Affects Soil Fungal Communities on the South Shore of Hulun Lake, Inner Mongolia, China. Journal of Fungi, 9(5), 549. https://doi.org/10.3390/jof9050549

