Four New Species of Torula (Torulaceae, Pleosporales) from Sichuan, China
Abstract
1. Introduction
2. Materials and Methods
2.1. Sample Collection, Isolation and Morphological Examination
2.2. DNA Extraction, PCR Amplification and Sequencing
2.3. Phylogenetic Analyses
3. Results
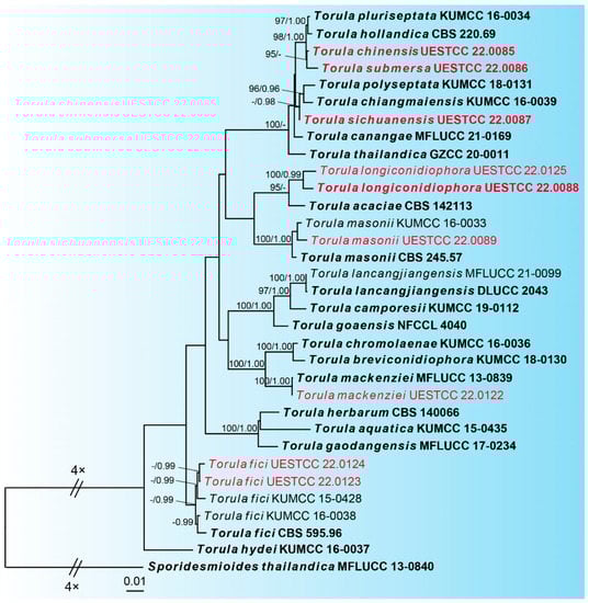
3.1. Molecular Phylogeny
3.2. Taxonomy
4. Discussion
Author Contributions
Funding
Institutional Review Board Statement
Informed Consent Statement
Data Availability Statement
Acknowledgments
Conflicts of Interest
References
- Crous, P.W.; Carris, L.M.; Giraldo, A.; Groenewald, J.Z.; Hawksworth, D.L.; Hemández-Restrepo, M.; Jaklitsch, W.M.; Lebrun, M.H.; Schumacher, R.K.; Stielow, J.B.; et al. The Genera of Fungi—Fixing the application of the type species of generic names—G2: Allantophomopsis, Latorua, Macrodiplodiopsis, Macrohilum, Milospium, Protostegia, Pyricularia, Robillarda, Rotula, Septoriella, Torula, and Wojnowicia. IMA Fungus 2015, 6, 163–198. [Google Scholar] [CrossRef] [PubMed]
- Su, H.; Hyde, K.D.; Maharachchikumbura, S.S.N.; Ariyawansa, H.A.; Luo, Z.; Promputtha, I.; Tian, Q.; Lin, C.; Shang, Q.; Zhao, Y.; et al. The families Distoseptisporaceae fam. nov., Kirschsteiniotheliaceae, Sporormiaceae and Torulaceae, with new species from freshwater in Yunnan Province, China. Fungal Divers. 2016, 80, 375–409. [Google Scholar] [CrossRef]
- Hyde, K.D.; Hongsanan, S.; Jeewon, R.; Bhat, D.J.; McKenzie, E.H.C.; Jones, E.B.G.; Phookamsak, R.; Ariyawansa, H.A.; Boonmee, S.; Zhao, Q.; et al. Fungal diversity notes 367–490: Taxonomic and phylogenetic contributions to fungal taxa. Fungal Divers. 2016, 80, 1–270. [Google Scholar] [CrossRef]
- Li, J.F.; Phookamsak, R.; Jeewon, R.; Bhat, D.J.; Mapook, A.; Camporesi, E.; Shang, Q.J.; Chukeatirote, E.; Bahkali, A.H.; Hyde, K.D. Molecular taxonomy and morphological characterization reveal new species and new host records of Torula species (Torulaceae, Pleosporales). Mycol. Prog. 2017, 16, 447–461. [Google Scholar] [CrossRef]
- Su, X.J.; Luo, Z.L.; Jeewon, R.; Bhat, D.J.; Bao, D.F.; Li, W.L.; Hao, Y.E.; Su, H.Y.; Hyde, K.D. Morphology and multigene phylogeny reveal new genus and species of Torulaceae from freshwater habitats in northwestern Yunnan, China. Mycol. Prog. 2018, 17, 531–545. [Google Scholar] [CrossRef]
- Li, J.; Bhat, D.J.; Phookamsak, R.; Mapook, A.; Lumyong, S.; Hyde, K. Sporidesmioides thailandica gen. et sp. nov. (Dothideomycetes) from northern Thailand. Mycol. Prog. 2016, 15, 1169–1178. [Google Scholar] [CrossRef]
- Crous, P.W.; Schumacher, R.K.; Wood, A.R.; Groenewald, J.Z. The Genera of Fungi—G5: Arthrinium, Ceratosphaeria, Dimerosporiopsis, Hormodochis, Lecanostictopsis, Lembosina, Neomelanconium, Phragmotrichum, Pseudomelanconium, Rutola, and Trullula. Fungal Syst. Evol. 2020, 5, 77–98. [Google Scholar] [CrossRef]
- Boonmee, S.; Wanasinghe, D.N.; Calabon, M.S.; Huanraluek, N.; Chandrasiri, S.K.U.; Jones, G.E.B.; Rossi, W.; Leonardi, M.; Singh, S.K.; Rana, S.; et al. Fungal diversity notes 1387–1511: Taxonomic and phylogenetic contributions on genera and species of fungal taxa. Fungal Divers. 2021, 111, 1–335. [Google Scholar] [CrossRef] [PubMed]
- Persoon, C.H. Neuer versuch einer systematischen eintheilung der schwaümme. N. Mag. Bot. Ihrem Ganzen Umfange 1794, 1, 63–128. [Google Scholar]
- Crane, J.L.; Schoknecht, J.D. Revision of Torula species. Rutola, a new genus for Torula graminis. Botany 1977, 55, 3013–3019. [Google Scholar] [CrossRef]
- Crane, J.L.; Miller, A.N. Studies in genera similar to Torula: Bahusaganda, Bahusandhika, Pseudotorula, and Simmonsiella gen. nov. IMA Fungus 2016, 7, 29–45. [Google Scholar] [CrossRef] [PubMed]
- Hyde, K.D.; Norphanphoun, C.; Abreu, V.P.; Bazzicalupo, A.; Thilini Chethana, K.W.; Clericuzio, M.; Dayarathne, M.C.; Dissanayake, A.J.; Ekanayaka, A.H.; He, M.Q.; et al. Fungal diversity notes 603–708: Taxonomic and phylogenetic notes on genera and species. Fungal Divers. 2017, 87, 1–235. [Google Scholar] [CrossRef]
- Hyde, K.D.; Tennakoon, D.S.; Jeewon, R.; Bhat, D.J.; Maharachchikumbura, S.S.N.; Rossi, W.; Leonardi, M.; Lee, H.B.; Mun, H.Y.; Houbraken, J.; et al. Fungal diversity notes 1036–1150: Taxonomic and phylogenetic contributions on genera and species of fungal taxa. Fungal Divers. 2019, 96, 1–242. [Google Scholar] [CrossRef]
- Hyde, K.D.; Dong, Y.; Phookamsak, R.; Jeewon, R.; Bhat, D.J.; Jones, E.B.G.; Liu, N.G.; Abeywickrama, P.D.; Mapook, A.; Wei, D.; et al. Fungal diversity notes 1151–1276: Taxonomic and phylogenetic contributions on genera and species of fungal taxa. Fungal Divers. 2020, 100, 5–277. [Google Scholar] [CrossRef]
- Liang, Z.Q.; Wang, B.; Kang, J.C. Several rare entopathogenic fungi from the Western Sichuan mountains. Fungal Divers. 2003, 12, 129–134. [Google Scholar]
- Zhou, Y.; He, S.; Gong, G.; Zhang, S.; Chang, X.; Liu, N.; Sun, X.; Qi, X.; Ye, K.; Wang, Y. Soil fungal diversity in three nature reserves of Jiuzhaigou County, Sichuan Province, China. Ann. Microbiol. 2014, 64, 1275–1290. [Google Scholar] [CrossRef]
- Zhou, W.; Wei, Q.; Feng, R.; Liu, Y.; Liang, H.; Li, J.; Yan, K. Diversity and spatial distribution of endophytic fungi in Cinnamomum longepaniculatum of Yibin, China. Arch. Microbiol. 2021, 203, 3361–3372. [Google Scholar] [CrossRef]
- Yan, K.; Abbas, M.; Meng, L.; Cai, H.; Peng, Z.; Li, Q.; El-Sappah, A.H.; Yan, L.; Zhao, X. Analysis of the fungal diversity and community structure in Sichuan dark tea during pile-fermentation. Front. Microbiol. 2021, 12, 706714. [Google Scholar] [CrossRef]
- Chen, Y.P.; Tian, W.H.; Guo, Y.B.; Madrid, H.; Maharachchikumbura, S.S.N. Synhelminthosporium gen. et sp. nov. and two new species of Helminthosporium (Massarinaceae, Pleosporales) from Sichuan Province, China. J. Fungi 2022, 8, 712. [Google Scholar] [CrossRef]
- Senanayake, I.; Rathnayaka, A.; Sandamali, D.; Calabon, M.; Gentekaki, E.; Lee, H.; Pem, D.; Dissanayake, L.; Wijesinghe, S.; Bundhun, D.; et al. Morphological approaches in studying fungi: Collection, examination, isolation, sporulation and preservation. Mycosphere 2020, 11, 2678–2754. [Google Scholar] [CrossRef]
- Toju, H.; Tanabe, A.S.; Yamamoto, S.; Sato, H. High-coverage ITS primers for the DNA-based identification of Ascomycetes and Basidiomycetes in environmental samples. PLoS ONE 2012, 7, e40863. [Google Scholar] [CrossRef]
- White, T.J.; Bruns, T.; Lee, S.; Taylor, J. 38—Amplification and direct sequencing of fungal ribosomal rna genes for phylogenetics. In PCR Protocols; Innis, M.A., Gelfand, D.H., Sninsky, J.J., White, T.J., Eds.; Academic Press: San Diego, CA, USA, 1990; pp. 315–322. [Google Scholar] [CrossRef]
- Vilgalys, R.; Hester, M. Rapid genetic identification and mapping of enzymatically amplified ribosomal DNA from several Cryptococcus species. J. Bacteriol. 1990, 172, 4238–4246. [Google Scholar] [CrossRef]
- Cubeta, M.A.; Echandi, E.; Abernethy, T.; Vilgalys, R. Characterization of anastomosis groups of binucleate Rhizoctonia species using restriction analysis of an amplified ribosomal RNA gene. Phytopathology 1991, 81, 1395–1400. [Google Scholar] [CrossRef]
- Hibbett, D.S. Phylogenetic evidence for horizontal transmission of group I introns in the nuclear ribosomal DNA of mushroom-forming fungi. Mol. Biol. Evol. 1996, 13, 903–917. [Google Scholar] [CrossRef]
- Rehner, S.A.; Buckley, E. A Beauveria phylogeny inferred from nuclear ITS and EF1-alpha sequences: Evidence for cryptic diversification and links to Cordyceps teleomorphs. Mycologia 2005, 97, 84–98. [Google Scholar] [CrossRef]
- Jaklitsch, W.M.; Komon, M.; Kubicek, C.P.; Druzhinina, I.S. Hypocrea voglmayrii sp. nov. from the Austrian Alps represents a new phylogenetic clade in Hypocrea/Trichoderma. Mycologia 2005, 97, 1365–1378. [Google Scholar] [CrossRef]
- Voglmayr, H.; Akulov, O.Y.; Jaklitsch, W.M. Reassessment of Allantonectria, phylogenetic position of Thyronectroidea, and Thyronectria caraganae sp. nov. Mycol. Prog. 2016, 15, 921–937. [Google Scholar] [CrossRef]
- Paradis, E.; Claude, J.; Strimmer, K. APE: Analyses of phylogenetics and evolution in R language. Bioinformatics 2004, 20, 289–290. [Google Scholar] [CrossRef]
- Katoh, K.; Misawa, K.; Kuma, K.i.; Miyata, T. MAFFT: A novel method for rapid multiple sequence alignment based on fast Fourier transform. Nucleic Acids Res. 2002, 30, 3059–3066. [Google Scholar] [CrossRef]
- Capella-Gutiérrez, S.; Silla-Martínez, J.M.; Gabaldón, T. TrimAl: A tool for automated alignment trimming in large-scale phylogenetic analyses. Bioinformatics 2009, 25, 1972–1973. [Google Scholar] [CrossRef]
- Lanfear, R.; Frandsen, P.B.; Wright, A.M.; Senfeld, T.; Calcott, B. PartitionFinder 2: New Methods for selecting partitioned models of evolution for molecular and morphological phylogenetic Analyses. Mol. Biol. Evol. 2016, 34, 772–773. [Google Scholar] [CrossRef] [PubMed]
- Nguyen, L.T.; Schmidt, H.A.; von Haeseler, A.; Minh, B.Q. IQ-TREE: A fast and effective stochastic algorithm for estimating maximum-likelihood phylogenies. Mol. Biol. Evol. 2014, 32, 268–274. [Google Scholar] [CrossRef] [PubMed]
- Huelsenbeck, J.P.; Ronquist, F. MRBAYES: Bayesian inference of phylogenetic trees. Bioinformatics 2001, 17, 754–755. [Google Scholar] [CrossRef] [PubMed]
- Rambaut, A.; Drummond, A.J.; Xie, D.; Baele, G.; Suchard, M.A. Posterior summarization in Bayesian phylogenetics using Tracer 1.7. Syst. Biol. 2018, 67, 901–904. [Google Scholar] [CrossRef]
- Bouckaert, R.; Vaughan, T.G.; Barido-Sottani, J.; Duchêne, S.; Fourment, M.; Gavryushkina, A.; Heled, J.; Jones, G.; Kühnert, D.; De Maio, N.; et al. BEAST 2.5: An advanced software platform for Bayesian evolutionary analysis. PLoS Comput. Biol. 2019, 15, e1006650. [Google Scholar] [CrossRef]
- Yu, G. Using ggtree to visualize data on Tree-like structures. Curr. Protoc. Bioinform. 2020, 69, e96. [Google Scholar] [CrossRef]
- Pratibha, J.; Prabhugaonkar, A. Torula goaensis, a new asexual ascomycetous fungus in Torulaceae. Webbia 2017, 72, 171–175. [Google Scholar] [CrossRef]
- Crous, P.W.; Wingfield, M.J.; Burgess, T.I.; Hardy, G.E.; Crane, C.; Barrett, S.; Cano-Lira, J.F.; Le Roux, J.J.; Thangavel, R.; Guarro, J.; et al. Fungal Planet description sheets: 469–557. Persoonia 2016, 37, 218–403. [Google Scholar] [CrossRef]
- De Silva, N.I.; Hyde, K.D.; Lumyong, S.; Phillips, A.J.L.; Bhat, D.J.; Maharachchikumbura, S.S.N.; Thambugala, K.M.; Tennakoon, D.S.; Suwannarach, N.; Karunarathna, S.C. Morphology, phylogeny, host association and geography of fungi associated with plants of Annonaceae, Apocynaceae and Magnoliaceae. Mycosphere 2022, 13, 955–1076. [Google Scholar] [CrossRef]
- Tiwari, S.C.; Mishra, R.R. Fungal abundance and diversity in earthworm casts and in uningested soil. Biol. Fertil. Soils 1993, 16, 131–134. [Google Scholar] [CrossRef]
- Hongsanan, S.; Hyde, K.D.; Phookamsak, R.; Wanasinghe, D.N.; McKenzie, E.H.C.; Sarma, V.V.; Boonmee, S.; Lücking, R.; Bhat, D.J.; Liu, N.G.; et al. Refined families of Dothideomycetes: Dothideomycetidae and Pleosporomycetidae. Mycosphere 2020, 105, 317–318. [Google Scholar] [CrossRef]
- Nallathambi, P.; Umamaheswari, C. A new disease of ber (Ziziphus mauritiana Lim) caused by Torula herbarum (Pers) link. J. Mycol. Plant Pathol. 2001, 31, 92. [Google Scholar]
- Kasprzyk, I.; Grinn-Gofroń, A.; Ćwik, A.; Kluska, K.; Cariñanos, P.; Wójcik, T. Allergenic fungal spores in the air of urban parks. Aerobiologia 2021, 37, 39–51. [Google Scholar] [CrossRef]
- Knutsen, A.P.; Bush, R.K.; Demain, J.G.; Denning, D.W.; Dixit, A.; Fairs, A.; Greenberger, P.A.; Kariuki, B.; Kita, H.; Kurup, V.P.; et al. Fungi and allergic lower respiratory tract diseases. J. Allergy. Clin. Immunol. 2012, 129, 280–291. [Google Scholar] [CrossRef]
- Korneykova, M.V.; Soshina, A.S.; Gavrichkova, O.V. Culturable airborne fungi of urban, forest and coastal areas of the Kola Peninsula. In Proceedings of the Advanced Technologies for Sustainable Development of Urban Green Infrastructure; Springer: Cham, Switzerland, 2021; pp. 150–160. [Google Scholar]
- Korneykova, M.V.; Evdokimova, G.A. Microbiota of the ground air layers in natural and industrial zones of the Kola Arctic. J. Environ. Sci. Health. A Tox. Hazard. Subst. Environ. Eng. 2018, 53, 271–277. [Google Scholar] [CrossRef]
- Anjali, A.R.; Bhajbhuje, M.N. Aeromycoflora of the lake of Futala area, Nagpur (M. S.) India. Int. J. Life Sci. 2018, 6, 635–642. [Google Scholar]
- Kadkol, M.V.; Gopalkrishnan, K.S.; Narasimhachari, N. Isolation and characterization of naphthaquinone pigments from Torula herbarum (Pers.). herbarin and dehydroherbarin. J. Antibiot. 1971, 24, 245–248. [Google Scholar] [CrossRef]
- Cole, R.J.; Jarvis, B.B.; Schweikert, M.A. 7—Paspaline and Related Metabolites. In Handbook of Secondary Fungal Metabolites; Cole, R.J., Jarvis, B.B., Schweikert, M.A., Eds.; Academic Press: San Diego, CA, USA, 2003; pp. 441–482. [Google Scholar]
- Narasimhachari, N.; Gopalkrishnan, L.S. Naphthaquinone pigments from Torula herbarum: Structure of o-methylherbarin. J. Antibiot. 1974, 27, 283–287. [Google Scholar] [CrossRef]






| Locus | PCR Primers | PCR: Thermal Cycles | References |
|---|---|---|---|
| ITS | ITS9mun or ITS5/ITS4_KYO1 or ITS4 | (94 °C: 30 s, 56 °C: 30 s, 72 °C: 30 s) × 35 cycles | [21,22] |
| LSU | LR0R/LR5 | (94 °C: 30 s, 56 °C: 30 s, 72 °C: 1 min) × 35 cycles | [23,24] |
| SSU | PNS1/NS41 | (94 °C: 30 s, 56 °C: 30 s, 72 °C: 1 min) × 35 cycles | [25] |
| TEF | EF1-983/EF1-2218R | (94 °C: 30 s, 52 °C: 30 s, 72 °C: 1 min) × 35 cycles | [26,27] |
| RPB2 | dRPB2-5f/dRPB2-7r | (94 °C: 30 s, 52 °C: 30 s, 72 °C: 1 min) × 35 cycles | [28] |
| Species | Strain/Voucher No. | GenBank Accession Numbers | ||||
|---|---|---|---|---|---|---|
| ITS | LSU | SSU | TEF | RPB2 | ||
| Sporidesmioides thailandica | MFLUCC 13-0840 | MN061347 | NG_059703 | NG_061242 | KX437766 | KX437761 |
| Torula acaciae | CBS 142113 | NR_155944 | NG_059764 | - | - | KY173594 |
| T. aquatica | KUMCC 15-0435 | MG208167 | MG208146 | - | - | MG207977 |
| T. breviconidiophora | KUMCC 18-0130 | MK071670 | MK071672 | MK071697 | MK077673 | - |
| T. camporesii | KUMCC 19-0112 | MN507400 | MN507402 | MN507401 | MN507403 | MN507404 |
| T. canangae | MFLUCC 21-0169 | OL966950 | OL830816 | - | ON032379 | - |
| T. chiangmaiensis | KUMCC 16-0039 | MN061342 | KY197856 | KY197863 | KY197876 | - |
| T. chinensis | UESTCC 22.0085 | OQ127986 | OQ128004 | OQ127995 | - | - |
| T. chromolaenae | KUMCC 16-0036 | MN061345 | KY197860 | KY197867 | KY197880 | KY197873 |
| T. fici | CBS 595.96 | KF443408 | KF443385 | KF443387 | KF443402 | KF443395 |
| T. fici | KUMCC 15-0428 | MG208172 | MG208151 | - | MG207999 | MG207981 |
| T. fici | KUMCC 16-0038 | MN061341 | KY197859 | KY197866 | KY197879 | KY197872 |
| T. fici | UESTCC 22.0123 | OQ127978 | OQ127996 | OQ127987 | OQ158972 | OQ158969 |
| T. fici | UESTCC 22.0124 | OQ127979 | OQ127997 | OQ127988 | OQ158972 | OQ158970 |
| T. gaodangensis | MFLUCC 17-0234 | MF034135 | NG_059827 | NG_063641 | - | - |
| T. goaensis | NFCCL 4040 | NR_159045 | NG_060016 | - | - | - |
| T. herbarum | CBS 140066 | KR873260 | KR873288 | - | - | - |
| T. hollandica | CBS 220.69 | NR_132893 | NG_064274 | KF443389 | KF443401 | KF443393 |
| T. hydei | KUMCC 16-0037 | MN061346 | MH253926 | MH253928 | MH253930 | - |
| T. lancangjiangensis | DLUCC 2043 | MW723059 | MW879526 | MW774582 | MW729785 | MW729780 |
| T. lancangjiangensis | MFLUCC 21-0099 | MZ538529 | MZ538563 | - | MZ567104 | - |
| T. longiconidiophora | UESTCC 22.0088 | OQ127983 | OQ128001 | OQ127992 | OQ158972 | OQ158967 |
| T.longiconidiophora | UESTCC 22.0125 | OQ127984 | OQ128002 | OQ127993 | OQ158972 | OQ158972 |
| T. mackenziei | MFLUCC 13-0839 | MN061344 | KY197861 | KY197868 | KY197881 | KY197874 |
| T. mackenziei | UESTCC 22.0122 | OQ127980 | OQ127998 | OQ127989 | OQ158972 | OQ158971 |
| T. masonii | CBS 245.57 | NR_145193 | NG_058185 | - | - | - |
| T. masonii | KUMCC 16-0033 | MN061339 | KY197857 | KY197864 | KY197877 | KY197870 |
| T. masonii | UESTCC 22.0089 | OQ127982 | OQ128000 | OQ127991 | - | - |
| T. pluriseptata | KUMCC 16-0034 | MN061338 | KY197855 | KY197862 | KY197875 | KY197869 |
| T. polyseptata | KUMCC 18-0131 | MK071671 | MK071673 | MK071698 | MK077674 | - |
| T. sichuanensis | UESTCC 22.0087 | OQ127981 | OQ127999 | OQ127990 | - | - |
| T. submersa | UESTCC 22.0086 | OQ127985 | OQ128003 | OQ127994 | OQ158972 | OQ158968 |
| T. thailandica | GZCC 20-0011 | MN907426 | MN907428 | MN907427 | - | - |
Disclaimer/Publisher’s Note: The statements, opinions and data contained in all publications are solely those of the individual author(s) and contributor(s) and not of MDPI and/or the editor(s). MDPI and/or the editor(s) disclaim responsibility for any injury to people or property resulting from any ideas, methods, instructions or products referred to in the content. |
© 2023 by the authors. Licensee MDPI, Basel, Switzerland. This article is an open access article distributed under the terms and conditions of the Creative Commons Attribution (CC BY) license (https://creativecommons.org/licenses/by/4.0/).
Share and Cite
Tian, W.; Su, P.; Chen, Y.; Maharachchikumbura, S.S.N. Four New Species of Torula (Torulaceae, Pleosporales) from Sichuan, China. J. Fungi 2023, 9, 150. https://doi.org/10.3390/jof9020150
Tian W, Su P, Chen Y, Maharachchikumbura SSN. Four New Species of Torula (Torulaceae, Pleosporales) from Sichuan, China. Journal of Fungi. 2023; 9(2):150. https://doi.org/10.3390/jof9020150
Chicago/Turabian StyleTian, Wenhui, Pengwei Su, Yanpeng Chen, and Sajeewa S. N. Maharachchikumbura. 2023. "Four New Species of Torula (Torulaceae, Pleosporales) from Sichuan, China" Journal of Fungi 9, no. 2: 150. https://doi.org/10.3390/jof9020150
APA StyleTian, W., Su, P., Chen, Y., & Maharachchikumbura, S. S. N. (2023). Four New Species of Torula (Torulaceae, Pleosporales) from Sichuan, China. Journal of Fungi, 9(2), 150. https://doi.org/10.3390/jof9020150

