Four New Endophytic Apiospora Species Isolated from Three Dicranopteris Species in Guizhou, China
Abstract
1. Introduction
2. Materials and Methods
2.1. Collection and Isolation
2.2. Morphological Study and Conservation
2.3. DNA Extraction, PCR Amplification and Sequencing
2.4. Alignments and Phylogenetic Analyses
3. Results
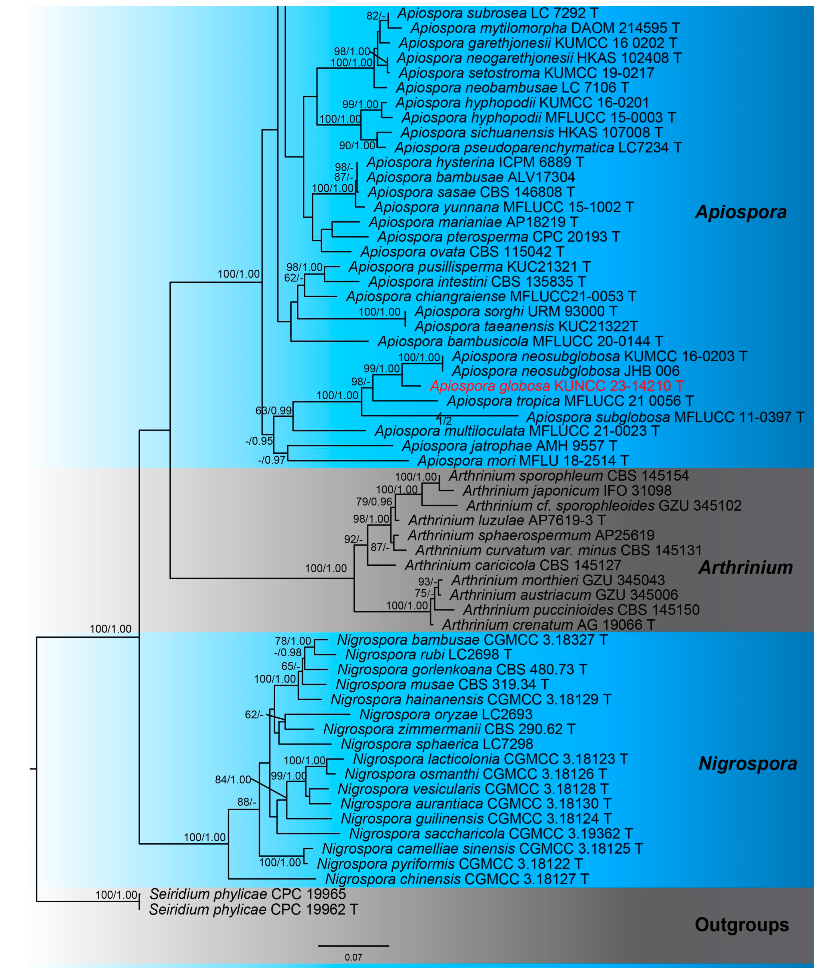
3.1. Phylogenetic Analysis
3.2. Taxonomy
4. Discussion
Author Contributions
Funding
Institutional Review Board Statement
Informed Consent Statement
Data Availability Statement
Acknowledgments
Conflicts of Interest
References
- Hyde, K.; Fröhlich, J.; Taylor, J. Fungi from palms. XXXVI. Reflections on unitunicate ascomycetes with apiospores. Sydowia 1998, 50, 21–80. [Google Scholar]
- Senanayake, I.C.; Maharachchikumbura, S.S.N.; Hyde, K.D.; Bhat, J.D.; Jones, E.G.; McKenzie, E.H.; Dai, D.Q.; Daranagama, D.A.; Dayarathne, M.C.; Goonasekara, I.D. Towards unraveling relationships in Xylariomycetidae (Sordariomycetes). Fungal Divers. 2015, 73, 73–144. [Google Scholar] [CrossRef]
- Hyde, K.D.; Norphanphoun, C.; Maharachchikumbura, S.; Bhat, D.; Jones, E.; Bundhun, D.; Chen, Y.; Bao, D.; Boonmee, S.; Calabon, M. Refined families of Sordariomycetes. Mycosphere 2020, 11, 305–1059. [Google Scholar] [CrossRef]
- Jiang, N.; Voglmayr, H.; Ma, C.-Y.; Xue, H.; Piao, C.-G.; Li, Y. A new Arthrinium-like genus of Amphisphaeriales in China. MycoKeys 2022, 92, 27. [Google Scholar] [CrossRef] [PubMed]
- Samarakoon, M.C.; Hyde, K.D.; Maharachchikumbura, S.S.; Stadler, M.; Gareth Jones, E.; Promputtha, I.; Suwannarach, N.; Camporesi, E.; Bulgakov, T.S.; Liu, J.-K. Taxonomy, phylogeny, molecular dating and ancestral state reconstruction of Xylariomycetidae (Sordariomycetes). Fungal Divers. 2022, 112, 1–88. [Google Scholar] [CrossRef]
- Saccardo, P.A. Conspectus generum pyrenomycetum italicorum additis speciebus fungorum Venetorum novis vel criticis, systemate carpologico dispositorum. Atti Soc. Veneziana-Trent. Istriana Sci. Nat. 1875, 4, 77–100. [Google Scholar]
- Hawksworth, D.L.; Crous, P.W.; Redhead, S.A.; Reynolds, D.R.; Samson, R.A.; Seifert, K.A.; Taylor, J.W.; Wingfield, M.J.; Abaci, Ö.; Aime, C. The Amsterdam declaration on fungal nomenclature. IMA Fungus 2011, 2, 105–111. [Google Scholar] [CrossRef]
- Crous, P.W.; Groenewald, J.Z. A phylogenetic re-evaluation of Arthrinium. IMA Fungus 2013, 4, 133–154. [Google Scholar] [CrossRef]
- Dai, D.-Q.; Jiang, H.-B.; Tang, L.-Z.; Bhat, D.J. Two new species of Arthrinium (Apiosporaceae, Xylariales) associated with bamboo from Yunnan, China. Mycosphere 2016, 7, 1332–1345. [Google Scholar] [CrossRef]
- Dai, D.Q.; Phookamsak, R.; Wijayawardene, N.N.; Li, W.J.; Bhat, D.J.; Xu, J.C.; Taylor, J.E.; Hyde, K.D.; Chukeatirote, E. Bambusicolous fungi. Fungal Divers. 2017, 82, 1–105. [Google Scholar] [CrossRef]
- Wang, M.; Tan, X.-M.; Liu, F.; Cai, L. Eight new Arthrinium species from China. MycoKeys 2018, 34, 1–24. [Google Scholar] [CrossRef] [PubMed]
- Pintos, Á.; Alvarado, P. Phylogenetic delimitation of Apiospora and Arthrinium. Fungal Syst. Evol. 2021, 7, 197–221. [Google Scholar] [CrossRef] [PubMed]
- Tian, X.; Karunarathna, S.C.; Mapook, A.; Promputtha, I.; Xu, J.; Bao, D.; Tibpromma, S. One new species and two new host records of Apiospora from bamboo and maize in Northern Thailand with thirteen new combinations. Life 2021, 11, 1071. [Google Scholar] [CrossRef]
- Bhunjun, C.S.; Niskanen, T.; Suwannarach, N.; Wannathes, N.; Chen, Y.-J.; McKenzie, E.H.; Maharachchikumbura, S.S.; Buyck, B.; Zhao, C.-L.; Fan, Y.-G. The numbers of fungi: Are the most speciose genera truly diverse? Fungal Divers. 2022, 114, 387–462. [Google Scholar] [CrossRef]
- Kwon, S.L.; Cho, M.; Lee, Y.M.; Kim, C.; Lee, S.M.; Ahn, B.J.; Lee, H.; Kim, J.-J. Two unrecorded Apiospora species isolated from marine substrates in Korea with eight new combinations (A. piptatheri and A. rasikravindrae). Mycobiology 2022, 50, 46–54. [Google Scholar] [CrossRef]
- Ma, X.; Chomnunti, P.; Doilom, M.; Daranagama, D.A.; Kang, J. Multigene Phylogeny Reveals Endophytic Xylariales Novelties from Dendrobium Species from Southwestern China and Northern Thailand. J. Fungi 2022, 8, 248. [Google Scholar] [CrossRef]
- Phukhamsakda, C.; Nilsson, R.H.; Bhunjun, C.S.; de Farias, A.R.G.; Sun, Y.-R.; Wijesinghe, S.N.; Raza, M.; Bao, D.-F.; Lu, L.; Tibpromma, S.; et al. The numbers of fungi: Contributions from traditional taxonomic studies and challenges of metabarcoding. Fungal Divers. 2022, 114, 327–386. [Google Scholar] [CrossRef]
- Pintos, Á.; Alvarado, P. New studies on Apiospora (Amphisphaeriales, Apiosporaceae): Epitypification of Sphaeria apiospora, proposal of Ap. marianiae sp. nov. and description of the asexual morph of Ap. sichuanensis. MycoKeys 2022, 92, 63–78. [Google Scholar] [CrossRef]
- Liu, R.; Li, D.; Zhang, Z.; Liu, S.; Liu, X.; Wang, Y.; Zhao, H.; Liu, X.; Zhang, X.; Xia, J. Morphological and phylogenetic analyses reveal two new species and a new record of Apiospora (Amphisphaeriales, Apiosporaceae) in China. MycoKeys 2023, 95, 27–45. [Google Scholar] [CrossRef]
- Zhao, H.; Dong, W.; Shu, Y.; Mapook, A.; Manawasinghe, I.; Doilom, M.; Luo, M. Bambusicolous fungi in Guangdong, China: Establishing Apiospora magnispora sp. nov. (Apiosporaceae, Amphisphaeriales) based on morphological and molecular evidence. J. Fungal Biol. 2023, 13, 1–15. [Google Scholar] [CrossRef]
- Sørensen, T.; Petersen, C.; Fechete, L.I.; Nielsen, K.L.; Sondergaard, T.E. A highly contiguous genome assembly of Arthrinium puccinoides. Genome Biol. Evol. 2022, 14, evac010. [Google Scholar] [CrossRef] [PubMed]
- Zeng, Q.; Lv, Y.-C.; Xu, X.-L.; Deng, Y.; Wang, F.-H.; Liu, S.-Y.; Liu, L.-J.; Yang, C.-L.; Liu, Y.-G. Morpho-Molecular Characterization of Microfungi Associated with Phyllostachys (Poaceae) in Sichuan, China. J. Fungi 2022, 8, 702. [Google Scholar] [CrossRef] [PubMed]
- Feng, Y.; Liu, J.K.; Lin, C.G.; Chen, Y.Y.; Xiang, M.M.; Liu, Z.Y. Additions to the genus Arthrinium (Apiosporaceae) from bamboos in China. Front. Microbiol. 2021, 12, 661281. [Google Scholar] [CrossRef]
- Crous, P.W.; Hernández-Restrepo, M.; Schumacher, R.; Cowan, D.A.; Maggs-Kölling, G.; Marais, E.; Wingfield, M.J.; Yilmaz, N.; Adan, O.; Akulov, A. New and interesting fungi. 4. Fungal Syst. Evol. 2021, 7, 255. [Google Scholar] [CrossRef] [PubMed]
- Kusari, S.; Lamshöft, M.; Zühlke, S.; Spiteller, M. An endophytic fungus from Hypericum perforatum that produces hypericin. J. Nat. Prod. 2008, 71, 159–162. [Google Scholar] [CrossRef] [PubMed]
- Rashmi, M.; Kushveer, J.; Sarma, V. A worldwide list of endophytic fungi with notes on ecology and diversity. Mycosphere 2019, 10, 798–1079. [Google Scholar] [CrossRef]
- Schulz, B.; Boyle, C.; Draeger, S.; Römmert, A.-K.; Krohn, K. Endophytic fungi: A source of novel biologically active secondary metabolites. Mycol. Res. 2002, 106, 996–1004. [Google Scholar] [CrossRef]
- Rana, K.L.; Kour, D.; Kaur, T.; Devi, R.; Negi, C.; Yadav, A.N.; Yadav, N.; Singh, K.; Saxena, A.K. Endophytic fungi from medicinal plants: Biodiversity and biotechnological applications. In Microbial Endophytes; Elsevier: Amsterdam, The Netherlands, 2020; pp. 273–305. [Google Scholar]
- Stierle, A.; Strobel, G.; Stierle, D. Taxol and taxane production by Taxomyces andreanae, an endophytic fungus of Pacific yew. Science 1993, 260, 214–216. [Google Scholar] [CrossRef]
- Stierle, A.; Strobel, G.; Stierle, D.; Grothaus, P.; Bignami, G. The search for a taxol-producing microorganism among the endophytic fungi of the Pacific yew, Taxus brevifolia. J. Nat. Prod. 1995, 58, 1315–1324. [Google Scholar] [CrossRef]
- Strobel, G.A. Endophytes as sources of bioactive products. Microbes Infect. 2003, 5, 535–544. [Google Scholar] [CrossRef]
- PPG, I. A community-derived classification for extant lycophytes and ferns. J. Syst. Evol. 2016, 54, 563–603. [Google Scholar] [CrossRef]
- Yang, L.; Huang, Y.; Lima, L.V.; Sun, Z.; Liu, M.; Wang, J.; Liu, N.; Ren, H. Rethinking the ecosystem functions of Dicranopteris, a widespread genus of ferns. Front. Plant Sci. 2021, 11, 581513. [Google Scholar] [CrossRef] [PubMed]
- Li, X.-L.; Cheng, X.; Yang, L.-M.; Wang, R.-R.; Zheng, Y.-T.; Xiao, W.-L.; Zhao, Y.; Xu, G.; Lu, Y.; Chang, Y. Dichotomains A and B: Two New Highly Oxygenated Phenolic Derivatives from Dicranopteris d ichotoma. Org. Lett. 2006, 8, 1937–1940. [Google Scholar] [CrossRef]
- Zakaria, Z.A.; Ghani, Z.D.F.A.; Nor, R.N.S.R.M.; Gopalan, H.K.; Sulaiman, M.R.; Abdullah, F.C. Antinociceptive and anti-inflammatory activities of Dicranopteris linearis leaves chloroform extract in experimental animals. Yakugaku Zasshi 2006, 126, 1197–1203. [Google Scholar] [CrossRef] [PubMed]
- Li, X.-L.; Yang, L.-M.; Zhao, Y.; Wang, R.-R.; Xu, G.; Zheng, Y.-T.; Tu, L.; Peng, L.-Y.; Cheng, X.; Zhao, Q.-S. Tetranorclerodanes and clerodane-type diterpene glycosides from Dicranopteris dichotoma. J. Nat. Prod. 2007, 70, 265–268. [Google Scholar] [CrossRef] [PubMed]
- Zakaria, Z.; Mohamed, A.; Mohd Jamil, N.; Rofiee, M.; Fatimah, C.; Mat Jais, A.; Sulaiman, M.; Somchit, M. In vitro anticancer activity of various extracts of the Malaysian, available but neglected, plants (Muntingia Calabura And Dicranopteris Linearis) against Mcf-7 And Ht-29 cancer cell lines. E–PharmaNexus 2008, 1, 10–17. [Google Scholar]
- Kale, M. Analysis of bioactive components of Dicranopteris Linearis (Burm. F.) Underwood whole plant ethanol extract by GC-MS. Pure Appl. Sci. Botany 2015, 34, 9–12. [Google Scholar] [CrossRef]
- Li, X.L.; Tu, L.; Zhao, Y.; Peng, L.Y.; Xu, G.; Cheng, X.; Zhao, Q.S. Terpenoids from two Dicranopteris species. Helv. Chim. Acta 2008, 91, 856–861. [Google Scholar] [CrossRef]
- Nontachaiyapoom, S.; Sasirat, S.; Manoch, L. Isolation and identification of Rhizoctonia-like fungi from roots of three orchid genera, Paphiopedilum, Dendrobium, and Cymbidium, collected in Chiang Rai and Chiang Mai provinces of Thailand. Mycorrhiza 2010, 20, 459–471. [Google Scholar] [CrossRef]
- Jiang, N.; Li, J.; Tian, C. Arthrinium species associated with bamboo and reed plants in China. Fungal Syst. Evol. 2018, 2, 1–9. [Google Scholar] [CrossRef]
- Jiang, H.B.; Hyde, K.D.; Doilom, M.; Karunarathna, S.C.; Xu, J.C.; Phookamsak, R. Arthrinium setostromum (Apiosporaceae, Xylariales), a novel species associated with dead bamboo from Yunnan, China. AJOM 2019, 2, 254–268. [Google Scholar] [CrossRef]
- Jayasiri, S.C.; Hyde, K.D.; Ariyawansa, H.A.; Bhat, J.; Buyck, B.; Cai, L.; Dai, Y.-C.; Abd-Elsalam, K.A.; Ertz, D.; Hidayat, I. The Faces of Fungi database: Fungal names linked with morphology, phylogeny and human impacts. Fungal Divers. 2015, 74, 3–18. [Google Scholar] [CrossRef]
- Vilgalys, R.; Hester, M. Rapid genetic identification and mapping of enzymatically amplified ribosomal DNA from several Cryptococcus species. J. Bacteriol. 1990, 172, 4238–4246. [Google Scholar] [CrossRef] [PubMed]
- White, T.J.; Bruns, T.; Lee, S.; Taylor, J. Amplification and direct sequencing of fungal ribosomal RNA genes for phylogenetics. PCR Protoc. A Guide Methods Appl. 1990, 18, 315–322. [Google Scholar] [CrossRef]
- O’Donnell, K.; Kistler, H.C.; Cigelnik, E.; Ploetz, R.C. Multiple evolutionary origins of the fungus causing Panama disease of banana: Concordant evidence from nuclear and mitochondrial gene genealogies. Proc. Natl. Acad. Sci. USA 1998, 95, 2044–2049. [Google Scholar] [CrossRef]
- Carbone, I.; Kohn, L.M. A method for designing primer sets for speciation studies in filamentous ascomycetes. Mycologia 1999, 91, 553–556. [Google Scholar] [CrossRef]
- O’Donnell, K.; Cigelnik, E. Two divergent intragenomic rDNA ITS2 types within a monophyletic lineage of the fungusfusariumare nonorthologous. Mol. Phylogenet. Evol. 1997, 7, 103–116. [Google Scholar] [CrossRef]
- Glass, N.L.; Donaldson, G.C. Development of primer sets designed for use with the PCR to amplify conserved genes from filamentous ascomycetes. Appl. Environ. Microb. 1995, 61, 1323–1330. [Google Scholar] [CrossRef]
- Hall, T.A. BioEdit: A user-friendly biological sequence alignment editor and analysis program for Windows 95/98/NT. Proc. Nucleic Acids Symp. Ser. 1999, 41, 95–98. [Google Scholar]
- Sun, L.K.; Park, M. The genus Arthrinium (Ascomycota, Sordariomycetes, Apiosporaceae) from marine habitats from Korea, with eight new species. IMA Fungus 2021, 12, 13. [Google Scholar] [CrossRef]
- Katoh, K.; Rozewicki, J.; Yamada, K.D. MAFFT online service: Multiple sequence alignment, interactive sequence choice and visualization. Brief. Bioinform. 2019, 20, 1160–1166. [Google Scholar] [CrossRef] [PubMed]
- Miller, M.A.; Pfeiffer, W.; Schwartz, T. Creating the CIPRES Science Gateway for inference of large phylogenetic trees. In Proceedings of the 2010 Gateway Computing Environments Workshop (GCE), New Orleans, LA, USA, 14 November 2010; pp. 1–8. [Google Scholar]
- Stamatakis, A. RAxML version 8: A tool for phylogenetic analysis and post-analysis of large phylogenies. Bioinformatics 2014, 30, 1312–1313. [Google Scholar] [CrossRef] [PubMed]
- Ronquist, F.; Teslenko, M.; Van Der Mark, P.; Ayres, D.L.; Darling, A.; Höhna, S.; Larget, B.; Liu, L.; Suchard, M.A.; Huelsenbeck, J.P. MrBayes 3.2: Efficient Bayesian phylogenetic inference and model choice across a large model space. Syst. Boil. 2012, 61, 539–542. [Google Scholar] [CrossRef] [PubMed]
- Nylander, J. MrModeltest v2. Program Distributed by the Author. Evolutionary Biology Centre. Uppsala University, Sweden. 2004. Available online: https://www.ebc.uu.se/systzoo/staff/nylander.html (accessed on 25 August 2023).
- Larget, B.; Simon, D.L. Markov chain Monte Carlo algorithms for the Bayesian analysis of phylogenetic trees. Mol. Boil. Evol. 1999, 16, 750–759. [Google Scholar] [CrossRef]
- Rambaut, A.; Drummond, A. FigTree: Tree Figure Drawing Tool, version 1.2.2.; Institute of Evolutionary Biology, University of Edinburgh: Edinburgh, UK, 2008. [Google Scholar]
- Sharma, R.; Kulkarni, G.; Sonawane, M.S.; Shouche, Y.S. A new endophytic species of Arthrinium (Apiosporaceae) from Jatropha podagrica. Mycoscience 2014, 55, 118–123. [Google Scholar] [CrossRef]
- Chen, T.Z.; Zhang, Y.; Ming, X.B.; Zhang, Q.; Long, H.; Hyde, K.D.; Li, Y.; Wang, Y. Morphological and phylogenetic resolution of Arthrinium from medicinal plants in Yunnan, including A. cordylines and A. pseudomarii spp. nov. Mycotaxon 2021, 136, 183–199. [Google Scholar] [CrossRef]
- Zhao, Y.; Deng, C.; Chen, X. Arthrinium phaeospermum causing dermatomycosis, a new record of China. Acta Mycol. Sin. 1990, 9, 232–235. [Google Scholar]
- Kwon, S.L.; Cho, M.; Lee, Y.M.; Lee, H.; Kim, C.; Kim, G.-H.; Kim, J.-J. Diversity of the Bambusicolous Fungus Apiospora in Korea: Discovery of New Apiospora Species. Mycobiology 2022, 50, 302–316. [Google Scholar] [CrossRef]
- Tang, X. Arthrinium bambusicola (Fungi, Sordariomycetes), a new species from Schizostachyum brachycladum in northern Thailand. Biodivers. Data J. 2020, 8, e58755. [Google Scholar] [CrossRef]
- Razikin, M.Z.M.; Nagao, H.; Zakaria, R. First report of Pteridocolous discomycetes, Lachnum lanariceps and L. oncospermatum, on decayed tree fern in Bukit Bendera (Penang Hill), Pulau Pinang, Malaysia. Ann. R. Bot. Gard. Peradiniya 2014, 36, 407–410. [Google Scholar]
- Kirschner, R.; Lee, P.H.; Huang, Y.-M. Diversity of fungi on Taiwanese fern plants: Review and new discoveries. Taiwania 2019, 64, 163–175. [Google Scholar] [CrossRef]
- Hong, J.-H.; Jang, S.; Heo, Y.M.; Min, M.; Lee, H.; Lee, Y.M.; Lee, H.; Kim, J.-J. Investigation of marine-derived Fungal Divers. and their exploitable biological activities. Mar. Drugs 2015, 13, 4137–4155. [Google Scholar] [CrossRef] [PubMed]
- Elissawy, A.M.; Ebada, S.S.; Ashour, M.L.; Özkaya, F.C.; Ebrahim, W.; Singab, A.B.; Proksch, P. Spiroarthrinols a and B, two novel meroterpenoids isolated from the sponge-derived fungus Arthrinium sp. Phytochem. Lett. 2017, 20, 246–251. [Google Scholar] [CrossRef]
- Pansanit, A.; Pripdeevech, P. Antibacterial secondary metabolites from an endophytic fungus, Arthrinium sp. MFLUCC16-1053 isolated from Zingiber cassumunar. Mycology 2018, 9, 264–272. [Google Scholar] [CrossRef][Green Version]
- Overgaard, M.L.; Aalborg, T.; Zeuner, E.J.; Westphal, K.R.; Lau, F.A.; Nielsen, V.S.; Carstensen, K.B.; Hundebøll, E.A.; Westermann, T.A.; Rathsach, G.G. Quick guide to secondary metabolites from Apiospora and Arthrinium. Fungal. Biol. Rev. 2023, 43, 100288. [Google Scholar] [CrossRef]
- Liu, X.; Luo, X.; Hu, W. Studies on the epidemiology and etiology of moldy sugarcane poisoning in China. Biomed. Environ. Sci. 1992, 5, 161–177. [Google Scholar]
- Birkelund, T.; Johansen, R.F.; Illum, D.G.; Dyrskog, S.E.; Østergaard, J.A.; Falconer, T.M.; Andersen, C.; Fridholm, H.; Overballe-Petersen, S.; Jensen, J.S. Fatal 3-nitropropionic acid poisoning after consuming coconut water. Emerg. Infect. Dis. 2021, 27, 278. [Google Scholar] [CrossRef]
- Liao, J.; Jiang, W.; Wu, X.; He, J.; Li, H.; Wang, T.; Cheng, L.; Chen, W.; Mo, L. First Report of Apiospora Mold on Sugarcane in China Caused by Apiospora arundinis (Arthrinium arundinis). Plant Dis. 2022, 106, 1058. [Google Scholar] [CrossRef]






| Taxon | Strain Code | Specimen | Status | Host | Tissues | Substrate (Sproluration) |
|---|---|---|---|---|---|---|
| A. aseptata | KUNCC 23-14169 | HKAS 129875 | H | D. pedata | Leaf | PDA |
| A. dematiacea | KUNCC 23-14202 | HKAS 129910 | H | D. ampla | Stem | PDA |
| A. dicranopteris | GZCC 23-0708 | HKAS 129898 | P | D. ampla | Rhizome | PDA |
| A. dicranopteris | GZCC 23-0712 | HKAS 129895 | P | D. pedata | Leaf | PDA |
| A. dicranopteris | KUNCC23-14177 | GZAAS 23-0780 | P | D. pedata | Root | PDA, WA |
| A. dicranopteris | KUNCC23-14171 | HKAS 129877 | H | D. pedata | Stem | PDA |
| A. globosa | KUNCC 23-14210 | HKAS 129921 | H | D. linearis | Stem | WA |
| Taxa Names | Strains | GenBank Accessions | |||
|---|---|---|---|---|---|
| LSU | ITS | TEF1-α | TUB2 | ||
| Apiospora acutiapicum | KUMCC 20-0210 T | MT946339 | MT946343 | MT947360 | MT947366 |
| Apiospora agari | KUC21333 T | MH498440 | MH498520 | MH544663 | MH498478 |
| Apiospora aquaticum | S 642 T | MK835806 | MK828608 | N/A | N/A |
| Apiospora arctoscopi | KUC21331 T | MH498449 | MH498529 | MN868918 | MH498487 |
| Apiospora arundinis | CBS 449 92 | KF144931 | KF144887 | KF145019 | KF144977 |
| Apiospora arundinis | GZCC 20-0116 T | MW478899 | MW481720 | MW522952 | MW522968 |
| Apiospora aurea | CBS 244.83 T | KF144935 | AB220251 | KF145023 | KF144981 |
| Apiospora balearica | CBS 145129 T | MK014836 | MK014869 | N/A | MK017975 |
| Apiospora bambusae | ALV17304 | MK014841 | MK014874 | MK017951 | MK017980 |
| Apiospora bambusicola | MFLUCC 20-0144 T | MW173087 | MW173030 | MW183262 | N/A |
| Apiospora biserialis | CGMCC 3.20135 T | MW478885 | MW481708 | MW522938 | MW522955 |
| Apiospora camelliae sinensis | LC 5007 T | KY494780 | KY494704 | KY705103 | KY705173 |
| Apiospora chiangraiense | MFLUCC 21-0053 T | MZ542524 | MZ542520 | N/A | MZ546409 |
| Apiospora chromolaenae | MFLUCC 17-1505 T | MT214436 | MT214342 | N/A | N/A |
| Apiospora cordylinae | GUCC 10027 T | N/A | MT040106 | MT040127 | MT040148 |
| Apiospora cyclobalanopsidis | CGMCC 3.20136 T | MW478892 | MW481713 | MW522945 | MW522962 |
| Apiospora descalsii | CBS 145130 T | MK014837 | MK014870 | MK017976 | |
| Apiospora dichotomanthi | LC 4950 T | KY494773 | KY494697 | KY705096 | KY705167 |
| Apiospora dongyingensis | SAUCC 0302 T | OP572424 | OP563375 | OP573264 | OP573270 |
| Apiospora esporlensis | CBS 145136 T | MK014845 | MK014878 | MK017983 | |
| Apiospora euphorbiae | IMI 285638b | AB220335 | AB220241 | NA | AB220288 |
| Apiospora fermenti | KUC21289 T | MF615213 | MF615226 | MH544667 | MF615231 |
| Apiospora gaoyouensis | CFCC 52301 T | N/A | MH197124 | MH236793 | MH236789 |
| Apiospora garethjonesii | KUMCC 16-0202 T | KY356091 | KY356086 | N/A | N/A |
| Apiospora gelatinosa | KHAS 11962 T | MW478888 | MW481706 | MW522941 | MW522958 |
| Apiospora guiyangensis | HKAS 102403 T | MW240577 | MW240647 | N/A | MW775604 |
| Apiospora guizhouensis | LC 5322 T | KY494785 | KY494709 | KY705108 | KY705178 |
| Apiospora hainanensis | SAUCC 1681 T | OP572422 | OP563373 | OP573262 | OP573268 |
| Apiospora hispanica | IMI 326877 T | AB220336 | AB220242 | N/A | AB220289 |
| Apiospora hydei | CBS 114990 T | KF144936 | KF144890 | KF145024 | KF144982 |
| Apiospora hydei | LC7103 | KY494791 | KY494715 | KY705114 | KY705183 |
| Apiospora hydei | LC7105 | KY494793 | KY494717 | KY705116 | KY705185 |
| Apiospora hydei | SICAUCC 22-0032 | ON185553 | ON183998 | ON221312 | ON221313 |
| Apiospora hyphopodii | MFLUCC 15-0003 T | N/A | KR069110 | N/A | N/A |
| Apiospora hyphopodii | KUMCC 16-0201 | KY356093 | KY356088 | N/A | N/A |
| Apiospora hysterina | ICPM 6889 T | MK014841 | MK014874 | MK017951 | MK017980 |
| Apiospora iberica | CBS 145137 T | MK014846 | MK014879 | N/A | MK017984 |
| Apiospora intestini | CBS 135835 T | KR149063 | KR011352 | KR011351 | KR011350 |
| Apiospora italica | CBS 145138 T | MK014847 | MK014880 | MK017956 | MK017985 |
| Apiospora jatrophae | AMH 9557 T | N/A | JQ246355 | N/A | N/A |
| Apiospora jiangxiensis | LC 4577 T | KY494769 | KY494693 | KY705092 | KY705163 |
| Apiospora kogelbergensis | CBS 113333 K | KF144938 | KF144892 | KF145026 | KF144984 |
| Apiospora koreana | KUC21332 T | MH498444 | MH498524 | MH544664 | MH498482 |
| Apiospora locuta pollinis | LC 11683 T | N/A | MF939595 | MF939616 | MF939622 |
| Apiospora longistroma | MFLUCC 11-0481 T | KU863129 | KU940141 | N/A | N/A |
| Apiospora malaysiana | CBS 102053T | KF144942 | KF144896 | KF145030 | KF144988 |
| Apiospora marianiae | AP18219 T | ON692422 | ON692406 | N/A | ON677186 |
| Apiospora marii | CBS 497.90 T | KF144947 | AB220252 | KF145035 | KF144993 |
| Apiospora marina | KUC21328 T | MH498458 | MH498538 | MH544669 | MH498496 |
| Apiospora mediterranea | IMI 326875 | AB220337 | AB220243 | N/A | AB220290 |
| Apiospora minutispora | 17E-042 T | N/A | LC517882 | LC518889 | LC518888 |
| Apiospora montagnei | AP301120 T | ON692424 | ON692408 | ON677182 | ON677188 |
| Apiospora mori | MFLU 18-2514 T | MW114393 | MW114313 | N/A | N/A |
| Apiospora multiloculata | MFLUCC 21-0023 T | OL873138 | OL873137 | N/A | OL874718 |
| Apiospora mytilomorpha | DAOM 214595 T | N/A | KY494685 | N/A | N/A |
| Apiospora neobambusae | LC 7106 T | KY494794 | KY494718 | KY806204 | KY705186 |
| Apiospora neochinense | CFCC 53036 T | N/A | MK819291 | MK818545 | MK818547 |
| Apiospora neogarethjonesii | HKAS 102408 T | MK070898 | MK070897 | N/A | N/A |
| Apiospora neosubglobosa | JHB 006 | KY356094 | KY356089 | N/A | N/A |
| Apiospora neosubglobosa | KUMCC 16-0203 T | KY356095 | KY356090 | N/A | N/A |
| Apiospora obovata | LC 4940 T | KY494772 | KY494696 | KY705095 | KY705166 |
| Apiospora ovata | CBS 115042 T | KF144950 | KF144903 | KF145037 | KF144995 |
| Apiospora paraphaeosperma | MFLUCC 13-0644 T | KX822124 | KX822128 | N/A | N/A |
| Apiospora phragmitis | CPC 18900 | KF144956 | KF144909 | KF145043 | KF145001 |
| Apiospora phyllostachydis | MFLUCC 18-1101 T | MH368077 | MK351842 | MK340918 | MK291949 |
| Apiospora piptatheri | CBS 145149 T | MK014860 | MK014893 | N/A | N/A |
| Apiospora pseudomarii | GUCC 10228 T | N/A | MT040124 | MT040145 | MT040166 |
| Apiospora pseudoparenchymatica | LC7234 T | KY494819 | KY494743 | KY705139 | KY705211 |
| Apiospora pseudorasikravindrae | KUMCC 20-0208 T | N/A | MT946344 | MT947361 | MT947367 |
| Apiospora pseudosinensis | CPC 21546 T | KF144957 | KF144910 | KF145044 | N/A |
| Apiospora pseudospegazzinii | CBS 102052 T | KF144958 | KF144911 | KF145045 | KF145002 |
| Apiospora pterosperma | CPC 20193 T | KF144960 | KF144913 | KF145046 | KF145004 |
| Apiospora pusillisperma | KUC21321 T | MH498453 | MH498533 | MN868930 | MH498491 |
| Apiospora qinlingensis | CFCC 52303 T | N/A | MH197120 | MH236795 | MH236791 |
| Apiospora rasikravindrae | NFCCI 2144 | N/A | JF326454 | N/A | N/A |
| Apiospora rasikravindrae | LC5449 | KY494789 | KY494713 | KY705112 | KY705182 |
| Apiospora sacchari | CBS 372.67 | KF144964 | KF144918 | KF145049 | KF145007 |
| Apiospora saccharicola | CBS 831.71 | KF144969 | KF144922 | KF145054 | KF145012 |
| Apiospora sargassi | KUC21228 T | KT207696 | KT207746 | MH544677 | KT207644 |
| Apiospora sasae | CBS 146808 T | MW883797 | MW883402 | N/A | MW890120 |
| Apiospora septata | CGMCC 3.20134 T | MW478890 | MW481711 | MW522943 | MW522960 |
| Apiospora serenensis | IMI 326869 T | AB220344 | AB220250 | N/A | AB220297 |
| Apiospora setariae | MT492005 | N/A | MT492005 | MW118457 | MT497467 |
| Apiospora setostroma | KUMCC 19-0217 | MN528011 | MN528012 | MN527357 | N/A |
| Apiospora sichuanensis | HKAS 107008 T | MW240578 | MW240648 | N/A | MW775605 |
| Apiospora sorghi | URM 93000 T | N/A | MK371706 | N/A | MK348526 |
| Apiospora sp. | SAUCC 1429 | OQ615287 | OQ592558 | N/A | N/A |
| Apiospora sp. | SAUCC 1430 | OQ615286 | OQ592557 | N/A | N/A |
| Apiospora sphaerosperma | CBS114314 | KF144951 | KF144904 | KF145038 | KF144996 |
| Apiospora stipae | CBS 146804 T | MW883798 | MW883403 | MW890082 | MW890121 |
| Apiospora subglobosa | MFLUCC 11-0397 T | KR069113 | KR069112 | N/A | N/A |
| Apiospora subrosea | LC 7292 T | KY494828 | KY494752 | KY705148 | KY705220 |
| Apiospora taeanensis | KUC21322T | N/A | MH498515 | MH544662 | MH498473 |
| Apiospora thailandica | MFLUCC 15-0202 T | KU863133 | KU940145 | N/A | N/A |
| Apiospora tropica | MFLUCC 21 0056 T | OK491653 | OK491657 | N/A | N/A |
| Apiospora vietnamensis | IMI 99670 T | KX986111 | KX986096 | N/A | KY019466 |
| Apiospora xenocordella | CBS 478 86 T | KF144970 | KF144925 | KF145055 | KF145013 |
| Apiospora yunnana | MFLUCC 15 1002 T | KU863135 | KU940147 | N/A | N/A |
| Arthrinium austriacum | GZU 345006 | MW208860 | MW208929 | N/A | N/A |
| Arthrinium caricicola | CBS 145127 | MK014838 | MK014871 | N/A | MK017977 |
| Arthrinium cf. sporophleoides | GZU 345102 | MW208866 | MW208944 | N/A | N/A |
| Arthrinium crenatum | AG 19066 T | MW208861 | MW208931 | N/A | N/A |
| Arthrinium japonicum | IFO 31098 | AB220358 | AB220264 | N/A | AB220311 |
| Arthrinium luzulae | AP7619 3 T | MW208863 | MW208937 | N/A | N/A |
| Arthrinium curvatum var. minus | CBS 145131 | MK014839 | MK014872 | N/A | MK017978 |
| Arthrinium morthieri | GZU 345043 | MW208864 | MW208938 | MW221920 | MW221926 |
| Arthrinium puccinioides | CBS 145150 | MK014861 | MK014894 | N/A | MK017998 |
| Arthrinium sphaerospermum | AP25619 | MW208865 | MW208943 | N/A | N/A |
| Arthrinium sporophleum | CBS 145154 | MK014865 | MK014898 | N/A | MK018001 |
| Nigrospora aurantiaca | CGMCC 3.18130 T | KX986098 | KX986064 | KY019295 | KY019465 |
| Nigrospora bambusae | CGMCC 3.18327 T | NG 069455 | KY385307 | KY385313 | KY385319 |
| Nigrospora camelliae sinensis | CGMCC 3.18125 T | KX986103 | KX985986 | KY019293 | KY019460 |
| Nigrospora chinensis | CGMCC 3.18127 T | KX986107 | KX986023 | KY019422 | KY019462 |
| Nigrospora gorlenkoana | CBS 480.73 T | KX986109 | KX986048 | KY019420 | KY019456 |
| Nigrospora guilinensis | CGMCC 3.18124 T | KX986113 | KX985983 | KY019292 | KY019459 |
| Nigrospora hainanensis | CGMCC 3.18129 T | KX986112 | KX986091 | KY019415 | KY019464 |
| Nigrospora lacticolonia | CGMCC 3.18123 T | KX986105 | KX985978 | KY019291 | KY019458 |
| Nigrospora musae | CBS 319.34 T | KX986110 | MH855545 | KY019419 | KY019455 |
| Nigrospora oryzae | LC2693 | KX986101 | KX985944 | KY019299 | KY019471 |
| Nigrospora osmanthi | CGMCC 3.18126 T | KX986106 | KX986010 | KY019421 | KY019461 |
| Nigrospora pyriformis | CGMCC 3.18122 T | KX986100 | KX985940 | KY019290 | KY019457 |
| Nigrospora rubi | LC2698 T | KX986102 | KX985948 | KY019302 | KY019475 |
| Nigrospora saccharicola | CGMCC 3.19362 T | N/A | MN215788 | MN264027 | MN329951 |
| Nigrospora sphaerica | LC7298 | KX986097 | KX985937 | KY019401 | KY019606 |
| Nigrospora vesicularis | CGMCC 3.18128 T | KX986099 | KX986088 | KY019294 | KY019463 |
| Nigrospora zimmermanii | CBS 290.62 T | KY806276 | KY385309 | KY385311 | KY385317 |
| Seiridium phylicae | CPC 19962 T | NG 042759 | LT853092 | LT853189 | LT853239 |
| Seiridium phylicae | CPC 19965 | KC005809 | LT853093 | LT853190 | LT853240 |
Disclaimer/Publisher’s Note: The statements, opinions and data contained in all publications are solely those of the individual author(s) and contributor(s) and not of MDPI and/or the editor(s). MDPI and/or the editor(s) disclaim responsibility for any injury to people or property resulting from any ideas, methods, instructions or products referred to in the content. |
© 2023 by the authors. Licensee MDPI, Basel, Switzerland. This article is an open access article distributed under the terms and conditions of the Creative Commons Attribution (CC BY) license (https://creativecommons.org/licenses/by/4.0/).
Share and Cite
Zhang, J.-Y.; Chen, M.-L.; Boonmee, S.; Wang, Y.-X.; Lu, Y.-Z. Four New Endophytic Apiospora Species Isolated from Three Dicranopteris Species in Guizhou, China. J. Fungi 2023, 9, 1096. https://doi.org/10.3390/jof9111096
Zhang J-Y, Chen M-L, Boonmee S, Wang Y-X, Lu Y-Z. Four New Endophytic Apiospora Species Isolated from Three Dicranopteris Species in Guizhou, China. Journal of Fungi. 2023; 9(11):1096. https://doi.org/10.3390/jof9111096
Chicago/Turabian StyleZhang, Jing-Yi, Meng-Lan Chen, Saranyaphat Boonmee, Yu-Xuan Wang, and Yong-Zhong Lu. 2023. "Four New Endophytic Apiospora Species Isolated from Three Dicranopteris Species in Guizhou, China" Journal of Fungi 9, no. 11: 1096. https://doi.org/10.3390/jof9111096
APA StyleZhang, J.-Y., Chen, M.-L., Boonmee, S., Wang, Y.-X., & Lu, Y.-Z. (2023). Four New Endophytic Apiospora Species Isolated from Three Dicranopteris Species in Guizhou, China. Journal of Fungi, 9(11), 1096. https://doi.org/10.3390/jof9111096

