Alternative CUG Codon Usage in the Halotolerant Yeast Debaryomyces hansenii: Gene Expression Profiles Provide New Insights into Ambiguous Translation
Abstract
1. Introduction
2. Materials and Methods
2.1. In Silico Sequence Analyses
2.2. Culture Media
2.3. Transmission Electron Microscopy
2.4. Growth Curves
2.5. RNA Extraction and cDNA Synthesis
2.6. RT-qPCR
2.7. Proteomic Physicochemical Properties
3. Results
3.1. Sequence and Structure Conservation of tRNACAG among CTG-Ser1 Clade
3.2. NaCl, pH and H2O2 Stresses Impact Colony Phenotype and Growth Rate in D. hansenii
3.3. D. hansenii Culture under Different Stress Conditions Induces Ultrastructure Modifications
3.4. Stress Induces Differential Gene Expression of Ambiguous Translation-Related Genes
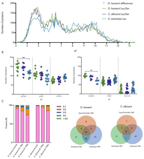
3.5. Codon Ambiguity Changes the Physicochemical Properties of Proteins to a Higher Extent in D. hansenii than in C. albicans
4. Discussion
Supplementary Materials
Author Contributions
Funding
Institutional Review Board Statement
Informed Consent Statement
Data Availability Statement
Acknowledgments
Conflicts of Interest
References
- Breuer, U.; Harms, H. Debaryomyces hansenii—An extremophilic yeast with biotechnological potential. Yeast 2006, 23, 415–437. [Google Scholar] [CrossRef]
- Gori, K.; Sørensen, L.; Petersen, M.; Jespersen, L.; Arneborg, N. Debaryomyces hansenii strains differ in their production of flavor compounds in a cheese surface model. Microbiol. Open 2012, 1, 161–168. [Google Scholar] [CrossRef]
- Prista, C.; Michán, C.; Miranda, I.; Ramos, J. The halotolerant Debaryomyces hansenii, the Cinderella of non-conventional yeasts. Yeast 2016, 33, 523–533. [Google Scholar] [CrossRef]
- Prista, C.; González-Hernández, J.C.; Ramos, J.; Loureiro-Dias, M.C. Cloning and characterization of two K+ transporters of Debaryomyces hansenii. Microbiology 2007, 153, 3034–3043. [Google Scholar] [CrossRef][Green Version]
- Gonzalez, N.A.; Vázquez, A.; Ortiz Zuazaga, H.G.; Sen, A.; Olvera, H.L.; Peña de Ortiz, S.; Govind, N.S. Genome-wide expression profiling of the osmoadaptation response of Debaryomyces hansenii. Yeast 2009, 2, 111–124. [Google Scholar] [CrossRef]
- Navarrete, C.; Siles, A.; Martínez, J.L.; Calero, F.; Ramos, J. Oxidative stress sensitivity in Debaryomyces hansenii. FEMS Yeast Res. 2009, 4, 582–590. [Google Scholar] [CrossRef]
- Segal-Kischinevzky, C.; Rodarte-Murguía, B.; Valdés-López, V.; Mendoza-Hernández, G.; González, A.; Alba-Lois, L. The euryhaline yeast Debaryomyces hansenii has two catalase genes encoding enzymes with differential activity profile. Curr. Microbiol. 2011, 3, 933–943. [Google Scholar] [CrossRef]
- Ramos-Moreno, L.; Ramos, J.; Michán, C. Overlapping responses between salt and oxidative stress in Debaryomyces hansenii. World J. Microbiol. Biotechnol. 2019, 170, 1–13. [Google Scholar] [CrossRef]
- Sánchez, N.S.; Calahorra, M.; Ramírez, J.; Peña, A. Salinity and high pH affect energy pathways and growth in Debaryomyces hansenii. Fungal Biol. 2018, 122, 977–990. [Google Scholar] [CrossRef]
- Jamieson, D.J. Oxidative stress response of the yeast Saccharomyces cerevisiae. Yeast 1998, 14, 1511–1527. [Google Scholar] [CrossRef]
- Skoneczny, M.; Rytka, J. Oxygen and haem regulate the synthesis of peroxisomal proteins: Catalase A, acyl-CoA oxidase and Pex1p in the yeast Saccharomyces cerevisiae; the regulation of these proteins by oxygen is not mediated by haem. Biochem. J. 2000, 1, 313–319. [Google Scholar] [CrossRef]
- González, J.; Castillo, R.; García-Campos, M.A.; Noriega-Samaniego, D.; Escobar-Sánchez, V.; Romero-Aguilar, L.; Alba-Lois, L.; Segal-Kischinevzky, C. Tolerance to oxidative stress in budding yeast by heterologous expression of catalases A and T from Debaryomyces hansenii. Curr. Microbiol. 2020, 77, 4000–4015. [Google Scholar] [CrossRef]
- Mortensen, H.D.; Jacobsen, T.; Koch, A.G.; Arneborg, N. Intracellular pH homeostasis plays a role in the tolerance of Debaryomyces hansenii and Candida zeylanoides to acidified nitrite. Appl. Environ. Microbiol. 2008, 74, 4835–4840. [Google Scholar] [CrossRef]
- Lant, J.; Berg, M.; Heinemann, I.; Brandl, C.; O’Donoghue, P. Pathways to disease from natural variations in human cytoplasmic tRNAs. J. Biol. Chem. 2019, 294, 5294–5308. [Google Scholar] [CrossRef]
- Mohler, K.; Ibba, M. Translational fidelity and mistranslation in the cellular response to stress. Nat. Microbiol. 2017, 2, 17117. [Google Scholar] [CrossRef]
- Hoffman, K.; O’Donoghue, P.; Brandl, C. Mistranslation: From adaptations to applications. Biochim. Biophys. Acta (BBA)-Gen. Subj. 2017, 1861, 3070–3080. [Google Scholar] [CrossRef]
- Reynolds, N.; Lazazzera, B.; Ibba, M. Cellular mechanisms that control mistranslation. Nat. Rev. Microbiol. 2010, 8, 849–856. [Google Scholar] [CrossRef]
- Meyerovich, M.; Mamou, G.; Ben-Yehuda, S. Visualizing high error levels during gene expression in living bacterial cells. Proc. Natl. Acad. Sci. USA 2010, 107, 11543–11548. [Google Scholar] [CrossRef]
- Javid, B.; Sorrentino, F.; Toosky, M.; Zheng, W.; Pinkham, J.; Jain, N.; Pan, M.; Deighan, P.; Rubin, E.J. Mycobacterial mistranslation is necessary and sufficient for rifampicin phenotypic resistance. Proc. Natl. Acad. Sci. USA 2014, 111, 1132–1137. [Google Scholar] [CrossRef]
- Schwartz, M.; Pan, T. Temperature dependent mistranslation in a hyperthermophile adapts proteins to lower temperatures. Nucleic Acids Res. 2015, 44, 294–303. [Google Scholar] [CrossRef]
- Pang, Y.; Abo, R.; Levine, S.; Dedon, P. Diverse cell stresses induce unique patterns of tRNA up- and down-regulation: tRNA-seq for quantifying changes in tRNA copy number. Nucleic Acids Res. 2014, 42, e170. [Google Scholar] [CrossRef]
- Chan, C.; Pang, Y.; Deng, W.; Babu, I.; Dyavaiah, M.; Begley, T.; Dedon, P. Reprogramming of tRNA modifications controls the oxidative stress response by codon-biased translation of proteins. Nat. Commun. 2012, 3, 937. [Google Scholar] [CrossRef]
- Kawaguchi, Y.; Honda, H.; Taniguchi-Morimura, J.; Iwasaki, S. The codon CUG is read as serine in an asporogenic yeast Candida cylindracea. Nature 1989, 341, 164–166. [Google Scholar] [CrossRef]
- Suzuki, T. The ‘polysemous’ codon–a codon with multiple amino acid assignment caused by dual specificity of tRNA identity. EMBO J. 1997, 16, 1122–1134. [Google Scholar] [CrossRef]
- Krassowski, T.; Coughlan, A.Y.; Shen, X.; Zhou, X.; Kominek, J.; Opulente, D.A.; Riley, R.; Maheshwari, N.; Shields, D.C.; Kurtzman, C.P.; et al. Evolutionary instability of CUG-Leu in the genetic code of budding yeasts. Nat. Commun. 2018, 9, 1887. [Google Scholar] [CrossRef]
- Moura, G.; Paredes, J.; Santos, M. Development of the genetic code: Insights from a fungal codon reassignment. FEBS Lett. 2009, 584, 334–341. [Google Scholar] [CrossRef]
- Santos, M.; Gomes, A.; Santos, M.; Carreto, L.; Moura, G. The genetic code of the fungal CTG clade. C. R. Biol. 2011, 334, 607–611. [Google Scholar] [CrossRef]
- Rocha, R.; Pereira, P.; Santos, M.; Macedo-Ribeiro, S. Unveiling the structural basis for translational ambiguity tolerance in a human fungal pathogen. Proc. Natl. Acad. Sci. USA 2011, 108, 14091–14096. [Google Scholar] [CrossRef]
- Ji, Q.; Fang, Z.; Ye, Q.; Ruan, Z.; Zhou, X.; Wang, E. C-terminal domain of leucyl-tRNA synthetase from pathogenic Candida albicans recognizes both tRNASer and tRNALeu. J. Biol. Chem. 2016, 291, 3613–3625. [Google Scholar] [CrossRef]
- Wright, R. Transmission electron microscopy of yeast. Microsc. Res. Tech. 2000, 51, 496–510. [Google Scholar] [CrossRef]
- Schmitt, M.; Brown, T.; Trumpower, B. A rapid and simple method for preparation of RNA from Saccharomyces cerevisiae. Nucleic Acids Res. 1990, 18, 3091–3092. [Google Scholar] [CrossRef]
- Kyte, J.; Doolittle, R. A simple method for displaying the hydropathic character of a protein. J. Mol. Biol. 1982, 157, 105–132. [Google Scholar] [CrossRef]
- Eisenberg, D.; Weiss, R.; Terwilliger, T. The hydrophobic moment detects periodicity in protein hydrophobicity. Proc. Natl. Acad. Sci. USA 1984, 81, 140–144. [Google Scholar] [CrossRef]
- Eisenberg, D.; Schwarz, E.; Komaromy, M.; Wall, R. Analysis of membrane and surface protein sequences with the hydrophobic moment plot. J. Mol. Biol. 1984, 179, 125–142. [Google Scholar] [CrossRef]
- Perreau, V.M.; Keith, G.; Holmes, W.M.; Przykorska, A.; Santos, M.A.; Tuite, M.F. The Candida albicans CUG-decoding ser-tRNA has an atypical anticodon stem-loop structure. J. Mol. Biol. 1999, 293, 1039–1053. [Google Scholar] [CrossRef]
- Santos, M.A.; Keith, G.; Tuite, M.F. Non-standard translational events in Candida albicans mediated by an unusual seryl-tRNA with a 5′-CAG-3′ (leucine) anticodon. EMBO J. 1993, 12, 607–616. [Google Scholar] [CrossRef]
- Ladner, J.; Jack, A.; Robertus, J.; Brown, R.; Rhodes, D.; Clark, B.; Klug, A. Structure of yeast phenylalanine transfer RNA at 2.5 A resolution. Proc. Natl. Acad. Sci. USA 1975, 72, 4414–4418. [Google Scholar] [CrossRef]
- Santos, M.A.; Perreau, V.M.; Tuite, M.F. Transfer RNA structural change is a key element in the reassignment of the CUG codon in Candida albicans. EMBO J. 1996, 15, 5060–5068. [Google Scholar] [CrossRef]
- De la Fuente-Colmenares, I.; González, J.; Ochoa-Gutiérrez, D.; Norma, S.S.; Escobar-Sánchez, V.; Segal-Kischinevzky, C. Universidad Nacional Autónoma de México, CDMX: Mexico City, México, 2022; manuscript in preparation.
- Ribeiro, R.A.; Bourbon-Melo, N.; Sá-Correia, I. The cell wall and the response and tolerance to stresses of biotechnological relevance in yeasts. Front. Microbiol. 2022, 13, 953479. [Google Scholar] [CrossRef] [PubMed]
- Lin, N.X.; Xu, Y.; Yu, X.W. Overview of yeast environmental stress response pathways and the development of tolerant yeasts. Syst. Microbiol. Biomanuf. 2022, 2, 232–245. [Google Scholar] [CrossRef]
- Sousa-Lopes, A.; Antunes, F.; Cyrne, L.; Marinho, H.S. Decreased cellular permeability to H2O2 protects Saccharomyces cere-visiae cells in stationary phase against oxidative stress. FEBS Lett. 2004, 578, 152–156. [Google Scholar] [CrossRef] [PubMed]
- Pace, C.N.; Grimsley, G.R.; Scholtz, J.M. Protein ionizable groups: pK values and their contribution to protein stability and solubility. J. Biol. Chem. 2009, 284, 13285–13289. [Google Scholar] [CrossRef] [PubMed]
- Deole, R.; Challacombe, J.; Raiford, D.; Hoff, W. An Extremely Halophilic Proteobacterium Combines a Highly Acidic Proteome with a Low Cytoplasmic Potassium Content. J. Biol. Chem. 2013, 288, 581–588. [Google Scholar] [CrossRef] [PubMed]
- Kennedy, S.; Ng, W.; Salzberg, S.; Hood, L.; DasSarma, S. Understanding the adaptation of halobacterium species NRC-1 to its extreme environment through computational analysis of its genome sequence. Genome Res. 2001, 11, 1641–1650. [Google Scholar] [CrossRef]
- Turk, M.; Montiel, V.; Žigon, D.; Plemenitaš, A.; Ramos, J. Plasma membrane composition of Debaryomyces hansenii adapts to changes in pH and external salinity. Microbiology 2007, 153, 3586–3592. [Google Scholar] [CrossRef][Green Version]
- Lages, F.; Silva-Graça, M.; Lucas, C. Active glycerol uptake is a mechanism underlying halotolerance in yeasts: A study of 42 species. Microbiology 1999, 145, 2577–2585. [Google Scholar] [CrossRef]
- Montiel, V.; Ramos, J. Intracellular Na+ and K+ distribution in Debaryomyces hansenii. Cloning and expression in Saccharomyces cerevisiae of DhNHX1. FEMS Yeast Res. 2007, 7, 102–109. [Google Scholar] [CrossRef]
- Lanyi, J.K. Salt-dependent properties of proteins from extremely halophilic bacteria. Bacteriol. Rev. 1974, 38, 272–290. [Google Scholar] [CrossRef]
- Miranda, I.; Rocha, R.; Santos, M.C.; Mateus, D.D.; Moura, G.; Carreto, L.; Santos, M.A.S. A genetic code alteration is a phenotype diversity generator in the human pathogen Candida albicans. PLoS ONE 2007, 2, e996. [Google Scholar] [CrossRef]
- Gori, K.; Knudsen, P.B.; Nielsen, K.F.; Arneborg, N.; Jespersen, L. Alcohol-based quorum sensing plays a role in adhesion and sliding motility of the yeast Debaryomyces hansenii. FEMS Yeast Res. 2011, 11, 643–652. [Google Scholar] [CrossRef]
- Segal-Kischinevzky, C.; Romero-Aguiar, L.; Alcaraz, L.D.; López-Ortiz, G.; Martínez-Castillo, B.; Torres-Ramírez, N.; Sandoval, G.; González, J. Yeast inhabiting extreme environments and their biotechnological applications. Microorganisms 2022, 10, 794. [Google Scholar] [CrossRef] [PubMed]
- Precup, J.; Ulrich, A.; Roopnarine, O.; Parker, J. Context specific misreading of phenylalanine codons. Mol. Gen. Genet. 1989, 218, 397–401. [Google Scholar] [CrossRef] [PubMed]
- Parker, J.; Friesen, J. “Two out of three” codon reading leading to mistranslation in vivo. Mol. Gen. Genet. 1980, 177, 439–445. [Google Scholar] [CrossRef] [PubMed]
- Swanson, R.; Hoben, P.; Summer-Smith, M.; Uemura, H.; Watson, L.; Söll, D. Accuracy of in vivo aminoacylation requires proper balance of tRNA and aminoacyl-tRNA synthetase. Science 1988, 242, 1548–1551. [Google Scholar] [CrossRef] [PubMed]
- Trevino, S.R.; Scholtz, J.M.; Pace, C.N. Amino acid contribution to protein solubility: Asp, Glu, and Ser contribute more fa-vorably than the other hydrophilic amino acids in RNase Sa. J. Mol. Biol. 2007, 366, 449–460. [Google Scholar] [CrossRef]
- Miranda, I.; Silva-Dias, A.; Rocha, R.; Teixeira-Santos, R.; Coelho, C.; Gonçalves, T.; Santos, M.A.; Pina-Vaz, C.; Solis, N.V.; Filler, S.G.; et al. Candida albicans CUG mistranslation is a mechanism to create cell surface variation. mBio 2013, 30, e00285-13. [Google Scholar] [CrossRef]
- Garcia-Rubio, R.; de Oliveira, H.C.; Rivera, J.; Trevijano-Contador, N. The fungal cell wall: Candida, Cryptococcus, and Aspergillus species. Front. Microbiol. 2020, 10, 2993. [Google Scholar] [CrossRef]
- Sharma, A.; Srivastava, S. Anti-Candida activity of two-peptide bacteriocins, plantaricins (Pln E/F and J/K) and their mode of action. Fungal Biol. 2014, 118, 264–275. [Google Scholar] [CrossRef]
- Tsuji, T.; Fujimoto, T. Lipids and lipid domains of the yeast vacuole. Biochem. Soc. Trans. 2018, 46, 1047–1054. [Google Scholar] [CrossRef]
- Mårtensson, C.U.; Doan, K.N.; Becker, T. Effects of lipids on mitochondrial functions. Biochim. Biophys. Acta Mol. Cell Biol. Lipids 2017, 1862, 102–113. [Google Scholar] [CrossRef]
- Lotan, R.; Nicolson, G.L. Plasma membranes of eukaryotes. In Advanced Cell Biology; Schwartz, L.M., Azar, M.M., Eds.; Van Nostrand-Reinhold: Princeton, NJ, USA, 1981; pp. 129–154. [Google Scholar]
- Schlame, M. Protein crowding in the inner mitochondrial membrane. Biochim. Biophys. Acta Bioenerg. 2021, 1862, 148305. [Google Scholar] [CrossRef] [PubMed]
- Guigas, G.; Weiss, M. Effects of protein crowding on membrane systems. Biochim. Biophys. Acta Bioenerg. 2016, 1858, 2441–2450. [Google Scholar] [CrossRef] [PubMed]






Publisher’s Note: MDPI stays neutral with regard to jurisdictional claims in published maps and institutional affiliations. |
© 2022 by the authors. Licensee MDPI, Basel, Switzerland. This article is an open access article distributed under the terms and conditions of the Creative Commons Attribution (CC BY) license (https://creativecommons.org/licenses/by/4.0/).
Share and Cite
Ochoa-Gutiérrez, D.; Reyes-Torres, A.M.; de la Fuente-Colmenares, I.; Escobar-Sánchez, V.; González, J.; Ortiz-Hernández, R.; Torres-Ramírez, N.; Segal-Kischinevzky, C. Alternative CUG Codon Usage in the Halotolerant Yeast Debaryomyces hansenii: Gene Expression Profiles Provide New Insights into Ambiguous Translation. J. Fungi 2022, 8, 970. https://doi.org/10.3390/jof8090970
Ochoa-Gutiérrez D, Reyes-Torres AM, de la Fuente-Colmenares I, Escobar-Sánchez V, González J, Ortiz-Hernández R, Torres-Ramírez N, Segal-Kischinevzky C. Alternative CUG Codon Usage in the Halotolerant Yeast Debaryomyces hansenii: Gene Expression Profiles Provide New Insights into Ambiguous Translation. Journal of Fungi. 2022; 8(9):970. https://doi.org/10.3390/jof8090970
Chicago/Turabian StyleOchoa-Gutiérrez, Daniel, Anya M. Reyes-Torres, Ileana de la Fuente-Colmenares, Viviana Escobar-Sánchez, James González, Rosario Ortiz-Hernández, Nayeli Torres-Ramírez, and Claudia Segal-Kischinevzky. 2022. "Alternative CUG Codon Usage in the Halotolerant Yeast Debaryomyces hansenii: Gene Expression Profiles Provide New Insights into Ambiguous Translation" Journal of Fungi 8, no. 9: 970. https://doi.org/10.3390/jof8090970
APA StyleOchoa-Gutiérrez, D., Reyes-Torres, A. M., de la Fuente-Colmenares, I., Escobar-Sánchez, V., González, J., Ortiz-Hernández, R., Torres-Ramírez, N., & Segal-Kischinevzky, C. (2022). Alternative CUG Codon Usage in the Halotolerant Yeast Debaryomyces hansenii: Gene Expression Profiles Provide New Insights into Ambiguous Translation. Journal of Fungi, 8(9), 970. https://doi.org/10.3390/jof8090970

