A Global Overview of Diversity and Phylogeny of the Rust Genus Uromyces
Abstract
1. Introduction
2. Taxonomy of the Genus Uromyces
- =
- Alveomyces Bubák, Annln K.K. naturh. Hofmus. Wien 28 (1–2): 190 (1914);
- =
- Capitularia Rabenh., Bot. Ztg. 9 (25): 449 (1851);
- =
- Coeomurus Gray, Nat. Arr. Brit. Pl. (London) 1: 541 (1821);
- =
- Dichlamys Syd. & P. Syd., Annlsmycol. 17(2/6): 105 (1920), (1919);
- =
- Groveola Syd., Annlsmycol. 19 (3–4): 173 (1921);
- =
- Haplopyxis Syd. & P. Syd., Annlsmycol. 17 (2/6): 105 (1920), (1919);
- =
- Haplotelium Syd., Annlsmycol. 20 (3/4): 124 (1922);
- =
- Hypodermium subgen. Uromyces Link, Mag. Gesell. naturf. Freunde, Berlin 8: 28 (1816), (1815);
- =
- Klebahnia Arthur, Résult. Sci. Congr. Bot. Wien 1905: 345 (1906);
- =
- Mapea Pat., Bull. Soc. Mycol. Fr. 22: 46 (1906);
- =
- Nielsenia Syd., Annlsmycol. 19 (3–4): 171 (1921);
- =
- Nigredo (Pers.) Roussel, Fl. Calvados, Edn 2: 47 (1806);
- =
- Peridipes Buriticá & J.F. Hennen, RevtaAcad. Colomb. Cienc. Exact. Fís. Nat. 19 (no. 72): 50 (1994);
- =
- Poliotelium Syd., Annlsmycol. 20 (3/4): 124 (1922);
- =
- Puccinella Fuckel, Jb. nassau. Ver. Naturk. 15: 18 (1860);
- =
- Pucciniola L. Marchand, Bijdr. Natuurk. Wetensch. 4: 47 (1829);
- =
- Rubigo (Pers.) Roussel, Fl. Calvados, Edn 2: 46 (1806);
- =
- Teleutospora Arthur & Bisby, Bull. Torrey bot. Club 48: 38 (1921);
- =
- Telospora Arthur, Résult. Sci. Congr. Bot. Wien 1905: 346 (1906);
- =
- Trichobasis Lév., in Orbigny, Dict. Univ. Hist. Nat. 12: 785 (1849);
- =
- Trochodium Syd. & P. Syd., Annlsmycol. 17(2/6): 106 (1920) (1919);
- =
- Uredo Pers., Syn. meth. fung. (Göttingen) 1: 214 (1801);
- =
- Uromycopsis Arthur, Résult. Sci. Congr. Bot. Wien 1905: 345 (1906).
3. Biology, Pathogenicity, and Life Cycle of Uromyces
3.1. Disease Symptoms of Uromyces
3.2. Life Cycle
3.3. The Rusts as Classical Biocontrol Agents
4. Data Collection and Molecular Analysis
4.1. Data Collection and Compilation
4.2. Analyses of Collected Data
4.3. Molecular Data Analyzing
5. Distribution, Diversity, and Molecular Data Analysis of Uromyces
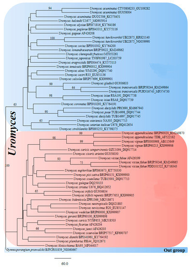
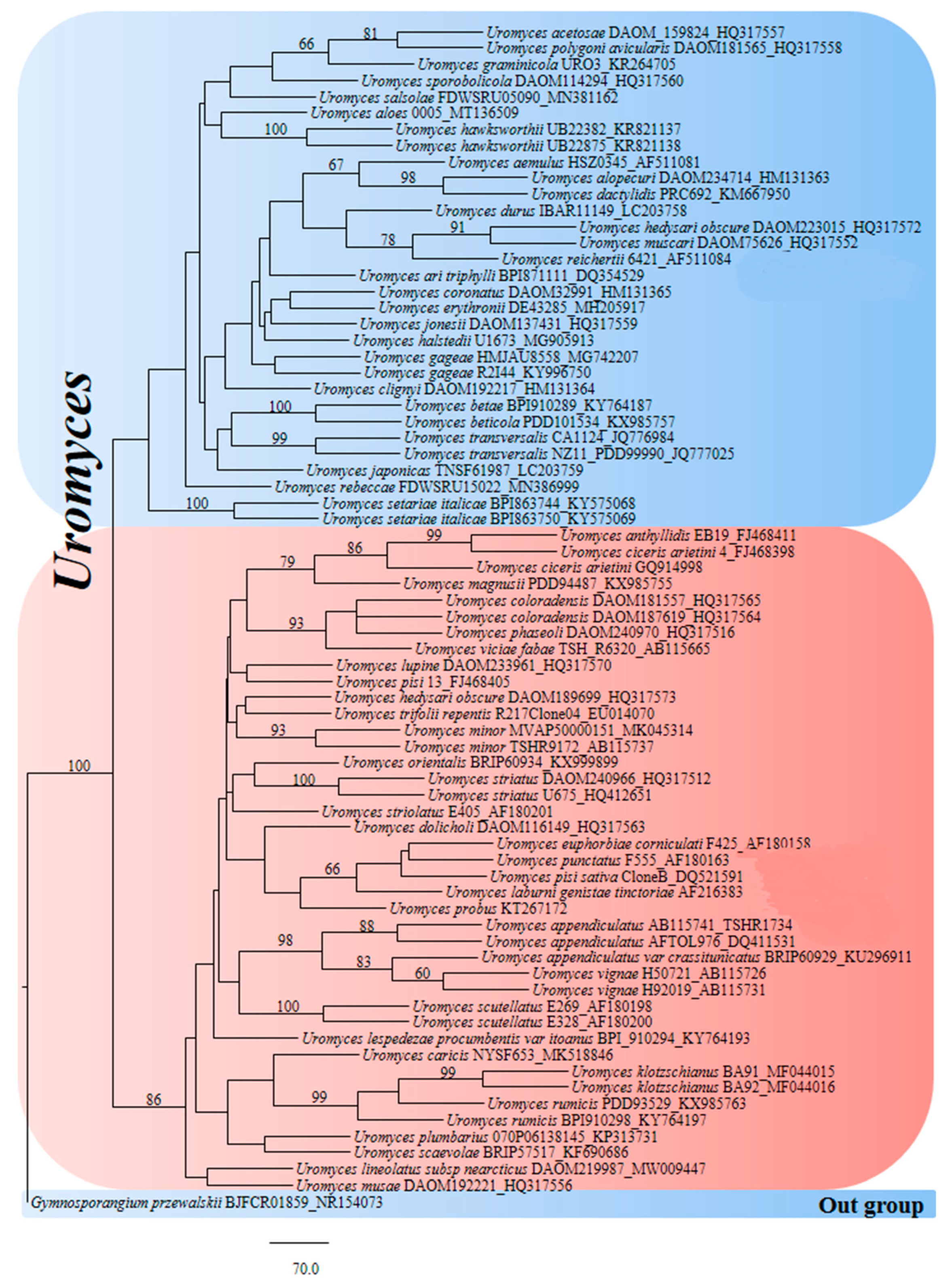
5.1. Phylogenetic Analyses
5.2. Morphological Diversity and Distribution
5.3. Distribution Patterns of Rust Fungi (Uromyces) by Substrate Types
5.4. Global Host Range of Uromyces Species
5.5. Endemic/Native Uromyces Species
6. Discussion
7. Conclusions
Author Contributions
Funding
Institutional Review Board Statement
Informed Consent Statement
Data Availability Statement
Acknowledgments
Conflicts of Interest
References
- Index Fungorum. Available online: https://www.indexfungorum.org/names/Names.asp (accessed on 20 April 2022).
- Cummins, G.B.; Hiratsuka, Y. Illustrated Genera of Rust Fungi, 3rd ed.; American Phytopathological Society: St. Paul, MN, USA, 2003. [Google Scholar]
- Wijayawardene, N.N.; Hyde, K.D.; Al-Ani, L.K.T.; Tedersoo, L.; Haelewaters, D.; Rajeshkumar, K.C.; Zhao, R.L.; Aptroot, A.; Leontyev, D.V.; Saxena, R.K.; et al. Outline of Fungi and fungus-like taxa. Mycosphere 2020, 11, 1060–1456. [Google Scholar] [CrossRef]
- Wijayawardene, N.N.; Hyde, K.D.; Dai, D.Q.; Sánchez-García, M.; Goto, B.T.; Saxena, R.K.; Erdoğdu, M.; Selçuk, F.; Rajeshkumar, K.C.; Aptroot, A.; et al. Outline of Fungi and fungus-like taxa—2021. Mycosphere 2022, 13, 53–453. [Google Scholar] [CrossRef]
- Aime, M.C.; McTaggart, A.R. A higher-rank classification for rust fungi, with notes on genera. Fungal Syst. Evol. 2020, 7, 21–47. [Google Scholar] [CrossRef] [PubMed]
- Vidal-Russel, R.; Nickrent, D.L. Evolutionary relationships in the showy mistletoe family (Loranthaceae). Am. J. Bot. 2008, 95, 1015–1029. [Google Scholar] [CrossRef] [PubMed]
- He, M.Q.; Zhao, R.L.; Hyde, K.D.; Begerow, D.; Kemler, M.; Yurkov, A.; McKenzie, E.H.; Raspé, O.; Kakishima, M.; Sanchez-Ramirez, S.; et al. Notes, outline and divergence times of Basidiomycota. Fungal Divers. 2019, 99, 105–367. [Google Scholar]
- Wijayawardene, N.N.; Hyde, K.D.; Rajeshkumar, K.C.; Hawksworth, D.L.; Madrid, H.; Kirk, P.M.; Braun, U.; Singh, R.V.; Crous, P.W.; Kukwa, M. Notes for genera: Ascomycota. Fungal Divers. 2017, 86, 1–594. [Google Scholar]
- Wijayawardene, N.N.; Pawłowska, J.; Letcher, P.N.; Krik, P.M.; Humber, R.A.; Schüßler, A.; Wrzosek, M.; Muszewska, A.; Okrasińska, A.; Istel, Ł. Notes for genera: Basal clades of Fungi (including Aphelidiomycota, Basidiobolomycota, Blastocladiomycota, Calcarisporiellomycota, Caulochytriomycota, Chytridiomycota, Entomophthoromycota, Glomeromycota, Kickxellomycota, Monoblepharomycota, Mortierellomycota, Mucoromycota, Neocallimastigomycota, Olpidiomycota, Rozellomycota and Zoopagomycota). Fungal Divers. 2018, 92, 43–129. [Google Scholar]
- Niskanen, T.; Douglas, B.; Kirk, P.; Crous, P.; Lücking, R.; Math, P.B.; Cai, L.; Hyde, K. New discoveries: Species of fungi described in 2017. In State of the World’s Fungi Report; Willis, K.J., Ed.; Royal Botanic Gardens: Kew, UK, 2018; pp. 18–23. [Google Scholar]
- He, M.Q.; Zhao, R.L.; Liu, D.M.; Denchev, T.T.; Begerow, D.; Yurkov, A.; Kemler, M.; Millanes, A.M.; Wedin, M.; McTaggart, A.R.; et al. Species diversity of basidiomycota. Fungal Divers. 2022, 14, 1–45. [Google Scholar] [CrossRef]
- Aime, M.C. Toward resolving family-level relationships in rust fungi (Uredinales). Mycoscience 2006, 47, 112–122. [Google Scholar] [CrossRef]
- Aime, M.C.; Castlebury, L.A.; Abbasi, M.; Begerow, D.; Berndt, R.; Kirschner, R.; Marvanová, L.; Ono, Y.; Padamsee, M.; Scholler, M. Competing sexual and asexual generic names in Pucciniomycotina and Ustilaginomycotina (Basidiomycota) and recommendations for use. IMA Fungus. 2018, 9, 75–89. [Google Scholar] [CrossRef]
- Graham, P.H.; Vance, C.P. Legumes: Importance and constraints to greater use. Plant Physiol. 2003, 131, 872–877. [Google Scholar] [CrossRef]
- Perdomo-Sánchez, O.P.; Piepenbring, M. Species of Uromyces (Pucciniales, Basidiomycota) on Loranthaceae. Trop. Plant Pathol. 2014, 39, 141–153. [Google Scholar] [CrossRef]
- Xue, A.G. Diseases of Pea. In Diseases of Field Crops in Canada; Bailey, K.L., Gossen, B.D., Gugel, R.K., Morrall, R.A.A., Eds.; American Phytopathological Society: St. Paul, MN, USA, 2003; pp. 201–213. [Google Scholar]
- Upadhyay, V.; Medhi, K.; Pandey, P.; Thengal, P.; Paul, S.K.; Kushwah, K.P.S. Rust disease of pea: A review. Int. J. Curr. Microbiol. Appl. Sci. 2019, 8, 416–434. [Google Scholar] [CrossRef]
- Shroff, S.; Patel, D.; Sahu, J. Review on infection biology of Uromyces species and other rust spores. Elixir Agric. 2011, 30, 1837–1842. [Google Scholar]
- Hasan, S.; Aracil, E. Biology and effectiveness of Uromyces heliotropii Sred., a potential biological control agent of Heliotropium europaeum L. New Phytol. 1991, 118, 559–563. [Google Scholar] [CrossRef]
- Anderson, F.E.; Barton, J.; McLaren, D. Studies to assess the suitability of Uromyces pencanus as a biological control agent for Nassella neesiana (Poaceae) in Australia and New Zealand. Australas. Plant Pathol. 2010, 39, 69–78. [Google Scholar] [CrossRef]
- Inman, R.E. A preliminary evaluation of Rumer rust as a biological control agent for curly dock. Phytopathology 1971, 61, 102–107. [Google Scholar] [CrossRef]
- Kiehr, D.M.; Delhey, R. First record in Argentina of Uromyces galegae, a rust of Galega officinalis: Possible biocontrol agent. Malezas 1988, 16, 79–80. [Google Scholar]
- Flemmer, A.C.; Anderson, F.E.; Hansen, P.V.; McLaren, D.A. Microscopic observations of a compatible host/pathogen interaction between a potential biocontrol agent (Uromyces pencanus) and its target weed (Nassella neesiana). Mycoscience 2010, 51, 396–400. [Google Scholar] [CrossRef]
- Anderson, F.E.; Díaz, M.L.; Barton, J.; Flemmer, A.C.; Hansen, P.V.; McLaren, D.A. Exploring the life cycles of three South American rusts that have potential as biocontrol agents of the stipoid grass Nassella neesiana in Australasia. Fungal Biol. 2011, 115, 370–380. [Google Scholar] [CrossRef]
- Anderson, F.E.; Gallego, L.; Sánchez, R.M.; Flemmer, A.C.; Hansen, P.V.; McLaren, D.; Barton, J. Plant/pathogen interactions observed during host range testing of the rust fungus Uromyces pencanus, a classical biological control agent for Chilean needle grass (Nassella neesiana) in Australia and New Zealand. Biocontrol Sci. Technol. 2017, 27, 1096–1117. [Google Scholar] [CrossRef]
- Morin, L.; Jourdan, M.; Paynter, Q. The gloomy future of the broom rust as a biocontrol agent. In Proceedings of the X International Symposium on Biological Control of Weeds, Bozeman, MT, USA, 4–14 July 1999; pp. 633–638. [Google Scholar]
- Fauzi, M.T.; Tomley, A.J.; Dart, P.J.; Ogle, H.J.; Adkins, S.W. The rust Puccinia abrupta var. partheniicola, a potential biocontrol agent of parthenium weed: Environmental requirements for disease progress. Biol. Control 1999, 14, 141–145. [Google Scholar]
- Fauz, M.T. Biocontrol ability of Puccinia abrupta var. partheniicola on different growth stages of parthenium Weed (Parthenium hysterophorus L.). HAYATI J. Biosci. 2009, 16, 83–87. [Google Scholar]
- Fourie, A.; Wood, A.R. The rust fungus Puccinia arechavaletae, a potential biological control agent of balloon vine (Cardiospermum grandiflorum) in South Africa. Australas. Plant Pathol. 2018, 47, 379–387. [Google Scholar] [CrossRef]
- Tanner, R.A.; Pollard, K.M.; Varia, S.; Evans, H.C.; Ellison, C.A. First release of a fungal classical biocontrol agent against an invasive alien weed in Europe: Biology of the rust, Puccinia komarovii var. glanduliferae. Plant Pathol. 2015, 64, 1130–1139. [Google Scholar] [CrossRef]
- Wood, A.R. Observations on the gall rust fungus Prospodium transformans, a potential biocontrol agent of Tecoma stans var. stans (Bignoniaceae) in South Africa. Trop. Plant Pathol. 2014, 39, 284–293. [Google Scholar] [CrossRef]
- Farr, D.F.; Rossman, A.Y. Fungal Databases, U.S. National Fungus Collections, ARS, USDA. Retrieved 1 March 2022. Available online: https://nt.ars-grin.gov/fungaldatabases/ (accessed on 25 April 2022).
- Maier, W.; Begerow, D.; Weiss, M.; Oberwinkler, F. Phylogeny of the rust fungi: An approach using nuclear large subunit ribosomal DNA sequences. Can. J. Bot. 2003, 81, 12–23. [Google Scholar] [CrossRef]
- Gautam, A.K.; Avasthi, S.; Verma, R.K.; Devadatha, B.; Jayawardena, R.S.; Sushma; Ranadive, K.R.; Kashyap, P.L.; Bhadauria, R.; Prasher, I.B.; et al. Indian Pucciniales: Taxonomic outline with important descriptive notes. Mycosphere 2021, 12, 89–162. [Google Scholar] [CrossRef]
- Katoh, K.; Standley, D.M. MAFFT multiple sequence alignment software version 7: Improvements in performance and usability. Mol. Biol. Evol. 2013, 30, 772–780. [Google Scholar] [CrossRef]
- Hall, T.A. BioEdit: A user-friendly biological sequence alignment editor and analysis program for Windows 95/98/NT. Nucleic Acids Symp. Ser. 1999, 41, 95–98. [Google Scholar]
- Swofford, D.L. PAUP*: Phylogenetic Analysis Using Parsimony (and Other Methods); Sinauer Associates: Sunderland, MA, USA, 1998. [Google Scholar]
- Rambaut, A. FigTree Version 1.4.0. Available online: http://tree.bio.ed.ac.uk/software/figtree/2012 (accessed on 20 April 2022).
- Liu, M.; McCabe, E.; Chapados, J.T.; Carey, J.; Wilson, S.K.; Tropiano, R.; Redhead, S.A.; Lévesque, C.A.; Hambleton, S. Detection and identification of selected cereal rust pathogens by TaqMan real-time PCR. Can. J. Plant Pathol. 2015, 37, 92–105. [Google Scholar] [CrossRef]
- Yun, Y.H.; Son, S.Y.; Kim, S.H. First report of Aecidium magnatum anamorph of Uromyces acuminatus causing rust on Viburnum sargentii in Korea. Plant Dis. 2013, 97, e1251. [Google Scholar] [CrossRef] [PubMed]
- Yun, H.Y.; Minnis, A.M.; Dixon, L.J.; Castlebury, L.A.; Douglas, S.M. First report of Uromyces acuminatus on Honckenyapeploides, the endangered seabeach sandwort. Plant Dis. 2010, 94, e279. [Google Scholar] [CrossRef] [PubMed]
- Anikster, Y.; Szabo, L.J.; Eilam, T.; Manisterski, J.; Koike, S.T.; Bushnell, W.R. Morphology, life cycle biology, and DNA sequence analysis of rust fungi on garlic and chives from California. Phytopathology 2004, 94, 569–577. [Google Scholar] [CrossRef] [PubMed]
- Maier, W.; Wingfield, B.D.; Mennicken, M.; Wingfield, M.J. Polyphyly and two emerging lineages in the rust genera Puccinia and Uromyces. Mycol. Res. 2007, 111, 176–185. [Google Scholar] [CrossRef]
- Liu, M.; Hambleton, S. Laying the foundation for a taxonomic review of Puccinia coronata s.l. in a phylogenetic context. Mycol. Prog. 2013, 12, 63–89. [Google Scholar] [CrossRef]
- Barilli, E.; Satovic, Z.; Sillero, J.C.; Rubiales, D.; Torres, A.M. Phylogenetic analysis of Uromyces species infecting grain and forage legumes by sequence analysis of nuclear ribosomal internal transcribed spacer region. J. Phytopathol. 2011, 159, 137–145. [Google Scholar] [CrossRef]
- Padamsee, M.; McKenzie, E.H.C. The intriguing and convoluted life of a heteroecious rust fungus in New Zealand. Plant Pathol. 2017, 66, 1248–1257. [Google Scholar] [CrossRef]
- Bruckart, W.L., III; Thomas, J.L.; Abbasi, M.; Aime, M.C.; Fredrick, R.D.; Tancos, M.A. Uromyces rebeccae, sp. nov., a newly described rust on the federally endangered plant, California seablite (Suaeda californica). Mycologia 2020, 112, 543–551. [Google Scholar] [CrossRef]
- Dixon, L.J.; Castlebury, L.A.; Aime, M.C.; Glynn, N.C.; Comstock, J.C. Phylogenetic relationships of sugarcane rust fungi. Mycol. Progr. 2010, 9, 459–468. [Google Scholar] [CrossRef]
- Stuteville, D.L.; Graves, W.L.; Dixon, L.J.; Castlebury, L.A.; Minnis, A.M. Uromyces ciceris-arietini, the cause of chickpea rust: New hosts in the Trifolieae, Fabaceae. Plant Dis. 2010, 94, 293–297. [Google Scholar] [CrossRef] [PubMed][Green Version]
- Hrabetova, M.; Kolarik, M.; Markova, J. Phylogeny and taxonomy of grass rusts with aecia on Ranunculus and Ficaria. Mycol. Progr. 2015, 14, e12. [Google Scholar] [CrossRef]
- Tanaka, E.; Ono, Y. Whole-leaf fluorescence imaging to visualize in planta fungal structures of Victory onion leaf rust fungus, Uromyces japonicus, and its taxonomic evaluation. Mycoscience 2018, 59, 137–146. [Google Scholar] [CrossRef]
- Nagy, T.; Pfliegler, W.P.; Takács, A.; Tökölyi, J.; Molnár, V.A. Distribution, infection rates and DNA barcoding of Uromyces erythronii (Pucciniaceae), a parasite of Erythronium (Liliaceae) in Europe. Willdenowia 2019, 49, 13–20. [Google Scholar] [CrossRef]
- Pfunder, M.; Schürch, S.; Roy, B.A. Sequence variation and geographic distribution of pseudoflower-forming rust fungi (Uromyces pisi s. lat.) on Euphorbia cyparissias. Mycol. Res. 2001, 105, 57–66. [Google Scholar] [CrossRef]
- Ji, J.X.; Li, Z.; Li, Y.; Kakishima, M. Notes on rust fungi in China 5. Hosts and distribution of Uromyces gageae and its intracellular spermogonia. Mycotaxon 2018, 133, 307–313. [Google Scholar] [CrossRef]
- Tunali, B.; Yildirim, A.; Aime, M.C.; Hernández, J.R. First report of rust disease caused by Uromyces galegae on Galega officinalis in Turkey. Plant Dis. 2006, 90, e525. [Google Scholar] [CrossRef]
- Marin-Felix, Y.; Groenewald, J.Z.; Cai, L.; Chen, Q.; Marincowitz, S.; Barnes, I.; Bensch, K.; Braun, U.; Camporesi, E.; Damm, U. Genera of phytopathogenic fungi: GOPHY 1. Stud. Mycol. 2017, 86, 99–216. [Google Scholar] [CrossRef]
- Zuluaga, C.; Buriticá, P.; Marín, M. Phylogenetic analysis of rust fungi (Uredinales) from the Colombian Andean region using 28S ribosomal DNA sequences. Rev. Biol. Trop. 2011, 59, 517–540. [Google Scholar]
- Kenaley, S.C.; Hudler, G.W.; Bergstrom, G.C. Detection and phylogenetic relationships of Puccinia emaculata and Uromyces graminicola (Pucciniales) on switchgrass in New York State using rDNA sequence information. Fungal Biol. 2016, 120, 791–806. [Google Scholar] [CrossRef]
- Davis, D.; Harvey, R.; Aime, M.C. New records of rust disease caused by Uromyces halstedii in North America. Plant Dis. 2018, 102, e2382. [Google Scholar] [CrossRef] [PubMed]
- Souza, E.S.C.; Chaves, Z.M.; Soares, W.R.O.; Pinho, D.B.; Dianese, J.C. Uromyces hawksworthii nom. Nov. for Aecidium goyazense, on Phthirusastelis (Loranthaceae) from the Brazilian Cerrado. IMA Fungus 2015, 6, 155–162. [Google Scholar] [CrossRef] [PubMed]
- Song, J.; Liang, J.F.; Mehrabi-Koushki, M.; Krisai-Greilhuber, I.; Ali, B.; Bhatt, V.K.; Cerna-Mendoza, A.; Chen, B.; Chen, Z.-X.; Chu, H.-L. Fungal systematics and evolution: FUSE 5. Sydowia 2019, 71, 141–245. [Google Scholar] [PubMed]
- McTaggart, A.R.; Shivas, R.G.; Doungsa-ard, C.; Weese, T.L.; Beasley, D.R.; Hall, B.H.; Metcalf, D.A.; Geering, A.D.W. Identification of rust fungi (Pucciniales) on species of Allium in Australia. Australas. Plant Pathol. 2016, 45, 581–592. [Google Scholar] [CrossRef]
- Hernandez, J.; Aime, M.C.; Henkel, T.W. The rust fungi (Uredinales) of Guyana. Sydowia 2005, 57, 189–222. [Google Scholar]
- Blomquist, C.L.; Rooney-Latham, S.; Scheck, H.J.; Adler, K. First report of the rust Uromyces plumbarius on Gaura lindheimeri in California. Plant Dis. 2016, 100, e531. [Google Scholar] [CrossRef]
- Kaur, R.; McTaggart, A.R.; Ferrin, D.M.; Aime, M.C. First report of Uromyces plumbarius, rust of Gaura, in Louisiana and a new host, Gaura lindheimeri. Plant Dis. 2012, 96, e590. [Google Scholar] [CrossRef]
- Cerda, J.D.; Miles, T.D. First report of leaf rust caused by Uromyces probus on Sisyrinchium bellum in California. Plant Dis. 2016, 100, e523. [Google Scholar] [CrossRef]
- McTaggart, A.R.; Geering, A.D.W.; Shivas, R.G. The rusts on Goodeniaceae and Stylidiaceae. Mycol. Prog. 2014, 13, 1017–1025. [Google Scholar] [CrossRef]
- Deadman, M.L.; Al Sadi, A.M.; Al Maqbali, Y.M.; Farr, D.F.; Aime, M.C. Additions to the rust fungi (Pucciniales) from northern Oman. Sydowia 2011, 63, 155–168. [Google Scholar]
- Mohali, S.R.; Aime, M.C. First Report of Gladiolus Rust Caused by Uromyces transversalis in Merida, Venezuela. Plant Dis. 2018, 102, 444–445. [Google Scholar] [CrossRef]
- Alaei, H.; De Backer, M.; Nuytinck, J.; Maes, M.; Höfte, M.; Heungens, K. Phylogenetic relationships of Puccinia horiana and other rust pathogens of Chrysanthemum x morifolium based on rDNA ITS sequence analysis. Mycol. Res. 2009, 113, 668–683. [Google Scholar] [CrossRef] [PubMed]
- Chung, W.H.; Kakishima, M.; Tsukiboshi, T.; Ono, Y. Phylogenetic analyses of Uromyces viciae-fabae and its varieties on Vicia, Lathyrus, and Pisum in Japan. Mycoscience 2004, 45, 1–8. [Google Scholar] [CrossRef]
- Chung, W.H.; Tsukiboshi, T.; Ono, Y.; Kakishima, M. Morphological and phylogenetic analyses of Uromyces appendiculatus and U. vignae on legumes in Japan. Mycoscience 2004, 45, 233–244. [Google Scholar] [CrossRef]
- Mycobank. Available online: https://www.mycobank.org/ (accessed on 20 April 2022).
- Agrios, G.N. Plant Pathology, 5th ed.; Academic Press: New York, NY, USA, 2004. [Google Scholar]
- Gautam, A.K.; Avasthi, S. Uromyces trifolii, a new addition to rust fungi of Himachal Pradesh, India with a checklist of Uromyces in India. Plant Pathol. Quar. 2017, 7, 1–14. [Google Scholar] [CrossRef]
- Arthur, J.C. Uredinales of Porto Rico based on collections by F.L. Stevens. Mycologia 1915, 7, 168–196. [Google Scholar] [CrossRef]
- Arthur, J.C. New species of Uredineae-IX. Bull. Torrey Bot. Club 1915, 42, 585–593. [Google Scholar] [CrossRef]
- Blasdale, W.C. A preliminary list of the Uredinales of California. Univ. Calif. Publ. Bot. 1919, 7, 101–157. [Google Scholar]
- Sydow, P.; Sydow, H. Neue und kritische Uredineen. Ann. Mycol. 1906, 4, 28–29. [Google Scholar]
- Bahcecioglu, Z.; Kabaktepe, S. Checklist of rust fungi in Turkey. Mycotaxon 2012, 119, 494. [Google Scholar]
- Savchenko, K.G.; Heluta, V.P.; Wasser, S.P.; Nevo, E. Rust fungi (Pucciniales) of Israel-II. The genus Uromyces. Nova Hedwig. 2014, 98, 393–407. [Google Scholar] [CrossRef]
- Denchev, C.M. Bulgarian Uredinales. Mycotaxon 1995, 55, 405–465. [Google Scholar]
- Dietrich, W.; Muller, J. The rust fungi, smut fungi, and downy mildews in the Czech part of Krusnehory (Erzgebirge). Czech Mycol. 2001, 53, 89–118. [Google Scholar] [CrossRef]
- Zhuang, J.Y.; Wei, S.X. Additional notes of rust fungi from southwestern China. Mycosystema 2012, 31, 480–485. [Google Scholar]
- Sydow, H.; Sydow, P.; Butler, E.J. Fungi Indiae Orientalis Pars-II. Ann. Mycol. 1907, 5, 485–515. [Google Scholar]
- Hosagoudar, V.B. Teliomycetes of South India. Indian Phytopathol. 1985, 38, 278–281. [Google Scholar]
- Arthur, J.C.; Cummins, G.B. New species of Uredinales. Ann. Mycol. 1933, 31, 41–45. [Google Scholar]
- Arthur, J.C.; Cummins, G.B. Rusts of the Northwest Himalayas. Mycologia 1933, 25, 397–406. [Google Scholar] [CrossRef]
- Ito, S. Mycological Flora of Japan. Vol. II. Basidiomycetes; No. 3. Uredinales—Pucciniaceae; Uredinales Imperfecti; Yokendo Ltd.: Tokyo, Janpan, 1950; 435p. [Google Scholar]
- Tai, F.L. Sylloge Fungorum Sinicorum; Science Press, Academia Sinica: Beijing, China, 1979; 1527p. [Google Scholar]
- Zhuang, J.Y. Rust fungi from the desert of northern Xinjiang. Acta Mycol. Sin. 1989, 8, 259–269. [Google Scholar]
- Ito, S. A preliminary report on the Japanese species of Uromyces. Ann. Mycol. 1992, 20, 81–85. [Google Scholar]
- Ramakrishnan, T.S.; Rangaswamy, G. Uromyces acori Ramakrishnan and Rangaswamy sp. nov. on Acorus calamus. Curr. Sci. 1948, 17, 240–241. [Google Scholar]
- Hiratsuka, N. Revision of taxonomy of the genus Uromyces in the Japanese Archipelago. Rep. Tottori Mycol. Inst. 1973, 10, 1–98. [Google Scholar]
- Lorsuwan, C.; Tontyaporn, S.; Visarathanonth, N.; Manoch, L.; Kakishima, M. Materials for the rust flora in Thailand I. Trans. Mycol. Soc. Jpn. 1984, 25, 57–65. [Google Scholar]
- Guo, L.; Wang, Y.C. Taxonomic study of the genus Uromyces from China. Acta Mycol. Sin. 1986, 1, 107–148. [Google Scholar]
- Hiratsuka, N.; Chen, Z.C. A list of Uredinales collected from Taiwan. Trans. Mycol. Soc. Jpn. 1991, 32, 3–22. [Google Scholar]
- Nirmalkar, V.K.; Lakpale, N.; Thakur, M.P. A new report on rust of Acorus calamus from Chattisgarh, India. J. Mycol. Plant Pathol. 2007, 37, 352–353. [Google Scholar]
- Golda, S.B.; Santha, K.P.; Mary, C.A. A New Report on Leaf Rust of Acorus calamus caused by Uromyces acori from Kerala, India. Indian J. Mycol. Plant Pathol. 2011, 41, 322–323. [Google Scholar]
- Jackson, H.S. The rusts of South America based on the Holway collections-IV. Mycologia 1931, 23, 332–364. [Google Scholar] [CrossRef]
- Jackson, H.S. The Rusts of South America based on the Holway Collections-III. Mycologia 1931, 23, 96–116. [Google Scholar] [CrossRef]
- Hennen, J.F.; Hennen, M.M.; Figueiredo, M.B. Index of the rust fungi (Uredinales) of Brazil. Arch. Inst. Biol. 1982, 1, 1–201. [Google Scholar]
- Monoson, H.L.; Prose, S.E. Autoecious Uromyces that infect new-world Euphorbiaceae. Mycologia 1983, 75, 436–450. [Google Scholar] [CrossRef]
- Arthur, J.C. Manual of the Rusts in the United States and Canada; Purdue Research Foundation: Lafayette, IN, USA, 1934; 438p. [Google Scholar]
- Braun, U. Die Rostpilze (Uredinales) der Deutschen Demokratischen Republik. Feddes Repert. Spec. Nov. Regni Veg. Beih. 1982, 93, 213–334. [Google Scholar] [CrossRef]
- Cummins, G.B. The Rust Fungi of Cereals, Grasses and Bamboos; Springer: New York, NY, USA, 1971; 570p. [Google Scholar]
- Jorstad, I.; Nannfeldt, J.A. Additions and corrections to “Enumeratio Uredinearum Scandinavicarum”. Bot. Not. 1958, 111, 306–318. [Google Scholar]
- Zhuang, J.Y. Uredinales (III). In Flora Fungorum Sinicorum; Science Press: Beijing, China, 2005; Volume 25, 183p. [Google Scholar]
- Zhuang, W.Y. Fungi of Northwestern China; Mycotaxon, Ltd.: Ithaca, NY, USA, 2005; 430p. [Google Scholar]
- Cummins, G.B. The Uredinales on Mexican Gramineae. Southwest Nat. 1967, 12, 70–86. [Google Scholar] [CrossRef]
- Gutsevich, S.A. Survey of Rust Fungi of Crimea (Translated from Russian); House Leningrad University: Vasilyevsky Island, Russia, 1952; 172p. [Google Scholar]
- Arthur, J.C. New species of Uredineae-VIII. Bull. Torrey Bot. Club 1911, 38, 369–378. [Google Scholar] [CrossRef]
- Conners, I.L. An annotated index of plant diseases in Canada and fungi recorded on plants in Alaska, Canada and Greenland. Can. Dep. Agric. Res. Branch Publ. 1967, 1251, 1–381. [Google Scholar]
- Garrett, A.O. The Uredinales or rusts of Utah. Univ. Utah Agric. Exp. Stn. Bull. 1937, 28, 1–81. [Google Scholar]
- Savile, D.B.O. Some fungal parasites of Liliaceae. Mycologia 1961, 53, 31–52. [Google Scholar] [CrossRef]
- Yohem, K.H.; Cummins, G.B.; Gilbertson, R.L. Revised list and host index of Arizona rust fungi. Mycotaxon 1985, 22, 451–468. [Google Scholar]
- Arthur, J.C. Uredinales collected by Fred J. Seaver in Trinidad. Mycologia 1922, 14, 12–24. [Google Scholar] [CrossRef]
- Kern, F.D.; Ciferri, R.; Thurston, H.W., Jr. The rust-flora of the Dominican Republic. Ann. Mycol. 1933, 31, 1–40. [Google Scholar]
- Kern, F.D.; Thurston, H.W., Jr.; Whetzel, H.H. Annotated index of the rusts of Colombia. Mycologia 1933, 25, 448–503. [Google Scholar] [CrossRef]
- Baker, R.E.D.; Dale, W.T. Fungi of Trinidad and Tobago. Mycol. Pap. 1951, 33, 1–123. [Google Scholar]
- Cummins, G.B. Uredinales of New Guinea. Mycologia 1940, 32, 359–375. [Google Scholar] [CrossRef]
- Baker, R.E.D.; Dale, W.T. Fungi of Barbados and the Windward Islands. Mycol. Pap. 1948, 25, 1–26. [Google Scholar]
- Jorstad, I. Reliquiae Lagerheimianae. African Uredinales. Ark. Bot. 1956, 3, 563–598. [Google Scholar]
- Jorstad, I. Uredinales from South America and tropical North America. Ark. Bot. 1956, 3, 443–490. [Google Scholar]
- Roure, L.A. The rusts of Puerto Rico. Univ. Puerto Rico Agric. Exp. Stn. Technol. Pap. 1963, 35, 1–145. [Google Scholar]
- Watson, A.J. Foreign Bacterial and Fungus Diseases of Food, Forage, and Fiber Crops; U.S.D.A. Agricultural Research Service: Washington, DC, USA, 1971; 111p.
- Berndt, R. Revision of the rust genus Uromyces on Cucurbitaceae. Mycologia 2013, 105, 760–780. [Google Scholar] [CrossRef]
- Hylander, N.; Jorstad, I.; Nannfeldt, J.A. Enumeratio uredinearum Scandinavicarum. Opera Bot. 1953, 1, 1–102. [Google Scholar]
- Jorstad, I. Distribution of the Uredinales within Norway. Nyttmagasin Bot. 1962, 9, 61–134. [Google Scholar]
- Jorstad, I. Investigations on the Uredinales and Other Parasitic Fungi in Mallorca and Menorca; Skrifter Utgitt av det Norske Videnskaps-Akademii Oslo; Matematisk-Naturvidenskapelig Klasse: Oslo, Norway, 1962; Volume 2, pp. 1–73. [Google Scholar]
- Makinen, Y. On Finnish micromycetes. 4. On the distribution of rusts in Finland. Ann. Bot. Fenn. 1964, 1, 214–219. [Google Scholar]
- Holubova, E.; Urban, Z. Contribution to the knowledge of the rust fungi (Uredinales) of the Sluknov area (Czechoslovakia). Novit. Bot. Ex Univ. Carol. 1991, 6, 39–46. [Google Scholar]
- Henderson, D.M. Checklist of the Rust Fungi of the British Isles; British Mycological Society: Manchester, UK, 2000; 36p. [Google Scholar]
- Mulenko, W.; Kozlowska, M.; Salata, B. Microfungi of the Tatra National Park. A Checklist; W. Szafer Institute of Botany, Polish Academy of Sciences: Kraków, Poland, 2004; 72p. [Google Scholar]
- Mulenko, W.; Majewski, T.; Ruszkiewicz-Michalska, M. A preliminary checklist of Micromycetes in Poland. W. Szafer Inst. Bot. Pol. Acad. Sci. 2008, 9, e752. [Google Scholar]
- Hennings, P. Fungi novo-guineenses. Bot. Syst. Pflanzengeogr. 1892, 15, 4–8. [Google Scholar]
- Kalchbrenner, K. Fungi macowaniani. Grevillea 1882, 11, 18–27. [Google Scholar]
- Doidge, E.M. The South African fungi and lichens to the end of 1945. Bothalia 1950, 5, 1–1094. [Google Scholar]
- Bisby, G.R.; Wiehe, P.O. The rusts of Nyasaland. Mycol. Pap. 1953, 54, 1–12. [Google Scholar]
- Nattrass, R.M. Host lists of Kenya fungi and bacteria. Mycol. Pap. 1961, 81, 1–46. [Google Scholar]
- Corbett, D.C.M. A supplementary list of plant diseases in Nyasaland. Mycol. Pap. 1964, 95, 1–16. [Google Scholar]
- Crous, P.W.; Phillips, A.J.L.; Baxter, A.P. Phytopathogenic Fungi from South Africa; University of Stellenbosch, Department of Plant Pathology Press: Stellenbosch, South Africa, 2000; 358p. [Google Scholar]
- Dietel, P. Uredineae brasiliensis. Hedwigia 1897, 36, 26–37. [Google Scholar]
- Sydow, P.; Sydow, H. A Manual of All the Species of the Uredinae That Have Been Known to This Day, with a Systematic Description and Outline, Volume III: Puccinia-Ceae (excl. Puccinia et Uromyces)—Melampsoraceae—Zaghouaniaceae—Coleosporiaceae cum 32 tabulis. 1912; 192p.
- Georghiou, G.P.; Papadopoulos, C. A Second List of Cyprus Fungi; Techical Bulletin; Department of Agriculture, Government of Cyprus: Nicosia, Cyprus, 1957; 38p. [Google Scholar]
- Gafforov, Y.; Abdurazzokov, A.; Yarasheva, M.; Ono, Y. Rust fungi from the Fergana Valley, Chatkal and Kurama mountain ranges in Uzbekistan. Stapfia 2016, 105, 161–175. [Google Scholar]
- Harada, Y. Two new species of Puccinia and Uromyces (Uredinales) from Japan. Trans. Mycol. Soc. Jpn. 1984, 25, 333–337. [Google Scholar]
- Gjaerum, H.B. Two new rust fungi, Uromyces allii-sibirici n. sp. and Caeoma sp., on Allium sibiricum L. Astarte 1970, 3, 41–43. [Google Scholar]
- Gjaerum, H.B. Additional Norwegian finds of Uredinales and Ustilaginales III. Nord. J. Bot. 1972, 19, 17–24. [Google Scholar]
- Magnus, P. Some uredines collected by Prof. G. Schweinfurth in the Italian colony of Eritrea. Rep. Ger. Bot. Soc. 1892, 10, 43. [Google Scholar]
- Sivanesan, A. Uromyces Aloes; C.M.I. Descriptions of Pathogenic Fungi and Bacteria; Commonwealth Mycological Institute: Kew, UK, 1970; Volume 268, p. 1. [Google Scholar]
- Ragunathan, A.N.; Ramakrishnan, K. Rust fungi of Madras State II. Uromyces, Tranzschelia and Didymopsorella. Mysore J. Agric. Sci. 1972, 6, 300–313. [Google Scholar]
- Nakamura, S.; Sato, S.; Katsuya, K. Notes on Uromycesaloes (Cooke) P. Magnus on the cultivated species of Aloe in Japan. Trans. Mycol. Soc. Jpn. 1976, 17, 342–344. [Google Scholar]
- Soni, K.K.; Pyasi, A.; Tiwari, P.; Verma, R.K. A New Record on Occurrence of Aloe vera Rust (Uromyces aloes) from Madhya Pradesh, India. Indian J. Mycol. Plant Pathol. 2011, 41, 644–646. [Google Scholar]
- Gilman, J.C.; Archer, W.A. The Fungi of Iowa Parasitic on Plants. Iowa State Coll. J. Sci. 1929, 3, 299–507. [Google Scholar]
- Cao, Z.-M.; Li, Z.Q.; Zhuang, J.Y. Uredinales from the Qinling Mountains (continued I). Mycosystema 2000, 19, 181–192. [Google Scholar]
- Tranzschel, W. The autoean Uromyces species occurring on the genus Euphorbia. Ann. Mycol. 1910, 8, 1–35. [Google Scholar]
- Gonzalez Fragoso, R. The rust of the vegetables. Enumeration and geographical distribution of the Uredales. Known until today in the Iberian Peninsula and the Balearic Islands. Trabajos del Museo Nacional de Ciencias Naturales. Ser. Botánica 1918, 15, 1–267. [Google Scholar]
- Von Brandenburger, W. Contributions on the fungus flora of the Grisons, Switzerland I. Downy and powdery mildews, rusts and smut fungi out of the Lumnezia (Bundner Oberland). Mycol. Helv. 1997, 9, 39–70. [Google Scholar]
- GonzalezKruse, J. Phytoparasitic microfungi of the Berchtesgaden and Salzburg Alps with special emphasis on the National Park Berchtesgaden. Z. Mykol. 2013, 79, 99–175. [Google Scholar]
- Tranzschel, W. Diagnoseneiniger Uredineen. Ann. Mycol. 1907, 5, 547–551. [Google Scholar]
- Dietel, P.; Neger, F. Uredinaceaechilenses II. BotanischeJahrbücher fur Systematik, Pflanzengeschichte und Pflanzengeographie. Material 1898, 24, 153–162. [Google Scholar]
- Spegazzini, C. Fungi Chilenses. Contribución al Estudio de los Hongos Chilenos. Rev. Da Fac. De Agron. E Vet. Univ. Nac. De La Plata 1910, 2, 1–203. [Google Scholar]
- Sydow, P.; Sydow, H. The Genus Uromyces. Monographia Uredinearum: Seu Specierum Omnium ad Hunc Usque Diem Cognitarum Descriptio et Adumbratio Systematica; Liepzig: Borntraeger, Germany, 1910; 396p. [Google Scholar]
- Sydow, P.; Sydow, H. Genus Uromyces. F. In Monographia Uredinearum; Volume 2. Genus Uromyces. F; Borntraeger: Leipzig, Germany, 1910; 396p. [Google Scholar]
- Jackson, H.S. The Rusts of South America based on the Holway Collections. Mycologia 1926, 18, 139–162. [Google Scholar] [CrossRef]
- Laundon, G.F. Rust fungi III: On Alangiaceae, Amaranthaceae and Amaryllidaceae. Mycol. Pap. 1965, 102, 1–52. [Google Scholar]
- Wakefield, E.M.; Hansford, C.G. Contributions towards the fungus flora of Uganda. IX. The Uredinales of Uganda. Proc. Linn. Soc. Lond. 1949, 161, 162–197. [Google Scholar] [CrossRef]
- Gorter, G.J.M.A. Index of plant pathogens (II) and the diseases they cause in wild growing plants in South Africa. Sci. Bull. Dep. Agric. Technol. Serv. Repub. S. Afr. 1981, 398, 1–84. [Google Scholar]
- Sokhi, S.S.; Singh, S.J. Additional hosts of some rust fungi. Indian J. Mycol. Plant Pathol. 1982, 12, 64. [Google Scholar]
- Lenne, J.M. Diseases of Cassia species—A review. Trop. Grasslands 1990, 24, 311–324. [Google Scholar]
- Lenne, J.M. World list of fungal diseases of tropical pasture species. Phytopathol. Pap. 1990, 31, 1–162. [Google Scholar]
- Stevens, F.L. Hawaiian Fungi. Bernice P. Bish. Mus. Bull. 1925, 19, 1–189. [Google Scholar]
- Gardner, D.E.; Hodges, C.S., Jr. The rust fungi (Uredinales) of Hawaii. Pac. Sci. 1989, 43, 41–55. [Google Scholar]
- Goos, R.D.; Gowing, D.P. Type specimens of fungi maintained at herbarium pacificum, Bernice P. Bishop Museum, Honolulu. Mycotaxon 1992, 43, 177–198. [Google Scholar]
- Gardner, D.E. The native rust fungi of Hawaii. Can. J. Bot. 1994, 72, 976–989. [Google Scholar] [CrossRef]
- Spaulding, P. Foreign Diseases of Forest Trees of the World. U.S.D.A. Agric. Handb. 1961, 197, 1–361. [Google Scholar]
- Sadiqullah, I.A.; Fiaz, M.; Afshan, N.S.; Khalid, A.N. A new report of Uromycesambiens on Buxus from Pakistan. Mycotaxon 2014, 129, 429–432. [Google Scholar] [CrossRef]
- Léveillé, J.H. Sur la disposition méthodique des Urédinées. Ann. Sci. Nat. Bot. 1847, 8, 369–376. [Google Scholar]
- Spegazzini, C. MycetesArgentinenses. Series IV. An. Mus. Nac. Hist. Nat. Buenos Aires. Ser. 1909, 3, 257–458. [Google Scholar]
- Greene, H.C. Notes on Wisconsin parasitic fungi. VII. Am. Midl. Nat. 1945, 34, 258–270. [Google Scholar] [CrossRef]
- Cummins, G.B. Records of south Texas rust fungi. Proc. Indian Acad. Sci. 1962, 72, 267–269. [Google Scholar]
- Savile, D.B.O. Some rusts of Scirpus and allied genera. Can. J. Bot. 1972, 50, 2579–2596. [Google Scholar] [CrossRef]
- Stevenson, J.A. Fungi of Puerto Rico and the American Virgin Islands. Contrib. Reed Herb. 1975, 23, 743. [Google Scholar]
- Ginns, J.H. Compendium of Plant Disease and Decay Fungi in Canada 1960–1980; Canadian Government Publishing Centre: Ottawa, ON, Canada, 1986; p. 416. [Google Scholar]
- Cooke, W.B. Fungi of Mount Shasta. Sydowia 1955, 9, 94–215. [Google Scholar]
- Shaw, C.G. Host fungus index for the Pacific Northwest—I. Hosts. Wash. State Univ. Agric. Exp. Stn. Bull. 1973, 765, 1–121. [Google Scholar]
- Ono, Y.; Adhikari, M.K.; Rajbhandari, K. Uredinales of Nepal. Rep. Tottori Mycol. Inst. 1990, 28, 57–75. [Google Scholar]
- Zhuang, J.Y. Further data on the genus Uromyces of China. Mycosystema 1993, 6, 31–37. [Google Scholar]
- Zhuang, J.Y.; Wei, S.X. An annotated checklist of rust fungi from the Mt. Qomolangma region (Tibetan Everest Himalaya). Mycosystema 1994, 7, 37–87. [Google Scholar]
- Hunt, W.R. The Uredinales or Rusts of Connecticut and the Other New England States. Bull. State Geol. Nat. Hist. Surv. Conn. 1926, 36, 1–198. [Google Scholar]
- Greene, H.C. Notes on Wisconsin parasitic fungi. XXI. Trans. Wis. Acad. Sci. Arts Lett. 1955, 44, 29–43. [Google Scholar]
- Kellerman, W.A. Notes from Mycological Literature, XIX. J. Mycol. 1906, 12, 128–135. [Google Scholar]
- Ramakrisnan, T.S.; Sundaram, N.V. Additons to fungi of Madras-XIII. Proc. Natl. Acad. Sci. USA 1955, 32, 58–64. [Google Scholar]
- Zhuang, J.Y.; Wei, S.X. A new species of Uromyces attacking Helleborus thibetanus. Mycosystema 2003, 22, 513–514. [Google Scholar]
- Mathur, R.S. Checklist of Iraqi Uredinales. Bull. Iraq Nat. Hist. Mus. 1972, 29, 1–32. [Google Scholar]
- El-Buni, A.M.; Rattan, S.S. Check List of Libyan Fungi; Al Faateh University Faculty of Science, Department of Botany: Tripoli, Libya, 1981; 169p. [Google Scholar]
- Xu, B.; Zhang, L.L.; Zhao, Z.Y. Rust fungi on desert plants in Xinjiang, China I. Species of Uromyces on leguminosae and chenopodiaceae. Mycosystema 2008, 27, 825–831. [Google Scholar]
- Arthur, J.C. The grass rusts of South America; based on the Holway collections. Proc. Am. Philos. Soc. 1925, 64, 131–223. [Google Scholar]
- Elliott, E.S. Forage plant diseases observed in West Virginia during 1954. Plant Dis. Rep. 1955, 39, 318–321. [Google Scholar]
- Hennen, J.F. The species of Uromyces parasitic on the grass tribe Andropogoneae. Mycologia 1965, 57, 104–113. [Google Scholar] [CrossRef]
- Hanlin, R.T. Host index to the Basidiomycetes of Georgia. Ga. Agric. Exp. Stn. Mimeo Ser. N. S. 1966, 260, 1–30. [Google Scholar]
- Cooke, W.B. The 1967 foray in Texas. Mycologia 1971, 63, 1063–1067. [Google Scholar] [CrossRef]
- Grand, L.F. North Carolina Plant Disease Index. Technol. Bull. North Carol. Agric. Res. Serv. 1985, 240, 1–157. [Google Scholar]
- Roane, C.W.; Roane, M.K. Graminicolous Fungi of Virginia: Fungi associated with genera Aegilops to Digitaria. Va. J. Sci. 1996, 47, 197–224. [Google Scholar]
- Wiehe, P.O. The plant diseases and fungi recorded from Mauritius. Mycol. Pap. 1948, 24, 1–39. [Google Scholar]
- Ramakrishnan, T.S. Additions to fungi of Madras-XII. Proc. Indian Acad. Sci. 1952, 35, 111–121. [Google Scholar] [CrossRef]
- Ahmad, S. Uredinales of West Pakistan. Biologia 1956, 2, 27–101. [Google Scholar]
- Orieux, L.; Felix, S. List of plant diseases in Mauritius. Phytopathol. Pap. 1968, 7, 1–48. [Google Scholar]
- Jackson, H.S. The rusts of South America based on the Holway collections-VI. Mycologia 1932, 24, 62–186. [Google Scholar] [CrossRef]
- Monoson, H.L.; Rogers, G.M. Species of Uromyces that infect new-world Cucurbitaceae. Mycologia 1973, 70, 1144–1150. [Google Scholar] [CrossRef]
- Thaung, M.M. Uromyces rusts on Cucurbitaceae. Sydowia 2010, 62, 305–316. [Google Scholar]
- Cooke, M.C. Some African fungi. Grevillea 1890, 19, 6–7. [Google Scholar]
- Petch, T. Additions to Ceylon fungi II. Ann. Roy. Bot. Gard. 1922, 7, 279–322. [Google Scholar]
- Ramakrishnan, T.S.; Sundaram, N.V. Additions to fungi of Madras-XVII. Proc. Natl. Acad. Sci. USA 1955, 41, 189–195. [Google Scholar] [CrossRef]
- Vestergren, T.A. Monographie der auf der Leguminosen-Gattung Bauhinia vorkommenden Uromyces-Arten. Ark. Før Bot. 1905, 4, 1–34. [Google Scholar]
- Seaver, F.J. Additions to the rust flora of the West Indies. Mycologia 1924, 16, 46–48. [Google Scholar]
- Laundon, G.F. Rust fungi 1, On Acanthaceae. Mycol. Pap. 1963, 89, 1–89. [Google Scholar]
- Hennen, J.F.; Figueiredo, M.B.; Carvalho, A.A., Jr.; Hennen, P.G. Catalogue of the Species of Plant Rust Fungi (Uredinales) of Brazil; Jardim Bot: Rio de Janeiro, Brazil, 2005; 490p. [Google Scholar]
- Guyot, A.L.; Malencon, G.; Uredinees du Maroc, I. Travaux de l’InstitutScientifiqueChérifien. Série Bot. 1957, 11, 1–184. [Google Scholar]
- Jorstad, I. Uredinales of the Canary Islands. Skrifter Utgitt av det Norske Videnskaps-Akademii Oslo. Mat.-Nat. Kl. Oslo 1958, 2, 1–182. [Google Scholar]
- Hiratsuka, N.; Sato, S.; Katsuya, K.; Kakishima, M.; Hiratsuka, Y.; Kaneko, S.; Ono, Y.; Sato, T.; Harada, Y.; Hiratsuka, T. The Rust Flora of Japan; Tsukuba Shuppankai: Ibaraki, Japan, 1992; 1205p. [Google Scholar]
- Cummins, G.B. Descriptions of tropical rusts. III. Bull. Torrey Bot. Club 1940, 67, 607–613. [Google Scholar] [CrossRef]
- Cummins, G.B.; Stevenson, J.A. A check list of North American rust fungi (Uredinales). Plant Dis. Report. Suppl. 1956, 240, 109–192. [Google Scholar]
- Cummins, G.B. Rust Fungi on Legumes and Composites in North America; University of Arizona Press: Tucson, AZ, USA, 1978; 424p. [Google Scholar]
- Mayor, E. Contribution a l’étude des Uredinées de Colombie. Mémoires De La Société Des Sci. Nat. De Neuchâtel 1914, 5, 442–599. [Google Scholar]
- Buritica, C.P. Flora Uredineana Colombiana. Rev. De La Acad. Colomb. De Cienc. Exactas Fis. Y Nat. 1996, 20, 183–236. [Google Scholar]
- Savulescu, T. Monografia Uredinalelor din Republica Populara Romana; Editura Academiei Republicii Populare Romane: Bucharest, Romania, 1953; 1166p. [Google Scholar]
- Sydow, H. Fungi in itinere costaricensi collecti (pars prima). Ann. Mycol. 1925, 23, 308–429. [Google Scholar]
- Harkness, H.W. New species of Californian fungi. Bull. South. Calif. Acad. Sci. 1884, 1, 29–47. [Google Scholar]
- Petrak, F. Beiträge zur österreichischen Pilzflora. Sydowia 1959, 13, 67–86. [Google Scholar]
- Arthur, J.C.; Cummins, G.B. Philippine rusts in the Clemens Collection 1923–1926. I. Philipp. J. Sci. 1936, 59, 437–449. [Google Scholar]
- Cummins, G.B. Uredinales of New Guinea-III. Mycologia 1941, 33, 143–154. [Google Scholar] [CrossRef]
- Berndt, R.; Baiswar, P. Uromyces umiamensis, a new rust species on Momordica cochinchinensis in India. Mycol. Prog. 2009, 8, 83–86. [Google Scholar] [CrossRef][Green Version]
- Link, H.F. Observationes in ordines plantarum naturales. 2. Mag. Ges. Nat. Freunde Berl. 1816, 7, 25–45. [Google Scholar]
- Laundon, G.F. The status of some of Persoon’s Uredo names. Taxon 1968, 17, 179–180. [Google Scholar] [CrossRef]
- Laundon, G.F. Proposal to delete the generic name Nigredo Persoon ex Roussel (1806) as a nomenrejiciendum of Uromyces (Link) Unger (1833) (Fungi). Taxon 1970, 19, 948. [Google Scholar] [CrossRef]
- Boerema, G.H.; Pieters, R.; Hamers, M.E.C. Check-list for scientific names of common parasitic fungi. Supplement Series 2c, d (additions and corrections, Fungi on field crops: Pulse (legumes), forage crops (herbage legumes), vegetables and cruciferous crops. Neth. J. Plant Pathol. 1993, 99, 1–32. [Google Scholar] [CrossRef]
- Chung, W.H.; Kakishima, M.; Ono, Y. Life cycle of Uromyces appendiculatus var. azukicola on Vigna angularis. Mycoscience 2003, 44, 425–430. [Google Scholar] [CrossRef]
- Mujica, F.; Oehrens, B.E. Segunda addenda a flora fungosa Chilena. Bol. Tec. 1967, 27, 1–78. [Google Scholar]
- Arthur, J.C.; Fromme, F.D. New species of grass rusts. Torreya 1915, 15, 260–315. [Google Scholar]
- Hennen, J.F.; Cummins, G.B. 1956-Uredinales parasitizing grasses of the tribe Chlorideae. Mycologia 1956, 48, 126–162. [Google Scholar] [CrossRef]
- Gjaerum, H.B. Rust fungi (Uredinales) on Poaceae, mainly from Africa. Mycotaxon 1988, 31, 351–378. [Google Scholar]
- Gjaerum, H.B. Rust fungi (Uredinales) on the genus Hyparrhenia (Poaceae). Mycotaxon 1988, 32, 143–160. [Google Scholar]
- Shivas, R.G. Fungal and bacterial diseases of plants in Western Australia. J. R. Soc. West. Aust. 1989, 72, 1–62. [Google Scholar]
- Hinkova, T. Spread of Uromyces arenariae Tranz. and U. arenariae-leptoclados Vienn. Bourg. Acad. Sci. Bulg. 1966, 19, 149–151. [Google Scholar]
- Inman, R.E. Observations on the biology of Rumex rust Uromyces rumicis (Schum.) Wint. Bot. Gaz. 1970, 131, 234–241. [Google Scholar] [CrossRef]
- Kern, F.D. Two submerged species of Uromyces. Torreya 1911, 11, 211–214. [Google Scholar]
- Doidge, E.M. A preliminary study on South African Rust fungi. Bothalia 1927, 2, 228. [Google Scholar]
- Whiteside, J.O. A revised list of plant diseases in Rhodesia. Kirkia 1966, 5, 87–196. [Google Scholar]
- Guba, E.F.; Seeler, E.V., Jr. Third list of fungi of Nantucket. Rhodora 1942, 44, 167–175. [Google Scholar]
- Tiffany, L.H.; Knaphus, G. The plant rusts (Uredinales) of the driftless area of northeastern Iowa. Proc. Iowa Acad. Sci. 1984, 91, 28–31. [Google Scholar]
- Tiffany, L.H.; Knaphus, G. The rust fungi (Uredinales) of the Loess Hills Region of Iowa. Proc. Iowa Acad. Sci. 1985, 92, 186–188. [Google Scholar]
- McCain, J.W.; Hennen, J.F.; Ono, Y. New host species and state distribution records for North American rust fungi (Uredinales). Mycotaxon 1990, 39, 281–300. [Google Scholar]
- McCain, J.W. Additions and corrections to the rust fungus flora of Minnesota. J. Minn. Acad. Sci. 1990, 55, 10–14. [Google Scholar]
- Parker, M.A. Pathogen impact on sexual vs. asexual reproductive success in Arisaema triphyllum. Am. J. Bot. 1987, 74, 1758–1763. [Google Scholar] [CrossRef]
- Tracy, S.M.; Galloway, L.D. New western Uredineae. J. Mycol. 1888, 4, 20–21. [Google Scholar] [CrossRef]
- Spegazzini, C. Relación de un paseo hasta al Cabo de Hoorn (Cabo de Hornos). Bol. Acad. Nac. Cienc. 1924, 27, 321–404. [Google Scholar]
- Arthur, J.C. Uredinales of Porto Rico based on collections by F.L. Stevens. Mycologia 1916, 8, 16–33. [Google Scholar] [CrossRef]
- Whetzel, H.; Jackson, H. The rusts and smuts of Bermuda. Trans. Brit. Mycol. Soc. 1928, 13, 1–32. [Google Scholar] [CrossRef]
- Thurston, H.W., Jr. The rusts of Minas Geraes, Brazil. Based on collections by A. S. Muller. Mycologia 1940, 32, 290–309. [Google Scholar] [CrossRef]
- Alfieri, S.A., Jr.; Langdon, K.R.; Wehlburg, C.; Kimbrough, J.W. Index of plant diseases in Florida (Revised). Fla. Dep. Agric. Consum. Serv. Bull. Div. Plant Ind. 1984, 11, 1–389. [Google Scholar]
- Urban, Z. A contribution to the rust fungi (Uredinales) of Cuba. Rep. Tottori Mycol. Inst. 1990, 28, 37–56. [Google Scholar]
- Minter, D.W.; Rodriguez, H.M.; Mena, P.J. Fungi of the Caribbean: An Annotated Checklist; PDMS Publishing: Glasgow, UK, 2001; 946p. [Google Scholar]
- Cooke, M.C. North American fungi. Grevillea 1877, 5, 150–154. [Google Scholar]
- Pardo Cardona, V.M. Distribution of Colombian species of uredinales according to the taxonomic groups of their hosts. Rev. Fac. Nac. De Agron. Medellín 1998, 51, 285–319. [Google Scholar]
- McAlpine, D. Australian Fungi. Agric. Gaz. N. S. W. 1895, 6, 850–857. [Google Scholar]
- Sampson, P.J.; Walker, J. An Annotated List of Plant Diseases in Tasmania; Department of Agriculture: Tasmania, Australia, 1982; 121p. [Google Scholar]
- Hernandez, J.R.; Hennen, J.F. Rust fungi (Uredinales) of Northwest Argentina. Sida 2002, 20, 313–338. [Google Scholar]
- Viennot-Bourgin, G. Urédinales de la Côte d’Ivoire (Notes 1, 3 & 4). Uredinales of the Ivory Coast. (Notes 1, 3 & 4). Bull. Soc. Mycol. Fr. 1952, 67, 429–435. [Google Scholar]
- Cummins, G.B. Descriptions of tropical rusts. VII. Bull. Torrey Bot. Club 1945, 72, 205–222. [Google Scholar] [CrossRef]
- Tarr, S.A.J. A supplementary list of Sudan fungi and plant diseases. Mycol. Pap. 1963, 85, 1–31. [Google Scholar]
- Peregrine, W.T.H.; Siddiqi, M.A. A revised and annotated list of plant diseases in Malawi. Phytopathol. Pap. 1972, 16, 1–51. [Google Scholar]
- Ebbels, D.L.; Allen, D.J. A supplementary and annotated list of plant diseases, pathogens and associated fungi in Tanzania. Phytopathol. Pap. 1979, 22, 1–89. [Google Scholar]
- Gjaerum, H.B. East African rusts (Uredinales), mainly from Uganda 5. On families belonging to Gamopetalae. Mycotaxon 1986, 27, 507–550. [Google Scholar]
- Gjaerum, H.B. Studies in Rusts (Uredinales) on Astragalus (Fabaceae). Edinb. J. Bot. 1991, 48, 393–401. [Google Scholar] [CrossRef]
- Hennings, P. Fungi Americani-boreales. Hedwigia 1898, 37, 267–276. [Google Scholar]
- Brenckle, J.F. North Dakota fungi-II. Mycologia 1918, 10, 199–221. [Google Scholar] [CrossRef]
- Guyot, A.L.; Malencon, G. Uredinees du Maroc II. Travaux de l’Institut Scientifique Chérifien. Sér. Bot. 1963, 28, 1–161. [Google Scholar]
- McAlpine, D. The Rusts of Australia. Their Structure, Nature and Classification; Department of Agriculture: Victoria, TX, USA, 1906; 349p. [Google Scholar]
- Arthur, J.C. New species of Uredineae-X. Bull. Torrey Bot. Club 1918, 45, 141–156. [Google Scholar] [CrossRef]
- Berndt, R. Uromyces vankyorum sp. nov. and Uromyces atriplicis, putative vicariant rust species of Patagonian and Australian semi-desert biomes. Mycol. Prog. 2002, 1, 179–186. [Google Scholar] [CrossRef]
- Schmid-Heckel, H. Mushrooms in the Berchtesgaden Alps. Res. Rep. Natl. Park Berchtesgad. 1988, 15, 1–136. [Google Scholar]
- McKenzie, E.H.C.; O’Sullivan, P.J.; Wilkie, J.P. A list of type specimens of New Zealand fungi held in DSIR Plant Protection Herbarium (PDD). Mycotaxon 1992, 43, 77–156. [Google Scholar]
- Doidge, E.M. South African rust fungi VI. The species of Uromyces on Iridaceae. Bothalia 1948, 4, 919–937. [Google Scholar] [CrossRef]
- Sydow, H.; Sydow, P. Novae fungorum species. VI. Ann. Mycol. 1911, 9, 142–146. [Google Scholar]
- Castellani, E.; Ciferri, R. Prodromus Mycoflorae Africae Orientalis Italicae; Istituto Agricolo Coloniale Italiano: Firenze, Italy, 1937; 167p. [Google Scholar]
- Sydow, H. Descriptions of new South African mushrooms-IV. Ann. Mycol. 1924, 22, 235–238. [Google Scholar]
- Bubák, F.; Kabát, J.E. Mykologische Beiträge. IV. Hedwigia 1907, 46, 288–298. [Google Scholar]
- Sarbhoy, A.K.; Agarwal, D.K. Descriptions of Tropical Plant Pathogenic Fungi; Set 1; Malhotra Publishing: New Delhi, India, 1990. [Google Scholar]
- Hennings, P. Fungi goyazenses. Hedwigia 1895, 34, 88–116. [Google Scholar]
- Gallegos, M.L.; Cummins, G.B. Uredinales (Royas) de Mexico; Instituto Nacional de Investigaciones Agricoles: Culiacan, Sinaloa, Mexico, 1981; Volume 2, 492p. [Google Scholar]
- Castellani, E. Micromiceti Ethiopici ed Eritrei. Nuovo G. Bot. Ital. 1947, 53, 211–229. [Google Scholar] [CrossRef]
- Ramachar, P.; Cummins, G.B. The species of Uromyces on the tribe Paniceae. Mycopathol. Mycol. Appl. 1963, 19, 49–61. [Google Scholar] [CrossRef]
- Jackson, H.S. The Uredinales of Oregon. Mem. N. Y. Bot. Gard. 1918, 1, 198–297. [Google Scholar]
- Grove, W.B. The British Rust Fungi (Uredinales, Their Biology and Classification); Cambridge University Press: Cambridge, UK, 1913; 412p. [Google Scholar]
- Azbukina, Z.M. Classification Key of Rust Fungi (Uredinales) of the Soviet Far East (Translated from Russian); Nauka: Moscow, Russia, 1984; p. 288. [Google Scholar]
- Albuquerque, F.C.; Figueiredo, M.M. Discrição de umaespécie de Uredinales da Amazonia, Uromyces belemensis. Pesqui. Agropecuária Bras. Sér. Agronômica 1971, 6, 145–146. [Google Scholar]
- Arthur, J.C. New species of Uredineae-VII. Bull. Torrey Bot. Club 1910, 37, 569–580. [Google Scholar] [CrossRef]
- Cummins, G.B. Annotated, illustrated, host index of Sonoran Desert rust fungi. Mycotaxon 1979, 10, 1–20. [Google Scholar]
- Arthur, J.C. New species of Uredineae-XV. Bull. Torrey Bot. Club 1924, 51, 51–59. [Google Scholar] [CrossRef]
- Boerema, G.H.; Loerakker, W.M.; Hamers, M.E.C. Check-list for scientific names of common parasitic fungi. Supplement Series 2a (additions and corrections): Fungi on field crops: Beet and potato, caraway, flax and oilseed poppy. Neth. J. Plant Pathol. 1987, 93, 1–20. [Google Scholar] [CrossRef]
- Greene, H.C. Notes on Wisconsin parasitic fungi. X. Am. Midl. Nat. 1948, 39, 444–456. [Google Scholar] [CrossRef]
- Ellett, C.W. Diseases not previously reported in Ohio. Plant Dis. Rep. 1957, 41, 369–371. [Google Scholar]
- Rogerson, C.T. Kansas Mycologica Notes-1957. Trans. Kans. Acad. Sci. 1958, 61, 262–272. [Google Scholar] [CrossRef]
- Arthur, J.C.; Johnston, J.R. Uredinales of Cuba. Mem. Torrey Bot. Club 1917, 17, 97–175. [Google Scholar]
- Arthur, J.C. Uredinales of Porto Rico based on collections by H.H. Whetzel and E.W. Olive. Mycologia 1917, 9, 55–104. [Google Scholar] [CrossRef]
- Dale, W.T. A preliminary list of Jamaican Uredinales. Mycol. Pap. 1955, 60, 1–21. [Google Scholar]
- Boedijn, K.B. The Uredinales of Indonesia. Nova Hedwig. 1959, 1, 463–496. [Google Scholar]
- Berndt, R. A checklist of Costa Rican rust fungi. In Frontiers in Basidiomycete Mycology; Agerer, R., Piepenbring, M., Blanz, P., Eds.; IHW-Verlag: Eching, Germany, 2004. [Google Scholar]
- Patouillard, N.T.; de Lagerheim, G. Champignons de l’Équateur (Pugillus V). Bull. Soc. Mycol. Fr. 1895, 11, 205–234. [Google Scholar]
- Hosagoudar, V.B. Uredinales of Kerala. J. Econ. Taxon. Bot. 1988, 12, 265–272. [Google Scholar]
- Mckenzie, E.H.C. Rust fungi of New Zealand—An introduction, and list of recorded species. N. Z. J. Bot. 1998, 36, 233–271. [Google Scholar] [CrossRef]
- Salve, D.B.O. The rusts of Eriogonum, Chorizanthe, and Oxytheca. Can. J. Bot. 1966, 44, 1151–1170. [Google Scholar]
- Berkeley, M.J.; Broome, C.E. Enumeration of the fungi of Ceylon. Part II. Bot. J. Linn. Soc. 1873, 14, 29–141. [Google Scholar] [CrossRef]
- Eboh, D.O. A Taxonomic Survey of Nigerian Rust Fungi-Uredinales Nigerianensis—I. Mycologia 1978, 70, 1077–1085. [Google Scholar] [CrossRef]
- Gjaerum, H.B.; Sunding, P. Flora of Macaronesia. Checklist of rust fungi. Sommerfeltia 1986, 4, 1–42. [Google Scholar] [CrossRef]
- Gjaerum, H.B. Rust fungi from various countries. Lidia 1995, 3, 145–170. [Google Scholar]
- Zhuang, W.Y. Higher Fungi of Tropical China; Mycotaxon, Ltd.: Ithaca, NY, USA, 2001; 485p. [Google Scholar]
- Viennot-Bourgin, G. Contribution à la connaissance des champignons parasites de l’Iran. Ann. Épiphyties 1958, 9, 97–210. [Google Scholar]
- Massee, G.E. Fungi exotici III. Bull. Misc. Inform. 1901, 175–177, 150–169. [Google Scholar]
- Wood, A.R. New and interesting records of southern African rust fungi (Uredinales). S. Afr. J. Bot. 2006, 72, 534–543. [Google Scholar] [CrossRef][Green Version]
- Hennings, P. Neue von E. Ule in Brasiliengesammelte Ustilagineen und Uredineen. Beibl. Hedwig. 1899, 38, 65–71. [Google Scholar]
- Spegazzini, C. Fungi argentini. Pugillus tertius. An. Soc. Cient. Argent. 1880, 10, 122–142. [Google Scholar]
- Sydow, P.; Sydow, H. Monographia Uredinearum II. Leipzig 1910, 2, 1–396. [Google Scholar]
- Sydow, P. Diagnosen neuer, aus verschiedenen Gegenden stammender Pilze. Beibl. Hedwig. 1899, 38, 140–144. [Google Scholar]
- Gjaerum, H.B.; Hansen, A. Additions to the rust flora of the Greek islands. Ann. Musei Goulandris 1990, 8, 81–96. [Google Scholar]
- Peck, C.H. New species of fungi. Bot. Gaz. Crawfordsville 1881, 6, 274–277. [Google Scholar] [CrossRef]
- Liro, J.I. Uredineae Fennicae Finlands Rostsvampar; Finnish Literature Society: Helsinki, Finland, 1908; 640p. [Google Scholar]
- Ozaslan, C.; Erdogdu, M.; Huseyin, E.; Suludere, Z. Additions to rust and chytrid pathogens of Turkey. Mycotaxon 2015, 130, 11–15. [Google Scholar] [CrossRef]
- Hennings, P. Contributions to the fungal flora of South America I. Uredineae. Hedwigia 1896, 35, 202–262. [Google Scholar]
- Viennot-Bourgin, G. New parasitic micromycetes collected in Madagascar. Bull. Soc. Mycol. Fr. 1963, 79, 96–108. [Google Scholar]
- Sydow, H.; Sydow, P. DiagnosenneuerUredineen und UstilagineennebstBemerkungenzueinigenbereitsbekanntenArten. Ann. Mycol. 1903, 1, 15–23. [Google Scholar]
- Spegazzini, C. Mycetes Argentinensis (Series VI). An. Mus. Nac. Hist. Nat. Buenos Aires. 1912, 23, 1–146. [Google Scholar]
- Trotter, A. Notulae mycologicae. Ann. Mycol. 1904, 2, 533–538. [Google Scholar]
- Zhuang, J.Y.; Wei, S.X. Notes on some Chinese species of Uromyces. Mycosystema 2003, 22, 177–181. [Google Scholar]
- Cummins, G.B. Uredinales of the Big Bend National Park and adjacent areas of Texas. Southwest. Nat. 1964, 8, 181–195. [Google Scholar] [CrossRef]
- Kreisel, H. Bibliography of Distribution Maps of Fungi VI. Supplements until the beginning of 1975. Feddes Repert. 1976, 87, 109–137. [Google Scholar] [CrossRef]
- Gäumann, E.; Müller, E.; Terrier, C.A. Uromyces brizaenov. spec. Beih. Sydowia 1957, 1, 187–188. [Google Scholar]
- Ellis, J.B.; Harkness, H.W. New Californian fungi. Bull. South. Calif. Acad. Sci. 1884, 1, 26–29. [Google Scholar]
- Cummins, G. Descriptions of Tropical Rusts-IX. Bull. Torrey Bot. Club 1960, 87, 31–45. [Google Scholar] [CrossRef]
- Guyot, A.L. A few new additions. Uredineana 1951, 3, 61–68. [Google Scholar]
- Cook, R.P.; Dubé, A.J. Host-Pathogen Index of Plant Diseases in South Australia; Field Crops Pathology Group South Australian Department of Agriculture: Canberra, Australia, 1989; pp. 1–142. [Google Scholar]
- Von Thümen, F. Fungi Austro-Africani. V. Flora 1877, 60, 407–413. [Google Scholar]
- Magnus, P.W.J. Bornmüller, Iter Persico-turcicum 1892/93. Fungi, Pars 2. Verh. Zool. Bot. Ges. Wien 1899, 49, 87–103. [Google Scholar]
- Petrak, F. BeitragezurKenntnis der PilzfloraIrans. Sydowia 1953, 7, 50–78. [Google Scholar]
- Jorstad, I. Iranian plants collected by Per Wendelbo in 1959. II. Uredinales and some other parasitic fungi. Arbok Univ.Bergen Mat. Naturvitensk. Ser. 1960, 11, 1–33. [Google Scholar]
- Henderson, D.M.; Jorstad, I. Studies in the flora of Afghanistan 2. Uredinales. Arbok Univ. Bergen Mat. Naturvitensk. Ser. 1996, 4, 1–18. [Google Scholar]
- Jorstad, I. Some Cyprian Uredinales. Nytt Mag. Naturvidensk. 1942, 83, 191–229. [Google Scholar]
- Cummins, G.B. Uredinales from North West Himalayas. Mycologia 1943, 35, 446–458. [Google Scholar] [CrossRef]
- Sydow, H. Novae fungorum species. XXV. Ann. Mycol. 1937, 35, 244–286. [Google Scholar]
- Fuckel, L. Symbolae Mycologicae. Contributions to the knowledge of the Rhenish mushrooms. Jahrb. Nassau. Ver. Naturkd. 1870, 23, 1–459. [Google Scholar]
- Hariot, P. Sur quelques Uredinees et Ustilagineesnouvellesoupeuconnues. Bull. Soc. Mycol. Fr. 1914, 30, 235–238. [Google Scholar]
- Sydow, H.; Sydow, P. Einigeneue Uredineen. I. Österr. Bot. Z. 1902, 52, 182–185. [Google Scholar] [CrossRef][Green Version]
- Padwick, G.W. Notes on Indian fungi. IV. Mycol. Pap. 1946, 17, 1–12. [Google Scholar]
- Iqbal, S.H.; Khalid, A.N. Material for the fungus flora of Pakistan. II. An updated check list of rust fungi (Uredinales) of Pakistan. Sultania 1996, 1, 39–67. [Google Scholar]
- Pande, A.; Rao, V.G. A Compendium Fungi on Legumes from India; Scientific Publishers: Jodhpur, India, 1998; 188p. [Google Scholar]
- Von Dalla Torre, K.W.; Sarnthein, L. Flora von Tirol, Vorarlberg und Liechtenstein. 1905; 3, 1–810. [Google Scholar]
- Talhinhas, P.; Carvalho, R.; Figueira, R.; Ramos, A.P. An annotated checklist of rust fungi (Pucciniales) occurring in Portugal. Sydowia 2019, 71, 65–84. [Google Scholar]
- Hennings, P. Some New Japanese Uredineae II. Hedwig. Beiblätter 1901, 40, 124–125. [Google Scholar]
- Wilson, M.; Henderson, D.M. British Rust Fungi; Cambridge University Press: Cambridge, UK, 1966; 384p. [Google Scholar]
- Boerema, G.H.; Verhoeven, A.A. Check-list for scientific names of common parasitic fungi. Series 1a: Fungi on trees and shrubs. Neth. J. Plant Pathol. 1972, 78, 1–63. [Google Scholar] [CrossRef]
- Minkevichus, A.I. Rust fungi (Uredinales) in the Lithuanian S.S.R. Mikol. Fitopatol. 1975, 9, 409–414. [Google Scholar]
- Azbukina, Z.M. Nizshie Rasteniya, Gribyi Mokhoobraznye Dal’nego Vostoka Rossii. Griby, 5, [ii], 2005. Available online: http://www.catalogueoflife.org/annual-checklist/2013/details/reference/species/8464657 (accessed on 25 April 2022).
- Matthey, W.; Ayer, J. General Table of Contents and Index (1835–2002). Bull. Soc. Neuchâteloise Sci. Nat. 2006, 99. [Google Scholar]
- Tomilin, B.A. De specie nova Uredinalium ex Orienteextremi. Nov. Sist. Nizshikh Rastenii 1964, 1, 202–203. [Google Scholar] [CrossRef]
- Hariot, P. Note sur l’OecidiumcarneumNees. J. Bot. 1893, 7, 375. [Google Scholar]
- Gilbertson, R.L.; Cummins, G.B.; Darnall, E.D. Indexes to W.G. Solheim’s Mycoflora Saximontanensis Exsiccata. Mycotaxon 1979, 10, 49–92. [Google Scholar]
- Namyslowski, B. Beitragzur Kenntnis der Rostpilze. Kosm. Lwow. 1911, 36, 293–299. [Google Scholar]
- Dennis, R.; Pegler, D. Teleutospores of Uromyces Species on Geranium in Europe. Kew Bull. 1975, 30, 33–34. [Google Scholar] [CrossRef]
- Spegazzini, C. Fungi Argentininovi vel critici. An. Mus. Nac. Hist. Nat. Buenos Aires 1898, 6, 81–288. [Google Scholar]
- Kopp, S.M., Jr.; de Carvalho, A.A. First report of Uromyces carthagenensis on Manihot grahamii (Euphorbiaceae) in Uruguay. Australas. Plant Dis. Note 2012, 7, 9–11. [Google Scholar] [CrossRef][Green Version]
- Berndt, R.; Rossel, A.; Freire, F.C.O. New species and reports of rust fungi (Basidiomycota, Uredinales) of South America. Mycol. Prog. 2007, 6, 27–34. [Google Scholar] [CrossRef]
- Koorders, S.H. Botanical investigations. Verh. Kon. Ned. Akad. Wetensch. 1907, 13, 1–264. [Google Scholar]
- Holway, E.W.D. Mexican fungi. Bot. Gaz. Crawfordsville 1901, 31, 326–338. [Google Scholar] [CrossRef]
- Jackson, H.S. The rusts of South America based on the Holway collections-II. Mycologia 1927, 19, 51–65. [Google Scholar] [CrossRef]
- Farr, M.L.; Stevenson, J.A. A supplemental list of Bolivian mushrooms. Sydowia 1963, 17, 37–69. [Google Scholar]
- Mennicken, M.; Oberwinkler, F. A contribution to the rust flora (Uredinales) of southern Africa, with an emphasis on South Africa. Mycotaxon 2004, 90, 1–28. [Google Scholar]
- Korbonskaja, J.I. Notul. syst. Sect. cryptog. Inst. Bot. Acad. Sci. U.S.S.R. 1951, 7, 179. [Google Scholar]
- Liou, T.N. Quarterly Bulletin of the Mycological Society of France. 1929; 45, 207. [Google Scholar]
- Plowright, C.B. New and rare British fungi. Trans. Brit. Mycol. Soc. 1896, 1, 53–64. [Google Scholar] [CrossRef][Green Version]
- Tranzschel, W. Conspectus uredinalium URSS. URSS Acad. Sci. Mosc. 1939, 1–426. [Google Scholar]
- Koshkelova, E.N.; Frolov, I.P. [Microflora of the foothills of Kopetdag and Central Karakum (Micromycetes)] (Translated from Russian); Publishing House of the Academy of Sciences of Turkmenistan S.S.R., Ylym: Ashgabat, Turkmenistan, 1973; 196p. [Google Scholar]
- Mennicken, M.; Maier, W.; Oberwinkler, F.A. contribution to the rust flora (Uredinales) on Zygophylloideae (Zygophyllaceae) in Africa. Mycotaxon 2005, 91, 39–48. [Google Scholar]
- Mennicken, M.; Maier, W.; Oberwinkler, F.A. Contribution to the rust flora (Uredinales) of Southern Africa, with an emphasis on Namibia. Mycol Prog. 2005, 4, 55–75. [Google Scholar] [CrossRef]
- Mujica, F.; Vergara, C. Chilean fungus flora. In Preliminary Index of the Hosts of Chilean Mushrooms and Their Bibliographic References; Stanley Press: Hondarribia, Spain, 1945; 199p. [Google Scholar]
- Dietel, P. New Californian Uredineae. Erythea 1893, 1, 247–252. [Google Scholar]
- Cash, E.K. A record of the fungi named by J.B. Ellis (Part 3). U.S.D.A. 1954, 2, 347–518. [Google Scholar]
- Anikster, Y. Teliospore germination in some rust fungi. Phytopathology 1986, 76, 1026–1030. [Google Scholar] [CrossRef]
- Mouchacca, J. A list of novel fungi described from the Middle East, mostly from non-soil substrata. Nova Hedwig. 1999, 68, 149–174. [Google Scholar] [CrossRef]
- Spegazzini, C. Mycetes Argentinenses (Series II). An. Mus. Nac. Hist. Nat. Buenos Aires 1902, 1, 49–89. [Google Scholar]
- Punithalingam, E. Uromyces cicerisarietini. CMI. Descr. Pathog. Fungi Bact. 1968, 178, 1–2. [Google Scholar]
- Ahmad, S. Fungi of West Pakistan. Biol. Soc. Pak. Monogr. 1969, 5, 1–110. [Google Scholar]
- Mendes, M.A.S.; da Silva, V.L.; Dianese, J.C.; Ferreira, M.A.S.V.; dos Santos, C.E.N.; Urben, A.F.; Castro, C. Fungosem Plants no Brasil; Embrapa-SPI/Embrapa-Cenargen: Brasilia, Brazil, 1998; 555p. [Google Scholar]
- Lindquist, J.C.; de Garcia, Z.; Rosengurtt, N. Uredinales del Uruguay. Rev. Fac. Agron. Univ. Nac. La Plata 1967, 43, 187–214. [Google Scholar]
- Savile, D.B.O.; Parmelee, J.A. Some fungal parasites of Portulacaceae. Mycologia 1956, 48, 573–590. [Google Scholar] [CrossRef]
- Patil, M.S. Rusts of Liliaceae and Amaryllidaceae. Indian Phytopathol. 1991, 44, 506–510. [Google Scholar]
- Arthur, J.C. Rusts on Compositae from Mexico. Bot. Gaz. 1905, 40, 196–208. [Google Scholar] [CrossRef]
- Sydow, H.; Mitter, J.H. Fungi Indici. II. Ann. Mycol. 1935, 33, 46–71. [Google Scholar]
- Kung, J.N.; Boa, E.R. Kenya Checklist of Fungi and Bacteria on Plants and Other Substartes; Antony Rowe Ltd.: Chippeoham, UK, 1997. [Google Scholar]
- Massee, G.E. Notes on exotic fungi in the Royal Herbarium, Kew. Grevillea 1892, 21, 1–6. [Google Scholar]
- Kabaktepe, S.; Bahcecioglu, Z. Puccinia, Uromyces, and Xenodochus species new to Turkey. Mycotaxon 2012, 119, 453–457. [Google Scholar] [CrossRef]
- Hennen, J.F.; Cummins, G.B. Additions to Uromyces (Uredinales) from Mexico. Southwest Nat. 1973, 18, 73–77. [Google Scholar] [CrossRef]
- Arthur, J.C. Uredinales (Coleosporiaceae, Uredinaceae, Aecidiaceae). Flora 1921, 7, 83–480. [Google Scholar]
- Thaung, M.M. Two new rusts from Burma. Trans. Brit. Mycol. Soc. 1974, 62, 218–222. [Google Scholar] [CrossRef]
- Ciferri, R. Mycoflora Domingensis Integrata. Quaderno 1961, 19, 1–539. [Google Scholar]
- Macedo, D.M.; Pereira, O.L.; Hora, B.T., Jr.; Weir, B.S.; Barreto, R.W. Mycobiota of the weed Tradescantia fluminensis in its native range in Brazil with particular reference to classical biological control. Australas. Plant Pathol. 2016, 45, 45–56. [Google Scholar] [CrossRef]
- Peck, C.H. New species of fungi. Botanical Gazette Crawfordsville 1882, 7, 54–57. [Google Scholar] [CrossRef]
- Gilbertson, R.L.; McHenry, J. Check list and host index for Arizona rust fungi. Bull. Univ. Ariz. Agric. Exp. Stn. 1969, 186, 1–40. [Google Scholar]
- De Wildeman, É. Études sur la flore du Bas-et du Moyen Congo. Annales du Musée du Congo (Belge). Botanique. Sér. 5 1909, 3, 1–147. [Google Scholar]
- Jørstad, I. Uredinales from South America and tropical North America. Chiefly collected by Swedish botanists. Ark. Bot. 1957, 3, 577. [Google Scholar]
- French, A.M. California Plant Disease Host Index; Calif. Dept. Food Agric.: Sacrament, CA, USA, 1989; 394p. [Google Scholar]
- Hennings, P. Uredineae aliquot brasilianae novae a cl. E. Ule lectae. Beibl. Hedwig. 1899, 38, 129–130. [Google Scholar]
- Dietel, P. Uredineenaus Japan. Ann. Mycol. 1907, 5, 70–77. [Google Scholar]
- Lindquist, J.C. Royas de la Republica Argentina y Zonas Limitrofes; Inst. Nacional de Tecnologia Agropecuaria: Buenos Aires, Argentina, 1982; 574p. [Google Scholar]
- Spegazzini, C. Mycetes chilenses. Bol. Acad. Nac. Cienc. 1921, 25, 1–124. [Google Scholar]
- Dietel, P.; Neger, F.W. Uredinaceaechilenses III. Bot. Jahrb. Syst. Pflanzengesch. Pflanzengeogr. 1900, 27, 1–16. [Google Scholar]
- Dietel, P. Uredineaejaponicae. IV. Bot. Jahrb. Syst. Pflanzengesch. Pflanzengeogr. 1903, 32, 624–632. [Google Scholar]
- Kapsanaki-Gotsi, E. Contribution to the Knowledge of the Mycoflora of Kriti Island (Hellas) Taxonomic and Floristic Study on the Uredinales; University of Athens: Athens, Greece, 1986; 256p. [Google Scholar]
- Petrak, F. Fungi. Denkschriften der Akademie der Wissenschaften (Wien). Math.-Nat. Kl. 1943, 105, 9–26. [Google Scholar]
- Pantidou, M.E. Fungus-Host Index for Greece; BenakiPhytopathol. Inst. Kiphissia: Athens, Greece, 1973; 382p. [Google Scholar]
- Dudka, I.O.; Heluta, V.P.; Tykhonenko, Y.Y.; Andrianova, T.V.; Hayova, V.P.; Prydiuk, M.P.; Dzhagan, V.V.; Isikov, V.P. Fungi of the Crimean Peninsula (Translated from Russian); M.G. Kholodny Institute of Botany, National Academy of Sciences: Kyiv, Ukraine, 2004; 452p. [Google Scholar]
- Yepes, M.S.; Céspedes, P.B. New species for the neotropical Uredobiota. Rev. Fac. Nac. Agron. Medellin 2008, 61, 4291–4301. [Google Scholar]
- Sydow, H.; Sydow, P. Neue und kritische Uredineen. Ann. Mycol. 1904, 2, 27–31. [Google Scholar]
- Piepenbring, M. Checklist of fungi in Panama. Preliminary version. Puente Biol. 2006, 1, 1–190. [Google Scholar]
- Shaw, D.E. Microorganisms in Papua New Guinea (Research Bulletin 33); Department of Primary Industries: Melbourne, Australia, 1984; pp. 1–344. [Google Scholar]
- Hennings, P.C. Fungi Aethiopico-Arabici. Bull. Herb. Boissier. 1893, 1, 97–122. [Google Scholar]
- Gjaerum, H.B. Uromyces cypericola, a new rust species in the Cyperaceae. Lidia 1990, 3, 22–24. [Google Scholar]
- Berndt, R.; Wood, A.R. Additions to the rust fungi of South Africa. Mycol. Prog. 2012, 11, 483–497. [Google Scholar] [CrossRef]
- Abbasi, M. A checklist of rust fungi (Pucciniales) in Iran. J. Crop Prot. 2021, 10, 175–259. [Google Scholar]
- Dennis, R.W.G. Kew Bulletin Additional Series III. Fungus Flora of Venezuela and Adjacent Countries; Verlag von J. Cramer: Lehre, Germany, 1970; 531p. [Google Scholar]
- Ryzhkin, D.V.; Levkina, L.M. Rust fungi of the North-East of Republic Mordovia. Mikol. Fitopatol. 2004, 38, 45–50. [Google Scholar]
- Otth, G.H. Über die Brand-und Rostpilze. Mitt. Naturforsch. Ges. Bern. 1861, 1861, 57–88. [Google Scholar]
- Allison, J.L.; Wells, J.C.; Wells, H.D. Pasture and forage legume and grass diseases in North Carolina in 1950 and 1951. Plant Dis. Rep. 1952, 36, 60. [Google Scholar]
- Richiteanu, A. Uredinales from North Algeria. Rev. Roum. Biol. 1990, 35, 33–44. [Google Scholar]
- Karatygin, I.V.; Asbukina, Z.M. Rust fungi (order Uredinales) from Russian Arctic. Mikol. Fitopatol. 1996, 30, 24–36. [Google Scholar]
- Negrean, G.; Denchev, C.M. New records of Bulgarian parasitic fungi. Flora Mediterr. 2000, 10, 101–108. [Google Scholar]
- Adamska, I. Microscopic fungus-like organisms and fungi of the Slowinski National Park. II. (NW Poland). Acta Mycol. 2001, 36, 31–65. [Google Scholar] [CrossRef]
- Roane, C.W. Graminicolous Fungi of Virginia: Fungi in Collections 1995–2003. Va. J. Sci. 2004, 55, 139–157. [Google Scholar]
- Dietrich, W. The rust fungi, smut fungi and downy mildews in the Czech part of Krusne hory (Erzgebirge). Czech Mycol. 2005, 57, 257–273. [Google Scholar] [CrossRef]
- Afshan, N.S.; Khalid, A.N.; Niazi, A.R. New records and distribution of rust fungi from Pakistan. Mycotaxon 2008, 105, 257–267. [Google Scholar]
- Mckenzie, E.H.C. Fungi, Bacteria and Pathogenic Algae on Plants in American Samoa; Technical Paper No. 206; South Pacific Commission Information Document: Noumea, New Caledonia, 1996; pp. 1–77. [Google Scholar]
- Ritschel, A.; Berndt, R.; Oberwinkler, F. New observations of rust fungi (Uredinales) from northern Namibia. Mycol. Prog. 2007, 6, 137–150. [Google Scholar] [CrossRef]
- Kern, F.D.; Thurston, H.W., Jr.; Whetzel, H.H. Uredinales. Monogr. Univ. Puerto Rico B 1934, 2, 262–303. [Google Scholar]
- Chardon, C.E.; Toro, R.A. Mycological Explorations of Venezuela. Monogr. Univ. Puerto Rico B 1934, 2, 1–351. [Google Scholar]
- Sydow, H.; Sydow, P. Neue und kritische Uredineen. Ann. Mycol. 1903, 1, 324–334. [Google Scholar]
- Sydow, H.; Sydow, P. Beitragzur Kenntnis der parasitischen Pilze der Insel Formosa. Ann. Mycol. 1914, 12, 105–112. [Google Scholar]
- Cooke, M.C. North American Fungi. Hedwigia 1878, 17, 37–40. [Google Scholar]
- Jorstad, I. On some Chinese rusts chiefly collected by Dr. Harry Smith. Ark. Bot. 1959, 2, 333–370. [Google Scholar]
- Hennings, P. Fungi S. Paulensis IV a cl. Puttemanscollecti. Hedwigia 1909, 48, 1–20. [Google Scholar]
- Klenke, F.; Scholler, M. Plant-Parasitic Small Fungi; Springer: Berlin/Heidelberg, Germany, 2015; p. 1172 S. [Google Scholar]
- Niessl, G. Contributions to the knowledge of fungi. Description of new and little-known mushrooms. Negot. Nat. Res. Soc. Brno 1872, 10, 153–217. [Google Scholar]
- Monchot, E. On a new Uromyces of cultivated Carnation, Uromyces dianthi-caryophylli n. sp. Rev. Pathol. Veg. 1937, 24, 133–136. [Google Scholar]
- Hotson, J.W. Preliminary List of the Uredinales of Washington; Puget Sound Biological Station, University of Washington: Washington, DC, USA, 1925; Volume 4, pp. 273–391. [Google Scholar]
- Preston, D.A. Host Index of Oklahoma Plant Diseases; Technical Bulletin No. T-21; Oklahoma Agricultural College, Agricultural Experiment Station: Stillwater, OK, USA, 1945; pp. 1–168. [Google Scholar]
- Alvarez, M.G. Primer catalogo de enfermedades de plantas Mexicanas. Fitofilo 1976, 71, 1–169. [Google Scholar]
- Ramazanova, S.S. Flora Gribov Uzbekistana: Golovnevye Griby; Volume 4. Izdat. Fan Uzbekskoj SSR.; Fan Publishing: Tashkent, Tashkent, 1987. [Google Scholar]
- Wiehe, P.O. The plant diseases of Nyasaland. Mycol. Pap. 1953, 53, 1–39. [Google Scholar]
- Cummins, G.B. New species of Uredinales. Mycologia 1939, 31, 169–174. [Google Scholar] [CrossRef]
- Guyot, A.L. Of some new Uredines. Uredineana 1938, 1, 59–90. [Google Scholar]
- Gjaerum, H.B. East African rusts (Uredinales), mainly from Uganda 1. On Poaceae. Mycotaxon 1983, 18, 209–234. [Google Scholar]
- Gjaerum, H.B. East African rusts (Uredinales), mainly from Uganda 3. On Amaryllidaceae, Commelinaceae, Iridaceae, Juncaceae, Liliaceae, Orchidaceae and Xyridaceae. Mycotaxon 1984, 20, 65–72. [Google Scholar]
- Cunningham, G.H. The Rust Fungi of New Zealand together with the Biology, Cytology and Therapeutics of the Uredinales, 1931. Available online: https://www.cabdirect.org/cabdirect/abstract/19321100547 (accessed on 25 April 2022).
- Durrieu, G. Uredinales from Nepal. Mycologia 1987, 79, 90–96. [Google Scholar] [CrossRef]
- Bouriquet, G.; Bassino, J.P. Les Uredinees De Madagascar; Laboratoire de Cryptogamie du Muséum National D’histoire Naturelle: Paris, France, 1965; 177p. [Google Scholar]
- Arthur, J.C. New species of Uredineae—IV. Bull. Torrey Bot. Club 1906, 33, 27–34. [Google Scholar] [CrossRef]
- Larter, L.N.H.; Martyn, E.B. A preliminary list of plant diseases in Jamaica. Mycol. Pap. 1943, 8, 1–16. [Google Scholar]
- Teng, S.C. Fungi of China; Mycotaxon, Ltd.: Ithaca, NY, USA, 1996; 586p. [Google Scholar]
- Hernandez, J.R.; Piepenbring, M.; Vega, R.M.B. A new species, Dicheirinia panamensis, and a new records of rust fungi from Panama. Mycol. Prog. 2007, 6, 81–91. [Google Scholar] [CrossRef]
- Maire, R. Études mycologiques (Fascicule 4). Bull. Trimest. Soc. Mycol. Fr. 1930, 46, 215–244. [Google Scholar]
- Bahcecioglu, Z. A new species of Uromyces from Turkey. Mycotaxon 2014, 129, 21–23. [Google Scholar] [CrossRef]
- Maire, R.C.J.E. Champignons nord-Africains nouveaux oupeuconnus. Bull. Soc. Hist. Nat. Afr. N. 1917, 8, 134–200. [Google Scholar]
- Hennings, P. Beiträgezur Pilzflora Südamerikas. II. Hedwigia 1897, 36, 190–246. [Google Scholar]
- Mckenzie, E.H.C. Fungi of the Chatham Islands. Mycotaxon 1991, 41, 195–217. [Google Scholar]
- Parris, G.K. A revised host index of Mississippi plant diseases. Miss. State Univ. Bot. Dep. Misc. Publ. 1959, 1, 1–146. [Google Scholar]
- Kern, F.D. North American rusts on Cyperus and Eleocharis. Mycologia 1919, 11, 134–147. [Google Scholar] [CrossRef]
- Dietel, P.; Neger, F.W. Uredinaceae chilenses I. Abbreviated Bot. Jahrb. Syst. Pflanzengesch. Pflanzengeogr. 1896, 22, 348–358. [Google Scholar]
- Sydow, H. Fungi venezuelani. Ann. Mycol. 1930, 28, 29–224. [Google Scholar]
- Holway, E.W.D. Mexican Fungi. Bot. Gaz. Crawfordsville 1897, 24, 23–38. [Google Scholar] [CrossRef][Green Version]
- Tracy, S.M. Descriptions of new species of Puccinia and Uromyces. J. Mycol. 1893, 7, 281. [Google Scholar] [CrossRef]
- Westendorp, G.D. Fourth note on some cryptogams recently discovered in Belgium. Bull. Sess. Sci. Class R. Acad. Sci. Lett. Fine Arts Belg. 1854, 21, 229–246. [Google Scholar]
- Kucmierz, J. Parasitic fungi of the Ojcow National Park. Part I. Rusts (Uredinales). Fragm. Flor. Geobot 1965, 11, 465–484. [Google Scholar]
- Cho, W.D.; Shin, H.D. List of Plant Diseases in Korea, 4th ed.; Korean Society of Plant Pathology: Seoul, Korea, 2004; 779p. [Google Scholar]
- Cummins, G.B. Nomenclatural changes for some North American Uredinales. Mycologia 1956, 48, 601–608. [Google Scholar] [CrossRef]
- Parmelee, J.A.; Carteret, P.M. Uromyces eugentianae. Fungi Canadenses 1985, 298, 1–2. [Google Scholar]
- Hennen, J.F.; McCain, J.W. New species and records of Uredinales from the neotropics. Mycologia 1993, 85, 970–986. [Google Scholar] [CrossRef]
- Gjaerum, H.B. East African rusts (Uredinales), mainly from Uganda 2. on Cyperaceae. Mycotaxon 1984, 20, 53–63. [Google Scholar]
- Patil, A.R.; Patil, T.M.; Patil, M.S. Studies on rust fungi—VI. J. Mycol. Plant Pathol. 2004, 34, 826–832. [Google Scholar]
- Sydow, H. New and Remarkable Australian Micromycetes—II. Ann. Mycol. 1937, 35, 350–369. [Google Scholar]
- Sydow, P.; Sydow, H. Novae fungorum species. XVI. Ann. Mycol. 1921, 18, 154–160. [Google Scholar]
- Peck, C.H. Report of the Botanist (1871). Annu. Rep. N. Y. State Mus. Nat. Hist. 1873, 25, 57–123. [Google Scholar]
- Gjaerum, H.B. East African rusts (Uredinales), mainly from Uganda 4. On families belonging to Apetalae and Polypetalae. Mycotaxon 1985, 24, 237–273. [Google Scholar]
- Komarova, B.V.L. Cryptogamic Plants of the USSR; New York Botanical Garden, LuEsther T. Mertz Library: New York, NY, USA; National Science Foundation: Washington, DC, USA, 1960; 1227p. [Google Scholar]
- Bausá-Alcalde, M. Notassobremicromicetos de España. An. Jard. Bot. Madr. 1946, 6, 399–416. [Google Scholar]
- Harold, H.; Burdsall, J.; Hubert, L.; George, C. Reviews. Mycologia 1973, 65, 492–500. [Google Scholar]
- Wood, A.R.; Scholler, M. Uromyces euryopsidicola sp. nov., a rust species that forms witches’ brooms on Euryops (Asteraceae) in South Aftica. Sydowia 2005, 57, 137–143. [Google Scholar]
- Moaven, E.; Abbasi, M.; Mousavi, M.; Soleymani, M. A report on the rust fungi of hamedan province (Iran). Rostaniha 2005, 6, 31–45. [Google Scholar]
- Hennings, P. Fungi paráenses II. cl. Dr. J. Huber collecti. Hedwig. Beiblätter 1902, 41, 15–18. [Google Scholar]
- Abbasi, M.; Hedjaroude, G.A.; Gjaerum, H.B.; Scholler, M. Puccinia ariorum sp. nov. and other noteworthy graminicolous rust fungi (Uredinales) from Iran. Mycotaxon 2002, 81, 435–444. [Google Scholar]
- Fiaz, M.; Ahmad, H.; Afshan, N.S.; Khalid, A.N. Some new records of Uredinales from Khyber Pakhtunkhwa, Pakistan. Mycotaxon 2015, 130, 569–575. [Google Scholar] [CrossRef]
- Lindroth, J.I. Die Umbelliferen-Uredineen. Acta Soc. Fauna Flora Fenn. 1902, 22, 3–223. [Google Scholar]
- Gonzalez Fragoso, R. Contribucion a la flora micologica del Guadarrama. Uredales. Trabajos del Museo Nacional de Ciencias Naturales. Ser. Bot. 1914, 3, 1–44. [Google Scholar]
- Ershad, D.; Abbasi, M. Studies in the rust fungi of Iran. Iran. J. Plant Pathol. 1992, 28, 23–26. [Google Scholar]
- Saccardo, P.A. Notae mycologicae. Series XII. Ann. Mycol. 1910, 8, 333–347. [Google Scholar]
- Magnus, P. Nachschrift Meinem Beitrag Zur morphologischen Unterscheidung Einiger Uromyces-Arten der Papilionaceae. Ber. Dtsch. Bot. Ges. 1907, 25, 340–345. [Google Scholar]
- Petrak, F. Schedae ad Cryptogamas exsiccatas, editae a Museo Historiae Naturalis Vindobonensi. Ann. Naturhist. Mus. Wien 1968, 72, 571–580. [Google Scholar]
- De Wildeman, E. Etude de Systématique et de Géographie Botanique sur la Flore du Bas- et du Moyen-Congo. Ann. Mus. Congo Belge. Bot. 1908, 2, 221–231. [Google Scholar]
- Yen, J.M. Les Uredinées du Gabon—VIII. Bull. Trimest. Soc. Mycol. Fr. 1973, 89, 313–323. [Google Scholar]
- Sydow, H.; Sydow, P. Fungi amazonici a cl. E. Ule lecti. Ann. Mycol. 1916, 14, 65–97. [Google Scholar]
- Fragoso, R.G. Algunos Hongos del Rif (Marruecos); Pau, C., Quer, P.F., Cuatrecasas, J., Eds.; 1928. [Google Scholar]
- McGuire, J.U., Jr.; Crandall, B.S. Survey of Insect Pests and Plant Diseases of Selected Food Crops of Mexico; International Agricultural Development Service, U.S. Dept. of Agriculture: Washington, DC, USA, 1967; 157p.
- Juel, H.O. Die Ustilagineen und Uredineen der ersten Regnell’schen Expedition. Bih. Till K. Sven. Vet. Akad. Handlingar. 1897, 23, 1–30. [Google Scholar]
- Khalid, A.N.; Iqbal, S.H. Additions to the rust flora of Pakistan. Pak. J. Bot. 1996, 28, 115–117. [Google Scholar]
- Kellerman, W. Index to North American Mycology (Continued). J. Mycol. 1903, 9, 25–70. [Google Scholar]
- Cooke, M.C. New Australian fungi. Grevillea 1887, 16, 1–6. [Google Scholar]
- Mayor, E.; Viennot-Bourgin, G. Contribution à l’étude des micromycètes de Languedoc et de Provence. Rev. De Pathol. Et D’entomol. Agric. Fr. 1949, 28, 29–53. [Google Scholar]
- Rezende, D.V.; Dianese, J.C. Espécies de Uromyces emleguminosas do Cerrado com descrição de U. galactiae sp. nov. Fitopatol. Bras. 2003, 28, 495–501. [Google Scholar] [CrossRef]
- Woronichin, N.N. Contribution à la floremycologique du Caucase. Trav. Du MuséeBotanique De L’académie Des Sci. De Russ. 1927, 21, 87–243. [Google Scholar]
- Simonyan, S.A. [Mycoflora of Botanical gardens and arboretums of the Armenian S.S.R.] (Translated from Russian); Publishing House of the Academy of Sciences of the Armenian SSR: Yerevan, Armenia, 1981; 234p. [Google Scholar]
- Linder, D.H. New California fungi. Mycologia 1938, 30, 664–671. [Google Scholar] [CrossRef]
- Anonymous. List of Plant Diseases in Taiwan; Plant Protection Society of the Republic of China Taiwan: Taipei City, Taiwan, 1979; 404p. [Google Scholar]
- Shivas, R.G.; McTaggart, A.R. Online identification guide for Australian smut fungi (Ustilaginomycotina) and rust fungi (Pucciniales). IMA Fungus 2014, 5, 195–202. [Google Scholar] [CrossRef]
- Hennings, P. Fungi Indiaeorientalis. Hedwig. Beiblätter 1900, 39, 150–153. [Google Scholar]
- Berkeley, M.J.; Curtis, M.A. Fungi Cubenses (Hymenomycetes). Bot. J. Linn. Soc. 1869, 10, 280–392. [Google Scholar] [CrossRef]
- Sarbhoy, A.K.; Lal, G.; Varshney, J.L. Fungi of India (1967–1971); Navyug Traders: New Delhi, India, 1971; 148p. [Google Scholar]
- Fries, E.M. Scandinavian Vegetables; A. Bonnier Publisher: London, UK, 1849; Volume 2, pp. 259–572. [Google Scholar]
- Petrak, V.F. Ein Beitragzur Pilzflora von Afghanistan. Sydowia 1963, 16, 337. [Google Scholar]
- Ahmad, S. Further contributions to the fungi of West Pakistan. I. Some corrections. Biol. Pak. 1961, 6, 257–258. [Google Scholar]
- Eboh, D.O. A taxonomic survey of Nigerian rust fungi: Uredinales Nigerianensis—II. Mycologia 1981, 73, 445–453. [Google Scholar] [CrossRef]
- de la Parte Martinez, E.; Perez-Vicente, L.; Cantillo-Perez, T.; Guerrero-Barriel, D.; Ramos, A. First report of gladiolus rust caused by Uromyces transversalis in Cuba. New Dis. Rep. 2011, 23, e20. [Google Scholar]
- Magnus, P. Über das Auftreteneines Uromyces auf Glycyrrhiza in der alten u. in der neuen Welt. Ber. Dtsch. Bot. Ges. 1890, 8, 377. [Google Scholar]
- Kranz, J. A list of plant pathogenic and other fungi of Cyrenaica (Libya). Phytopathol. Pap. 1965, 6, 1–24. [Google Scholar]
- Petrak, F.; Lohwag, I. Beitrag zur Uredineenflora Irans und Afghanistans. Sydowia 1972, 26, 140–143. [Google Scholar]
- Greuter, W.; Poelt, J.; Raimondo, F.M. A checklist of Sicillian fungi. Bocconea 1991, 2, 222. [Google Scholar]
- Braun, U. An annotated list of Mongolian phytoparasitic micromycetes. Schlechtendalia 1999, 3, 1–32. [Google Scholar]
- Afshan, N.S.; Khalid, A.N. Checklist of the rust fungi on Poaceae in Pakistan. Mycotaxon 2013, 125, 1–17. [Google Scholar]
- Kern, F.D. The rusts of Guatemala—II. Mycologia 1911, 3, 288–290. [Google Scholar] [CrossRef]
- Hennen, J.F.; Figueiredo, M.B.; de Carvalho, A.A., Jr.; Hennen, P.G. Catalogue of the species of plant rust fungi (Uredinales) of Brazil. Jardim Bot. do Rio de Janeiro. 2005, 490. [Google Scholar]
- Dietel, P. Einigesüber Capitulariagraminis Niessl. Mitt. Thüring. Bot. Ver. 1892, 2, 18–21. [Google Scholar]
- Gäumann, E. Mykologische Notizen II. Ann. Mycol. 1936, 34, 61–68. [Google Scholar]
- Stevenson, J.A.; Wellman, F.L. A preliminary account of the plant diseases of El Salvador. J. Wash. Acad. Sci. 1944, 34, 259–268. [Google Scholar]
- Spegazzini, C. Fungi argentini additis nonnullis brasiliensibus montevideensibusque. Pugillus quartus (Continuacion). An. Soc. Cient. Argent. 1881, 12, 63–82. [Google Scholar]
- Liou, T.N.; Wang, Y.C. Materials for study on rusts of China III. Contr. Inst. Bot. Natl. Acad. Peiping 1935, 3, 347–364. [Google Scholar]
- Brandenburger, W. Parasitische Pilze von Kreta, gleichzeitig ein Beitrag zur Biometrik der Sporen. Sydowia 1968, 22, 108–159. [Google Scholar]
- Cooke, M.C. Exotic fungi. Grevillea 1880, 9, 10–15. [Google Scholar]
- Cooke, M.C. Fungus pests of the Carnation family. J. Roy. Hort. Soc. 1902, 26, 649–656. [Google Scholar]
- Zaprometov, N.G. Materials of the Mycoflora of Middle Asia. Part. 2. Publ. Uzbekistan Exper. Plant Prot. Stat. 1928, 11, 1–70. [Google Scholar]
- Bubák, F. Scientific results of the 1914 expedition to Mesopotamia. Fungi Ann. Naturhist. Mus. Wien 1914, 28, 189–218. [Google Scholar]
- Sydow, H.; Sydow, P. Novae fungorum species. VIII. Ann. Mycol. 1912, 10, 405–410. [Google Scholar]
- Carrion, G.; Galvan, M. Plant pathogens fungi from the state of Veracruz, Uredinales V. Rev. Mex. Micol. 1987, 3, 149–159. [Google Scholar]
- Majewski, T.; Nowak, K.A. Les champignons parasites recoltes au Rwanda. Bull. Trimest. Soc. Mycol. Fr. 1982, 98, 369–375. [Google Scholar]
- Sprague, R. A check list of fungi of Glacier Bay, Alaska. Res. Stud. State Coll. Wash. 1955, 23, 202–224. [Google Scholar]
- Parmelee, J.A. The rusts (Uredinales) of arctic Canada. Can. J. Bot. 1989, 67, 3315–3365. [Google Scholar] [CrossRef]
- Magnus, P. Contribution to the morphological differentiation of some Uromyces species of the Papilionaceae. Ber. Dtsch. Bot. Ges. 1907, 25, 250–255. [Google Scholar]
- Gaponenko, N.I. Survey of the Fungi of Bukhara Province; Fan publishing House: Tashkent, Uzbekistan, 1965; 113p. [Google Scholar]
- Cunnington, J. Pathogenic Fungi on Introduced Plants in Victoria. A Host List and Literature Guide for Their Identification; Department of Primary Industries, State of Victoria Knoxfield: Victoria, Australia, 2003; p. 57. [Google Scholar]
- Berndt, R. First catalogue of the rust fungi of French Guiana, northern South America. Mycol. Prog. 2012, 12, 193–211. [Google Scholar] [CrossRef]
- Berndt, R. Additions to the southern African rust fungi: Four new species and two new host genera from South Africa and Angola. Mycol. Prog. 2020, 19, 247–257. [Google Scholar] [CrossRef]
- Anonymous. Index of Plant Diseases in the United States. In Agriculture Handbook; United States Department of Agriculture: Washington, DC, USA, 1960; Volume 165, pp. 1–531. [Google Scholar]
- Cooke, M.C. Some Indian fungi. Grevillea 1876, 4, 114–118. [Google Scholar]
- Sydow, H.; Ahmad, S. Fungi panjabensis. Ann. Mycol. 1939, 37, 439–447. [Google Scholar]
- Liu, Z.K.; Guo, L. A New rust fungus on Haloxylon ammodendron. Acta Mycol. Sin. 1984, 4, 93–94. [Google Scholar]
- Ahmad, S.; Iqbal, S.H.; Khalid, A.N. Fungi of Pakistan; Sultan Ahmad Mycological Society of Pakistan: Lahore, Pakistan, 1997; 248p. [Google Scholar]
- Gorter, G.J.M.A. Index of plant pathogens and the diseases they cause in cultivated plants in South Africa. Republic South Africa Dept. Agric. Techn. Serv. Pl. Protect. Res. Inst. Sci. Bull. 1977, 392, 1–177. [Google Scholar]
- Teodoro, N.G. An Enumeration of Philippine Fungi. Techn. Bull. Dept. Agric. Comm. Manila 1937, 4, 1–585. [Google Scholar]
- Murayama, D.; Takeuchi, S. On a new rust parasitic on pea. Ann. Phytopathol. Soc. Jpn. 1955, 19, 137–140. [Google Scholar] [CrossRef]
- Ono, Y.; Adhikari, M.K.; Rajbhandari, K.R. Rust fungi of the Kathmandu Valley and adjacent areas, Nepal. Cryptogams Himalayas Kathmandu Val. 1988, 1, 115–125. [Google Scholar]
- Sydow, H.J. Bornmüller: Plantae Macedoniae. Pilze. Ann. Mycol. 1921, 19, 243–254. [Google Scholar]
- Lindroth, J.J. Uredineae novae. Medd. Stockh. Högskolas Bot. Inst. 1901, 4, 1–8. [Google Scholar]
- Sousa da Câmara, M. Contributions to the Portuguese Mycoflora. Centuria XI. Bol. Agric. Lisb. 1936, 2, 1–80. [Google Scholar]
- Castellani, E.; Ciferri, R. MycofloraErythraea, Somala et Aethipica Suppl. Atti Dell’istituto Bot. Della Univ. Di Pavia Lab. Crittogam. (Suppl.) Ser. 1950, 5, 1–51. [Google Scholar]
- Adikaram, N.K.B.; Yakandawala, D.M.D. A checklist of plant pathogenic fungi and Oomycota in Sri Lanka. Ceylon J. Sci. 2020, 49, 93–123. [Google Scholar] [CrossRef]
- Doidge, E.M. South African rust fungi. IV. Bothalia 1941, 4, 229–236. [Google Scholar] [CrossRef]
- Peck, C.H. Report of the Botanist (1876). Annu. Rep. N. Y. State Mus. Nat. Hist. 1878, 30, 23–78. [Google Scholar]
- Hennings, P. Fungi Amazonici a cl. Ernesto Ule collecti I. Hedwigia 1904, 43, 154–186. [Google Scholar]
- Peck, C.H. Colorado fungi (new species). Bot. Gaz. Crawfordsville 1878, 3, 34–35. [Google Scholar]
- Davis, W.H. Summary of investigations on clover rusts. Mycologia 1924, 16, 203–219. [Google Scholar] [CrossRef]
- Vattiprolu, P.K.; Agarwal, D.K. Melampsoropsishimalense: A new record from India. Indian Phytopathol. 2002, 55, 351–354. [Google Scholar]
- Bagyanarayana, G.; Ramachar, P.; Rao, K.N. A new species of Uromyces on Atylosia from India. Mycotaxon 1987, 30, 193–194. [Google Scholar]
- Zhuang, J.Y. Uredinales from East Himalaya. Acta Mycol. Sin. 1986, 5, 75–85. [Google Scholar]
- Jaap, O. Siebentes Verzeichnis zu meinem Exsiccatenwerk ‘Fungi Selecti Ex-siccati’, Serien XXV-XXVIII (Nummern 601-700). Verh. Bot. Ver. Prov. Brandenbg. 1915, 57, 8–25. [Google Scholar]
- Burrill, T.J. Parasitic Fungi in Illinois: Part 1. Uredineae. Bull. Ill. State Lab. Nat. Hist. 1885, 2, 141–255. [Google Scholar]
- Orton, W.A. A partial list of the parasitic fungi of Vermont. Vt. Agric. Exp. Stn. Annu. Rep. 1898, 11, 1–21. [Google Scholar]
- Kern, F.D.; Thurston, H.W., Jr.; Orton, C.R.; Adams, J.F. The Rusts of Pennsylvania. Pennsylvania State Coll. Agric. Exp. Stn. Bull. 1929, 239, 1–53. [Google Scholar]
- Raabe, R.D.; Conners, I.L.; Martinez, A.P. Checklist of Plant Diseases in Hawaii; Information Text Series No. 22. Hawaii Inst. Trop. Agric. Human Resources; College of Tropical Agriculture and Human Resources, University of Hawaii: Honolulu, HI, USA, 1981; 313p. [Google Scholar]
- Arthur, J.C. New species of Uredineae. XII. Bull. Torrey Bot. Club 1920, 47, 465–480. [Google Scholar] [CrossRef]
- Kari, L.E. Fungi ExsiccatiFennici; Inst. Bot. Univ. Turkuensis: Turku, Finland, 1957; 199p. [Google Scholar]
- Patouillard, N.T. Champignons parasites des phanérogamesexotiques. Rev. Mycol. 1886, 8, 80–85. [Google Scholar]
- Norse, D. Plant Diseases in Barbados. Phytopathol. Pap. 1974, 18, 1–38. [Google Scholar]
- Kern, F.D. The rusts of Guatemala. J. Mycol. 1907, 13, 18–26. [Google Scholar] [CrossRef]
- Mckenzie, E.H.C. Rust fungi in the subantartic islands of New Zealand. Mycoscience 2008, 49, 1–10. [Google Scholar] [CrossRef]
- Spegazzini, C. UredíneasArgentinasnuevas o críticas. Rev. Argent. Botánica 1925, 1, 93–145. [Google Scholar]
- Ferreira, F.A.; Hiratsuka, Y.; Coelho, L.; Santiago, D.V.R. Uromyces ipatingae sp. nov., the teleomorph of Uredo goeldii, a rust of Clitoria fairchildiana from Brazil. Fitopatol. Bras. 1999, 24, 88–90. [Google Scholar]
- Petch, T. Additions to Ceylon fungi. Ann. Roy. Bot. Gard. 1917, 6, 195–256. [Google Scholar]
- Hiratsuka, N.; Tobina, E. Studies on Uromyces parasitic on Japanese species of Lespedeza and Mierolespedeza. Ann. Phytopathol. Soc. Jpn. 1935, 4, 145–171. [Google Scholar] [CrossRef]
- Sawada, K. Descriptive catalogue of the Formosan fungi. Part IX. Rep. Dep. Agric. Gov. Res. Inst. 1943, 86, 1–178. [Google Scholar]
- Arnold, G.R.W. Lista de HongosFitopatogenos de Cuba; Ministerio de Cultura Editorial Cientifico-Tecnica: Montebelluna, Italy, 1986; 207p. [Google Scholar]
- Berkeley, M.J.; Curtis, M.A. Characters of new fungi, collected in the North Pacific Exploring Expedition by Charles Wright. Proc. Am. Acad. Arts Sci. 1860, 4, 111–130. [Google Scholar]
- Jorstad, I. Parasitic fungi from various parts. Nytt Mag. Bot. 1952, 1, 89–106. [Google Scholar]
- Hennings, P. Fungi bahienses a cl. E. Ule collecti. Hedwigia 1908, 47, 266–270. [Google Scholar]
- Raper, K.B.; Cooke, W.B.; Taft, R.A. The 1950 foray of the Mycological Society of America. Mycologia 1954, 46, 670–679. [Google Scholar] [CrossRef]
- Bubák, F. Beiträgezur Kenntniseiniger Uredineen. Ann. Mycol. 1905, 3, 217–224. [Google Scholar]
- Tulasne, L.R. Second mémoire sur les Urédinées et les Ustilaginées. Ann. Des Sci. Nat. Bot. 1854, 2, 77–196. [Google Scholar]
- Winter, G. BemerkungenübereinigeUredineen. Hedwigia 1880, 2, 17–29. [Google Scholar]
- Zhang, N.; Zhuang, J.Y.; Wei, S.X. Fungal flora of the Daba Mountains: Uredinales. Mycotaxon 1997, 61, 49–79. [Google Scholar]
- Saccardo, P.A. Fungi Gallicilecti a cl. viris P. Brunaud, Abb. Letendre, A. Malbranche, J. Therry, vel editi in Mycotheca Gallica C. Roumeguèri. Series II. Michelia 1880, 2, 39–135. [Google Scholar]
- Yang, S.M.; Zhuang, J.Y.; Liu, W.J. Pathogens of leafy spurge in Inner Mongolia, China. Plant Dis. 1993, 77, e319. [Google Scholar] [CrossRef]
- Ulyanishchev, V.I. Mycoflora of Azerbaijan, 2 Rust Fungi. 1959, 395.
- Cummins, G.B. Uredinales from various regions. Bull. Torrey Bot. Club 1952, 79, 212–234. [Google Scholar] [CrossRef]
- Hennings, P. Fungi. Annales du Musée du Congo (Belge). Botanique 1907, 2, 85–106. [Google Scholar]
- Gäumann, E.; Zobrist, L. Übereineneue Geranium-bewohnende Uromyces-Art. Ann. Mycol. 1933, 31, 49–53. [Google Scholar]
- Bubák, F. Einige neue oder kritische Uromyces-Arten. Sitz. Königlichen Böhmischen Ges. Wiss. 1902, 1902, 1–23. [Google Scholar]
- Hennings, P. Neue und interessante Pilzeaus dem Königl. Botanischen Museum in Berlin. II. Hedwigia 1894, 33, 229–233. [Google Scholar]
- Cummins, G.B. Uredinales of continental China collected by S.Y. Cheo. II. Mycologia 1951, 43, 78–98. [Google Scholar] [CrossRef]
- Zhuang, J.Y.; Wei, S.X. Fungal flora of tropical Guangxi, China: A preliminary checklist of rust fungi. Mycotaxon 1999, 72, 377–388. [Google Scholar]
- Hughes, S.J. Fungi from the Gold Coast. I. Mycol. Pap. 1952, 48, 1–91. [Google Scholar]
- Körnicke, F. Mykologische Beiträge. Hedwigia 1877, 16, 33–40. [Google Scholar]
- Abbasi, M. New Reports of Rust Fungi for Mycobiota of Iran. Iran. J. Plant Pathol. 2013, 49, 117–118. [Google Scholar]
- Savile, D.B.O.; Parmelee, J.A. Uromyces lapponicus. Fungi Canadenses 1973, 26, 1–2. [Google Scholar]
- Spegazzini, C. Fungi Guaranitici. Pugillus 1. An. Soc. Cient. Argent. 1884, 17, 69–96. [Google Scholar]
- Zhuang, J.Y.; Wei, S.X. Additional materials for the rust flora of Hainan Province, China. Mycosystema 2011, 30, 853–860. [Google Scholar]
- Bagyanarayana, G.; Gjærum, H.B.; Raju, M. Two new rust species (Uredinales) from Andhra Pradesh, India. Lidia 2003, 6, 62–64. [Google Scholar]
- Petrak, F.; Sydow, H. Micromycetes philippinenses (Series secunda). Ann. Mycol. 1931, 29, 145–279. [Google Scholar]
- Dupias, G. Sur deux Uromyces parasites de legumineuses. Uredineana 1953, 4, 245–248. [Google Scholar]
- Tai, F.L.; Cheo, C.C. Notes on Chinese fungi VIII. Bull. Chin. Bot. Soc. 1937, 3, 53–74. [Google Scholar]
- Trotter, A. Mycetum Tripolitanorumpugillus. Ann. Mycol. 1912, 10, 509–514. [Google Scholar]
- Hiratsuka, N.; Hashioka, Y. Uredinales collected from Formosa II. Bot. Mag. Tokyo 1934, 48, 233–240. [Google Scholar] [CrossRef]
- Savile, D.B.O.; Conners, I.L. The rusts of Armeria and Limonium in North America. Mycologia 1951, 43, 186–195. [Google Scholar] [CrossRef]
- Ramakrishnan, T.S.; Ramakrishnan, K. Additions to fungi of Madras—V. Proc. Indian Acad. Sci. B 1948, 28, 56–70. [Google Scholar] [CrossRef]
- Walker, J.; van der Merwe, M.M. Two previously undescribed rusts of Acanthocarpus and Lomandra (Lomandraceae) in Australia. Australas. Plant Pathol. 2009, 38, 525–532. [Google Scholar] [CrossRef]
- Ramachar, P.; Rao, A.S. Uromyces longipedicellaris sp. nov. on Rumex vasicarius L. Kavaka 1984, 12, 71–72. [Google Scholar]
- Berndt, R.; Uhlmann, E. New species, reports, observation and taxonomical changes of southern African rust fungi (Uredinales). Mycol. Prog. 2006, 5, 154–177. [Google Scholar] [CrossRef][Green Version]
- Jones, M.E. Contributions to Western Botany No. VII. Proc. Calif. Acad. Sci. 1895, 2, 611–732. [Google Scholar]
- Ellis, J.B.; Everhart, B.M. New west American fungi. Erythea 1893, 1, 197–206. [Google Scholar]
- Cummins, G.; Greene, H. The Rust Fungi of Muhlenbergia, Sporobolus, and Related Genera. Brittonia 1961, 13, 271–285. [Google Scholar] [CrossRef]
- Farlow, W.G. Notes on some species in the third and eleventh centuries of Ellis’ North American Fungi. Proc. Am. Acad. Arts Sci. 1883, 18, 65–85. [Google Scholar]
- Zenkova, A. Vyets of the Academy of Sciences of the Belarusian SSR. Bialanic Sci. Ser. 1966, 3, 77. [Google Scholar]
- Petrak, F. Neue Uredineen. Sydowia 1955, 9, 501–506. [Google Scholar]
- Cooke, M.C. Some exotic fungi. Grevillea 1885, 14, 11–14. [Google Scholar]
- Viégas, A.P. Algunsfungos do Brasil IV. Uredinales. Bragantia 1945, 5, 1–144. [Google Scholar] [CrossRef]
- Cooke, M.C. Exotic fungi. Grevillea 1885, 10, 121–130. [Google Scholar]
- Schröter, J. Cryptogam flora of Silesia. Breslau 1887, 3, 257–384. [Google Scholar]
- Atkinson, G.F. Some fungi from Alabama. Bull. Cornell Univ. Sci. 1897, 3, 1–50. [Google Scholar]
- Greene, H.C. Notes on Wisconsin parasitic fungi. XII. Am. Midl. Nat. 1949, 41, 726–739. [Google Scholar] [CrossRef]
- Sydow, H.; Sydow, P. Ein Beitrag zur Kenntnis der parasitischen Pilzflora des nördlichen Japans. Ann. Mycol. 1913, 11, 93–118. [Google Scholar]
- Cash, E.K. A checklist of Alaskan fungi. Plant Dis. Rep. 1953, 219, 1–70. [Google Scholar]
- Braun, U.; Hirsch, G. Ein bisher unbekannter Rostpilz aus Asien—Uromyces mongolicus spec. nov. Haussknechtia 1988, 4, 57–59. [Google Scholar]
- Llorens, I.; Villagrasa, I. Contribution to the knowledge of Uredinales, Ustilaginales, and Phragmobasidiomycetes of Spain. I. Ann. Biol. Fac. Biol. Univ. Murcia 1984, 1, 35–45. [Google Scholar]
- Maire, R. New or Little Known African Parasitic Fungi. Collection of Cryptogamic Works. 1931, 355–360. [Google Scholar]
- Riley, E.A. A revised list of plant diseases in Tanganyika Territory. Mycol. Pap. 1960, 75, 1–42. [Google Scholar]
- Litzenberger, S.C.; Farr, M.L.; Lip, H.T. A Preliminary List of Cambodian Plant Diseases; Ministry of Agriculture: Phnom-Penh, Cambodia, 1962; 29p. [Google Scholar]
- Kranz, J. Fungi collected in the Republic of Guinea, collections from the rain forest. Sydowia 1963, 17, 132–138. [Google Scholar]
- Mulder, J.L.; Holliday, P. Uromyces Musae. C.M.I. Descriptions of Pathogenic Fungi and Bacteria No. 295; CMI: Kew, UK, 1971; pp. 1–2. [Google Scholar]
- Firman, I.D. A list of fungi and plant parasitic bacteria, viruses and nematodes in Fiji. Phytopathol. Pap. 1972, 15, 1–36. [Google Scholar]
- Anikster, Y. Contribution to the knowledge of nuclear history in some Pucciniaceae. Rep. Tottori Mycol. Inst. 1984, 22, 120–123. [Google Scholar]
- Sydow, H.; Sydow, P.; Butler, E.J. Fungi Indiaeorientalis. Pars I. Ann. Mycol. 1906, 4, 424–445. [Google Scholar]
- Berkeley, M.J. Notices of North American fungi. Grevillea 1874, 3, 49–64. [Google Scholar]
- Fernando, A.; Ring, F.M.; Lowe, D.; Callan, B.E. Index of Plant Pathogens, Plant-Associated Microorganisms, and Forest Fungi of British Columbia; Natural Resources Canada, Canadian Forest Service, Pacific Forestry Centre: Victoria, BC, Canada, 1999. [Google Scholar]
- Pardo Cardona, V.M. Uromyces niteroyensis Rangel nuevo registro de unaespecie de Uredinales sobre Poaceaeen Colombia. AscolfiInforma 2000, 26, 38. [Google Scholar]
- Sydow, H.; Sydow, P. Uredineae aliquot novae boreali-Americanae. Hedwig. Beiblätter 1901, 40, 125–129. [Google Scholar]
- Ellis, J.B.; Everhart, B.M. New species of fungi from various localities. Bull. Torrey Bot. Club 1898, 25, 501–514. [Google Scholar] [CrossRef]
- Vize, J.E. Californian fungi. Grevillea 1877, 5, 109–111. [Google Scholar]
- Dietel, P. Über die Uromyces-Arten auf Lupinen. Hedwig. Beiblätter 1903, 42, 95–99. [Google Scholar]
- Lindquist, J.C. Una nuevaespecie de Uromyces parasita de Juncus. Bol. Soc. Argent. Bot. 1951, 3, 222–223. [Google Scholar]
- Dietel, P. Uredineaejaponicae. V. Bot. Yearb. Syst. Plant Hist. Plant Geogr. 1905, 34, 583–592. [Google Scholar]
- Rabenhorst, L. Fungi Europaei Exsiccate; Cent. 18 No., 1701–no.1800; 1874.
- Wolczanska, A. New records of Erysiphales and Uredinales from Poland. Acta Mycol. 2008, 43, 71–75. [Google Scholar] [CrossRef]
- Liro, J.I. Mycotheca Fennica, Die Etiketten No. 301–600. Helsinki 1939, 1–136. [Google Scholar]
- Ramakrishnan, T.S.; Srinivasan, K.V. On two new rust fungi. Curr. Sci. 1950, 19, 25–27. [Google Scholar]
- Cunningham, G.H. The Uredinales, or rust fungi, of New Zealand: Part 1—Pucciniaceae, tribe Puccineae. Trans. N. Z. Inst. 1923, 54, 619–704. [Google Scholar]
- Dietel, P. Uredineaejaponicae. VI. BotanischeJahrbücher für Systematik Pflanzengeschichte und Pflanzengeographie. 1906; 37, 97–109. [Google Scholar]
- Jaap, O. BeiträgezurPilzflora der österreichischenAlpenländer. 1. PilzeausSüdtirol und Kärnten. Ann. Mycol. 1908, 6, 192–221. [Google Scholar]
- Girilovich, I.S.; Khramtsov, A.K.; Gulis, V.I.; Poliksenova, V.D. Micromycetes of the Belorussian National State Park “Belovezhskaya Pushcha”. I. Peronosporales and Uredinales. Mikol. Fitopatol. 2003, 37, 20–27. [Google Scholar]
- Rangel, E. Fungos do Brasil, novo ou mal conhecidospor Eugenia Rangel. Arq. Do Mus. Nac. Rio De Jan. 1916, 18, 157–164. [Google Scholar]
- Camino-Vilaro, M.; Castro-Hernandez, L.; Abreu-Herrera, Y.; Mena-Portales, J.; Cantillo-Pérez, T. Fungi associated with invasive plant species in Cuba. Phytotaxa 2019, 419, 239–267. [Google Scholar] [CrossRef]
- Sydow, H.; Sydow, P. Einige neue resp. bemerkenswerte Pilze aus Südafrika. Ann. Mycol. 1909, 7, 543–547. [Google Scholar]
- Goswami, R.N.; Ngachan, S.V. Uromyces pavgii Goswami et Ngachan—A new rust taxon on Achyranthes aspera L. Curr. Sci. 1979, 48, 697–698. [Google Scholar]
- Arthur, J.C. New species of Uredineae. III. Bull. Torrey Bot. Club 1904, 31, 1–8. [Google Scholar] [CrossRef]
- Ahmad, S. Further contributions to the fungi of West Pakistan I. Biologia 1960, 6, 117–136. [Google Scholar]
- Agarwal, D.K. Uromyces pentaceae Agarwal sp. nov. on Pantacebusmanica Kurz. J. Mycopathol Res. 2003, 41, 115–116. [Google Scholar]
- Pereira, O.L.; Barreto, R.W.; Braun, U.; Cavallazzi, J.R.P. The mycobiota of the cactus weed Pereskia aculeata in Brazil, with comments on the life-cycle of Uromyces pereskiae. Fungal Divers. 2007, 25, 127–140. [Google Scholar]
- Sydow, H.; Sydow, P. Einige neue von Herrn J. Bornmüller in Persien gesammelte Pilze. Ann. Mycol. 1908, 6, 17–18. [Google Scholar]
- Gäumann, E. Mykologische Mitteilungen II. Bull. Jard. Bot. Buitenzorg. 1922, 5, 1–11. [Google Scholar]
- Hennings, P. Uromyces phyllachoroides P. Henn. n. sp. Beibl. Hedwig. 1901, 40, 129–130. [Google Scholar]
- Von Thümen, F. Fungorumnovorumexoticorumdecas. Rev. Mycol. 1879, 1, 9–11. [Google Scholar]
- Reid, D.A.; Pegler, D.N.; Spooner, B.M. An annotated list of the fungi of the Galapagos Islands. Kew Bull. 1981, 35, 847–892. [Google Scholar] [CrossRef]
- Hennings, P. Fungi africani. Bot. Jahrb. Syst. Pflanzengesch. Pflanzengeogr. 1891, 14, 337–373. [Google Scholar]
- Jorstad, I. Results of the Norwegian Scientific Expedition to Tristan da Cunha, 1937–1938; No. 14; Oslo Det Norske Videnskaps-Akademi: Oslo, Norway, 1947. [Google Scholar]
- Spegazzini, C. Contribución al conocimiento de la flora micológica de las Sierras de Córdoba. Bol. Acad. Nac. Cienc. 1926, 29, 113–190. [Google Scholar]
- Sydow, H. Novae fungorum species. XXII. Ann. Mycol. 1934, 32, 286–299. [Google Scholar]
- Grove, W.B. Fungi exotici: XXI. New Uredinales from East Africa. Bull. Misc. Inform. Kew. 1916, 1916, 269–272. [Google Scholar] [CrossRef]
- Otth, G.H. Sechster Nachtrag zu dem in Nr. 15-23 der. Mittheilungen enthaltenen Verzeichnisse schweizerischer Pilze. Mitt. Naturforsch. Ges. Bern. 1864, 1863, 70–90. [Google Scholar]
- Balfour-Browne, F.L. Fungi of recent Nepal expeditions. Bull. Br. Mus. Nat. Hist. Bot. 1968, 4, 7–141. [Google Scholar]
- Peck, C.H. Report of the Botanist (1877). Annu. Rep. N. Y. State Mus. Nat. Hist. 1878, 31, 19–60. [Google Scholar]
- Gerard, W.R. New Fungi. Bull. Torrey Bot. Club 1875, 6, 31–32. [Google Scholar] [CrossRef]
- More, W.D.; Moniz, L. Telial stage of the rust on Sesbania aegyptiacaPoir. Curr. Sci. 1964, 33, 499. [Google Scholar]
- Sydow, H.; Sydow, P. Novae fungorum species. IV. Ann. Mycol. 1907, 5, 338–340. [Google Scholar]
- Urtiaga, R. Indice de Enfermedadesenplantas de Venezuela y Cuba; ImpresosenImpresos Nuevo Siglo. S.R.L.: Barquisimeto, Venezuela, 1986; 202p. [Google Scholar]
- Donyadoost-Chalan, M.; Abbasi, M.; Rezaee, S. The rust mycobiota of Arasbaran protected area, NW of Iran. Rostaniha 2009, 10, 178–192. [Google Scholar]
- Doidge, E.M.A. preliminary study of the South African rust fungi. Bothalia 1926, 2, 1–228. [Google Scholar] [CrossRef]
- Bisby, G.R. Short cycle Uromyces of North America. Bot. Gaz. 1920, 119, 193–217. [Google Scholar] [CrossRef]
- Kalchbrenner, K.; Cooke, M.C. South African fungi. Grevillea 1880, 9, 17–34. [Google Scholar]
- Hennen, J.; Cummins, G. The Mexican Species of Uromyces (Uredinales). Southwest Nat. 1967, 12, 146–155. [Google Scholar] [CrossRef]
- De Lagerheim, G. Revision of the Ustilaginea and the Uredinea Contained the Welwitsch Herbarium. Bol. Da Soc. Broteriana 1889, 7, 126–135. [Google Scholar]
- Neger, F.W. Uredineas y Ustilagineas nuevas Chilenas. An. Univ. Chile 1896, 93, 771–790. [Google Scholar]
- Bagyanarayana, G.; Ravinder, E.J. A new species of Uromyces on Ocimum from India. Mycotaxon 1994, 50, 127–129. [Google Scholar]
- Muller, J. Rusts, smuts and downy mildews new for Moravia and Czech Silesia. Czech Mycol. 2003, 55, 277–290. [Google Scholar]
- Arthur, J.C. New species of Uredineae. II. Bull. Torrey Bot. Club 1902, 29, 227–231. [Google Scholar] [CrossRef]
- Shivas, R.G. Rumex rust(Uromyces rumicis) in Western Australia. Australas. Plant Pathol. 1987, 16, 40–41. [Google Scholar] [CrossRef]
- Soliman, E.A.; Abdel-Azeem, A.M.; Salem, F.M.; Nafady, N.A.; Mehesien, M.T.; Ahmed, A.I.S.; Ibrahem, M.E.; Abdel-Azeem, M.A.; Hassan, S.S. A taxonomic analysis of fungi collected and described from Egypt up to 1931. Stud. Fungi 2016, 1, 11–33. [Google Scholar] [CrossRef]
- Hennings, P. Some New Japanese Uredineae IV. Hedwig. Beiblätter 1903, 42, 107–108. [Google Scholar]
- Gjaerum, H.B.; Namaganda, M.; Lye, K. Additions to the rust flora of Uganda. Lidia 2003, 6, 33–61. [Google Scholar]
- Chavan, P.B.; Bakare, V.B. New rusts from India. Maharishi Vidya Mandir Patrika 1973, 8, 36–43. [Google Scholar]
- Karsten, P.A. Fungi novi, paucisexceptis, in Sibiria a clarissimo O.A.F. Loennbohmcollecti. Öfversigt af Finska Vetenskaps-Societetens Förhandlingar 1904, 46, 1–9. [Google Scholar]
- Schweinfurth, G.; von Thümen, F. Fungi Egyptiaci. Collecti per Dr. Georg Schweinfurth. Déterminati per F. de Thuemen. Grevillea 1878, 6, 102–104. [Google Scholar]
- Woods, R.G.; Stringer, R.N.; Evans, D.A.; Chater, A.O. Rust Fungus Red Data List and Census Catalogue for Wales; A.O. Chater: Aberystwyth, UK, 2015; pp. 1–96. [Google Scholar]
- Gäumann, E. Uromyces sedi n. sp. Rev. Mycol. 1954, 19, 250–254. [Google Scholar]
- Cummins, G.B.; Husain, S.M. The rust fungi of the genus Aristida. Bull. Torrey Bot. Club 1966, 93, 56–67. [Google Scholar] [CrossRef]
- Gjaerum, H.B. Puccinia wondo-gennetensis and Uromyces senecionis-gigantis, two new rust species from Ethiopia. Kew Bull. 1977, 31, 577–579. [Google Scholar] [CrossRef]
- Hennen, J.; Leon-Gallegos, H.; Cummins, G. The rust fungi (Uredinales) on compositae in Mexico. Southwest Nat. 1972, 16, 357–386. [Google Scholar] [CrossRef]
- Mains, E.B. Rusts from British Honduras. Contrib. Univ. Mich. Herb. 1939, 1, 5–19. [Google Scholar]
- Sousa da Câmara, M. Mycetes aliquot Lusitaniae IX. Agron. Lusit. 1949, 11, 39–73. [Google Scholar]
- Petrak, F. Beiträgezur Pilzflora Irans. Rechingeriiter Iranicum secundum—Nr. 5. Sydowia 1949, 3, 268–332. [Google Scholar]
- Peck, C.H. New species of fungi. Bot. Gaz. Crawfordsville 1879, 4, 126–128. [Google Scholar]
- Berndt, R. Neotropical rust fungi: New species and observations. Mycologia 1999, 91, 1045–1059. [Google Scholar] [CrossRef]
- Jørstad, I. Uredinales from Southern South America, the Falkland Islands and Juan Fernandez, chiefly collected by Carl Skottsberg. Ark. Bot. 1957, 4, 45–58. [Google Scholar]
- Berndt, R. The rust fungi of Luzuriaga (Luzuriagaceae) with description of a new species. Puccinia Luzuriagae-Polyphyllae Mycol. Prog. 2010, 9, 125–130. [Google Scholar] [CrossRef]
- Arthur, J.C. Cultures of Uredineae in 1903. J. Mycol. 1904, 10, 8–21. [Google Scholar] [CrossRef]
- Monoson, H.L.; Schlesser, P.E. Uromyces of new-world Convolvulaceae. Mycologia 1980, 72, 817–820. [Google Scholar] [CrossRef]
- Peck, C.H. New species of fungi. Bull. Torrey Bot. Club 1885, 12, 33–36. [Google Scholar] [CrossRef]
- Dietel, P. Uredineae japonicae. III. Bot. Jahrb. Syst. Pflanzengesch. Pflanzengeogr. 1902, 32, 47–52. [Google Scholar]
- Tai, F.L. Uridinales of Western China. Farlowia 1947, 3, 95–139. [Google Scholar]
- Holway, E.W.D. North American Uredineae. Ann. Mycol. 1905, 3, 20–24. [Google Scholar]
- Kobayashi, T. Index of Fungi Inhabiting Woody Plants in Japan; Host, Distribution and Literature; Zenkoku-Noson-KyoikuKyokai Publishing Co., Ltd.: Tokyo, Japan, 2007. [Google Scholar]
- Blytt, A. Norges Hymenomyceter. Skrifter Udgivne af Videnskabsselskabet i Christiania. Math.-Nat. Kl. 1905, 6, 1–164. [Google Scholar]
- Ishaq, A.; Afshan, N.S.; Khalid, A.N. New records of poaceous rusts from Pakistan. Mycotaxon 2011, 118, 237–244. [Google Scholar] [CrossRef]
- Cummins, G.B. Descriptions of tropical rusts. VIII. Bull. Torrey Bot. Club 1956, 83, 221–233. [Google Scholar] [CrossRef]
- Arthur, J.C. Cultures of Uredineae in 1916 and 1917. Mycologia 1917, 9, 294–312. [Google Scholar] [CrossRef]
- Sydow, H.; Sydow, P. Micromycetes orientalis a cl. Bornmüller communicati. Ann. Mycol. 1908, 6, 526–530. [Google Scholar]
- Arthur, J.C. Las Royas de losVegetales (Uredinales) del Peru. Est. Exp. Agric. Soc. Nac. Agrar. Lima Peru 1929, 2, 1–14. [Google Scholar]
- Wood, A.R. A new species of rust fungus, Uromyces strumariae (Uredinales: Pucciniaceae), on Strumaria gemmata (Amaryllidaceae) from the Western Cape, South Africa. S. Afr. J. Bot. 2002, 68, 217–219. [Google Scholar] [CrossRef][Green Version]
- Petrak, F. List of new species and varieties of fungi, New Combinations and New Names Published 1922–1928. Commonw. Mycol. Inst. Kew Surrey 1937, 3, 398. [Google Scholar]
- Hiratsuka, N. Materials for a Rust-Flora of Riukiu Islands. II. Bot. Mag. 1940, 54, 374. [Google Scholar] [CrossRef]
- Petrak, F. Iranische Pilze. Sydowia 1956, 10, 1–17. [Google Scholar]
- Pardo Cardona, V.M. Nuevasespecies y registros de Uredinales de Colombia. Rev. De La Acad. Colomb. De Cienc. Exactas 2001, 24, 371–381. [Google Scholar]
- Abel, A.S.; Maria, A.; Rocca De, S. Personality and work of Professor Ing. Agr. Juan C. Lindquist. Bol. Soc. Argent. Bot. 1977, 18, 1–7. [Google Scholar]
- Cooke, M.C. Ravenel’s American fungi. Grevillea 1878, 6, 129–146. [Google Scholar]
- Rechinger, K.H.; Baumgartner, J.; Petrak, F.; Szatala, O. Results of a botanical journey to the Iran 1937. Ann. Nat. Hist. Mus. Wien 1939, 50, 410–521. [Google Scholar]
- Montealegre, A.; Oehrens, B.E. Notes about Chilean Uredinales. VI. Uromyces traucoensis sp. nov. on Selliera radicans Cav. (Goodeniaceae) and its distribution area. Boletín Micológico 1987, 3, 201–207. [Google Scholar]
- González Fragoso, R.; Ciferri, R. Hongosparásitos y saprofitos de la República Dominicana (1a serie). Bol. R. Soc. Esp. Hist. Nat. 1925, 25, 356–368. [Google Scholar]
- Doidge, E.M. South African rust fungi. III. Bothalia 1939, 3, 487–512. [Google Scholar] [CrossRef]
- Hennings, P. Battareopsisartini n. gen., sowieandere von Prof. Dr. G. Schweinfurth in Aegypten 1901–1902 gesammeltePilze. Beiblatt. Hedwigia 1902, 41, 210–215. [Google Scholar]
- Payak, M.M.; Thirumalachar, M.J. Notes on some fungi collected in Bombay State (India). Sydowia 1956, 10, 38–40. [Google Scholar]
- Kern, F.D.; Thurston, H.W., Jr. Additions to the Uredinales of Venezuela, II. Mycologia 1943, 35, 434–445. [Google Scholar] [CrossRef]
- Ulbrich, O.E. Notizblatt des Botanischen Gartens und Museums zu Berlin-Dahlem; Botanischen Gartens und Museums zu Berlin-Dahlem: Berlin, Germany, 1938; Volume 14, 147p. [Google Scholar]
- Dietel, P. Uredineaejaponicae II. Bot. Jahrb. Syst. Pflanzengesch. Pflanzengeogr. 1900, 28, 281–290. [Google Scholar]
- Sydow, H.; Sydow, P. Fungi aequatorienses. Ann. Mycol. 1939, 37, 275–438. [Google Scholar]
- Peck, C.H. New species of fungi. Bull. Torrey Bot. Club 1883, 10, 73–75. [Google Scholar] [CrossRef]
- Li, B. A new species of the genus Uromyces. Acta Mycol. Sin. 1986, 1, 166–168. [Google Scholar]
- Link, T.; Seibel, C.; Voegele, R.T. Early insights into the genome sequence of Uromyces fabae. Front. Plant Sci. 2014, 5, 587. [Google Scholar] [CrossRef] [PubMed][Green Version]
- Tranzschel, W.A. Botanical Institutes of the Academy of Sciences USSR. Plant. Crypt. Ser. II 1933, 1, 267. [Google Scholar]
- Céspedes, P.B.; Yepes, M.S.; Pardo-Cardona, V.M. Pucciniales (Fungi), Royas de Colombia. Rev. Fac. Nac. Agron. Medellin 2014, 67, 1–93. [Google Scholar]
- Kern, F.D. Two new species of Uromyces on Carex. Rhodora 1910, 12, 124–127. [Google Scholar]
- Greene, H.C. Notes on Wisconsin parasitic fungi. XIV. Am. Midl. Nat. 1950, 44, 630–642. [Google Scholar] [CrossRef]
- Jorstad, I. Various rust species from Europe, North America and Australia. Nytt. Bot. 1957, 5, 23–32. [Google Scholar]
- Berndt, R. New species of neotropical rust fungi. Mycologia 1998, 90, 518–526. [Google Scholar] [CrossRef]
- Constantineanu, J.C. Sur deux nouvelles espèces Urédinées. Ann. Mycol. 1904, 2, 250–253. [Google Scholar]
- Abbasi, M. Uromyces viciae-craccae, a new rust fungus in Iran. Rostaniha 2000, 1, 75–76. [Google Scholar]
- Singh, A.K.; Singh, V.K.; Chand, R.; Kushwaha, C.; Srivastava, C.P. Evaluation of slow rusting components in pea. J. Plant Pathol. 2015, 97, 87–92. [Google Scholar]
- Gäumann, E.; Terrier, C. Mykologische Mitteilungen. Ber. Schwyzerische Nat. Forsch. Ges. 1952, 62, 306–397. [Google Scholar]
- Afshan, N.S.; Khalid, A.N.; Niazi, A.R. New reports of rust fungi (Uredinales) from Sharan (Kaghan Valley), Pakistan. Plant Pathol Quar. 2015, 5, 35–42. [Google Scholar] [CrossRef]
- Sousa da Câmara, M. Mycetes aliquot Lusitaniae X. Agron. Lusit. 1949, 11, 165–189. [Google Scholar]
- Sawada, K. Descriptive catalogue of the Formosan fungi II. Rep. Dep. Agric. Gov. Res. Inst. Formosa 1922, 2, 1–173. [Google Scholar]









| Species of Uromyces | Target Organism (Plants) | Reference |
|---|---|---|
| Uromyces rumicis | Rumex ckpus | [21] |
| Uromyces galegae | Galega officinalis | [22] |
| Uromyces heliotropii | Heliotropiu meuropaeum | [19] |
| Uromyces pencanus | Nassella neesiana | [20,23,24,25] |
| Uromyces pisi-sativi | Cytisus scoparius | [26] |
| Uromyces pisi-sativi | Chamaecytisus palmensis | [26] |
| Uromyces pisi-sativi | Lupinus polyphyllus | [26] |
| Taxa | Isolate Name | GenBank Accession No. | References | |
|---|---|---|---|---|
| ITS | LSU | |||
| Uromyces acetosae | DAOM 159824 | HQ317557 | HQ317557 | [39] |
| Uromyces acuminatus | DUCC506 | ‒ | KC570451 | [40] |
| CT-V080623-3 | GU109282 | ‒ | [41] | |
| Uromyces aemulus | HSZ0345 | AF511081 | AF511081 | [42] |
| Uromyces aloes | 2020-6-28-0005 | MT136509 | ‒ | Unpublished |
| WM 3290 | ‒ | DQ917740 | [43] | |
| Uromyces alopecuri | DAOM 234714 | HM131363 | HM131363 | [44] |
| Uromyces alyxiae | BPI 871816 | ‒ | KY764186 | Unpublished |
| Uromyces anthyllidis | EB19 | FJ468411 | ‒ | [45] |
| Uromyces ari-triphylli | BPI 871111 | DQ354529 | DQ354528 | [12] |
| Uromyces betae | BPI910289 | KY764187 | ‒ | Unpublished |
| Uromyces beticola | PDD:101534 | KX985757 | KX985757 | [46] |
| Uromyces bidenticola | ZP-R1366 | ‒ | MK518671 | Unpublished |
| Uromyces caricis-sempervirentis | GZU 10-94 | ‒ | DQ917714 | Unpublished |
| Uromyces chenopodii-fruticosi | K(M)107793 | ‒ | MT053261 | [47] |
| Uromyces ciceris-arietini | BPI 879192 | FJ468398 | GU058030 | [48] |
| ‒ | GQ914998 | ‒ | [49] | |
| Uromyces clignyi | DAOM 192217 | HM131364 | ‒ | [44] |
| Uromyces coloradensis | DAOM 181557 | HQ317565 | ‒ | [39] |
| DAOM187619 | HQ317564 | ‒ | [39] | |
| Uromyces coronatus | DAOM 32991 | HM131365 | ‒ | [44] |
| BPI 910293 | ‒ | KY764191 | Unpublished | |
| Uromyces dactylidis | PRC692 | KM667950 | ‒ | [50] |
| TUB 14997 | ‒ | DQ917745 | [43] | |
| Uromyces dianthi | BPI 141961 | ‒ | KY764192 | Unpublished |
| Uromyces dolicholi | DAOM 116149 | HQ317563 | ‒ | [39] |
| Uromyces durus | IBAR11149 | LC203758 | ‒ | [51] |
| Uromyces eragrostidis | BPI004474 | ‒ | KY575113 | Unpublished |
| Uromyces erythronii | DE-soo-43285 | MH205917 | MH205917 | [52] |
| Uromyces euphorbiae | F425 | AF180158 | ‒ | [53] |
| BPI 863673 | ‒ | KT750330 | Unpublished | |
| Uromyces ficariae | WM 1398 | ‒ | AF426204 | [33] |
| Uromyces gageae | HMJAU:8558 | MG742207 | MG742207 | [54] |
| U242 | DQ250133 | DQ250133 | [55] | |
| Uromyces geranii | BRIP 60100 | ‒ | KX999898 | [56] |
| Uromyces gladioli | ‒ | ‒ | GU936633 | [57] |
| Uromyces graminicola | URO 3 | KR264705 | ‒ | [58] |
| Uromyces halstedii | U1673 | MG905913 | ‒ | [59] |
| Uromyces hawksworthii | UB:22382 | KR821137 | ‒ | [60] |
| UB:22875 | KR821138 | ‒ | ||
| UB:22875 | ‒ | NG059990 | ||
| Uromyces hedysari-obscuri | DAOM 189699 | HQ317573 | ‒ | [39] |
| DAOM 223015 | ‒ | HQ317572 | ||
| Uromyces ixiae | RSA191 | ‒ | DQ917738 | [43] |
| RSA8 | ‒ | DQ917739 | Unpublished | |
| Uromyces japonicus | TNS:F:61987 | LC203759 | LC203759 | [51] |
| Uromyces jonesii | DAOM 137431 | HQ317559 | HQ317559 | Unpublished |
| Uromyces junci | GZU 11-98 | ‒ | AF426203 | [33] |
| Uromyces klotzschianus | BA91 | MF044015 | ‒ | [61] |
| BA92 | MF044016 | ‒ | ||
| BA93 | ‒ | MF044017 | ||
| Uromyces lespedezae-procumbentis | BPI 910294 | KY764193 | ‒ | Unpublished |
| Uromyces lomandracearum | BRIP:59022 | ‒ | KM249862 | [62] |
| Uromyces lupini | DAOM 233961 | HQ317570 | HQ317570 | [39] |
| Uromyces magnusii | PDD:94487 | KX985755 | ‒ | [46] |
| Uromyces minor | MVAP50000151 | MK045314 | ‒ | Unpublished |
| Uromyces musae | DAOM 192221 | HQ317556 | ‒ | [39] |
| Uromyces muscari | DAOM 75626 | HQ317552 | HQ317552 | [39] |
| Uromyces neotropicalis | MCA2533 | ‒ | DQ021885 | [63] |
| Uromyces novissimus | R20 | ‒ | EU851147 | [57] |
| Uromyces orientalis | BRIP 60934 | KX999899 | ‒ | [56] |
| Uromyces otaviensis | NA 305 | ‒ | DQ917715 | [43] |
| Uromyces peglerae | BPI 843311 | ‒ | KY575116 | Unpublished |
| Uromyces pisi-sativa | ‒ | DQ521591 | ‒ | Unpublished |
| BRIP 60151 | ‒ | KX999900 | [56] | |
| Uromyces plumbarius | 070P06138145 | KP313731 | ‒ | [64] |
| RK44 | ‒ | JQ312671 | [65] | |
| Uromyces polygoni-avicularis | DAOM 181565 | ‒ | HQ317558 | [39] |
| Uromyces probus | BPI 893209 | KT267172 | ‒ | [66] |
| Uromyces rebeccae | FDWSRU 15-022 | MN386999 | MN386999 | [47] |
| Uromyces reichertii | 6421 | AF511084 | AF511084 | [42] |
| Uromyces rumicis | PDD:93529 | KX985763 | ‒ | [46] |
| BPI 910298 | ‒ | KY764197 | Unpublished | |
| Uromyces salsolae | FDWSRU 05-090 | MN381162 | MN381162 | [47] |
| Uromyces scaevolae | BRIP:57517 | KF690686 | KF690686 | [67] |
| Uromyces scutellatus | E328 | AF180200 | AF180200 | [53] |
| Uromyces setariae-italicae | BPI 863744 | KY575068 | ‒ | Unpublished |
| Uromyces setariae-italicae | BPI 863750 | ‒ | KY575069 | Unpublished |
| Uromyces socius | BPI 910302 | ‒ | KY764200 | Unpublished |
| Uromyces sporobolicola | DAOM 114294 | HQ317560 | HQ317560 | [39] |
| Uromyces striatus | U-675 | HQ412651 | ‒ | [68] |
| DAOM 240966 | HQ317512 | ‒ | [39] | |
| Uromyces striolatus | E405 | AF180201 | AF180201 | [53] |
| Uromyces strobilanthis | BPI 893253 | ‒ | KY798375 | Unpublished |
| Uromyces tenuicutis | BRIP 60012 | ‒ | KX999904 | [56] |
| Uromyces transversalis | NZ11 PDD-99990 | JQ777025 | ‒ | Unpublished |
| CA1124 | JQ776984 | ‒ | Unpublished | |
| PUR:N16743 | ‒ | MF374730 | [69] | |
| Uromyces trifolii | ‒ | ‒ | GU936634 | [57] |
| Uromyces trifolii-repentis | R217 | EU014070 | ‒ | [70] |
| BRIP 57653 | ‒ | KX999905 | [56] | |
| Uromyces viciae-fabae | TSH_R6320 | AB115665 | ‒ | [71] |
| WM 1365 | ‒ | AF426199 | [33] | |
| Uromyces vignae | H92019 | AB115731 | ‒ | [72] |
| H50721 | AB115726 | ‒ | ||
| BRIP 60213 | ‒ | KX999906 | [56] | |
| BRIP 60213 | ‒ | KX999906 | ||
| Uromyces wedeliae | BRIP 60000 | ‒ | KX999907 | [56] |
| Species | Host | Locality | Reference |
|---|---|---|---|
| Uromyces abbreviatus Arthur | Psoralea purshii and P. physodes | California, Idaho (Western USA), Nevada, and Washington (USA) | [76,77,78] |
| Uromyces acantholimonis Syd. & P. Syd. | Acantholimon libanoticum | Afghanistan, Iran, Israel, Kazakhstan, Pakistan, and Turkey | [79,80,81] |
| Uromyces acetosae J. Schröt. | Acetosa pratensis, Rumex acetosa, R. acetosella, R. acetoselloides, R. alpestris, and R. scutatus | Bulgaria, Czech Republic, China, Czechoslovakia, Finland, Germany, Iceland, México, Norway, Poland, Portugal, Romania, Spain, Sweden, Russia, Taiwan, Turkey, and the United Kingdom | [80,82,83,84] |
| Uromyces achrous Syd. & P. Syd. | Dalbergia sissoo | India, Pakistan | [85,86] |
| Uromyces aconiti Fuckel | Aconitum apetalum, A. barbatum, A. carmichaelii, A. delavayi, A. delavayi, A. lycoctonum, A. macrorhynchum, A. monticola, A. umbrosum, A. umbrosum, and A. volubile | China and Japan | [87,88,89,90,91] |
| Uromyces aconiti-lycoctoni (DC.) G. Winter | Aconitum apetalum | California, Finland, Romania, and Spain | [78,92] |
| Uromyces acori T.S. Ramakr. & Rangaswami | Acorus calamus | India, China, Japan, and Thailand | [93,94,95,96,97,98,99] |
| Uromyces actinostemonis H.S. Jacks. & Holw. | Actinostemon concolor | Brazil | [100,101,102,103] |
| Uromyces acuminatus Arthur | Arenaria lateriflora, Collomia linearis, Dodecatheon pulchellum, Honckenya peploides, Lysimachia ciliata, Maianthemum canadense, Phlox glaberrima, P. pilosa, Polemonium reptans, Smilacina stellate, Spartina alterniflora, S. alterniflora, S. cynosuroides, S. gracilis, S. patens, and S. pectinata | Alberta, Bulgaria, California, Canada, Colorado, Delaware, Florida, Indiana, Iowa, Maine, Maryland, Massachusetts, Michigan, Montana, New Hampshire, New Jersey, New York, North America, North Dakota, Nova Scotia, Ontario, Quebec, Rhode Island, Saskatchewan, Wisconsin, and Wyoming | [41,104] |
| Uromyces acutatus Fuckel | Gagea bohemica and G. villosa | Germany | [105] |
| Uromyces adelphicus Syd. | Milium trichopodium | Syria | [106] |
| Uromyces aecidiiformis (F. Strauss) C.C. Rees | Fritillaria pallidiflora, F. pineticola, F. ussuriensis, Lilium bulbiferum, and L. candidum | China, Greece, Germany, Norway, Sweden, and the United Kingdom | [91,105,107,108,109] |
| Uromyces aegopogonis Dietel & Holw. | Aegopogon cenchroides, A. geminiflorus, A. gracilis, and A. tenellus | México | [106,110] |
| Uromyces aeluropodinus Tranzschel | Aeluropus littoralis | Ukraine | [111] |
| Uromyces aeluropodis-repentis Nattrass | Aeluropus repens | Cyprus, Turkey, and Ukraine | [80,106] |
| Uromyces aemulus Arthur | Allium acuminatum, A. brevistylum, A. brandegei, A. douglasii, A. gooddingii, A. tolmiei, and A. validum | Arizona, California, Colorado, Canada, Idaho, Nevada, Utah, Oregon, Washington, and Wyoming | [112,113,114,115,116] |
| Uromyces affinis G. Winter | Alstroemeria aurantiaca, A. caryophyllaea, A. inodora, A. isabellana, A. nemorosa, Curculigo scorzoneraefolia, Hypoxis decumbens, H. erecta, and H. hirsuta | Brazil, Colombia, Dominica, Dominican Republic, Florida, Missouri, Mississippi, and Puerto Rico | [102,117,118,119,120,121,122,123,124,125] |
| Uromyces agnatus Arthur | Jatropha stimulosa | Florida | [112] |
| Uromyces agropyri Barclay | Agropyron sp. | India | [126] |
| Uromyces agrostidis (Gonz. Frag.) A.L. Guyot | Agrostis capillaris and Ranunculus repens | Europe | [39] |
| Uromyces aimeae Berndt | Cucurbitaceae | Ecuador | [127] |
| Uromyces airae-flexuosae Ferd. & Winge | Aira flexuosa, Avenella flexuosa, Deschampsia beringensis, Deschampsia flexuosa, and Lerchenfeldia flexuosa | Bulgaria, Czech Republic, Czechoslovakia, Denmark, Finland, Germany, Poland, and Russia | [82,83,106,128,129,130,131,132,133,134,135] |
| Uromyces albidum Kirgizb. | Acanthophyllum pungens | Uzbekistan | [106] |
| Uromyces albiziae Henn. | Albizia procera | Indonesia | [136] |
| Uromyces albucae Kalchbr. & Cooke | Albuca altissima, A. aurea, A. minor, A. canadensis, A. juncifolia, and A. wakefieldii | Kenya, Malawi, South Africa | [137,138,139,140,141,142] |
| Uromyces albus (Clinton) Dietel & Holw. | Vicia americana and V. linearis | California and Nebraska | [78,143] |
| Uromyces algeriensis P. Syd. & Syd. | Scilla obtusifolia and Scilla sp. | Algeria, Cyprus, and Tunisia | [144,145] |
| Uromyces alhagi Szemb. | Alhagi camelorum and A. sparsifolium | Russia and Uzbekistan | [146] |
| Uromyces allii-monanthi Y. Harada | Allium monanthum | Japan | [147] |
| Uromyces allii-sibirici Gjaerum | Allium sibiricum | Norway | [148,149] |
| Uromyces allii-victorialis Liou & Y.C. Wang | Allium fistulosum, A. macrostemon, and A. victorialis | China | [90] |
| Uromyces aloes (Cooke) Magnus | Aloe spp. | India, Japan, and South Africa | [43,133,139,150,151,152,153,154] |
| Uromyces alopecuri Seym. | Alopecurus aequalis, A. amurensis, A. arundinaceus, A. arundinaceus, A. geniculatus, A. japonicas, A. pratensis, Ranunculus sceluratus, R. sieboldii, and R. vernyi | China, Colorado, Japan, Iowa, Minnesota, Nebraska, Texas, Turkey, and Wyoming | [80,92,96,155,156] |
| Uromyces alpestris Tranzschel | Euphorbia cyparissias | Bulgaria, Germany, Spain, and Switzerland | [82,157,158,159,160] |
| Uromyces alsinis Tranzschel | Minuartia hamata and M. meyeri | Turkey | [80,161] |
| Uromyces alstroemeriae (Dietel) Henn. | Alstroemeria revoluta, A. aurantiaca, A. caryophyllaea, A. inodora, A. ligtu, A. isabellana, A. nemorosa, and A. subrosulacea | America, Argentina, Brazil, and Chile | [143,162,163,164,165,166,167] |
| Uromyces alysicarpi Wakef. & Hansf. | Alysicarpus glumaceus, A. monilifer, A. vaginalis, and A. violaceus | India, Malawi, Uganda, South Africa, and Zambia | [138,139,141,168,169,170,171,172] |
| Uromyces alyxiae Arthur | Alyxia oliviformis | Hawaii | [173,174,175,176] |
| Uromyces ambiens Cooke | Buxus sempervirens and B. wallichiana | India and Pakistan | [177,178] |
| Uromyces ambiguus (DC) Lév. | Allium ampeloprasum, A. angulosum, A. atroviolaceum, A. babingtonii, A. descendens, A. fistulosum, A. rotundum, A. schoenoprasum, A. sibiricum, A. ursinum, A. vineale, and A. waldsteinii | Bulgaria, Finland, Germany, Greece, Japan, Poland, Romania, Ukraine, and the United Kingdom | [82,105,133,135,145,179] |
| Uromyces americanus Speg. | Cicuta bulbifera, Hydrocotyle bonariensis, H. umbellata, Oenanthe sarmentosa, Scirpus americanus, S. acutus, S. californicus, S. lacustris, S. olneyi, S. validus, Sium cicutifolium, and Sium suave | Alabama, Argentina, Canada, California, Delaware, Indiana, Nebraska, Puerto Rico, Texas, Uruguay, Virgin Islands, West Indies, and Wisconsin | [180,181,182,183,184,185] |
| Uromyces amoenus Syd. & P. Syd. | Anaphalis alpicola, A. busua, A. contorta, A. margaritacea, and Gnaphalia margaritacea | Canada, California, China, Idaho, Japan, Michigan, Montana, Nepal, Oregon, Russia, South Dakota, and Washington | [79,94,186,187,188,189,190] |
| Uromyces amphidymus Syd. & P. Syd. | Glyceria acutiflora, G. borealis, G. fluitans, and G. septentrionalis | America, Indiana, New Jersey, Rhode Island, and Wisconsin | [79,191,192,193] |
| Uromyces amphilophis-insculptae T.S. Ramakr., Sriniv. & Sundaram | Amphilophis insculpta | India | [194] |
| Uromyces amurensis Kom. | Maackia amurensis, M. floribunda, M. hupehensis, M. tashiroi, and M. reticulata | China, Japan, Korea, and Russia | [92,94,96,108,109] |
| Uromyces anabasis Kazenas | Anabasis aphylla | China | [195] |
| Uromyces anagyridis Roum. | Anagyris foetida, A. mongolicus, A. nanus, Piptanthus concolor, and P. nepalensis | China, Cyprus, Greece, Iraq, Israel, Spain, and Turkey | [80,81,96,108,109,196,197,198] |
| Uromyces andropogonis Tracy | Andropogon elliottii, A. emersus, A. glomeratus, A. perforatus, A. ternarius, A. saccharoides, A. virginicus, Sorghum halepense, Viola papilionacea, V. pedata, V. pedata, V. striata, and V. tricolor | Alabama, Arkansas, Bolivia, Carolina, Chile, Columbia, Connecticut, Delaware, Ecuador, Florida, India, Indiana, Illinois, Jersey, Kentucky, Louisiana, Maryland, Mississippi, Missouri, New North Georgia, New York, Ohio, Tennessee, Texas, and Virginia | [171,172,199,200,201,202,203,204,205] |
| Uromyces andropogonis-annulati Syd., P. Syd. & E.J. Butler | Andropogon annulatus, A. abyssinicus, A. brevifolius, A. brevifolius, A. hirtiflorus, A. ischaemum, A. longipes, A. multinervis, A. pilosellus, A. platyphyllus, A. schottii, Bothriochloa insculpta, B. ischaemum, B. pertusa, Cymbopogon giganteus, Dichanthium annulatum, D. aristatum, D. caricosum, D. nodosum, Exotheca abyssinica, Hemarthria altissima, Hyparrhenia hirta, Monocymbium ceresiiforme, and Themeda triandra | Barbados, Cuba, Ethiopia, Guatemala, India, Kenya, Malawi, Mauritius, México, New Guinea, Pakistann, Philippines, Uganda, Sierra Leone, Sudan, Tunisia, and West Indies | [85,87,88,122,139,168,171,172,201,206,207,208,209] |
| Uromyces anguriae H.S. Jacks. & Holw. | Anguria warmingiana, Gurania pycnocephala, Helmontia cardiophylla, and Wilbrandia verticillata | Brazil and French Guiana | [127,210,211,212] |
| Uromyces anomathecae Cooke | Anomatheca cruenta | South Africa | [123,138,169,213] |
| Uromyces anotidis Petch | Anotis richardiana | Sri Lanka | [214] |
| Uromyces anotidis-monospermatis T.S. Ramakr. & Sundaram | Anotis monosperma | India | [215] |
| Uromyces anthacanthi H.S. Jacks. | Anthacanthus spinosus | Puerto Rico, Virgin Islands, and West Indies | [125,184,216,217,218] |
| Uromyces anthemophilus Vestergr. | Bauhinia longifolia and Bauhinia sp. | Mato Grosso | [102,219] |
| Uromyces antholyzae Syd. & P. Syd. | Antholyza abyssinica | Ethiopia and South Africa | [138,142,169] |
| Uromyces anthyllidis (Grev.) J. Schröt. | Anagyris spp., Astragalus spp., Benedictella spp., Coronilla spp., Dorycnium spp., Hedysarum spp., Hippocrepis spp., Lathurus spp., Lotus spp., Lupinus spp., Medicago spp., Ononis spp., Trifolium spp., Trigonella spp., and Vicia spp. | Algeria, Armenia, Austria, Belarus, Bulgaria, Cyprus, France, Germany, Greece, Hungary, Iran, Itlay, Kyrgyzstan, Libya, Morocco, Palestine, Poland, Portugal, Romania, Spain, Switzerland, Syria, Tunisia, Turkey, Ukraine, Ukraine, and Yugoslavia | [81,220,221,222] |
| Uromyces antiguanus Cummins | Desmodium orbiculare and Desmodium sp. | Guatemala (USA) and México | [171,172,223,224,225] |
| Uromyces antioquiensis Mayor | Rhynchospora polyphylla and R. nervosa | Colombia | [119,226,227] |
| Uromyces antipae Săvul. & O. Săvul. | Rosa lutea | Romania | [228] |
| Uromyces aphelandrae Syd. | Aphelandra pectinata | Costa Rica | [218,224,229] |
| Uromyces apiosporus Hazsl. | Primula minima and Primula suffrutescens | Austria, Bulgaria, Germany, Poland, Romania, and California | [78,82,135,230,231] |
| Uromyces apludae Syd., P. Syd. & E.J. Butler | Apluda mutica, Indigofera linifolia, and I. cordifolia | India, Guinea, Pakistan, and Philippines | [85,208,232,233] |
| Uromyces appelianus Gassner | Passiflora foetida and Cayaponia sp. | Brazil, India, and Uruguay (USA) | [127,211,212,234] |
| Uromyces appendiculatus (Pers.) Link | Amphicarpaea spp., Cajanus sp., Dolichos spp., Lablab sp., Phaseolus spp., and Vigna spp. | Worldwide | [92,195,235,236,237,238] |
| Uromyces appendiculatus var. azukicola Hirata | Phaseolus angularis | Japan | [239] |
| Uromyces aquiriensis Berndt | Cucurbitaceae | Acre (Israel) | [127] |
| Uromyces araucanus Dietel & Neger | Senecio otites | La Araucania (Chile) | [162,240] |
| Uromyces archerianus Arthur & Fromme | Chloris elegans | Africa, China, Kenya, Malawi, and México (USA) | [108,109,110,171,172,241,242,243,244,245] |
| Uromyces arenariae Tranzschel | Arenaria graminea, A. gypsophiloides, and A. serpyllifolia | Armenia, Romania, and Turkey | [80,161,246] |
| Uromyces arenariae-grandiflorae Mayor | Arenaria saponarioides | Turkey | [80] |
| Uromyces argaeus Maire | Rumex tuberosus | Asia | [247] |
| Uromyces argutus F. Kern | Spartina alterniflora and S. glabra | Florida | [106,242,248] |
| Uromyces argyrolobii Doidge | Argyrolobium amplexicaule and Sesbania sp. | KwaZulu-Natal and Zimbabwe (South Africa) | [138,249,250] |
| Uromyces ari-triphylli (Schwein.) Seeler | Arisaema spp., Peltandra virginica, and Zantedeschia sp. | Britain, California, Canada, Florida, Indiana, Illinois, Iowa, Minnesota, Mississippi, México, Washington, and Virginia | [185,187,251,252,253,254,255,256] |
| Uromyces arizonicus Tracy & Galloway | Eriogonum racemosum | Arizona (USA) | [257] |
| Uromyces armeriicola Speg. | Armeria chilensis | North, Central, and South America, and West Indies | [120,125,258,259,260,261,262,263,264,265] |
| Uromyces asclepiadis Cooke | Asclepias spp. | Argentina, Brazil, Bolivia, Colombia, Cuba, California, Florida, Maine, Peru, Puerto Rico, México, and Texas | [100,118,119,123,124,262,266] |
| Uromyces asperulae McAlpine | Asperula conferta and A. oligantha | Australia | [267,268] |
| Uromyces aspiliae H.S. Jacks. & Holw. | Aspilia phyllostachya, Aspilia sp., and Wedelia saltensis | Argentina and Rio de Janeiro (Brazil) | [102,210,269] |
| Uromyces aspiliellus Vienn. -Bourg. | Aspilia latifolia | Ivory Coast | [270] |
| Uromyces aspiliicola Cummins | Aspilia asperifolia, A. africana, A. kotschyi, Guizotia sp., and Wedelia sp. | Malawi, Sudan, Tanzania, and Uganda | [168,271,272,273,274,275] |
| Uromyces astragali-alopecuri Gjaerum | Astragalus alopecurus | Turkey | [276] |
| Uromyces astragali-atropilosuli Gjaerum | Astragalus atropilosulus var. bequaertii | Kenya | [276] |
| Uromyces astragalicola Henn. | Astragalus adsurgens | North Dakota and Utah | [277,278] |
| Uromyces astragali-pseudoutrigeris Gjaerum | Astragalus pseudoutriger | Turkey | [276] |
| Uromyces atlanticus Guyot & Malençon | Hippocrepis scabra | Morocco | [279] |
| Uromyces atriplicis McAlpine | Atriplex confertifolia, A. paludosa, A. semibaccata, and A. vesicaria | Australia, Britain, and Colorado | [280,281,282] |
| Uromyces atropidis Tranzschel | Atropidis distantis | Turkey | [161] |
| Uromyces aureus Dietel & Holw. | Allium trinulatum, A. validum, Allium sp., and Chlorogalum pomeridianum | California and Washington (USA) | [78,186,187] |
| Uromyces auriculae (Magnus) A. Buchheim | Primula auricula | Austria and Germany | [160,283] |
| Uromyces azorellae Cooke | Pozoa trifoliate and Schizeilematrifolio latum | New Zealand | [213,284] |
| Uromyces babianae Doidge | Babiana disticha | Western Cape Province (South Africa) | [249,285] |
| Uromyces baccarinii Syd. & P. Syd. | Wedelia sp. | Eritrea | 1937 [286,287] |
| Uromyces badius Syd. | Haemanthus coccineus, H. pumilio, H. rotundifolius, and H. sanguineus | South Africa | [138,167,288] |
| Uromyces baeumlerianus Bubák | Melilotus spp. | Austria, Bulgaria, China, Czech Republic, Hungary, India, Israel, Japan, Poland, Spain, Romania, Turkey, and Ukraine | [81,82,96,289,290] |
| Uromyces bahiensis Perd. Sánch. | Loranthaceae | Panama | [15] |
| Uromyces basellae Syd. & P. Syd. | Basella rubra | Malaysia | [15] |
| Uromyces bauhiniae Henn. | Bauhinia bongardii, B. cuyabensis, B. hiemalis, B. longiflora, B. pauletia, and B. ungulata | Brazil and México | [102,291,292] |
| Uromyces bauhiniicola Arthur | Bauhinia chlorantha and B. pringlei | México | [291] |
| Uromyces beckeropsidis E. Castell. | Beckeropsis nubica | Eritrea and Euthopia | [106,293,294] |
| Uromyces beckmanniae H.S. Jacks. | Beckmannia eruciformis and B. syzigachne | Oregon | [295] |
| Uromyces behenis (DC.) Unger | Silene spp. | Worldwide | [296,297] |
| Uromyces belemensis F.C. Albuq. & Figueiredo | Ormosia nobilis | Brazil | [219,298] |
| Uromyces beloperones G.F. Laundon | Beloperone californica, B. purpusii, and Jacobinia mexicana | Arizona, California, and México | [116,218,299,300] |
| Uromyces bermudianus Cummins | Cyperus paniculatus | Bermuda | [224,233] |
| Uromyces bethelii Arthur | Silene verecunda | California | [301] |
| Uromyces beticola (Bellynck) Boerema, Loer. & Hamers | Beta vulgaris | Bulgaria, Israel, and Turkey | [80,81,82,302] |
| Uromyces bicolor Ellis | Allium spp. | California, Idaho, Kansas, Massachusetts, Missouri, Montana, Maine, New York, Ohio, and Texas | [186,191,303,304,305] |
| Uromyces bidenticola (Henn.) Arthur | Bidens spp. and Cosmos caudatus | Africa, Asia, Central and South America, and the Southern United States | [96,121,306,307,308,309,310] |
| Uromyces bidentis Lagerh. | Bidens spp. and Cosmos caudatus | Central and South America, Southern United States, and West Indies | [118,119,152,184,264,311,312,313] |
| Uromyces bisbyi Savile | Eriogonum parvifolium | California | [314] |
| Uromyces blainvilleae Berk. | Blainvillea spp. | Brazil, Chinas, India, Nigeria, Sri Lanka, and Tanzania | [152,195,210,315,316,317] |
| Uromyces blandus Syd. | Phragmites vulgaris | China and Philippines | [318,319] |
| Uromyces boissierae Vienn. Bourg. | Boissiera pumilio | Iran | [320] |
| Uromyces bolusii Massee | Aspalathus pachyloba | South Africa | [138,321,322] |
| Uromyces bomareae Henn. | Bomarea sp. | Brazil | [167,261,323] |
| Uromyces bonaerensis Speg. | Gomphrena elegans | Buenos Aires | [324] |
| Uromyces bonae-spei Bubák | Tritonia scillaris and Acidanthera pallida | Southern Africa | [325] |
| Uromyces bonaveriae P. Syd. | Bonaveria securidaca and Securigera securidaca | Greece | [326,327] |
| Uromyces borealis Peck | Hedysarum boreale, H. mackenzii, and Rumex arifolius | Canada and Finland | [328,329] |
| Uromyces bornmuelleri Magnus | Bongardia chrysogonum and Leontice armeniaca | Cyprus, Iran, Iraq, Israel, and Turkey | [81,196,330] |
| Uromyces borreriae Henn. | Borreria verticillata | Rio de Janeiro (Brazil) | [331] |
| Uromyces bosseri Vienn. Bourg. | Trochomeriopsis diversifolia | Madagascar | [127,332] |
| Uromyces bothriochloae-intermediae Gorlenko | Bothriochloa intermedia | China | [108,109] |
| Uromyces bouvardiae Syd. & P. Syd. | Bouvardia spp. | Guatemala and México | [281,292,333] |
| Uromyces bradburyae H.S. Jacks. & Holw. | Bradburya pubescens, B. virginiana, Centrosema pubescens, and C. virginianum | Brazil | [101,102] |
| Uromyces brandzae Săvul. | Lathyrus aureus, L. venetus, and Orobus vernus | Romania and Ukraine | [111,126,228] |
| Uromyces brasilianus Speg. | Senecio brasiliensis | Buenos Aires | [334] |
| Uromyces brasiliensis Trotter | Jacquemontia spp. | Brazil, China, and México | [102,335,336] |
| Uromyces bravensis Cummins | Sporobolus argutus and S. pyramidalis | The Dominican Republic and Texas | [171,172,337] |
| Uromyces bresadolae Tranzschel | Euphorbia sp. | Itlay | [157] |
| Uromyces briardii Har. | Euphorbia sp. | Germany | [338] |
| Uromyces brizae Gäum., E. Müll. & Terrier | Briza media | France | [339] |
| Uromyces brodiaeae Ellis & Harkn | Brodiaea spp., Hookera hyacinthina, and Triteleia ixioides | California, Oregon, and Washington (USA) | [187,340] |
| Uromyces bromicola Arthur & Holw. | Bromus coloratus and B. lithobius | Chile | [199] |
| Uromyces brominus Gucevič | Bromus riparius | Ukraine and Russia | [106,111] |
| Uromyces buforrestiae Cummins | Buforrestia imperforata | Ghana | [341] |
| Uromyces bugranae A.L. Guyot | Ononis columnae and O. striata | France, Switzerland | [342] |
| Uromyces bulbinicola Doidge | Bulbine bulbosa | South Australia | [249,343] |
| Uromyces bulbinus Thüm. | Bulbine sp. | Australia and New Zealand | [344] |
| Uromyces bunsteri (Neger) H.S. Jacks. & Holw. | Sisyrinchium cuspidatum, S. graminifolium, and Sisyrinchium sp. | Chile | [166] |
| Uromyces bupleuri Magnus | Bupleurum spp. | China, Greece, Iran, Morocco, and Tibet | [91,190,220,345,346] |
| Uromyces bylianus Doidge | Liliaceae | KwaZulu-Natal | [249] |
| Uromyces cacaliae (DC.) Unger | Adenostyles spp. and Cacalia spp. | Austria, Germany, Japan, Poland, Romania, Russia, and Switzerland | [92,135,159,160] |
| Uromyces cacciniae Jørst. | Caccinia strigosa and Mattiastrum sp. | Afghanistan and Iran | [347,348] |
| Uromyces cachrydis Har. | Cachrys pterochlaena, Hippomarathrum boissieri, H. crassilobum, H. siculum, and Prangos sp. | Cyprus, Israel, Libya, Morocco, and Portugal | [81,349] |
| Uromyces caladii (Schwein.) Farl. | Arisaema spp., Peltandra spp., and Muricauda dracontium | Carolina, Georgia, Iowa, Minnesota, México, Missouri, Oklahoma, Texas, and West Virginia | [133,155,253,255] |
| Uromyces calamagrostidis Uljan. | Calamagrostis arundinacea | The former Soviet Union | [106] |
| Uromyces callicarpae (Petch) Fujik. ex S. Ito | Callicarpa spp. | China, Japan, and Taiwan | [94,96,97] |
| Uromyces calopogonii Cummins | Calopogonium galactioides | Guatemala | [171,172,224,350] |
| Uromyces calotheus Syd. | Urginea | Sierra Leone | [351] |
| Uromyces calycotomes Gäum. & Terrier | Calycotome spinosa | France | [220] |
| Uromyces calystegiae de Bary ex Fuckel | Convolvulus arvensis | America, Australia, Italy, and Germany | [352] |
| Uromyces camphorosmae (Castagne) Har. | Camphorosma monspeliaca | France | [353] |
| Uromyces canavaliae J.M. Yen | Canavalia microcarpa | China and Taiwan | [97,108,109] |
| Uromyces capensis Doidge | Oenothera biennis | Western Cape Province | [138] |
| Uromyces capitatus Syd. & P. Syd. | Desmodium yunnanensis | China, India, and Pakistan | [96,156,354,355,356,357] |
| Uromyces caraganae (Thüm.) Magnus | Caragana arborescens | Portugal | [358,359] |
| Uromyces caraganicola Henn. | Caragana chamlagu | Asia, Africa, and Europe | [81,225,236,360,361,362,363] |
| Uromyces caricis-brunneae Morim. | Carex brunnea | Japan | [94] |
| Uromyces caricis-dolichocarpae Azbukina | Carex dolichocarpa | Sakhalin (Russia) | [364] |
| Uromyces caricis-rafflesianae Mayor | Carex rafflesiana | Philippines | [365] |
| Uromyces caricis-schmidtii Tomilin | Carex schmidtii | Khabarovsk | [297,366] |
| Uromyces caricis-sempervirentis E. Fisch. | Carex sempervirens, C. sempervirens, C. stenophylla, Phyteuma betonicifolium, and P. orbiculare | Austria, Europe, Germany, Poland, Romania, Switzerland, and Turkey | [43,80,160] |
| Uromyces carneus (Nees) Har. | Astragalus alpinus and Oxytropis campestris | Finland and Wyoming | [329,367,368] |
| Uromyces carpathicus Namysł. | Geranium phaeum | Poland | [369,370] |
| Uromyces carthagenensis Speg. | Manihot spp. | Argentina, Brazil, and Uruguay | [371,372] |
| Uromyces cassiae-mimosoidis (Doidge) Doidge | Cassia mimosoides and Chamaecrista mimosoides | South Africa | [138,171,172,285] |
| Uromyces castaneus P. Syd. & Syd. | Desmodium incanum, D. purpureum, and Desmodium sp. | Argentina and Brazil | [171,269] |
| Uromyces cayaponiae Henn. | Cayaponia sp. | Santa Catarina | [127] |
| Uromyces cearensis Berndt & F.O. Freire | Ipomoea sp. | Brazil | [373] |
| Uromyces cedrelae (Henn.) Henn. | Toona serrata | Indonesia | [177,374] |
| Uromyces celosiae Dietel & Holw. | Celosia latifolia | Argentina, Brazil, Costa Rica, Cuba, Jamaica, and México | [167,263,269,308,375,376] |
| Uromyces celtidis Dietel | Celtis sp. | Brazil | [102,375] |
| Uromyces cenisiae A.L. Guyot | Ononis cenisia | France | [342] |
| Uromyces ceratocarpi Syd. & P. Syd. | Ceratocarpus arenarius | China and Russia | [91,144] |
| Uromyces cestricola Speg. | Cestrum pubeens and C. strigilatum | Argentina and Bolivia | [334,377] |
| Uromyces chaetobromi Gjaerum | Chaetobromus dregeanus and C. schraderi | South Africa | [244,378] |
| Uromyces chaetolimonis Korbonsk. | Chaetolimon sogdianum | Tajikistan | [379] |
| Uromyces charmelii Liou | Phyteuma charmelii | France | [380] |
| Uromyces chenopodii J. Schröt | Chenopodium sp., Salsola spp., and Suaeda spp. | Around the world | [381] |
| Uromyces chenopodii-fruticosi (DC.) M. Abbasi & Aime | Suaeda maritima | England and Germany | [47] |
| Uromyces chesneyae Tranzschel & Erem. | Chesneya astragalina | Central Asia and Russia | [382,383] |
| Uromyces chevalieri A.L. Guyot | Drimiopsis sp. | Chari and Tropical Africa | [384,385] |
| Uromyces chilensis Dietel & Neger | Lathyrus magellanicus and L. multiceps | Chile | [162,386] |
| Uromyces chiovendae Bacc. | Cissus sp. | Somalia | [287] |
| Uromyces chloridis Doidge | Chloris myriostachya, C. pilosa, and C. virgate | Uganda and South Africa | [138,249] |
| Uromyces chlorogali Dietel & Holw. | Chlorogalum pomeridianum | California and Washington (USA) | [186,187,387] |
| Uromyces chorizanthis Ellis & Harkn. | Chorizanthe pungens | California | [340,388] |
| Uromyces christensenii J. Anikster & I. Wahl | Muscari parviflorum and Hordeum bulbosum | Israel | [389,390] |
| Uromyces chubutensis Speg. | Poa chubutensis | Chubut | [391] |
| Uromyces ciceris-arietini (Grognot) Jacz. & G. Boyer | Cicer arietinum, Trigonella polycerata, and Vicia spp. | Brazil, India, Kenya, Libya, México, Morocco, and Pakistan | [81,221,357,392] |
| Uromyces ciceris-soongaricae S. Ahmad | Cicer songaricum | Pakistan | [393] |
| Uromyces circinalis Kalchbr. & Cooke | Scilla prasina | South Africa | [138] |
| Uromyces circumscriptus Neger | Loranthus spp., Struthanthus complexus, and Phrygilanthus spp. | Argentina, Brazil, and Chile | [394] |
| Uromyces cisneroanus Speg. | Excoecaria biglandulosa var. serrata and Sapium spp. | Argentina, Brazil, Paraguay, and Venezuela | [100,101,103,269,324] |
| Uromyces cladomanes Traverso | Vitis sp. | Somalia | [287] |
| Uromyces cladrastidis Kusano | Cladrastis shikokiana | Japan | [92] |
| Uromyces clarus H.S. Jacks. & Holw. | Iresine angustifolia, I. celosia and Iresine sp. | Bolivia, Brazil, Cuba, Venezuela, and West Indies | [167,263,376] |
| Uromyces clavatus Dietel | Lathyrus spp. and Vicia spp. | Argentina, Chile, and Uruguay | [143,240,395] |
| Uromyces claytoniae Cooke & Peck | Claytonia caroliniana | Canada and New York | [104,185,396] |
| Uromyces clignyi Pat. & Har. | Andropogon spp., Bothriochloa spp., Capillipedium sp., Cymbopogon sp., Dichanthium spp., Eremopogon sp., Exotheca sp., Hemarthria spp., Heteropogon sp., Monocymbium sp., Schizachyrium sp., Sorghum sp., and Themeda spp. | Uganda, Australia, Cameroon, China, Ethiopia, Ghana, Guatemala, India, Japan, Kenya, México, Nepal, Nigeria, Pakistan, South Africa, Tanzania, Uganda, and Zambia | [110,152,171,172,243,244,356,397] |
| Uromyces clignyioides Gjaerum | Monocymbium ceresiiforme | Zimbabwe | [244] |
| Uromyces clitoriae Arthur | Clitoria mexicana | México | [172,398] |
| Uromyces clivalis Mitter | Argyrolobium flaccidum | India | [357,399] |
| Uromyces clutiae Kalchbr. & Cooke | Clutia sp. | Kenya | [400] |
| Uromyces cnidoscoli Henn. | Cnidoscolus vitifolius and Jatropha sp. | Argentina and Brazil | [103,282,291] |
| Uromyces cobresiae Korbonsk. | Carex sp. | Uzbekistan | [146] |
| Uromyces colchici Massee | Colchicum spectabile and C. bavaricum | Great Britain and Turkey | [133,401,402] |
| Uromyces collinus J.F. Hennen & Cummins | Bauhinia sp. | México | [133,292,403] |
| Uromyces cologaniae Arthur | Cologania spp. and Teramnus uncinatus | Costa Rica, Guatemala, México, Puerto Rico, and Venezuela | [259,281,306,310,398] |
| Uromyces coloradensis Ellis & Everh. | Astragalus sp. and Vicia spp. | Arizona, California, Canada, Colorado, Iowa, Utah, Washington, and Wisconsin (USA) | [225,404] |
| Uromyces columbianus Mayor | Melanthera spp. | Florida, West Indies, and Central and South America | [76,77,120,122,226,306] |
| Uromyces coluteae Arthur | Colutea arborescens | Austria | [299] |
| Uromyces combreti Thaung | Combretum | Myanmar | [405] |
| Uromyces comedens P. Syd. & Syd. | Jasminum pubescens | India and Dominican Republic | [118,119,144,224,406] |
| Uromyces commelinae Cooke | Amischotolype sp., Aneilema spp., Callisia spp., Commelina spp., Cyanotis spp., Cyanotis spp., Pollia spp., Tradescantia spp., Tripogandra sp., and Zebrina sp. | Worldwide | [222,407] |
| Uromyces compactus Peck | Aster spinosus, Boltonia diffusa, and Baccharis sp. | Arizona, México, and Texas | [116,337,408,409] |
| Uromyces comptus P. Syd. & Syd. | Ipomoea bipinnatipartita | Namibia, South Africa, and Tanzania | [126,138,165,384] |
| Uromyces congoensis Syd. & P. Syd. | Bauhinia sp. | The Democratic Republic of the Congo | [410] |
| Uromyces conicus Jørst. | Cleome sp. | Bolivia | [411] |
| Uromyces coordinatus Arthur | Euphorbia spp. and Tithymalus palmeri | California and Utah | [103,114,404,412] |
| Uromyces corallocarpi W.T. Dale | Corallocarpus emetocatharticus and Doyerea emetocathartica | Trinidad and Tobago, México, and West Indies | [127,211,212,308] |
| Uromyces cordiae Henn. | Cordia sp. | Rio de Janeiro | [413] |
| Uromyces coronatus Yoshin. | Helictotrichon milanjianum, Oryza sativa, Zizania spp., and Zizaniopsis sp. | China, Florida, Hong Kong, Japan, Korea, Taiwan, Thailand, and Uganda | [39,94,95,96,97,262,414] |
| Uromyces coronillae Vienn.-Bourg. | Coronilla rostrate and C. varia | Israel and Switzerland | [81,220] |
| Uromyces correntinus J.C. Lindq. | Rhynchospora tenuis | Argentina | [415] |
| Uromyces corrugatus Speg. | Vicia patagonica | Argentina and Brazil | [126,180] |
| Uromyces costaricensis Syd. | Lasiacis sp. and Panicum altissimum | Brazil, Colombia, Costa Rica, Florida, México, Puerto Rico, and Venezuela | [106,229,294] |
| Uromyces costesianus Speg. | Sphaeralcea velutina | Chile | [386,416] |
| Uromyces crassipes Dietel & Neger | Rumex spp. | Argentina, Chile, and Peru | [269,281,376,417] |
| Uromyces crassivertex Dietel | Lychnis miqueliana and Lychnis sp. | China and Japan | [92,94,418] |
| Uromyces crepidis-fraasii Kaps. Gotsi | Crepis fraasii | Greece | [419] |
| Uromyces cretensis Petr. | Coronilla parviflora and C. rostrata | Greece | [420,421] |
| Uromyces cristatulus Tranzschel | Euphorbia sp. | Australia, Germany, Hungary, and Russia | [157] |
| Uromyces cristatus J. Schröt. & Niessl | Dianthus caryophyllus, Lychnis viscaria, Viscaria alpina, and V. vulgaris | Portugal, Czechoslovakia, Denmark, Finland, Greece, Norway, Poland, and Sweden | [105,128,129,135,158] |
| Uromyces cristulatus Tranzschel | Euphorbia barrelieri, E. petrophila, E. salicifolia, and E. seguieriana | Bulgaria and Ukraine | [82,111,157,422] |
| Uromyces croci Pass. | Crocus spp. | Bulgaria, Israel, Romania, Russia, and Ukraine | [81,82,165,422] |
| Uromyces crotalariae-nitens Salazar-Yepes & Buriticá | Crotalaria nitens | Colombia | [423] |
| Uromyces cruchetii Mayor | Borreria tenella | Colombia | [226] |
| Uromyces cruckshanksiae Cummins & Bonar | Cruckshanksia bustillosii, C. palma, Oreopolus glacialis, and O. palmae | Argentina and Chile | [233,240,415] |
| Uromyces cucubali Hirats. & Hashioka | Cucubalus baccifer | China, Japan, and Taiwan | [89,96,97] |
| Uromyces cucullatus Syd. & P. Syd. | Baltimora recta, Perymenium spp., Wedelia spp., and Zexmenia spp. | Cuba, Costa Rica Guatemala, México, and Panama | [124,281,398,424,425] |
| Uromyces cucumivorus Berndt | Cucumis melo var. flexuosus | Iraq | [127] |
| Uromyces cuenodii Maire | Silene eriocalycina | Iraq | [196] |
| Uromyces cuspidatus G. Winter | Festuca spp., Melica laxiflora, Muhlenbergia spp., and Poa chubutensis | Argentina, Bolivia, and Chile | [106,199,240] |
| Uromyces cyanotidis Cummins | Cyanotis capitata | Papua New Guinea | [233,426] |
| Uromyces cyathulae Henn. | Cyathula globulifera | Eritrea | [287,427] |
| Uromyces cyperi Henn. | Cyperus sp. | Eritrea | [287,427] |
| Uromyces cypericola Gjaerum | Cyperus albostriatus and C. cyperoides | Kenya, South Africa, and Uganda | [428,429] |
| Uromyces cyprius Vienn.-Bourg. | Rumex cyprius | Iran | [430] |
| Uromyces cystopiformis Lagerh. | Centropogon sp. and Siphocampylus sp. | Costa Rica, Ecuador | [165,310,431] |
| Uromyces cytisi J. Schröt. | Caragana arborescens, Cytisus polytrichus, Genista aucheri, G. tinctoria, and Laburnum anagyroides | Russia, Ukraine, and Turkey | [80,111,432] |
| Uromyces dactylidis G.H. Otth | Agrostis spp., Alopecurus spp., Anemone sp., Avenula sp., Dactylis spp., Festuca spp., Poa spp., Ranunculus spp., and Trisetum sp. | Arizona, Armenia, Australia, Bulgaria, Pakistan, Canada, China, Checz Republic, Czechoslovakia, Denmark, Finland, Germany, Hungary, Japan, New Zealand, Norway, Oklahoma, Pennsylvania, Romania, Spain, Sweden, Switzerland, Ukraine, Virginia, Vermont, and other temperateregions of the world | [43,80,82,105,113,368,409,433,434,435,436,437,438,439,440,441] |
| Uromyces dactyloctenii Wakef. & Hansf. | Dactyloctenium aegyptium | China, Japan, Kenya, Namibia, Samoa, Tanzania, Tonga, and Uganda | [140,168,274,442,443] |
| Uromyces dactylocteniicola (Speg.) J.C. Lindq. | Dactyloctenium aegyptium | Central Africa, the Philippines, and South America | [106] |
| Uromyces danthoniae McAlpine | Danthonia spp. and Rytidosperma spp. | Australia and New Zealand | [245,280,313] |
| Uromyces decoratus Syd. & P. Syd. | Crotalaria spp. | China, Costa Rica, Guinea, Ghana, India, Japan, Madagascar, Myanmar, Nigeria, Pakistan, Sri Lanka, Taiwan, Thailand, and Venezuela | [85,86,94,96,97,152,171,172,281,290,312,356,357,444,445] |
| Uromyces deeringiae Syd. & P. Syd. | Cladostachys polysperma and Deeringia spp. | China, Japan, India, Indonesia, Philippines, and Taiwan | [92,167,232,309,446,447] |
| Uromyces delagoënsis Bubák | Lapeirousia delagoensis | Mozambique | [249] |
| Uromyces dendroseridis Keissl. | Dendroseris micrantha | Chile | [240] |
| Uromyces densus Arthur | Bidens pilosa | Puerto Rico | [76,77] |
| Uromyces desmodii Cooke | Desmodium canescens | South Carolina and Brazil | [448] |
| Uromyces desmodiicola Jørst. | Desmodium albiflorum | Brazil | [102,171,449] |
| Uromyces desmodii-leiocarpi Henn. | Desmodium leiocarpum | Brazil | [171,450] |
| Uromyces devoluensis Gäum. | Senecio doronicum | France | [451] |
| Uromyces dianthi (Pers.) Niessl | Arenaria leptoclados, Bufonia spp., Cerastium brachypetalum, Dianthus spp., Euphorbia spp., Gypsophila spp., Petrorhagia spp., Silene sp., Vaccaria sp., and Vicia sp. | Australia, Bermuda, Bolivia, Bulgaria, Brazil, California, Chile, Cuba, Germany, Japan, Kenya, Madagascar, New York, Poland, Romania, Spain, Thailand, Texas, Turkey, Ukraine, and Washington (USA) | [80,82,94,105,111,135,140,452] |
| Uromyces dianthi-caryophylli Monchot | Dianthus sp. | France | [453] |
| Uromyces dichromenae W.T. Dale | Dichromena radicans | Jamaica, Trinidad and Tobago, and West Indies | [264,308] |
| Uromyces dictyospermae Ellis & Everh. ex Tranzschel | Euphorbia spp., Jatropha spp., and Tithymalus sp. | California, Florida, Minnesota, Montana, Oklahoma, and Washington (USA) | [103,157,187,254,262,278,388,454,455,456] |
| Uromyces didymae Gapon. | Veronica polita | Uzbekistan | [457] |
| Uromyces dieramatis Doidge | Dierama spp. | South Africa | [123,138,139,273,458] |
| Uromyces dietelianus Pazschke | Bauhinia spp. | Argentina, Brazil, and Uruguay | [100,101,269,297] |
| Uromyces digitariae-adscendentis Y.C. Wang | Digitaria spp. | China and Taiwan | [96,97] |
| Uromyces dilucidus Cummins | Sisyrinchium striatum | Argentina | [415,459] |
| Uromyces diniensis A.L. Guyot | Ononis fruticosa | France | [460] |
| Uromyces dinteri Mennicken, W. Maier & Oberw. | Tetraena spp. | Namibia and Egypt | [385] |
| Uromyces dipcadi Gjaerum | Dipcadi viride | Kenya | [461,462] |
| Uromyces discariae G. Cunn. | Discaria toumatou | New Zealand | [284,313,463] |
| Uromyces dispersus Hirats. f. | Apios fortunei | Japan | [222] |
| Uromyces dobremezii Durrieu | Euphorbia stracheyi | Nepal | [464] |
| Uromyces doebbeleri Berndt | Hypericum irazuense | Costa Rica | [310] |
| Uromyces dolichi Cooke | Dolichos axillaris | Brazil, China, Madagascar, Puerto Rico, Zimbabwe, and Uganda | [108,109,125,171,172,250,465] |
| Uromyces dolicholi Arthur | Cajanus spp., Dolicholus spp. and Rhyncosia spp. | Canada, China, Colombia, Costa Rica, Florida, India, Japan, Jamaica, Kenya, Panama, Puerto Rico, South Africa, Taiwan, Texas, Venezuela, and West Indies | [96,97,138,227,310,357,466,467,468,469] |
| Uromyces dolichosporus Dietel & Holw. | Tournefortia spp. | Argentina, Brazil, Bolivia, Cuba, Ecuador, Jamaica, México, West Indies, and Venezuela | [100,101,263,269,308,375,456] |
| Uromyces doricus Maire | Silene spp. | Bulgaria and Greece | [82,308,327,470] |
| Uromyces dorystaechadis Gjaerum & Bahç. | Dorystaechas hastata | Turkey | [471] |
| Uromyces drimiopsidis Doidge | Drimiopsis maculata | South Africa | [138] |
| Uromyces dubiosus Henn. | Lantana sp. | Goiás | [291] |
| Uromyces ducellieri Maire | Anabasis aphylla | China | [91,96,472] |
| Uromyces dusenii Dietel & Neger | Gilliesia graminea, G. monophylla, Miersia chilensis, and Ornithogalum biflorum | Chile | [166,240,417] |
| Uromyces echinodes Kunze ex Henn. | Asclepiadaceae | Suriname | [473] |
| Uromyces ecklonii Bubák | Freesia refracta | Kenya and South Africa | [138,140] |
| Uromyces eclipsis Berndt | Zygophyllum morgsana | South Africa | [234] |
| Uromyces edwardsiae G. Cunn. | Edwardsia spp. and Sophora spp. | New Zealand | [284,463,474] |
| Uromyces ehrhartae McAlpine | Ehrharta stipoides | Australia and New Zealand | [106,280,313,474] |
| Uromyces ehrhartae-giganteae Doidge | Ehrharta spp. | South Africa | [138,249,378,429] |
| Uromyces elegans (Berk. & M.A. Curtis) Lagerh. | Trifolium spp. | Florida, Kenya, Mississippi, Oklahoma, South Carolina, Texas, and Uganda | [168,261,455,475] |
| Uromyces eleocharidis Arthur | Eleocharis spp. | Iowa, Kansas, North and South Dakota, and Washington (USA) | [155,278,301,466,476] |
| Uromyces ellipticus Dietel & Neger | Glycyrrhiza astragalina | Chile | [240,477] |
| Uromyces ellisianus Henn. | Euphorbia marginata | Minnesota | [277] |
| Uromyces emmeorhizae Syd. | Emmeorhiza umbellata | Venezuela | [478] |
| Uromyces epicampis Dietel & Holw. | Epicampes macroura, Melica laxiflora, and Muhlenbergia spp. | Arizona, California, Chile, Ecuador, Guatemala, México, and Texas | [106,116,199,240,281,337,479] |
| Uromyces eragrostidicola Gjaerum | Eragrostis rigidior and Eragrostis sp. | Ethiopia, Kenya, Tanzania, and Zimbabwe | [244] |
| Uromyces eragrostidis Tracy | Anthericum torreyi, Cypholepis yemenica, Desmostachya bipinnata, Eragrostis spp., and Tripogon chinensis | Arizona, Argentina, Australia, Botswana, Brazil, China, Georgia, Ghana, India, Israel, Kenya, Malawi, Malaysia, Mississippi, México, Nebraska, Oklahoma, Pakistan, Puerto Rico, South Africa, Texas, West Indies, and Venezuela | [90,110,116,141,171,172,199,208,243,244,250,480] |
| Uromyces eriochloae (Syd. & P. Syd.) Syd., P. Syd. & E.J. Butler | Eriochloa spp. | China, Indonesia, Japan, Madagascar, and Philippines | [85,90,232,309,465] |
| Uromyces eriogoni Ellis & Harkn. | Eriogonum virgatum | California | [340,388] |
| Uromyces eriospermi Kalchbr. & Cooke | Eriospermum spp. | South Africa, Tanzania, and Zimbabwe | [137,138,250,274] |
| Uromyces ermelensis Doidge | Indigofera sp. | South Africa | [138] |
| Uromyces ervi (Wallr.) Westend. | Ervum spp., Lens spp., Pisum sativum, and Vicia spp. | Algeria, Austria, Belgium, Bulgaria, China, Czech Republic, Denmark, Finland, France, Germany, Hungary, Italy, Japan, Morocco, Netherlands, Pakistan, Poland, Portugal, Romania, Russia, Spain, Switzerland, Sweden, Taiwan, and Ukraine | [82,96,128,220,393,481,482] |
| Uromyces erythrinae Lagerh. | Erythrina sp. | Ecuador | [165] |
| Uromyces erythronii (DC.) Pass. | Erythronium sp., Lilium spp., and Tulipa spp. | Bulgaria, China, Germany, Greece, Japan, Japan, Korea, and Spain | [82,92,96,158,179,483] |
| Uromyces eugenei-mayorii M. Morelet | Ulex europaeus | Italy | [451] |
| Uromyces eugentianae Cummins | Gentiana spp. and Halenia guatemalensis | Canada, Iowa, Norway, and Washington (USA) | [129,187,252,484,485,486] |
| Uromyces eulophiae Gjaerum | Eulophia paivaena subsp. borealis | India, Rwanda, and Uganda | [318,487,488] |
| Uromyces euphaeus Syd. | Hypoxis glabella | Australia | [489] |
| Uromyces euphlebius Syd. & P. Syd. | Phoradendron calyculatus, and Phoradendron sp. | México | [15,490] |
| Uromyces euphorbiae Cooke & Peck | Acalypha communis, Chamaesyce sp., Euphorbia spp., and Poinsettia heterophylla | Afghanistan, Argentina, Azirona, Brazil, California, Canada, China, Cuba, Columbia, Costa Rica, Cyprus, India, Israel, Jamaica, Japan, Mississippi, Mauritius, New York, Pakistan, Panama, South Africa, Texas, Uganda, Venezuela, West Indies, and Zambia | [96,102,203,209,227,255,263,269,300,308,310,318,348,469,475,488,491,492] |
| Uromyces euphorbiae-connatae Speschnew | Euphorbia sp. | Russia | [493] |
| Uromyces euphorbiae-javanicae E. Fisch. | Euphorbia javanica | Indonesia | [309] |
| Uromyces euphorbiae-lunulatae Liou & Y.C. Wang | Euphorbia esula, E. kansui, and E. lunulata | China | [96,108,109] |
| Uromyces euphorbiae-nicaeensis Unamuno | Euphorbia nicaeensis | Spain | [494] |
| Uromyces euphorbiae-polytimeticae Zenkova | Euphorbia polytimetica | Tajikistan | [495] |
| Uromyces euphorbiicola (Berk. & M.A. Curtis) Tranzschel | Euphorbia spp. | Brazil, Colombia, Madagascar, South Africa, and Zimbabwe | [102,138,157,250,465] |
| Uromyces eurotiae Tranzschel | Ceratoides latens, Krascheninnikovia ceratoides, and K. latens | China, Turkey, and Uzbekistan | [80,91,146,161] |
| Uromyces euryopsidicola A.R. Wood & M. Scholler | Euryops empetrifolius and E. tenuissimus | South Africa, North and Western Cape Province | [496] |
| Uromyces evastigatus Cummins | Phthirusa pyrifolia | El Salvador | [15] |
| Uromyces fallens (Arthur) Barthol. | Trifolium pratense | Iran | [497] |
| Uromyces fatouae Henn. | Fatoua pilosa | Japan | [498] |
| Uromyces fedtschenkoi Faizieva | Rumex fedtschenkoi | Uzbekistan | [457] |
| Uromyces ferganensis Tranzschel & Erem. | Stipa caucasica, S. holosericea, and S. lessingiana | Iran, Siberia, and Russia | [106,382,499] |
| Uromyces ferrariae Doidge | Ferraria sp. | South Africa and Zimbabwe | [138,250] |
| Uromyces ferulae Juel | Ferula spp. and Heracleum cachemiricum | Australia, Iran, Israel, Pakistan, and Morocco | [81,500] |
| Uromyces ferulaginis Lindr. | Feruladinis silvaticae | Poland | [501] |
| Uromyces festucae-nigricantis Gonz. Frag. | Festuca nigricans | Morocco and Spain | [279,502] |
| Uromyces ficariae (Schumach.) Lév. | Ficaria spp. and Ranunculus spp. | Bulgaria, Czech Republic, Czechoslovakia, Denmark, Finland, Germany, Iran, Norway, Poland, Russia, Sweden, Turkey, and Ukraine | [80,82,83,105,111,128,129,132,432,438,503] |
| Uromyces fiebrigii Henn. & Vestergr. | Bauhinia sp. | Paraguay | [216] |
| Uromyces fiorianus Sacc. | Peucedanum fraxinifolium and Peucedanum sp. | South Africa | [138,504] |
| Uromyces fischerianus Mayor | Ranunculus glacialis | Switzerland | [119] |
| Uromyces fischeri-eduardi Magnus | Vicia spp. | Bulgaria, Mongolia, Poland, Romania, and Turkey | [80,82,135,505] |
| Uromyces flavicomae Liou | Euphorbia flavicoma | France | [506] |
| Uromyces flemmingiae Henn. | Flemmingia sp. | Uganda | [507] |
| Uromyces fleuryae J.M. Yen | Fleurya podocarpa | Gabon | [508] |
| Uromyces floralis Vestergr. | Bauhinia hiemalis, B. cuyabensis, B. holophylla, B. rufa, and Bauhinia sp. | Brazil | [102,216] |
| Uromyces floscopae Syd. & P. Syd. | Floscopaperuviana and Floscopa sp. | Brazil | [102,509] |
| Uromyces fontii Gonz. Frag. | Peplis acutangula | Morocco | [510] |
| Uromyces formosus Syd. & P. Syd. | Dianthus libanotis | Israel and Iran | [81] |
| Uromyces foveolatus Juel | Bauhinia hirsuta, B. mirandina, and Bauhinia sp. | Brazil | [100,101,102,511] |
| Uromyces fragilipes Tranzschel | Agropyron squarrosum, Agrostis spp., Deschampsia spp., Eremopyrum bonaepartis, Festuca spp., Hordeum spp., and Scribneria bolanderi | California, Iran, Pakistan, and Russia | [106,161,347,412,512,513] |
| Uromyces fraserae Arthur & Ricker | Frasera speciosa | Wyoming | [514] |
| Uromyces fremonti Syd. & P. Syd. | Oenothera fremontii | Kansas | [79] |
| Uromyces fulgens Bubák | Chamaecytisus spp., Cytisus spp., and Lembotropis nigricans | Bulgaria, Czech Republic, France, Greece, Hungary, Itlay, Poland, Romania, Russia, Ukraine, and Yugoslavia | [82,220,421] |
| Uromyces fuscatus Arthur | Polygonum alpinum | Idaho and Utah | [281] |
| Uromyces fusisporus Cooke & Massee | Acacia neriifolia, A. salicina, and Acacia sp. | Australia | [177,515] |
| Uromyces gaeumannii Mayor & Vienn. Bourg. | Hippocrepis spp. | France, Greece, Libya, Morocco, Palestine, Portugal, Spain, Tunisia, and Yugoslavia | [220,516] |
| Uromyces gageae Beck | Gagea spp., Lloydia triflora, and Ornithogalum umbellatum | Austria, Bulgaria, Czech Republic, China, Denmark, Finland, Germany, Japan, Norway, Poland, Romania, Russia, Turkey, Sweden, and Ukraine | [54,80,82,128,135,222,228,440] |
| Uromyces galactiae Rezende & Dianese | Galactia pedunculata | Brazil | [517] |
| Uromyces galegae Sacc. | Astragalus glycyphylloides and Galega spp. | Czech Republic, France, Greece, Hungary, Italy, Poland, Russia, Turkey, and Yugoslavia | [80,82,220,421] |
| Uromyces galegicola Woron. | Galega orientalis | Armenia, Romania, and Turkey | [80,228,518,519] |
| Uromyces galii Dietel | Galium aparine and G. spurium | Japan | [222,414] |
| Uromyces galii-californici Linder | Galium californicum and Galium sp. | California | [520] |
| Uromyces galphimiae Dietel & Holw. | Galphimia glauca and G. humboldtiana | México | [456,479] |
| Uromyces garanbiensis (Hirats. f. & Hashioka) Sawada | Ehretia dicksonii | Taiwan | [521] |
| Uromyces gaubae Petr. | Caltha introloba | Australia | [346,522] |
| Uromyces gausseni Mayor & Vienn.-Bourg. | Dorycnopsis gerardii | France | [516] |
| Uromyces geissorhizae Henn. | Geissorhiza sp. | Western Cape Province | [523] |
| Uromyces gemmatus Berk. & M.A. Curtis | Convolvulus parviflorus and Convolvulus sp. | Brazil, China, Cuba, Ecuador, India, Japan, Jamaica, México, Taiwan, West Indies, and Venezuela | [94,96,97,100,101,122,264,306,319,524,525] |
| Uromyces genistae Fuckel | Cytisus capitatus, Genista tinctoria, Genista sp., and Tithymalus cyparissias | Czech Republic, Morocco, and Turkey | [80,83,220,525] |
| Uromyces geranii (DC.) G.H. Otth & Wartm. | Erodium spp. and Geranium spp. | Australia, Bulgaria, China, Chile, Czech Republic, Denmark, Finland, France, Germany, India, Japan, Kenya, Korea, Norway, Pakistan, Poland, Portugal, Romania, Russia, Spain, Sweden, Turkey, Ukraine, and Zimbabwe | [80,82,87,88,94,96,128,179,208,436,526] |
| Uromyces geraniicola Speg. | Geranium patagonicum | Chile | [240,258] |
| Uromyces ghaznicus Petr. | Limonium sp. | Afghanistan | [527] |
| Uromyces giganteus Speg. | Kalidium foliatum and Suaeda spp. | Australia, Arizona, China, California, Idaho, Texas, and Ukraine | [47,96,300,337,421] |
| Uromyces gigantiformis Salazar-Yepes & Buriticá | Bidens sp. | Colombia | [423] |
| Uromyces gilgitae S. Ahmad | Sophora alopecuorides | Pakistan | [528] |
| Uromyces gladioli Henn. | Babiana spp., Geissorhiza spp., Gladiolus spp., Moraea ramose, and Romulea spp. | Cuba, Kenya, Malawi, Nigeria, South Africa, and Uganda | [138,140,168,273,291,458,529,530] |
| Uromyces globosus Dietel & Holw. | Sapium spp. | México | [103,456,479] |
| Uromyces glyceriae Arthur | Glyceria spp. | Illinois, Indiana, New Jersey, Rhode Island, and Wisconsin (USA) | [39,191,299] |
| Uromyces glycyrrhizae (Rabenh.) Magnus | Glycyrrhiza spp. | Armenia, Algeria, Azerbaijan, Bulgaria, Caucasus, Czech Republic, China, Greece, Iraq, Israel, Itlay, Japan, Kazakhstan, Pakistan, Palestine, Portugal, Romania, Spain, Turkey, and Uzbekistan | [39,78,80,81,82,91,96,116,146,196,278,317,327,356,393,409,531,532,533,534,535,536] |
| Uromyces gnaphalii Ellis & Everh. | Gnaphalium sp. | Colorado | [388] |
| Uromyces gouaniae F. Kern | Gouania domingensis, G. lupuloides, Ledenbergia macrantha, and Ledenbergia sp. | Guatemala and México | [281,486,537] |
| Uromyces goyazensis Henn. | Bauhinia sp. | Brazil | [291,538] |
| Uromyces graminis (Niessl) Dietel | Caucalis platycarpos, Ferula communis, Melica spp., and Thapsia garganica | Afghanistan, Armenia, Bulgaria, Greece, Italy, Morocco, Romania, Spain, Portugal, and Ukraine | [82,111,158,228,348,421,519,534,539] |
| Uromyces grandiotii Gäum. | Ancrumia cuspidata | Chile | [540] |
| Uromyces greenstockii Doidge | Ipomoea greenstockii | South Africa | [138] |
| Uromyces guatemalensis Vestergr. | Bauhinia inermis, B. ungulata, and Bauhinia sp. | Costa Rica, El Salvador, Guatemala, and Venezuela | [216,281,444,541] |
| Uromyces guayacuru Speg. | Statice brasiliensis | Buenos Aires | [542] |
| Uromyces gueldenstaedtiae Liou & Y.C. Wang | Populus sp. | China | [543] |
| Uromyces guerkeanus Henn. | Lotus spp. and Tetragonolobus biflorus | Belarus, Egypt, France, Greece, Italy, Iraq, Malta, Morocco, Palestine, Portugal, Spain, Syria, Tunisia, and Yugoslavia | [196,220,422,426,544] |
| Uromyces guraniae Mayor | Gurania sp. | Brazil and Colombia | [127,212,226] |
| Uromyces gypsophilae Cooke | Gypsophila sp. | Asia, Europe, Turkey, Iran, and Iraq | [80,82,165,196,317,346,545,546,547] |
| Uromyces habrochloae Gjaerum | Habrochloa bullockii | Malawi | [244] |
| Uromyces hainanicus J.Y. Zhuang & S.X. Wei | Ipomoea sumatrana | China | [319] |
| Uromyces halimodendri Solkina | Halimodendron argenteum and H. halodendron | China and Uzbekistan | [198,220] |
| Uromyces handelii Bubák | Lotus gebelia | Iraq | [220,548] |
| Uromyces haraeanus Syd. & P. Syd. | Scirpus spp. | China, Japan, and Russia | [90,92,297,549] |
| Uromyces hardenbergiae McAlpine | Hardenbergia monophylla | Australia | [280] |
| Uromyces hariotianus Lagerh. | Odontonema callistachyum, Pseuderanthemum cuspidatum, Pseuderanthemum sp., andThyrsacanthus strictus | Costa Rica and México | [218,281,550] |
| Uromyces harmsianus (Henn.) Doidge | Crotalaria spp. | India, Kenya, Malawi, Rwanda, South Africa, Tanzania, and Uganda | [138,168,171,172,551] |
| Uromyces haussknechtii Tranzschel | Euphorbia thamnoide and E. pilosa | India and Syria | [157,350] |
| Uromyces hawksworthii É.S.C. Souza, Z.M. Chaves, W.R.O. Soares, Pinho & Dianese | Phthirusa stelis | Brazil | [60] |
| Uromyces hedysari-obscuri (DC.) Carestia & Picc. | Hedysarum spp. | Alaska, Austria, Canada, Czech Republic, China, Germany, France, Finland, Hungary, India, Italy, Kazakhstan, Mongolia, Romania, Russia, Switzerland, and Tajikistan | [94,96,220,357,436,535,552,553] |
| Uromyces hedysari-paniculati (Schwein.) Farl. | Desmodium spp. and Meibomia spp. | America, Argentina, Bolivia, Brazil, Canada, Colombia, Costa Rica, Cuba, Indiana, Jamaica, Massachusetts, México, Trinidad and Tobago, Venezuela, West Indies, and Vermont | [87,88,171,172,185,191,310,415] |
| Uromyces heimerlianus Magnus | Ervum spp., Euphorbia spp., Lathyrus spp., and Vicia spp. | Armenia, Austria, Belarus, Bulgaria, China, Czech Republic, France, Germany, Hungary, Italy, Japan, Portugal, Romania, Russia, Serbia, Spain, Switzerland, Ukraine, and Yugoslavia | [220,519,554] |
| Uromyces heimii Mayor & Vienn. Bourg. | Medicago arborea | France | [516] |
| Uromyces helichrysi Lagerh. | Helichrysum plicatum, Helichrysum rupestre, and Helichrysum siculum | Algeria, Greece, and Turkey | [80,421,435] |
| Uromyces heliotropii Sred. | Heliotropium spp. | Australia, Bulgaria, Cyprus, Greece, Israel, Pakistan, Ukraine, and Uzbekistan | [80,81,111,145,393,421,555,556] |
| Uromyces hellebori-thibetani J.Y. Zhuang & S.X. Wei | Helleborus thibetanus | China | [195] |
| Uromyces hemmendorfii Vestergr. | Bauhinia forficata | São Paulo | [219] |
| Uromyces hermonis Magnus | Euphorbia herniariifolia and E. peplus | Greece and Iraq | [196,345,421] |
| Uromyces herterianus Dietel | Borreria verticillata, Diodia sp. and Spermacoce verticillata | Argentina, French Guiana, and Uruguay | [395,415,557] |
| Uromyces hessii Berndt | Zantedeschia angustiloba | Angola | [558] |
| Uromyces heterantherae (Henn.) P. Syd. & Syd. | Heteranthera reniformis | Brazil | [102,144] |
| Uromyces heterodermus Syd. & P. Syd. | Erythronium spp. | Alberta, California, Canada, Columbia, Colorado, Idaho, Montana, Oregon, Texas, Utah, and Washington (USA) | [79,185,187,559] |
| Uromyces heterogeneus Cooke | Hibiscus syriacus | India | [126,560] |
| Uromyces heteromallus Syd. | Haloxylon recurvum | Pakistan | [208,356,561,562,563] |
| Uromyces heteromorphae Thüm. | Heteromorpha spp. and Peucedanum spp. | Eritrea, Malawi, and South Africa | [138,273,287,564] |
| Uromyces hewittiae Syd. & P. Syd. | Hewittia bicolor and Hewittia sp. | Philippines | [565] |
| Uromyces hidakaensis Muray. & Takeuchi | Pisum sativum | Japan | [222,566] |
| Uromyces himalaicus Y. Ono, Adhikari & Rajbh. | Lilium sp. | Nepal | [567] |
| Uromyces hippocrepidis Syd. & P. Syd. | Hippocrepis ciliate and H. comosa | Greece, France, Spain, and Switzerland | [220,421,568] |
| Uromyces hippomarathri Lindr. | Hippomarathrum crispum, H. libanotis, and H. microcarpum | Iran and Morocco | [279,317,569] |
| Uromyces hippomarathricola Sousa da Câmara | Hippomarathrum pterochlaenum | Portugal | [570] |
| Uromyces hobsonii Vize | Jasminum spp. | Euthopia, India, Kenya, and Sri Lanka | [140,571,572] |
| Uromyces holci Jørst. | Holcus setiger, Karroochloa sp., Schismus barbatus, S. scaberrimus, and Tribolium echinatum | Namibia and South Africa | [124,378] |
| Uromyces holubii Doidge | Dracaena sp. | Gauteng | [573] |
| Uromyces holwayi Lagerh. | Chlorophytum sp. and Lilium spp. | China, California, Canada, Idaho, Iowa, Japan, New York, Nebraska, New Jersey, Oregon, Pakistan, and Washington (USA) | [94,96,187,412,559] |
| Uromyces hordeastri A.L. Guyot | Bellevalia flexuosa, Hordeum spp., and Muscari parviflorum | France and Israel | [81,126] |
| Uromyces houstoniatus J. Sheld. | Houstonia spp. and Sisyrinchium spp. | Connecticut, Illinois, Kansas, Massachusetts, Missouri, Mississippi, New York, Pennsylvania, Vermont, and Wisconsin (USA) | [191,251] |
| Uromyces howei (Peck) De Toni | Asclepias curassavica, A. guatemalensis, and A. nivea | Bermuda, Cuba, Guatemala, Jamaica, and Peru | [260,281,308,574] |
| Uromyces huallagensis Henn. | Desmodium sp. | Peru | [575] |
| Uromyces hyacinthi W. Schneid. | Hyacinthus fastigiatus | Canada | [115] |
| Uromyces hyalinus Peck | Sophora nuttalliana, S. sericea, and S. stenophylla | Arizona, Colorado, México, and Wyoming | [116,225,292,559,576] |
| Uromyces hybridi W.H. Davis | Trifolium hybridum | Connecticut, India, Massachusetts, Maine, and Vermont | [191,577,578] |
| Uromyces hyderabadensis Ramachar, K.N. Rao & Bagyan. | Atylosia scarabaeoides | India | [579] |
| Uromyces hydrocotylicola J.Y. Zhuang | Hydrocotyle sp. | China | [96,580] |
| Uromyces hymenocarpi Jaap | Hymenocarpos circinnatus | Croatia, Greece, Israel, and Turkey | [80,81,421,581] |
| Uromyces hyparrheniae Gjaerum | Hyparrhenia spp. | Angola, Cameroon, Ethiopia, and Uganda | [243,244] |
| Uromyces hyparrheniicola Gjaerum | Hyparrhenia dregeana | South Africa | [243] |
| Uromyces hyperici (Schwein.) M.A. Curtis | Ascyrum hypericoides, Elodea sp., and Hypericum spp. | China, California, Florida, Georgia, Indiana, Iowa, Japan, Massachusetts, Mississippi, Missouri, Maine, New York, Texas, Uganda, Vermont, and Wisconsin (USA) | [89,90,186,202,251,262,582,583] |
| Uromyces hyperici-frondosi (Schwein.) Arthur | Hypericum spp. and Triadenum virginicum | Brazil, Chile, California, Colombia, Guatemala, Maine, Massachusetts, Pennsylvania, South Africa, and Vermont | [78,101,118,119,138,191,281,520,584] |
| Uromyces hypericinus Speg. | Hypericum brasiliense | Formosa | [180] |
| Uromyces hypoestis Tarr & G.F. Laundon | Hypoestes verticillaris | South Africa, Sudan, Tanzania, and Zimbabwe | [218,250,274] |
| Uromyces hypsophilus Speg. | Euphorbia sp. | Mendoza | [391] |
| Uromyces ictericus Cummins | Iresine celosia and Iresine sp. | Costa Rica and Guatemala | [167,233,310] |
| Uromyces ignobilis (Syd. & P. Syd.) Arthur | Muhlenbergia sp. and Sporobolus spp. | Barbados, Cuba, Dominica, Grenada, Guyana, Indonesia, Hawaii, México, Pakistan, Texas, and Venezuela | [76,122,171,172,306,309,356,430,431,445,456,559,585,586] |
| Uromyces illotus Arthur & Holw. | Mucuna andreana, M. rubro-aurantiacea, M. sloanei, and M. urens | The Dominican Republic, Ethiopia, and Guatemala | [281,406,571] |
| Uromyces imperfectus Arthur | Bauhinia spp. | Jamaica, Nicaragua, and Venezuela | [225,308,444,586] |
| Uromyces inaequialtus Lasch | Cerastium sp., Melandrium sp., and Silene sp. | Argentina, Bulgaria, Canada, Chile, China, Finland, Greece, Japan, Nepal, Norway, Romania, Taiwan, South Africa, Sweden, and Ukraine | [82,91,92,97,111,128,135,142,185,188,240,415,421,587] |
| Uromyces inayatii Syd. & P. Syd. | Apluda aristata and A. mutica | India and Papua New Guinea | [85,426] |
| Uromyces indicus Pat. | Sporobolus indicus | Barbados | [588,589] |
| Uromyces indigoferae Dietel & Holw. | Indigofera spp. | Argentina, Arizona, Costa Rica, China, Guatemala, Florida, India, México, Panama, Texas, and Venezuela | [90,116,171,172,262,281,292,357,375,415,425,492,559,590] |
| Uromyces induratus Syd., P. Syd. & Holw. | Dicliptera spp., Jacobinia sp., and Justicia racemosa | Argentina, Bolivia, Brazil, Costa Rica, and México | [102,218,292,310,333] |
| Uromyces infarctus Berndt | Cayaponia sp. | Costa Rica | [127] |
| Uromyces inflatus (Cooke) McKenzie | Anisotome sp. | New Zealand | [591] |
| Uromyces ingicola Henn. | Inga sp. | Amazonas | [575] |
| Uromyces ingiphilus Speg. | Inga edulis | Argentina | [592] |
| Uromyces insignis P. Syd. & Syd. | Echinocephalum latifolium and Melanthera latifolia | Brazil | [102,219] |
| Uromyces insularis Arthur | Clitoria cajanifolia | Puerto Rico | [466] |
| Uromyces intricatus Cooke | Chorizanthe sp., Eriogonum spp., and Gayophytum ramosissimum | Arizona, Canada, California, Idaho, Oregon, Montana, and Washington (USA) | [185,187,300,412,448] |
| Uromyces invisus (Speg.) Speg. | Solanum sisymbriifolium | Argentina | [415,592] |
| Uromyces ipatingae F.A. Ferreira & Y. Hirats. | Clitoria fairchildiana | Brazil | [219,593] |
| Uromyces iresines Lagerh. | Iresine spp. | Argentina, Colombia, Dominican Republic, Ecuador, Guatemala | [118,119,144,167,281] |
| Uromyces isachnes Petch | Isathne kunthiana | Sri Lanka | [594] |
| Uromyces itoanus Hirats. f. | Kummerowia stipulacea, K. striata, and Microlespedeza spp. | China, Korea, Japan, and Taiwan | [89,90,483,595,596] |
| Uromyces ixiae (Lév.) G. Winter | Acidanthera spp., Antholyzasp., Babiana spp., Engysiphon sp., Geissorhiza sp., Gladiolus spp., Hesperantha spp., Ixia spp., Lapeirousia spp., Melasphaerula spp., Romulea sp., and Sparaxis spp. | Kenya and South Africa | [123,140] |
| Uromyces jacksonii Arthur & Fromme | Agrostis spp., Deschampsia spp., Festuca spp., and Hordeum spp. | California, Idaho, Oregon, Michigan, and Washington (USA) | [241,559] |
| Uromyces jamaicensis Vestergr. | Bauhinia spp. | Cuba, El Salvador, Jamaica, México, Puerto Rico, and Venezuela | [184,216,292,306,308,444,541] |
| Uromyces janiphae (G. Winter) Arthur | Jatropha spp. and Manihot sp. | Brazil, Colombia, Costa Rica, Cuba, Ecuador, Panama, Puerto Rico, México, and Venezuela | [76,118,119,125,431,456,511,597] |
| Uromyces japonicus Berk. & M.A. Curtis | Orchidaceae | Bulgaria, China, Italy, Japan, Poland, Russia, and Ukraine | [51,82,96,135,160,598,599] |
| Uromyces jatrophae Dietel & Holw. | Jatropha multifida | Brazil, Colombia, Cuba, México, Jamaica, Puerto Rico, and Virgin Islands | [102,103,184,227,308,479,597] |
| Uromyces jatrophicola Henn. | Cnidoscolus sp. and Jatropha sp. | Brazil | [103,600] |
| Uromyces joffrinii Delacr. | Vanilla planifolia | France | [476] |
| Uromyces johowii Dietel & Neger | Vicia macraei, V. nigricans, and Vicia sp. | Chile | [282,494] |
| Uromyces jonesii Peck | Ranunculus sp. | California, Colorado, Montana, and Wyoming | [187,300,368,412,601] |
| Uromyces jordianus Bubák | Euphorbia cyparissias | Austria, Bulgaria, Czech Republic, Germany, Hungary, Romania, Russia, Switzerland, and Ukraine | [82,220,602] |
| Uromyces junci Tul. | Ambrosia psilostachya, Arnica spp., Aster spp., Bahia dissecta, Cirsium spp., Eriophyllum sp., Grindelia sp., Helianthus spp., Jaumea spp., Juncus spp., Juniperus litoralis, Luzula alopecurus, and Pulicaria dysenterica | Arizona, Bolivia, Bulgaria, Canada, California, Chile, Colorado, Florida, Germany, Idaho, Israel, Japan, North and South Dakota, Nebraska, Montana, Oklahoma, Oregon, Pennsylvania, Poland, Romania, Spain, Wyoming, and Wisconsin (USA) | [81,82,105,116,135,185,187,262,377,386,559,603] |
| Uromyces juncicola Speg. | Juncus stipulatus | Mendoza | [180] |
| Uromyces junci-effusi P. Syd. & Syd. | Juncus spp. | Arizona, California, Canada, Idaho, Florida, Georgia, Maine, Missouri, Montana, Oregon, Utah, Washington, and Wyoming | [114,116,144,185,187,191,202,262,559] |
| Uromyces juncinus Thüm. | Junco acutiflori | Italy | [604] |
| Uromyces kaernbachii Henn. | Abrus precatorius | Papua New Guinea | [136] |
| Uromyces kaimontanus Hirats. f. & S. Sato | Veratrum album, V. grandiflorum, V. nigrum, and V. puberulum | China, Japan | [222,605] |
| Uromyces kalmusii Sacc. | Euphorbia sp. | China, Germany, Poland, and Russia | [105,135,606,607] |
| Uromyces karjaginii Uljan. | Seseli cuneifolium | Azerbaijan | [608] |
| Uromyces kawakamii Syd. & P. Syd. | Euphorbia serrulata | China, Japan, and Taiwan | [94,97,108,446] |
| Uromyces kentaniensis Doidge | Antholyza aethiopica and Chasmanthe aethiopica | South Africa | [249,322] |
| Uromyces kenyensis J.F. Hennen | Chloris gayana, C. myriostachya, and C. roxburghiana | Kenya, Uganda, Zimbabwe | [171,242,460] |
| Uromyces kigesianus Cummins | Pittosporum abyssinicum | Uganda | [609] |
| Uromyces kisantuensis Henn. | Dolichos sp. | The Democratic Republic of the Congo | [610] |
| Uromyces klebahnii E. Fisch. | Astragalus spp. and Oxytropis sp. | Austria, Bulgaria, France, Italy, Romania, Russia, Switzerland, and Turkey | [80,82,220] |
| Uromyces klotzschianus B. Ali | Rumex dentatus | Pakistan | [61] |
| Uromyces kochiae Syd. & P. Syd. | Kochia prostrata | China, Russia, Turkey, and Uzbekistan | [144,146,198,402] |
| Uromyces kochianus Gäum. | Geranium nodosum | Switzerland | [611] |
| Uromyces koeleriae Uljan. | Koeleria caucasica | Russia | [106] |
| Uromyces komarowii Bubák | Solidaginis virgaureae | Czech Republic | [612] |
| Uromyces kondoi Miura | Amblytropis multiflora | China, Japan, and Pakistan | [89,156,356] |
| Uromyces krameriae Arthur | Krameria spp. | Florida and Texas | [262,281] |
| Uromyces krantzbergensis Doidge | Anthericum sp. | Namibia | [138] |
| Uromyces kunigamiensis Shimab. | Fimbristylis dichotoma and Fimbristylis sp. | China and Japan | [108,222] |
| Uromyces kurtzii Henn. | Senecio spp. | Argentina | [415,613] |
| Uromyces kwangensis Henn. | Justicia sp. | Congo | [218,610] |
| Uromyces kwangsianus Cummins | Fimbristylis sp. | China and Taiwan | [614,615] |
| Uromyces lachenaliae Doidge | Lachenalia spp. and Polyxena ensifolia | South Africa | [123,138] |
| Uromyces laevigatus Syd. & P. Syd. | Aneilema spp. | Ghana and Tanzania | [318,549,616] |
| Uromyces laevis Körn. | Euphorbia spp. | Bulgaria, Germany, Iran, Romania, Turkey, and Ukraine | [80,82,105,111,228,617,618] |
| Uromyces langtangensis Durrieu | Anaphalis nepalensis | Nepal | [463] |
| Uromyces lapeyrousiae Petr. | Lapeyrousia | Tanzania | [231] |
| Uromyces lapponicus Lagerh. | Astragalus spp. and Oxytropis spp. | Alaska, Canada, China, Colorado, Finland, Idaho, India, Iran, Japan, Mongolia, Norway, Oregon, Pakistan, Russia, Sweden, and Turkey | [80,96,128,129,130,131,357,368,436,449,535,619] |
| Uromyces largus Arthur & Cummins | Chamaesyce lata | Colorado | [87,88] |
| Uromyces laserpitii-graminis E. Fisch. | Laserpitii sileris and Melica ciliata | Southern Europe and Northern Africa | [106] |
| Uromyces lasiocorydis Henn. | Lasiocorys abyssinica | Eritrea | [287,426] |
| Uromyces lathyrinus Speg. | Lathyrus spp. and Vicia spp. | Argentina, Brazil, Chile, and Paraguay | [100,101,102,219,620] |
| Uromyces latimammatus J.Y. Zhuang & S.X. Wei | Ipomoea sumatrana | China | [621] |
| Uromyces lazistanicus Petr. | Orobus roseus | Armenia and Turkey | [220] |
| Uromyces lenticola Petr. | Lens esculenta | Iran | [430] |
| Uromyces leonotidis Bagyan., Gjaerum & M. Raju | Leonotis nepetifolia | India | [622] |
| Uromyces leptaleus Syd. | Stellaria laxa | China, Japan, Philippines, and Taiwan | [89,90,97,565,623] |
| Uromyces leptochloae Wakef. | Leptochloa obtusiflora | Kenya and Uganda | [140,168] |
| Uromyces lereddei Dupias | Colutea arborescens | France | [220,624] |
| Uromyces lespedezae (Thüm.) Peck | Lespedeza capitata | Vermont | [583] |
| Uromyces lespedezae-bicoloris F.L. Tai & C.C. Cheo | Lespedeza bicolor and L. formosa | China | [108,109,625] |
| Uromyces lespedezae-macrocarpae Liou & Y.C. Wang | Campylotropis macrocarpa, Lespedeza bicolor, and L. formosa | China | [108,109] |
| Uromyces lespedezae-procumbentis (Schwein.) Lagerh. | Campylotropis spp., Kummerowia spp., and Lespedeza spp. | Canada, China, Georgia, India, Japan, Korea, Missouri, Taiwan, and Pennsylvania | [94,108,109,185,202,255,357,482,596] |
| Uromyces lespedezae-sericeae S. Ahmad | Lespedeza sericea | Pakistan | [208] |
| Uromyces libycus Trotter | Lotus pusillus | Libya | [197,626] |
| Uromyces ligulariae Hirats. & Hoshioka | Ligularia tussilaginea var. formosana | China, Japan, Taiwan | [94,97,109,627] |
| Uromyces limonii-caroliniani Savile & Conners | Limonium carolinianum | Canada, Mississippi, and Texas | [185,559,628] |
| Uromyces limosellae F. Ludw. | Limosella sp. | Australia | [280] |
| Uromyces loculatus Cummins | Kyllinga alba | Zambia | [341] |
| Uromyces loculiformis T.S. Ramakr. & K. Ramakr. | Chlorophytum attenuatum | China, India, and Nepal | [96,464,629] |
| Uromyces lomandracearum J. Walker & van der Merwe | Lomandra longifolia and Lomandra sp. | Australia | [62,630] |
| Uromyces longipedicellaris Ramachar & A. Sudh. Rao | Rumex vesicarius | Pakistan | [631] |
| Uromyces longipes (Lasch) Tranzschel | Pedicularis sp. | Russia | [382] |
| Uromyces loranthi H.S. Jacks. | Loranthus | Brazil | [376] |
| Uromyces lotononidicola Berndt | Lotononis cytisoides | South Africa | [632] |
| Uromyces lugubris Kalchbr. | Euphorbia cyparissias | South Africa | [137] |
| Uromyces lupini Berk. & M.A. Curtis | Lupinus spp. | Arizona, California, Canada, Colorado, México, Montana, Oregon, Washington, and Wyoming | [116,185,187,368,412,454,598] |
| Uromyces lupinicola Bubák | Lupinus spp. | Bulgaria, Finland, Lithuania, Norway, and Spain | [158,363,587,612] |
| Uromyces lychnidis Tracy & Earle | Lychnidis drummondii | Utah | [633] |
| Uromyces lygei P. Syd. & Syd. | Lygeum spartum | Sardegna | [325] |
| Uromyces macnabbii Cummins | Chionochloa spp. and Danthonia spp. | New Zealand | [284,591] |
| Uromyces macounianus Ellis & Everh. | Euphorbia maculata var. affinis and E. serpyllifolia | Canada and British Columbia | [103,388,634] |
| Uromyces macowanii Bubák | Scilla prasina | Africa | [612] |
| Uromyces magnatus (Arthur) Arthur | Polygonatum sp. and Vagnera sp. | Illinois, Iowa, Minnesota, Montana, Nebraska, North and South Dakota, and Wisconsin | [306,307] |
| Uromyces magnusii Kleb. | Medicago minima | China, Turkey, and Ukraine | [80,96] |
| Uromyces maireanus P. Syd. & Syd. | Ornithogalum spp. | Morocco, South Africa, Tanzania | [142,144,318] |
| Uromyces major Arthur | Muhlenbergia reverchonii, Muhlenbergia sp., and Sporobolus indicus | Belize, México, Texas, Trinidad, and Tobago | [112,117,635] |
| Uromyces malloti Henn. | Mallotus moluccanus and Melanolepismulti glandulosa | Guinea, New Papua, and the Philippines | [136,177] |
| Uromyces mangenotii Mayor & Vienn. Bourg. | Vicia pubescens | France | [516] |
| Uromyces manihoticola Henn. | Manihot spp. | Brazil | [102,103,291] |
| Uromyces manihotis Henn. | Manihot spp. | Brazil, Colombia, Cuba | [102,227,291] |
| Uromyces manihotis-catingae Henn. | Manihot spp. | Brazil | [102,600] |
| Uromyces marinus Guyot & Malençon | Medicago marina | Morocco | [220,279] |
| Uromyces martinii Farl. | Melanthera spp., Bidens spp. | Florida | [225,262,636] |
| Uromyces massoniae Doidge | Massonia latifolia | South Africa | [138] |
| Uromyces mayorii Tranzschel | Euphorbia spp. | California and Colombia | [227,412] |
| Uromyces mbelensis Henn. | Indigofera | The Democratic Republic of the Congo | [610] |
| Uromyces megalosporus Speg. | Tessaria absinthioides | Tucumán | [371] |
| Uromyces meimerlianus Magnus | Vicia sp. | Germany | [531] |
| Uromyces melandrii Dietel & Neger | Melandrium cucubaloides | Los Lagos | [162] |
| Uromyces melantherae Cooke | Melanthera brownii | Ghana, South Africa, and Uganda | [138,168,616] |
| Uromyces melasphaerulae Syd. & P. Syd. | Melasphaerula graminea | Western Cape Province | [424] |
| Uromyces melothriae Henn. | Melothria tomentosa | Eritrea | [287,427] |
| Uromyces menyanthis Azbukina & Zenkova | Menyanthes trifoliata | Primorye | 1966 [637] |
| Uromyces mercurialis Henn. | Mercurialis leiocarpa | China, Japan, and Taiwan | [94,96,97] |
| Uromyces mexicanus Dietel & Holw. | Desmodium | Arizona, Costa Rica, México | [116,171,310,479] |
| Uromyces meygounensis Petr. | Euphorbia bungei | Iran | [638] |
| Uromyces microchloae Syd. & P. Syd. | Microchloa setacea | Bolivia, Brazil, Central Africa, Sudan, and Uganda | [106,168,199,394] |
| Uromyces microsorus Kalchbr. & Cooke | Prunus armeniaca | South Africa | [137] |
| Uromyces microtidis Cooke | Microtis porrifolia | Australia and New Zealand | [245,313,639] |
| Uromyces miersiae Gäum. | Miersia chilensis | Chile | [540] |
| Uromyces mikaniae Viégas | Mikania sp. | Brazil | [219,640] |
| Uromyces mimusops Cooke | Mimusops sp. | South Africa | [641] |
| Uromyces minimus Davis | Muhlenbergia sylvatica | Canada, Michigan, Oregon, and Wisconsin | [185,635] |
| Uromyces minor J. Schröt. | Medicago denticulata, Pisum sativum, and Trifolium spp. | Armenia, Austria, Bulgaria, California, Caucasus, Chile, China, Czech Republic, Estonia, Finland, France, Germany, Hungary, India, Montana, Pakistan, Poland, Romania, Russia, Spain, Sweden, Switzerland, Texas, Ukraine, New Zealand, Oregon, Washington, and Wyoming | [220,313,355,357,559,642] |
| Uromyces minutus Dietel | Carex spp. | Alabama, Central and Eastern United States, Iowa, Mississippi, Texas, and Wisconsin | [255,475,559,643,644] |
| Uromyces miurae Syd. & P. Syd. | Fritillaria kamtschatcensis | Alaska, Canada, Idaho, Japan, Russia, and Washington (USA) | [94,185,187,645,646] |
| Uromyces moehringiae S. Ito & Hirats. f. | Moehringia lateriflora | Japan | [94,297] |
| Uromyces moesiacus Lindtner & Vienn. Bourg. | Lathyrus nissolia | Yugoslavia | [451] |
| Uromyces mogianensis Bubák | Fritillaria graeca, F. rhodocanakis, Rhinopetalum arianum, R. gibbosum, and R. karelinii | Afghanistan, Greece, and Uzbekistan | [421,555,612] |
| Uromyces mongolicus U. Braun & G. Hirsch | Euphorbia kozlovii | Mongolia | [535,647] |
| Uromyces monspessulanus Tranzschel | Euphorbia serrata | Balearic Islands, Libya, and Spain | [129,157,197,648] |
| Uromyces montanoae Arthur & Holw. | Montanoa dumicola, M. pittieris, M. hibiscifolia, and Montanoa sp. | Costa Rica and Guatemala | [225,281,310] |
| Uromyces montanus Arthur | Lupinus mexicanus | Guatemala and México | [281,398] |
| Uromyces montis-ferrati Maire | Euphorbia luteola | Northern Africa | [649] |
| Uromyces moraeae Syd. & P. Syd. | Moraea spathacea | South Africa | [138,144] |
| Uromyces mucunae Rabenh. | Mucuna pruriens | China, Cambodia, Japan, India, Indonesia, Madagascar, Malawi, Mauritius, Taiwan, Tanzania, South Africa, Guinea, Philippines, Thailand, and Uganda | [97,209,273,309,465,565,605,650,651,652] |
| Uromyces muhlenbergiae S. Ito | Muhlenbergia japonica | Japan | [635] |
| Uromyces mulgedii Lindr. | Lactuca sp. | The Czech Republic and Turkey | [569] |
| Uromyces mulini J. Schröt. | Mulinum integrifolium | Argentina and Chile | [240,331,415] |
| Uromyces musae Henn. | Musa spp. | Congo, Fiji, and Philippines | [565,610,653,654] |
| Uromyces muscari (Duby) Niess | Bellevalia spp., Chionodoxa spp., Dipcadi erythraeum, Endymionspp., Gagea sp., Hyacinthoides spp., Leopoldia spp., Muscari spp., Ornithogalum sp., Scilla spp., and Urginea spp. | Afghanistan, Bulgaria, California, Canada, Germany, Greece, India, Israel, Iran, Italy, Morocco, New Zealand, Norway, Scotland, Sweden, and Turkey | [80,81,82,105,123,124,179,317,318,389,534,655] |
| Uromyces mussooriensis Syd. & P. Syd. | Stipa sibirica | India | [106,656] |
| Uromyces myosotidis Bahç. | Myosotis sp. | Turkey | [471] |
| Uromyces myristica Berk. & M.A. Curtis | Euphorbia bicolor | Texas | [657] |
| Uromyces myrsines Dietel | Ardisia compressa, Icacorea sp., Myrsine spp., and Rapanea spp. | Bolivia, Brazil, Costa Rica, and Uruguay | [100,101,143,310] |
| Uromyces mysticus Arthur | Hordeum jubatum | California, Canada, Colorado, Idaho, Israel, and Utah | [81,112,114,185,412,559] |
| Uromyces namaqualandus Mennicken, W. Maier & Oberw. | Roepera cordifolia | Namibia | [384] |
| Uromyces nassauviae J.C. Lindq. | Nassauvia lagascae | Argentina | [415] |
| Uromyces nassellae Cummins | Nassella pubiflora | Bolivia | [106] |
| Uromyces natalensis Magnus | Euphorbia spp. | Madagascar and South Africa | [169,465] |
| Uromyces natricis A.L. Guyot | Ononis rotundifolia | France | [342] |
| Uromyces nattrassii Cummins | Statice spicata | Cyprus | [350] |
| Uromyces naucinus Berndt | Cayaponia sp. | Ecuador | [127] |
| Uromyces necopinus Cummins | Hypoxis hirsuta | Connecticut, Massachusetts, and New York | [167,233] |
| Uromyces neotropicalis J.R. Hern. & Aime | Cayaponia rigida, C. selysioides, and Cucurbita sp. | Guiana and Guyana | [63,557] |
| Uromyces nevadensis Harkn. | Primula suffrutescens | California | [78,658] |
| Uromyces nidificans Tranzschel | Aellenia subaphylla, Cimacoptera korshinskyi, Salsola arbuscula, and Salsola sp. | Central Asia, Iran, and Uzbekistan | [146,161,346] |
| Uromyces niteroyensis Rangel | Panicum spp. and Setaria spp. | Argentina, Brazil, Colombia, India, French Guiana, and México | [102,110,395,415,659] |
| Uromyces nordenskjoldii Dietel | Vicia darapskyana and Vicia sp. | Argentina and Chile | [415] |
| Uromyces notabilis Wakef. | Cyperus sp. and Kyllinga sp. | Uganda | [168,462] |
| Uromyces nothoscordi Syd. & P. Syd. | Nothoscordum striatum | Texas | [660] |
| Uromyces novissimus Speg. | Trianosperma ficifolia | Argentina, Brazil, Colombia, Panama, México, and West Indies | [48,324,469] |
| Uromyces numidicus Maire | Geranium atlanticum | Northern Africa | [649] |
| Uromyces nyikensis Syd. & P. Syd. | Gladiolus nyikensis | Malawi | [424] |
| Uromyces nymphoidis Săvul. | Nymphoides peltata | Romania | [228] |
| Uromyces oaxacanus Dietel & Holw. | Jatropha urens | Arizona, Belize, Guatemala, and México | [103,116,281] |
| Uromyces oberwinklerianusBerndt | Acalypha sp. | Costa Rica | [310] |
| Uromyces obesus Durrieu | Heteropogon contortus | Nepal and Uganda | [244,464] |
| Uromyces oblectaneus H.S. Jacks. & Holw. | Rhynchospora corymbosa, R. exaltata, and Rhynchospora sp. | Brazil | [166,219] |
| Uromyces oblongisporus Ellis & Everh. | Artemisia tridentata | China and Wyoming | [225,661] |
| Uromyces oblongus Vize | Medicago polymorpha and Trifolium spp. | California and Washington | [78,454,662] |
| Uromyces obscurus Dietel & Holw. | Phaseolus sp. | México | [456,479] |
| Uromyces occidentalis Dietel | Euphorbia spp., Lupinus spp., and Tithymalus spp. | Arizona, California, Colorado, México, Montana, Nevada, Nigeria, Oregon, and Utah | [114,116,187,292,316,412,663] |
| Uromyces occultus J.C. Lindq. | Juncus densiflorus var. pohlii | Argentina, Brazil, Chile, and México | [102,486,664] |
| Uromyces ocimi Hansf. | Ocimum menthifolium | Uganda | [168] |
| Uromyces oedipus Dietel | Sophora japonica | Japan | [665] |
| Uromyces oenotherae Burrill | Oenothera linifolia | Illinois | [582] |
| Uromyces oliveirae J. Anikster & I. Wahl | Bellevalia eigii | Israel | [390] |
| Uromyces ononidis Pass. | Euphorbia spp. and Ononis spp. | Bulgaria, Cyprus, Greece, Israel, Italy, Libya, Poland, Morocco, Romania, Spain, and Turkey | [80,81,82,105,111,220,532,666,667] |
| Uromyces ophiorrhizae Gäum. | Ophiorrhiza longiflora | Indonesia | [309] |
| Uromyces orbicularis Dietel | Desmodium spp. | Argentina, Brazil, and Bolivia | [143,171,269] |
| Uromyces orchidearum Cooke & Massee | Chiloglottis spp. | Australia | [268] |
| Uromyces orientalis Syd. & P. Syd. | Indigofera spp. | Australia, Ethiopia, Ghana, India, Japan, Kenya, Pakistan, Malawi, Philippines, Tanzania, Uganda, and Zambia | [85,168,171,172,357] |
| Uromyces ornatipes Arthur | Phrygilanthus sonorae | México | [15,76,77] |
| Uromyces ornithogali (Wallr.) Niessl | Gagea arvensis, Ornithopus nanum, and Ornithopus sp. | Romania, Portugal, Spain, and Ukraine | [111,158,179,228] |
| Uromyces ornithopodioides Gonz. Frag | Ornithopus isthmocarpus and O. compressus | Portugal | [317] |
| Uromyces orobi-tuberosi (Pers.) Liro | Gladiolus sp. | Finland | [668] |
| Uromyces orthosiphonis T.S. Ramakr. & Sriniv. | Orthosiphon glabratus | India | [152,669] |
| Uromyces otakou G. Cunn. | Poa spp. | New Zealand | [591,670] |
| Uromyces otaviensis Mennicken, W. Maier & Oberw. | Ipomoea verbascoidea | Namibia | [385] |
| Uromyces ovalis Dietel | Leersia oryzoides | Japan | [671] |
| Uromyces ovirensis Jaap | Primula wulfeniana | Austria | [672] |
| Uromyces pachyceps Lagerh. | Ipomoea sp. | Brazil, Ecuador | [126] |
| Uromyces pallidus Niessl | Chamaecytisus spp., Cytisus spp., and Lembotropis nigricans | Austria, Belarus, Bulgaria, Czech Republic, Germany, Hungary, Italy, Poland, Romania, Ukraine, and Yugoslavia | [105,135,220,673] |
| Uromyces panici-sanguinalis Rangel | Digitaria horizontalis, Panicum sanguinale, and Panicum sp. | Brazil, Cuba, Grenada, and Venezuela | [171,674,675] |
| Uromyces pannosus Vestergr. | Bauhinia candicans | Brazil | [216] |
| Uromyces papillatus Kalchbr. & Cooke | Heteromorpha arborescens | South Africa | [137] |
| Uromyces paradoxus Syd. & P. Syd. | Commiphora zimmermannii and Commiphora sp. | Kenya and Mozambique | [138,140,676] |
| Uromyces parilis Syd. | Rumex occultans | Israel | [81] |
| Uromyces paspalicola Arthur & Holw. | Paspalum racemosum | Ecuador | [199,294] |
| Uromyces paulshoekensis Mennicken, W. Maier & Oberw. | Roepera foetida | South Africa and Northern Cape Province | [384] |
| Uromyces pavgii R.N. Goswami & Ngachan | Achyranthes aspera | India | [677] |
| Uromyces pavoniae Arthur | Pavonia racemosa | Puerto Rico | [259,678] |
| Uromyces pazschkeanus Henn. | Vigna sp. | Eritrea | [287,427] |
| Uromyces peckianus Farl. | Aristida spp., Atriplex spp., Bryzopyrum sp., Chenopodium spp., Distichlis spp., Houstonia spp., Plantago spp., and Salicornia spp. | Alabama, California, Canada, Florida, Oklahoma, Massachusetts, Missouri, Montana, New York, Texas, and Wisconsin (USA) | [185,187,262,455,475,559,636] |
| Uromyces peglerae Pole-Evans | Digitaria spp. | Kenya, India, Malavi, Mauritius, New Guinea, Pakistan, Philippines, South Africa, Uganda, and Zimbabwe | [171,172,232,441,447] |
| Uromyces peireskiae Dietel | Peireskia grandifolia, P. sacharosa, and Peireskia sp. | Argentina and Brazil | [394,415] |
| Uromyces pencanus (Dietel & Neger) Arthur & Holw. | Nassella spp. and Stipa spp. | Argentina, Australia, Bovilia, Chile, andNew Zealand | [24,199,415] |
| Uromyces penniseti S. Ahmad | Pennisetum lanatum | Pakistan | [536,679] |
| Uromyces pentaceae D.K. Agarwal | Pentace burmanica | India | [680] |
| Uromyces pentaschistidis Gjaerum | Pentaschistis airoides | South Africa | [243] |
| Uromyces peracarpae S. Ito & Tochinai | Peracarpa carnosa and P. circaeoides | Japan and Russia | [94,297] |
| Uromyces peraffinis Dietel | Bauhinia sp. | Brazil | [219] |
| Uromyces pereskiae H.S. Jacks. & Holw. | Pereskia aculeata, P. grandifolia, and Pereskia sp. | Argentina and Brazil | [269,681] |
| Uromyces perigynius Halst. | Carex spp., Ratibida columnaris, Rudbeckia spp., and Solidago spp. | Bermuda, Canada, Idaho, Iowa, Maine, Missouri, Montana, Oregon, Pennsylvania, Washington, and Wisconsin | [185,187,191,252,260] |
| Uromyces perlebiae Vestergr. | Bauhinia spp. | Brazil | [102,216] |
| Uromyces permeritus Cummins | Tournefortia sarmentosa and Tournefortia sp. | Papua New Guinea | [223,426] |
| Uromyces persicus Syd. & P. Syd. | Astragalus spp., Oxytropis spp., and Phaca spp. | Alaska, Alberta, Austria, Canada, Colorado, India, Iran, Japan, Kazakhstan, Norway, Oregon, Russia, Siberia, Sweden, Tajikistan, and Turkmenistan | [220,357,682] |
| Uromyces petitmenginii Maire | Minuartia globulosa and M. mereyi | Greece, Turkey | [80,421,470] |
| Uromyces phacae-frigidae (Wahlenb.) Har. | Astragalus spp. and Phaca spp. | Alaska, Canada, Caucasus, Kyrgyzstan, Pakistan, Norway, Russia, and Sweden | [367,436,553,646] |
| Uromyces phalaridicola Katajev | Phalaris minor | Turkmenistan | [106] |
| Uromyces phaseolicola Speg. | Phaseolus prostratus | Argentina | [126,180] |
| Uromyces phlei-michelii Cruchet | Phleum alpinum, P. phleoides, and P. michelii | Morocco and Switzerland | [126,279] |
| Uromyces phlogacanthi Gäum. | Phlogacanthus celebicus | Indonesia | [309,683] |
| Uromyces phtirusae Mayor | Phthirusa pyrifolia | Colombia | [15,226] |
| Uromyces phyllachoroides Henn. | Cynosurus elegans | Tunisia | [684] |
| Uromyces physanthyllidis Vienn.-Bourg. | Physanthyllis tetraphylla | Greece | [544] |
| Uromyces phyteumatum (DC.) Niessl | Phyteuma spp. | The Czech Republic, Denmark, France, Germany, Norway, Poland, Romania, and Spain | [128,158,159,228,440] |
| Uromyces pianhyensis Henn. | Wedelia spp. | Brazil, Ethiopia, India, Puerto Rico, Virgin Islands, and West Indies | [264,312,571,600] |
| Uromyces pictus Thüm. | Abutilon elaeocarpoides and Abutilon sp. | Galapagos Islands and Ethiopia | [571,685,686] |
| Uromyces pieningii Cummins | Ipomoea argentaurata and Ipomoea pes-caprae | Ghana and Indonesia | [126,341] |
| Uromyces pisi-sativi (Pers.) Liro | Astragalus spp., Colutea sp., Cytisus scoparius, Euphorbia sp., Galega officinalis, Genista spp., Lathyrus spp., Lotus spp., Medicago spp., Onobrychis spp., Pisum spp., Trifolium pratense, Ulex europaeus, and Vicia sp. | Finland, Germany, Hong Kong, Israel, Libya, Turkey, Serbia, and Uzbekistan | [80,81,329] |
| Uromyces pittospori Henn. | Pittosporum abyssinicum | Eritrea | [287,687] |
| Uromyces planiusculus (Mont.) Jørst. | Rumex frutescens | Tristan da Cunha | [688] |
| Uromyces plantaginis Vestergr. | Plantago barbata and P. tubulosa | Argentina | [165,415] |
| Uromyces plumbarius Peck | Gaura spp., Oenothera spp., Onagra biennis, and Pachylophus marginatus | California, Canada, Colorado, Connecticut, Florida, Idaho, Louisiana, Iowa, México, Minnesota, Mississippi, Oregon, Texas, and Utah | [114,155,185,187,262,475,559] |
| Uromyces poae-alpinae Rytz | Poa alpina and Ranunculus montanus | Germany and Poland | [135,160] |
| Uromyces poinsettiae Speg. | Poinsettia heterophylla | Argentina | [689] |
| Uromyces poiretiae Syd. | Poiretia scandens | Venezuela | [431,690] |
| Uromyces polemanniae Kalchbr. & Cooke | Polemannia spp. | South Africa | [137,142] |
| Uromyces poliotelis Syd. | Anguria sp., Gurania sp., and Selysia prunifera | Costa Rica | [127,229] |
| Uromyces politus (Berk.) McAlpine | Muehlenbeckia cunninghamii | Australia | [280,343] |
| Uromyces polycnemi McAlpine | Polycnemum pentandrum | Bulgaria, Britain, Iran, and Ukraine | [82,280,317,422] |
| Uromyces polygalae Grove | Polygala spp. | Mongolia and Uganda | [535,691] |
| Uromyces polygoni-avicularis (Pers.) G.H. Otth | Polygonum nepalense | Nepal | [692,693] |
| Uromyces polymniae (Henn.) Dietel & Holw. | Polymnia spp. | Argentina, Brazil, Colombia, Guatemala, and México | [219,269,281,375] |
| Uromyces polymorphus Peck & Clinton | Lathyri sp. | New York | [694] |
| Uromyces polytriadicola Arthur & Cummins | Polytrias amaura | Philippines | [232] |
| Uromyces pontederiae W.R. Gerard | Pontederia cordata | Argentina, Brazil, Delaware, Florida, Georgia, Missouri, New York, Pennsylvania, Texas, and Virginia | [415,559,695] |
| Uromyces pontederiicola Speg. | Pontederia sagittata | Argentina and India | [34,592] |
| Uromyces poonensis W.D. More & Moniz | Sesbania aegyptiaca, S. grandiflora, and S. sesban | India | [357,696] |
| Uromyces porcensis Mayor | Inga ingoides | Colombia | [226] |
| Uromyces porosus (Peck) H.S. Jacks. | Vicia americana and V. sparsifolia | Iowa | [155,295,454] |
| Uromyces pozoae Dietel & Neger | Pozoa hydrocotylifolia | Chile | [240,417] |
| Uromyces praetextus Vestergr. | Bauhinia sp. | Brazil | [216] |
| Uromyces prangi Har. | Hippomarathrum cristatum and Prangos sp. | Bulgaria and Iran | [82,347] |
| Uromyces pratensis Juel | Poa pratensis, Ranunculus auricomus, and R. cassubicus | Finland | [329] |
| Uromyces pratiae Speg. | Hypsela reniformis and Pratia repens | Argentina, Brazil, and Ecuador | [123,219,415] |
| Uromyces pretoriensis Doidge | Commelina africana | Ghana, Uganda, Namibia, and South Africa | [138,168,443] |
| Uromyces primaverilis Speg. | Allium striatellum | Argentina, Illinois, Kansas, Missouri, Michigan, Missouri, Texas, Oklahoma, and Uruguay | [305,415,455,542,559] |
| Uromyces primulae-integrifoliae (DC.) Niessl | Primula deorum and P. integrifolia | Bulgaria and Switzerland | [82,159] |
| Uromyces prismaticus Vienn. Bourg. | Secale montanum | Iran | [320] |
| Uromyces privae Syd. & P. Syd. | Priva lappulacea | Cuba and Venezuela | [697,698] |
| Uromyces probus Arthur | Olsynium grandiflorum and Sisyrinchium spp. | Canada, California, Idaho, Oregon, Texas, Utah, and Washington | [66,112,185,187,559] |
| Uromyces procerus J.C. Lindq. | Festuca procera | Chile | [240] |
| Uromyces propinquus P. Syd. & Syd. | Desmodium sp. and Rhopalotria mollis | Mexico | [325] |
| Uromyces prosopidis (Jacz.) Jacz. | Prosopis farcta | Iran | [699] |
| Uromyces pseudarthriae Cooke | Pseudarthria robusta | South Africa | [700] |
| Uromyces psoraleae Peck | Psoralea lanceolata | Arizona, Canada, Colorado, Idaho, Montana, Oregon, South Africa, Utah, Washington, and Wyoming | [142,185,187,300,368,559,701] |
| Uromyces psychotriae Henn. | Psychotria sp. | Brazil | [219,575] |
| Uromyces pteroclaenae Lindr. | Cachryde sp. | Algeria | [501] |
| Uromyces pulchellus Ellis & Everh. | Silene douglasii and Silene sp. | California and Washington (USA) | [78,388] |
| Uromyces pulvinatus Kalchbr. & Cooke | Euphorbia inaequilatera | South Africa | [702] |
| Uromyces punctiformis Syd. & P. Syd. | Vigna strobiliphora | Mexico | [703] |
| Uromyces purpureus Lagerh. | Liliaceae | Angola | [704] |
| Uromyces pustulatus Wakef. | Bauhinia fassoglensis | Uganda and Kenya | [140,168] |
| Uromyces puttemansii Rangel | Panicum spp. and Setaria spp. | Argentina, Brazil, Cuba, Honduras, Jamaica, México, Panama, Uruguay, and Venezuela | [126,171,674] |
| Uromyces pyriformis Cooke | Acorus calamus | Iowa, Illinois, Japan, Massachusetts, Maine, Minnesota, Mississippi, New York, and Taiwan | [92,155,574,596] |
| Uromyces quaggafonteinus Mennicken & Oberw. | Ehrharta calycina | South Africa | [378,429] |
| Uromyces quinchamalii Neger | Quinchamalium spp. | Argentina, Bolivia, and Chile | [415,705] |
| Uromyces ramacharii Ravinder & Bagyan. | Ocimum sp. | India | [706] |
| Uromyces ranunculi-distichophylli Semadeni | Ficaria sp. and Ranunculus sp. | Africa, America, China, Canada, Europe, Iran, Japan, and Russia | [106] |
| Uromyces rapaneae Henn. | Rapanea sp. | São Paulo | [450] |
| Uromyces ratoides Jørst. | Cayaponia spp. | Ecuador | [124,212] |
| Uromyces ratus H.S. Jacks. & Holw. | Cayaponia spp. | Brazil | [210,212] |
| Uromyces rayssiae J. Anikster & I. Wahl | Scilla hyacinthoides | Israel | [390] |
| Uromyces rebeccae Bruckart, M. Abbasi & Aime | Suaeda californica | California | [47] |
| Uromyces regius Vestergr. | Bauhinia candicans | Brazil | [216,219] |
| Uromyces reichei Dietel | Milla bivalvis and Triteleia gaudichaudiana | Chile | [240,415] |
| Uromyces reichertii J. Anikster & I. Wahl | Scilla hyacinthoides and Hordeum bulbosum | Israel | [81] |
| Uromyces renovatus P. Syd. & Syd. | Lupinus sp. | Czech Republic, Greece, Israel, Kenya, Finland, Portugal, and Spain | [81,131,140,144,158,707] |
| Uromyces reticulatus (Thüm.) Bubák | Allium victorialis | Portugal and Spain | [158,612] |
| Uromyces reynoldsii Thaung | Modecca bracteata and Trichosanthes spp. | Myanmar | [212] |
| Uromyces rhinacanthi Cummins | Rhinacanthus nasutus | Ghana, West Africa | [218,609] |
| Uromyces rhodesicus Wakef. | Bauhinia galpinii and B. macrantha | South Africa and Zimbabwe | [138,250] |
| Uromyces rhynchosporae Ellis | Rhynchospora spp. | Brazil, Bermuda, California, Cuba, Florida, Georgia, Hawaii, Louisiana, Japan, Massachusetts, Michigan, New Jersey, Puerto Rico, West Indies, and Vermont | [94,166,191,202,306,307,388,412,559] |
| Uromyces ribicola H.S. Jacks. & Holw. | Ribes albifolium and R. andicola | Bolivia, Brazil, and Colombia | [101,126,227] |
| Uromyces rickerianus Arthur | Polygonum spp. and Rumex spp. | Colorado, Idaho, Utah, and Wyoming | [187,368] |
| Uromyces riloensis Hinkova | Doronicum cordifolium | Bulgaria | [82] |
| Uromyces rostratus Henn. | Eriosema sp. | Rio de Janeiro | [331] |
| Uromyces rottboelliae Arthur | Rottboellia compressa, R. exaltata, and R. speciosa | Congo, India, and Philippines | [171,708] |
| Uromyces rubidus Arthur & Holw. | Andropogon condensatus | Brazil | [199] |
| Uromyces rudbeckiae Arthur & Holw. | Rudbeckia spp. and Solidago spp. | Canada, China, Idaho, Florida, Japan, Korea, Iowa, Missouri, Mississippi, Montana, Taiwan, Texas, Wyoming | [94,108,109,185,483,559] |
| Uromyces ruelliae Holw. | Beloperone californica, Beloperone sp., Justicia brandegeana, and Ruellia sp. | Arizona, California, Florida, México, and Nevada | [218,262,409,412] |
| Uromyces rugosus Arthur | Lupinus sp. | México | [398] |
| Uromyces rugulosus Pat. | Campylotropis spp. and Lespedeza spp. | China | [96] |
| Uromyces ruiz-leali J.C. Lindq. | Anarthrophyllum elegans | Argentina | [415] |
| Uromyces rumicis (Schumach.) G. Winter | Emex australis, Ficaria spp., Medicago spp., Ranunculus ficaria, and Rumex spp. | Argentina, Armenia, Australia, Brazil, Bulgaria, Chile, Denmark, Finland, Germany, Greece, India, Iran, Italy, Japan, Malawi, New Zealand, Norway, Pakistan, Poland, Portugal, Sicily, South Africa, Spain, Romania, Sweden, Tanzania, Turkey, Uganda, Ukraine, Uzbekistan, and Russia | [75,80,82,128,135,142,158,245,279,313,468,519,534] |
| Uromyces rumicis (Schumach.) G. Winter | Rumicis sp. | Australia, Morocco, and Switzerland | [709] |
| Uromyces rumicum (DC.) Fuckel | Rumicis hydrolapathi | Egypt and Minnesota | [179,710] |
| Uromyces rzedowskii J.F. Hennen & Cummins | Ledenbergia macrantha | México | [292,403] |
| Uromyces sabineae Arthur | Poitea spp. and Sabinea punicea | Cuba, Dominican Republic, Puerto Rico | [184,486] |
| Uromyces saginatus Syd. | Urginea altissima | Namibia, Zimbabwe | [138,250] |
| Uromyces sakawensis Henn. | Solidago virgaurea | Japan | [711] |
| Uromyces salicorniae (DC.) de Bary | Arthrocnemum glaucum and Salicornia spp. | China, Germany, Finland, Poland, Portugal, Romania, and United Kingdom | [105,133,135,195,228,329] |
| Uromyces salmeae Arthur & Holw. | Galinsoga sp. and Salmea scandens | Costa Rica, Dominican Republic, Guatemala, Puerto Rico, Virgin Islands, and West Indies | [125,184,225,264,281,282,406] |
| Uromyces salpichroae H.S. Jacks. & Holw. | Salpichroa diffusa and Salpichroa sp. | Bolivia and Ecuador | [210] |
| Uromyces salsolae Rabenh. | Climacoptera sp., Gamanthus gamocarpus, Gossypium hirsutum, Halocharis hispida, Noaea spp., Petrosimonia spp., and Salsola spp. | Algeria, China, Cyprus, Finland, Israel, Japan, Mongolia, Morocco, Pakistan, Russia, Romania, Turkey, and Ukraine | [80,81,111,146,198,228,329,435,535] |
| Uromyces sasaensis Gjaerum | Valeriana kilimandscharica and V. volkensii | Uganda | [317,712] |
| Uromyces satarensis P.B. Chavan & Bakare | Blainvillea acmella and B. latifolia | China and India | [319,713] |
| Uromyces saulensis Berndt | Selysia prunifera | France | [127] |
| Uromyces saururi Henn. | Saururus chinensis and S. loureiroi | China, Japan, and Taiwan | [96,97,222] |
| Uromyces saussureae P. Karst. | Saussurea sp. | Japan, Siberia | [714] |
| Uromyces savulescui Rayss | Limonium sinuatum and Limonium sp. | The Canary Islands, Greece, and Israel | [81,327] |
| Uromyces scaberulus L. Guo & Y.C. Wang | Lespedeza bicolor, L. cuneate, L. cyrtobotrya, and L. formosa | China | [156] |
| Uromyces scaevolae G. Cunn. | Scaevola albida, S. calendulacea, S. spinescens, and S. radicans | Australia and New Zealand | [67,313] |
| Uromyces schanginiae Thüm. | Suaeda spp. | California and Egypt | [710,715] |
| Uromyces schinzianus Henn. | Bauhinia fassoglensis, B. reticulate, and B. thonningii | Somalia, South Africa, and Uganda | [138,168] |
| Uromyces schismi Jørst. | Schismus scaberrimus | South Africa | [411] |
| Uromyces schoenanthi Syd. & P. Syd. | Andropogon schoenanthus, Apluda mutica, Cymbopogon schoenanthus, Polytrias amaura, and P. diversifolia | India, New Guinea, Pakistan, and the Philippines | [152,201,318] |
| Uromyces schweinfurthii Henn. | Acacia ehrenbergiana, A. flava, and A. seyal | South Yemen and Ethiopia | [287,687] |
| Uromyces scillinus (Durieu & Mont.) Har. | Scilla autumnalis | Algeria and Europe | [451] |
| Uromyces scirpi-maritimi Hirats. f. & Yoshin. | Bolboschoenus maritimus, Glaux maritima, Scirpus fluviatilis, and S. maritimus | Japan and Russia | [222,297] |
| Uromyces scirpinus Syd. | Scirpus supinus | Philippines | [232] |
| Uromyces scleranthi Rostr. | Minuartia spp. and Scleranthus spp. | Australia, Bulgaria, Denmark, Finland, Norway, Sweden, Turkey, and Ukraine | [80,107,128,280,329,422] |
| Uromyces scleriae Henn. | Scleria spp. | Barbados, Brazil, Colombia, Cuba, Dominica, Grenada, Guyana, Nigeria, Rio de Janeiro, Saint Lucia, Puerto Rico, Venezuela, and West Indies | [122,184,219,264,323,431] |
| Uromyces sclerochloae Tranzschel | Sclerochloa dura | Central Asia (Turkmenistan and Iran) | [161,383] |
| Uromyces scleropoae Baudyš & Picb. | Scleropoa ridiga | Croatia | [451] |
| Uromyces scrophulariae (DC.) Fuckel | Scrophularia auriculata | Carmarthenshire and Wales | [716] |
| Uromyces scutellatus (Schrank) Niessl | Euphorbia spp. | Bulgaria, Chile, Germany, Iran, Iraq, Poland, Romania, Russia, Serbia, Spain, Turkey, Ukraine, and Uzbekistan | [43,80,82,105,111,146,179,196,228,236,347,386] |
| Uromyces secamones Wakef. | Secamone platystigma | Uganda | [168] |
| Uromyces sedi Gäum. | Sedum anacampseros | France | [717] |
| Uromyces seditiosus F. Kern | Aristida spp. and Plantago spp. | Alabama, Arkansas, California, Colorado, Illinois, Indiana, Kansas, Iowa, Missouri, Nebraska, Nebraska, New York, Oklahoma, Texas, Wisconsin, and Virginia | [537,559,718] |
| Uromyces seligeri Tranzschel & Erem. | Lathyrus grandiflorus and L. sylvestris | Greece and Russia | [220,382,421] |
| Uromyces sellierae G. Cunn. | Selliera radicans | New Zealand | [67] |
| Uromyces semnanensis Gjaerum | Astragalus fridae | Iran | [276] |
| Uromyces senecionicola Arthur | Cacalia sp., Senecio roldana, and Senecio sp. | México | [292,398] |
| Uromyces senecionis-gigantis Gjaerum | Senecio gigas | Ethiopia | [719] |
| Uromyces senorensis J.F. Hennen & Cummins | Compositae | Mexico | [703,720] |
| Uromyces sepultus Mains | Setaria tenax | America, México | [721] |
| Uromyces seseli-graminis E. Fisch. | Arrhenatherum elatius, Melica ciliate, and Poae sp. | Europe | [106] |
| Uromyces seselis Sousa da Câmara | Seseli tortuosum | Portugal | [722] |
| Uromyces sesseae Lagerh. | Sessea sp. | Ecuador | [325] |
| Uromyces setariae-italicae Yoshino | Brachiaria spp., Chaetochloa spp., Eriochloa spp., Lasiacis spp., Setaria spp., and Urochloa spp. | Worldwide | [294] |
| Uromyces shahrudensis Petr. | Onobrychis sp. | Iran | [723] |
| Uromyces shearianus Arthur | Arizona, California, Colorado, México, Utah, and Wyoming | [114,292,412,559] | |
| Uromyces shikokianus Kusano | Cladrastis platycarpa and C. shikokiana | Japan | [222] |
| Uromyces sii-latifolii P. Karst. | Sium latifolium | Britain and Russia | [714] |
| Uromyces silenes (Schltdl.) Fuckel | Arenaria glabrescens, Arenaria sp., and Silene spp. | California, Colorado, Iowa, Kansas, Montana, Pennsylvania, Portugal, Turkey, Utah, and Washington (USA) | [80,114,454,559] |
| Uromyces silenes-chloraefoliae Vienn.-Bourg. | Silene chlorifolia | Iran | [320] |
| Uromyces silenes-ponticae Const. | Silene spp. | Bugaria, Iraq, Libya, Romania, Portugal, and Turkey | [80,82,196,228,532] |
| Uromyces silksvleyensis Mennicken & Oberw. | Bartholina burmanniana | Western Cape Province | [378] |
| Uromyces silphii (Syd. & P. Syd.) Arthur | Aster macrophyllus, Helianthus spp., Heliopsis helianthoides, Juncus spp., and Silphium spp. | Argentina, Canada, Czech Republic, Chile, Florida, Georgia, Idaho, Illinois, Iowa, México, Minnesota, Missouri, New York, Oklahoma, Oregon, Pennsylvania, Poland, Texas, Uruguay, Washington, Wisconsin, and Vermont | [185,187,191,292,415,559] |
| Uromyces simulans Peck | Vilfa sp. | Colorado | [724] |
| Uromyces siphocampyli-gigantei Berndt | Siphocampylus giganteus | Ecuador | [725] |
| Uromyces sisyrinchiicola Speg. | Sisyrinchium iridifolium | Chile | [258] |
| Uromyces skottsbergii Jørst. | Enargea marginata | Argentina and the Falkland Islands | [726,727] |
| Uromyces smilacis Mayor | Smilax sp. | Colombia | [226,227] |
| Uromyces snowdeniae Cummins | Snowdenia scabra | Kenya | [140] |
| Uromyces socius Arthur & Holw. | Loranthus spp. and Struthanthus spp. | Guatemala and México | [15,281] |
| Uromyces solani Dietel & Holw. | Solanum appendiculatum | Colombia, Guatemala, and México | [227,281,456,479] |
| Uromyces solariae Dietel | Solaria miersioides | Chile | [240] |
| Uromyces solidaginis (Sommerf.) Fuckel | Solidago spp. | Colorado, Finland, Idaho, Japan, Montana, Oregon, Poland, Russia, Washington, and Wyoming | [92,329,454,559] |
| Uromyces solidaginis-caricis Arthur | Carex varia | Indiana | [728] |
| Uromyces solidus Berk. & M.A. Curtis | Desmodium strictum | North Carolina | [657] |
| Uromyces sommerfeltii Hyl., Jørst. & Nannf. | Solidago spp. | China, Canada, Germany, Finland, Idaho, Japan, Russia, Mississippi, Montana, Nepal, Norway, Oregon, Poland, Russia, Sweden, and Turkey | [80,94,129,130,131,135,185,187,436,475,567] |
| Uromyces sonorensis J.F. Hennen & Cummins | Merremia palmeri | México | [729] |
| Uromyces sophorae Peck | Sophora alopecuroides, S. sericea, and S. mollis | Pakistan and México | [563,730] |
| Uromyces sophorae-flavescentis Kusano | Sophora alopecuroides, S. angustifolia, S. flavescens, S. jaubertii, and S. japonicum | China, Japan, Korea, Turkey, Russia, and Uzbekistan | [96,146,297,483] |
| Uromyces sophorae-japonicae Dietel | Sophora japonica | Japan | [92,731] |
| Uromyces sophorae-vicifoliae F.L. Tai | Sophora viciifolia | China | [732] |
| Uromyces sparaxidis Syd. & P. Syd. | Sparaxis lineata, S. tricolor, and Sparaxis sp. | South Africa | [142] |
| Uromyces sparganii Cooke & Peck | Acorus calamus, Hypericum virginicum, and Sparganium eurycarpum | Canada, Iowa, Indiana, India, Michigan, Mississippi, New York, Nebraska, and Wisconsin | [152,185,475] |
| Uromyces sparsus (Kunze & J.C. Schmidt) Lév. | Arenaria marina, Spergularia spp. and Stellaria patens | Bulgaria, Denmark, Finland, Germany, Nepal, Norway, Romania, and Ukraine | [82,111,128,135,179,188,228,329] |
| Uromyces spartii-juncei P. Syd. & Syd. | Spartium junceum | France, Greece, Portugal, Spain, Switzerland, and Yugoslavia | [220] |
| Uromyces speciosus Holw. | Frasera macrophylla | Colorado and New México | [559,733] |
| Uromyces spegazzinii (De Toni) Arthur | Commelina angustifolia, C. elegans, C. erecta, C. nudiflora, and C. virginica | Florida, Taiwan, Texas, and the Virgin Islands | [299,447] |
| Uromyces spermacoces (Schwein.) Thüm. | Diodia teres, D. virginiana, Diodia sp., and Spermacoce tenuior | Brazil, Carolina, Florida, Georgia, Indiana, Missouri, Mississippi, Oklahoma, Pennsylvania, and Texas | [202,203,262,455,584] |
| Uromyces sphaericus H.S. Jacks. & Holw. | Perymenium ecuadoricum | Ecuador | [210,219] |
| Uromyces sphaerocarpus Syd. & P. Syd. | Indigofera potaninii, I. pseudotinctoria, I. tinctoria, and Indigofera sp. | China and Japan | [96,734] |
| Uromyces sphaerophysae Pospelov ex Nevod. | Swainsona salsula | China | [198] |
| Uromyces splendens A. Blytt | Astragalus oroboides | Norway | [735] |
| Uromyces sporoboli Ellis & Everh. | Allium spp., Sporobolus spp. | Bolivia, Chile, Indiana, Kansas, Iowa, Missouri, Nebraska, Puerto Rico, Texas, and Wisconsin | [199,386,559,635] |
| Uromyces sporobolicola J.C. Lindq. | Sporobolus marginatus, S. pyramidalis, and S. pyramidatus | Argentina, India, Pakistan, and México | [171,415,488,736] |
| Uromyces sporoboloides Cummins | Sporobolus berteroanus | Ecuador | [737] |
| Uromyces spragueae Harkn. | Calyptridium umbellatum, C. umbellatum var. caudiciferum, Spraguea umbellate, and Spraguea sp. | California, Oregon, and Wyoming | [186,559,658] |
| Uromyces standleyanus Arthur | Gaudichaudia schiedeana | El Salvador | [301] |
| Uromyces statices Berk. & M.A. Curtis | Statice sp. | California | [598] |
| Uromyces statices-mucronatae Malençon | Statice mucronata | Morocco | [279] |
| Uromyces statices-sinensis Liou & Y.C. Wang | Statice sinensis | China | [543] |
| Uromyces steironematis Arthur | Spartina michauxiana | Nebraska | [738] |
| Uromyces stellariae Syd. & P. Syd. | Stellaria kotschyana | Iran | [739] |
| Uromyces stellariae-saxatilis L. Guo & Y.C. Wang | Stellaria media, S. saxatilis, S. vestita, and Stellaria sp. | China | [96] |
| Uromyces stenorrhynchi Henn. | Stenorrhynchus sp. | Peru | [740] |
| Uromyces stipinus Tranzschel & Erem. | Stipa rubens | Russia | [106] |
| Uromyces strauchii Doidge | Clutia daphnoides | Southern Africa | [138] |
| Uromyces striatellus Tranzschel | Euphorbia esula, E. leptocaula, E. sieboldiana, and Euphorbia sp. | China, Iran, Japan, Ukraine, and Russia | [94,108,109,157,297] |
| Uromyces striatus J. Schröt. | Argyrolobium spp., Cicer arietinum, Ervum lens, Euphorbia spp., Hosackia sp., Hymenocarpos circinnatus, Lathyrus odoratus, Lens culinaris, Lotus spp., Manihot esculenta, Medicago lupulina, Melilotus spp., Pisum spp., Trifolium spp., and Vicia spp. | Worldwide | [104,165,220,222,225] |
| Uromyces striolatus Tranzschel | Euphorbia aff-esula, E. boissieriana, E. cyparissias, E. esula, and Euphorbia sp. | Bulgaria, China, Iran, and Pakistan | [82,108,157,317,356] |
| Uromyces strobilanthis Barclay | Pteracanthus urticifolius,Strobilanthes alata, S. dalhousieana, and Strobilanthes sp. | India, Pakistan, Taiwan, and the Philippines | [218,563,565] |
| Uromyces strumariae A.R. Wood | Strumaria gemmata | Western Cape Province | [741] |
| Uromyces struthanthi Perd.-Sánch. | Struthanthus sp. | Panama | [15] |
| Uromyces stylochaetonis Doidge | Stylochaeton natalense | KwaZulu-Natal | [249] |
| Uromyces sublevis Tranzschel | Euphorbia baetica, E. petrophila, and E. tictoria | Lebanon, Portugal, and Ukraine | [157,158,422,449] |
| Uromyces substriatus Syd. & P. Syd. | Lupinus argenteus | Montana | [79] |
| Uromyces suksdorfii Dietel & Holw. | Lychnis drummondii, Lychnis sp., Silene oregano, S. pacifica, S. scouleri, and Silene sp. | Arizona, California, Idaho, Oregon, Utah, México, and Washington | [114,116,187,454,559] |
| Uromyces superfixus Vestergr. | Bauhinia mirandina, B. mollis, and Bauhinia sp. | Argentina, Brazil, Bolivia, and Venezuela | [216,394,431] |
| Uromyces superfluus P. Syd. & Syd. | Panicum antidotale and P. depauperatum | America, India, and Pakistan | [144,171,294] |
| Uromyces superstomatalis Berndt | Cayaponia rigida | France | [127] |
| Uromyces suzukii Sawada ex Hirats. f. | Sigesbeckia orientalis | China, Japan, and Taiwan | [94,108,319] |
| Uromyces symaethidis W. Schneid. | Simethis bicolor | Italy | [742] |
| Uromyces tairae Hirats. f. | Messerschmidia argentea | Japan | [743] |
| Uromyces tarapotensis Henn. | Camptosema sp. | Peru | [575] |
| Uromyces teheranicus Petr. | Trifolium retense | Iran | [744] |
| Uromyces tehuelches Speg. | Alstroemeria patagonica | Argentina | [167,592] |
| Uromyces tener J. Schröt. | Manettia gracilis | Brazil | [219,331] |
| Uromyces tenuicutis McAlpine | Parietaria judaica and Sporobolus spp. | Australia, China, Fiji, Ghana, Guyana, Grenada, India, Japan, Jamaica, Kenya, Malawi, México, Malaysia, Nigeria, Pakistan, Philippines, Puerto Rico, South Africa, Sierra, Taiwan, Uganda, Virgin Island, West Indies, and Zimbabwe | [97,171,172,184,243,244,280,615] |
| Uromyces tenuistipes Dietel & Holw. | Desmodium spp. and Meibomia sp. | Bolivia, Colombia, Cuba, and México | [172,479,597,745] |
| Uromyces teodorescui Rayss | Onobrychis crista-galli | Israel and Palestine | [81] |
| Uromyces tepicensis J.F. Hennen & Cummins | Loeselia amplectens | México | [292] |
| Uromyces tessariae (Speg.) J.C. Lindq. | Tessaria absinthioides | Spain | [746] |
| Uromyces thapsi Opiz ex Bubák | Verbascum spp. | Greece, Romania, Spain, Turkey, Ukraine, and Uzbekistan | [111,146,158,228,421] |
| Uromyces thellungi Maire | Rumex roseus, R. simpliciflorus, and R. vesicarius | Canary Islands, Iran, Israel, and Pakistan | [472] |
| Uromyces thelymitrae McAlpine | Thelymitra antennifera and T. flexuosa | Australia | [81,280,317,356] |
| Uromyces thermopsidicola Shimab. | Thermopsis chinensis | Japan | [222] |
| Uromyces tinctoriicola Magnus | Euphorbia spp. | Armenia, Germany, Iraq, Morocco, Spain, Turkey, Romania, and Ukraine | [80,196,228,422,519] |
| Uromyces tingitanus Henn. | Rumex spp. | The Canary Islands, Libya, and Morocco | [197,279] |
| Uromyces tolerandus H.S. Jacks. & Holw. | Manihot esculenta and Manihot sp. | Brazil | [219] |
| Uromyces tomentellus Cooke | Leguminosae sp. | California | [747] |
| Uromyces tordillensis Speg. | Euphorbia serpens and E. ovalifolia | Argentina, Chile, Córdoba, and Uruguay | [371,386] |
| Uromyces tosensis Henn. | Commelina communis | Japan | [711] |
| Uromyces tournefortiae Henn. | Tournefortia sp. | Brazil | [600] |
| Uromyces tragi Wakef. & Hansf. | Tragus berteronianus | Malawi and Uganda | [168,273] |
| Uromyces transcaspicus Petr. | Astragalus angustidens | Turkmenistan | [748] |
| Uromyces transversalis (Thüm.) G. Winter | Crocosmia spp., Freesia refracta, Gladiolus spp., Tritonia spp., and Watsonia spp. | Argentina, Australia, Brazil, California, Cuba, England, Florida, France, Malwai, Martinique, Mauritius, México, New Zealand, South Africa, Tanzania, Uganda, Venezuela, Zambia, and Zimbabwe | [69,142,209,250,273,487,530,650] |
| Uromyces tranzschelii Syd. & P. Syd. | Euphorbia crenulata, E. lucida, E. montana, E. palmeri, E. robusta, and E. robusta | Azirona, Colorado, Montana, Oregon, Utah, and Wyoming | [103,157,187,292,368,412] |
| Uromyces traucoensis Monteal. & Oehrens | Selliera radicans | Chile | [749] |
| Uromyces triandrae T.S. Ramakr. & Sriniv. | Themeda triandra | India | [669] |
| Uromyces trichoclines Henn. | Trichocline polymorpha | Brazil | [219,323] |
| Uromyces tricholenae Gonz. Frag. & Cif. | Tricholaena rosea | Dominican Republic | [750] |
| Uromyces trichoneurae Doidge | Astrebla elymoides, A. lappacea, A. pectinate, A. squarrosa, Trichoneura grandiglumis, and T. lisboae | Australia, India, South Africa | [169,488,751] |
| Uromyces tricorynes McAlpine | Tricoryne elatior | Australia | [245,267] |
| Uromyces trifolii-megalanthi (Dietel & Neger) H.S. Jacks. & Holw. | Trifolium peruvianum and Trifolium sp. | Brazil, Chile, and Peru | [101,126] |
| Uromyces trifolii-purpurei Const. | Trifolium campestre, T. eriosphaerum, T. purpureum, T. scabrum, T. stellatum, and Trifolium sp. | Bulgaria, Greece, France, Israel, Italy, Russia, Romania, and Spain | [81,82,126,228,327] |
| Uromyces trifolii-repentis Liro | Trifolium spp. | Worldwide | [225,361] |
| Uromyces trigonellae Pass. | Trigonella spp. | Bulgaria, Israel, Romania, and Turkey | [80,81,82,197,228,357] |
| Uromyces trigonellae-occultae Henn. | Trigonella occulta | Egypt | [752] |
| Uromyces tripogonicola Payak & Thirum. | Tripogon lisboae | India | [753] |
| Uromyces tripogonis-sinensis Y.C. Wang | Tripogon chinensi and T. lisboae | China and India | [106,108,109] |
| Uromyces tripsaci F. Kern & Thurst. | Tripsacum dactyloides | Ecuador and Venezuela | [431,754] |
| Uromyces triquetrus Cooke | Ascyrum hypericoides, Hypericum spp., and Triadenum japonicum | Argentina, Brazil, California, Canada, China, Colombia, Indiana, Indonesia, Iowa, Maine, México, Missouri, Mississippi, Taiwan, Oregon, Japan, and Wisconsin | [96,97,187,219,252,255,292,412,415,449,475] |
| Uromyces triseti Katajev | Trisetum cavanillesii | Turkmenistan | [106] |
| Uromyces triteleiae Dietel & Neger | Brodiaea porrifolia, Leucocoryne alliacea, and Triteleia porrifolia | Chile | [162,166,240,415] |
| Uromyces trollii-caroli Ulbr. | Trifolium sp. | Germany and India | [34,755] |
| Uromyces trollipii Kalchbr. & MacOwan | Roepera foetida and Zygophyllum foetidum | South Africa | [138,385] |
| Uromyces tropaeoli Ranoj. | Tropaeolum major | Yugoslavia | [212] |
| Uromyces truncatulus Trotter | Geranium versicolor | Greece | [421] |
| Uromyces truncicola Henn. & Shirai | Sophora japonica and Sophora sp. | China, Japan, and Korea | [468,483,734] |
| Uromyces tuberculatus Fuckel | Euphorbia spp. | The Balearic Islands, Canary Islands, China, Finland, Germany, Iran, Malaysia, Romania, Pakistan, Portugal, Spain, and Uzbekistan | [105,129,130,228,317,318,329,356] |
| Uromyces tulipae Dietel | Tulipa edulis | Japan | [756] |
| Uromyces tungurahuensis Syd. | Aspilia lanceolata | Ecuador | [757] |
| Uromyces turcomanicus Katajev | Muscari leucostomum, Hordeum bulbosum, H. marinum, and H. spontaneum | Iraq, Jordan, Libya, Russia, and Turkmenistan | [126,243,244] |
| Uromyces tylosemae Gjaerum | Tylosema fassoglensis | Uganda and Sudan | [428] |
| Uromyces uleanus Dietel | Euphorbia sp. | Brazil | [143,219] |
| Uromyces umiamensis Berndt & Baiswar | Cucumis sp. and Momordica cochinchinensis | India | [127,212,234] |
| Uromyces undulatoparietis B. Li | Ligularia hookeri | China | [108,109] |
| Uromyces undulatus Tranzschel | Euphorbia condylocarpa and Euphorbia sp. | Armenia and Iran | [157,318] |
| Uromyces unioniensis Viégas | Desmodium sp. and Meibomia sp. | Brazil | [394,640] |
| Uromyces unitus Peck | Calandrinia leeana | Washington (USA) | [758] |
| Uromyces urariae B. Li | Uraria lagopodioides | China | [759] |
| Uromyces urbanianus Henn. | Oryctanthus spicatus | Argentina, Brazil, Colombia, Guatemala, Honduras, México, and Trinidad and Tobago | [15,227,473] |
| Uromyces urgineae M.S. Patil | Urginea indica | India | [397] |
| Uromyces ushuwaiensis Speg. | Impatiens hochstetteri | Ethiopia | [258,760] |
| Uromyces ustalis Tranzschel | Ranunculus repens | Siberia | [761] |
| Uromyces usterianus Dietel | Myrtaceae | Colombia and São Paulo | [762] |
| Uromyces valens F. Kern | Carex aestivalis, C. lupulina, and C. utriculata | Indiana, North Carolina, and Wisconsin | [763,764,765] |
| Uromyces valerianae (Schumach.) Fuckel | Valerianella spp. | Bulgaria, China, Czech Republic, Czechoslovakia, Denmark, Finland, France, Germany, Greece, Japan, Mongolia, Norway, Poland, Romania, Scotland, Spain, South Africa, Sweden, Switzerland, Taiwan, Turkey, and Ukraine | [80,82,90,94,128,132,133,135,138,228,283,421,440] |
| Uromyces valerianae-microphyllae Berndt | Valeriana microphylla | Ecuador | [766] |
| Uromyces valerianae-wallichii (Dietel) Arthur & Cummins | Valeriana spp. | China, Japan, Taiwan, India, and Pakistan | [87,88,94,108,109,356] |
| Uromyces valesiacus E. Fisch. | Vicia ervilia and V. onobrychioides | Albania, Bulgaria, France, Greece, Romania, Switzerland, Turkey, and Yugoslavia | [82,126,220] |
| Uromyces vanderystii Henn. | Teramnus labialis | The Democratic Republic of the Congo | [610] |
| Uromyces vankyorum Berndt | Atriplex lampa | Argentina | [282] |
| Uromyces venustus Dietel & Holw. | Cestrum nitidum | México | [292,375] |
| Uromyces veratri (DC.) J. Schröt. | Adenostyles spp., Homogyne alpine, Ligularia spp., and Veratrum spp. | Austria, Bulgaria, China, Germany, Japan, Korea, Poland, Romania, Russia, Spain, Switzerland, and Turkey | [82,135,158,222,228,231,283,402] |
| Uromyces verbasci Niessl | Verbascum spp. | Bulgaria, Germany, Poland, and Ukraine | [82,105,135] |
| Uromyces verrucosae-craccae Mayor | Vicia cracca | France and Switzerland | [126,220] |
| Uromyces verruculosus J. Schröt. | Arenaria serpyllifolia, Cucubalus baccifer, Dianthus armeria, Lychnis spp., Melandrium spp., and Silene spp. | Armenia, Bulgaria, Czech Republic, Denmark, Greece, Germany, Indiana, Iran, Michigan, New York, Norway, Poland, Romania, Sweden, Texas, Turkey, Ukraine, and Wisconsin | [105,107,135,228,317,422,519] |
| Uromyces verus H.S. Jacks. & Holw. | Bauhinia rufa | Brazil | [101] |
| Uromyces vesicatorius (Bubák) Nattrass | Lens esculenta and L. leontopetalum | Cyprus, Iraq, Israel, and Turkey | [80,81,196,599] |
| Uromyces vesiculosus G. Winter | Zygophyllum spp. | Australia | [245] |
| Uromyces vestergrenii P. Syd. & Syd. | Bauhinia tomentosa | India and Sri Lanka | [165] |
| Uromyces viciae-craccae Const. | Ervum lens, Euphorbia sp., Lathyrus aphaca, Lens spp., and Vicia spp. | Armenia, Austria, Azerbaijan, Bulgaria, China, Czech Republic, Finland, France, Germany, Georgia, Greece, Hungary, Iran, Itlay, Kazakhstan, Poland, Romania, Russia, Siberia, Switzerland, Ukraine, and Yugoslavia | [82,135,220,767,768] |
| Uromyces viciae-fabae (Pers.) J. Schröt. | Vicia spp., Lathyrus spp., and Pisum spp. | Worldwide | [71,222,236,238,769] |
| Uromyces viciae-unijugae S. Ito | Vicia unijuga | Japan | [92] |
| Uromyces vicinus H.S. Jacks. & Holw. | Ipomoea sp. | Brazil | [219] |
| Uromyces vicosensis R.T. Almeida | Bauhinia sp. | Brazil | [219] |
| Uromyces viegasii R.T. Almeida | Bauhinia forficata and Bauhinia sp. | Brazil | [219,394] |
| Uromyces viennot-bourginii J. Anikster & I. Wahl | Bellevalia eigii and Hordeum spontaneum | Israel | [81] |
| Uromyces vignae Barclay | Desmodium spp., Dipogon spp., Lablab sp., Phaseolus sp., Sphenostylis sp., and Vigna vexillata | Worldwide | [71,222,225] |
| Uromyces vignae-luteolae Henn. | Vigna luteola | Congo | [610] |
| Uromyces vignae-sinensis Miura | Vigna sinensis | China and Japan | [89,96] |
| Uromyces visci T. Majewski & K.A. Nowak | Viscum congolense | Rwanda | [551] |
| Uromyces volkartii Gäum. & Terrier | Trisetum flavescens | Switzerland | [770] |
| Uromyces vossiae Barclay | Phacelurus speciosus, Rottboellia sp., and Vossia speciosa | India and Pakistan | [106,294,771] |
| Uromyces vulpiae Sousa da Câmara | Vulpia broteri | Portugal | [772] |
| Uromyces waipoua McNabb | Hypericum gramineum and H. japonicum | New Zealand | [313] |
| Uromyces wartoensis Petr. | Astragalus wartoensis | Armenia and Turkey | [220,276] |
| Uromyces wedeliae Henn. | Wedelia bicolour, W. biflora, W. chinensis, W. menotriche, and W. prostrata | China, Eritrea, Fiji, Japan, Micronesia, Philippines, Taiwan, and Tonga | [94,97,108,109,287,565,654] |
| Uromyces wedeliae-biflorae Boedijn | Wedelia biflora | Indonesia | [309] |
| Uromyces wellingtonicus T.S. Ramakr. & K. Ramakr. | Sporobolus indicus | India | [629] |
| Uromyces wiehei Cummins | Thalictrum rhynchocarpum | Kenya, Malawi, and Uganda | [318,609,712] |
| Uromyces wolfii Cummins | Borreria laevis | Venezuela | [609] |
| Uromyces wulffiae Henn. | Wulffia baccata, W. maculata, W. scandens, W. stenoglossa, and Wulffia sp. | Brazil | [219,394,575] |
| Uromyces wulffiae-stenoglossae Dietel | Wulffia baccata, W. maculata, W. stenoglossa, and Wulffia sp. | Brazil, French Guiana, Guyana, Trinidad and Tobago, Venezuela, and West Indies | [120,219,264,431,557] |
| Uromyces yakushimensis Hirats. f. & Katsuki | Trichosanthes bracteata, T. multiloba, and T. palmata | Japan and Myanmar | [94,127,212] |
| Uromyces yoshinagae Henn. | Pisum sativum | Honshu | [360] |
| Uromyces yurimaguasensis Henn. | Clitoria guianensis and Clitoria sp. | Belize and Peru | [172,575,721] |
| Uromyces zeyheri Bubák | Ixia scillaris, I. scillaris, and Tritonia pallida | South Africa | [123,138,165] |
| Uromyces zigadeni Peck | Zigadenus paniculatus | Utah | [328] |
| Uromyces zizaniae-latifoliae Sawada | Zizania latifolia | Taiwan | [773] |
| Uromyces Species | Host | Country | Reference |
|---|---|---|---|
| Uromyces actinostemonis | Actinostemon concolor | Brazil | [103] |
| Uromyces acutatus | Gageabohemica and G. villosa | Germany | [105] |
| Uromyces aegopogonis | Aegopogon cenchroides, A. geminiflorus, A. gracilis, and A. tenellus | México | [106] |
| Uromyces aeluropodinus | Aeluropus littoralis | Ukraine | [111] |
| Uromyces agnatus | Jatropha stimulosa | Florida | [112] |
| Uromyces agropyri | Agropyron sp. | India | [126] |
| Uromyces aimeae | Cucurbitaceae | Ecuador | [127] |
| Uromyces albiziae | Albizia procera | Indinesia | [136] |
| Uromyces allii-monanthi | Allium monanthum | Japan | [147] |
| Uromyces allii-sibirici | Allium sibiricum | Norway | [149] |
| Uromyces allii-victorialis | Allium fistulosum, A. macrostemon, and A. victorialis | China | [90] |
| Uromyces alsinis | Minuartia hamata and M. meyeri | Turkey | [80] |
| Uromyces alyxiae | Alyxia oliviformis | Hawaii | [176] |
| Uromyces amphilophis-insculptae | Amphilophis insculpta | India | [194] |
| Uromyces anabasis | Anabasis aphylla | China | [195] |
| Uromyces anomathecae | Anomatheca cruenta | South Africa | [169] |
| Uromyces anotidis | Anotis richardiana | Sri Lanka | [214] |
| Uromyces antioquiensis | Rhynchospora polyphylla and R. nervosa | Colombia | [119,226,227] |
| Uromyces antipae | Rosa lutea | Romania | [228] |
| Uromyces aphelandrae | Aphelandra pectinata | Costa Rica | [218] |
| Uromyces aquiriensis | Cucurbitaceae | Israel | [127] |
| Uromyces araucanus | Senecio otites | Chile | [240] |
| Uromyces arenariae-grandiflorae | Arenaria saponarioides | Turkey | [80] |
| Uromyces argutus | Spartina alterniflora and S. glabra | Florida | [106] |
| Uromyces asperulae | Asperula conferta and A. oligantha | Australia | [268] |
| Uromyces aspiliellus | Aspilia latifolia | Ivory Coast | [270] |
| Uromyces astragali-alopecuri | Astragalus alopecurus | Turkey | [276] |
| Uromyces astragali-atropilosuli | Astragalus atropilosulus | Kenya | [276] |
| Uromyces astragali-pseudoutrigeris | Astragalus pseudoutriger | Turkey | [276] |
| Uromyces atlanticus | Hippocrepis scabra | Morocco | [279] |
| Uromyces azorellae | Pozoa trifoliate and Schizeilema trifoliolatum | New Zealand | [284] |
| Uromyces babianae | Babiana disticha | Western Cape Province | [285] |
| Uromyces baccarinii | Wedelia sp. | Eritrea | [287] |
| Uromyces badius | Haemanthus coccineus, H. pumilio, H. rotundifolius, and H. sanguineus | South Africa | [167] |
| Uromyces bahiensis | On leaves of Loranthaceae | Panama | [15] |
| Uromyces bauhiniicola | Bauhinia chlorantha and B. pringlei | México | [398] |
| Uromyces beckmanniae | Beckmannia eruciformis and B. syzigachne | Oregon | [295] |
| Uromyces belemensis | Ormosia nobilis | Brazil | [219] |
| Uromyces bermudianus | Cyperus paniculatus | Bermuda | [224] |
| Uromyces bethelii | Silene verecunda | California | [301] |
| Uromyces bisbyi | Eriogonum parvifolium | California | [314] |
| Uromyces boissierae | Boissiera pumilio | Iran | [320] |
| Uromyces bolusii | Aspalathus pachyloba | South Africa | [322] |
| Uromyces bomareae | Bomarea sp. | Brazil | [167] |
| Uromyces bonaerensis | Gomphrena elegans | Buenos Aires | [324] |
| Uromyces bonae-spei | Tritonia scillaris and Acidanthera pallida | Southern Africa | [325] |
| Uromyces bonaveriae | Bonaveria securidaca and Securigera securidaca | Greece | [327] |
| Uromyces borreriae | Borreria verticillata | Rio de Janeiro | [331] |
| Uromyces bosseri | Trochomeriopsis diversifolia | Madagascar | [127] |
| Uromyces bothriochloae-intermediae | Bothriochloa intermedia | China | [108,109] |
| Uromyces bradburyae | Bradburya pubescens, B. virginiana, Centrosema pubescens, and C. virginianum | Brazil | [219] |
| Uromyces brizae | Briza media | France | [339] |
| Uromyces bromicola | Bromus coloratus and B. lithobius | Chile | [199] |
| Uromyces buforrestiae | Buforrestia imperforata | Ghana | [341] |
| Uromyces bulbinicola | Bulbine bulbosa | Australia | [249] |
| Uromyces bunsteri | Sisyrinchium cuspidatum and S. graminifolium | Chile | [166] |
| Uromyces calopogonii | Calopogonium galactioides | Guatemala | [172] |
| Uromyces calotheus | Urginea sp. | Sierra Leone | [351] |
| Uromyces calycotomes | Calycotome spinosa | France | [220] |
| Uromyces caricis-brunneae | Carex brunnea | Japan | [94] |
| Uromyces caricis-schmidtii | Carex schmidtii | Khabarovsk | [297] |
| Uromyces cassiae-mimosoidis | Cassia mimosoides and Chamaecrista mimosoides | South Africa | [172] |
| Uromyces cearensis | Ipomoea sp. | Brazil | [373] |
| Uromyces cedrelae | Toona serrata | Indonesia | [177] |
| Uromyces celtidis | Celtis sp. | Brazil | [102] |
| Uromyces cenisiae | Ononis cenisia | France | [342] |
| Uromyces chaetobromi | Chaetobromus dregeanus and C. schraderi | South Africa | [378] |
| Uromyces chilensis | Lathyrus magellanicus and L. multiceps | Chile | [386] |
| Uromyces chiovendae | Cissus sp. | Somalia | [287] |
| Uromyces chorizanthis | Chorizanthe pungens | California | [388] |
| Uromyces christensenii | Muscari parviflorum and Hordeum bulbosum | Israel | [390] |
| Uromyces chubutensis | Poa chubutensis | Chubut | [391] |
| Uromyces ciceris-soongaricae | Cicer songaricum | Pakistan | [393] |
| Uromyces circinalis | Scilla prasina | South Africa | [138] |
| Uromyces cladomanes | Vitis sp. | Somalia | [287] |
| Uromyces cladrastidis | Cladrastis shikokiana | Japan | [92] |
| Uromyces clignyioides | Monocymbium ceresiiforme | Zimbabwe | [243] |
| Uromyces clitoriae | Clitoria mexicana | México | [172] |
| Uromyces clivalis | Argyrolobium flaccidum | India | [357] |
| Uromyces cobresiae | Carex sp. | Uzbekistan | [146] |
| Uromyces collinus | Bauhinia sp. | México | [292] |
| Uromyces coluteae | Colutea arborescens | Austria | [299] |
| Uromyces combreti | Combretum sp. | Myanmar | [405] |
| Uromyces conicus | Cleome sp. | Bolivia | [411] |
| Uromyces correntinus | Rhynchospora tenuis | Argentina | [415] |
| Uromyces costesianus | Sphaeralcea velutina | Chile | [386] |
| Uromyces crepidis-fraasii | Crepisfraasii sp. | Greece | [419] |
| Uromyces cretensis | Coronilla parviflora and C. rostrata | Greece | [421] |
| Uromyces crotalariae-nitens | Crotalaria nitens | Colombia | [423] |
| Uromyces cruchetii | Borreria tenella | Colombia | [226] |
| Uromyces cucumivorus | Cucumis melo | Iraq | [127] |
| Uromyces cuenodii | Silene eriocalycina | Iraq | [196] |
| Uromyces cyanotidis | Cyanotis capitata | Papua New Guinea | [426] |
| Uromyces cyathulae | Cyathula globulifera | Eritrea | [287] |
| Uromyces dendroseridis | Dendroseris micrantha | Chile | [240] |
| Uromyces densus | Bidens pilosa | Puerto Rico | [76,77] |
| Uromyces desmodiicola | Desmodium albiflorum | Brazil | [102] |
| Uromyces desmodii-leiocarpi | Desmodium leiocarpum | Brazil | [172] |
| Uromyces dieramatis | Dierama spp. | South Africa | [273] |
| Uromyces dilucidus | Sisyrinchium striatum | Argentina | [415] |
| Uromyces diniensis | Ononis fruticosa | France | [460] |
| Uromyces dipcadi | Dipcadi viride | Kenya | [487] |
| Uromyces discariae | Discaria toumatou | New Zealand | [313] |
| Uromyces dispersus | Apios fortunei | Japan | [222] |
| Uromyces dobremezii | Euphorbia stracheyi | Nepal | [464] |
| Uromyces doebbeleri | Hypericum irazuense | Costa Rica | [310] |
| Uromyces dorystaechadis | Dorystaechas hastata | Turkey | [471] |
| Uromyces drimiopsidis | Drimiopsis maculata | South Africa | [138] |
| Uromyces dubiosus | Lantana sp. | Goiás | [291] |
| Uromyces ducellieri | Anabasis aphylla | China | [91] |
| Uromyces dusenii | Gilliesia graminea, G. monophylla, Miersia chilensis, and Ornithogalum biflorum | Chile | [240] |
| Uromyces echinodes | Asclepiadaceae | Suriname | [473] |
| Uromyces eclipsis | Zygophyllum morgsana | South Africa | [234] |
| Uromyces edwardsiae | Edwardsia spp. and Sophora spp. | New Zealand | [284] |
| Uromyces ehrhartae-giganteae | Ehrharta spp. | South Africa | [429] |
| Uromyces ellipticus | Glycyrrhiza astragalina | Chile | [240] |
| Uromyces ellisianus | Euphorbia marginata | Minnesota | [277] |
| Uromyces emmeorhizae | Emmeorhiza umbellata | Venezuela | [478] |
| Uromyces eriogoni | Eriogonum virgatum | California | [388] |
| Uromyces ermelensis | Indigofera sp. | South Africa | [138] |
| Uromyces erythrinae | Erythrina sp. | Ecuador | [165] |
| Uromyces euphlebius | Phoradendron calyculatus | México | [15] |
| Uromyces euphorbiae-javanicae | Euphorbia javanica | Indonesia | [309] |
| Uromyces euphorbiae-lunulatae | Euphorbia esula, E. Kansui, and E. lunulata | China | [108,109] |
| Uromyces evastigatus | Phthirusa pyrifolia | El Salvador | [15] |
| Uromyces fiebrigii | Bauhinia sp. | Paraguay | [216] |
| Uromyces fiorianus | Peucedanum fraxinifolium and Peucedanum sp. | South Africa | [138] |
| Uromyces flemmingiae | Flemingia sp. | Uganda | [507] |
| Uromyces fleuryae | Fleurya podocarpa | Gabon | [508] |
| Uromyces floralis | Bauhinia hiemalis, B. cuyabensis, B. Holophylla, and B. rufa | Brazil | [102] |
| Uromyces floscopae | Floscopa peruviana | Brazil | [102] |
| Uromyces fontii | Peplis acutangula | Morocco | [510] |
| Uromyces foveolatus | Bauhinia hirsuta and B. mirandina | Brazil | [102] |
| Uromyces fuscatus | Polygonum alpinum | Idaho and Utah | [281] |
| Uromyces fusisporus | Acacia neriifolia and A. salicina | Australia | [177] |
| Uromyces fremonti | Oenothera fremontii | Kansas | [79] |
| Uromyces galactiae | Galactia pedunculata | Brazil | [517] |
| Uromyces galii | Galium aparine and G. spurium | Japan | [222] |
| Uromyces galii-californici | Galium californicum and Galium sp. | California | [520] |
| Uromyces galphimiae | Galphimia glauca and G. humboldtiana | México | [456] |
| Uromyces garanbiensis | Ehretia dicksonii | Taiwan | [521] |
| Uromyces gaubae | Caltha introloba | Australia | [522] |
| Uromyces gausseni | Dorycnopsis gerardii | France | [516] |
| Uromyces geissorhizae | Geissorhiza sp. | Western Cape Province | [523] |
| Uromyces geraniicola | Geranium patagonicum | Chile | [240] |
| Uromyces gigantiformis | Bidens sp. | Colombia | [423] |
| Uromyces globosus | Sapium spp. | México | [103] |
| Uromyces gnaphalii | Gnaphalium sp. | Colorado | [388] |
| Uromyces goyazensis | Bauhinia sp. | Brazil | [538] |
| Uromyces grandiotii | Ancrumia cuspidata | Chile | [540] |
| Uromyces greenstockii | Ipomoea greenstockii | South Africa | [138] |
| Uromyces guayacuru | Statice brasiliensis | Buenos Aires | [542] |
| Uromyces habrochloae | Habrochloabul lockii | Malawi | [244] |
| Uromyces hainanicus | Ipomoea sumatrana | China | [319] |
| Uromyces handelii | Lotus gebelia | Iraq | [220] |
| Uromyces hardenbergiae | Hardenbergia monophylla | Australia | [280] |
| Uromyces hawksworthii | Phthirusa stelis | Brazil | [60] |
| Uromyces heimii | Medicago arborea | France | [516] |
| Uromyces hellebori-thibetani | Helleborus thibetanus | China | [195] |
| Uromyces hessii | Zantedeschia angustiloba | Angola | [558] |
| Uromyces heterantherae | Heteranthera reniformis | Brazil | [102] |
| Uromyces heterogeneus | Hibiscus syriacus | India | [126] |
| Uromyces heteromallus | Haloxylon recurvum | Pakistan | [563] |
| Uromyces hewittiae | Hewittia bicolor | Philippines | [565] |
| Uromyces hidakaensis | Pisum sativum | Japan | [222] |
| Uromyces himalaicus | Lilium sp. | Nepal | [567] |
| Uromyces holubii | Dracaena sp. | Gauteng | [573] |
| Uromyces huallagensis | Desmodium sp. | Peru | [575] |
| Uromyces hyderabadensis | Atylosia scarabaeoides | India | [579] |
| Uromyces hydrocotylicola | Hydrocotyle sp. | China | [96] |
| Uromyces hypericinus | Hypericum brasiliense | Formosa | [180] |
| Uromyces hypsophilus | Euphorbia sp. | Mendoza | [391] |
| Uromyces indicus | Sporobolus indicus | Barbados | [589] |
| Uromyces infarctus | Cayaponia sp. | Costa Rica | [127] |
| Uromyces inflatus | Anisotome sp. | New Zealand | [591] |
| Uromyces ingicola | Inga sp. | Amazonas | [575] |
| Uromyces ingiphilus | Inga edulis | Argentina | [592] |
| Uromyces insignis | Echinocephalum latifolium and Melanthera latifolia | Brazil | [219] |
| Uromyces insularis | Clitoria cajanifolia | Puerto Rico | [466] |
| Uromyces invisus | Solanum sisymbriifolium | Argentina | [415] |
| Uromyces ipatingae | Clitoria fairchildiana | Brazil | [219] |
| Uromyces isachnes | Isathne kunthiana | Sri Lanka | [594] |
| Uromyces jatrophicola | Cnidoscolus sp. and Jatropha sp. | Brazil | [103] |
| Uromyces juncicola | Juncus stipulatus | Mendoza | [180] |
| Uromyces johowii | Vicia macraei, V. nigricans, and Vicia sp. | Chile | [282] |
| Uromyces kentaniensis | Antholyza aethiopica and Chasmanthe aethiopica | South Africa | [322] |
| Uromyces kigesianus | Pittosporum abyssinicum | Uganda | [609] |
| Uromyces kochianus | Geranium nodosum | Switzerland | [611] |
| Uromyces koeleriae | Koeleria caucasica | Russia | [106] |
| Uromyces krantzbergensis | Anthericum sp. | Namibia | [138] |
| Uromyces kurtzii | Senecio spp. | Argentina | [415] |
| Uromyces kwangensis | Justicia sp. | Congo | [218] |
| Uromyces langtangensis | Anaphalis nepalensis | Nepal | [463] |
| Uromyces largus | Chamaesyce lata | Colorado | [87,88] |
| Uromyces sp. | Lasiocorys abyssinica | Eritrea | [287] |
| Uromyces latimammatus | Ipomoea sumatrana | China | [621] |
| Uromyces leonotidis | Leonotis nepetifolia | India | [75] |
| Uromyces lereddei | Colutea arborescens | France | [220] |
| Uromyces lespedezae | Lespedeza capitata | Vermont | [583] |
| Uromyces lespedezae-bicoloris | Lespedeza bicolor and L. formosa | China | [108,109] |
| Uromyces lespedezae-macrocarpae | Campylotropis macrocarpa, Lespedeza bicolor, and L. formosa | China | [108,109] |
| Uromyces lespedezae-sericeae | Lespedeza sericea | Pakistan | [208] |
| Uromyces libycus | Lotus pusillus | Libya | [197] |
| Uromyces lomandracearum | Lomandra longifolia | Australia | [62] |
| Uromyces loranthi | Loranthus sp. | Brazil | [376] |
| Uromyces lotononidicola | Lotononis cytisoides | South Africa | [632] |
| Uromyces lygei | Lygeum spartum | Sardegna | [325] |
| Uromyces macnabbii | Chionochloa spp. and Danthonia spp. | New Zealand | [591] |
| Uromyces mangenotii | Vicia pubescens | France | [516] |
| Uromyces manihoticola | Manihot spp. | Brazil | [103] |
| Uromyces manihotis-catingae | Manihot spp. | Brazil | [102] |
| Uromyces marinus | Medicago marina | Morocco | [220] |
| Uromyces martinii | Melanthera spp. and Bidens spp. | Florida | [262] |
| Uromyces massoniae | Massonia latifolia | South Africa | [138] |
| Uromyces megalosporus | Tessaria absinthioides | Tucumán | [371] |
| Uromyces melandrii | Melandrium cucubaloides | Los Lagos | [162] |
| Uromyces melasphaerulae | Melasphaerula graminea | Western Cape Province | [424] |
| Uromyces melothriae | Melothria tomentosa | Eritrea | [287] |
| Uromyces meygounensis | Euphorbia bungei | Iran | [638] |
| Uromyces miersiae | Miersia chilensis | Chile | [540] |
| Uromyces mikaniae | Mikania sp. | Brazil | [219] |
| Uromyces mimusops | Mimusops sp. | South Africa | [700] |
| Uromyces moehringiae | Moehringia lateriflora | Japan | [297] |
| Uromyces mongolicus | Euphorbia kozlovii | Mongolia | [535] |
| Uromyces montis-ferrati | Euphorbia luteola | Northern Africa | [649] |
| Uromyces moraeae | Moraea spathacea | South Africa | [144] |
| Uromyces mussooriensis | Stipa sibirica | India | [106] |
| Uromyces myosotidis | Myosotis sp. | Turkey | [470] |
| Uromyces myristicus | Euphorbia bicolor | Texas | [657] |
| Uromyces namaqualandus | Roepera cordifolia | Namibia | [384] |
| Uromyces nassauviae | Nassauvia lagascae | Argentina | [415] |
| Uromyces nassellae | Nassell apubiflora | Bolivia | [106] |
| Uromyces natricis | Ononis rotundifolia | France | [342] |
| Uromyces nattrassii | Statice spicata | Cyprus | [350] |
| Uromyces naucinus | Cayaponia sp. | Ecuador | [127] |
| Uromyces nevadensis | Primula suffrutescens | California | [78] |
| Uromyces notabilis | Cyperus sp. and Kyllinga sp. | Uganda | [487] |
| Uromyces nothoscordi | Nothoscordum striatum | Texas | [660] |
| Uromyces numidicus | Geranium atlanticum | Northern Africa | [649] |
| Uromyces nymphoidis | Nymphoides peltata | Romania | [228] |
| Uromyces oberwinklerianus | Acalypha sp. | Costa Rica | [310] |
| Uromyces oblectaneus | Rhynchospora corymbosa and R. exaltata | Brazil | [219] |
| Uromyces obscurus | Phaseolus sp. | México | [456] |
| Uromyces ocimi | Ocimum menthifolium | Uganda | [168] |
| Uromyces oedipus | Sophora japonica | Japan | [665] |
| Uromyces oenotherae | Oenothera linifolia | Illinois | [582] |
| Uromyces oliveirae | Bellevalia eigii | Israel | [390] |
| Uromyces ophiorrhizae | Ophiorrhiza longiflora | Indonesia | [309] |
| Uromyces orchidearum | Chiloglottis spp. | Australia | [268] |
| Uromyces ornatipes | Phrygilanthus sonorae | México | [15] |
| Uromyces ornithopodioides | Ornithopus isthmocarpus and O. compressus | Portugal | [317] |
| Uromyces orthosiphonis | Orthosiphon glabratus | India | [152] |
| Uromyces otakou | Poa spp. | New Zealand | [591] |
| Uromyces otaviensis | Ipomoea verbascoidea | Namibia | [385] |
| Uromyces ovalis | Leersia oryzoides | Japan | [671] |
| Uromyces ovirensis | Primula wulfeniana | Austria | [672] |
| Uromyces pannosus | Bauhinia candicans | Brazil | [216] |
| Uromyces papillatus | Heteromorpha arborescens | South Africa | [137] |
| Uromyces parilis | Rumex occultans | Israel | [81] |
| Uromyces paspalicola | Paspalum racemosum | Ecuador | [294] |
| Uromyces pavgii | Achyranthes aspera | India | [677] |
| Uromyces pavoniae | Pavonia racemosa | Puerto Rico | [259] |
| Uromyces pazschkeanus | Vigna sp. | Eritrea | [287] |
| Uromyces penniseti | Pennisetum lanatum | Pakistan | [536,679] |
| Uromyces pentaceae | Pentace burmanica | India | [680] |
| Uromyces pentaschistidis | Pentaschistis airoides | South Africa | [243] |
| Uromyces peraffinis | Bauhinia sp. | Brazil | [219] |
| Uromyces perlebiae | Bauhinia spp. | Brazil | [102] |
| Uromyces phalaridicola | Phalaris minor | Turkmenistan | [106] |
| Uromyces phaseolicola | Phaseolus prostratus | Argentina | [126] |
| Uromyces phlogacanthi | Phlogacanthus celebicus | Indonesia | [309] |
| Uromyces phtirusae | Phthirusa pyrifolia | Colombia | [15] |
| Uromyces phyllachoroides | Cynosurus elegans | Tunisia | [684] |
| Uromyces physanthyllidis | Physanthyllis tetraphylla | Greece | [544] |
| Uromyces pittospori | Pittosporum abyssinicum | Eritrea | [287] |
| Uromyces planiusculus | Rumex frutescens | Tristan da Cunha | [688] |
| Uromyces plantaginis | Plantago barbata and P. tubulosa | Argentina | [415] |
| Uromyces poiretiae | Poiretia scandens | Venezuela | [431] |
| Uromyces polemanniae | Polemannia spp. | South Africa | [142] |
| Uromyces poliotelis | Anguria sp., Gurania sp. and Selysia prunifera | Costa Rica | [127] |
| Uromyces politus | Muehlenbeckia cunninghamii | Australia | [343] |
| Uromyces polygoni-avicularis | Polygonum nepalense | Nepal | [693] |
| Uromyces polytriadicola | Polytrias amaura | Philippines | [232] |
| Uromyces poonensis | Sesbania aegyptiaca, S. grandiflora, and S. sesban | India | [357] |
| Uromyces porcensis | Inga ingoides | Colombia | [226] |
| Uromyces porosus | Vicia americana and V. sparsifolia | Iowa | [155] |
| Uromyces pozoae | Pozoa hydrocotylifolia | Chile | [240] |
| Uromyces pratensis | Poa pratensis, Ranunculus auricomus, and R. cassubicus | Finland | [329] |
| Uromyces prismaticus | Secale montanum | Iran | [320] |
| Uromyces procerus | Festuca procera | Chile | [240] |
| Uromyces pseudarthriae | Pseudarthria robusta | South Africa | [700] |
| Uromyces psychotriae | Psychotria sp. | Brazil | [219] |
| Uromyces pulvinatus | Euphorbia inaequilatera | South Africa | [702] |
| Uromyces quaggafonteinus | Ehrharta calycina | South Africa | [429] |
| Uromyces ramacharii | Ocimum sp. | India | [706] |
| Uromyces rapaneae | Rapanea sp. | São Paulo | [450] |
| Uromyces ratoides | Cayaponia sp. | Ecuador | [212] |
| Uromyces ratus | Cayaponia spp. | Brazil | [212] |
| Uromyces rayssiae | Scilla hyacinthoides | Israel | [390] |
| Uromyces rebeccae | Suaeda californica | California | [47] |
| Uromyces regius | Bauhinia candicans | Brazil | [219] |
| Uromyces reichei | Milla bivalvis and Triteleia gaudichaudiana | Chile | [415] |
| Uromyces reichertii | Scilla hyacinthoides and Hordeum bulbosum | Israel | [81] |
| Uromyces reynoldsii | Modeccabracteata and Trichosanthes spp. | Myanmar | [212] |
| Uromyces riloensis | Doronicum cordifolium | Bulgaria | [82] |
| Uromyces rostratus | Eriosema sp. | Rio de Janeiro | [331] |
| Uromyces rubidus | Andropogon condensatus | Brazil | [199] |
| Uromyces rugosus | Lupinus sp. | México | [398] |
| Uromyces rugulosus | Campylotropis spp. and Lespedeza spp. | China | [96] |
| Uromyces ruiz-leali | Anarthrophyllum elegans | Argentina | [415] |
| Uromyces rzedowskii | Ledenbergia macrantha | México | [292] |
| Uromyces sakawensis | Solidago virgaurea | Japan | [711] |
| Uromyces sasaensis | Valerianakilimandscharica and V. volkensii | Uganda | [712] |
| Uromyces satarensis | Blainville acmella and B. latifolia | China and India | [319] |
| Uromyces saulensis | Selysia prunifera | France | [127] |
| Uromyces scaberulus | Lespedeza bicolor, L. cuneate, L. cyrtobotrya, and L. formosa | China | [156] |
| Uromyces scirpinus | Scirpus supinus | Philippines | [232] |
| Uromyces secamones | Secamone platystigma | Uganda | [168] |
| Uromyces sedi | Sedum anacampseros | France | [717] |
| Uromyces seligeri | Lathyrus grandiflorus and L. sylvestris | Greece and Russia | [421] |
| Uromyces sellierae | Selliera radicans | New Zealand | [67] |
| Uromyces semnanensis | Astragalus fridae | Iran | [276] |
| Uromyces senecionicola | Cacalia sp. and Senecio roldana | México | [292] |
| Uromyces senecionis-gigantis | Senecio gigas | Ethiopia | [719] |
| Uromyces seselis | Seseli tortuosum | Portugal | [722] |
| Uromyces sesseae | Sessea sp. | Ecuador | [325] |
| Uromyces shahrudensis | Onobrychis sp. | Iran | [723] |
| Uromyces shikokianus | Cladrastis platycarpa and C. shikokiana | Japan | [222] |
| Uromyces silenes-chloraefoliae | Silene chlorifolia | Iran | [320] |
| Uromyces silksvleyensis | Bartholina burmanniana | Western Cape and South Africa | [378] |
| Uromyces simulans | Vilfa sp. | Colorado | [724] |
| Uromyces siphocampyli-gigantei | Siphocampylus giganteus | Ecuador | [725] |
| Uromyces smilacis | Smilax sp. | Colombia | [227] |
| Uromyces snowdeniae | Snowdenia scabra | Kenya | [140] |
| Uromyces solariae | Solaria miersioides | Chile | [240] |
| Uromyces solidaginis-caricis | Carex varia | Indiana | [728] |
| Uromyces solidus | Desmodium strictum | North Carolina | [657] |
| Uromyces sonorensis | Merremia palmeri | México | [729] |
| Uromyces sophorae-japonicae | Sophora japonica | Japan | [92] |
| Uromyces sophorae-viciifoliae | Sophora viciifolia | China | [732] |
| Uromyces sparaxidis | Sparaxis lineata and S. tricolor | South Africa | [142] |
| Uromyces sphaericus | Perymenium ecuadoricum | Ecuador | [210] |
| Uromyces sphaerophysae | Swainsona salsula | China | [198] |
| Uromyces splendens | Astragalus oroboides | Norway | [735] |
| Uromyces sporoboloides | Sporobolus berteroanus | Ecuador | [737] |
| Uromyces standleyanus | Gaudichaudia schiedeana | El Salvador | [301] |
| Uromyces statices | Statice sp. | California | [598] |
| Uromyces statices-mucronatae | Statice mucronata | Morocco | [279] |
| Uromyces steironematis | Spartina michauxiana | Nebraska | [738] |
| Uromyces stellariae | Stellaria kotschyana | Iran | [739] |
| Uromyces stellariae-saxatilis | Stellaria media, S. saxatilis, and S. vestita | China | [96] |
| Uromyces stenorrhynchi | Stenorrhynchus sp. | Peru | [740] |
| Uromyces stipinus | Stipa rubens | Russia | [106] |
| Uromyces strauchii | Clutia daphnoides | Southern Africa | [138] |
| Uromyces struthanthi | Struthanthus sp. | Panama | [15] |
| Uromyces substriatus | Lupinus argenteus | Montana | [79] |
| Uromyces superstomatalis | Cayaponia rigida | France | [127] |
| Uromyces tarapotensis | Camptosema sp. | Peru | [575] |
| Uromyces teheranicus | Trifolium retense | Iran | [744] |
| Uromyces tehuelches | Alstroemeria patagonica | Argentina | [167] |
| Uromyces tener | Manettia gracilis | Brazil | [219] |
| Uromyces tepicensis | Loeselia amplectens | México | [292] |
| Uromyces thelymitrae | Thelymitra antennifera and T. flexuosa | Australia | [81] |
| Uromyces thermopsidicola | Thermopsis chinensis | Japan | [222] |
| Uromyces tolerandus | Manihot esculenta | Brazil | [219] |
| Uromyces tomentellus | Leguminosae sp. | California | [747] |
| Uromyces tosensis | Commelina communis | Japan | [711] |
| Uromyces tournefortiae | Tournefortia sp. | Brazil | [600] |
| Uromyces transcaspicus | Astragalus angustidens | Turkmenistan | [748] |
| Uromyces traucoensis | Selliera radicans | Chile | [749] |
| Uromyces triandrae | Themeda triandra | India | [669] |
| Uromyces trichoclines | Trichocline polymorpha | Brazil | [219] |
| Uromyces tricholenae | Tricholaena rosea | Dominican Republic | [750] |
| Uromyces tricorynes | Tricoryne elatior | Australia | [245] |
| Uromyces trigonellae-occultae | Trigonella occulta | Egypt | [752] |
| Uromyces tripogonicola | Tripogon lisboae | Maharashtra | [753] |
| Uromyces triteleiae | Brodiaea porrifolia, Leucocoryne alliacea, and Triteleia porrifolia | Chile | [415] |
| Uromyces trollipii | Roepera foetida and Zygophyllum foetidum | South Africa | [385] |
| Uromyces truncatulus | Geranium versicolor | Greece | [421] |
| Uromyces tulipae | Tulipa edulis | Japan | [756] |
| Uromyces tungurahuensis | Aspilia lanceolata | Ecuador | [757] |
| Uromyces uleanus | Euphorbia sp. | Brazil | [219] |
| Uromyces umiamensis | Cucumis sp. and Momordica cochinchinensis | India | [127] |
| Uromyces undulatoparietis | Ligularia hookeri | China | [108,109] |
| Uromyces unioniensis | Desmodium sp. and Meibomia sp. | Brazil | [394] |
| Uromyces unitus | On living leaves of Calandrinia leeana | Washington | [758] |
| Uromyces urariae | Uraria lagopodioides | China | [759] |
| Uromyces urgineae | Urginea indica | India | [397] |
| Uromyces valerianae-microphyllae | Valeriana microphylla | Ecuador | [766] |
| Uromyces vankyorum | Atriplex lampa | Argentina | [282] |
| Uromyces venustus | Cestrum nitidum | México | [375] |
| Uromyces verus | Bauhinia rufa | Brazil | [100] |
| Uromyces vesiculosus | Zygophyllum spp. | Australia | [245] |
| Uromyces viciae-unijugae | Vicia unijuga | Japan | [92] |
| Uromyces vicinus | Ipomoea sp. | Brazil | [219] |
| Uromyces vicosensis | Bauhinia sp. | Brazil | [219] |
| Uromyces viegasii | Bauhinia forficata and Bauhinia sp. | Brazil | [219] |
| Uromyces viennot-bourginii | Bellevalia eigii and Hordeum spontaneum | Israel | [81] |
| Uromyces vignae-luteolae | Vigna luteola | Congo | [610] |
| Uromyces visci | Viscum congolense | Rwanda | [551] |
| Uromyces volkartii | Trisetum flavescens | Switzerland | [770] |
| Uromyces vulpiae | Vulpia broteri | Portugal | [722] |
| Uromyces waipoua | Hypericum gramineum and H. japonicum | New Zealand | [313] |
| Uromyces wedeliae-biflorae | Wedelia biflora | Indonesia | [309] |
| Uromyces wellingtonicus | Sporobolus indicus | India | [629] |
| Uromyces wolfii | Borreria laevis | Venezuela | [609] |
| Uromyces wulffiae | Wulffia baccata, W. maculata, W. scandens, and W. stenoglossa | Brazil | [219] |
| Uromyces yoshinagae | Pisum sativum | Honshu | [360] |
| Uromyces zeyheri | Ixia scillaris, I. scillaris, and Tritonia pallida | South Africa | [123] |
| Uromyces zigadeni | Zigadenus paniculatus | Utah | [328] |
| Uromyces zizaniae-latifoliae | Zizania latifolia | Taiwan | [773] |
Publisher’s Note: MDPI stays neutral with regard to jurisdictional claims in published maps and institutional affiliations. |
© 2022 by the authors. Licensee MDPI, Basel, Switzerland. This article is an open access article distributed under the terms and conditions of the Creative Commons Attribution (CC BY) license (https://creativecommons.org/licenses/by/4.0/).
Share and Cite
Gautam, A.K.; Avasthi, S.; Verma, R.K.; Sushma; Niranjan, M.; Devadatha, B.; Jayawardena, R.S.; Suwannarach, N.; Karunarathna, S.C. A Global Overview of Diversity and Phylogeny of the Rust Genus Uromyces. J. Fungi 2022, 8, 633. https://doi.org/10.3390/jof8060633
Gautam AK, Avasthi S, Verma RK, Sushma, Niranjan M, Devadatha B, Jayawardena RS, Suwannarach N, Karunarathna SC. A Global Overview of Diversity and Phylogeny of the Rust Genus Uromyces. Journal of Fungi. 2022; 8(6):633. https://doi.org/10.3390/jof8060633
Chicago/Turabian StyleGautam, Ajay Kumar, Shubhi Avasthi, Rajnish Kumar Verma, Sushma, Mekala Niranjan, Bandarupalli Devadatha, Ruvishika S. Jayawardena, Nakarin Suwannarach, and Samantha C. Karunarathna. 2022. "A Global Overview of Diversity and Phylogeny of the Rust Genus Uromyces" Journal of Fungi 8, no. 6: 633. https://doi.org/10.3390/jof8060633
APA StyleGautam, A. K., Avasthi, S., Verma, R. K., Sushma, Niranjan, M., Devadatha, B., Jayawardena, R. S., Suwannarach, N., & Karunarathna, S. C. (2022). A Global Overview of Diversity and Phylogeny of the Rust Genus Uromyces. Journal of Fungi, 8(6), 633. https://doi.org/10.3390/jof8060633

