Five New Species of the Lichen-Forming Fungal Genus Peltula from China
Abstract
:1. Introduction
2. Materials and Methods
2.1. Taxon Sampling
2.2. DNA Extraction, PCR and Sequencing
2.3. Congruence among Loci
2.4. Phylogeny of the Genus Peltula
2.5. Species Delimitation Analyses
3. Results
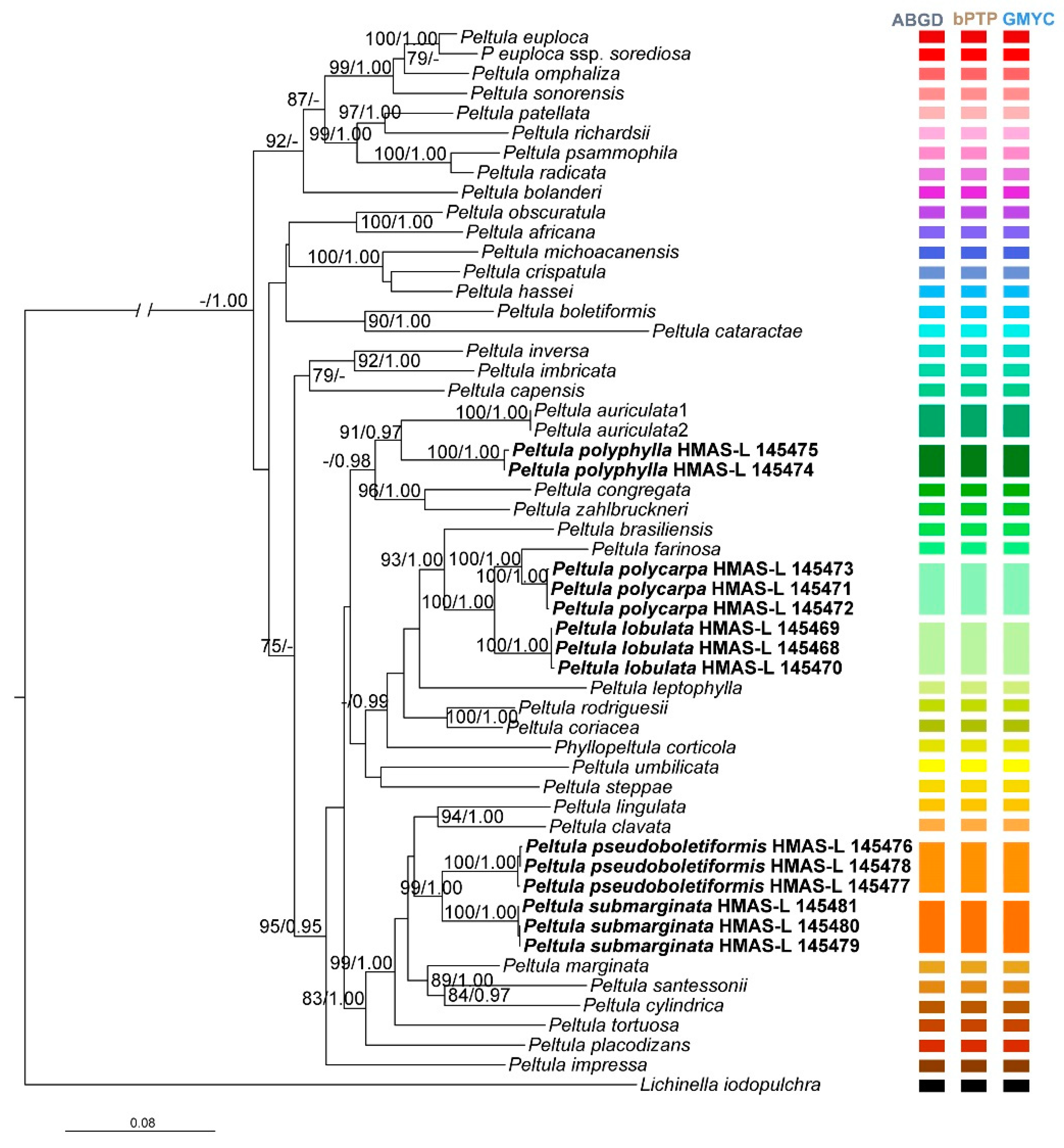
3.1. Phylogenetic Analysis
3.2. Taxonomy
4. Discussion
Supplementary Materials
Author Contributions
Funding
Data Availability Statement
Acknowledgments
Conflicts of Interest
References
- Wei, J.C. The Enumeration of Lichenized Fungi in China; China Forestry Publishing House: Beijing, China, 2020; pp. 1–606. [Google Scholar]
- Büdel, B.; Henssen, A. Chroococcidiopsis (Cyanophyceae), a phycobiont in the lichen family Lichinaceae. Phycologia 1983, 22, 367–375. [Google Scholar] [CrossRef]
- Büdel, B. Taxonomy and biology of the lichen genus Peltula Nyl. Bibl. Lichenol. 1987, 25, 209–217. [Google Scholar]
- Büdel, B.; Nash, T.H., III. A new species of Peltula from the Sonoran Desert. Lichenologist 1993, 25, 279–284. [Google Scholar] [CrossRef]
- Büdel, B.; Lange, O.L. The role of cortical and epinecral layers in the lichen genus Peltula. Cryptogam. Bot. 1994, 4, 262–269. [Google Scholar]
- Schultz, M.; Porembski, S.; Büdel, B. Diversity of Rock-Inhabiting Cyanobacterial Lichens: Studies on Granite Inselbergs along the Orinoco and in Guyana. Plant Biol. 2000, 2, 482–495. [Google Scholar] [CrossRef]
- Marques, J.; Schultz, M.; Paz-Bermúdez, G. A Peltula Nyl. diversity hotspot in north-east Portugal, with one species new to science and three species new to mainland Europe. Lichenologist 2013, 45, 483–496. [Google Scholar] [CrossRef]
- Makryi, T.V. Peltula pannarioides and P. rosulata (Peltulaceae), new lichen species from Baikal Siberia. Nov. Sist. Nizshikh Rastenii 2016, 50, 231–242. [Google Scholar] [CrossRef]
- Jung, P.; Brust, K.; Schultz, M.; Büdel, B.; Donner, A.; Lakatos, M. Opening the gap: Rare lichens with rare cyanobionts—Unexpected cyanobiont diversity in cyanobacterial lichens of the order Lichinales. Front. Microbiol. 2021, 12, 728378. [Google Scholar] [CrossRef]
- Wetmore, C.M. The lichen family Heppiaceae in North America. Ann. Mo. Bot. Gard. 1970, 57, 158–209. [Google Scholar] [CrossRef]
- Büdel, B. Zur Biologie und Systematik der Flechtengattung Heppia und Peltula im sudlichen Afrika. Bibl. Lichenol. 1987, 23, 1–105. [Google Scholar]
- Kauff, F.; Bachran, A.; Schultz, M.; Hofstetter, V.; Lutzoni, F.; Büdel, B. Molecular data favours a monogeneric Peltulaceae (Lichinomycetes). Lichenologist 2018, 50, 313–327. [Google Scholar] [CrossRef] [Green Version]
- Büdel, B.; Nash, T.H., III. Peltula. In Lichen Flora of the Greater Sonoran Desert Region; Nash, T.H., III, Ryan, B.D., Gries, C., Bungartzs, F., Eds.; Lichens Unlimited: Tempe, AZ, USA, 2002; Volume 1, pp. 331–340. [Google Scholar]
- Filson, R.B. The lichen genera Heppia and Peltula in Australia. Muelleria 1988, 6, 495–517. [Google Scholar]
- Büdel, B.; Elix, J.A. Peltula langei Büdel et Elix spec. nov. from Australia, with remarks on its chemistry and the ascoma of Peltula clavata (Krempelh.) Wetm. Bibl. Lichenol. 1997, 67, 3–9. [Google Scholar]
- Aptroot, A.; Seaward, M.D. Annotated checklist of Hongkong Lichens. Trop. Bryol. 1999, 17, 57–101. [Google Scholar]
- Aptroot, A.; Sipman, H.J.M. New Hong Kong lichens, ascomycets and lichenicolous fungi. Hattori Bot. Lab. 2001, 91, 317–343. [Google Scholar]
- Aptroot, A.; Sparrius, L.B. New microlichens from Taiwan. Fungal Divers. 2003, 14, 1–50. [Google Scholar]
- Magnusson, A.H. Lichens from Central Asia I. The Sino-Swedish Expedition; Aktiebolaget Thule: Stockhobn, Switzerland, 1940; pp. 1–168. [Google Scholar]
- Magnusson, A.H. Lichens from Central Asia II. The Sino-Swedish Expedition; Aktiebolaget Thule: Stockhobn, Switzerland, 1944; pp. 1–71. [Google Scholar]
- Gulnaz, S.; Jie, X.U.; Burabiya, M.; Lazzat, N.; Abdulla, A. New record species of lichen genus Peltula Nyl. from Inner Mongolia, China. J. Inn. Mong. Univ. 2016, 47, 647–651. [Google Scholar]
- Orange, A.; James, P.W.; White, F.J. Microchemical Methods for the Identification of Lichens; British Lichen Society: London, UK, 2010; pp. 1–101. [Google Scholar]
- Rogers, S.O.; Bendich, A.J. Extraction of DNA from plant tissues. In Plant Molecular Biology Manual A6; Gelvin, S.B., Schilperoort, R.A., Eds.; Kluwer Academic Publishers: Boston, MA, USA, 1988; pp. 1–10. [Google Scholar]
- White, T.J.; Bruns, T.; Lee, S.; Taylor, J. Amplification and direct sequencing of fungal ribosomal RNA genes for phylogenetics. PCR Protoc. Guide Methods Appl. 1990, 1, 315–322. [Google Scholar]
- Thompson, J.; Higgins, D.; Gibson, T. CLUSTAL W: Improving the sensitivity of progressive multiple sequence alignment through sequence weighting, position-specific gap penalties and weight matrix choice. Nucleic Acids Res. 1994, 22, 4673–4680. [Google Scholar] [CrossRef] [Green Version]
- Hall, T.A. BioEdit: A user-friendly biological sequence alignment editor and analysis program for Windows 95/98/NT. Nucleic Acids Symp. 1999, 41, 95–98. [Google Scholar]
- Castresana, J. Selection of conserved blocks from multiple alignments for their use in phylogenetic analysis. Mol. Biol. Evol. 2000, 17, 540–552. [Google Scholar] [CrossRef] [PubMed] [Green Version]
- Talavera, G.; Castresana, J. Improvement of phylogenies after removing divergent and ambiguously aligned blocks from protein sequence alignments. Syst. Biol. 2007, 56, 564–577. [Google Scholar] [CrossRef] [PubMed] [Green Version]
- Mason-Gamer, R.J.; Kellogg, E.A. Testing for phylogenetic conflict among molecular data sets in the tribe Triticeae (Graminaeae). Syst. Biol. 1996, 45, 524–545. [Google Scholar] [CrossRef]
- Prieto, M.; Martínez, I.; Aragón, G.; Gueidan, C.; Lutzoni, F. Molecular phylogeny of Heteroplacidium, Placidium, and related catapyrenioid genera (Verrucariaceae, lichen-forming Ascomycota). Am. J. Bot. 2012, 99, 23–35. [Google Scholar] [CrossRef] [PubMed] [Green Version]
- Stamatakis, A. RAxML Version 8: A tool for phylogenetic analysis and post-analysis of large phylogenies. Bioinformatics 2014, 30, 1312–1313. [Google Scholar] [CrossRef]
- Lanfear, R.; Frandsen, P.B.; Wright, A.M.; Senfeld, T.; Calcott, B. PartitionFinder 2: New methods for selecting partitioned models of evolution for molecular and morphological phylogenetic analyses. Mol. Biol. Evol. 2017, 34, 772–773. [Google Scholar] [CrossRef] [PubMed] [Green Version]
- Huelsenbeck, J.P.; Ronquist, F. MRBAYES: Bayesian inference of phylogenetic trees. Bioinformatics 2001, 17, 754–755. [Google Scholar] [CrossRef] [Green Version]
- Ronquist, F.; Huelsenbeck, J.P. MrBayes 3: Bayesian phylogenetic inference under mixed models. Bioinformatics 2003, 19, 1572–1574. [Google Scholar] [CrossRef] [Green Version]
- Puillandre, N.; Lambert, A.; Brouillet, S.; Achaz, G. ABGD, Automatic Barcode Gap Discovery for primaryspecies delimitation. Mol. Ecol. 2012, 21, 1864–1877. [Google Scholar] [CrossRef]
- Zhang, J.J.; Kapli, P.; Pavlidis, P.; Stamatakis, A. A general species delimitation method with applications to phylogenetic placements. Bioinformatics 2013, 29, 2869–2876. [Google Scholar] [CrossRef] [Green Version]
- Pons, J.; Barraclough, T.G.; Gomez-Zurita, J.; Cardoso, A.; Duran, D.P.; Hazell, S.; Hazell, S.; Kamoun, S.; Sumlin, W.D.; Vogler, A.P. Sequence-based species delimitation for the DNA taxonomy of undescribed insects. Syst. Biol. 2006, 55, 595–609. [Google Scholar] [CrossRef] [PubMed] [Green Version]
- Monaghan, M.T.; Wild, R.; Elliot, M.; Fujisawa, T.; Balke, M.; Inward, D.J.; Lees, D.C.; Ranaivosolo, R.; Eggleton, P.; Barraclough, T.G.; et al. Accelerated species inventory on madagascar using coalescent-based models of species delineation. Syst. Biol. 2009, 58, 298–311. [Google Scholar] [CrossRef] [PubMed] [Green Version]
- Bouckaert, R.; Vaughan, T.G.; Barido-Sottani, J.; Duchêne, S.; Fourment, M.; Gavryushkina, A.; Heled, J.; Jones, G.; Kühnert, D.; Maio, N.D.; et al. BEAST 2.5: An advanced software platform for Bayesian evolutionary analysis. PLoS Comput. Biol. 2019, 15, e1006650. [Google Scholar] [CrossRef] [PubMed] [Green Version]
- Tracer. Available online: http://tree.bio.ed.ac.uk/software/tracer/ (accessed on 1 May 2018).
- R: A Language and Environment for Statistical Computing. Available online: https://www.r-project.org/ (accessed on 1 May 2018).
- Bubrick, P.; Galun, M. Cyanobiont diversity in the Lichinaceae and Heppiaceae. Lichenologist 1984, 16, 279–287. [Google Scholar] [CrossRef]
- Bürgi-Meyer, K.; Dietrich, M. Fruchtende Peltula farinosa Büdel in der Schweiz—Eine Fotodokumentation. Meylania 2019, 63, 15–21. [Google Scholar]
- Egea, J.M. Los géneros Heppia y Peltula (Líquenes) en Europa Occidental y Norte de Africa. Bibl. Lichenol. 1989, 31, 1–122. [Google Scholar]
- Ott, S.; Sancho, L.G. Morphology and anatomy of Caloplaca coralligera (Teloschistaceae) as adaptation to extreme environmental conditions in the maritime Antarctic. Plant Syst. Evol. 1993, 185, 123–132. [Google Scholar] [CrossRef]
- Gaßmann, A.; Ott, S. Growth strategy and the gradual symbiotic interactions of the lichen Ochrolechia frigida. Plant Biol. 2000, 2, 368–378. [Google Scholar] [CrossRef]
- Kaasalainen, U.; Schmidt, A.; Rikkinen, J. Diversity and ecological adaptations in Palaeogene lichens. Nat. Plants 2017, 3, 17049. [Google Scholar] [CrossRef] [Green Version]
- Monge-Nájera, J. Relative humidity, temperature, substrate type, and height of terrestrial lichens in a tropical paramo. Rev. De Biol. Trop. 2019, 67, 206–212. [Google Scholar] [CrossRef]
- Wessels, D.; Büdel, B. A rock pool lichen community in northern Transvaal, South Africa: Composition and distribution patterns. Lichenologist 1989, 21, 259–277. [Google Scholar] [CrossRef]







| Species | Voucher Information | GenBank Accession Numbers | ||
|---|---|---|---|---|
| 18S | 28S | ITS | ||
| Peltula africana | South Africa, 1990, B.B. 14304b | MF766261 | MF766384 | MF766343 |
| P. auriculata1 | Venezuela, 1992, B.B. 24901 | — | DQ832330 | DQ832329 |
| P. auriculata2 | Venezuela, 1992, B.B. 24902 | MF766262 | MF766385 | MF766344 |
| P. bolanderi | Mexico, 1993, B.B. 20196e | MF766263 | MF766386 | MF766345 |
| P. boletiformis | South Africa, 2003, B.B. 14911a-1 | MF766264 | MF766387 | MF766346 |
| P. capensis | South Africa, 1994, B.B. 14382b 2 | MF766265 | MF766388 | MF766347 |
| P. clavata | Australia, 1987, DUKE 164 (18047a) | — | MF766389 | MF766348 |
| P. congregata | South Africa, 2003, B.B. 14909b-1 | MF766267 | MF766390 | MF766349 |
| P. coriacea | South Africa, 2003, B.B. 14500a-1 | MF766268 | MF766391 | MF766350 |
| P. crispatula | Morocco, 1987, B.B. 21001a | MF766269 | MF766392 | MF766351 |
| P. cylindrica | South Africa, 2003, B.B. 14920a-1 | MF766270 | MF766393 | MF766352 |
| P. euploca | Mexico, 1993, B.B. 20162a | MF766271 | MF766394 | MF766353 |
| P. euploca ssp. sorediosa | South Africa, 2003, B.B. 14921c-1 | MF766272 | MF766395 | MF766354 |
| P. farinosa | Mexico, 1993, B.B. 20119a | MF766273 | MF766396 | MF766355 |
| P. hassei | South Africa, 1994, B.B. 14354a | MF766283 | MF766406 | MF766365 |
| P. imbricata | Australia, 1987, B.B. 18060a | MF766274 | MF766397 | MF766356 |
| P. impressa | Mexico, 1993, B.B. 20140f | MF766275 | MF766398 | MF766357 |
| P. inversa | Namibia, 2001, Pretoria 15058 | MF766276 | MF766399 | MF766358 |
| P. leptophylla | Mexico, 1993, B.B. 20128a | MF766277 | MF766400 | MF766359 |
| P. lingulata | South Africa, 1994, B.B. 14452a | MF766278 | MF766401 | MF766360 |
| P. marginata | South Africa, 2003, B.B. 14920d-1 | MF766279 | MF766402 | MF766361 |
| P. michoacanensis | Mexico, 1993, B.B. 201401 | MF766280 | MF766403 | MF766362 |
| P. obscuratula | Morocco, 1987, B.B. ex Murcia | MF766284 | MF766407 | MF766366 |
| P. omphaliza | Mexico, 1993, B.B. 20148b | MF766285 | MF766408 | MF766367 |
| P. patellata | Mexico, 2003, M.S. 16254b | MF766286 | MF766409 | MF766368 |
| P. placodizans | Mexico, 1993, B.B. 20112a | MF766287 | MF766410 | MF766369 |
| P. psammophila | Canary Islands, 1985, BM 761074 | MF766288 | MF766411 | MF766370 |
| P. radicata | Yemen, 2002, M.S. 14241a | MF766289 | MF766412 | MF766371 |
| P. richardsii | Mexico, 1993, B.B. 20194a | MF766290 | MF766413 | MF766372 |
| P. rodriguesii | Namibia, 1990, B.B. 15901 | MF766291 | MF766414 | MF766373 |
| P. santessonii | South Africa, 2003, B.B. 14912b-1 | MF766292 | MF766415 | MF766374 |
| P. sonorensis | Mexico, 1993, B.B. 20196d | MF766293 | MF766416 | MF766375 |
| P. tortuosa | Venezuela, 1996, B.B. 24039b | MF766294 | MF766417 | MF766376 |
| P. umbilicata | South Africa, 2003, B.B. 14901a-1 | DQ782887 | DQ832334 | DQ832333 |
| P. zahlbruckneri | Mexico, 1993, B.B. 20157a | — | MF766418 | MF766377 |
| P. corticola | Yemen, 2002, M.S. 14201 | MF766296 | MF766419 | MF766378 |
| P. steppae | Venezuela, 1989, K.K. 23948 | MF766297 | MF766420 | MF766379 |
| P. brasiliensis | South Africa, 1983, B.B. 14083a | MF766298 | MF766421 | MF766380 |
| P. cataractae | Dem. Rp. Congo, 1947, B.B. 1329 | MF766299 | — | MF766381 |
| Lichinella iodopulchra | USA, 2003, M.S. 16319a (NM) | MF766300 | DQ782916 | MF766382 |
| Peltula polycarpa | 20191855 (HMAS-L 145471) | MT499282 | MT499319 | MT499300 |
| P. polycarpa | 20191856 (HMAS-L 145472) | MT499286 | MT499320 | MT499301 |
| P. polycarpa | 20191857 (HMAS-L 145473) | MT499287 | MT499321 | MT499302 |
| P. lobulata | 20191471 (HMAS-L 145468) | — | MT499313 | MT499291 |
| P. lobulata | 20191474 (HMAS-L 145469) | — | MT499314 | MT499292 |
| P. lobulata | 20191639 (HMAS-L 145470) | — | MT499315 | MT499293 |
| P. polyphylla | 20192014 (HMAS-L 145474) | — | MT499325 | MT499304 |
| P. polyphylla | 20191645 (HMAS-L 145475) | — | MT499326 | MT499303 |
| P. submarginata | 20191610 (HMAS-L 145479) | MT499284 | MT499317 | MT499296 |
| P. submarginata | 20191608 (HMAS-L 145480) | MT499283 | MT499316 | MT499294 |
| P. submarginata | 20191612 (HMAS-L 145481) | MT499285 | MT499318 | MT499295 |
| P. pseudoboletiformis | 20191989 (HMAS-L 145476) | MT499288 | MT499322 | MT499297 |
| P. pseudoboletiformis | 20191994 (HMAS-L 145478) | MT499289 | MT499323 | MT499298 |
| P. pseudoboletiformis | 20192002 (HMAS-L 145477) | MT499290 | MT499324 | MT499299 |
| 1. Thallus sorediate | 2 |
| 1′. Thallus esorediate | 4 |
| 2. Thallus peltate; margin entire or lobed; soredia marginal | 3 |
| 2′. Thallus areolate-placodiform; margin effigurate; soralia superficial, capitate | P. placodizans |
| 3. Thallus small (1–2 mm in diameter), thin; upper surface dark olive-green; margins deeply lobed and undulate; squamules ascending; apothecia rare, with a raised rim when mature | P. bolanderi |
| 3′. Thallus larger (to 12 mm in diameter), usually thicker; upper surface olive to olive-brown; margins entire or deeply lobed; squamules downrolled; apothecia often absent, when present, immersed and disc punctiform | P. euploca |
| 4. Thallus peltate, squamulose or areolate; lobes horizontal | 5 |
| 4′. Thallus dwarf subfruticose to fruticose; lobes upright | 16 |
| 5. Apothecia with wide discs, usually with thalloid rims; thallus squamulose | 6 |
| 5′. Apothecia immersed, usually punctiform; thallus peltate, squamulose or areolate | 8 |
| 6. Squamules convex or bending down; apothecia numerous | P. polycarpa |
| 6′. Squamules convex or concave; apothecia 1 (rarely 2) per squamule | 7 |
| 7. Thallus polyphyllous, composed of abundant small olive-brown to olive-black lobes, up to 2.5 mm in diameter, attached to the substrate by a large and strong umbilicus cluster composed of umbilicus of each lobe | P. polyphylla |
| 7′. Thallus monophyllous, rosette-lobulate, not more than 2 mm in diameter, attached to the substrate by a small umbilicus | P. obscurans |
| 8. On rock | 9 |
| 8′. Usually, on soil | 15 |
| 9. Upper surface dark brown to black | 10 |
| 9′. Thallus light or dark olive-green | 11 |
| 10. Thallus squamulose, areole-like, minute, 0.3–0.5 mm wide | P. minuta |
| 10′. Thallus peltate, up to 8 mm wide; squamules with a leathery gloss (and not of leathery consistency) | P. coriacea |
| 11. Thallus peltate or squamulose | 12 |
| 11′. Thallus squamulose-subfruticose | 14 |
| 12. Hymenium K + intensely violet red or reddish violet or rose colored; lobules absent | 13 |
| 12′. Hymenium K -; lobules abundant | P. lobulata |
| 13. Squamules attached by a short umbilicus; hymenium with rich content of oil, K + intensely violet red or reddish violet | P. olifera |
| 13′. Squamules tightly attached, nearly adnate; Hymenium without oil, K + rose colored | P. zabolotnoji |
| 14. Squamules round, yellowish olive with black–brown border, in section with a ring-form algal layer; apothecia numerous and obvious, black punctiform;; umbilicus brown to black | P. submarginata |
| 14′. Squamules irregularly round to elongate, dark olive-green; algae layer confined to the upper side of squamules; apothecia rare; umbilicus yellow–green | P. pseudoboletiformis |
| 15. Thallus shield-like; upper surface K + violet purple | P. radicata |
| 15′. Thallus squamulose, partly imbricate with numerous minute impressions on the surface; upper cortex K + pinkish-violet | P. impressula |
| 16. Thallus olive black to black, usually isidiate; lobes rarely branched | P. clavata |
| 16′. Thallus olive green to black, isidia absent; lobes usually branched | 17 |
| 17. Thallus little branched | 18 |
| 17′. Thallus richly branched | P. tortuosa |
| 18. Thallus olive-brown with lighter-colored tips, 0.5–4 mm high; apothecia terminal, immersed | P. cylindrica |
| 18′. Thallus olive to black with lighter-colored base, 5–8 mm high; apothecia not seen | P. applanata |
Publisher’s Note: MDPI stays neutral with regard to jurisdictional claims in published maps and institutional affiliations. |
© 2022 by the authors. Licensee MDPI, Basel, Switzerland. This article is an open access article distributed under the terms and conditions of the Creative Commons Attribution (CC BY) license (https://creativecommons.org/licenses/by/4.0/).
Share and Cite
Yang, Q.; Cheng, X.; Zhang, T.; Liu, X.; Wei, X. Five New Species of the Lichen-Forming Fungal Genus Peltula from China. J. Fungi 2022, 8, 134. https://doi.org/10.3390/jof8020134
Yang Q, Cheng X, Zhang T, Liu X, Wei X. Five New Species of the Lichen-Forming Fungal Genus Peltula from China. Journal of Fungi. 2022; 8(2):134. https://doi.org/10.3390/jof8020134
Chicago/Turabian StyleYang, Qiuxia, Xiangmin Cheng, Tingting Zhang, Xinzhan Liu, and Xinli Wei. 2022. "Five New Species of the Lichen-Forming Fungal Genus Peltula from China" Journal of Fungi 8, no. 2: 134. https://doi.org/10.3390/jof8020134
APA StyleYang, Q., Cheng, X., Zhang, T., Liu, X., & Wei, X. (2022). Five New Species of the Lichen-Forming Fungal Genus Peltula from China. Journal of Fungi, 8(2), 134. https://doi.org/10.3390/jof8020134

