Genomic Data Mining Reveals Abundant Uncharacterized Transporters in Coccidioides immitis and Coccidioides posadasii
Abstract
1. Introduction
2. Materials and Methods
2.1. Genomic Data
2.2. Identification, Classification, and Characterization of Putative Transporters in Coccidioides
2.3. Multiple Alignment and Phylogenetic Analysis
3. Results
3.1. C. immitis and C. posadasii Possess a Rich Repertoire of Transporters
3.2. Potential Functionally Important Transporters in C. immitis and C. posadasii
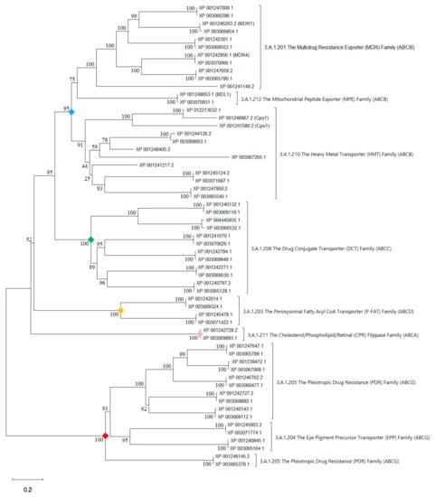
3.2.1. ABC Transporters
| Transporter TC 1 | Annotation 2 | Accession Number (C. immitis) | Accession Number (C. posadasii) | BLASTP E-Value 3 | Homologous Sequence in Pathogenic Fungi | ||
|---|---|---|---|---|---|---|---|
| Gene/ UniProt ID | Annotation/Function | Species [References] | |||||
| 3.A.1.201.10 Multidrug Resistance Exporter (MDR) Family | ABC transporter family protein | XP_001246263.2 XP_001247009.1 | XP_003066296.1 XP_003066854.1 | 0 | MDR1 B0Y3B6 | ABC multidrug transporter | Aspergillus fumigatus [87] |
| 3.A.1.205.6 Pleiotropic Drug Resistance (PDR) Family | ABC transporter | XP_001242727.2 | XP_003069892.1 | 0 | AFR1 Q8X0Z3 | ABC transporter | Cryptococcus neoformans [88] |
| 3.A.1.205.32 Pleiotropic Drug Resistance (PDR) Family | ABC transporter CDR4 | XP_001239472.1 XP_001247647.1 | XP_003065789.1 XP_003067068.1 | 0 | MDR3 F2SG60 | ABC multidrug transporter | Trichophyton rubrum [89] |
| 3.A.1.208.41 Drug Conjugate Transporter (DCT) Family | ABC multidrug transporter | XP_001240132.1 XP_004445935.1 | XP_003066532.1 XP_003069119.1 | 0 | ECDL K0E4D9 | Antifungal Echonocandin B exporter | Aspergillus fumigatus [90] |
| 3.A.1.212.3 Mitochondrial Peptide Exporter (MPE) Family | ATP-dependent permease MDL1 | XP_001248653.1 | XP_003070931.1 | 0 | MDR2 F2RYR3 | ABC multidrug transporter | Trichophyton tonsurans [91] |
| 2.A.1.2.115 Drug:H+ Antiporter-1 (DHA1) Family | Multidrug resistance protein | XP_001240201.2 XP_001247717.2 | XP_003065730.1 XP_003069073.1 | <2E-59 | QDR2 Q6FSQ7 | Multidrug transporter | Candida glabrata [47,92] |
| 2.A.1.3.83 Drug:H+ Antiporter-2 (DHA2) Family | Drug:H+ antiporter-2 | XP_001241400.2 XP_001241607.2 XP_001247971.2 | XP_003065523.1 XP_003070493.1 XP_003070583.1 | <4E-35 | AFLT Q6UEH3 | Efflux pump aflT | Aspergillus parasiticus [93] |
| 2.A.1.3.73 Drug:H+ Antiporter-2 (DHA2) Family | Major Facilitator Superfamily protein | XP_001240495.1 XP_001241711.1 XP_001241807.1 XP_001242730.2 XP_001243393.1 XP_001245646.2 XP_001246829.2 XP_001247440.1 XP_001247620.2 | XP_003065952.1 XP_003066427.1 XP_003066894.1 XP_003068964.1 XP_003069895.1 XP_003070661.1 XP_003071281.1 | <4E-21 | MFS1 A4ZGP3 | Multidrug resistance Mfs1 protein | Zymoseptoria tritici [94] |
| 2.A.39.2 Nucleobase: Cation Symporter-1 (NCS1) Family | NCS1 nucleoside transporter | XP_001245665.1 | XP_003071266.1 | 1E-54 | FCY21 Q708J7 | PURINE-CYTOSINE PERMEASE (PCP) | Candida albicans [95] |
| 2.A.40.7 Nucleobase: Cation Symporter-2 (NCS2) Family | Nucleoside transporter | XP_001244274.1 | XP_003068546.1 | 0 | AzgA Q7Z8R3 | Purine (hypoxanthine/adenine/guanine) transporter | Aspergillus nidulans [96] |
3.2.2. Major Facilitator Superfamily (MFS)
3.2.3. Other Novel Transporters
3.3. Structural and Biochemical Features of Transporters in C. immitis and C. posadasii
4. Discussion
Supplementary Materials
Author Contributions
Funding
Institutional Review Board Statement
Informed Consent Statement
Data Availability Statement
Acknowledgments
Conflicts of Interest
Abbreviations
| ABC | ATP-binding cassette |
| BSL | biosafety level |
| ChEBI | Chemical Entities of Biological Interest |
| CPR | Cholesterol/Phospholipid/Retinal |
| DCT | Drug Conjugate Transporter |
| DHA | Drug:H+ Antiporter |
| EPP | Eye Pigment Precursor Transporter |
| HMT | Heavy Metal Transporter |
| MDR | multidrug resistance |
| MFS | major facilitor superfamily |
| MPE | Mitochondrial Peptide Exporter |
| NCS | Nucleobase: Cation Symporter |
| NPC | Nuclear Pore Complex |
| PDR | Pleiotropic Drug Resistance |
| PFAT | Peroxysomal Fatty Acyl CoA Transporter |
| TC | Transport Classification |
| TCDB | transporter classification database |
| TMS | transmembrane segment |
References
- Kirkland, T.N.; Fierer, J. Coccidioides immitis and posadasii; A review of their biology, genomics, pathogenesis, and host immunity. Virulence 2018, 9, 1426–1435. [Google Scholar] [CrossRef] [PubMed]
- Nguyen, C.; Barker, B.M.; Hoover, S.; Nix, D.E.; Ampel, N.M.; Frelinger, J.A.; Orbach, M.J.; Galgiani, J.N. Recent Advances in Our Understanding of the Environmental, Epidemiological, Immunological, and Clinical Dimensions of Coccidioidomycosis. Clin. Microbiol. Rev. 2013, 26, 505–525. [Google Scholar] [CrossRef] [PubMed]
- Centers for Disease Control and Prevention. Increase in reported coccidioidomycosis—United States, 1998–2011. MMWR Morb. Mortal. Wkly. Rep. 2013, 62, 217–221. [Google Scholar]
- Sondermeyer Cooksey, G.L.; Nguyen, A.; Vugia, D.; Jain, S. Regional Analysis of Coccidioidomycosis Incidence-California, 2000–2018. MMWR Morb. Mortal. Wkly. Rep. 2020, 69, 1817–1821. [Google Scholar] [CrossRef] [PubMed]
- Boro, R.; Iyer, P.C.; Walczak, M.A. Current Landscape of Coccidioidomycosis. J. Fungi 2022, 8, 413. [Google Scholar] [CrossRef]
- Centers for Disease Control and Prevention. Coccidioidomycosis in workers at an archeologic site—Dinosaur National Monument, Utah, June–July 2001. MMWR Morb. Mortal. Wkly. Rep. 2001, 50, 1005–1008. [Google Scholar]
- Johnson, S.M.; Carlson, E.L.; Fisher, F.S.; Pappagianis, D. Demonstration of Coccidioides immitis and Coccidioides posadasii DNA in soil samples collected from Dinosaur National Monument, Utah. Med. Mycol. 2014, 52, 610–617. [Google Scholar] [CrossRef] [PubMed]
- Marsden-Haug, N.; Goldoft, M.; Ralston, C.; Limaye, A.P.; Chua, J.; Hill, H.; Jecha, L.; Thompson, G.R., 3rd; Chiller, T. Coccidioidomycosis Acquired in Washington State. Clin. Infect. Dis. 2013, 56, 847–850. [Google Scholar] [CrossRef] [PubMed]
- Litvintseva, A.P.; Marsden-Haug, N.; Hurst, S.; Hill, H.; Gade, L.; Driebe, E.M.; Ralston, C.; Roe, C.; Barker, B.M.; Goldoft, M.; et al. Valley Fever: Finding New Places for an Old Disease: Coccidioides immitis Found in Washington State Soil Associated With Recent Human Infection. Clin. Infect. Dis. 2015, 60, e1–e3. [Google Scholar] [CrossRef] [PubMed]
- Teixeira, M.d.M.; Barker, B.M.; Stajich, J.E. Improved Reference Genome Sequence of Coccidioides immitis Strain WA_211, Isolated in Washington State. Microbiol. Resour. Announc. 2019, 8, 33. [Google Scholar] [CrossRef] [PubMed]
- Kriesel, J.D.; Sutton, D.A.; Schulman, S.; Fothergill, A.W.; Rinaldi, M.G. Persistent pulmonary infection with an azole-resistant Coccidioides species. Med. Mycol. 2008, 46, 607–610. [Google Scholar] [CrossRef] [PubMed]
- Ramani, R.; Chaturvedi, V. Antifungal susceptibility profiles of Coccidioides immitis and Coccidioides posadasii from endemic and non-endemic areas. Mycopathologia 2007, 163, 315–319. [Google Scholar] [CrossRef] [PubMed]
- Thompson, G.R.T., 3rd; Barker, B.M.; Wiederhold, N.P. Large-Scale Evaluation of In Vitro Amphotericin B, Triazole, and Echinocandin Activity against Coccidioides Species from U.S. Institutions. Antimicrob. Agents Chemother. 2017, 61, e02634-16. [Google Scholar] [CrossRef] [PubMed]
- Hernandez, H.; Erives, V.H.; Martinez, L.R. Coccidioidomycosis: Epidemiology, Fungal Pathogenesis, and Therapeutic Development. Curr. Trop. Med. Rep. 2019, 6, 132–144. [Google Scholar] [CrossRef] [PubMed]
- McCotter, O.Z.; Benedict, K.; Engelthaler, D.M.; Komatsu, K.; Lucas, K.D.; Mohle-Boetani, J.C.; Oltean, H.; Vugia, D.; Chiller, T.M.; Sondermeyer Cooksey, G.L.; et al. Update on the Epidemiology of coccidioidomycosis in the United States. Med. Mycol. 2019, 57, S30–S40. [Google Scholar] [CrossRef] [PubMed]
- Neafsey, D.E.; Barker, B.M.; Sharpton, T.J.; Stajich, J.E.; Park, D.J.; Whiston, E.; Hung, C.-Y.; McMahan, C.; White, J.; Sykes, S.; et al. Population genomic sequencing of Coccidioides fungi reveals recent hybridization and transposon control. Genome Res. 2010, 20, 938–946. [Google Scholar] [CrossRef] [PubMed]
- Sharpton, T.J.; Stajich, J.E.; Rounsley, S.D.; Gardner, M.J.; Wortman, J.R.; Jordar, V.S.; Maiti, R.; Kodira, C.D.; Neafsey, D.E.; Zeng, Q.; et al. Comparative genomic analyses of the human fungal pathogens Coccidioides and their relatives. Genome Res. 2009, 19, 1722–1731. [Google Scholar] [CrossRef] [PubMed]
- Teixeira, M.M.; Alvarado, P.; Roe, C.C.; Thompson, G.R., 3rd; Patané, J.S.L.; Sahl, J.W.; Keim, P.; Galgiani, J.N.; Litvintseva, A.P.; Matute, D.R.; et al. Population Structure and Genetic Diversity among Isolates of Coccidioides posadasii in Venezuela and Surrounding Regions. mBio 2019, 10, e01976-19. [Google Scholar] [CrossRef]
- De Melo Teixeira, M.; Stajich, J.E.; Sahl, J.W.; Thompson, G.R.; Brem, R.B.; Dubin, C.A.; Blackmon, A.V.; Mead, H.L.; Keim, P.; Barker, B.M. A chromosomal-level reference genome of the widely utilized Coccidioides posadasii laboratory strain “Silveira”. G3 Genes|Genomes|Genetics 2022, 12, jkac031. [Google Scholar] [CrossRef]
- Costa, C.; Dias, P.J.; Sa-Correia, I.; Teixeira, M.C. MFS multidrug transporters in pathogenic fungi: Do they have real clinical impact? Front. Physiol. 2014, 5, 197. [Google Scholar] [CrossRef]
- Kovalchuk, A.; Driessen, A.J.M. Phylogenetic analysis of fungal ABC transporters. BMC Genom. 2010, 11, 177. [Google Scholar] [CrossRef] [PubMed]
- Sipos, G.; Kuchler, K. Fungal ATP-Binding Cassette (ABC) Transporters in Drug Resistance & Detoxification. Curr. Drug Targets 2006, 7, 471–481. [Google Scholar] [CrossRef] [PubMed]
- Wolfger, H.; Mamnun, Y.M.; Kuchler, K. Fungal ABC proteins: Pleiotropic drug resistance, stress response and cellular detoxification. Res. Microbiol. 2001, 152, 375–389. [Google Scholar] [CrossRef]
- Prasad, R.; Rawal, M.K. Efflux pump proteins in antifungal resistance. Front. Pharmacol. 2014, 5, 202. [Google Scholar] [CrossRef]
- Harris, A.; Wagner, M.; Du, D.; Raschka, S.; Nentwig, L.-M.; Gohlke, H.; Smits, S.H.J.; Luisi, B.F.; Schmitt, L. Structure and efflux mechanism of the yeast pleiotropic drug resistance transporter Pdr5. Nat. Commun. 2021, 12, 5254. [Google Scholar] [CrossRef] [PubMed]
- Paul, S.; Moye-Rowley, W.S. Multidrug resistance in fungi: Regulation of transporter-encoding gene expression. Front. Physiol. 2014, 5, 143. [Google Scholar] [CrossRef] [PubMed]
- Saier, M.H.; Reddy, V.S.; Moreno-Hagelsieb, G.; Hendargo, K.J.; Zhang, Y.; Iddamsetty, V.; Lam, K.J.K.; Tian, N.; Russum, S.; Wang, J.; et al. The Transporter Classification Database (TCDB): 2021 update. Nucleic Acids Res. 2021, 49, D461–D467. [Google Scholar] [CrossRef]
- Saier, M.H., Jr.; Reddy, V.S.; Tsu, B.V.; Ahmed, M.S.; Li, C.; Moreno-Hagelsieb, G. The Transporter Classification Database (TCDB): Recent advances. Nucleic Acids Res. 2016, 44, D372–D379. [Google Scholar] [CrossRef]
- Altschul, S.F.; Gish, W.; Miller, W.; Myers, E.W.; Lipman, D.J. Basic local alignment search tool. J. Mol. Biol. 1990, 215, 403–410. [Google Scholar] [CrossRef]
- Mistry, J.; Chuguransky, S.; Williams, L.; Qureshi, M.; Salazar, G.A.; Sonnhammer, E.L.L.; Tosatto, S.C.E.; Paladin, L.; Raj, S.; Richardson, L.J.; et al. Pfam: The protein families database in 2021. Nucleic Acids Res. 2021, 49, D412–D419. [Google Scholar] [CrossRef]
- Eddy, S.R. Profile hidden Markov models. Bioinformatics 1998, 14, 755–763. [Google Scholar] [CrossRef]
- Krogh, A.; Larsson, B.; von Heijne, G.; Sonnhammer, E.L. Predicting transmembrane protein topology with a hidden Markov model: Application to complete genomes. J. Mol. Biol. 2001, 305, 567–580. [Google Scholar] [CrossRef]
- Hastings, J.; Owen, G.; Dekker, A.; Ennis, M.; Kale, N.; Muthukrishnan, V.; Turner, S.; Swainston, N.; Mendes, P.; Steinbeck, C. ChEBI in 2016: Improved services and an expanding collection of metabolites. Nucleic Acids Res. 2016, 44, D1214–D1219. [Google Scholar] [CrossRef]
- Edgar, R.C. MUSCLE: Multiple sequence alignment with high accuracy and high throughput. Nucleic Acids Res. 2004, 32, 1792–1797. [Google Scholar] [CrossRef]
- Madeira, F.; Pearce, M.; Tivey, A.R.N.; Basutkar, P.; Lee, J.; Edbali, O.; Madhusoodanan, N.; Kolesnikov, A.; Lopez, R. Search and sequence analysis tools services from EMBL-EBI in 2022. Nucleic Acids Res. 2022, 50, W276–W279. [Google Scholar] [CrossRef] [PubMed]
- Saitou, N.; Nei, M. The neighbor-joining method: A new method for reconstructing phylogenetic trees. Mol. Biol. Evol. 1987, 4, 406–425. [Google Scholar] [CrossRef] [PubMed]
- Felsenstein, J. Evolutionary trees from DNA sequences: A maximum likelihood approach. J. Mol. Evol. 1981, 17, 368–376. [Google Scholar] [CrossRef] [PubMed]
- Tamura, K.; Stecher, G.; Kumar, S. MEGA11: Molecular Evolutionary Genetics Analysis Version 11. Mol. Biol. Evol. 2021, 38, 3022–3027. [Google Scholar] [CrossRef]
- Felsenstein, J. Confidence limits on phylogenies: An approach using the bootstrap. Evolution 1985, 39, 783–791. [Google Scholar] [CrossRef]
- Forrest, L.R.; Krämer, R.; Ziegler, C. The structural basis of secondary active transport mechanisms. Biochim. Biophys. Acta 2011, 1807, 167–188. [Google Scholar] [CrossRef] [PubMed]
- Tanford, C. Mechanism of Free Energy Coupling in Active Transport. Annu. Rev. Biochem. 1983, 52, 379–409. [Google Scholar] [CrossRef] [PubMed]
- Wirsching, S.; Michel, S.; Köhler, G.; Morschhäuser, J. Activation of the Multiple Drug Resistance Gene MDR1 in Fluconazole-Resistant, Clinical Candida albicans Strains Is Caused by Mutations in a trans-Regulatory Factor. J. Bacteriol. 2000, 182, 400–404. [Google Scholar] [CrossRef] [PubMed]
- Wirsching, S.; Michel, S.; Morschhauser, J. Targeted gene disruption in Candida albicans wild-type strains: The role of the MDR1 gene in fluconazole resistance of clinical Candida albicans isolates. Mol. Microbiol. 2000, 36, 856–865. [Google Scholar] [CrossRef] [PubMed]
- Yamada-Okabe, T.; Yamada-Okabe, H. Characterization of the CaNAG3, CaNAG4, and CaNAG6 genes of the pathogenic fungus Candida albicans: Possible involvement of these genes in the susceptibilities of cytotoxic agents. FEMS Microbiol. Lett. 2002, 212, 15–21. [Google Scholar] [CrossRef] [PubMed]
- Li, R.; Kumar, R.; Tati, S.; Puri, S.; Edgerton, M. Candida albicans Flu1-Mediated Efflux of Salivary Histatin 5 Reduces Its Cytosolic Concentration and Fungicidal Activity. Antimicrob. Agents Chemother. 2013, 57, 1832–1839. [Google Scholar] [CrossRef]
- Chen, K.-H.; Miyazaki, T.; Tsai, H.-F.; Bennett, J.E. The bZip transcription factor Cgap1p is involved in multidrug resistance and required for activation of multidrug transporter gene CgFLR1 in Candida glabrata. Gene 2007, 386, 63–72. [Google Scholar] [CrossRef] [PubMed]
- Costa, C.; Pires, C.; Cabrito, T.R.; Renaudin, A.; Ohno, M.; Chibana, H.; Sá-Correia, I.; Teixeira, M.C. Candida glabrata Drug: H+ Antiporter CgQdr2 Confers Imidazole Drug Resistance, Being Activated by Transcription Factor CgPdr1. Antimicrob. Agents Chemother. 2013, 57, 3159–3167. [Google Scholar] [CrossRef]
- Barchiesi, F.; Calabrese, D.; Sanglard, D.; Falconi Di Francesco, L.; Caselli, F.; Giannini, D.; Giacometti, A.; Gavaudan, S.; Scalise, G. Experimental Induction of Fluconazole Resistance in Candida tropicalis ATCC 750. Antimicrob. Agents Chemother. 2000, 44, 1578–1584. [Google Scholar] [CrossRef]
- Bowyer, P.; Mosquera, J.; Anderson, M.; Birch, M.; Bromley, M.; Denning, D.W. Identification of novel genes conferring altered azole susceptibility in Aspergillus fumigatus. FEMS Microbiol. Lett. 2012, 332, 10–19. [Google Scholar] [CrossRef] [PubMed]
- Thever, M.D.; Saier, M.H., Jr. Bioinformatic Characterization of P-Type ATPases Encoded Within the Fully Sequenced Genomes of 26 Eukaryotes. J. Membr. Biol. 2009, 229, 115–130. [Google Scholar] [CrossRef] [PubMed][Green Version]
- Rodríguez-Navarro, A.; Benito, B. Sodium or potassium efflux ATPase: A fungal, bryophyte, and protozoal ATPase. Biochim. Biophys. Acta 2010, 1798, 1841–1853. [Google Scholar] [CrossRef] [PubMed]
- Grigoryan, G.; Moore, D.T.; DeGrado, W.F. Transmembrane Communication: General Principles and Lessons from the Structure and Function of the M2 Proton Channel, K+ Channels, and Integrin Receptors. Annu. Rev. Biochem. 2011, 80, 211–237. [Google Scholar] [CrossRef] [PubMed]
- Beck, M.; Hurt, E. The nuclear pore complex: Understanding its function through structural insight. Nat. Rev. Mol. Cell Biol. 2017, 18, 73–89. [Google Scholar] [CrossRef] [PubMed]
- Paidhungat, M.; Garrett, S. A homolog of mammalian, voltage-gated calcium channels mediates yeast pheromone-stimulated Ca2+ uptake and exacerbates the cdc1(Ts) growth defect. Mol. Cell. Biol. 1997, 17, 6339–6347. [Google Scholar] [CrossRef] [PubMed]
- Bertl, A.; Ramos, J.; Ludwig, J.; Lichtenberg-Fraté, H.; Reid, J.; Bihler, H.; Calero, F.; Martinez, P.; Ljungdahl, P.O. Characterization of potassium transport in wild-type and isogenic yeast strains carrying all combinations of trk1, trk2 and tok1 null mutations. Mol. Microbiol. 2003, 47, 767–780. [Google Scholar] [CrossRef] [PubMed]
- Brand, A.; Lee, K.; Veses, V.; Gow, N.A.R. Calcium homeostasis is required for contact-dependent helical and sinusoidal tip growth in Candida albicans hyphae. Mol. Microbiol. 2009, 71, 1155–1164. [Google Scholar] [CrossRef] [PubMed]
- Benčina, M.; Bagar, T.; Lah, L.; Kraševec, N. A comparative genomic analysis of calcium and proton signaling/homeostasis in Aspergillus species. Fungal Genet. Biol. 2009, 46 (Suppl. 1), S93–S104. [Google Scholar] [CrossRef]
- Liu, M.; Du, P.; Heinrich, G.; Cox, G.M.; Gelli, A. Cch1 Mediates Calcium Entry in Cryptococcus neoformans and Is Essential in Low-Calcium Environments. Eukaryot. Cell 2006, 5, 1788–1796. [Google Scholar] [CrossRef]
- Prole, D.L.; Taylor, C.W. Identification and Analysis of Cation Channel Homologues in Human Pathogenic Fungi. PLoS ONE 2012, 7, e42404. [Google Scholar] [CrossRef]
- Theisen, U.; Straube, A.; Steinberg, G. Dynamic Rearrangement of Nucleoporins during Fungal “Open” Mitosis. Mol. Biol. Cell 2008, 19, 1230–1240. [Google Scholar] [CrossRef]
- Steinberg, G.; Schuster, M.; Theisen, U.; Kilaru, S.; Forge, A.; Martin-Urdiroz, M. Motor-driven motility of fungal nuclear pores organizes chromosomes and fosters nucleocytoplasmic transport. J. Cell Biol. 2012, 198, 343–355. [Google Scholar] [CrossRef] [PubMed]
- Rees, D.C.; Johnson, E.; Lewinson, O. ABC transporters: The power to change. Nat. Rev. Mol. Cell Biol. 2009, 10, 218–227. [Google Scholar] [CrossRef] [PubMed]
- Davidson, A.L.; Dassa, E.; Orelle, C.; Chen, J. Structure, Function, and Evolution of Bacterial ATP-Binding Cassette Systems. Microbiol. Mol. Biol. Rev. 2008, 72, 317–364. [Google Scholar] [CrossRef] [PubMed]
- Davidson, A.L.; Maloney, P.C. ABC transporters: How small machines do a big job. Trends Microbiol. 2007, 15, 448–455. [Google Scholar] [CrossRef] [PubMed]
- Dassa, E.; Bouige, P. The ABC of ABCs: A phylogenetic and functional classification of ABC systems in living organisms. Res. Microbiol. 2001, 152, 211–229. [Google Scholar] [CrossRef]
- Albers, S.-V.; Koning, S.M.; Konings, W.N.; Driessen, A.J. Insights into ABC Transport in Archaea. J. Bioenerg. Biomembr. 2004, 36, 5–15. [Google Scholar] [CrossRef]
- Xiong, J.; Feng, J.; Yuan, D.; Zhou, J.; Miao, W. Tracing the structural evolution of eukaryotic ATP binding cassette transporter superfamily. Sci. Rep. 2015, 5, 16724. [Google Scholar] [CrossRef]
- Saurin, W.; Hofnung, M.; Dassa, E. Getting In or Out: Early Segregation Between Importers and Exporters in the Evolution of ATP-Binding Cassette (ABC) Transporters. J. Mol. Evol. 1999, 48, 22–41. [Google Scholar] [CrossRef]
- Schneider, E.; Hunke, S. ATP-binding-cassette (ABC) transport systems: Functional and structural aspects of the ATP-hydrolyzing subunits/domains. FEMS Microbiol. Rev. 1998, 22, 1–20. [Google Scholar] [CrossRef]
- Ford, R.C.; Beis, K. Learning the ABCs one at a time: Structure and mechanism of ABC transporters. Biochem. Soc. Trans. 2019, 47, 23–36. [Google Scholar] [CrossRef]
- Juan-Carlos, P.-D.M.; Perla-Lidia, P.-P.; Stephanie-Talia, M.-M.; Mónica-Griselda, A.-M.; Luz-María, T.-E. ABC transporter superfamily. An updated overview, relevance in cancer multidrug resistance and perspectives with personalized medicine. Mol. Biol. Rep. 2021, 48, 1883–1901. [Google Scholar] [CrossRef] [PubMed]
- Gottesman, M.M.; Fojo, T.; Bates, S.E. Multidrug resistance in cancer: Role of ATP–dependent transporters. Nat. Rev. Cancer 2002, 2, 48–58. [Google Scholar] [CrossRef] [PubMed]
- Piddock, L.J.V. Multidrug-resistance efflux pumps-not just for resistance. Nat. Rev. Microbiol. 2006, 4, 629–636. [Google Scholar] [CrossRef] [PubMed]
- Bissinger, P.H.; Kuchler, K. Molecular cloning and expression of the Saccharomyces cerevisiae STS1 gene product. A yeast ABC transporter conferring mycotoxin resistance. J. Biol. Chem. 1994, 269, 4180–4186. [Google Scholar] [CrossRef]
- Kolaczkowski, M.; van der Rest, M.; Cybularz-Kolaczkowska, A.; Soumillion, J.-P.; Konings, W.N.; Goffeau, A. Anticancer Drugs, Ionophoric Peptides, and Steroids as Substrates of the Yeast Multidrug Transporter Pdr5p. J. Biol. Chem. 1996, 271, 31543–31548. [Google Scholar] [CrossRef] [PubMed]
- Kolaczowski, M.; Kolaczkowska, A.; Luczynski, J.; Witek, S.; Goffeau, A. In Vivo Characterization of the Drug Resistance Profile of the Major ABC Transporters and Other Components of the Yeast Pleiotropic Drug Resistance Network. Microb. Drug Resist. 1998, 4, 143–158. [Google Scholar] [CrossRef]
- Piper, P.; Mahé, Y.; Thompson, S.; Pandjaitan, R.; Holyoak, C.; Egner, R.; Mühlbauer, M.; Coote, P.; Kuchler, K. The pdr12 ABC transporter is required for the development of weak organic acid resistance in yeast. EMBO J. 1998, 17, 4257–4265. [Google Scholar] [CrossRef]
- Holyoak, C.D.; Bracey, D.; Piper, P.W.; Kuchler, K.; Coote, P.J. The Saccharomyces cerevisiae Weak-Acid-Inducible ABC Transporter Pdr12 Transports Fluorescein and Preservative Anions from the Cytosol by an Energy-Dependent Mechanism. J. Bacteriol. 1999, 181, 4644–4652. [Google Scholar] [CrossRef]
- Katzmann, D.J.; Epping, E.A.; Moye-Rowley, W.S. Mutational Disruption of Plasma Membrane Trafficking of Saccharomyces cerevisiae Yor1p, a Homologue of Mammalian Multidrug Resistance Protein. Mol. Cell. Biol. 1999, 19, 2998–3009. [Google Scholar] [CrossRef]
- Nishi, K.; Yoshida, M.; Nishimura, M.; Nishikawa, M.; Nishiyama, M.; Horinouchi, S.; Beppu, T. A leptomycin B resistance gene of Schizosaccharomyces pombe encodes a protein similar to the mammalian P-glycoproteins. Mol. Microbiol. 1992, 6, 761–769. [Google Scholar] [CrossRef]
- Nagao, K.; Taguchi, Y.; Arioka, M.; Kadokura, H.; Takatsuki, A.; Yoda, K.; Yamasaki, M. bfr1+, a novel gene of Schizosaccharomyces pombe which confers brefeldin A resistance, is structurally related to the ATP-binding cassette superfamily. J. Bacteriol. 1995, 177, 1536–1543. [Google Scholar] [CrossRef] [PubMed]
- Sanglard, D.; Odds, F.C. Resistance of Candida species to antifungal agents: Molecular mechanisms and clinical consequences. Lancet Infect. Dis. 2002, 2, 73–85. [Google Scholar] [CrossRef]
- Rogers, T.R.; Verweij, P.E.; Castanheira, M.; Dannaoui, E.; White, P.L.; Arendrup, M.C.; Subcommittee on Antifungal Susceptibility Testing of the EECfAST. Molecular mechanisms of acquired antifungal drug resistance in principal fungal pathogens and EUCAST guidance for their laboratory detection and clinical implications. J. Antimicrob. Chemother. 2022, 77, 2053–2073. [Google Scholar] [CrossRef]
- Sanglard, D.; Coste, A.T. Activity of Isavuconazole and Other Azoles against Candida Clinical Isolates and Yeast Model Systems with Known Azole Resistance Mechanisms. Antimicrob. Agents Chemother. 2016, 60, 229–238. [Google Scholar] [CrossRef]
- Prasad, R.; De Wergifosse, P.; Goffeau, A.; Balzi, E. Molecular cloning and characterization of a novel gene of Candida albicans, CDR1, conferring multiple resistance to drugs and antifungals. Curr. Genet. 1995, 27, 320–329. [Google Scholar] [CrossRef] [PubMed]
- Sanglard, D.; Ischer, F.; Monod, M.; Bille, J. Cloning of Candida albicans genes conferring resistance to azole antifungal agents: Characterization of CDR2, a new multidrug ABC transporter gene. Microbiology 1997, 143, 405–416. [Google Scholar] [CrossRef]
- Lamping, E.; Baret, P.V.; Holmes, A.R.; Monk, B.C.; Goffeau, A.; Cannon, R.D. Fungal PDR transporters: Phylogeny, topology, motifs and function. Fungal Genet. Biol. 2010, 47, 127–142. [Google Scholar] [CrossRef]
- Posteraro, B.; Sanguinetti, M.; Sanglard, D.; La Sorda, M.; Boccia, S.; Romano, L.; Morace, G.; Fadda, G. Identification and characterization of a Cryptococcus neoformans ATP binding cassette (ABC) transporter-encoding gene, CnAFR1, involved in the resistance to fluconazole. Mol. Microbiol. 2003, 47, 357–371. [Google Scholar] [CrossRef]
- Monod, M.; Feuermann, M.; Salamin, K.; Fratti, M.; Makino, M.; Alshahni, M.M.; Makimura, K.; Yamada, T. Trichophyton rubrum Azole Resistance Mediated by a New ABC Transporter, TruMDR3. Antimicrob. Agents Chemother. 2019, 63, e00863-19. [Google Scholar] [CrossRef]
- Bera, K.; Rani, P.; Kishor, G.; Agarwal, S.; Kumar, A.; Singh, D.V. Structural elucidation of transmembrane domain zero (TMD0) of EcdL: A multidrug resistance-associated protein (MRP) family of ATP-binding cassette transporter protein revealed by atomistic simulation. J. Biomol. Struct. Dyn. 2018, 36, 2938–2950. [Google Scholar] [CrossRef]
- Martins, M.P.; Franceschini, A.C.C.; Jacob, T.R.; Rossi, A.; Martinez-Rossi, N.M. Compensatory expression of multidrug-resistance genes encoding ABC transporters in dermatophytes. J. Med. Microbiol. 2016, 65, 605–610. [Google Scholar] [CrossRef] [PubMed]
- Costa, C.; Ribeiro, J.; Miranda, I.M.; Silva-Dias, A.; Cavalheiro, M.; Costa-De-Oliveira, S.; Rodrigues, A.G.; Teixeira, M.C. Clotrimazole Drug Resistance in Candida glabrata Clinical Isolates Correlates with Increased Expression of the Drug: H(+) Antiporters CgAqr1, CgTpo1_1, CgTpo3, and CgQdr2. Front. Microbiol. 2016, 7, 526. [Google Scholar] [CrossRef] [PubMed]
- Yu, J.; Bhatnagar, D.; Cleveland, T.E. Completed sequence of aflatoxin pathway gene cluster in Aspergillus parasiticus. FEBS Lett. 2004, 564, 126–130. [Google Scholar] [CrossRef]
- Omrane, S.; Audéon, C.; Ignace, A.; Duplaix, C.; Aouini, L.; Kema, G.; Walker, A.-S.; Fillinger, S. Plasticity of the MFS1 Promoter Leads to Multidrug Resistance in the Wheat Pathogen Zymoseptoria tritici. mSphere 2017, 2, e00393-17. [Google Scholar] [CrossRef] [PubMed]
- Goudela, S.; Tsilivi, H.; Diallinas, G. Comparative kinetic analysis of AzgA and Fcy21p, prototypes of the two major fungal hypoxanthine-adenine-guanine transporter families. Mol. Membr. Biol. 2006, 23, 291–303. [Google Scholar] [CrossRef]
- Cecchetto, G.; Amillis, S.; Diallinas, G.; Scazzocchio, C.; Drevet, C. The AzgA Purine Transporter of Aspergillus nidulans. Characterization of a protein belonging to a new phylogenetic cluster. J. Biol. Chem. 2004, 279, 3132–3141. [Google Scholar] [CrossRef]
- Zuckerkandl, E.; Pauling, L. Evolutionary divergence and convergence in proteins. In Evolving Genes and Proteins; Bryson, V., Vogel, H.J., Eds.; Academic Press: New York, NY, USA, 1965; pp. 97–166. [Google Scholar]
- Ortiz, D.F.; Kreppel, L.; Speiser, D.M.; Scheel, G.; McDonald, G.; Ow, D.W. Heavy metal tolerance in the fission yeast requires an ATP-binding cassette-type vacuolar membrane transporter. EMBO J. 1992, 11, 3491–3499. [Google Scholar] [CrossRef]
- Srinivasan, V.; Pierik, A.J.; Lill, R. Crystal Structures of Nucleotide-Free and Glutathione-Bound Mitochondrial ABC Transporter Atm1. Science 2014, 343, 1137–1140. [Google Scholar] [CrossRef]
- Philpott, C.C.; Leidgens, S.; Frey, A.G. Metabolic remodeling in iron-deficient fungi. Biochim. Biophys. Acta 2012, 1823, 1509–1520. [Google Scholar] [CrossRef]
- Kispal, G.; Csere, P.; Guiard, B.; Lill, R. The ABC transporter Atm1p is required for mitochondrial iron homeostasis. FEBS Lett. 1997, 418, 346–350. [Google Scholar] [CrossRef]
- Kispal, G.; Csere, P.; Prohl, C.; Lill, R. The mitochondrial proteins Atm1p and Nfs1p are essential for biogenesis of cytosolic Fe/S proteins. EMBO J. 1999, 18, 3981–3989. [Google Scholar] [CrossRef] [PubMed]
- Grigoras, I.; Lazard, M.; Plateau, P.; Blanquet, S. Functional characterization of the Saccharomyces cerevisiae ABC-transporter Yor1p overexpressed in plasma membranes. Biochim. Biophys. Acta 2008, 1778, 68–78. [Google Scholar] [CrossRef]
- Lazard, M.; Ha-Duong, N.-T.; Mounié, S.; Perrin, R.; Plateau, P.; Blanquet, S. Selenodiglutathione uptake by the Saccharomyces cerevisiae vacuolar ATP-binding cassette transporter Ycf1p. FEBS J. 2011, 278, 4112–4121. [Google Scholar] [CrossRef] [PubMed]
- Van Roermund, C.W.T.; Visser, W.F.; Ijlst, L.; Waterham, H.R.; Wanders, R.J.A. Differential substrate specificities of human ABCD1 and ABCD2 in peroxisomal fatty acid β-oxidation. Biochim. Biophys. Acta 2011, 1811, 148–152. [Google Scholar] [CrossRef] [PubMed]
- Oram, J.F.; Wolfbauer, G.; Tang, C.; Davidson, W.S.; Albers, J.J. An Amphipathic Helical Region of the N-terminal Barrel of Phospholipid Transfer Protein Is Critical for ABCA1-dependent Cholesterol Efflux. J. Biol. Chem. 2008, 283, 11541–11549. [Google Scholar] [CrossRef]
- Quistgaard, E.M.; Löw, C.; Guettou, F.; Nordlund, P. Understanding transport by the major facilitator superfamily (MFS): Structures pave the way. Nat. Rev. Mol. Cell Biol. 2016, 17, 123–132. [Google Scholar] [CrossRef]
- Pao, S.S.; Paulsen, I.T.; Saier, M.H., Jr. Major Facilitator Superfamily. Microbiol. Mol. Biol. Rev. 1998, 62, 1–34. [Google Scholar] [CrossRef]
- Reddy, V.S.; Shlykov, M.A.; Castillo, R.; Sun, E.I.; Saier, M.H., Jr. The major facilitator superfamily (MFS) revisited. FEBS J. 2012, 279, 2022–2035. [Google Scholar] [CrossRef]
- Saidijam, M.; Benedetti, G.; Ren, Q.; Xu, Z.; Hoyle, C.J.; Palmer, S.L.; Ward, A.; Bettaney, K.E.; Szakonyi, G.; Meuller, J.; et al. Microbial Drug Efflux Proteins of the Major Facilitator Superfamily. Curr. Drug Targets 2006, 7, 793–811. [Google Scholar] [CrossRef]
- Gulshan, K.; Moye-Rowley, W.S. Multidrug Resistance in Fungi. Eukaryot. Cell 2007, 6, 1933–1942. [Google Scholar] [CrossRef]
- Dos Santos, S.C.; Teixeira, M.C.; Dias, P.J.; Sã¡-Correia, I. MFS transporters required for multidrug/multixenobiotic (MD/MX) resistance in the model yeast: Understanding their physiological function through post-genomic approaches. Front. Physiol. 2014, 5, 180. [Google Scholar] [CrossRef]
- Cannon, R.D.; Lamping, E.; Holmes, A.R.; Niimi, K.; Baret, P.; Keniya, M.V.; Tanabe, K.; Niimi, M.; Goffeau, A.; Monk, B.C. Efflux-Mediated Antifungal Drug Resistance. Clin. Microbiol. Rev. 2009, 22, 291–321. [Google Scholar] [CrossRef]
- Sá-Correia, I.; dos Santos, S.C.; Teixeira, M.C.; Cabrito, T.R.; Mira, N.P. Drug:H+ antiporters in chemical stress response in yeast. Trends Microbiol. 2009, 17, 22–31. [Google Scholar] [CrossRef]
- Morschhäuser, J. Regulation of multidrug resistance in pathogenic fungi. Fungal Genet. Biol. 2010, 47, 94–106. [Google Scholar] [CrossRef]
- Prasad, R.; Nair, R.; Banerjee, A. Multidrug transporters of Candida species in clinical azole resistance. Fungal Genet. Biol. 2019, 132, 103252. [Google Scholar] [CrossRef]
- Wright, M.B.; Howell, E.A.; Gaber, R.F. Amino acid substitutions in membrane-spanning domains of Hol1, a member of the major facilitator superfamily of transporters, confer nonselective cation uptake in Saccharomyces cerevisiae. J. Bacteriol. 1996, 178, 7197–7205. [Google Scholar] [CrossRef]
- Del Sorbo, G.; Schoonbeek, H.; De Waard, M.A. Fungal Transporters Involved in Efflux of Natural Toxic Compounds and Fungicides. Fungal Genet. Biol. 2000, 30, 1–15. [Google Scholar] [CrossRef]
- Bozdag, G.O.; Uluisik, I.; Gulculer, G.S.; Karakaya, H.C.; Koc, A. Roles of ATR1 paralogs YMR279c and YOR378w in boron stress tolerance. Biochem. Biophys. Res. Commun. 2011, 409, 748–751. [Google Scholar] [CrossRef]
- Pantazopoulou, A.; Diallinas, G. Fungal nucleobase transporters. FEMS Microbiol. Rev. 2007, 31, 657–675. [Google Scholar] [CrossRef]
- Krypotou, E.; Evangelidis, T.; Bobonis, J.; Pittis, A.A.; Gabaldón, T.; Scazzocchio, C.; Mikros, E.; Diallinas, G. Origin, diversification and substrate specificity in the family of NCS1/FUR transporters. Mol. Microbiol. 2015, 96, 927–950. [Google Scholar] [CrossRef]
- Zeng, G.-F.; Pypaert, M.; Slayman, C.L. Epitope Tagging of the Yeast K+ Carrier Trk2p Demonstrates Folding That Is Consistent with a Channel-like Structure. J. Biol. Chem. 2004, 279, 3003–3013. [Google Scholar] [CrossRef]
- Masaryk, J.; Sychrová, H. Yeast Trk1 Potassium Transporter Gradually Changes Its Affinity in Response to Both External and Internal Signals. J. Fungi 2022, 8, 432. [Google Scholar] [CrossRef]
- Lee, H.; Kim, H. Membrane topology of transmembrane proteins: Determinants and experimental tools. Biochem. Biophys. Res. Commun. 2014, 453, 268–276. [Google Scholar] [CrossRef]
- Jungwirth, H.; Kuchler, K. Yeast ABC transporters—A tale of sex, stress, drugs and aging. FEBS Lett. 2006, 580, 1131–1138. [Google Scholar] [CrossRef]
- Keogh, J.P. Membrane Transporters in Drug Development. Adv. Pharmacol. 2012, 63, 1131–1138. [Google Scholar] [CrossRef]
- Delgado, N.; Hung, C.-Y.; Tarcha, E.; Gardner, M.J.; Cole, G.T. Profiling gene expression in Coccidioides posadasii. Med Mycol. 2004, 42, 59–71. [Google Scholar] [CrossRef]
- Carlin, A.F.; Beyhan, S.; Peña, J.F.; Stajich, J.E.; Viriyakosol, S.; Fierer, J.; Kirkland, T.N. Transcriptional Analysis of Coccidioides immitis Mycelia and Spherules by RNA Sequencing. J. Fungi 2021, 7, 366. [Google Scholar] [CrossRef]
- Zhou, Z.; Sun, N.; Wu, S.; Li, Y.-Q.; Wang, Y. Genomic data mining reveals a rich repertoire of transport proteins in Streptomyces. BMC Genom. 2016, 17 (Suppl. 7), 510. [Google Scholar] [CrossRef]
- Mendez, C.; Salas, J.A. ABC transporters in antibiotic-producing actinomycetes. FEMS Microbiol. Lett. 1998, 158, 1–8. [Google Scholar] [CrossRef]
- Duttke, S.H.; Beyhan, S.; Singh, R.; Neal, S.; Viriyakosol, S.; Fierer, J.; Kirkland, T.N.; Stajich, J.E.; Benner, C.; Carlin, A.F. Decoding Transcription Regulatory Mechanisms Associated with Coccidioides immitis Phase Transition Using Total RNA. mSystems 2022, 7, e0140421. [Google Scholar] [CrossRef]
- Whiston, E.; Wise, H.Z.; Sharpton, T.J.; Jui, G.; Cole, G.T.; Taylor, J.W. Comparative Transcriptomics of the Saprobic and Parasitic Growth Phases in Coccidioides spp. PLoS ONE 2012, 7, e41034. [Google Scholar] [CrossRef] [PubMed]
- Mitchell, N.M.; Sherrard, A.L.; Dasari, S.; Magee, D.M.; Grys, T.E.; Lake, D.F. Proteogenomic Re-Annotation of Coccidioides posadasii Strain Silveira. Proteomics 2018, 18, 1700173. [Google Scholar] [CrossRef] [PubMed]






| Species | Accession Number | Genome Size (Mbp) | # Proteins | # Transporters | % Transporters |
|---|---|---|---|---|---|
| Coccidioides immitis RS | GCF_000149335.2 | 28.9 | 9910 | 1288 | 13.0 |
| Coccidioides posadasii SOWgp | GCF_000151335.2 | 27.0 | 7227 | 1235 | 17.1 |
| Class | Subclass | C. immitis | C. posadasii |
|---|---|---|---|
| 1: Channels/Pores | 248 | 239 | |
| 1.A: α-Type Channels | 70 | 67 | |
| 1.B: β-Barrel Porins | 9 | 8 | |
| 1.C: Pore-Forming Toxins (Proteins and Peptides) | 17 | 14 | |
| 1.F: Vesicle Fusion Pores | 17 | 16 | |
| 1.H: Paracellular Channels | 4 | 4 | |
| 1.I: Membrane-bounded Channels | 104 | 103 | |
| 1.N: Cell Fusion Pores | 5 | 5 | |
| 1.P: Non-Envelop Virus Penitration Complex: A complex of host cell proteins that allow non-envelop virus to penetrate the endoplasmic reticular membrane. | 9 | 10 | |
| 1.Q: Fungal Septal Pores | 8 | 8 | |
| 1.R: Membrane Contact Site for Interorganellar Transport | 4 | 3 | |
| 1.W: Phage Portal Protein Subclass | 1 | 1 | |
| 2: Electrochemical Potential-driven Transporters | 358 | 343 | |
| 2.A: Porters (uniporters, symporters, antiporters) | 353 | 338 | |
| 2.D: Transcompartment Lipid Carrier | 5 | 5 | |
| 3: Primary Active Transporters | 293 | 281 | |
| 3.A: P-P-bond-hydrolysis-driven transporters | 244 | 232 | |
| 3.B: Decarboxylation-driven transporters | 3 | 3 | |
| 3.D: Oxidoreduction-driven transporters | 44 | 44 | |
| 3.E: Light absorption-driven transporters | 2 | 2 | |
| 4: Group Translocators | 36 | 37 | |
| 4.C: Acyl CoA ligase-coupled transporters | 23 | 25 | |
| 4.D: Polysaccharide Synthase/Exporters | 8 | 8 | |
| 4.E: Vacuolar Polyphosphate Polymerase-catalyzed Group Translocators | 2 | 2 | |
| 4.F: Choline/EthanolaminePhosphotransferase 1 | 3 | 2 | |
| 5: Transmembrane Electron Carriers | 12 | 12 | |
| 5.B: Transmembrane 1-electron transfer carriers | 12 | 12 | |
| 8: Accessory Factors Involved in Transport | 150 | 140 | |
| 8.A: Auxiliary transport proteins | 150 | 140 | |
| 9: Incompletely Characterized Transport Systems | 191 | 183 | |
| 9.A: Recognized transporters of unknown biochemical mechanism | 74 | 71 | |
| 9.B: Putative transport proteins | 117 | 112 | |
| Total | 1288 | 1235 | |
| # TMSs | C. immitis | C. posadasii |
|---|---|---|
| 0 | 658 | 640 |
| 1 | 79 | 74 |
| 2 | 30 | 28 |
| 3 | 33 | 29 |
| 4 | 39 | 37 |
| 5 | 35 | 38 |
| 6 | 35 | 29 |
| 7 | 46 | 48 |
| 8 | 42 | 40 |
| 9 | 32 | 35 |
| 10 | 63 | 59 |
| 11 | 64 | 59 |
| 12 | 87 | 81 |
| 13 | 21 | 13 |
| 14 | 15 | 17 |
| 15 | 4 | 3 |
| 16 | 3 | 3 |
| 18 | 1 | 1 |
| 22 | 1 | 1 |
Publisher’s Note: MDPI stays neutral with regard to jurisdictional claims in published maps and institutional affiliations. |
© 2022 by the authors. Licensee MDPI, Basel, Switzerland. This article is an open access article distributed under the terms and conditions of the Creative Commons Attribution (CC BY) license (https://creativecommons.org/licenses/by/4.0/).
Share and Cite
Cai, H.; Zhang, H.; Guo, D.H.; Wang, Y.; Gu, J. Genomic Data Mining Reveals Abundant Uncharacterized Transporters in Coccidioides immitis and Coccidioides posadasii. J. Fungi 2022, 8, 1064. https://doi.org/10.3390/jof8101064
Cai H, Zhang H, Guo DH, Wang Y, Gu J. Genomic Data Mining Reveals Abundant Uncharacterized Transporters in Coccidioides immitis and Coccidioides posadasii. Journal of Fungi. 2022; 8(10):1064. https://doi.org/10.3390/jof8101064
Chicago/Turabian StyleCai, Hong, Hao Zhang, Daniel H. Guo, Yufeng Wang, and Jianying Gu. 2022. "Genomic Data Mining Reveals Abundant Uncharacterized Transporters in Coccidioides immitis and Coccidioides posadasii" Journal of Fungi 8, no. 10: 1064. https://doi.org/10.3390/jof8101064
APA StyleCai, H., Zhang, H., Guo, D. H., Wang, Y., & Gu, J. (2022). Genomic Data Mining Reveals Abundant Uncharacterized Transporters in Coccidioides immitis and Coccidioides posadasii. Journal of Fungi, 8(10), 1064. https://doi.org/10.3390/jof8101064

