Occurrence of Pathogenic and Allergenic Molds in the Outdoor and Indoor Environment of a Major Hospital and Molecular Epidemiology of Aspergillus fumigatus in Kuwait
Abstract
1. Introduction
2. Materials and Methods
2.1. Environmental Sampling, Clinical Samples and Culture
2.2. DNA Isolation and Molecular Identification
2.3. Antifungal Drug Susceptibility Testing
2.4. Ehrlich Test
2.5. Detection of Mutations in the Promoter and Coding Regions of cyp51A
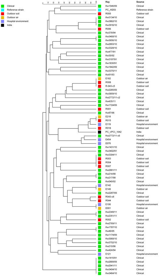
2.6. Short Tandem Repeat (STR) Typing
3. Results
4. Discussion
5. Conclusions
Supplementary Materials
Author Contributions
Funding
Institutional Review Board Statement
Informed Consent Statement
Data Availability Statement
Acknowledgments
Conflicts of Interest
References
- Brown, G.D.; Denning, D.W.; Gow, N.A.; Levitz, S.M.; Netea, M.G.; White, T.C. Hidden killers: Human fungal infections. Sci. Transl. Med. 2012, 4, 165rv13. [Google Scholar] [CrossRef] [PubMed]
- Ahmad, S.; Joseph, L.; Parker, J.E.; Asadzadeh, M.; Kelly, S.L.; Meis, J.F.; Khan, Z. ERG6 and ERG2 are major targets conferring reduced susceptibility to amphotericin B in clinical Candida glabrata isolates in Kuwait. Antimicrob. Agents Chemother. 2019, 63, e1900-19. [Google Scholar] [CrossRef] [PubMed]
- Wiederhold, N.P. Emerging fungal infections: New species, new names, and antifungal resistance Clin. Chem. 2021, 68, 83–90. [Google Scholar] [CrossRef] [PubMed]
- Ahmad, S.; Asadzadeh, M. Strategies to prevent the transmission of Candida auris in health care facilities. Curr. Fung. Infect. Rep. 2023, 17, 36–48. [Google Scholar] [CrossRef]
- Zhang, Z.; Bills, G.F.; An, Z. Advances in the treatment of invasive fungal disease. PLoS Pathog. 2023, 19, e1011322. [Google Scholar] [CrossRef]
- Ahmad, S.; Asadzadeh, M.; Al-Sweih, N.; Khan, Z. Spectrum and management of rare Candida/yeast infections in Kuwait in the Middle East. Therap. Adv. Infect. Dis. 2024, 11, 20499361241263733. [Google Scholar] [CrossRef]
- de S Araújo, G.R.; Souza, W.; Frases, S. The hidden pathogenic potential of environmental fungi. Future Microbiol. 2017, 12, 1533–1540. [Google Scholar] [CrossRef]
- Denham, S.T.; Wambaugh, M.A.; Brown, J.C.S. How environmental fungi cause a range of clinical outcomes in susceptible hosts. J. Mol. Biol. 2019, 431, 2982–3009. [Google Scholar] [CrossRef]
- Machiavello Roman, F.J.; Pischel, L.; Azar, M.M. Lung infections due to emerging fungal pathogens. Curr. Opin. Pulm. Med. 2024, 30, 258–265. [Google Scholar] [CrossRef]
- Khan, Z.U.; Ahmad, S.; Mokaddas, E.; Said, T.; Nair, M.P.; Halim, M.A.; Nampoory, M.R.; McGinnis, M.R. Cerebral aspergillosis diagnosed by detection of Aspergillus flavus-specific DNA, galactomannan and (1-->3)-β-D-glucan in clinical specimens. J. Med. Microbiol. 2007, 56, 129–132. [Google Scholar] [CrossRef][Green Version]
- Mokaddas, E.; Burhamah, M.H.; Ahmad, S.; Khan, Z.U. Invasive pulmonary aspergillosis due to Aspergillus terreus: Value of DNA, galactomannan, and (1–3)-β-D-glucan detection in serum samples as adjunct to diagnosis. J. Med. Microbiol. 2010, 59, 1519–1523. [Google Scholar] [CrossRef] [PubMed][Green Version]
- Kosmidis, C.; Denning, D.W. The clinical spectrum of pulmonary aspergillosis. Thorax 2015, 70, 270–277. [Google Scholar] [CrossRef] [PubMed]
- Lucio, J.; Alcazar-Fuoli, L.; Gil, H.; Cano-Pascual, S.; Hernandez-Egido, S.; Cuetara, M.S.; Mellado, E. Distribution of Aspergillus species and prevalence of azole resistance in clinical and environmental samples from a Spanish hospital during a three-year study period. Mycoses 2024, 67, e13719. [Google Scholar] [CrossRef] [PubMed]
- Evans, T.J.; Lawal, A.; Kosmidis, C.; Denning, D.W. Chronic pulmonary aspergillosis: Clinical presentation and management. Semin. Respir. Crit. Care Med. 2024, 45, 88–101. [Google Scholar] [CrossRef]
- Shah, A.; Panjabi, C. Allergic aspergillosis of the respiratory tract. Eur. Respir. Rev. 2014, 23, 8–29. [Google Scholar] [CrossRef]
- Kontoyiannis, D.P.; Marr, K.A.; Park, B.J.; Alexander, B.D.; Anaissie, E.J.; Walsh, T.J.; Ito, J.; Andes, D.R.; Baddley, J.W.; Brown, J.M.; et al. Prospective surveillance for invasive fungal infections in hematopoietic stem cell transplant recipients, 2001–2006: Overview of the Transplant-Associated Infection Surveillance Network (TRANSNET) Database. Clin. Infect. Dis. 2010, 50, 1091–1100. [Google Scholar] [CrossRef]
- Dimopoulos, G.; Frantzeskaki, F.; Poulakou, G.; Armaganidis, A. Invasive aspergillosis in the intensive care unit. Ann. N. Y. Acad. Sci. 2012, 1272, 31–39. [Google Scholar] [CrossRef]
- Al-Wathiqi, F.; Ahmad, S.; Khan, Z. Molecular characterization and antifungal susceptibility profile of Aspergillus flavus isolates recovered from clinical specimens in Kuwait. BMC Infect. Dis. 2013, 13, 126. [Google Scholar] [CrossRef]
- Wang, Y.; Zhang, L.; Zhou, L.; Zhang, M.; Xu, Y. Epidemiology, drug susceptibility, and clinical risk factors in patients with invasive aspergillosis. Front. Public Health 2022, 10, 835092. [Google Scholar] [CrossRef]
- Kanaujia, R.; Singh, S.; Rudramurthy, S.M. Aspergillosis: An update on clinical spectrum, diagnostic schemes, and management. Curr. Fungal Infect. Rep. 2023, 17, 144–155. [Google Scholar] [CrossRef]
- Koulenti, D.; Papathanakos, G.; Blot, S. Invasive pulmonary aspergillosis in the ICU: Tale of a broadening risk profile. Curr. Opin. Crit. Care. 2023, 29, 463–469. [Google Scholar] [CrossRef] [PubMed]
- Machado, M.; Fortún, J.; Muñoz, P. Invasive aspergillosis: A comprehensive review. Med. Clin. 2024, 163, 189–198. [Google Scholar] [CrossRef] [PubMed]
- Feys, S.; Carvalho, A.; Clancy, C.J.; Gangneux, J.P.; Hoenigl, M.; Lagrou, K.; Rijnders, B.J.A.; Seldeslachts, L.; Vanderbeke, L.; van de Veerdonk, F.L.; et al. Influenza-associated and COVID-19-associated pulmonary aspergillosis in critically ill patients. Lancet Respir. Med. 2024, 12, 728–742. [Google Scholar] [CrossRef] [PubMed]
- Cadena, J.; Thompson, G.R., III; Patterson, T.F. Aspergillosis: Epidemiology, diagnosis, and treatment. Infect. Dis. Clin. N. Am. 2021, 35, 415–434. [Google Scholar] [CrossRef]
- Lestrade, P.P.A.; Meis, J.F.; Melchers, W.J.G.; Verweij, P.E. Triazole resistance in Aspergillus fumigatus: Recent insights and challenges for patient management. Clin. Microbiol. Infect. 2019, 25, 799–806. [Google Scholar] [CrossRef]
- Wiederhold, N.P.; Verweij, P.E. Aspergillus fumigatus and pan-azole resistance: Who should be concerned? Curr. Opin. Infect. Dis. 2020, 33, 290–297. [Google Scholar] [CrossRef]
- Allizond, V.; Comini, S.; Bianco, G.; Costa, C.; Boattini, M.; Mandras, N.; Banche, G.; Cuffini, A.M.; Cavallo, R. Exposure to the agricultural fungicide tebuconazole promotes Aspergillus fumigatus cross-resistance to clinical azoles. New Microbiol. 2021, 44, 234–240. [Google Scholar]
- Verweij, P.E.; Song, Y.; Buil, J.B.; Zhang, J.; Melchers, W.J.G. Antifungal resistance in pulmonary aspergillosis. Semin. Respir. Crit. Care Med. 2024, 45, 32–40. [Google Scholar] [CrossRef]
- Sewell, T.R.; Zhang, Y.; Brackin, A.P.; Shelton, J.M.G.; Rhodes, J.; Fisher, M.C. Elevated prevalence of azole-resistant Aspergillus fumigatus in urban versus rural environments in the United Kingdom. Antimicrob. Agents Chemother. 2019, 63, e00548-19. [Google Scholar] [CrossRef]
- Bosetti, D.; Neofytos, D. Invasive aspergillosis and the impact of azole-resistance. Curr. Fungal Infect. Rep. 2023, 17, 77–86. [Google Scholar] [CrossRef]
- Loukou, E.; Jensen, N.F.; Rohde, L.; Andersen, B. Damp buildings: Associated fungi and how to find them. J. Fungi 2024, 10, 108. [Google Scholar] [CrossRef] [PubMed]
- Khan, Z.; Ahmad, S.; Joseph, L. Aerial prevalence of Aspergillus calidoustus isolates in and around a tertiary care hospital in Kuwait and assessment of their pathogenicity. J. Clin. Microbiol. 2014, 52, 3402–3405. [Google Scholar] [CrossRef] [PubMed][Green Version]
- Ahmad, S.; Khan, Z.; Hagen, F.; Meis, J.F. Occurrence of triazole-resistant Aspergillus fumigatus with TR34/L98H mutations in outdoor and hospital environment in Kuwait. Environ. Res. 2014, 133, 20–26. [Google Scholar] [CrossRef]
- Ahmad, S.; Joseph, L.; Hagen, F.; Meis, J.F.; Khan, Z. Concomitant occurrence of itraconazole-resistant and -susceptible strains of Aspergillus fumigatus in routine cultures. J. Antimicrob. Chemother. 2015, 70, 412–415. [Google Scholar] [CrossRef]
- Asadzadeh, M.; Alobaid, K.; Ahmad, S.; Mazloum, S. First report of azole-resistant Aspergillus fumigatu with TR46/Y121F/T289A mutations in Kuwait and an update on their occurrence in the Middle East. J. Fungi 2023, 9, 784. [Google Scholar] [CrossRef]
- Hageskal, G.; Knutsen, A.K.; Gaustad, P.; de Hoog, G.S.; Skaar, I. Diversity and significance of mold species in Norwegian drinking water. Appl. Environ. Microbiol. 2006, 72, 7586–7893. [Google Scholar] [CrossRef]
- Khan, Z.U.; Ahmad, S.; Theyyathel, A.M. Detection of Aspergillus fumigatus-specific DNA, (1–3)-β -D-glucan and galactomannan in serum and bronchoalveolar lavage specimens of experimentally infected rats. Mycoses 2008, 51, 129–135. [Google Scholar] [CrossRef]
- Ahmad, S.; Khan, Z.U.; Theyyathel, A.M. Diagnostic value of DNA, (1–3)-β-D-glucan, and galactomannan detection in serum and bronchoalveolar lavage of mice experimentally infected with Aspergillus terreus. Diagn. Microbiol. Infect. Dis. 2007, 59, 165–171. [Google Scholar] [CrossRef]
- Khan, Z.U.; Ahmad, S.; Hagen, F.; Fell, J.W.; Kowshik, T.; Chandy, R.; Boekhout, T. Cryptococcus randhawai sp. nov., a novel anamorphic basidiomycetous yeast isolated from tree trunk hollow of Ficus religiosa (peepal tree) from New Delhi, India. Antonie Van Leeuwenhoek 2010, 97, 253–259. [Google Scholar] [CrossRef]
- Khan, Z.; Ahmad, S.; Al-Ghimlas, F.; Al-Mutairi, S.; Joseph, L.; Chandy, R.; Sutton, D.A.; Guarro, J. Purpureocillium lilacinum as a cause of cavitary pulmonary disease: A new clinical presentation and observations on atypical morphologic characteristics of the isolate. J. Clin. Microbiol. 2012, 50, 1800–1804. [Google Scholar] [CrossRef]
- Lass-Flörl, C. Susceptibility testing in Aspergillus species complex. Clin. Microbiol. Infect. 2013, 20 (Suppl. S6), 49–53. [Google Scholar] [CrossRef] [PubMed]
- Burgel, P.R.; Baixench, M.T.; Amsellem, M.; Audureau, E.; Chapron, J.; Kanaan, R.; Honoré, I.; Dupouy-Camet, J.; Dusser, D.; Klaassen, C.H.; et al. High prevalence of azole-resistant Aspergillus fumigatus in adults with cystic fibrosis exposed to itraconazole. Antimicrob. Agents Chemother. 2012, 56, 869–874. [Google Scholar] [CrossRef]
- Guinea, J. Updated EUCAST clinical breakpoints against Aspergillus, implications for the clinical microbiology laboratory. J. Fungi 2020, 6, 343. [Google Scholar] [CrossRef] [PubMed]
- Samson, R.A.; Noonim, P.; Meijer, M.; Houbraken, J.; Frisvad, J.C.; Varga, J. Diagnostic tools to identify black aspergilli. Stud. Mycol. 2007, 59, 129–415. [Google Scholar] [CrossRef]
- Ahmad, S.; Khan, Z.; Hagen, F.; Meis, J.F. Simple, low-cost molecular assays for TR34/L98H mutations in the cyp51A gene for rapid detection of triazole-resistant Aspergillus fumigatus isolates. J. Clin. Microbiol. 2014, 52, 2223–2227. [Google Scholar] [CrossRef]
- de Valk, H.A.; Meis, J.F.; Curfs, I.M.; Muehlethaler, K.; Mouton, J.W.; Klaassen, C.H. Use of a novel panel of nine short tandem repeats for exact and high-resolution fingerprinting of Aspergillus fumigatus isolates. J. Clin. Microbiol. 2005, 43, 4112–4120. [Google Scholar] [CrossRef]
- Al Salameen, F.; Habibi, N.; Uddin, S.; Al Mataqi, K.; Kumar, V.; Al Doaij, B.; Al Amad, S.; Al Ali, E.; Shirshikhar, F. Spatio-temporal variations in bacterial and fungal community associated with dust aerosol in Kuwait. PLoS ONE 2020, 15, e0241283. [Google Scholar] [CrossRef]
- Lee, T.Y.; Price, D.; Yadav, C.P.; Roy, R.; Lim, L.H.M.; Wang, E.; Wechsler, M.E.; Jackson, D.J.; Busby, J.; Heaney, L.G.; et al. International variation in severe exacerbation rates in patients with severe asthma. Chest 2024, 166, 28–38. [Google Scholar] [CrossRef]
- Achilleos, S.; Al-Ozairi, E.; Alahmad, B.; Garshick, E.; Neophytou, A.M.; Bouhamra, W.; Yassin, M.F.; Koutrakis, P. Acute effects of air pollution on mortality: A 17-year analysis in Kuwait. Environ. Int. 2019, 126, 476–483. [Google Scholar] [CrossRef]
- Haas, D.; Habib, J.; Luxner, J.; Galler, H.; Zarfel, G.; Schlacher, R.; Friedl, H.; Reinthaler, F.F. Comparison of background levels of culturable fungal spore concentrations in indoor and outdoor air in southeastern Austria. Atm. Environ. 2014, 98, 640–647. [Google Scholar] [CrossRef]
- Tseng, C.C.; Huang, N.; Hsieh, C.J.; Hung, C.C.; Guo, Y.L. Contribution of visible surface mold to airborne fungal concentration as assessed by digital image quantification. Pathogens 2021, 10, 1032. [Google Scholar] [CrossRef] [PubMed]
- Hasnain, S.M.; Al-Frayh, A.S.; Al-Suwaine, A.; Gad-El-Rab, M.O.; Fatima, K.; Al-Sedairy, S. Cladosporium and respiratory allergy: Diagnostic implications in Saudi Arabia. Mycopathologia 2004, 157, 171–179. [Google Scholar] [CrossRef] [PubMed]
- Hasnain, S.M.; Al-Frayh, A.S.; Subiza, J.L.; Fernández-Caldas, E.; Casanovas, M.; Geith, T.; Gad-El-Rab, M.O.; Koshak, E.; Al-Mehdar, H.; Al-Sowaidi, S.; et al. Sensitization to indigenous pollen and molds and other outdoor and indoor allergens in allergic patients from Saudi Arabia, United Arab Emirates, and Sudan. World Allergy Organ. J. 2012, 5, 59–65. [Google Scholar]
- Ziaee, A.; Zia, M.; Goli, M. Identification of saprophytic and allergenic fungi in indoor and outdoor environments. Environ. Monit. Assess. 2018, 190, 574. [Google Scholar] [CrossRef]
- Ghazanfari, M.; Yazdani Charati, J.; Keikha, N.; Kholoujini, M.; Kermani, F.; Nasirzadeh, Y.; Roohi, B.; Minooeianhaghighi, M.H.; Salari, B.; Jeddi, S.A.; et al. Indoor environment assessment of special wards of educational hospitals for the detection of fungal contamination sources: A multi-center study (2019–2021). Curr. Med. Mycol. 2022, 8, 1–8. [Google Scholar] [CrossRef]
- Yousefzadeh, A.; Maleki, A.; Athar, S.D.; Darvishi, E.; Ahmadi, M.; Mohammadi, E.; Tang, V.T.; Kalmarzi, R.N.; Kashefi, H. Evaluation of bio-aerosols type, density, and modeling of dispersion in inside and outside of different wards of educational hospital. Environ. Sci. Pollut. Res. Int. 2022, 29, 14143–14157. [Google Scholar] [CrossRef]
- Tham, R.; Erbas, B.; Dharmage, S.C.; Tang, M.L.; Aldakheel, F.; Lodge, C.J.; Thomas, P.S.; Taylor, P.E.; Abramson, M.J.; Lowe, A.J. Outdoor fungal spores and acute respiratory effects in vulnerable individuals. Environ. Res. 2019, 178, 108675. [Google Scholar] [CrossRef]
- Agarwal, R.; Sehgal, I.S.; Muthu, V.; Denning, D.W.; Chakrabarti, A.; Soundappan, K.; Garg, M.; Rudramurthy, S.M.; Dhooria, S.; Armstrong-James, D.; et al. Revised ISHAM-ABPA working group clinical practice guidelines for diagnosing, classifying and treating allergic bronchopulmonary aspergillosis/mycoses. Eur. Respir. J. 2024, 63, 2400061. [Google Scholar] [CrossRef]
- Bahkali, A.H.; Paez, S. Fungal flora in house dust in Riyadh, Saudi Arabia. Mycoses 1999, 42, 339–343. [Google Scholar] [CrossRef]
- El-Samawaty, A.M.A.; Yassin, M.A.; Abdel-Wahab, M.A. Airborne fungi in outdoor air of Riyadh City, Kingdom of Saudi Arabia. Fresenius Environ. Bull. 2018, 27, 2943–2950. [Google Scholar]
- Aghaei-Gharehbolagh, S.; Shams-Ghahfarokhi, M.; Amanloo, S.; Razzaghi-Abyaneh, M. Molecular characterization of aspergilli isolated from outdoor air. J. Mycol. Med. 2018, 28, 606–611. [Google Scholar] [CrossRef] [PubMed]
- Behbehani, N.; Arifhodzic, N.; Al-Mousawi, M.; Marafie, S.; Ashkanani, L.; Moussa, M.; Al-Duwaisan, A. The seasonal variation in allergic rhinitis and its correlation with outdoor allergens in Kuwait. Int. Arch. Allergy Immunol. 2004, 133, 164–167. [Google Scholar] [CrossRef] [PubMed]
- Al-Dousari, A.M.; Ibrahim, M.I.; Al-Dousari, N.; Ahmed, M.; Al-Awadhi, S. Pollen in aeolian dust with relation to allergy and asthma in Kuwait. Aerobiologia 2018, 34, 325–336. [Google Scholar] [CrossRef]
- Gautier, M.; Normand, A.-C.; Ranque, S. Previously unknown species of Aspergillus. Clin. Microbiol. Infect. 2016, 22, 662–669. [Google Scholar] [CrossRef]
- Novey, H.S.; Wells, I.D. Allergic bronchopulmonary aspergillosis caused by Aspergillus ochraceus. Am. J. Clin. Pathol. 1978, 70, 840–843. [Google Scholar] [CrossRef]
- Guarro, J.; Kallas, E.G.; Godoy, P.; Karenina, A.; Gené, J.; Stchigel, A.; Colombo, A.L. Cerebral aspergillosis caused by Neosartorya hiratsukae, Brazil. Emerg. Infect. Dis. 2002, 8, 989–991. [Google Scholar] [CrossRef]
- Hakamifard, A.; Hashemi, M.; Fakhim, H.; Aboutalebian, S.; Hajiahmadi, S.; Mohammadi, R. Fatal disseminated aspergillosis in an immunocompetent patient with COVID-19 due to Aspergillus ochraceus. J. Mycol. Med. 2021, 31, 101124. [Google Scholar] [CrossRef]
- Naidu, J.; Singh, S.M. Aspergillus chevalieri (Mangin) Thom and Church: A new opportunistic pathogen of human cutaneous aspergillosis. Mycoses 1994, 37, 271–274. [Google Scholar] [CrossRef]
- Siqueira, J.P.Z.; Sutton, D.A.; Gené, J.; García, D.; Wiederhold, N.; Guarro, J. Species of Aspergillus section Aspergillus from clinical samples in the United States. Med. Mycol. 2018, 56, 541–550. [Google Scholar] [CrossRef]
- Badali, H.; Shokohi, T.; Khodavaisy, S.; Moazeni, M.; Farhadi, M.; Nabili, M. Molecular typing of clinical and environmental Aspergillus fumigatus isolates from Iran using microsatellites. Curr. Med. Mycol. 2021, 7, 25–30. [Google Scholar] [CrossRef]
- Morais, S.; Toscano, C.; Simões, H.; Carpinteiro, D.; Viegas, C.; Veríssimo, C.; Sabino, R. Comparison of multi-locus genotypes detected in Aspergillus fumigatus isolated from COVID associated pulmonary aspergillosis (CAPA) and from other clinical and environmental sources. J. Fungi 2023, 9, 298. [Google Scholar] [CrossRef] [PubMed]
- Hiel, S.J.P.; Hendriks, A.C.A.; Eijkenboom, J.J.A.; Bosch, T.; Coolen, J.P.M.; Melchers, W.J.G.; Anröchte, P.; Camps, S.M.T.; Verweij, P.E.; Zhang, J.; et al. Aspergillus outbreak in an intensive care unit: Source analysis with whole genome sequencing and short tandem repeats. J. Fungi 2024, 10, 51. [Google Scholar] [CrossRef] [PubMed]
- Chowdhary, A.; Kathuria, S.; Randhawa, H.S.; Gaur, S.N.; Klaassen, C.H.; Meis, J.F. Isolation of multiple-triazole-resistant Aspergillus fumigatus strains carrying the TR/L98H mutations in the cyp51A gene in India. J. Antimicrob. Chemother. 2012, 67, 362–366. [Google Scholar] [CrossRef] [PubMed]
- Chowdhary, A.; Sharma, C.; Kathuria, S.; Hagen, F.; Meis, J.F. Prevalence and mechanism of triazole resistance in Aspergillus fumigatus in a referral chest hospital in Delhi, India and an update of the situation in Asia. Front. Microbiol. 2015, 6, 428. [Google Scholar] [CrossRef]
- Chen, Y.; Lu, Z.; Zhao, J.; Zou, Z.; Gong, Y.; Qu, F.; Bao, Z.; Qiu, G.; Song, M.; Zhang, Q.; et al. Epidemiology and molecular characterization of azole resistance in clinical and environmental Aspergillus fumigatus isolates from China. Antimicrob. Agents Chemother. 2016, 60, 5878–5884. [Google Scholar] [CrossRef]
- Dunne, K.; Hagen, F.; Pomeroy, N.; Meis, J.F.; Rogers, T.R. Intercountry transfer of triazole-resistant Aspergillus fumigatus on plant bulbs. Clin. Infect. Dis. 2017, 65, 147–149. [Google Scholar] [CrossRef]
- Nakano, Y.; Tashiro, M.; Urano, R.; Kikuchi, M.; Ito, N.; Moriya, E.; Shirahige, T.; Mishima, M.; Takazono, T.; Miyazaki, T.; et al. Characteristics of azole-resistant Aspergillus fumigatus attached to agricultural products imported to Japan. J. Infect. Chemother. 2020, 26, 1021–1025. [Google Scholar] [CrossRef]
- Denning, D.W.; Bowyer, P. Voriconazole resistance in Aspergillus fumigatus: Should we be concerned? Clin. Infect. Dis. 2013, 57, 521–523. [Google Scholar] [CrossRef]
- Viscoli, C.; Cornely, O.A. Diagnosis and management of Aspergillus diseases: Executive summary of the 2017 ESCMID-ECMM-ERS guideline. Clin. Microbiol. Infect. 2018, 24 (Suppl. S1), e1–e38. [Google Scholar]


| Molds Isolated | Number of Colony-Forming Units (CFUs) Recovered from | Total | ||||||
|---|---|---|---|---|---|---|---|---|
| Indoor Hospital Samples | Outdoor Air | |||||||
| MICU | I-ICU | SICU | Ward-3 | Ward-5 | Ground Level | Above Ground Level * | ||
| Cladosporium spp. | 27 | 21 | 21 | 261 | 189 | 912 | 880 | 2311 |
| Aspergillus spp. | 59 | 64 | 68 | 105 | 95 | 430 | 506 | 1327 |
| Penicillium spp. | 128 | 75 | 61 | 119 | 108 | 312 | 522 | 1325 |
| Pacelomyces spp. | 48 | 15 | 27 | 40 | 77 | 64 | 202 | 473 |
| Alternaria spp. | 0 | 2 | 1 | 10 | 15 | 118 | 72 | 218 |
| Bipolaris spp. | 1 | 0 | 1 | 7 | 2 | 70 | 52 | 133 |
| Neurospora crassa | 0 | 4 | 1 | 0 | 0 | 16 | 46 | 67 |
| Rhizopus spp. | 4 | 0 | 0 | 7 | 0 | 22 | 4 | 37 |
| Fusarium spp. | 0 | 1 | 0 | 9 | 7 | 2 | 12 | 31 |
| Nigrospora sphaerica | 0 | 0 | 0 | 0 | 0 | 20 | 2 | 22 |
| Ulocladium spp. | 0 | 0 | 0 | 0 | 0 | 18 | 4 | 22 |
| Syncephalastrum spp. | 0 | 1 | 0 | 2 | 2 | 0 | 0 | 5 |
| Chaetomium spp. | 0 | 0 | 0 | 2 | 3 | 0 | 0 | 5 |
| Acremonium spp. | 0 | 0 | 0 | 0 | 0 | 2 | 0 | 2 |
| Mucor circinelloides | 0 | 0 | 0 | 0 | 0 | 0 | 2 | 2 |
| Scopulariopsis spp. | 0 | 0 | 0 | 0 | 0 | 0 | 2 | 2 |
| Chrysosporium spp. | 0 | 0 | 0 | 0 | 0 | 0 | 2 | 2 |
| Curvularia spp. | 2 | 0 | 0 | 0 | 0 | 0 | 0 | 2 |
| Unidentified | 6 | 16 | 7 | 28 | 24 | 56 | 56 | 193 |
| Total Molds | 275 | 199 | 187 | 590 | 522 | 2042 | 2364 | 6179 |
| Aspergillus Species | Number of Colony-Forming Units (CFUs) Recovered from | Total | ||||||
|---|---|---|---|---|---|---|---|---|
| Indoor Hospital Samples | Outdoor Air | |||||||
| MICU | I-ICU | SICU | Ward-3 | Ward-5 | Ground Level | Above Ground Level * | ||
| A. fumigatus | 9 | 6 | 5 | 8 | 11 | 78 | 49 | 166 |
| A. terreus | 3 | 4 | 9 | 4 | 3 | 14 | 21 | 58 |
| A. flavus | 4 | 15 | 8 | 9 | 16 | 65 | 65 | 182 |
| A. niger | 35 | 37 | 34 | 76 | 62 | 256 | 362 | 862 |
| A. nidulans | 2 | 1 | 3 | 4 | 2 | 11 | 8 | 31 |
| A. versicolor | 1 | 0 | 0 | 3 | 1 | 2 | 0 | 7 |
| A. calidoustus | 3 | 0 | 3 | 0 | 0 | 1 | 0 | 7 |
| Other Aspergillus spp. | 2 | 1 | 6 | 1 | 0 | 3 | 1 | 14 |
| Total | 59 | 64 | 68 | 105 | 95 | 430 | 506 | 1327 |
| Month | No. of Isolates of | Total Molds Isolated | |
|---|---|---|---|
| Aspergillus spp. | Non-Aspergillus Molds | ||
| October | 230 | 1110 | 1340 |
| November | 110 | 446 | 556 |
| December | 170 | 232 | 402 |
| January | 92 | 146 | 238 |
| February | 32 | 338 | 370 |
| March | 42 | 158 | 200 |
| April | 38 | 188 | 226 |
| May | 60 | 218 | 278 |
| June | 70 | 110 | 180 |
| July | 48 | 74 | 122 |
| August | 2 | 238 | 240 |
| September | 42 | 212 | 254 |
| Total | 936 | 3470 | 4406 |
| Aspergillus Species | Source of Isolation | Colony Diameter (in mm) Grown at | Minimum Inhibitory Concentration (MIC) (µg/mL) for | ||||||
|---|---|---|---|---|---|---|---|---|---|
| 30 °C | 37 °C | 42 °C | ITR | VOR | POS | ANF | MFG | ||
| A. flavipes | Medical ICU | 16 | 17 | NG | 0.75 | 0.19 | 0.5 | 0 | 0.003 |
| A. ochraceus | Medical ICU | 30 | 32 | NG | 0.25 | 0.047 | 0.25 | 0.01 | 0.5 |
| A. hiratsukae | Isolation ICU | 12 | 18 | NG | 0.25 | 0.05 | 0.25 | 0.01 | 0.5 |
| A. intermedium | Surgical ICU | 7 | 6 | NG | 0.5 | 0.01 | 0.125 | 0.003 | 0.003 |
| A. amstelodami | Surgical ICU | 15 | 18 | NG | 0.5 | 1.5 | 0.38 | 0.004 | 0.047 |
| A. insuetus | Ward 3 | 31 | 28 | NG | 0.5 | 0.19 | 0.25 | 0.004 | 0.003 |
| A. ustus | Outdoo air | 45 | 40 | NG | 0.5 | 0.008 | 0.125 | 0.003 | 0.003 |
| A. chevalieri | Outdoor air | 65 | 80 | 15 | 0.016 | 0.75 | 0.016 | 0 | 0.002 |
| A. muricatus | Outdoor air * | 35 | 56 | 17 | 0.064 | 0.094 | 0.047 | 0.008 | 0.006 |
| Antifungal Drug | No. of Isolates with Minimum Inhibitory Concentration (MIC) (µg/mL) of | ||||||||||||||||||
|---|---|---|---|---|---|---|---|---|---|---|---|---|---|---|---|---|---|---|---|
| ≤0.01 | 0.02 | 0.03 | 0.05 | 0.06 | 0.09 | 0.13 | 0.19 | 0.25 | 0.38 | 0.5 | 0.75 | 1 | 1.5 | 2 | 4 | 8 | 16 | 32 | |
| ITR | 2 | 1 | 2 | 1 | 4 | 8 | 5 | 10 | 17 | 32 | 18 | 15 | 1 * | 1 * | |||||
| VOR | 2 | 1 | 7 | 13 | 4 | 17 | 24 | 25 | 13 | 5 | 4 | 1 * | 1 * | ||||||
Disclaimer/Publisher’s Note: The statements, opinions and data contained in all publications are solely those of the individual author(s) and contributor(s) and not of MDPI and/or the editor(s). MDPI and/or the editor(s) disclaim responsibility for any injury to people or property resulting from any ideas, methods, instructions or products referred to in the content. |
© 2025 by the authors. Licensee MDPI, Basel, Switzerland. This article is an open access article distributed under the terms and conditions of the Creative Commons Attribution (CC BY) license (https://creativecommons.org/licenses/by/4.0/).
Share and Cite
Asadzadeh, M.; Ahmad, S.; Hagen, F.; Meis, J.F.; Khan, Z. Occurrence of Pathogenic and Allergenic Molds in the Outdoor and Indoor Environment of a Major Hospital and Molecular Epidemiology of Aspergillus fumigatus in Kuwait. J. Fungi 2025, 11, 83. https://doi.org/10.3390/jof11020083
Asadzadeh M, Ahmad S, Hagen F, Meis JF, Khan Z. Occurrence of Pathogenic and Allergenic Molds in the Outdoor and Indoor Environment of a Major Hospital and Molecular Epidemiology of Aspergillus fumigatus in Kuwait. Journal of Fungi. 2025; 11(2):83. https://doi.org/10.3390/jof11020083
Chicago/Turabian StyleAsadzadeh, Mohammad, Suhail Ahmad, Ferry Hagen, Jacques F. Meis, and Ziauddin Khan. 2025. "Occurrence of Pathogenic and Allergenic Molds in the Outdoor and Indoor Environment of a Major Hospital and Molecular Epidemiology of Aspergillus fumigatus in Kuwait" Journal of Fungi 11, no. 2: 83. https://doi.org/10.3390/jof11020083
APA StyleAsadzadeh, M., Ahmad, S., Hagen, F., Meis, J. F., & Khan, Z. (2025). Occurrence of Pathogenic and Allergenic Molds in the Outdoor and Indoor Environment of a Major Hospital and Molecular Epidemiology of Aspergillus fumigatus in Kuwait. Journal of Fungi, 11(2), 83. https://doi.org/10.3390/jof11020083

