Six New Species of Agaricus (Agaricaceae, Agaricales) from Northeast China
Abstract
1. Introduction
2. Material and Methods
2.1. Specimens and Morphological Observations
2.2. DNA Extraction, PCR Amplification, and Sequencing
2.3. Sequence Alignment and Phylogenetic Analyses
| Taxon | Voucher ID | Origin | ITS | nrLSU | tef1-α | References |
|---|---|---|---|---|---|---|
| A. sect. Agaricus | ||||||
| Agaricusalbovariabilis | TBGT18462 | India | ON555770 | – | – | [43] |
| A. albovariabilis | TBGT18487 T | India | ON555779 | – | – | [43] |
| A. argyropotamicus | RWK2017 | The USA | KJ877748 | – | – | [3] |
| A. argyropotamicus | F2047 | France | JF727849 | – | – | [24] |
| A. flavicentrus | MFLU12-0146 T | Thailand | NR151752 | – | – | [24] |
| A. flavicentrus | MFLU12-0149 | Thailand | KR025856 | – | – | [24] |
| A. inilleasper | H4452 T | Australia | NR119947 | – | – | [24] |
| A. sinoagrocyboides | HMJAU 67738 T | China | OR690292 | OR690373 | OR711549 | In this study |
| A. sinoagrocyboides | HMJAU 46513 | China | OR690290 | OR690371 | OR711547 | In this study |
| A. sinoagrocyboides | HMJAU 46514 | China | OR690291 | OR690372 | OR711548 | In this study |
| A. sp. | F2272 | France | JF727850 | – | – | [7] |
| A. sect. Arvenses | ||||||
| A. abruptibulbus | LAPAG524 | Czech Republic | KJ548132 | – | – | [17] |
| A. abruptibulbus | ZRL20161250 | China | MK617909 | MK617821 | MK614417 | [25] |
| A. abruptibulbus | HMJAU 67833 | China | OR690278 | – | – | In this study |
| A. abruptibulbus | HMJAU 67834 | China | OR690279 | – | – | In this study |
| A. arvensis | RWK2287 | the USA | KJ847460 | – | KX198047 | [3] |
| A. arvensis | LAPAG450 T | Spain | KT951328 | KP739801 | KT951619 | [2] |
| A. aurantipileatus | HMJAU 67746 | China | OR690304 | OR690379 | OR711537 | In this study |
| A. aurantipileatus | HMJAU 67747 T | China | OR690305 | OR690380 | OR711538 | In this study |
| A. fissuratus | ZRL20170745 | China | MK617935 | MK617847 | MK614441 | [25] |
| A. fissuratus | RWK2285 | the USA | KJ859085 | – | – | [3] |
| A. floccularis | HMJAU 67744 T | China | OR690297 | OR690377 | OR711535 | In this study |
| A. floccularis | HMJAU 67745 | China | OR690298 | OR690378 | OR711536 | In this study |
| A. greuteri | PALGR57140 T | Italy | KF114473 | – | – | [17] |
| A. greuteri | LAPAG399 | Spain | MK617859 | – | – | [25] |
| A. griseopileatus | HMJAU 67838 | China | OR690299 | OR690381 | OR711539 | In this study |
| A. griseopileatus | HMJAU 67841 | China | OR690300 | OR690382 | OR711540 | In this study |
| A. griseopileatus | HMJAU 67848 T | China | OR690301 | OR690383 | OR711541 | In this study |
| A. griseopileatus | HMJAU 67852 | China | OR690302 | OR690384 | OR711542 | In this study |
| A. griseopileatus | HMJAU 67856 | China | OR690303 | OR690385 | OR711543 | In this study |
| A. guizhouensis | HKAS 81081 T | China | KJ755658 | – | – | [44] |
| A. guizhouensis | ZRL20160420 | China | MK617906 | MK617818 | MK614414 | [25] |
| A. guizhouensis | HMJAU 67830 | China | OR690276 | – | – | In this study |
| A. guizhouensis | HMJAU 67831 | China | OR690277 | – | – | In this study |
| A. luteopileus | ZRL2012604 T | China | KT951375 | KT951515 | KT951620 | [2] |
| A. luteopileus | ZRL20120589 | China | MK617868 | MK617780 | MK614377 | [25] |
| A. macrolepis | LAPAG409 | Spain | KJ548128 | – | – | [17] |
| A. megacarpus | QL20170178 T | China | MK617861 | MK617774 | MK614371 | [25] |
| A. megacarpus | ZRL20152608 | China | MK617901 | MK617813 | MK614409 | [25] |
| A. reducibulbus | SFSUF020926 T | the USA | NR_144994 | – | – | [3] |
| A. reducibulbus | RWK2105 | the USA | KJ859130 | – | – | [3] |
| A. sp. | ZRL20170661 | China | MK617927 | MK617839 | MK614434 | [25] |
| A. sp. | ZRL2012630 | China | KT951379 | KT951495 | KT951621 | [2] |
| A. sp. | ZRL20162213 | China | MK617916 | MK617828 | MK614423 | [25] |
| A. sp. | SHY2011073117 | China | KT951407 | KT951459 | KT951622 | [2] |
| A. sp. | HMJAU 67829 | China | OR690281 | – | – | In this study |
| A.sp. | HMJAU 67828 | China | OR690282 | – | – | In this study |
| A. subumbonatus | ZRL2012030 T | China | KT951364 | KT951455 | KT951628 | [2] |
| A. subumbonatus | ZRL20130529 | China | MK617872 | MK617784 | MK614380 | [25] |
| A. sect. Minores | ||||||
| A. fulvoaurantiacus | MFLU16-0980 T | Thailand | KU975107 | KX084002 | KX198069 | [6] |
| A. fulvoaurantiacus | MFLU16-0974 | Thailand | KU975106 | KX084001 | KX198043 | [6] |
| A. huijsmanii | LAPAG639 | Spain | KF447889 | KT951444 | KT951571 | [17] |
| A. huijsmanii | HMJAU 67712 | China | OR159474 | – | – | [27] |
| A. huijsmanii | HMJAU 67713 | China | OR159473 | – | – | [27] |
| A. luteofibrillosus | MFLU16-0981 | Thailand | KU975108 | KX084003 | KX198041 | [6] |
| A. luteofibrillosus | ZRL2110 | Thailand | KU975109 | KX084004 | – | [6] |
| A. rufifibrillosus | ZRL20151536 T | China | KX684878 | KX684893 | KX684915 | [45] |
| A. sp. | ZRL2010079 | China | KX657046 | KX656951 | KX684950 | [45] |
| A. sp. | HMJAU 67724 | China | OR159498 | OR144156 | OR166452 | [27] |
| A. sp. | HMJAU 67725 | China | OR159497 | OR144157 | OR166451 | [27] |
| A. velutinosus | HMJAU 67768 T | China | OR690296 | OR690376 | OR711546 | In this study |
| A. velutinosus | HMJAU 67763 | China | OR690293 | OR690374 | OR711544 | In this study |
| A. velutinosus | HMJAU 67764 | China | OR690294 | OR690375 | OR711545 | In this study |
| A. velutinosus | HMJAU 67767 | China | OR690295 | – | – | In this study |
| A. sect. Xanthodermatei | ||||||
| A. atroumbonatus | MM1637 T | Pakistan | MH997905 | MK100290 | MK169412 | [46] |
| A. atroumbonatus | HMJAU 67754 | China | OR690273 | OR690365 | OR711550 | In this study |
| A. berryessae | RWK2106 T | The USA | KJ609482 | – | – | [3] |
| A. bisporiticus | LD2012111 T | Thailand | KJ575611 | KT951507 | KT951650 | [12] |
| A. bisporiticus | MCR25 | Pakistan | KJ575608 | – | – | [12] |
| A. daliensis | SHY2011071706 | China | KM657877 | KR006615 | KR006643 | [47] |
| A. daqinggouensis | HMJAU 67756 T | China | OR690287 | OR690369 | OR711554 | In this study |
| A. daqinggouensis | HMJAU 67758 | China | OR690288 | – | – | In this study |
| A. daqinggouensis | HMJAU 67759 | China | OR690289 | OR690370 | OR711555 | In this study |
| A. deardorffensis | ecv4230 T | The USA | KJ609494 | – | – | [3] |
| A. moelleroides | LAPAG319 T | Portugal | JN204437 | – | – | [17] |
| A. pseudopratensis | LAPAG259 | Spain | DQ182527 | MK123324 | MK169403 | [46] |
| A. pseudopratensis | HMJAU 67815 | China | OR690274 | – | – | In this study |
| A. pseudopratensis | HMJAU 67816 | China | OR690275 | – | – | In this study |
| A. sp. | HMJAU 67739 | China | OR690283 | OR690366 | OR711551 | In this study |
| A. sp. | HMJAU 67740 | China | OR690284 | OR690367 | OR711552 | In this study |
| A. sp. | HMJAU 67741 | China | OR690285 | OR690368 | OR711553 | In this study |
| A. sp. | HMJAU 42077 | China | OR690286 | – | – | In this study |
| A. sp. | HMJAU 68021 | China | OR690280 | – | – | In this study |
| A. tephrolepidus | JBSD123822 T | Dominican Republic | MF511117 | – | – | [12] |
| A. tephrolepidus | HMJAU 67812 | China | OR690269 | OR690362 | OR711556 | In this study |
| A. tephrolepidus | HMJAU 67813 | China | OR690270 | OR690363 | OR711557 | In this study |
| A. tephrolepidus | HMJAU 67814 | China | OR690271 | OR690364 | – | In this study |
| A. tephrolepidus | HMJAU 68018 | China | OR690272 | – | – | In this study |
| A. tibetensis | ZRL2012585 T | China | KM657895 | KR006633 | KR006658 | [47] |
| Heinemannomyces | ||||||
| Heinemannomyces sp. | ZRL185 | Thailand | KT951346 | KT951527 | KT951657 | [2] |
2.4. Species-Specific ITS Markers
3. Results
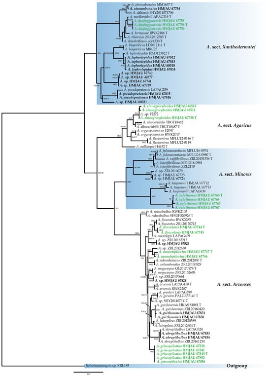
3.1. Molecular Phylogeny
3.2. Taxonomy
4. Discussion
Author Contributions
Funding
Institutional Review Board Statement
Informed Consent Statement
Data Availability Statement
Acknowledgments
Conflicts of Interest
References
- Parra, L.A. Agaricus L. Allopsalliota Nauta & Bas, Part 1; Fungi Europaei; Edizioni Candusso: Alassio, Italy, 2008; pp. 1–823. [Google Scholar]
- Zhao, R.L.; Zhou, J.L.; Chen, J.; Margaritescu, S.; Sánchez-Ramírez, S.; Hyde, K.D.; Callac, P.; Parra, L.A.; Li, G.J.; Moncalvo, J.M. Towards standardizing taxonomic ranks using divergence times—A case study for reconstruction of the Agaricus taxonomic system. Fungal Divers. 2016, 78, 239–292. [Google Scholar] [CrossRef]
- Kerrigan, R.W. Agaricus of North America; Memoirs of The New York Botanical Garden; New York Botanical Garden Press: New York, NY, USA, 2016; pp. 1–573. [Google Scholar]
- Bau, T. Mushroom Taxonomy; Science Press: Beijing, China, 2018; pp. 1–303. [Google Scholar]
- Donk, M.A. The generic names proposed for Agaricaceae. Nova Hedwig. Beih. 1962, 5, 1–320. [Google Scholar]
- Chen, J.; Callac, P.; Parra, L.A.; Karunarathna, S.C.; He, M.Q.; Moinard, M.; Kesel, A.D.; Raspé, O.; Wisitrassameewong, K.; Hyde, K.D.; et al. Study in Agaricus subgenus Minores and allied clades reveals a new American subgenus and contrasting phylogenetic patterns in Europe and Greater Mekong Subregion. Persoonia 2017, 38, 170–196. [Google Scholar] [CrossRef] [PubMed]
- Zhao, R.L.; Karunarathna, S.; Raspé, O.; Parra, L.A.; Guinberteau, J.; Moinard, M.; De Kesel, A.; Barroso, G.; Courtecuisse, R.; Hyde, K.D.; et al. Major clades in tropical Agaricus. Fungal Divers. 2011, 51, 279–296. [Google Scholar] [CrossRef]
- Karsten, P.A. Rysslands, Finlands och den Skandinaviska halföns Hattsvampar. Förra Delen: Skifsvampar. Bidrag till Kännedom av Finlands. Natur och Folk. 1879, 32, 1–571. [Google Scholar]
- Li, S.F. Taxonomy and systematics of Agaricus in China. Ph.D. Thesis, Chinese Academy of Sciences, Beijing, China, 2015. [Google Scholar]
- Callac, P.; Chen, J. Tropical species of Agaricus. In Updates on Tropical Mushrooms; Sanchez, J.E., Mata, G., Royse, D.J., Eds.; El Colegio de la Frontera Sur: Chiapas, Mexico, 2018; pp. 25–38. [Google Scholar]
- He, M.Q.; Chuankid, B.; Hyde, K.D.; Cheewangkoon, R.; Zhao, R.L. A new section and species of Agaricus subgenus Pseudochitonia from Thailand. MycoKeys 2018, 40, 53–67. [Google Scholar] [CrossRef]
- Parra, L.A.; Angelini, C.; Ortiz-Santana, B.; Mata, G.; Rojo, C.; Chen, J.; Callac, P. The genus Agaricus in the Caribbean. Nine new taxa mostly based on collections from the Dominican Republic. Phytotaxa 2018, 345, 219–271. [Google Scholar] [CrossRef]
- Ortiz-Santana, B.; Chen, J.; Parra, L.A.; Angelini, C.; Lodge, D.J.; Kerrigan, R.W.; Callac, P. The genus Agaricus in the Caribbean II. Refined phylogeny of Agaricus subg. Spissicaules with description of two new sections and eight new species. Mycol. Prog. 2021, 20, 381–411. [Google Scholar] [CrossRef]
- Hussain, S.; Al-Kharousi, M.; Al-Muharabi, M.A.; Al-Maqbali, D.A.; Al-Shabibi, Z.; Al-Balushi, A.H.; Al-Yahya Ei, M.N.; Saady, N.A.; Abdel-Jalil, R.; Velazhahan, R.; et al. Phylogeny of Agaricus subgenus Pseudochitonia with the description of a new section and a new species from Oman. Mycol. Prog. 2022, 21, 72. [Google Scholar] [CrossRef]
- Heinemann, P. Champignons récoltés au Congo Belge par Madame M. Goossens-Fontana II. Agaricus Fries s.s. Bull. Du Jard. Bot. De L’état A Brux. 1956, 26, 1–127. [Google Scholar] [CrossRef]
- Heinemann, P. Essai d’une clé de determination des genres Agaricus et Micropsalliota. Sydowia 1978, 30, 6–37. [Google Scholar]
- Parra, L.A. Agaricus L. Allopsalliota Nauta & Bas, Part 2; Fungi Europaei; Candusso Edizioni s.a.s.: Alassio, Italy, 2013; pp. 1–1168. [Google Scholar]
- Medel-Ortiz, R.; Garibay-Orijel, R.; Argüelles-Moyao, A.; Mata, G.; Kerrigan, R.W.; Bessette, A.E.; Geml, J.; Angelini, C.; Parra, L.A.; Chen, J. Agaricus macrochlamys, a New Species from the (Sub)tropical Cloud Forests of North America and the Caribbean, and Agaricus fiardii, a New Synonym of Agaricus subrufescens. J. Fungi 2022, 8, 664. [Google Scholar] [CrossRef] [PubMed]
- Tarafder, E.; Dutta, A.K.; Acharya, K. New species and new record in Agaricus subg. Minores from India. Turk. J. Bot. 2022, 46, 183–195. [Google Scholar] [CrossRef]
- Bashir, H.; Fatima, N.; Izhar, A.; Niazi, A.R. Agaricus radiatosquamulosus sp. nov. of A. subg. Spissicaules from Pakistan. Phytotaxa 2023, 579, 231–242. [Google Scholar] [CrossRef]
- Gui, Y. Study on Molecular Systematics and Geographical Distribution for Agaricus in Southwest China. Ph.D. Thesis, Huazhong Agricultural University, Wuhan, China, 2014. [Google Scholar]
- Liu, A.Q. Phylogenetic study of Agaricus in main forests of China. Master’s Thesis, University of Chinese Academy of Sciences, Bejing, China, 2020. [Google Scholar]
- He, M.Q. The Multigene Molecular Phylogny Research of Agaricus section Minores from Hengduan Mountains. Master’s Thesis, School of Forestry, Kunming, China, 2016. [Google Scholar]
- Liu, A.Q.; Dai, R.C.; Zhang, M.Z.; Cao, B.; Xi, Y.L.; Wei, S.L.; Zhao, R.L. Species of Agaricus section Agaricus from China. Phytotaxa 2020, 452, 1–18. [Google Scholar] [CrossRef]
- Cao, B.; He, M.Q.; Ling, Z.L.; Zhang, M.Z.; Wei, S.L.; Zhao, R.L. A revision of Agaricus section Arvenses with nine new species from China. Mycologia 2020, 113, 191–211. [Google Scholar] [CrossRef] [PubMed]
- Ling, Z.L.; Zhou, J.L.; Parra, L.A.; Kesel, A.D.; Callac, P.; Cao, B.; He, M.Q.; Zhao, R.L. Four new species of Agaricus subgenus Spissicaules from China. Mycologia 2021, 113, 476–491. [Google Scholar] [CrossRef]
- Wang, S.E.; Bau, T. A New Species and Two New Records of Agaricus subgenus Minores (Agaricaceae, Agaricales) from China. J. Fungal Res. 2023. accepted. [Google Scholar]
- Qi, L.L. Studies on Macrofungi Diversity in Larch Forest of Northeastern China. Ph.D. Thesis, Northeast Normal University, Changchun, China, 2016. [Google Scholar]
- Cao, X.J.; Cao, W.; Zhang, Y.; Guo, J.; Gao, Y. Plant Endemism in Northeast China. B. Bot. Res. 2022, 42, 753–761. [Google Scholar] [CrossRef]
- Kornerup, A.; Wanscher, J.H. Methuen Handbook of Colour, 3rd ed.; Methuen: London, UK, 1978; pp. 1–252. [Google Scholar]
- Gardes, M.; Bruns, T.D. ITS primers with enhanced specificity for basidiomycetes–application to the identification of mycorrhizae and rusts. Mol. Ecol. 1993, 2, 113–118. [Google Scholar] [CrossRef]
- Moncalvo, J.M.; Lutzoni, F.M.; Rehner, S.A.; Johnson, J.; Vilgalys, R. Phylogenetic relationships of agaric fungi based on nuclear large subunit ribosomal DNA sequences. Syst. Biol. 2000, 49, 278–305. [Google Scholar] [CrossRef] [PubMed]
- Rehner, S.A.; Buckley, E. A Beauveria phylogeny inferred from nuclear ITS and EF1-alpha sequences: Evidence for cryptic diversification and links to Cordyceps teleomorphs. Mycologia 2005, 97, 84–98. [Google Scholar] [CrossRef]
- Mou, G.F.; Bau, T. Asproinocybaceae fam. nov. (Agaricales, Agaricomycetes) for Accommodating the Genera Asproinocybe and Tricholosporum, and Description of Asproinocybe sinensis and Tricholosporum guangxiense sp. nov. J. Fungi 2021, 7, 1086. [Google Scholar] [CrossRef]
- Hall, T.A. BioEdit: A user-friendly biological sequence alignment editor and analysis program for Windows 95/98/NT. Nucleic Acids Symp. Ser. 1999, 41, 95–98. [Google Scholar] [CrossRef]
- Katoh, K.; Standley, D.M. MAFFT multiple sequence alignment software version 7: Improvements in performance and usability. Mol. Biol. Evol. 2013, 30, 772–780. [Google Scholar] [CrossRef] [PubMed]
- Zhang, D.; Gao, F.; Jakovlić, I.; Zou, H.; Zhang, J.; Li, W.X.; Wang, G.T. PhyloSuite: An integrated and scalable desktop platform for streamlined molecular sequence data management and evolutionary phylogenetics studies. Mol. Ecol. Resour. 2020, 20, 348–355. [Google Scholar] [CrossRef] [PubMed]
- Nguyen, L.T.; Schmidt, H.A.; Haeseler, A.v.; Minh, B.Q. IQ-TREE: A fast and effective stochastic algorithm for estimating maximum-likelihood phylogenies. Mol. Biol. Evol. 2015, 32, 268–274. [Google Scholar] [CrossRef]
- Minh, B.Q.; Nguyen, M.A.; Haeseler, A.V. Ultrafast approximation for phylogenetic bootstrap. Mol. Biol. Evol. 2013, 30, 1188–1195. [Google Scholar] [CrossRef]
- Kalyaanamoorthy, S.; Minh, B.Q.; Wong, T.K.; Haeseler, A.V.; Jermiin, L.S. ModelFinder: Fast model selection for accurate phylogenetic estimates. Nat. Methods 2017, 14, 587–589. [Google Scholar] [CrossRef]
- Ronquist, F.; Teslenko, M.; Mark, P.V.D.; Ayres, D.L.; Darling, A.; Höhna, S.; Larget, B.; Liu, L.; Suchard, M.A.; Huelsenbeck, J.P. MrBayes 3.2: Efficient Bayesian phylogenetic inference and model choice across a large model space. Syst. Biol. 2012, 61, 539–542. [Google Scholar] [CrossRef]
- Letunic, I.; Bork, P. Interactive Tree of Life (iTOL) v4: Recent updates and new developments. Nucleic Acids Res. 2019, 47, W256–W259. [Google Scholar] [CrossRef] [PubMed]
- Pradeep, C.K.; Arya, C.P. A new species of Agaricus sect. Agaricus (Agaricaceae) from India. Nord. J. Bot. 2022, 2022, e03742. [Google Scholar] [CrossRef]
- Yang, G.; Zhu, G.S.; Callac, P.; Hyde, K.D.; Parra, L.A.; Chen, J.; Yang, T.J.; Huang, W.B.; Gong, G.L.; Liu, Z.Y. Agaricus section Arvenses: Three new species in highland subtropical Southwest China. Fungal Biol. 2015, 119, 79–94. [Google Scholar] [CrossRef]
- He, M.Q.; Chen, J.; Zhou, J.L.; Ratchadawan, C.; Hyde, K.D.; Zhao, R.L. Tropic origins, a dispersal model for saprotrophic mushrooms in Agaricus section Minores with descriptions of sixteen new species. Sci. Rep. 2017, 7, 5122. [Google Scholar] [CrossRef] [PubMed]
- Bashir, H.; Chen, J.; Jabeen, S.; Ullah, S.; Khan, J.; Niazi, A.R.; Zhang, M.Z.; Khalid, A.N.; Parra, L.A.; Callac, P. An overview of Agaricus section Hondenses and Agaricus section Xanthodermatei with description of eight new species from Pakistan. Sci. Rep. 2021, 11, 12905. [Google Scholar] [CrossRef] [PubMed]
- Zhou, J.L.; Su, S.Y.; Su, H.; Wang, B.; Callac, P.; Guinberteau, J.; Hyde, K.D.; Zhao, R.L. A description of eleven new species of Agaricus sections Xanthodermatei and Hondenses collected from Tibet and the surrounding areas. Phytotaxa 2016, 257, 99. [Google Scholar] [CrossRef]
- Zhao, R.L.; Hyde, K.D.; Desjardin, D.E.; Raspé, O.; Soytong, K.; Guinberteau, J.; Karunarathna, S.C.; Callac, P. Agaricus flocculosipes sp. nov., a new potentially cultivatable species from the palaeotropics. Mycoscience 2012, 53, 300–311. [Google Scholar] [CrossRef]
- Chen, Z.H.; Yang, Z.L.; Bau, T.; Li, T.H. Poisonous Mushroom: Recognition and Poisoning Treatment; Science Press: Beijing, China, 2016; pp. 1–308. [Google Scholar]
- Jaichaliaw, C.; Kumla, J.; Vadthanarat, S.; Suwannarach, N.; Lumyong, S. Multigene Phylogeny and Morphology Reveal Three Novel Species and a Novel Record of Agaricus from Northern Thailand. Front. Microbiol. 2021, 12, 650513. [Google Scholar] [CrossRef]
- Boxshall, A.G.; Birch, J.L.; Lebel, T.; Symonds, M.R.E.; Callahan, D.L. A field-based investigation of simple phenol variation in Australian Agaricus xanthodermus. Mycologia 2021, 113, 1123–1135. [Google Scholar] [CrossRef]








Disclaimer/Publisher’s Note: The statements, opinions and data contained in all publications are solely those of the individual author(s) and contributor(s) and not of MDPI and/or the editor(s). MDPI and/or the editor(s) disclaim responsibility for any injury to people or property resulting from any ideas, methods, instructions or products referred to in the content. |
© 2024 by the authors. Licensee MDPI, Basel, Switzerland. This article is an open access article distributed under the terms and conditions of the Creative Commons Attribution (CC BY) license (https://creativecommons.org/licenses/by/4.0/).
Share and Cite
Wang, S.-E.; Bau, T. Six New Species of Agaricus (Agaricaceae, Agaricales) from Northeast China. J. Fungi 2024, 10, 59. https://doi.org/10.3390/jof10010059
Wang S-E, Bau T. Six New Species of Agaricus (Agaricaceae, Agaricales) from Northeast China. Journal of Fungi. 2024; 10(1):59. https://doi.org/10.3390/jof10010059
Chicago/Turabian StyleWang, Shi-En, and Tolgor Bau. 2024. "Six New Species of Agaricus (Agaricaceae, Agaricales) from Northeast China" Journal of Fungi 10, no. 1: 59. https://doi.org/10.3390/jof10010059
APA StyleWang, S.-E., & Bau, T. (2024). Six New Species of Agaricus (Agaricaceae, Agaricales) from Northeast China. Journal of Fungi, 10(1), 59. https://doi.org/10.3390/jof10010059

