Phylogenetic and Taxonomic Analyses Reveal Three New Wood-Inhabiting Fungi (Polyporales, Basidiomycota) in China
Abstract
1. Introduction
2. Materials and Methods
2.1. Sample Collection and Herbarium Specimen Preparation
2.2. Morphology
2.3. DNA Extraction, PCR, and Sequencing
2.4. Phylogenetic Analyses
3. Results
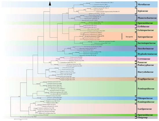
3.1. Molecular Phylogeny
3.2. Taxonomy
4. Discussion
Author Contributions
Funding
Institutional Review Board Statement
Informed Consent Statement
Data Availability Statement
Conflicts of Interest
References
- Tedersoo, L.; Bahram, M.; Põlme, S.; Kõljalg, U.; Yorou, N.S.; Wijesundera, R.; Ruiz, L.V.; Vasco-Palacios, A.M.; Thu, P.Q.; Suija, A.; et al. Global diversity and geography of soil fungi. Science 2014, 346, 1256688. [Google Scholar] [CrossRef] [PubMed]
- James, T.Y.; Stajich, J.E.; Hittinger, C.T.; Rokas, A. Toward a fully resolved fungal tree of life. Annu. Rev. Microbiol. 2020, 74, 291–313. [Google Scholar] [CrossRef]
- Dai, Y.C.; Yang, Z.L.; Cui, B.K.; Wu, G.; Yuan, H.S.; Zhou, L.W.; He, S.H.; Ge, Z.W.; Wu, F.; Wei, Y.L.; et al. Diversity and systematics of the important macrofungi in Chinese forests. Mycosystema 2021, 40, 770–805. [Google Scholar] [CrossRef]
- He, M.Q.; Zhao, R.L.; Hyde, K.D.; Begerow, D.; Kemler, M.; Yurkov, A.; McKenzie, E.H.C.; Raspé, O.; Kakishima, M.; Sánchez-Ramírez, M.; et al. Notes, outline and divergence times of Basidiomycota. Fungal Divers. 2019, 99, 105–367. [Google Scholar] [CrossRef]
- Liu, S.; Chen, Y.Y.; Sun, Y.F.; He, X.L.; Song, C.G.; Si, J.; Liu, D.M.; Gates, G.; Cui, B.K. Systematic classification and phylogenetic relationships of the brown-rot fungi within the Polyporales. Fungal Divers. 2023, 118, 1–94. [Google Scholar] [CrossRef]
- Ryvarden, L. Studies in neotropical polypores 32. Some new species from Costa Rica. Synop. Fungorum 2013, 30, 33–43. [Google Scholar]
- Vlasák, J.; Vlasák, J.J.; Kinnunen, J.; Spirin, V. Geographic distribution of Sarcoporia polyspora and S. longitubulata sp. nov. Mycotaxon 2015, 130, 279–287. [Google Scholar] [CrossRef]
- Zmitrovich, I.V.; Kovalenko, A.E. Lentinoid and Polyporoid Fungi, Two Generic Conglomerates Containing Important Medicinal Mushrooms in Molecular Perspective. Int. J. Med. Mushrooms 2016, 18, 23–38. [Google Scholar] [CrossRef]
- Wu, Z.Q.; Liu, W.L.; Wang, Z.H.; Zhao, C.L. Perenniporiopsis, a new polypore genus segregated from Perenniporia (Polyporales). Cryptogam. Mycol. 2017, 38, 285–299. [Google Scholar] [CrossRef]
- Zmitrovich, I.V. Conspectus systematis Polyporacearum v. 1.0. Folia Cryptogamica Petropolitana 2018, 6, 3–145. [Google Scholar]
- Petersen, J.H. Farvekort. The Danish Mycological Society’s Colour-Chart; Foreningen til Svampekundskabens Fremme: Greve, Denmark, 1996; pp. 1–6. [Google Scholar]
- Dai, Y.C.; Cui, B.K.; Si, J.; He, S.H.; Hyde, K.D.; Yuan, H.S.; Liu, X.Y. Dynamics of the worldwide number of fungi with emphasis on fungal diversity in China. Mycol. Prog. 2015, 14, 62. [Google Scholar] [CrossRef]
- White, T.J.; Bruns, T.; Lee, S.; Taylor, J. Amplification and direct sequencing of fungal ribosomal RNA genes for phylogenetics. In PCR Protocols: A Guide to Methods and Applications; Innis, M.A., Gelfand, D.H., Sninsky, J.J., White, T.J., Eds.; Academic Press: San Diego, CA, USA, 1990. [Google Scholar]
- Vilgalys, R.; Hester, M. Rapid genetic identification and mapping of enzymatically amplified ribosomal DNA from several Cryptococcus species. J. Bacteriol. 1990, 172, 4238–4246. [Google Scholar] [CrossRef] [PubMed]
- Rehner, S.; Samuels, G.J. Taxonomy and phylogeny of Gliocladium analysed from nuclear large subunit ribosomal DNA sequences. Microbiol. Res. 1994, 98, 625–634. [Google Scholar] [CrossRef]
- Matheny, P.B.; Liu, Y.J.; Ammirati, J.F.; Hallet, B.D. Using RPBI sequences to improve phylogenetic inference among mushrooms (Inocybe, Agaricales). Am. J. Bot. 2002, 89, 688–698. [Google Scholar] [CrossRef]
- Matheny, P.B. Improving phylogenetic inference of mushrooms with RPB1 and RPB2 nucleotide sequences (Inocybe, Agaricales). Mol. Phylogenet. Evol. 2005, 35, 1–20. [Google Scholar] [CrossRef] [PubMed]
- Zhao, C.L.; Chen, H.; Song, J.; Cui, B.K. Phylogeny and taxonomy of the genus Abundisporus (Polyporales, Basidiomycota). Mycol. Prog. 2015, 14, 38. [Google Scholar] [CrossRef]
- Zhao, C.L.; He, X.S.; Wanghe, K.Y.; Cui, B.K.; Dai, Y.C. Flammeopellis bambusicola gen. et. sp. nov. (Polyporales, Basidiomycota) evidenced by morphological characters and phylogenetic analysis. Mycol Prog. 2014, 13, 771–780. [Google Scholar] [CrossRef]
- Westphalen, M.C.; Motato-Vásquez, V.; Tomšovský, M.; Gugliotta, A.M. Additions to the knowledge of hydnoid Steccherinaceae: Cabalodontia, Etheirodon, Metuloidea, and Steccherinum. Mycologia 2021, 113, 791–806. [Google Scholar] [CrossRef]
- Zhou, J.L.; Zhu, L.; Chen, H.; Cui, B.K. Taxonomy and Phylogeny of Polyporus Group Melanopus (Polyporales, Basidiomycota) from China. PLoS ONE 2016, 11, e0159495. [Google Scholar] [CrossRef]
- Vu, D.; Groenewald, M.; Vries, M.; Gehrmann, T.; Stielow, B.; Eberhardt, U.; Al-Hatmi, A.; Groenewald, J.Z.; Cardinali, G.; Houbraken, J.; et al. Large-scale generation and analysis of filamentous fungal DNA barcodes boosts coverage for kingdom Fungi and reveals thresholds for fungal species and higher taxon delimitation. Stud. Mycol. 2019, 92, 135–154. [Google Scholar] [CrossRef]
- Sotome, K.; Hattori, T.; Maekawa, N.; Matozaki, T. Melanoderma boninense, a new species of Melanoderma (Polyporales, Agaricomycota) from the Bonin Islands in Japan. Mycoscience 2019, 60, 177–183. [Google Scholar] [CrossRef]
- Matheny, P.B.; Wang, Z.J.; Binder, M.; Curtis, J.M.; Lim, Y.W.; Nilsson, R.H.; Hughes, K.W. Contributions of rpb2 and tef1 to the phylogeny of mushrooms and allies (Basidiomycota, Fungi). Mol. Phylogenet. Evo. 2007, 43, 430–451. [Google Scholar] [CrossRef] [PubMed]
- Li, H.J.; Cui, B.K.; Dai, Y.C. Taxonomy and multi-gene phylogeny of Datronia (Polyporales, Basidiomycota). Persoonia 2014, 32, 170–182. [Google Scholar] [CrossRef] [PubMed]
- Floudas, D.; Hibbett, D.S. Revisiting the taxonomy of Phanerochaete (Polyporales, Basidiomycota) using a four gene dataset and extensive ITS sampling. Fungal Biol. 2015, 119, 679–719. [Google Scholar] [CrossRef] [PubMed]
- Cui, B.K.; Li, H.J.; Ji, X.; Zhou, J.L.; Song, J.; Si, J.; Yang, Z.L.; Dai, Y.C. Species diversity, taxonomy and phylogeny of Polyporaceae (Basidiomycota) in China. Fungal Divers. 2019, 97, 137–392. [Google Scholar] [CrossRef]
- Ortiz-Santana, B.; Lindner, D.L.; Miettinen, O.; Justo, A.; Hibbett, D.S. A phylogenetic overview of the antrodia clade (Basidiomycota, Polyporales). Mycologia 2013, 105, 1391–1411. [Google Scholar] [CrossRef] [PubMed]
- Han, M.L.; Chen, Y.Y.; Shen, L.L.; Song, J.; Vlasák, J.; Dai, Y.C.; Cui, B.K. Taxonomy and phylogeny of the brown-rot fungi: Fomitopsis and its related genera. Fungal Divers. 2016, 80, 343–373. [Google Scholar] [CrossRef]
- Zhao, C.L.; Wu, F.; Dai, Y.C. Leifiporia rhizomorpha gen. et sp. nov. and L. eucalypti comb. nov. in Polyporaceae (Basidiomycota). Mycol. Prog. 2016, 15, 799–809. [Google Scholar] [CrossRef]
- Haight, J.E.; Nakasone, K.K.; Laursen, G.A.; Redhead, S.A.; Taylor, D.L.; Glaeser, J.A. Fomitopsis mounceae and F. schrenkii—Two new species from North America in the F. pinicola complex. Mycologia 2019, 111, 339–357. [Google Scholar] [CrossRef]
- Shen, L.L.; Chen, J.J.; Wang, M.; Cui, B.K. Taxonomy and multi-gene phylogeny of Haploporus (Polyporales, Basidiomycota). Mycol. Prog. 2016, 15, 731–742. [Google Scholar] [CrossRef]
- Song, J.; Sun, Y.F.; Ji, X.; Dai, Y.C.; Cui, B.K. Phylogeny and taxonomy of Laetiporus (Basidiomycota, Polyporales) with descriptions of two new species from western China. MycoKeys 2018, 37, 57–71. [Google Scholar] [CrossRef]
- Chen, C.C.; Chen, C.Y.; Wu, S.H. Species diversity, taxonomy and multi-gene phylogeny of phlebioid clade (Phanerochaetaceae, Irpicaceae, Meruliaceae) of Polyporales. Fungal Divers. 2021, 111, 337–442. [Google Scholar] [CrossRef]
- Robledo, G.L.; Amalfi, M.; Castillo, G.; Rajchenberg, M.; Decock, C. Perenniporiella chaquenia sp. nov. and further notes on Perenniporiella and its relationships with Perenniporia (Poriales, Basidiomycota). Mycologia 2009, 101, 657–673. [Google Scholar] [CrossRef] [PubMed]
- Runnel, K.; Põldmaa, K.; Lõhmus, A. ‘Old-forest fungi’ are not always what they seem: The case of Antrodia crassa. Fungal Ecol. 2014, 9, 27–33. [Google Scholar] [CrossRef]
- Korhonen, A.; Seelan, J.S.S.; Miettinen, O. Cryptic species diversity in polypores: The Skeletocutis nivea species complex. MycoKeys 2018, 36, 45–82. [Google Scholar] [CrossRef]
- Lutzoni, F.; Kauff, F.; Cox, C.J.; McLaughlin, D.; Celio, G.; Dentinger, B.; Padamsee, M.; Hibbett, D.; James, T.Y.; Baloch, E.; et al. Assembling the fungal tree of life: Progress, classifcation, and evolution of subcellular traits. Am. J. Bot. 2004, 91, 1446–1480. [Google Scholar] [CrossRef] [PubMed]
- Justo, A.; Miettinen, O.; Floudas, D.; Ortiz-Santana, B.; Sjökvist, E.; Lindner, D.; Nakasone, K.; Niemelä, T.; Larsson, K.-H.; Ryvarden, L.; et al. A revised family-level classification of the Polyporales (Basidiomycota). Fungal Biol. 2017, 121, 798–824. [Google Scholar] [CrossRef]
- Zhao, C.L.; Cui, B.K.; Song, J.; Dai, Y.C. Fragiliporiaceae, a new family of Polyporales (Basidiomycota). Fungal Divers. 2014, 70, 115–126. [Google Scholar] [CrossRef]
- Wu, F.; Li, S.J.; Dong, C.H.; Dai, Y.C.; Papp, V. The genus Pachyma (syn. Wolfiporia) reinstated and species clarification of the cultivated medicinal mushroom “Fuling” in China. Front. Microbiol. 2020, 11, 590788. [Google Scholar] [CrossRef]
- Song, J.; Cui, B.K. Phylogeny, divergence time and historical biogeography of Laetiporus (Basidiomycota, Polyporales). BMC Evol. Biol. 2017, 17, 102. [Google Scholar] [CrossRef]
- Zhao, C.L.; Cui, B.K. Three new Perenniporia (Polyporales, Basidiomycota) species from China based on morphological and molecular data. Mycoscience 2013, 54, 231–240. [Google Scholar] [CrossRef]
- Katoh, K.; Rozewicki, J.; Yamada, K.D. MAFFT online service: Multiple sequence alignment, interactive sequence choice and visualization. Briefings Bioinf. 2019, 20, 1160–1166. [Google Scholar] [CrossRef] [PubMed]
- Larsson, A. AliView: A fast and lightweight alignment viewer and editor for large data sets. Bioinformatics 2014, 30, 3276–3278. [Google Scholar] [CrossRef] [PubMed]
- Zhao, C.L.; Wu, Z.Q. Ceriporiopsis kunmingensis sp. nov. (Polyporales, Basidiomycota) evidenced by morphological characters and phylogenetic analysis. Mycol. Prog. 2017, 16, 93–100. [Google Scholar] [CrossRef]
- Swofford, D.L. PAUP*: Phylogenetic Analysis Using Parsimony (*and Other Methods); Version 4.0b10; Sinauer Associates: Sunderland, MA, USA, 2002. [Google Scholar]
- Felsenstein, J. Confidence intervals on phylogenetics: An approach using bootstrap. Evolution 1985, 39, 783–791. [Google Scholar] [CrossRef]
- Miller, M.A.; Pfeiffer, W.; Schwartz, T. The CIPRES Science Gateway: Enabling High-Impact Science for Phylogenetics Researchers with Limited Resources. Assoc. Comput. Mach. 2012, 39, 1–8. [Google Scholar] [CrossRef]
- Nylander, J.A.A. MrModeltest v2. In Program Distributed by the Author; Evolutionary Biology Centre, Uppsala University: Upp-sala, Sweden, 2004. [Google Scholar]
- Ronquist, F.; Huelsenbeck, J.P. MRBAYES 3: Bayesian phylogenetic inference under mixed models. Bioinformatics 2003, 19, 1572–1574. [Google Scholar] [CrossRef]
- Baldoni, D.B.; Ortiz-Santana, B.; Coelho, G.; Antoniolli, Z.I.; Jacques, R.J.S. Sarcoporia polyspora (Basidiomycota, Polyporales): A rare wood-decay fungus newly recorded from South America. Nova Hedwigia 2015, 100, 177–187. [Google Scholar] [CrossRef]
- Thorn, R.G. Some polypores misclassified in Piptoporus. Karstenia 2000, 40, 181–187. [Google Scholar] [CrossRef]
- Dai, Y.C. A revised checklist of corticioid and hydnoid fungi in China for 2010. Mycoscience 2011, 52, 69–79. [Google Scholar] [CrossRef]
- Qu, M.H.; Wang, D.Q.; Zhao, C.L. A Phylogenetic and Taxonomic Study on Xylodon (Hymenochaetales): Focusing on Three New Xylodon Species from Southern China. J. Fungi 2022, 8, 35. [Google Scholar] [CrossRef] [PubMed]
- Wu, F.; Tohtirjap, A.; Fan, L.F.; Zhou, L.W.; Alvarenga, R.L.M.; Gibertoni, T.B.; Dai, Y.C. Global Diversity and Updated Phylogeny of Auricularia (Auriculariales, Basidiomycota). J. Fungi 2021, 7, 933. [Google Scholar] [CrossRef] [PubMed]
- Yuan, Y.; Wu, Y.D.; Wang, Y.R.; Zhou, M.; Qiu, J.Z.; Li, D.W.; Vlasák, J.; Liu, H.G.; Dai, Y.C. Two new forest pathogens in Phaeolus (Polyporales, Basidiomycota) on Chinese coniferous trees were confirmed by molecular phylogeny. Front. Microbiol. 2022, 13, 942603. [Google Scholar] [CrossRef] [PubMed]
- Luo, K.Y.; Chen, Z.Y.; Zhao, C.L. Phylogenetic and Taxonomic Analyses of Three New Wood-Inhabiting Fungi of Xylodon (Basidiomycota) in a Forest Ecological System. J. Fungi 2022, 8, 405. [Google Scholar] [CrossRef] [PubMed]
- Luo, K.Y.; Zhao, C.L. A Molecular Systematics and Taxonomy Research on Trechispora (Hydnodontaceae, Trechisporales): Concentrating on Three New Trechispora Species from East Asia. J. Fungi 2022, 8, 1020. [Google Scholar] [CrossRef] [PubMed]
- Zou, L.; Zhang, X.L.; Deng, Y.L.; Zhao, C.L. Four New Wood-Inhabiting Fungal Species of Peniophoraceae (Russulales, Basidiomycota) from the Yunnan-Guizhou Plateau, China. J. Fungi 2022, 8, 1227. [Google Scholar] [CrossRef]
- Wu, F.; Yuan, Y.; Chen, J.J.; Cui, B.K.; Zhou, M.; Dai, Y.C. Terrestriporiaceae fam. nov., a new family of Russulales (Basidiomycota). Mycosphere 2020, 11, 2755–2766. [Google Scholar] [CrossRef]
- Xiao, Y.P.; Wang, Y.B.; Hyde, K.D.; Eleni, G.; Sun, J.Z.; Yang, Y.; Meng, J.; Yu, H.; Wen, T.C. Polycephalomycetaceae, a new family of clavicipitoid fungi segregates from Ophiocordycipitaceae. Fungal Diver. 2023, 120, 1–76. [Google Scholar] [CrossRef]
- Zhao, C.L.; Qu, M.H.; Huang, R.X.; Karunarathna, S.C. Multi-Gene Phylogeny and taxonomy of the wood-rotting fungal genus Phlebia sensu lato (Polyporales, Basidiomycota). J. Fungi 2023, 9, 320. [Google Scholar] [CrossRef]
- Zhou, M.; Dai, Y.C.; Vlasák, J.; Yuan, Y. Molecular Phylogeny and Global Diversity of the Genus Haploporus (Polyporales, Basidiomycota). J. Fungi 2021, 7, 96. [Google Scholar] [CrossRef]










| Species Name | Sample No. | GenBank Accession No. | References | |||||
|---|---|---|---|---|---|---|---|---|
| ITS | nLSU | RPB1 | RPB2 | TEF1 | mt-SSU | |||
| Abortiporus biennis | Cui 17845 | ON417149 | ON417197 | ON424663 | ON424750 | ON424821 | ON417064 | [5] |
| Abundisporus fuscopurpureus | Cui 10950 | KC456254 | KC456256 | NA | NA | KF181154 | KF051025 | [18] |
| A. fuscopurpureus | Cui 10969 | KC456255 | KC456257 | NA | NA | KF181155 | KF051026 | [18] |
| A. pubertatis | Cui 5776 | KC787565 | KC787572 | NA | NA | NA | NA | [19] |
| A. violaceus | Ryvar10775 | KF018126 | KF018134 | NA | NA | NA | NA | [19] |
| Adustoporia sinuosa | Cui 16253 | MW377251 | MW377332 | MW337153 | ON424752 | MW337082 | MW382046 | [5] |
| Cabalodontia delicata | MCW 564/17 | MT849295 | MT849295 | MT833947 | NA | MT833934 | NA | [20] |
| Cerioporus choseniae | LE22545 | NA | KM411479 | NA | NA | KM411495 | NA | [8] |
| C. choseniae | LE301310 | KJ595567 | NA | NA | NA | NA | NA | [8] |
| C. choseniae | Yu 2 | AB587632 | AB587621 | NA | NA | KU189924 | KU189959 | [21] |
| C. corylinus | CBS 133216 | MK116405 | NA | NA | NA | NA | NA | Unpublished |
| C. flavus | MP207 | MZ997326 | MZ996885 | NA | NA | NA | NA | Unpublished |
| C. flavus | TENN59088 | AY513571 | NA | NA | NA | NA | NA | Unpublished |
| C. mollis | Cui 16224 | OK642176 | OK642227 | NA | OK665311 | OK665191 | OK641964 | Unpublished |
| C. mollis | LE-BIN 5040 | OR683754 | NA | NA | NA | NA | NA | Unpublished |
| C. rangiferinus | HBAU 15706 | MZ063062 | NA | NA | NA | NA | NA | Unpublished |
| C. scutellatus | CBS 459.66 | MH858856 | MH870495 | NA | NA | NA | AF358731 | [22] |
| C. scutellatus | WD2272 | LC412118 | AB368064 | NA | AB368122 | NA | NA | [23] |
| C. squamosus | AFTOL-ID 704 | DQ267123 | AY629320 | DQ831023 | DQ408120 | DQ028601 | NA | [24] |
| C. squamosus | Cui 12375 | KX851641 | NA | NA | NA | NA | NA | [21] |
| C. subtropicus | Dai 7186 | JX559262 | JX559301 | NA | JX559310 | NA | NA | [25] |
| C. subtropicus | Dai 12881 | KC415183 | KC415193 | NA | KC415200 | NA | NA | [25] |
| C. tibeticus | Cui 9486 | JX559265 | JX559299 | NA | JX559309 | NA | NA | [25] |
| C. tibeticus | Cui 9510 | JX559264 | JX559298 | NA | JX559308 | NA | NA | [25] |
| C. tropicus | Dai 13147 | KC415181 | KC415189 | NA | KC477838 | NA | NA | [25] |
| C. tropicus | Dai 13152 | KC415182 | KC415190 | NA | KC477839 | NA | NA | [25] |
| C. varius | Cui 10746 | KX900013 | NA | NA | NA | NA | NA | [21] |
| C. varius | Cui 11121 | KX900014 | KX900134 | NA | NA | KX900342 | KX900215 | [21] |
| C. yunnanensis | CLZhao 27228 | OR771909 | OR759766 | OR872327 | OR875937 | NA | OR852701 | Present study |
| C. yunnanensis | CLZhao 27270 | OR771910 | OR759767 | OR872328 | OR875938 | NA | OR852702 | Present study |
| Ceriporia lacerata | FP-55521-T | KP135024 | KP135202 | KP134805 | KP134915 | NA | NA | [26] |
| Cerrena unicolor | He 6082 | OM100740 | OM083972 | ON424672 | ON424756 | ON424825 | ON417068 | [5] |
| Cerrena zonata | Cui 16578 | ON417153 | ON417203 | ON424673 | ON424757 | ON424826 | ON417069 | [5] |
| Coriolopsis strumosa | Dai 10642 | JX559278 | JX559303 | KX885080 | JX559312 | KX838416 | KX838379 | [27] |
| C. strumosa | Dai 10657 | KC867371 | KC867491 | KX885081 | KF274650 | KX838417 | KX838380 | [27] |
| Crustoderma dryinum | FP 105487 | KC585320 | KC585145 | NA | NA | NA | NA | [28] |
| Cymatoderma elegans | Dai17511 | ON417155 | ON417205 | NA | NA | NA | NA | [5] |
| Dacryobolus gracilis | He 5995 | ON417156 | ON417206 | NA | ON424760 | ON424831 | ON417075 | [5] |
| D. sudans | FP 101996 | KC585332 | KC585157 | NA | NA | NA | NA | [28] |
| Daedalea dickinsii | Yuan 2685 | KP171201 | KP171223 | NA | KR610803 | KR610712 | KR605982 | [29] |
| D. quercina | Dai 12152 | KP171207 | KP171229 | ON424675 | KR610809 | KR610717 | KR605989 | [5] |
| Daedaleopsis confragosa | Cui 6892 | KU892428 | KU892448 | KU892481 | KU892507 | KX838418 | KX838381 | [27] |
| D. confragosa | Cui 9756 | KU892438 | KU892451 | KU892483 | KU892508 | NA | NA | [27] |
| D. tricolor | Cui 8301 | KU892426 | KU892468 | KU892487 | KU892513 | KX838423 | KX838386 | [27] |
| D. tricolor | Dai 8349 | KU892432 | KU892470 | KU892490 | KU892501 | KX838422 | KX838385 | [27] |
| Dichomitus squalens | Cui 9639 | JQ780407 | JQ780426 | KX838471 | KX838478 | KX838436 | KX838404 | [30] |
| D. squalens | Cui 9725 | JQ780408 | JQ780427 | KX838470 | NA | KX838435 | KX838403 | [30] |
| Fibroporia albicans | Cui 16486 | OM039277 | OM039177 | OM037750 | OM037775 | OM037799 | OM039212 | [5] |
| F. vaillantii | Dai 23467 | ON417158 | ON417208 | ON424680 | ON424763 | ON424833 | ON417077 | [5] |
| Fomitopsis kesiyae | Cui 16466 | MN148235 | OL621250 | ON424688 | MN158178 | MN161750 | OL621761 | [5] |
| F. pinicola | LT 319 | KF169652 | NA | NA | KF169721 | KF178377 | NA | [31] |
| Fragiliporia fragilis | Dai 13080 | KJ734260 | KJ734264 | NA | KJ790248 | KJ790245 | KJ734268 | [19] |
| F. fragilis | Dai 13559 | KJ734261 | KJ734265 | NA | KJ790249 | KJ790246 | KJ734269 | [19] |
| Ganoderma applanatum | Dai 12483 | KF494999 | KF495009 | NA | NA | NA | NA | [19] |
| G. sinense | Wei 5327 | KF494998 | KF495008 | NA | NA | NA | NA | [19] |
| Gelatoporia subvermispora | Dai 22847 | ON417160 | ON417210 | ON424695 | ON424773 | ON424836 | NA | [5] |
| Gilbertsonia angulopora | FP 133019 | KC585354 | KC585182 | NA | NA | NA | NA | [28] |
| Grammothelopsis subtropica | Cui 9035 | JQ845094 | JQ845097 | NA | NA | KF181124 | KF051030 | [18] |
| G. subtropica | Cui 9041 | JQ845096 | JQ845099 | NA | NA | KF181133 | KF051039 | [18] |
| Grifola frondosa | Dai 19172 | ON417161 | ON417211 | ON424696 | ON424774 | ON424837 | NA | [5] |
| G. frondosa | Dai 19175 | ON417162 | ON417212 | ON424697 | ON424775 | ON424838 | NA | [5] |
| Haploporus odorus | Dai 11296 | KU941845 | KU941869 | NA | KU941916 | KU941932 | NA | [32] |
| H. odorus | Yuan 2365 | KU941846 | KU941870 | NA | KU941917 | KU941933 | NA | [32] |
| H. thindii | Cui 9373 | KU941851 | KU941875 | NA | KU941922 | KU941938 | NA | [32] |
| H. thindii | Cui 9682 | KU941852 | KU941876 | NA | KU941923 | KU941939 | NA | [32] |
| Heterobasidion annosum | Dai 20962 | ON417163 | ON417213 | ON424698 | ON424776 | ON529284 | ON417079 | [5] |
| Hexagonia apiaria | Cui 6447 | KC867362 | KC867481 | MG867667 | KF274660 | MG867697 | MG847228 | [27] |
| H. apiaria | Dai 10784 | KX900635 | KX900682 | MG867668 | MG867677 | KX900822 | KX900732 | [27] |
| H. hirta | Dai 5081 | NA | KC867486 | NA | NA | NA | NA | [27] |
| H. hirta | Cui 4051 | KC867359 | KC867471 | NA | NA | NA | NA | [27] |
| Hornodermoporus latissimus | Cui 6652 | HQ876604 | JF706340 | NA | NA | KF181134 | KF051040 | [27] |
| H. latissimus | Dai 12054 | KX900639 | KX900686 | NA | NA | KF286303 | KF218297 | [27] |
| H. martius | Cui 4082 | KX900640 | KX900687 | NA | NA | NA | KX900736 | [27] |
| H. martius | Cui 7992 | HQ876603 | HQ654114 | NA | NA | KF181135 | KF051041 | [27] |
| Hyphoderma litschaueri | FP 101740 | KP135295 | KP135219 | KP134868 | KP134965 | NA | NA | [26] |
| H. setigerum | FD 312 | KP135297 | KP135222 | KP134871 | NA | NA | NA | [26] |
| H. sordidum | CLZhao 27390 | OR141732 | OR506180 | OR520149 | NA | OR507166 | NA | [5] |
| Hyphodermella rosae | FP-150552 | KP134978 | KP135223 | KP134823 | KP134939 | NA | NA | [26] |
| Irpex lacteusT | FD-9 | KP135026 | KP135224 | KP134806 | NA | NA | NA | [26] |
| Ischnoderma benzoinum | Cui 17058 | ON417164 | ON417214 | ON424699 | ON424777 | ON424839 | ON417080 | [5] |
| I. resinosum | FD 328 | KP135303 | KP135225 | KP134884 | KP134972 | NA | NA | [26] |
| Jorgewrightia guangdongensis | Cui 9130 | JQ314373 | JQ780428 | NA | NA | MG867698 | KX900747 | [27] |
| J. guangdongensis | Cui 13986 | MG847208 | MG847217 | NA | MG867680 | MG867699 | MG847229 | [27] |
| Laetiporus ailaoshanensis | Dai 13256 | KF951289 | KF951317 | NA | KT894786 | KX354625 | KX354579 | [33] |
| L. sulphureus | Cui 12388 | KR187105 | KX354486 | MG867671 | KX354652 | KX354607 | KX354560 | [33] |
| Laricifomes officinalis | JV 0309/49-J | KR605821 | KR605764 | NA | KR610846 | KR610757 | NA | [29] |
| Leptoporus mollis | RLG-7163-Sp | KY948794 | MZ637155 | KY948956 | OK136101 | MZ913693 | NA | [34] |
| Luteoporia albomarginata | GC 1702-1 | LC379003 | LC379155 | LC379160 | LC387358 | LC387377 | NA | [34] |
| L. lutea | GC 1409-1 | MZ636998 | MZ637158 | MZ748467 | OK136050 | MZ913656 | NA | [34] |
| Megasporoporiella rhododendri | Dai 4235a | JQ314355 | KX900707 | NA | KX900810 | KX900841 | KX900759 | [27] |
| M. rhododendri | Cui 10725 | KX900658 | KX900708 | NA | KX900811 | KX900842 | KX900760 | [27] |
| M. subcavernulosa | Cui 14247 | MG847213 | MG847222 | MG867673 | MG867685 | MG867705 | MG847234 | [27] |
| M. subcavernulosa | Cui 9252 | JQ780378 | JQ780416 | MG867674 | MG867686 | MG867706 | MG847235 | [27] |
| Megasporia hexagonoides | Cui 10896 | KX900651 | KX900700 | NA | NA | NA | KX900751 | [27] |
| M. hexagonoides | Cui 13855 | MG847209 | MG847218 | NA | MG867681 | NA | MG847230 | [27] |
| Megasporoporia bannaensis | Cui 13967 | MG847212 | MG847221 | MG867672 | MG867684 | MG867704 | MG847233 | [27] |
| M. bannaensis | Dai 13596 | KX900653 | KX900702 | NA | KX900808 | KX900838 | KX900754 | [27] |
| Metuloidea reniformis | MCW 542/17 | MT849303 | MT849303 | MT833950 | NA | MT833940 | NA | [20] |
| Microporus affinis | Cui 7714 | JX569739 | JX569746 | NA | KF274661 | NA | KX880696 | [27] |
| M. affinis | Cui 8188 | KX880614 | KX880654 | NA | NA | KX880874 | KX880697 | [27] |
| M. xanthopus | Cui 8284 | JX290074 | JX290071 | NA | JX559313 | KX880878 | KX880703 | [27] |
| M. xanthopus | Dai 12076 | KX880620 | KX880659 | NA | KX880849 | NA | KX880704 | [27] |
| Neodatronia gaoligongensis | Cui 8055 | JX559269 | JX559286 | NA | JX559317 | NA | MG847236 | [25] |
| N. gaoligongensis | Cui 8186 | JX559268 | JX559285 | NA | JX559318 | NA | MG847237 | [25] |
| N. sinensis | Cui 9949 | KX900663 | KX900713 | NA | NA | KX900847 | KX900765 | [27] |
| N. sinensis | Dai 11921 | JX559272 | JX559283 | NA | JX559320 | NA | NA | [25] |
| Obba rivulosa | Cui 16482 | ON417172 | ON417222 | ON424712 | ON424788 | ON424850 | NA | [5] |
| Oligoporus podocarpi | Dai 22043 | MW937878 | MW937885 | MZ005580 | MZ082977 | MZ082983 | MW937892 | [5] |
| O. rennyi | Cui 17054 | OK045508 | OK045514 | OK076906 | OK076934 | OK076962 | OK045502 | [5] |
| Perenniporia hainaniana | Cui 6364 | JQ861743 | JQ861759 | NA | NA | NA | NA | [19] |
| P. medulla-panis | Cui 14515 | MG847214 | MG847223 | NA | MG867687 | MG867707 | NA | [27] |
| P. substraminea | Cui 10177 | JQ001852 | JQ001844 | NA | NA | KF181140 | KF051046 | [19] |
| Perenniporiella chaquenia | MUCL 47647 | FJ411083 | FJ393855 | NA | NA | NA | NA | [35] |
| P. micropora | MUCL 43581 | FJ411086 | FJ393858 | NA | NA | NA | NA | [35] |
| P. neofulva | MUCL 45091 | FJ411080 | FJ393852 | NA | NA | NA | NA | [35] |
| Perenniporiopsis minutissima | Dai 11643 | HQ876602 | KF495015 | NA | NA | KF286309 | KF218303 | [9] |
| P. minutissima | TFM 16173 | KX962543 | KX962550 | NA | NA | NA | NA | [9] |
| P. minutissima | TFM 16174 | KX962544 | KX962551 | NA | NA | NA | NA | [9] |
| P. sinensis | CLZhao 8278 | OR149913 | OR759768 | NA | OR875939 | NA | OR852703 | Present study |
| P. sinensis | CLZhao 8315 | OR149914 | OR759769 | NA | OR875940 | NA | OR852704 | Present study |
| Phaeolus fragilis | Cui 16579 | MW377314 | MW377392 | NA | MW337070 | MW337137 | MW382095 | [5] |
| P. schweinitzii | FP 133218 | KC585369 | KC585198 | NA | NA | NA | NA | [28] |
| Phanerochaete alnea | FP-151125 | KP135177 | MZ637181 | MZ748385 | OK136014 | MZ913641 | NA | [34] |
| rhodellum | FD-18 | KP135187 | KP135258 | KP134832 | KP134948 | NA | NA | [26] |
| P. sordida | FD-241 | KP135136 | KP135252 | KP134833 | KP134947 | NA | NA | [26] |
| Phanerochaetella angustocystidiata | Wu 9606-39 | MZ637020 | GQ470638 | MZ748422 | OK136082 | MZ913687 | NA | [34] |
| Phlebia tomentopileata | GC 1602-67 | MZ637040 | MZ637244 | MZ748457 | OK136064 | MZ913702 | NA | [34] |
| Picipes tibeticus | Cui 12215 | KU189755 | KU189787 | KU189879 | KU189975 | KU189902 | KU189940 | [21] |
| P. tibeticus | Cui 12225 | KU189756 | KU189788 | KU189880 | NA | KU189903 | KU189941 | [21] |
| Podoscypha venustula | Cui 16923 | ON417181 | ON417231 | ON424722 | ON424799 | ON424860 | ON417089 | [5] |
| Polyporus tuberaster | Dai 11271 | KU189769 | KU189800 | NA | KU189983 | KU189914 | KU189950 | [21] |
| P. tuberaster | Dai 12462 | KU507580 | KU507582 | NA | NA | KU507590 | KU507584 | [21] |
| Postia hirsuta | Cui 18347 | OM039286 | OM039186 | NA | ON424800 | OM037809 | OM039221 | [5] |
| P. lactea | Cui 17334 | OM039287 | OM039187 | OM037753 | OM037782 | OM037810 | OM039222 | [5] |
| Pyrofomes demidoffii | MUCL 41034 | FJ411105 | FJ393873 | NA | NA | NA | NA | [35] |
| Radulodon casearius | Cui 17979 | ON417185 | ON417236 | ON424727 | NA | ON424868 | ON417093 | [5] |
| Resinoporia crassa | H6029177 | KJ028071 | KT711030 | NA | NA | KT711069 | NA | [36] |
| R. luteola | Cui 16472 | MW377319 | MW377397 | ON424728 | MW337072 | MW337140 | MW382099 | [5] |
| Sarcoporia longitubulata | JV 0809/8 T | KM207860 | KM207863 | NA | NA | NA | NA | [7] |
| S. longitubulata | JV 1009/9A | KM207861 | KM207864 | NA | NA | NA | NA | [7] |
| S. polyspora | Cui 16995 | OM039299 | OM039199 | OM037761 | ON424811 | OM037817 | NA | [5] |
| S. polyspora | Cui 17165 T | ON417192 | ON417244 | ON424740 | ON424812 | ON424878 | NA | [5] |
| S. yunnanensis | CLZhao 18778 | OR771908 | NA | NA | NA | NA | NA | Present study |
| Skeletocutis coprosmae | Cui 16623 | ON417193 | ON417245 | ON424741 | ON424813 | ON424879 | ON417100 | [5] |
| S. yuchengii | FBCC 1132 | KY953045 | KY953045 | KY953143 | NA | KY953109 | NA | [37] |
| Sparassis crispa | AFTOL ID 703 | DQ250597 | AY629321 | NA | DQ408122 | NA | NA | [38] |
| S. radicata | OKM-4756 | KC987580 | KF053407 | KY949023 | NA | NA | NA | [39] |
| Sparsitubus nelumbiformis | Cui 6590 | KX880632 | KX880671 | KX880819 | NA | KX880888 | KX880715 | [27] |
| S. nelumbiformis | Cui 8497 | KX880631 | KX880670 | NA | KX880856 | KX880887 | KX880714 | [27] |
| Steccherinum meridionale | Cui 16691 | ON417195 | ON417247 | ON424743 | ON424817 | ON424882 | ON417102 | [5] |
| Trametes hirsuta | Cui 7462 | KC848299 | KC848384 | NA | KX880863 | KX880928 | KX880732 | [27] |
| T. hirsuta | Cui 7784 | KC848297 | KC848382 | NA | NA | NA | KX880731 | [27] |
| T. versicolor | Cui 9306 | KC848267 | KC848352 | NA | NA | KX880918 | KX880761 | [27] |
| T. versicolor | Cui 9310 | KC848266 | KC848351 | KX880846 | NA | KX880919 | KX880762 | [27] |
| Truncospora ochroleuca | Dai 11486 | HQ654105 | JF706349 | NA | NA | NA | NA | [40] |
| T. ohiensis | MUCL 41036 | FJ411096 | FJ393863 | NA | NA | NA | NA | [35] |
| T. ornata | Cui 5714 | HQ654103 | HQ654116 | NA | NA | NA | NA | [19] |
| Tyromyces chioneus | FD 4 | KP135311 | KP135291 | KP134891 | KP134977 | NA | NA | [26] |
| Vanderbylia delavayi | Dai 6891 | JQ861738 | KF495019 | NA | NA | NA | NA | [19] |
| V. fraxinea | Cui 7154 | HQ654095 | HQ654110 | NA | NA | NA | NA | [19] |
| V. robiniophila | Cui 5644 | HQ876609 | JF706342 | NA | NA | NA | NA | [19] |
| Wolfiporia cocos | CBS 279.55 | MW251869 | MW251858 | NA | MW250264 | MW250253 | NA | [41] |
| W. hoelen | CBK 1 | KX354453 | KX354689 | NA | KX354685 | KX354688 | NA | [42] |
| Wolfiporiella cartilaginea | Dai 3764 | KX354456 | NA | NA | NA | NA | NA | [5] |
| W. dilatohypha | FP 94089 | KC585401 | KC585236 | NA | NA | NA | NA | [5] |
| Yuchengia narymica | Dai 7050 | JN048776 | JN048795 | NA | NA | KF181147 | KF051053 | [43] |
| Y. narymica | Dai 10510 | HQ654101 | JF706346 | NA | NA | KF181148 | KF051054 | [43] |
Disclaimer/Publisher’s Note: The statements, opinions and data contained in all publications are solely those of the individual author(s) and contributor(s) and not of MDPI and/or the editor(s). MDPI and/or the editor(s) disclaim responsibility for any injury to people or property resulting from any ideas, methods, instructions or products referred to in the content. |
© 2024 by the authors. Licensee MDPI, Basel, Switzerland. This article is an open access article distributed under the terms and conditions of the Creative Commons Attribution (CC BY) license (https://creativecommons.org/licenses/by/4.0/).
Share and Cite
Yang, Y.; Li, R.; Jiang, Q.; Zhou, H.; Muhammad, A.; Wang, H.; Zhao, C. Phylogenetic and Taxonomic Analyses Reveal Three New Wood-Inhabiting Fungi (Polyporales, Basidiomycota) in China. J. Fungi 2024, 10, 55. https://doi.org/10.3390/jof10010055
Yang Y, Li R, Jiang Q, Zhou H, Muhammad A, Wang H, Zhao C. Phylogenetic and Taxonomic Analyses Reveal Three New Wood-Inhabiting Fungi (Polyporales, Basidiomycota) in China. Journal of Fungi. 2024; 10(1):55. https://doi.org/10.3390/jof10010055
Chicago/Turabian StyleYang, Yang, Rong Li, Qianquan Jiang, Hongmin Zhou, Akmal Muhammad, Hongjuan Wang, and Changlin Zhao. 2024. "Phylogenetic and Taxonomic Analyses Reveal Three New Wood-Inhabiting Fungi (Polyporales, Basidiomycota) in China" Journal of Fungi 10, no. 1: 55. https://doi.org/10.3390/jof10010055
APA StyleYang, Y., Li, R., Jiang, Q., Zhou, H., Muhammad, A., Wang, H., & Zhao, C. (2024). Phylogenetic and Taxonomic Analyses Reveal Three New Wood-Inhabiting Fungi (Polyporales, Basidiomycota) in China. Journal of Fungi, 10(1), 55. https://doi.org/10.3390/jof10010055

